力控组态软件报表与excel的比较
- 格式:doc
- 大小:48.50 KB
- 文档页数:7
概述:力控6.0监控组态软件是北京三维力控科技根据当前的自动化技术的发展趋势,总结多年的开发、实践经验和大量的用户需求而设计开发的高端产品,是三维力控全体研发工程师集体智慧的结晶,该产品主要定位于国内高端自动化市场及应用,是企业信息化的有力数据处理平台。
力控6.0在秉承力控5.0成熟技术的基础上,对历史数据库、人机界面、I/O驱动调度等主要核心部分进行了大幅提升与改进,重新设计了其中的核心构件,力控6.0面向. NET开发技术,开发过程采用了先进软件工程方法:“测试驱动开发”,产品品质将得到充分保证。
与力控早期产品相比,力控6.0产品在数据处理性能、容错能力、界面容器、报表等方面产生了巨大飞跃。
主要指标:方便、灵活的开发环境,提供各种工程、画面模板、大大降低了组态开发的工作量;高性能实时、历史数据库,快速访问接口在数据库4万点数据负荷时,访问吞吐量可达到20000次/秒;强大的分布式报警、事件处理,支持报警、事件网络数据断线存储,恢复功能;支持操作图元对象的多个图层,通过脚本可灵活控制各图层的显示与隐藏;强大的ACTIVEX控件对象容器,定义了全新的容器接口集,增加了通过脚本对容器对象的直接操作功能,通过脚本可调用对象的方法、属性;全新的、灵活的报表设计工具:提供丰富的报表操作函数集、支持复杂脚本控制,包括:脚本调用和事件脚本,可以提供报表设计器,可以设计多套报表模板;企业信息化的有力平台Internet时代的创举:提供在Internet/Intranet上通过IE浏览器以“瘦”客户端方式来监控工业现场的解决方案;支持通过PDA掌上终端在Internet实时监控现场的生产数据;WWW服务器端与客户端画面的数据高度同步,浏览器上看到的图形界面与通用组态软件生成的过程画面效果完全相同;“瘦”客户端与WWW网络服务器的实时数据传输采用事件驱动机制、变化传输方式,因此通过Internet远程访问力控Web服务器,IE“瘦”客户端显示的监控数据具有更好的实时性;WWW网络服务器面向.NET技术开发,易于使用等快速开发工具集成力控来构建企业信息门户;强大的移动网络支持:支持通过移动GPRS、CDMA网络与控制设备或其它远程力控节点通讯,力控移动数据服务器与设备的通讯为并发处理、完全透明的解决方案,消除了一般软件采用虚拟串口方式造成数据传输不稳定的隐患,有效的流量控制机制保证了远程应用中节省通讯费用。
掌握组态软件的数据管理与报表生成在现代工业自动化领域中,组态软件被广泛应用于监控和控制系统的设计和运行。
作为一种重要的工具,组态软件不仅可以对设备进行配置和参数设置,还能实时监测和管理设备的数据,并生成相应的报表。
本文将重点讨论如何掌握组态软件的数据管理与报表生成。
一、数据管理数据管理是组态软件的核心功能之一,通过正确的数据管理,可以实现对设备和生产过程的有效监控和控制。
1. 数据采集与处理组态软件能够与各类传感器和设备进行数据接口,实时采集设备的数据。
首先,我们需要了解设备所支持的数据采集方式,包括模拟量采集、数字量采集和通信接口采集等。
然后,将采集的原始数据进行处理,比如滤波、放大、标定等,以获取准确可靠的数据。
2. 数据存储与管理组态软件通常提供数据存储和管理的功能,包括数据存储的位置和格式选择,数据存储周期的设置,数据的备份和恢复等。
我们需要根据实际需求选择合适的数据存储方式,比如本地数据库存储或云端存储,以及合适的数据格式,比如文本、Excel、数据库等。
3. 数据分析与处理数据分析是提取数据中有用信息的过程,为后续的报表生成和决策提供支持。
组态软件通常提供各种数据分析工具和算法,比如统计分析、趋势分析、故障诊断等。
我们需要掌握这些工具和算法的使用方法,以便准确、有效地分析和处理数据。
二、报表生成报表生成是组态软件的重要功能之一,通过报表,可以将数据可视化、形成图表和图像等形式的结果,为决策和监控提供依据。
1. 报表格式设计在生成报表之前,我们需要对报表的格式进行设计,包括报表的布局、表头、表格、图表等元素的设计。
我们应根据实际需求和用户要求,灵活设置报表的格式,以便直观、清晰地展示数据。
2. 报表内容填充生成报表时,我们需要将之前采集和处理的数据填充到相应的报表中。
在填充报表内容时,要确保数据的准确性和完整性,并根据需要进行格式化处理,比如添加单位、计算统计指标等。
3. 报表导出与共享生成的报表通常可以导出为不同格式的文件,比如PDF、Excel、图片等。
导语:SPC和EXCEL明明是两个不同的工具,却因为数据统计、筛选、图表分析等一致的作用成功走到了一起,两者对于质量工作者来说绝不陌生。
今天,如此“两位兄弟”非要拼个高低死活,以下从5个角度来对比分析两者优劣?统计过程控制(简称SPC)是对生产过程的一种监控管理,作为质量管理工作中非常重要的一个环节,统计过程控制管理受到了许多制造企业的重视。
很多企业不遗余力地学习SPC理论,尝试将它应用到实践中,在这方面我国的质量工作者付出了很多,也有了不小的收获。
但另一方面,也有不少质量人仍让处在一个误区之中,现在许多企业利用Excel的功能来进行生产数据的管理与整合工作,将它作为质量管理的工具,甚至认为应用Excel 来进行质量管理就是在实施SPC,也一样能达到使用SPC软件的效果。
这一结论显然是错误的,下面我们就来列举一下SPC软件的强大功能,并与Excel简单对比,来向大家介绍下SPC与Excel的不同。
一.实时性对于数据采集这方面,任何一家制造企业都希望自己获得的数据是有意义的,尤其对于制造业来讲,数据也是有时效性的,能采集到实时的数据并非易事,需要大量的人力物力,劳心劳神还容易出现误差。
在这方面SPC软件便能够真正实现实时数据的采集、实时数据分析,并做到实时预防。
相比较于Excel的手工录入方式,SPC软件不仅能够实现手工录入,还能提供满足车间现场多种条件的录入方式。
先进的录入方式可以帮助工厂及时采集到数据,并且对数据加以分析以邮件提醒的方式告诉相关人员,实现提前的预防。
而Excel虽然可以采集数据,但是很明显手工输入的方式无法做到真正的实时性,也存在人工误差,在效率上不能与SPC软件的实时性在同一层面。
二. 对质量风险的预判和快速响应由于有了测量数据的实时采集,SPC软件系统可以基于这些数据对生产和服务流程中的潜在风险进行实时的分析和预判,当发现异常是立即以合适的方式通知相关的技术人员进行处理。
这一方面就避免了发生批次性不良的可能性,避免大规模的产品缺陷、报废和返工作业,不仅可以降低质量成本,还能有效地提高设备效率和产能;另一方面,这将帮助企业建立起一套对质量风险快速响应的机制,一旦质量警报发出,相关的人员就必须在事先设定的时间内做出响应,并提醒人员跟踪问题直至解决,能有效避免质量问题无人跟进或解决不了了之的情况发生。
河南机电高等专科学校自动控制系《组态软件及应用》学习报告题目:力控组态软件专家报表与EXCEL比较系部:专业:班级:姓名:学号:指导老师:成绩:二零一六年五月九日生产报表是企业生产中不可缺少的统计工具,它能将生产过程中的各类信息,如生产数据、统计数据以直观的表格形式进行反映,为生产管理人员提供有效的分析工具。
而在不同的项目中,用户对报表的使用需求是变化无穷的,那有没有这样的报表产品,无需复杂的脚本控制,即可设计出不同风格和样式的报表呢?力控科技组态软件中的专家报表工具正是为这一需求而设计开发的,它提供了类似EXCEL的电子表格功能,可实现形式更为复杂的报表格式,它的目的是提供一个方便,灵活,高效的报表设计系统。
例如在项目运行中,往往需要将专家报表查询出来的数据导出到excel中,方便保存、直观的查询和进行数据对比等,而用户的需求主要分为两个方面:(1)报表数据自动导出,即不需要手动的干预,满足条件时将当前报表查询出来的数据自动保存到某一个文件夹路径下,并且按照一定的规律来命名excel文件。
(2)报表数据手动导出,即用户在查看报表数据时,发现异常或者有其他的需求时,将当前报表数据导出到excel文件中并且选择某个路径,并且手动命名excel文件,方便日后的查找。
当然,要了解专家报表和知道应该怎样将历史报表转化为excel或其它类型。
如下:数据表数据表是工业生产中不可缺少的统计工具,它能将生产过程中的各类信息如:生产数据、统计数据一直关的表格形式进行反映,为生产管理人员提供有效的分析工具。
一般的组态软件中提供了历史报表和万能报表。
实用历史报表可根据生产数据形成典型的班报、日报、月报、季报、年报。
万能表提供类似EXCEL的电子表格功能,可以形成更为复杂的报表系统。
历史报表历史报表是一个或多个变量在过去一段时间间隔内按照一定的抽样频率获取的历史数据的列表。
属性包括数据源的指定、变量的指定、历史数据的开始时间、数据采样间隔及采样时刻的数据类型(瞬时值、平均值、最大最小值)、数据显示的颜色、背景色、位置、宽度、高度等。
ExStrategy FIE 和Excel 多资源分析功能对比ExStrategy FIE 其视觉层、时间层、工作层统一的支持多资源分析,为客户提供三种不同的分析模式,其优越性Excel 难以企及。
(1)时间轴(1.1)视觉层具有可视化的时间轴,严密对应视频,既方便定位,又方便计算时间Excel 没有此种功能。
(1.2)时间层支持准确的参数化时间,可以集成各种模型结点,特别方便Excel 相比之下很不方便。
(1.3)工作层依据严格并发语义进行调度计算,对交错任务处理特别简洁自然Excel 相比之下很不方便。
(2)建模性(2.1)ExStrategy FIE 的工作层具备直接进行调度调整的能力,Excel 在这一点上极其困难。
因此,ExStrategy FIE 能轻松的进行ECRS,精细优化Excel没有此种功能。
(2.2)ExStrategy FIE的时间层和工作层都能暂时关闭某个任务或时间段,Excel也很难做到因此,ExStrategy FIE能轻松的进行ECRS,精细优化Excel相比之下很不方便。
(2.3)ExStrategy FIE的工作层能建立工作间优先约束,并且能在这些约束下完成计算Excel没有此种功能。
(2.4)视觉层,时间层,工作层都能准确建立多个资源的占用表示,并依此计算(详见手册)Excel没有此种功能。
(3.1)视觉层,时间层,工作层都能立刻测算出各资源的工作时间,有效率等。
随着用户操作动态变化。
Excel相比之下很不方便。
(3.2)工作层立刻计算调度图Excel没有此种功能。
视觉层、时间层、工作层统一的报表机制,使用非常方便Excel必须原位修改,易出错,也不能记忆模型结构Excel相比之下很不方便。
(5)准确性Excel需要自定义计算方法,数据质量和计算公式的正确性都缺乏保障(例如把工作站数算错)ExStrategy FIE完全基于自动化的内部业务模型,只需要输入最少的数据,保证没有计算错误。
一、数据表的阐述数据表是工业生产中不可缺少的统计工具,它能将生产过程中的各类信息如:生产数据、统计数据一直关的表格形式进行反映,为生产管理人员提供有效的分析工具。
一般的组态软件中提供了历史报表和万能报表。
实用历史报表可根据生产数据形成典型的班报、日报、月报、季报、年报。
万能表提供类似EXCEL的电子表格动能,可以形成更为复杂的报表系统。
二、历史报表历史报表是一个或多个变量在过去一段时间间隔内按照一定的抽样频率获取的历史数据的列表。
属性包括数据源的指定、变量的指定、历史数据的开始时间、数据采样间隔及采样时刻的数据类型(瞬时值、平均值、最大最小值)、数据显示的颜色、背景色、位置、宽度、高度等。
历史报表可打印输出,可以用脚本程序控制历史报表对象的起始时刻及自动打印时机,还可以前后翻页查看任意时间段的历史报表。
1、历史报表及其要组态的关键参数(1)创建历史报表在工具箱中选择历史报表按钮,在窗口中点击并拖拽到合适大小后释放鼠标。
会出现一个报表。
这是想处理普通图形一样来改变历史报表的属性。
选中历史报表对象,单击鼠标右键,弹出右键菜单:选择“对象属性”弹出对话框就可以进行修改了。
(2)组态参数组态参数有“一般”和“变量”两页内容组成。
“一般”页要组态的关键参数包括:1)、起始时间。
这个单选按钮有两个选项。
一个是指起始时间。
选择此项表示。
报表将获取从指定时间开始的一段历史数据。
另一个起始时刻决定于打印时间。
选择此项表示,报表将获取从报表打印时间开始向前追溯的一段历史数据。
2)、报表起始时间。
当在单选按钮“起始时间”选择了“指定起始时刻”选项时,该项变为有效,否则为禁止状态。
此项用于指定报表从什么时间开始将获取一段历史数据。
具体需要制定从前几天的第几点钟和第几分钟。
3)、字体。
此项规定为报表字体。
4)、颜色。
“标题背景”、“工位号/标题”、“序号”、“PV”和“时间”这5项分别用来指定历史报表的标题颜色、位号名称/标题文字显示的颜色、位号的显示颜色、过程值(PV)的显示颜色和PV值采样时间的显示颜色。
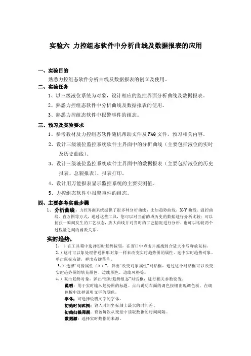
实验六力控组态软件中分析曲线及数据报表的应用一、实验目的熟悉力控组态软件分析曲线及数据报表的创立及使用。
二、实验任务1、以三级液位系统为对象,设计相应的监控界面分析曲线及数据报表。
2、熟悉力控组态软件中分析曲线及数据报表的使用。
3、熟悉力控组态软件中报警事件的组态。
三、预习及实验要求1、参考教材及力控组态软件随机帮助文件及FAQ文件,预习相关内容。
2、设计三级液位监控系统软件主界面中的分析曲线(主要包括液位的实时及历史曲线)。
3、设计三级液位监控系统软件主界面中的数据报表(主要包括液位的历史报表、总貌报表)、报表打印。
4、设计用万能报表显示监控系统的主要实测值。
5、力控组态软件中报警事件的组态。
四、主要参考实验步骤1、分析曲线。
力控界面系统提供了很多种分析曲线,比如趋势曲线、X-Y曲线、温控曲线、直方图等方式,通过这些工具,您可以对当前的或历史的数据进行分析比较;可以捕获一瞬间发生的工艺状态,放大曲线并对当时的工艺情况进行分析,也可以比较两个过程量之间的函数关系。
实时趋势。
1、)在工具箱中选择实时趋势按钮,在窗口中点击并拖拽到合适大小后释放鼠标。
2、)这时可以象处理普通图形对象一样来改变实时趋势图的属性。
选中实时趋势对象,单击鼠标右键,弹出右键菜单。
3、)选择“对像属性(A)”,弹出“改变对象属性”对话框,通过这个对话框可以改变实时趋势图的填充颜色、边线颜色、边线风格等。
4、)双击趋势对象,弹出“实时趋势组态”对话框,进行相关参数设置。
说明:用于实时输入趋势图的标题。
点击说明右面的调色按钮出现调色板,在调色板中选择说明文字的颜色。
字体:可选择说明文字的字体。
初始时间范围:输入时间坐标轴上最大的时间差。
初始扫描周期:设置每次从变量中读取数据的时间间隔。
数据源:选择实时数据的来源。
时间刻度/刻度数:定义时间刻度线的数量,即纵向网格的数量。
点击右边的按钮出现颜色选择框,在颜色选择框中选择网格的颜色。
每隔个刻度一个标签:定义每隔几个刻度显示一个时间标记。
力控组态软件的常见问题1:我已经安装加密锁了,为何安装运行包后运行工程还提示找不到加密锁?这是因为安装运行包后,需要人工对软件进行注册。
请打开运行包释放后所在文件夹,手工运行其中的“Registry”程序进行软件注册,这样加密锁就可以找到了。
2:安装完运行包后如何卸载?卸载运行包需要两个步骤:1、手动删除运行包安装后生成文件夹及文件夹中的内容;2、删除注册表(1)Windows2000:进入windows安装系统盘――>WINNT文件夹――>打开regedit.exe文件――>使用查找功能搜索DaQing Sunway――>找到后删除该注册表信息。
(2)Windows98/XP:进入windows安装系统盘――>WINDOWS文件夹――>打开regedit.exe文件――>使用查找功能搜索DaQing Sunway――>找到后删除该注册表信息。
3:如何安装力控的驱动程序?手动添加新驱动怎么做?力控软件安装光盘中提供了驱动安装程序。
要是手动添加驱动的话,需要把驱动文件夹(内有至少两个.dll文件和一个.txt文件)拷贝到力控安装根目录下的IO Servers文件夹下。
4:怎样添加新的子图精灵?子图安装方法:关闭力控运行程序,进入开发系统。
打开任意一幅画面,选择特殊功能下的安装子图精灵,会弹出对话框,这时选择需要安装的.dll文件,即去下载控件的存放位置寻找。
单击打开按钮,填写子图的属性,确定后便可把控件加入到子图精灵中。
5:力控提供的加密锁需要安装驱动程序吗?需要话如何安装?力控提供两种加密锁:一种是并口锁,一种是USB加密锁。
1)使用并口锁的时候,把加密锁直接插到计算机的并口上即可。
注意:不要带电插拔,这样容易损坏加密锁。
当插入加密锁后,如果力控软件找不到加密锁,请检查计算机BISO中打印机的设置方式,需要设置成ECP的方式。
2)使用USB加密锁的时候,需要安装驱动,请点击力控光盘中的“加密锁驱动安装”进行安装。
Excel和一些其他数据分析工具的比较对于数据分析,我一直强调核心是业务。
通过业务的分析逻辑影射到数据分析的处理逻辑。
而数据分析工具是帮助我们实现结果的手段。
比如你要做销售数据分析,要知道为什么整体销售额出现止步不前的状况,你需要将这个指标按照不同维度细分。
例如按照地域分,有没有哪些地区“情况特殊”;按照时间维度,有没有季节性的波动;按照产品,有没有出现产品分布不合理的状况。
所以,你分析的切入点一定与你业务的理解程度相关。
讲一个关于数据分析的笑话:某公司业务员学会了如何从DW中用SQL对数据ETL并建立了Cube。
然后算啊算,总算把全年各地区的数据汇总,得出结论:今年营收涨幅不大的原因是2月份营业收入远远小于其它月份。
然后进一步挖掘,试图用spss、sas中的数据挖掘模型找出原因但至今无果。
扫地阿姨弱弱的说,2月份是春节,几乎所有的公司半个月无人上班…这个例子告诉我们,脱离实际和业务的数据分析,会走很多弯路。
一个问题的分析不一定要从很大的角度,相信销售总监以实际经验早就知道2月份的营收并不是造成全年整体营收下降的主要原因,他更多需要了解的是逐月的销售增速是呈现一个怎样的变动,每个变动对应的一些市场、营销、人员、政策是否有什么变化。
所以把业务问题抛给程序猿是一个比较不明智的决定,业务人员自己着手建立数据分析才是省事又准确的方法。
那业务人员数据分析最关键的就是工具,工具势必要求简单、好上手。
EXCEL如果能明确分析需要用到的数据,十万以内的数量级上excel是首选。
业余学习运用表格功能及一般的运算规则,提高报表制作及计算的效率。
再进一步,学习用VLOOKUP、VBA处理一些复杂的运算和复杂的逻辑关系判断,学会做一些智能化的互动报表和动态图表。
再进一步,这样的工作已定性化,可以利用其他工具进行VBA 的开发,完成程序级的开发应用,这也是企业级常用的,但这样的这样的工程还是交给程序猿来做吧。
以下提供EXCEL 处理数据的技能数据重复:(COUNTIF函数),删除重复项缺失数据: IF And Or 嵌套函数等数据抽样: Left,Right,CONCATENATE(文本1,文本2....),VLOOKUP数据计算: A VERAGE、SUM、MAX、MIN,Date,If数据分组: VLOOKUP 函数,采用近似匹配,SEARCH函数数据抽样: RAND函数,RAND()其他工具实际应用过程会有一些局限性,当你要处理的数据分析,数量在5000以上,维度在20以上或者是所谓大数据的处理,单用Excel就有些吃力了,因为此时的数据往往需要进行建模、抽取、清洗的处理。
河南机电高等专科学校自动控制系《组态软件及应用》学习报告题目:力控组态软件专家报表与EXCEL比较系部:专业:班级:姓名:学号:指导老师:成绩:二零一六年五月九日生产报表是企业生产中不可缺少的统计工具,它能将生产过程中的各类信息,如生产数据、统计数据以直观的表格形式进行反映,为生产管理人员提供有效的分析工具。
而在不同的项目中,用户对报表的使用需求是变化无穷的,那有没有这样的报表产品,无需复杂的脚本控制,即可设计出不同风格和样式的报表呢?力控科技组态软件中的专家报表工具正是为这一需求而设计开发的,它提供了类似EXCEL的电子表格功能,可实现形式更为复杂的报表格式,它的目的是提供一个方便,灵活,高效的报表设计系统。
例如在项目运行中,往往需要将专家报表查询出来的数据导出到excel中,方便保存、直观的查询和进行数据对比等,而用户的需求主要分为两个方面:(1)报表数据自动导出,即不需要手动的干预,满足条件时将当前报表查询出来的数据自动保存到某一个文件夹路径下,并且按照一定的规律来命名excel文件。
(2)报表数据手动导出,即用户在查看报表数据时,发现异常或者有其他的需求时,将当前报表数据导出到excel文件中并且选择某个路径,并且手动命名excel文件,方便日后的查找。
当然,要了解专家报表和知道应该怎样将历史报表转化为excel或其它类型。
如下:数据表数据表是工业生产中不可缺少的统计工具,它能将生产过程中的各类信息如:生产数据、统计数据一直关的表格形式进行反映,为生产管理人员提供有效的分析工具。
一般的组态软件中提供了历史报表和万能报表。
实用历史报表可根据生产数据形成典型的班报、日报、月报、季报、年报。
万能表提供类似EXCEL的电子表格功能,可以形成更为复杂的报表系统。
历史报表历史报表是一个或多个变量在过去一段时间间隔内按照一定的抽样频率获取的历史数据的列表。
属性包括数据源的指定、变量的指定、历史数据的开始时间、数据采样间隔及采样时刻的数据类型(瞬时值、平均值、最大最小值)、数据显示的颜色、背景色、位置、宽度、高度等。
ForceControl V7.0 深入报道第8季丰富多样的报表功能——让您的工程数据“完美展示”SCADA系统数据的显示形式是多种多样的,主要方式可以归类为图形和报表两大类。
其中报表是通过数据报表系统实现的,可以将生产过程中想要展示的所有数据都展现给用户。
ForceControl V7.0中通过报表控件将变量值以列表形式显示出来。
列表能够显示ForceControl V7.0实时数据、历史数据、外部关系数据库数据等。
同时ForceControl V7.0提供丰富多样的报表功能,主要有专家报表、SQL查询、历史报表、数据浏览和历史追忆等。
专家报表专家报表是力控科技在长期开发实践的基础上推出的功能强大、技术成熟的报表组态工具。
主要适用于工业自动化领域,是解决实际开发过程中的图表、报表显示、输入、打印输出等问题的强大工具。
组态工程师采用专家报表组件可以方便快捷的组态出专业的报表界面,并可根据自身项目需求任意设计定制报表内容。
与手工制表相比,大大提升了工作效率,减少了繁复的工作量。
报表数据源支持实时数据库和各种关系数据库,可显示、处理、查询数据库中的实时和历史数据。
专家报表提供类似 EXCEL 的电子表格功能,可实现形式更为复杂的报表格式,为用户提供一个方便,灵活,高效的报表系统。
1) 专业的报表向导力控科技通过多年来总结用户的使用习惯和使用频率,开发的报表向导功能,无论是制作本地数据库报表还是关系数据库报表,都可使用户在最短的时间内完成。
通过向导中的简单的几步就可完成报表的制作,并且可自动生成日报表,月报表,年报表,班报表,自定义报表等。
2) 丰富的单元格式与设计通过专家报表组件,用户可以将数据转化为具有高度交互性的内容,报表的单元格多种多样,比如可添加按钮,下拉框,单选钮,复选框,滚动条来丰富报表的功能。
3) 支持多种格式导入导出在专家报表中支持CSV,XLS,TXT 等文件格式的导入,以及支持CSV,XLS,PDF,HTML,TXT 等文件格式的导出,提高了组件数据的共享能力。
Wexcl与Excel的功能对比选择更适合自己的工具微软Excel(以下简称Excel)和WPS表格(以下简称WPS)是两种常见的电子表格软件,它们在功能和使用上存在差异。
对于使用者来说,正确选择适合自己的工具非常重要。
本文将对WPS和Excel进行功能对比,帮助读者选择更适合自己的工具。
一、界面设计及使用体验WPS表格和Excel在界面设计上有所差异。
WPS表格的界面更为简洁,操作更为直观,适合那些对电子表格软件不太熟悉的用户。
而Excel则拥有较为复杂的界面,需要一定的学习成本才能熟练使用。
因此,如果你需要一个简单易用的电子表格工具,WPS表格可能更适合你。
二、计算功能对比1. 公式计算功能Excel作为业界标准,提供了强大的公式计算功能,从简单的四则运算到复杂的数组公式都能轻松处理。
同时,Excel支持自定义宏,可以进行更加高级的计算操作。
WPS表格虽然也提供了公式计算功能,但相较于Excel而言,公式的支持程度较低。
2. 数据透视表和数据分析工具Excel通过数据透视表和数据分析工具提供了强大的数据分析和透视功能,可以方便地进行数据的汇总、分析和可视化。
WPS表格虽然也提供了部分类似的功能,但相较于Excel而言,功能较为简化。
综上所述,如果你需要进行复杂的数据计算和分析,Excel可能更适合你。
三、兼容性及文件格式1. 兼容性Excel拥有广泛的兼容性,可以与其他Microsoft Office套件软件无缝衔接。
同时,Excel也支持导入和导出其他常见的电子表格格式。
而WPS表格也具有良好的兼容性,可以与Microsoft Office进行基本的兼容,但在一些高级功能和格式方面可能存在差异。
2. 文件格式Excel使用的是.xlsx格式作为默认文件格式,并且兼容性良好。
WPS表格默认使用的是.et文件格式,但同样可以导出为.xlsx格式,以保证与其他软件的兼容。
综上所述,如果你经常需要与他人共享和处理Excel文件,且需要更高的兼容性,那么Excel可能更适合你。
浅析Excel服务器之报表功能报表是指定数据以指定运算方法得出结果后,以指定样式在指定纸张上的特殊表现形式。
作为一种经归纳、整理和统计的内容信息,报表系统一直都是企业和事业单位财务、人力资源管理、销售管理、技术指标管理以及内部控制的重要工具。
报表对于企业的重要性是不言而喻的,会计报表是会计核算的最终成果,是对公司经营过程中所发生的各项经济业务的总结性文案,是企业经营者了解经营情况、实施经营管理和进行经营决策必不可少的经济信息之一;销售报表是公司了解销售状况,制定区域政策、绩效等等的依据;生产报表是公司了解生产进度和确认计划执行程度的凭证。
利用报表系统完成大量的数据处理是我国政府机关、企事业单位必须面对的一项基本工作,从这个意义上说,报表系统可以说是企业的重要事务之一。
由于报表对于企事业单位的重要意义,市场需求自然是很大的,所以在信息化的初期就有了报表工具,特别是C/S应用方式逐渐成熟后,出现了大量的报表工具。
早期报表工具软件的基本特征是单数据源、条带式分组统计模型,通过控件拖拽方式绘制报表,在不编码的情况下能完成简单的行式报表和单片交叉报表,数据集中在数据库中,可以共享。
这类报表工具以SQL/OLAP为理论基础,也简称为SQL型报表,可以基于数据库自动化制作报表。
上面讲过此类报表工具有个基本的特征,就是主编辑界面呈条状,一般依次分成几个条状的区域:标题区、细节区、统计区,如果有分组,还会为每级分组增加分组标题和分组统计两个区,总之,整个编辑界面是一个个横条区域构成。
所以说用这些报表工具来制表的时候,格线其实是十几个甚至几十个小框框拼出来了,这种机械劳动很费事,特别中国的报表习惯是格线很多,因为内容很多,不用格线很容易乱。
用这些传统的报表所碰到的第一个问题就是没办法解决报表的表样问题,所做出来的报表展现能力比较弱,模样满足不了用户的需求。
这类报表工具在绘制方面来说其实是一个一般性的图元编辑器模型,半点也没有体现出表格的规律性,什么都能画,可什么画起来都不怎么方便。
Tableau与Excel对⽐Tableau与Excel的对⽐Excel是微软办公⾃动套件的中⼀个产品。
主要可⽤于报表制作、数据处理,制作数据图表。
在数据处理⽅⾯,EXCEL 可以通过对⾏和列的设定,来对数据进⾏检索、计算等处理。
图表制作⽅⾯,EXCEL可以制作简单的静态数据图表,⽐如最常⽤条形、线性、饼图等。
Excel是静态数据的结构模式,所以excel⽆法展⽰动态数据。
在微软的office软件中,word和excel优势在于编辑⽅⾯。
⽽PPT则更多的是在展⽰⽅⾯具有⽐较强⼤的功能。
所以,⽤excel 编辑的图表都是通过PPT来进⾏展⽰的。
在⽤幻灯⽚进⾏展⽰的时候,作者可以把⾃⼰要强调的部分⽤⽂字的形式描述出来,供读者进⾏分析和判断Tableau是⼀款数据可视化产品。
它的特点是可以制作各种直观的数据分析和可视化呈现。
Tableau可以连接数据库,这样就可以呈现动态的数据变化。
Tableau⾃⼰可以作为展⽰⼯具,因此,⽤tableau展⽰的时候,数据的细节、查找、筛选、包括呈现⽅式的调整都可以随时进⾏。
⽽且可以随时查找到数据的细节。
图表形式使⽤tableau⾸先在⼯作薄中进⾏数据的图表化编辑。
Tableau所提供的图表编辑⼯具要⽐Excel丰富的很多。
特别是Tableau 在⼀些图表细节上,直接为客户设定了最好的模式,为⽤户减少了⼤量的时间。
⽐如在标签、格式、颜⾊、字体等⽅⾯,Tableau给出了⾮常优化的配置⽅式,在图表制作过程中可以节省⼤量的时间。
特别是地图功能在进⾏客户市场分析时,⾮常⽅便和直观。
Tableau的仪表盘相当于把⽤EXCEL做好的图表贴到PPT的动作。
不过,在Tableau中,仪表盘和⼯作薄共⽤同样的数据源,所以两者之间是同步,且可以动态转变的。
虽然在PPT中,也可以点开⽤excel制作的图表,不过这个附带excel数据源后,⼀⽅⾯会⼤量增加⽂件的⼤⼩,同时也会增加打开⽂件时占⽤的时间和内存。
河南机电高等专科学校自动控制系《组态软件及应用》学习报告题目:力控组态软件专家报表与EXCEL比较系部: 自动控制系专业:班级:姓名: xxx学号: xxxxxxxxx指导老师:成绩:二零一六年五月十日生产报表是企业生产中不可缺少的统计工具,它能将生产过程中的各类信息,如生产数据、统计数据以直观的表格形式进行反映,为生产管理人员提供有效的分析工具。
而在不同的项目中,用户对报表的使用需求是变化无穷的,那有没有这样的报表产品,无需复杂的脚本控制,即可设计出不同风格和样式的报表呢?力控科技组态软件中的专家报表工具正是为这一需求而设计开发的,它提供了类似EXCEL的电子表格功能,可实现形式更为复杂的报表格式,它的目的是提供一个方便,灵活,高效的报表设计系统。
例如在项目运行中,往往需要将专家报表查询出来的数据导出到excel中,方便保存、直观的查询和进行数据对比等,而用户的需求主要分为两个方面:(1)报表数据自动导出,即不需要手动的干预,满足条件时将当前报表查询出来的数据自动保存到某一个文件夹路径下,并且按照一定的规律来命名excel文件。
(2)报表数据手动导出,即用户在查看报表数据时,发现异常或者有其他的需求时,将当前报表数据导出到excel文件中并且选择某个路径,并且手动命名excel文件,方便日后的查找。
EXCEL(1)EXCEL的功能为管理数据创建模板,使得电子表格的数据自动存入数据库,集中存储,并在不同部门和岗位间共享(2)整合信息在模板上定义表间公式,使得不同模板的数据自动互相引用、彼此同步,形成一个有机整体简化工作自定义电子表格上的自动编号、下拉、弹窗选择等,使得员工操作不再出错,工作效率倍增(4)施加控制定义工作流,将制度固化到系统中;建自动任务,提升执行力;设权限控制,人人各司其职(5)“掌”控一切自动生成移动信息系统,智能手机、平板电脑均可操作,满足移动办公需要,随时随地掌控一切(6)除了数据还有文档合同、图纸、档案...,各类文档集中统一存储、访问权限、版本控制、建立文档与数据的关联(7)集成整合可以集成已有系统的数据,集成指纹仪、二维码等设备的输入,也可与门户网站融合实现单点登录(8)支持WPS支持国产WPS表格,也支持网页浏览器的应用方式,为您节省购置Office许可的成本.力控组态软件专家报表一、数据表的阐述数据表是工业生产中不可缺少的统计工具,它能将生产过程中的各类信息如:生产数据、统计数据一直关的表格形式进行反映,为生产管理人员提供有效的分析工具。
一般的组态软件中提供了历史报表和万能报表。
实用历史报表可根据生产数据形成典型的班报、日报、月报、季报、年报。
万能表提供类似EXCEL的电子表格动能,可以形成更为复杂的报表系统。
二、历史报表历史报表是一个或多个变量在过去一段时间间隔内按照一定的抽样频率获取的历史数据的列表。
属性包括数据源的指定、变量的指定、历史数据的开始时间、数据采样间隔及采样时刻的数据类型(瞬时值、平均值、最大最小值)数据显示的颜色、背景色、位置、宽度、高度等。
历史报表可打印输出,可以用脚本程序控制历史报表对象的起始时刻及自动打印时机还可以前后翻页查看任意时间段的历史报表。
1历史报表及其要组态的关键参数(1)创建历史报表在工具箱中选择历史报表按钮,在窗口中点击并拖拽到合适大小后释放鼠标。
会出现一个报表。
这是想处理普通图形一样来改变历史报表的属性。
选中历史报表对象,单击鼠标右键,弹出右键菜单:选择“对象属性”弹出对话框就可以进行修改了。
(2)组态参数组态参数有“一般”和“变量”两页内容组成。
“一般”页要组态的关键参数包括:起始时间。
这个单选按钮有两个选项。
一个是指起始时间。
选择此项表示。
报表将获取从指定时间开始的一段历史数据。
另一个起始时刻决定于打印时间。
选择此项表示,报表将获取从报表打印时间开始向前追溯的一段历史数据。
报表起始时间。
当在单选按钮“起始时间”选择了“指定起始时刻”选项时,该项变为有效,否则为禁止状态。
此项用于指定报表从什么时间开始将获取一段历史数据。
具体需要制定从前几天的第几点钟和第几分钟。
(3)字体。
此项规定为报表字体。
(4)颜色。
“标题背景”“工位号/标题”,“序号”“PV”和“时间”这5项分别用来指定历史报表的标题颜色、位号名称/标题文字显示的颜色、位号的显示颜色、过程值(PV)的显示颜色和PV值采样时间的显示颜色。
点击对应的颜色按钮,出现调色板窗口以选择颜色。
(5)时间。
改组为共有4项内容,包括1个复选框和3个输入框。
其中显示时间为复选框,指定报表中是否现实和打印历史数据的产生时间;范围输入报表获取历史数据的时间跨度;间隔输入报表获取历史数据的时间间隔;格式输入报表中显示时间所占的字符宽度。
(6)数据源。
此按钮选择连接实时数据库的数据源。
(7)数据类。
当在单选按钮“起始时间”选择了“指定起始时刻”选项时,该项变为有效,否则为禁止状态。
此项用于指定报表将获取哪一类历史数据。
它共有四个选项。
【1】瞬时值。
此项指定报表将获取数据库点的过程值(PV)历史数据。
【2】平均值。
此项指定报表将获取数据库点的过程值(PV)在指定的小时时间内的平均历史数据。
【3】最大值。
此项指定报表将获取数据库点的过程值(PV)在指定的小时时间内的最大值历史数据。
【4】最小值。
此项指定报表将获取数据库点的过程值(PV)在指定的小时时间内的最小值历史数据。
注:平均值、最大值与最小值属于数据库点的统计数据,只有在数据库组态时指定生成统计数据的点才会产生统计数据。
在“变量”页需输入要打印报表的实时数据库变量名称及其数据格式。
它的关键参数有:(1)点名。
此输入框用来输入实时数据库的点名称。
(2)格式。
此输入框指定数值的字符显示宽度。
注:在输入框“点名”内输入的是数据库点的名称,这些点只有在数据库组态时指定保存历史才会产生历史数据。
2、查询历史报表若要连续查询历史报表数据,需要给报表加入控制对象,方法与在实时趋势中加入按钮控制方法相同,只是给按钮赋予的动作不同。
3、手动打印表可以通过操作其他图形对象打印报表4、自动打印报表若要在每天固定时刻自动打印报表,可以通过脚本控制来实现。
5、自定义历史报表表头当要实现形式比较复杂的历史报表表头时,可以利用Draw提供的对象,如线、文本、矩形等,手工绘制历史报表的表头。
三、万能报表万能报表提供类似EXCEL的电子表格功能,可实现形式更为复杂的报表格式,他的目的是提供一个方便有灵活的报表设计系统。
1、基本概述单元格:他是万能报表的最基本的单位,描述分为两部分:序列号和行序号,列序号用字母描述,行序号用数字描述。
区域:它是多个连续单元格的组合,如果对多个单元格进行统一中操作,就可把连续的单元格看成一个区域。
区域可以用表达式来描述,表达式有三部分组成:起始单元格、分割符、终止单元格。
属性:单元格有自己的属性,包括:字体,字体大小,背景色,字体颜色,粗体,斜体,下划线,数据格式,数字型变量输出格式,边框属性,字符的对齐方式等。
变量单元格可以通过一个变量开描述。
表达式:单元格可以用表达式来进行计算,为了和普通文本分开,表达式一字符“=”为开始字符。
变量/函数:报表中提供的变量和函数必须加前缀“this”以区别于其他变量和函数。
复制工具:在报表制作中,可能有许多相似的计算,只能复制可让用多个保镖可以用于区别不同的对象。
(2)绑定表头:选择了该项,报表的第一行为灰色,用户不能进行任何操作,且在运行情况下当在一屏显示不在的情况下,拖动右侧的滚动条时内容发生变化。
可方便用户查看相应表头的相应内容。
(3)打印每页表头:(4)刷新(毫秒):报表数据的更新周期。
(5)操作级别:若在运行环境下对万能报表操作有权限操作,并且要在导航器/配置/用户管理定义中进行用户定义。
(6)工具条:运行时双击是否有工具条弹出。
(7)打印模式(8)SQL查询数据库:报表可以与关系数据进行数据交互,报表显示的是关系数据库中的数据。
(9)无效数据时:可根据现场需要,当保镖所连接的的变量值无效或0时,无显示。
(10)手动更新设置:一般的数据刷新速度为2秒,当选该项是强制进行数据刷新。
(11)自动打印点:有一个变量来控制打印功能,关联一个变量为真时(非0)打印功能激活,打印当前的万能表的表单。
(12)自动保存点:有一个变量来控制保存功能,关联一个变量为真时(非0)rpt形式自动保存当前激活的万能报表中的表单。
其中rpt格式可以通过运行中表。
(13)自动保存路径:当配置了自动保存功能后自动保存在设置好的路径下,该路径在开发环境下进行设置。
3、基本操作:万能报表支持任意位置插入行(列),删除行(列),支持合并单元格,每一行(列)的高(宽)度都可以随意调整,他可以方便的智能拷贝,智能替换变量。
具备友好的公式生成器,可以自动生成求和,平均值,最大值,最小值,取历史数据等功能。
户的操作更方便。
四总貌报表总貌报表可以多所有的实时参数进行浏览,它是一个基本的图形对象,通过对它的属性和动作脚本便可以控制,因此可以很方便的浏览所有的设备数据。
总貌报表是对实时数据库特定区域中特定单元内所有点的相关信息的集中显示,内容包括:点名,当前值,报警状态,点说明,工程单位等。
可以用脚本控制可以用脚本控制总貌报表:当总貌报表画面的点数很多时,利用脚本程序可以控制总貌报表向前或向后翻页浏览。
另外,也可以利用脚本程序在运行时动态更换显示的区域和/单元Excel中大量的公式函数可以应用选择,使用Microsoft Excel可以执行计算,分析信息并管理电子表格或网页中的数据信息列表与数据资料图表制作,可以实现许多方便的功能,带给使用者方便。
Excel主要用来进行有繁重计算任务的预算、财务、数据汇总等工作Excel是一个适合现代人进行数据处理的工具,“数据处理”实际上是一个非常广义的概念,包含了与数据这个对象所进行的一切具体地说,Excel拥有强大的计算、分析、传输和共享功能,可以帮助用户将繁杂的数据转化为信息。
★数据记录与整理孤立的数据包含的信息量太少,而过多的数据又让人难以理清头绪,利用表格的形式将它们记录下来并加以整理是一个不错的方法。
大到多表格视图的精确控制,小到一个单元格的格式设置,Excel几乎能为用户做到他们在处理表格时想做的一切。
除此以外,利用条件格式功能,用户可以快速地标识出表格中具有特征的数据而不必用肉眼去逐一查找。
利用数据有效性功能,用户还可以设置何种数据允许被记录,而何种不能。
对于复杂的表格,分级显示功能可以帮助用户随心所欲地调整表格阅读模式,既能一览众山小,又能明查秋毫。
数据记录与整理工作往往较为繁琐和枯燥。
Excel为此还提供了语音功能,可以让耳朵和嘴来帮助作业,既轻松又高效。