2015项目管理笔记-最终版
- 格式:doc
- 大小:506.50 KB
- 文档页数:26
第一章引论1.1 项目管理知识体系(PMBOK)PMBOK是美国项目管理学会(PMI)提出的一个涵盖面很广的项目管理知识体系,内容包括项目管理(Project Management)这一职业的知识总和。
PMBOK不是教科书,它并没有详细地解释知识体系中的那些术语,它只提供了项目管理的一种正确思路和管理技能与知识。
PMBOK是以西方人的思维方式,尤其是美国人的思维方式来看待项目管理问题的,所以我们在学习过程中要习惯他们考虑问题的思路。
PMI一直不遗余力地促使为项目经理放权,期望创造一个良好的环境给项目团队。
PMI很重视历史资料和检验教训,PMBOK知识体系将这些信息作为数据库的一部分,供项目以及执行组织的其它项目使用。
数据库是知识管理的基础。
项目管理是管理偶然性的职业。
我们成为PM(Project Manager)通常都是偶然的。
组织任命某人为PM,有时只是对其技术绩效的嘉奖。
1.2 基本要素1.2.1 什么是项目?项目(Project)的定义:为创造独特的产品、服务或成果而进行的临时性工作。
⏹独特的产品、服务或成果。
⏹临时性工作。
⏹项目驱动变更。
⏹项目创造商业价值。
⏹项目启动背景。
日常运作项目共同点1. 由人来做;2. 受制于有限的资源;3.需要规划、执行和控制区别持续不断(Repeat)重复进行(Ongoing)独特性(Unique)一次性(Temporary)1.2.2 项目管理的重要性项目管理:就是将知识、技能、工具与技术应用于项目活动,以满足项目的要求。
项目是组织创造价值和效益的主要方式。
项目管理是通过诸如启动、规划、实施、控制、收尾5个过程进行的。
1.2.3 项目、项目集、项目组合以及运营管理之间的关系一个项目可以采用三种不同的模式进行管理:作为一个独立项目(不包括在项目组合或项目集中)、在项目集内或在项目组合内。
从组织的角度来看项目、项目集和项目组合管理:⏹项目集和项目管理的重点在于以“正确”的方式开展项目集和项目;⏹项目组合管理则注重于开展“正确”的项目集和项目。
创新中心项目管理(最终版)1. 项目背景随着科技的飞速发展,创新已成为企业乃至国家竞争力的重要源泉。
为了提高我国在全球产业链中的地位,培育具有国际竞争力的创新型企业,我国政府提出了建设创新型国家的战略目标。
在此背景下,各地纷纷成立创新中心,以推动技术研发、成果转化和人才培养。
然而,创新中心项目在实施过程中面临诸多挑战,如资源分散、管理不善等。
为确保创新中心项目的高效实施,提高项目管理的规范化水平,本文将探讨创新中心项目管理的关键要素。
2. 项目管理目标创新中心项目管理旨在实现以下目标:1. 确保项目按计划实施,按时完成各项任务。
2. 优化资源配置,提高项目投资效益。
3. 加强项目风险防控,降低项目实施过程中的不确定性。
4. 提升项目团队协作能力,提高项目执行效率。
5. 促进技术创新和成果转化,助力企业成长。
3. 项目管理要素创新中心项目管理主要包括以下要素:3.1 项目策划项目策划是创新中心项目管理的基础,主要包括以下内容:1. 项目目标:明确项目要实现的具体目标,如技术研发、成果转化等。
2. 项目范围:界定项目涉及的业务领域、地域范围等。
3. 项目预算:根据项目需求,合理估算项目总投资。
4. 项目时程:制定项目实施时间表,明确各阶段关键节点。
5. 项目团队:组建具备相关专业背景和经验的项目团队。
3.2 资源配置资源配置是确保项目顺利实施的关键,主要包括以下内容:1. 人力资源:合理配置项目团队成员,明确各成员职责。
2. 物力资源:根据项目需求,合理安排设备、仪器等资源。
3. 财力资源:确保项目资金合理使用,提高投资效益。
4. 信息资源:搭建项目信息平台,实现信息共享和传递。
3.3 项目执行项目执行是创新中心项目管理的核心环节,主要包括以下内容:1. 进度控制:监控项目实施进度,确保项目按计划推进。
2. 质量控制:加强项目过程质量管理,确保项目成果达到预期。
3. 成本控制:合理控制项目成本,防止资源浪费。
2015年二级建造师《建设工程施工管理》科目考试大纲及整理笔记建设工程施工管理整理笔记满分120分及格72分2Z101000 施工管理一、施工方的项目管理(2分)由于项目管理的核心任务是项目的的建设工程不能成为项目管理的对象。
(去年考点)2Z1010111、建设工程项目管理的内涵是(哪三大目标,通过什么实现三大目标)2、“自项目开始至项目完成”指的是项目的实施期;3、建设工程项目管理的类型:(1)业主方的项目管理。
是管理的核心。
(2)设计方的项目管理。
(3)施工方的项目管理。
(4)供货方的项目管理。
(5)建设项目工程总承包方的项目管理等。
EPC承包4、业主方项目管理的目标和任务:(1)业主方项目管理服务于业主的利益,标工作分散,不列为单独阶段。
(2(35、设计方项目管理的目标和任务:}coJ:25702 6466 摦N36056 8CD8 賘(1)设计方作为项目建设的一个参与方,其项目管理主要服务于项目的整体利益和设计方本身的利益。
其项目管理的目标包括项目投资目标能否实现,与设计工作密切相关。
(2)设计方的项目管理工作主要在设计阶段进行,但它也涉及设计前的准备阶段、施工阶段、动用前准备阶段和保修期。
(36、供货方项目管理的目标和任务(1)供货方作为项目建设的一个参与方,其项目管理主要服务于项目的整体利益和供货方本大目标)(27、建设项目工程总承包方项目管理的目标和任务(1)建设项目工程总承包方作为项目建设的一个参与方,其项目管理主要服务于项目的整体(22Z1010128、施工方项目管理的任务(1)施工方是承担施工任务的单位的总称谓,它可能是施工总承包方、施工总承包管理方、分包施工方、建设项目总承包的的施工任务执行方或仅仅提供施工劳务的参与方。
9、施工总承包方的管理任务(1)负责整个工程的施工安全、施工总进度控制、施工质量控制和施工的组织等。
(2)控制施工的成本.(3(4)负责施工资源的供应组织。
1.实施阶段的全过程:在设计前的准备阶段,设计阶段,施工阶段,动用阶段和保修期。
实施阶段①②③④⑤时间决策阶段设计准备设计阶段施工阶段动用前保修阶段阶段准备阶段编编编初技施施竣动保制制制步术工工工用修项可设设设图验开期目行计计计设收始结建性任计束议研务书究书报告使用阶段设施管理立项动用决策阶段实施阶段开发管理项目管理任务:确定项目的定义主要任务:实现项目的目标核心任务:目标控制项目决策的标志业主方进度目标(如通车、开业)2.建设工程项目管理的组织与管理系统的目标决定了系统的组织,而组织是目标能否实现的决定因素建设工程项目的全寿命周期包括项目的决策阶段(开发管理)、实施阶段(项目管理)和使用阶段(设施管理)决策阶段管理工作决策阶段管理工作的主要任务是确定项目的定义决策阶段管理工作的主要内容:①确定项目实施的组织;②确定和落实建设的地点;③确定建设任务和建设原则;④确定和落实项目建设资金;⑤确定项目建设的投资目标、进度目标、质量目标等建设工程管理设计项目全寿命周期建设工程项目管理的时间范畴仅涉及项目实施阶段建设工程管理工作的核心任务是为工程的建设和使用增值建设增值包括工程建设安全、工程质量、有利于投资控制、有利于进度控制使用增值包括:确保工程使用安全、有利于环保、节能、满足使用功能、降低运营成本、有利于工程维护等口诀:【工程管理全寿命,项目管理实施期,工程管理核心任务是为建设和使用增值,项目管理核心任务是目标控制】项目实施阶段管理项目实施阶段管理的主要任务是通过管理使项目的目标得以实现安全管理是项目管理中的最重要的任务项目管理的核心任务是项目的目标控制建设工程项目管理的内涵自项目开始至项目完成(即实施阶段),通过项目策划和项目控制,使项目的费用目标、进度目标、质量目标得以实现建设工程项目策划主要是为建设的决策和实施增值业主方项目管理业主方的项目管理是管理的核心目标:项目的投资目标(项目的总投资目标);进度目标(项目动用和交付使用的时间目标);质量目标(包括施工质量、设计质量、材料质量、设备质量、影响项目运行或运营的环境质量)任务:安全管理、投资控制、进度控制、质量控制、合同管理、信息管理、组织和协调。
2015系统集成项目管理工程师中级学习笔记该笔记是我结合《系统集成项目管理工程师考试全程指导第2版》(希赛教育)和《系统集成项目管理工程师教程》(柳纯录),这两本教材中的内容总结出的主要章节的重点,这些重点都是需要背下来的!祝大家好运项目人力资源管理项目沟通管理项目采购管理项目风险管理信息化体系六要素:信息技术应用、信息资源、信息网络、信息技术和产业、信息化人才、信息化政策法规和标准规范。
ETL:数据的抽取、转换、装载商业智能:数据仓库、OLAP联机分析处理(也称为多维分析)、数据挖掘、数据备份和恢复对数据库进行大量增、删、改的操作,即OLTP联机事务处理数据挖掘的技术可分为:描述型数据挖掘和分类预测型数据挖掘描述型数据挖掘包括:数据总结、聚类、关联分析分类预测型数据挖掘包括:分类、回归、时间序列分析商业智能的三个层次:商业报表、多维数据分析、数据挖掘多维数据分析系统:源系统------抽取------数据仓库-----多维建模----多维数据库OLAP分为:ROLAP(以关系型数据库为核心)、MOLAP(以多维数据组织为核心)、HOLAP(混合模式)监理工作的主要内容,四控、三管、一协调:(控)进度、质量、投资、变更;(管)合同、信息、安全;沟通协调信息系统集成是指:将计算机软件、硬件、网络通信等技术和产品集成为能够满足用户使用特定需求的信息系统,包括总体策划、设计、开发、实施、服务及保障。
信息系统集成的特点:1.信息系统集成要以满足用户需求为根本出发点2.信息系统集成不只是设备的选择和供应,更重要的是具有高技术含量的工程过程,要面向用户需求提供解决方案,其核心是软件3.系统集成的最终交付物是一个完整的系统而不是一个分立的产品4.系统集成包括技术、管理、商务等各项工作,是一项综合性的系统过程,技术是系统的核心,管理和商务活动是系统集成项目成功实施的保障信息系统工程是信息网络系统、信息资源系统、信息应用系统的新建、升级、改造瀑布模型:适用于需求清晰,在项目初期就可以明确所有需求不需要二次开发的项目快速原型模型:适用于需要很快给客户演示产品原型迭代模型:适用于不能完整定义产品所有需求,计划多期开发的项目螺旋模型:对于新开发,需求不明,便于风险控制和需求变更,是瀑布和快速的结合,强调风险分析,适用于大型复杂的系统软件需求:功能需求(系统要完成的)、非功能需求(系统性能:可靠性等)、设计约束(限制条件)包含关系:include或use;扩展关系:extend瀑布模型:单元测试计划在详细设计阶段制定集成测试计划在概要设计阶段制定确认测试计划在需求分析阶段制定系统测试计划在系统分析阶段制定V模型:单元测试计划在编码阶段制定集成测试计划在详细设计阶段制定系统测试计划在概要设计阶段制定验收测试计划在需求分析阶段制定系统测试:功能测试、健壮性测试、性能测试、安全测试、用户界面测试、安装与反安装测试性能测试:负载测试和压力测试面向对象测试:(层次由低到高)算法层-类层-模板层-系统层UML的五个视图:逻辑视图(设计视图)、进程视图、实现视图、实施视图、用例视图用例视图:强调从用户的角度看到的或需要的系统功能。
1.项目集管理(PgMP)适用场景任何事物都有它的适用场景,PgMP也不例外。
那PgMP究竟适用于何处呢? PgMP关键在于项目集(Program)这个定义的界定上:当管理的交付结果导致的是整合的收益和控制(Collective benefits and control),而且这些收益和控制是管理单个项目所不能达到的,这样的管理方式就成为项目集(Program)。
比如大到神九问天、奥运会,小到整个公司(由多个分公司组成)的IT系统构建等这样的项目都是项目集(Program),因为这些管理过程的共同特点都在于共同的目标、需要交付结果的收益整合和控制。
个人理解Program未必一定比Project要大,但是通常Program要考虑更多的关联因素和彼此间的影响,而Project相对来讲就考虑的比较直接:交付成果、达到目标。
2.项目集(Program)的特征1)共同的目标:项目集中的项目由一个共同的目标所联系(Common goal related by multiple projects);2)重视组织能力:目标不是单纯的交付成果,而是通过增强组织现有能力或发展新的能力(Enhancing current capabilities ordeveloping new capabilities)。
增强能力个人理解通常指所谓的核心竞争力,地球人都知道:一个成果可以模仿,但核心竞争力很难在短期内模仿。
这恐怕也是Program为什么在未来是一个趋势,是因为大到国家、企业,小到家庭、个人都在想如何增强自身的核心竞争力,以谋得更好的生存价值。
3)强调收益:正因为Program重视组织能力(Organization capabilities)的发展,才会有收益和成果的区别。
项目集强调收益,而项目则单纯强调成果交付。
什么是收益? 收益是一种行动和行为的产出,这种产出将会给组织带来效用(Utility)。
效用是经济学中最常用的概念之一。
项目管理读书笔记项目管理,这四个字在当今的商业世界中频繁出现,但其真正的内涵和价值却并非人人都能清晰理解。
最近读了一本关于项目管理的书籍,让我对这一领域有了更深入的认识和思考。
项目管理,简单来说,就是把一件事情从想法变成现实的过程。
但这个过程可不简单,它涉及到众多的环节和因素。
比如,要明确项目的目标是什么,要清楚为了达成这个目标需要做哪些工作,要合理安排时间、人力、物力等资源,还要应对各种可能出现的风险和变化。
在书中,作者首先强调了项目目标的重要性。
一个清晰、明确、可衡量的目标是项目成功的基石。
如果目标不清晰,那么整个项目团队就会像无头苍蝇一样乱撞,做了很多工作却可能都是无用功。
比如,如果一个建筑项目的目标只是“建一座漂亮的大楼”,这就太模糊了。
而如果目标是“在两年内,建成一座高 100 米,拥有 30 层,能够容纳500 人办公的现代化写字楼,并且符合环保标准,预算不超过 5000 万元”,这样就清晰多了,团队成员也能更清楚地知道自己该做什么。
资源管理也是项目管理中的一个关键环节。
资源包括人力、物力、财力等。
在分配资源时,不能盲目,要根据项目的需求和优先级来进行。
比如说,一个项目在某个阶段需要大量的技术人员来进行开发工作,但如果把有限的技术人员分配到了其他不太紧急的任务上,就可能导致项目进度延误。
同时,还要考虑资源的成本。
有时候,为了节省成本,可能需要寻找更经济实惠的解决方案,但又不能以牺牲项目质量为代价。
时间管理在项目中同样至关重要。
每个项目都有一个预定的时间期限,必须要在这个期限内完成。
为了做到这一点,需要制定详细的项目计划,把整个项目分解成一个个小的任务,并为每个任务设定合理的时间节点。
同时,要不断地监控进度,及时发现并解决可能导致延误的问题。
比如,在软件开发项目中,如果某个模块的开发进度落后了,就要分析原因,是因为技术难题,还是人员不足,然后采取相应的措施,比如增加人手或者提供技术支持。
1.项目管理:是计划、组织、协作、领导和控制资源来完成项目目标。
2.项目生命周期包括四个阶段:(1)启动项目:确定和选择项目,并通过项目章程文件进行授权(2)(基准计划)计划项目:定义项目工作范围,确定资源,开发工作计划和预算,识别风险(3)(项目管理过程)执行项目:工作任务予以实施来生产所有的项目可交付物和完成项目目标(4)(项目文档)结束项目:将实施项目评估,确定系的经验并记载,以改善为了项目绩效,并存档3.项目:以一套独特的。
相互联系的任务为前提,有效的利用资源,为实现一个特定的目标所做的努力4. 项目的特征(1)项目有一个明确的界定的目标外—确定将要完成什么(有一个明确的目标)(2)项目的执行要通过完成一系列相互关联的任务(3)项目需要运用各种资源来执行任务(4)项目有具体的时间计划或有限的生命周期(5)项目可能是独一无二的、一次性努力(6)每个项目都有发起人或客户(7)项目包含一定的不确定性5.项目管理的主要职能有哪些(也是项目管理的过程)(1)建立计划:包括定义项目目标、定义工作范围、创建工作分解结构、指派责任、定义具体活动、为活动排序、估计活动资源、估计华东工期、开发项目进度计划、估计成本、决策预算;(2)执行计划:包括执行工作、监测和控制、控制变更6. 按照PMI的体系项目管理包含哪些内容(1)项目集成管理;(2)项目范围管理;(3)项目时间管理;(4)项目成本管理;(5)项目质量管理;(6)项目人力资源管理;(7)项目沟通管理;(8)项目风险管理;(9)项目采购管理7. 项目管理协会:是一个全球性非营利组织,为全球的项目管理从业者服务。
8.项目管理的好处(1)项目管理的最终益处拥有了满意的客户(2)对于承约商来说,这回促成将来与该客户再次发生业务联系,或者获得由该客户所推荐的新客户的生意。
(3)对于项目经理,将会有一种领导了一个成功项目的满足感。
(4)对于项目成员,会觉得在这个获胜的团队里工作很愉快:在工作中拓展了知识、提高了技术。
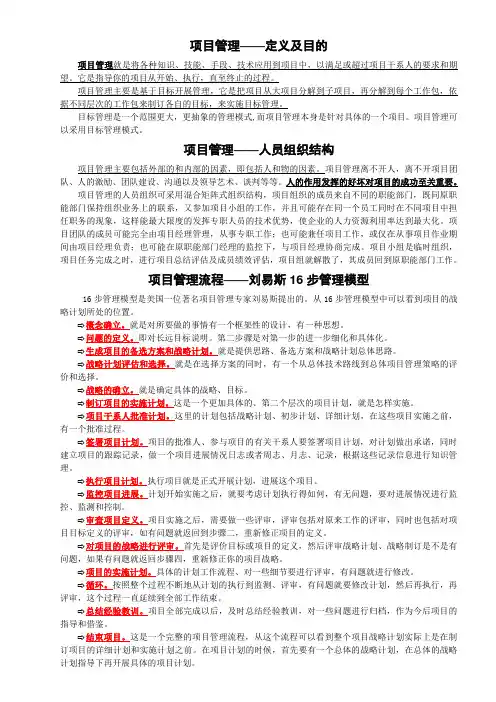
项目管理——定义及目的项目管理就是将各种知识、技能、手段、技术应用到项目中,以满足或超过项目干系人的要求和期望。
它是指导你的项目从开始、执行,直至终止的过程。
项目管理主要是基于目标开展管理,它是把项目从大项目分解到子项目,再分解到每个工作包,依据不同层次的工作包来制订各自的目标,来实施目标管理。
目标管理是一个范围更大,更抽象的管理模式,而项目管理本身是针对具体的一个项目。
项目管理可以采用目标管理模式。
项目管理——人员组织结构项目管理主要包括外部的和内部的因素,即包括人和物的因素。
项目管理离不开人,离不开项目团队、人的激励、团队建设、沟通以及领导艺术、谈判等等。
人的作用发挥的好坏对项目的成功至关重要。
项目管理的人员组织可采用混合矩阵式组织结构,项目组织的成员来自不同的职能部门,既同原职能部门保持组织业务上的联系,又参加项目小组的工作,并且可能存在同一个员工同时在不同项目中担任职务的现象,这样能最大限度的发挥专职人员的技术优势,使企业的人力资源利用率达到最大化。
项目团队的成员可能完全由项目经理管理,从事专职工作;也可能兼任项目工作,或仅在从事项目作业期间由项目经理负责;也可能在原职能部门经理的监控下,与项目经理协商完成。
项目小组是临时组织,项目任务完成之时,进行项目总结评估及成员绩效评估,项目组就解散了,其成员回到原职能部门工作。
项目管理流程——刘易斯16步管理模型16步管理模型是美国一位著名项目管理专家刘易斯提出的。
从16步管理模型中可以看到项目的战略计划所处的位置。
♉概念确立。
就是对所要做的事情有一个框架性的设计,有一种思想。
♉问题的定义。
即对长远目标说明。
第二步骤是对第一步的进一步细化和具体化。
♉生成项目的备选方案和战略计划。
就是提供思路、备选方案和战略计划总体思路。
♉战略计划评估和选择。
就是在选择方案的同时,有一个从总体技术路线到总体项目管理策略的评价和选择。
♉战略的确立。
就是确定具体的战略、目标。
《工程经济与项目管理》课程笔记第一章工程经济学基本概念与发展1.1 工程经济学基本概念与发展1.1.1 运筹帷幄与前期- 运筹帷幄的概念:运筹帷幄原指军事上的战略部署和指挥,在工程经济学中,它指的是在项目实施前的策划和准备工作,包括对项目的整体规划、目标设定、资源配置、风险评估等。
- 前期工作的重要性:前期工作是项目成功的基石,它直接影响项目的可行性、经济性和实施效果。
前期工作不当可能导致项目延期、超支甚至失败。
1.1.2 工程经济学基本概念与发展- 工程经济学的定义:工程经济学是应用经济学原理和方法,对工程项目的投资、成本、收益、风险等进行评价和分析的学科,旨在为项目决策提供科学依据。
- 工程经济学的发展历程:1. 传统阶段:早期工程经济学主要关注项目的直接经济成本和收益,采用简单的财务分析手段。
2. 现代阶段:随着经济学理论和分析技术的发展,工程经济学开始考虑项目的间接效益、环境成本、社会影响等,采用更为复杂的评价方法。
1.2 工程经济学基本原理- 资源稀缺性原理:资源的有限性和需求的无限性要求我们在项目选择和实施过程中,必须考虑如何最有效地利用有限资源。
- 边际分析原理:边际分析是通过比较边际成本和边际收益来决定项目规模或投资水平,以实现最大化的净收益。
- 机会成本原理:机会成本是指为了获得某一收益而放弃的其他最有价值的选择的成本,它在项目决策中起着关键作用。
- 投资风险原理:投资风险是指项目未来收益的不确定性,工程经济学通过风险评估和风险管理来降低风险影响。
1.3 工程经济分析基本思路- 明确项目目标:项目目标应具体、可量化,并与企业的长期战略相结合。
明确目标有助于指导整个项目分析和决策过程。
- 确定分析范围:分析范围包括时间范围(项目的生命周期)、空间范围(项目的影响区域)和内容范围(经济、技术、环境等因素)。
- 收集数据:数据的准确性直接影响分析结果的可靠性。
数据收集应全面、客观,包括历史数据、预测数据和行业标准等。
建设工程项目管理笔记总结(重点标注)LZ201000 建设工程项目的组织与管理P1 1、建设工程项目的全寿命周期包括项目的决策阶段、实施阶段、使用阶段。
2、项目立项(立项批准)是项目决策的标志。
3、决策阶段管理工作的主要任务是确定项目的定义。
4、项目的实施阶段包括设计前的准备阶段、设计阶段、施工阶段、动用前准备阶段和保修期。
5、项目实施阶段管理的主要任务是通过管理使项目的目标得以实现。
P2 1、建设工程项目管理的内涵是:自项目开始至项目完成,通过项目策划和项目控制,以使项目的费用目标、进度目标和质量目标得以实现。
2、项目管理的核心任务是项目的目标控制。
P3 二、施工方项目管理的任务包括施工安全管理;施工成本控制;施工进度控制;施工质量控制;施工全同管理施工信息管理;与施工有关的组织与协调等(三控一管一协调)P13 (二)建设工程项目管理的发展趋势(1)项目管理作为一门学科,30多年来在不断发展:传统的项目管理是该学科的第一代,多项目管理(Program Management)是第二代组合管理是第三代变更管理是第四代(2) 将项目决策阶段的开发管理(DM ---Development Management)、实施阶段的项目管理(PM—Project Management)、使用阶段的设施管理(FM—Facility Management)集成项目全寿命管理(Lifecycle Management)。
P14 二、系统的目标和系统的组织的关系影响一个系统目标实现的主要因素除了组织以外还有人的因素、方法与工具P15 三、组织论和组织工具(必考)1、组织结构模式反映了一个组织系统中各子系统之间或各元素(各工作部门或各管理人员)之间的指令关系。
2、组织分工反映了一个组织系统中各子系统或各元素的工作任务分工和管理职能分工。
3、组织结构模式和组织分工都是一种相对静态的组织关系。
4、工作流程组织则可反映一个组织系统中各项工作之间的逻辑关系,是一种动态关系。
第1篇一、实验背景随着我国经济的快速发展,工程项目管理作为一门综合性学科,越来越受到广泛关注。
为了提高学生的实际操作能力和项目管理水平,我们进行了工程项目管理实验。
本次实验旨在通过模拟工程项目,让学生了解工程项目管理的全过程,掌握项目管理的基本方法和技巧。
二、实验目的1. 熟悉工程项目管理的基本流程;2. 掌握项目策划、组织、实施、控制和收尾等环节;3. 学会运用项目管理工具和方法;4. 提高学生的团队协作能力和沟通能力。
三、实验内容本次实验分为以下几个阶段:1. 项目策划阶段(1)明确项目目标:通过查阅相关资料,了解项目背景、需求及目标,确保项目实施的可行性。
(2)制定项目计划:根据项目目标,制定项目进度计划、资源计划、成本计划等。
(3)组建项目团队:根据项目需求,选拔合适的人员组建项目团队,明确各成员职责。
2. 项目组织阶段(1)建立项目管理组织结构:明确项目经理、项目成员及各职能部门的职责和权限。
(2)制定项目管理制度:建立健全项目管理制度,确保项目顺利实施。
3. 项目实施阶段(1)执行项目计划:按照项目计划,组织项目团队开展各项工作。
(2)项目监控:对项目进度、成本、质量等方面进行监控,确保项目按计划进行。
(3)沟通协调:加强与各利益相关方的沟通,协调解决问题,确保项目顺利进行。
4. 项目控制阶段(1)分析偏差:对项目实施过程中出现的偏差进行分析,找出原因。
(2)采取纠正措施:针对偏差,制定相应的纠正措施,确保项目目标的实现。
(3)总结经验教训:对项目实施过程中积累的经验和教训进行总结,为后续项目提供借鉴。
5. 项目收尾阶段(1)验收项目成果:按照项目要求,对项目成果进行验收。
(2)总结项目经验:对项目实施过程进行总结,提炼项目管理经验。
(3)解散项目团队:完成项目任务后,解散项目团队。
四、实验过程1. 项目策划阶段在项目策划阶段,我们首先明确了项目目标,即模拟一个实际工程项目,通过项目策划、组织、实施、控制和收尾等环节,完成项目目标。
项目管理经验笔记一、概述:1、定义2、就是通过不停地获得人力资源, 将得到旳人力整合到项目中并融为一体, 保持和鼓励他们对项目旳忠诚和积极性, 控制他们旳工作绩效并做出对应旳调整, 尽量发挥他们旳潜能, 以支持项目目旳旳实现旳活动、职能、责任和过程。
人力资源管理旳过程:制定人力资源计划、组建项目团体、建设项目团体、管理项目团体3\动力、权利、责任、绩效二、制定人力资源计划1、目旳2、确定项目角色、职责、汇报关系, 并制定人员配置管理计划。
确定旳角色也可以包括外部机构和人员。
制定资源管理旳工具技术?组织构造图与职位描述: 可采用层次型、矩阵型、文本型。
层次型:组织分解构造(OBS):按照既有部门单元或团体排列并在每个部门下列出活动或工作包;资源分解构造(RBS):按资源类别对项目进行分解, 虽然他们分散在obs或wbs不一样分支中, 对追踪项目成本很有用处。
b)矩阵型: 采用责任分派矩阵(RAM)显示工作包或活动与项目组员之间旳联络。
RACI(执行、负责、征询、知情) 大型项目中可在多种层次上制定RAM, 假如项目团体是内外部人员构成RACI很有用处。
c)文本型:假如要详细描述团体组员旳职责, 可采用文本型。
包括职责、职权、能力、资格等, 有多种名称(如职位描述、角色-职责-职权表)。
该文献可以作为未来摸板d)项目管理计划其他部分。
(如风险计划列出风险负责人等等)2)人力资源摸板3)组织理论4)人际网络。
人际交往在初期尤其有用3.制定资源管理旳根据?1)活动资源需求2)企业内部环境和组织过程资产3)项目管理计划企业原因有: 组织构造、技术原因(学科和专业)、人际关系(哪些汇报关系)、后勤保障(相隔多远)、政治原因(个人目旳和想法)、组织文化和构造、经济条件、历史倾向1)4.制定资源管理旳输出?2)人力资源管理计划: 包括:3)角色和职责:角色(描述了为完毕项目所需要旳职责划分)、权利(能支配项目资源和做决策旳权利)、职责(为完毕项目任务和活动, 应当做什么)、能力(完毕项目活动所需要旳技能和能力)4)项目组织构造图3)人员配置管理计划人员配置管理计划:描述何时以及怎样满足项目对人力资源旳需求。
页眉内容1、项目或工程项目的定义:“具有独特的过程,有开始和结束日期,由一系列相互协调和受控的活动组成。
过程的实施是为了达到规定的目标,包括满足时间、费用和资源等约束条件”。
2、工程项目具有如下特点:(一)具有特定的对象(二)有时间限制(三)有资金限制和经济性要求(四)一次性任何工程项目作为总体来说是一次性的,不重复的。
它经历前期策划、批准、设计和计划、施工、运行的全过程,最后结束。
即使在形式上极为相似的项目,例如两个相同的产品、相同产量、相同工艺的生产流水线,两栋建筑造型和结构形式完全相同的房屋,也必然存在着差异和区别,例如实施时间不同、环境不同、项目组织不同、风险不同。
所以它们之间无法等同,无法替代。
项目的一次性是项目管理区别于企业管理最显著的标志之一。
通常的企业管理工作,特别是企业职能管理工作,虽然有阶段性,但它却是循环的,无终了的,具有继承性。
而项目是一次性的,这就决定了项目管理也是一次性的:对任何项目都有一个独立的管理过程,它的计划、控制、组织都是一次性的。
工程项目的一次性特点对项目的组织和组织行为的影响尤为显著。
(五)特殊的组织和法律条件(六)复杂性和系统性3、工程项目的生命期l.项目的前期策划和确立阶段。
2.项目的设计与计划阶段。
3.项目的施工阶段。
4.项目的使用(运行)阶段4、争取成功的项目是项目管理的总体目标。
项目管理或工程项目管理定义:“为一个建设项目进行从概念到完成的全方位的计划、控制与协调,以满足委托人的要求,使项目得以在所要求的质量标准的基础上,在规定的时间之内,在批准的费用预算内完成。
”项目管理的目标有三个最主要的方面:专业目标(功能、质量、生产能力等),工期目标和费用(成本、投资)目标,它们共同构成项目管理的目标体系(如图l-2所示)。
5、工程项目管理系统:完整的项目管理工作过程,包括预测,决策,计划,控制,反馈等。
6、将项目构思到项目批准,正式立项定义为项目的前期策划阶段。
一建工程项目管理重点及笔记《项目管理》精华笔记★项目管理核心任务是项目的目标控制★项目决策期管理主要任务:确定项目的定义。
实施期任务是通过管理使项目的目标得以实现。
★业主方项目生产过程的总集成者、总组织者,业主方的项目管理是管理的核心。
★按工作性质和组织特征,项目管理分:业主方;设计方;施工方;供货方;建设项目总承包方的项目管理。
★业主方:投资方、开发方和由咨询公司提供的代表业主方利益的。
施工方:施工总承包方和分包方的,供货方:材料和设备供应方。
建设项目总承包:设计和施工任务综合承包,设计、采购和施工任务综合承包 (EPC 承包)。
★业主方项目管理的目标:投资 (总投资 )、进度 (动用或交付的时间 )和质量。
★全寿命周期包括决策、实施、使用阶段。
★安全管理是项目管理中的最重要的任务,投资控制、进度控制、质量控制和合同管理物质利益。
★设计方管理目标:设计的成本目标、设计的进度目标和设计的质量目标,以及项目的投资目标。
★施工方管理目标:施工的成本目标、施工的进度目标、施工的质量目标。
★总承包管理目标:项目的总投资目标和总承包方的成本目标、项目的进度目标和项目的质量目标。
★推行监理制度目的:确保工程建设质量;提高建设水平;充分发挥投资效益.★监理依据:国家批准的工程项目建设文件、有关工程建设的法律、法规和工程建设监理合同及其他工程建设合同★必须实行监理:国家重点建设工程;大中型公用事业工程;成片开发建设的住宅小区工程;利用外国政府或者国际组织贷款、援助资金;其他工程★我国的建设工程监理属于国际上业主方项目管理的范畴。
★建设监理:高智能有偿技术服务,国际上归为工程咨询 (工程顾问 )服务。
★监理内容:控制建设的投资、建设工期、工程质量;进行合同管理,协调有关单位★组织研究系统的组织结构模式、组织分工、工作流程组织。
★组织结构模式:职能组织结构、线性组织结构、矩阵组织结构。
★职能:传统的,每一个部门可能有多个矛盾的指令源。
2015年度项目管理笔记1.项目特性的五个明确:目标要明确(完成标准、SMART原则)、约束要明确(基线包括进度基线、成本基线、质量基线)、需求要明确(产品范围基线确定下来,进而工作范围也要成为基线)分工要明确(项目组织结构、项目经理的授权、专业人做专业事)过程与计划要明确(从无序到有序转换)2.项目管理的三个本质以正合:干系人评审定共识;静靶与动靶以曲制:阶段控制,执行监测调整;滚动机制、不可一蹴而就。
以奇胜:持续改进,以求创新适用的策略。
动静结合、分合之术。
3.项目的三特征:独特性:与其他项目的差异化(五个明确的要素)临时性:2T=Team+Time渐进明晰:需求或项目范围4.三对比=系统集成项目比一般项目更复杂+比日常工作更加复杂且注重一次性成功+战略是立项依据之一且项目是战略实现手段。
5.目标原理=一个作用是成功的标准与完成的衡量依据+三个特性(多、优选/优先级、层次化)+一个原则是SMART+一个承诺要回收。
6.五大管理要求=启动+计划+执行+控制+收尾。
启动看说明:必要性-需求、假设、依赖、边界、已识别风险等计划出方案:管理规划形成计划,包括范围规划、进度规划、质量规划、人力规划、风险管理规划、采购规划等执行看绩效:以计划为纲领、指导实施并回收项目工作绩效;控制找偏差:监测是否有偏差(绩效-计划),分析偏差影响,预测趋势;收尾看两项:合同收尾看条款、管理收尾看经验与归档。
7.项目管理三个层次单元看局部:项目管理单元关注解决局部需求、短期利润;群集看相关:将目标相关等项目单元形成项目群来管理;组合看战略:将企业战略转变为项目组合去完成。
有此结论:项目组合包含多个项目群集、项目群集包含多个项目单元。
8.平衡制约函数F(范围、时间、成本、质量、人力、沟通、风险、分包外购管理)=相辅相成;不可孤立无关。
9.项目管理规律=组织模型规律+生命周期规律+干系人规律+变更规律10.组织模型规律=一种核心-资源授权+两种角色是DM部门经理与PM项目经理+三种类型(项目型、职能型、矩阵型)(1)职能型:PM=0、DM=全权;优点包括技术专一、资源共享、事业连续;缺点包括:决策效率低、难以面向项目进行努力、仅关注本部门利益。
(2)项目型:PM=全权、DM=0;优点包括决策效率高、面向项目目标集中努力;缺点包括:事业连续无保障、技术不能共享、资源闲置。
(3)矩阵型:PM>0、DM〉0;但分为三种第一种弱矩阵:项目经理权力小于部门经理权力第二种平衡矩阵:PM权力=DM权力第三种强矩阵:PM权力>DM权利考察缺点:多头领导;沟通等管理成本增加;资源冲突。
注:在矩阵环境下资源优先分配通过PMO进行管理保障。
PMO关注项目之间与统一项目管理的职责范畴,追求项目组合管理全局价值最大化。
PM关注项目之内的约束满足,追求实现项目自身的目标。
11.项目生命周期规律(1)一个元素:阶段。
阶段完成时,阶段控制-阶段评审。
阶段控制范畴包括技术评审看质量、管理评审看效果。
阶段控制目标包括检验当前阶段是否满足退出标准、检验下一阶段是否满足启动标准。
阶段的划分是用交付物来划分的。
(2)一长一短:产品周期=项目周期+立项前策划与交付后运维。
(3)多种类型:瀑布看明确-需求明确何种模型V字看对应-考察测试与早期阶段对应性,包括需求分析对验收测试、概要设计对系统测试、详细设计对集成测试、代码编写对单元测试。
原型看含混-需求含混的用户交互系统增量看分解-将需求分批实现,并不明确要求持续交付,也可以一次性交付。
螺旋看风险—风险分析视角迭代看持续—持续交付喷泉看OO-支持面向对象开发12.干系人规律包括干系人分类看优先(决策影响力*利益相关性)、返工成本节约影响促进力早期最高、积极参与全程各阶段。
13.变更规律包括变更成本由低到高不断增长、变更的附加值由高到低-节约成本的作用。
14.项目过程=技术过程做实现+管理过程做指导+相辅相成15.管理过程的五大类别启动过程定说明,包括项目说明书确定、初步范围说明书确定、详细范围说明书确定等计划过程找策略,包括整体计划编制、进度计划编制、…、采购规划编制等.执行过程做指导,包括以计划为纲领组建团队分配任务、收集工作绩效。
绩效-取之于势、而不问责于人。
监控或控制过程找偏差:控制活动三步曲,包括识别偏差、分析偏差与纠正偏差。
*偏差=绩效(实际完成情况)-计划(原定完成情况)。
收尾过程看两项:包括合同收尾与管理收尾。
五类别过程组关系:一定(启动)、二谋(计划)、三做(执行)、四收尾;控制过程贯穿始终。
其中控制起到持续优化改进作用,而不是约束障碍作用。
控制目的绝非只是找问题,而是找改进。
16.十六看法之立项看可研一个核心是财务与投资(微观投资研究)、三个基本要素是技术可行性+经济可行性(第一)+操作可行性;若干扩展(政策法规可行性、资源可行性等);六大行为;两种时机(甲方立项时-取招标、乙方立项时-投标);两种差异(甲方不关注后期乙方技术细节、乙方不关注早期甲方需求合理性);一个构成。
17.立项可行性研究流程:(1)需求分析定机会:又称机会识别、机会研究。
(2)立项建议写申请:撰写项目项目说明书,又称SOW(3)初步可研判盈利:经济可行性分析,衡量项目前途。
(4)详细可研做优选:准备多方案、推荐优选方案-编制可研报告,必须可少,因为后期论证必须要有的依据。
(5)项目论证做总评:针对在详细可行性研究阶段编制发布的可行性研究报告,进行论证衡量综合状况。
分为内部论证与外部论证。
(6)项目评估出结论:进行评估决策,确定项目是否立项。
(7)甲方招标或乙方投标。
18.可行性研究报告的构成(1)一组元素说明确,包括建设目标、约束、需求;(2)二组元素说概况,包括项目建设假设、初步风险、依赖等(3)三组元素说效益,描述项目经济效益分析(4)四组元素说方案,描述各种可选方案及其推荐的方案。
包括技术方案与管理方案两种类型。
19.可研财务分析视角经济评价看财务状况是否满足、国民经济影响是否健康;市场预测看将来;投资估算看成本;增量净效益分析看利润。
甲方经济评价之时不关注社会影响。
乙方常关注增量净效益分析,也就是投资搞项目赚多少钱。
20.十六看法之整体看平衡三定四做七行为,包括:一定章程出授权、二定范围出边界、三定计划出平衡、做执行(指导与管理项目执行)、做监控(项目监控)、做变控(项目整体变更控制)、做收尾(项目收尾)21.制定章程(1)三种作用:认可项目存在、定义项目初步范围-粗略、*任命项目经理及其资源授权(2)两种选择:项目是选出来的。
专家法包括头脑风暴-侧重早期收集各种信息、德尔菲-后期评审合议强调形成一致完整意见。
(3)三种方法:SWOT-S优势、W劣势、O机会、T威胁;波特五力模型-潜在竞争(新进入者之间的竞争)、已有竞争、供应商价格、顾客购买价格、产品的可替代性;PEST分析-P政策、E经济、S社会、T技术。
22.制定初步范围说明书两个原则、两个界定。
两个原则是指高层原则-描述层次、共识原则-初步范围基线。
两个界定是指产品验收标准、项目边界(哪些做、哪些不做)。
强调计划前调研与评审,为计划编制提供依据。
23.制定项目计划五个步骤、两种作用。
五个步骤包括:初步范围调研、编制整体计划、以整体计划为纲编制专题计划与分项目计划、汇总形成项目计划体系文件、提交相关干系人评审再发布。
两种作用:指导项目全局实施、指导阶段滚动规划。
备注补充:专家借经验、类比看以往、软件作支持、模板更高效。
24.指导与管理项目执行用计划为纲做指导-领导者、绩效为证做管理-管理者。
25.项目监测与调整-项目监控一个对象、两种行为一个对象是指偏差(绩效-计划),做好偏差管理包括识别偏差、分析偏差、纠正偏差。
两种行为:干系人绩效评审、量化挣值分析(偏差、绩效指数、预测的趋势)26.项目整体变更控制(1)坚持事先定义基线、(2)坚持书面变更请求、(3)坚持遵从变更控制流程、(4)坚持通过变更控制委员会评估评审、(5)坚持做好计划与范围更新、(6)做好变更实施后的跟踪验证五个题眼-只出选择题,包括:变更分类筛选、多样化流程-优先级、有且只有一个变更控制委员会、没有基线没有变更、变更过程记录信息归档。
变更控制系统应能够支持自动化变更处理-紧急变更处理策略。
27.项目收尾管理收尾:事先制定管理收尾规程,指导完成经验总结与信息存档;合同收尾:事先制定合同收尾规程,指导完成采购审计的活动。
两种对比差异:合同收尾是在后期产品验证完成后执行,合同所要求的产品验证要进行正式验收;管理收尾注重全过程各阶段经验更新、总结入库。
28.十六看法之范围看基线一个目标定完成。
确定范围完成的策略-范围规划、确定范围完成的内容-范围定义、确定范围分解的结构-工作分解、确定范围完成后交付的手段-范围确认、确定范围变更的控制手段-范围控制。
两种类型:产品范围为中心描述确定交付物定义-需求;工作范围为手段描述完成产品范围建设的工作内容-方案。
两者关系包括产品范围变更时应注意工作范围与之保持一致;工作范围是产品范围完成的手段。
五个行为-一谋四求范围规划谋策略:如何范围定义、如何工作分解、如何范围确认、如何范围控制。
范围定义求细化:遵从渐进明细规律,逐步细化形成详细的范围说明书;工作分解求分化:将范围描述所代表的完成空间分化为有利估算、分配与考核的单元;范围确认求交付:形成的交付物或产品如何交付给干系人-客户方进行验收确认。
范围控制求变更:引入变更控制系统使得范围正常扩展,减少肆意蔓延。
29.范围定义:一个目标是细化。
两者视角产品范围用产品分析手段细化;工作范围用备选方案设计与优选进行细化确定。
两种确认:干系人分析认可与否-评审;范围规模与其它要素相辅相成与否。
30.工作分解:一个目标是分化形成有利估算、分配与考核的工作包,便于为其创建控制账号。
两个中心一个参照:上层分解结构可以以阶段或交付物为中心、进一步可以参照组织职能结构进行分解。
两种结构类型:树状描述小项目、列表描述大项目若干原则:常见四-六层、同层同原则、粒度可不同。
31.范围确认:四个一包括一个本质检查交付物、一个主体是用户、一个客体是交付物、一个原则是持续。
两个要点:是项目收尾时再范围确认还是全过程各阶段持续?答持续;与项目质量控制检验有何不同?答:质量控制强调交付之前由项目团队进行产品测试检查,而范围确认是在质量控制之后进行用户方干系人检查。
32.范围控制认可一个现象、抓好一条路线现象是指范围会在过程中进行变化扩展。
路线是指走整体变更控制的路线。
33.十六看法之进度看关键存在一个考试的大题点关键路径识别与计算。
管理要素:四备两反复一备定义出清单、二备排序出路线、三备资源出参数、四备历时出长短;反复进行进度编制分析、反复进行进度控制更新。