水击现象及其预防PPT课件
- 格式:ppt
- 大小:2.09 MB
- 文档页数:3
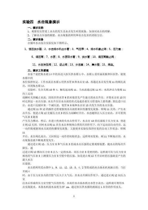
实验四水击现象演示一、演示目的12二、演示设备自循环水击综合实验仪如下图所示:1、恒压供水箱;2、水击扬水机出水管;3、气压表;4、扬水机截止阀;5、压力室;6、调压筒;7、水泵;8、水泵吸水管;9、供水管;10、调压筒截止阀;11、水击发生阀;12、逆止阀;13、水击室;14、集水箱;15、底座。
三、演示工作原理水泵7能把集水箱14中的水送入恒压供水箱1中,水箱1设有溢流板和回水管,能使水箱中的水位保持恒定。
工作水流自水箱1经供水管9和水击室13,再通过水击发生阀11的阀孔流出,回到集水箱14。
实验时,先全关阀10和4,触发起动阀11。
当水流通过阀11时,水的冲击力使阀11向上运动而瞬时关闭截止水流,因而在供水管9的末端首先产生最大的水击升压,并使水击室13同时达到这一水击压强。
水击升压以水击波的形式迅速沿着压力管道向上游传播,到达进口以后,由进口反射回来一个减压波,使管9末端和水击室13内发生负的水击压强。
通过阀11和12的操作过程观察到水击波的来回传播变化现象,即阀11关闭,产生水击升压,使逆止阀12克服压力室5的压力而瞬时开启,水也随即注入压力室内,并可看到气压表3随着产生压力搏动。
然后,在进口传来的负水击作用下,水击室13的压强低于压力室5,使逆止阀12关闭,同时水击阀11在负水击和阀体自重的共同作用下,向下运动而自动开启。
这一动作既观察到水击波的传播变化现象,又能使本实验仪保持往复的自动工作状态,即阀11开启,水自阀孔流出,又回到这一动作的初始状态,这样周而复始,阀11不断地启闭,水击现象也就不断地重复发生。
通过逆止阀12、压力室5和气压表3组成水击压强的定量观察装置,随水击的每次升降压,通过逆止阀12都向压力室5注入一定的水流,而压力室5是密闭的,这样就可从与压力室5相连的气压表3上测量压力室5空腔中的压强,如是逆止阀12不开启时的压强就是产生的最大水击压强值。
水击的利用是由图中1、9、11、12、13、5、4、2等组成的水击扬水机来演示的。
水击:又名水锤,在有压管道系统中,由于某一管路元件工作状态的改变,使液体流速发生急剧变化,同时引起管内液体压强大幅度波动的现象。
它是有压管道非恒定流问题中的一种。
管道中任一段面的流速、压强、液体的密度及管道直径,不仅与空间位置而且与时间有关。
它可能导致管道系统强烈震动、噪声和空蚀,甚至使管道严重变形或爆裂。
管道系统中阀门的急剧关闭及开启、水泵突然停机,以及在水电站运行过程中,由于电力系统负荷的改变而迅速启闭导水叶或闸阀等,都会产生水击。
具体到蒸汽管道,主蒸汽管道内疏水不彻底,残存有少量凝结水,高温蒸汽遇冷凝结,体积缩小,产生局部真空,水滴高速冲向真空区域,从而产生水击。
还有疏水管道内压力小于冷凝水的饱和压力造成了二次汽化,也是水击的原因。
解决的措施:1.按规程进行通汽操作,暖管之前打开疏水阀疏水,特别注意要缓慢开启阀门。
2.保持正常的疏水,及时排除冷凝水,避免汽水共存而发生水击。
3.稍微提高冷凝管操作压力,避免二次汽化。
水击water hammer有压管道中,液体流速发生急剧变化所引起的压强大幅度波动的现象。
管道系统中闸门急剧启闭,输水管水泵突然停机,水轮机启闭导水叶,室内卫生用具关闭水龙头,都会产生水击。
水击可导致管道系统的强烈震动,间接水击的计算需要知道流速随时间变化的关系,产生噪声和气穴。
掌握水击压强的变化规律对输水管道的设计,对消减水击的破坏作用,有很大的实际意义。
水击的基本问题是最大压强的计算,最大压强一般出现在发射波断面(如阀门处)。
水锤water hammer又称水击。
水(或其他液体)输送过程中,由于阀门突然开启或关闭、水泵突然停车、骤然启闭导叶等原因,使流速发生突然变化,同时压强产生大幅度波动的现象。
水锤效应是一种形象的说法.它是指给水泵在起动和停车时,水流冲击管道,产生的一种严重水击。
由于在水管内部,管内壁是光滑的,水流动自如。
当打开的阀门突然关闭或给水泵停车,水流对阀门及管壁,主要是阀门或泵会产生一个压力。
水击现象水击是有压管道中的非恒定流现象。
当有压管道中的伐门突然开启、关闭或水泵因故突然停止工作,使水流流速急剧变化,引起管内压强发生大幅度交替升降。
这种变化以一定的速度向上游或下游传播,并且在边界上发生反射,这种水流现象叫作水击,交替升降的压强称为水击压强。
产生水击现象的原因是由于液体存在惯性和可压缩性。
水击现象的实质上是由于管道内水体流速的改变,导致水体的动量发生急剧改变而引起作用力变化的结果。
水锤是在突然停电或者在阀门关闭太快时,由于压力水流的惯性,产生水流冲击波,就象锤子敲打一样,所以叫水锤。
水流冲击波来回产生的力,有时会很大,从而破坏阀门和水泵。
水锤效应”是指在水管内部,管内壁光滑,水流动自如。
当打开的阀门突然关闭,水流对阀门及管壁,主要是阀门会产生一个压力。
由于管壁光滑,后续水流在惯性的作用下,迅速达到最大,并产生破坏作用,这就是水利学当中的“水锤效应”,也就是正水锤。
在水利管道建设中都要考虑这一因素。
相反,关闭的阀门在突然打开后,也会产生水锤,叫负水锤,也有一定的破坏力,但没有前者大。
电动水泵合电压起动时,在不到1s的时间内,即可从静止状态加速到额定转速,管道内的流量则从零增加到额定流量。
由于流体具有动量和一定程度的可压缩性,所以,流量的急剧变化将在管道内引起压强过压或过低的冲击,以及出现“空化”现象。
压力的冲击将使管壁受力而产生噪声,犹如锤子敲击管子一般,称为“水锤效应”。
水锤效应具有很强的破坏作用,可导致管子的破裂或疮陷、损坏阀门和紧固件。
当切断电源而停机时,泵水系统的势能将克服电动机的惯性而命名系统急剧地停止,这也同样会引起压力的冲击和水锤效应。
为了消除水锤效应的严重后果,在管路中需要受到一系列缓冲措施和设备。
水锤是在突然停电或者在阀门关闭太快时,由于压力水流的惯性,产生水流冲击波,就象锤子敲打一样,所以叫水锤。
水流冲击波来回产生的力,有时会很大,从而破坏阀门和水泵。
水锤效应”是指在水管内部,管内壁光滑,水流动自如。
水击现象水击是有压管道中的非恒定流现象。
当有压管道中的伐门突然开启、关闭或水泵因故突然停止工作,使水流流速急剧变化,引起管内压强发生大幅度交替升降。
这种变化以一定的速度向上游或下游传播,并且在边界上发生反射,这种水流现象叫作水击,交替升降的压强称为水击压强。
产生水击现象的原因是由于液体存在惯性和可压缩性。
水击现象的实质上是由于管道内水体流速的改变,导致水体的动量发生急剧改变而引起作用力变化的结果。
水锤是在突然停电或者在阀门关闭太快时,由于压力水流的惯性,产生水流冲击波,就象锤子敲打一样,所以叫水锤。
水流冲击波来回产生的力,有时会很大,从而破坏阀门和水泵。
水锤效应”是指在水管内部,管内壁光滑,水流动自如。
当打开的阀门突然关闭,水流对阀门及管壁,主要是阀门会产生一个压力。
由于管壁光滑,后续水流在惯性的作用下,迅速达到最大,并产生破坏作用,这就是水利学当中的“水锤效应”,也就是正水锤。
在水利管道建设中都要考虑这一因素。
相反,关闭的阀门在突然打开后,也会产生水锤,叫负水锤,也有一定的破坏力,但没有前者大。
电动水泵合电压起动时,在不到1s的时间内,即可从静止状态加速到额定转速,管道内的流量则从零增加到额定流量。
由于流体具有动量和一定程度的可压缩性,所以,流量的急剧变化将在管道内引起压强过压或过低的冲击,以及出现“空化”现象。
压力的冲击将使管壁受力而产生噪声,犹如锤子敲击管子一般,称为“水锤效应”。
水锤效应具有很强的破坏作用,可导致管子的破裂或疮陷、损坏阀门和紧固件。
当切断电源而停机时,泵水系统的势能将克服电动机的惯性而命名系统急剧地停止,这也同样会引起压力的冲击和水锤效应。
为了消除水锤效应的严重后果,在管路中需要受到一系列缓冲措施和设备。
防止产生直接水锤破坏的措施1)缩短压力管道的长度;2)延长阀门关闭的时间;3)由于水工建筑物布置的条件所限制,当压力管道的长度不能改变,可以在靠近阀门的地方修建调压井,缩小水击压强影响的范围,减小水击压强值(2)水击波的传播和水击波速水击是以压力波的形式在有限的管道边界内进行传播和反射的。
水击:又名水锤,在有压管道系统中,由于某一管路元件工作状态的改变,使液体流速发生急剧变化,同时引起管内液体压强大幅度波动的现象。
它是有压管道非恒定流问题中的一种。
管道中任一段面的流速、压强、液体的密度及管道直径,不仅与空间位置而且与时间有关。
它可能导致管道系统强烈震动、噪声和空蚀,甚至使管道严重变形或爆裂。
管道系统中阀门的急剧关闭及开启、水泵突然停机,以及在水电站运行过程中,由于电力系统负荷的改变而迅速启闭导水叶或闸阀等,都会产生水击。
具体到蒸汽管道,主蒸汽管道内疏水不彻底,残存有少量凝结水,高温蒸汽遇冷凝结,体积缩小,产生局部真空,水滴高速冲向真空区域,从而产生水击。
还有疏水管道内压力小于冷凝水的饱和压力造成了二次汽化,也是水击的原因。
解决的措施:1.按规程进行通汽操作,暖管之前打开疏水阀疏水,特别注意要缓慢开启阀门。
2.保持正常的疏水,及时排除冷凝水,避免汽水共存而发生水击。
3.稍微提高冷凝管操作压力,避免二次汽化。
水击water hammer有压管道中,液体流速发生急剧变化所引起的压强大幅度波动的现象。
管道系统中闸门急剧启闭,输水管水泵突然停机,水轮机启闭导水叶,室内卫生用具关闭水龙头,都会产生水击。
水击可导致管道系统的强烈震动,间接水击的计算需要知道流速随时间变化的关系,产生噪声和气穴。
掌握水击压强的变化规律对输水管道的设计,对消减水击的破坏作用,有很大的实际意义。
水击的基本问题是最大压强的计算,最大压强一般出现在发射波断面(如阀门处)。
水锤water hammer又称水击。
水(或其他液体)输送过程中,由于阀门突然开启或关闭、水泵突然停车、骤然启闭导叶等原因,使流速发生突然变化,同时压强产生大幅度波动的现象。
水锤效应是一种形象的说法.它是指给水泵在起动和停车时,水流冲击管道,产生的一种严重水击。
由于在水管内部,管内壁是光滑的,水流动自如。
当打开的阀门突然关闭或给水泵停车,水流对阀门及管壁,主要是阀门或泵会产生一个压力。
汽轮机水击的现象在汽轮机运行的过程中,水击是一种常见的现象。
水击指的是在汽轮机中,由于水分进入到了高温高压的汽轮机中,与旋转的叶片发生剧烈的碰撞,造成机械振动和噪音的现象。
水击通常发生在汽轮机的凝汽器或凝汽器的排水系统中。
凝汽器是汽轮机的重要组成部分,其主要作用是将汽轮机排出的蒸汽冷凝成水,并回收利用。
然而,在凝汽器中,由于环境的原因,常常会有水分进入到凝汽器中。
当水分进入到凝汽器的排水系统中时,由于系统内部的压力和温度的变化,水分可能会发生相变,从液态变为气态。
当水分变为气态时,其体积会急剧膨胀,产生巨大的冲击力。
这种冲击力会使得水分与凝汽器中的叶片发生碰撞,从而产生机械振动和噪音。
水击对汽轮机的运行是有害的。
首先,水击会导致汽轮机的叶片受到损坏。
叶片是汽轮机中起到转动作用的关键部件,一旦受到损坏,就会影响到汽轮机的运行效率和安全性。
其次,水击还会引起汽轮机的振动和噪音。
振动会导致汽轮机的各个部件受到额外的力的作用,加速其疲劳破坏;噪音则会影响到周围环境和人员的安全和健康。
为了避免水击的发生,汽轮机的凝汽器和排水系统需要进行严格的设计和维护。
首先,凝汽器的排水系统需要保持畅通,避免水分堆积和积聚。
其次,凝汽器的排水系统需要设置合理的阀门和排水装置,以控制水分的流动和排出。
此外,还可以使用一些技术手段来减少水击的发生,如设置冲击吸收器和减震装置等。
水击是汽轮机运行中常见的问题,它会对汽轮机的运行效率和安全性造成不利影响。
为了避免水击的发生,需要对凝汽器和排水系统进行合理设计和维护,并采取相应的技术手段来减少水击的发生。
只有这样,才能确保汽轮机的正常运行和长久稳定的运行。