制造型企业员工流失率分析报告(完整版)
- 格式:docx
- 大小:37.04 KB
- 文档页数:5
员工流失率分析报告一、引言员工流失对于企业而言是一个严重的问题。
员工离职不仅会导致生产效率下降,还会增加培训成本和人力资源管理的困难。
因此,对员工流失率进行分析是非常重要的,以便及时采取相关措施来减少员工流失率并提高员工的满意度和忠诚度。
二、研究方法本报告的数据来源是公司员工流失调研问卷调查。
该问卷包括员工基本信息、工作满意度、离职原因等方面的内容。
通过对问卷调查结果的统计和分析,我们可以对员工流失率进行深入研究和分析。
三、员工流失率分析1. 总体员工流失率通过对问卷调查结果统计,我们得出了公司的总体员工流失率。
根据数据显示,去年员工的平均流失率为10%。
这个数字是一个相对较高的水平,并且需要引起公司高层的重视。
2. 不同部门的员工流失率通过对各部门员工流失率的分析,我们发现不同部门之间存在着较大的差异。
销售部门的员工流失率最高,达到了15%;而技术部门的员工流失率相对较低,仅为5%。
这说明公司在人力资源管理方面需要更多地关注销售部门的员工满意度和离职原因,以制定相应的改进措施。
3. 员工离职原因调查数据显示,工资待遇、工作压力、缺乏晋升机会和工作环境不好等是员工离职的主要原因。
其中,工资待遇是导致员工流失率居高不下的主要原因。
因此,公司应该加强薪酬体系的设计,并提供更具竞争力的薪资待遇,以留住优秀人才。
四、对策建议1. 提高薪资待遇针对员工离职主要原因之一的薪资待遇不足,公司应该加大对员工薪资的投入,并根据岗位的重要性和员工的表现进行差异化薪酬设置,以吸引和留住高绩效员工。
2. 创造良好的工作环境在员工离职原因中,工作环境不好也是一个重要因素。
因此,公司应该关注员工的办公设施、工作氛围和员工关系等方面,创造一个舒适、和谐的工作环境。
3. 提供晋升机会和培训发展通过提供更多的晋升机会和培训发展计划,公司可以激发员工的工作动力和职业发展愿望,增加他们的满意度和忠诚度,并减少员工的流失率。
五、结论本报告通过对公司员工流失率的分析,提出了提高薪资待遇、创造良好工作环境、提供晋升机会和培训发展等对策建议。
年度员工流失率分析报告一、调查分析的目的1、通过对员工流失率分析,掌握年度的员工流失整体情况及规律。
2、对员工离职原因进行汇总分析,及时发现公司管理中存在的问题,并了解员工真实的心理状态。
3、为公司改进管理和政策调整提供参考,对发现的问题及时整改,不断提高员工满意度和凝聚力,保证公司快速稳定的发展。
二、员工离职信息分析1、每月流失情况统计:根据公司年度每月离职人数统计情况来看,公司员工离职人数为239人,离职率为9.7%,基本处于正常水平。
通过每月离职人数折线图可以很明显的看出离职人数最多的2个月是3月(31人)和8月(27人),离职人数最少的是5月(11人)和6月(10人),流失率折线图也基本吻合这样的规律。
之所以会有这样规律性的变化,我们认为主要是因为2~3月是传统的春节时期,外地员工普遍想要回家过年,在无法请出长假的情况下就直接选择了辞职,而且这段时间他们也拿到了上一年的年终奖金,所以一般会选择在这段时间辞职回家去。
而5、6月的低谷和7~8月的高峰则是因为每年半年奖都是7月发放的,所以很多原本5、6月就想要辞职的员工都会熬到7月拿到半年奖后再走,再加上7、8月份天气炎热,车间的环境相对比较艰苦,很多人就集中在7、8月份选择辞职,所以就造成了5、6月的低谷和7、8月的高峰这样的情况。
2、各部门流失率统计:各部门员工流失率统计表显示,虽然文化部流失率最高,达到25%,但由于该部门平均人数只有4人,实际上只有1个人离职。
其次是品质管理部(15.9%)、总装车间(13.5%)、设备管理部(13%)、机加车间(10.2%)都超过了公司的平均流失率9.7%。
如果按离职人数统计,总装车间离职最多,有115人离职,其次是机加车间,有49人离职,然后是冲焊车间21人。
可以看到由于车间员工基数较大,工作时间较长,工作内容比较辛苦单调,所以离职人员相对较多。
总装、机加、冲焊、电机、铸造5个车间离职人数的总和就占了全公司离职人数84.1%,基本上符合制造型企业的特点。
制造业企业员工高离职率分析发布时间:2021-08-09T15:07:28.987Z 来源:《探索科学》2021年7月上13期作者:陆乃天[导读] 当前制造企业的员工流失率居高不下,给企业的经营、管理、产品质量、人力资源管理等带来诸多困难和严峻挑战。
是什么原因造就了高员工流失率?如何降低员工流失率?这是企业迫切需要探讨和解决的问题。
中银三星人寿保险有限公司石家庄中心支公司陆乃天摘要:当前制造企业的员工流失率居高不下,给企业的经营、管理、产品质量、人力资源管理等带来诸多困难和严峻挑战。
是什么原因造就了高员工流失率?如何降低员工流失率?这是企业迫切需要探讨和解决的问题。
笔者从企业的员工流失现状开始思考,查阅了相关文献,通过调查、访谈等方法,运用行为学的相关理论探讨了造成高员工流失率的主要原因,进而提出了降低员工流失率的相应对策。
关键词:高流失率;原因;对策众所周知,适度的员工流动有利于激发企业活力,但过高的员工流失率是所有企业都要进行应对和控制的。
可以说,在当前情况下,对人员流失的有效管理和控制是人力资源管理最重要的工作之一。
一.员工流失率对企业的影响1.1 对企业文化造成较大的冲击企业在长期的发展过程中,逐渐形成了被全体员工所接受、认同和践行的核心价值观及行为准则。
少量新员工加入企业,在企业文化的熏陶下,会逐渐认同和践行企业的行为准则,但是大量的新员工在同一时间进入企业,就会在短时间里带来许多与原有企业文化相冲突或者对立的元素,从而使组织的企业文化受到冲击,甚至使企业文化的某些重要因子失去传承。
1.2 对管理造成负面影响企业管理制度的学习和理解,需要一定的时间,并且在实践中进行运用,才能真正领会制度的内涵。
但是由于员工大量的流失,新老交替太快就会造成新老交接不清,造成管理思想不一致,执行制度不一致,对流程的理解不一致,从而出现许多管理问题和漏洞。
1.3 对产品质量产生负面影响由于员工流失率大,势必造成新员工比例很大。
人员流失率分析报告(一)引言概述:人员流失是许多组织面临的普遍问题之一,对企业的稳定和发展都具有重要影响。
本文旨在分析人员流失率,探讨其原因,并提出相应的解决方案,以帮助企业减少人员流失率,提高员工的忠诚度和留存率。
正文:1. 流失率的定义与计算- 定义:人员流失率是指在一定时间内员工离职的比率。
- 计算方法:将离职员工数量除以期初员工总数,并乘以100%。
2. 流失率的影响因素- 薪资和福利:薪资水平、工作稳定性和福利待遇直接影响员工留存率。
- 工作环境:员工是否能够获得良好的工作环境和相互支持的工作氛围。
- 职业发展:员工对于职业发展机会和晋升路径的感知与流失率密切相关。
- 领导与管理:良好的领导和管理方式能够增强员工的工作满意度和留下的意愿。
- 公司文化:企业文化和价值观对员工留存率产生重要影响。
3. 人员流失率的影响机制- 心理因素:缺乏工作满意度、职业压力、工作与生活平衡等因素会导致员工的流失。
- 经济因素:薪资不公、福利待遇不佳等因素也是员工离职的重要原因。
- 职业发展:缺乏晋升机会、培训计划不完善等也会导致员工流失。
- 人际关系:与同事和上级之间的冲突和不和谐关系可能会促使员工选择离职。
4. 减少人员流失率的解决方案- 提高薪资福利待遇,激励员工的留存意愿。
- 创建积极健康的工作环境,提高员工工作满意度。
- 提供良好的职业发展机会和培训计划,激发员工的成长动力。
- 加强领导与管理的培训,提高领导素质。
- 增强公司文化建设,树立良好的企业形象。
总结:人员流失率是一个影响企业长期发展的重要指标。
通过分析流失率的定义、影响因素、机制以及提出对策,企业可以更好地了解人员流失问题,并采取相应的措施来减少人员流失率,提高员工的满意度和忠诚度。
只有建立稳定的员工队伍,企业才能保持高效运营并取得更大的成功。
制造型企业员工流失率分析报告完整版摘要:本文对制造型企业的员工流失率进行了深入分析,通过搜集和分析大量的数据和统计信息,以确定流失率的主要原因,并提出了相应的解决方案。
研究发现,影响员工流失率的因素主要包括薪资福利、职业发展机会、工作环境和企业文化等方面。
为了减少员工流失率,企业应该合理制定薪酬政策、提供良好的职业发展机会、改善工作环境并树立积极向上的企业文化。
1. 引言员工流失率是一个制造型企业常常面临的重要问题。
员工流失不仅增加了企业的成本,还可能对企业的运营和生产造成负面影响。
因此,了解员工流失率及其原因对企业的发展至关重要。
2. 研究方法本研究采用了定量和定性的研究方法。
我们对多家制造型企业的员工流失情况进行了调查,通过问卷调查和深度访谈收集了大量的数据。
通过对数据的分析和统计,得出了员工流失率的主要原因和趋势。
3. 员工流失率的主要原因3.1 薪资福利问题我们的研究发现,薪资福利是制造型企业员工流失的主要原因之一。
当员工感觉到自己的薪资和福利待遇不公平时,他们更有可能离职。
因此,企业应该合理制定薪酬政策,确保员工的薪资和福利与市场水平相符。
3.2 职业发展机会职业发展机会也是制造型企业员工流失的一个重要因素。
如果员工在当前企业没有得到合适的职业发展机会,他们很可能寻找其他机会。
为了减少员工流失率,企业应该提供培训和晋升机会,帮助员工提升自己的技能和能力。
3.3 工作环境良好的工作环境对员工的满意度和留任率有着重要影响。
如果工作环境不佳,例如工作压力过大、与同事之间关系紧张等,员工。
人员流失率分析总结汇报在任何组织中,人员流失率都是一个重要的指标,它反映了公司的员工离职情况和员工忠诚度。
通过对人员流失率的分析,我们可以更好地了解员工离职的原因,并采取相应的措施来减少流失率,提高员工的工作满意度和忠诚度。
下面是对我们公司人员流失率的分析总结汇报。
首先,我们对过去一年的人员流失率进行了详细的分析。
结果显示,公司整体的人员流失率为15%,较去年同期有所上升。
进一步分析发现,员工离职的主要原因包括薪酬不足、工作压力大、缺乏晋升机会以及对公司文化和价值观的不满意。
这些都是我们需要重点关注和改进的方面。
其次,我们对不同部门的人员流失率进行了比较。
结果显示,销售部门的人员流失率最高,达到了20%,而技术部门和市场部门的流失率相对较低,分别为12%和10%。
这提示我们需要针对不同部门的特点和问题制定相应的人才留住计划。
最后,我们对员工离职的调查结果进行了分析。
调查显示,大部分离职员工离开公司后选择了竞争对手公司,这说明我们在员工离职后的留住工作做得不够好。
同时,调查还发现,员工对公司的培训和发展机会的满意度较低,这也是我们需要改进的方面。
综合以上分析,我们得出了以下几点结论和建议:1. 需要加强薪酬福利和工作环境的改善,提高员工的工作满意度和忠诚度。
2. 针对不同部门的特点和问题,制定相应的人才留住计划,减少人员流失率。
3. 加强对离职员工的留住工作,提高员工的忠诚度和留存率。
4. 加强对员工的培训和发展机会,提高员工的职业满意度和忠诚度。
通过以上分析和建议,我们相信可以有效地减少人员流失率,提高员工的忠诚度和工作满意度,为公司的持续发展创造更好的人力资源环境。
希望全体员工能够共同努力,为公司的发展贡献自己的力量。
人员流失率分析总结汇报
在任何组织中,人员流失率都是一个重要的指标,它直接影响
着组织的稳定性和发展。
对于我们公司来说,人员流失率一直是一
个值得关注的问题。
因此,我们进行了一项人员流失率分析,以了
解当前的情况并提出改进措施。
首先,我们对过去一年的人员流失率进行了分析。
通过调查和
数据分析,我们发现公司整体的人员流失率呈现出上升的趋势。
尤
其是在一些关键部门,人员流失率更是高达20%以上,这对公司的
运营和发展造成了一定的影响。
接着,我们对人员流失的原因进行了分析。
调查显示,薪酬福利、工作环境、职业发展等因素是导致员工流失的主要原因。
另外,一些管理不善、沟通不畅的问题也是导致员工流失的重要原因。
基于以上的分析,我们提出了一些改进措施。
首先,我们将对
薪酬福利进行调整,提高员工的福利待遇,以吸引和留住人才。
其次,我们将加强对公司内部管理和沟通的改进,建立更加和谐的工
作环境。
最后,我们将加大对员工的职业发展培训力度,帮助员工
提升自身能力,从而增加员工的归属感和忠诚度。
在未来的工作中,我们将继续关注人员流失率的情况,不断优
化公司的人力资源管理政策,努力降低人员流失率,提高员工的工
作满意度和忠诚度,为公司的发展创造更好的人才环境。
同时,我
们也希望员工能够积极配合公司的改进措施,共同努力,共同发展。
相信在大家的共同努力下,公司的人员流失率一定会得到有效控制,为公司的长期发展打下坚实的人才基础。
员工流失率分析报告一、前言员工流失是企业面临的一个重要问题,过高的员工流失率不仅会增加企业的人力成本,还可能影响企业的正常运营和发展。
为了深入了解员工流失的原因,制定有效的应对策略,特对本企业的员工流失率进行了分析。
二、员工流失率的计算与趋势(一)计算方法员工流失率=(一定时期内离职员工数÷同期平均员工数)× 100%(二)近三年流失率趋势通过对近三年的数据进行统计,我们发现员工流失率呈现出以下趋势:|年份|员工流失率|||||2020 年|15%||2021 年|18%||2022 年|20%|可以看出,员工流失率呈逐年上升的趋势,需要引起高度重视。
三、员工流失的部门分布(一)按职能部门划分对各职能部门的流失情况进行分析,发现销售部门的流失率最高,达到了 25%;其次是客服部门,流失率为 20%;研发部门的流失率相对较低,为 12%。
(二)原因分析销售部门员工流失率高的原因可能在于业绩压力较大,工作强度高,且薪酬待遇与业绩挂钩较为紧密,导致部分员工难以承受。
客服部门则可能因为工作内容较为繁琐,需要面对客户的各种问题和投诉,工作压力较大。
研发部门相对稳定,可能是因为其工作具有一定的专业性和挑战性,且薪酬待遇相对较好。
四、员工流失的职位层级分布(一)基层员工基层员工的流失率最高,达到了 70%。
这部分员工通常工作经验较少,对企业的忠诚度较低,容易受到外部因素的影响而选择离职。
(二)中层管理中层管理员工的流失率为 20%。
这可能与职业发展空间受限、工作压力较大以及与高层管理理念不合等因素有关。
(三)高层管理高层管理员工的流失率为 10%。
相对较低的流失率可能是因为其在企业中拥有较高的地位和待遇,且职业发展较为稳定。
五、员工流失的时间分布(一)入职一年内入职一年内的员工流失率较高,约占总流失人数的 40%。
这可能是由于新员工在入职初期对企业的文化、工作环境和工作内容不够适应,导致产生离职的想法。
人员流失率分析总结汇报随着社会的不断发展,人才的流动已经成为企业经营管理中不可忽视的问题。
人员流失率分析是企业管理的重要一环,对企业的发展和稳定具有重要的影响。
在过去的一段时间里,我们对公司的人员流失率进行了深入的分析和总结,以下是我们的汇报和总结:首先,我们对公司的人员流失率进行了详细的统计和分析。
通过对员工的离职原因、离职率、离职部门等方面的数据进行分析,我们发现了一些问题。
其中,离职原因中,薪酬待遇、工作环境、晋升机会等因素成为员工离职的主要原因。
离职率方面,一些关键部门的离职率较高,给公司的运营和发展带来了一定的困扰。
其次,我们对人员流失率高的部门进行了深入的调研和分析。
通过调查发现,一些部门存在着管理不善、工作环境差、薪酬福利不足等问题,导致员工的流失率较高。
这些问题的存在,不仅影响了公司的运营效率,也给公司的形象和声誉带来了一定的负面影响。
最后,我们提出了一些解决人员流失率高的问题的建议。
首先,我们建议公司加强对员工的薪酬福利和工作环境的改善,提高员工的工作满意度和忠诚度。
其次,公司应该加强对关键部门的管理和培训,提高员工的工作技能和素质,减少员工的流失率。
最后,公司应该加强对员工的职业规划和晋升机会的提供,激励员工的积极性和主动性,降低员工的流失率。
通过对人员流失率的分析和总结,我们深刻认识到了人才流失对企业的影响,也清楚了解决人员流失率的重要性。
我们将会根据分析和总结的结果,采取有效的措施,降低公司的人员流失率,提高公司的运营效率和竞争力。
希望在未来的发展中,公司能够有更好的表现和成绩。
人员流失率分析报告一、引言人员流失率是指企业内部员工离职所占的比例,是一个评估人力资本流动性的重要指标。
在当今人才竞争激烈的环境下,企业需要深入分析人员流失率,了解人员离职的原因和影响,以便采取相应的措施,减少人员流失率,提高员工的绩效和员工满意度。
本报告将从人员流失率的定义、计算方法及其影响因素等方面进行深入分析。
二、人员流失率的定义人员流失率是指企业内部员工离职所占的比例,可以通过以下公式计算:人员流失率=(离职员工数/期末在职员工数)×100%。
人员流失率反应了一个企业员工离职的比例,是一个评估人才流动状况和企业人力资源管理水平的重要指标。
三、人员流失率的影响因素1.薪资待遇:薪资待遇是员工留下来的一个重要因素。
如果企业的薪资福利水平不能满足员工的期望,导致员工流失。
2.工作环境:工作环境是企业吸引和留住人才的重要因素,好的工作环境可以提高员工的工作积极性和满意度,减少员工流失。
3.晋升机会:员工晋升机会也是影响人员流失率的一个重要因素。
如果企业缺乏晋升机会,员工往往会感到职业发展受限,从而选择离职。
4.企业文化:企业文化是企业吸引和留住人才的重要因素之一、如果企业的文化不符合员工的价值观和需求,员工很可能选择离职。
四、人员流失率的影响1.成本增加:员工流失会导致企业的人力资源成本增加,包括招聘成本、培训成本和新员工适应期的成本,这对企业的人力资本管理和财务状况都会带来不利影响。
2.绩效下降:员工离职会导致企业的绩效下降,原因有两个方面。
一方面,新员工需要一定的时间来适应工作和团队,所以在此期间绩效会受到影响。
另一方面,员工流失可能会导致工作不稳定,影响团队合作和业务运作。
3.企业形象受损:员工流失可能会对企业的形象和口碑造成负面影响。
特别是优秀的员工流失,可能会导致对企业的客户和合作伙伴产生不信任和不满意,进而影响企业的竞争力。
五、减少人员流失率的建议1.提供良好的薪资待遇:合理的薪资水平可以吸引和留住优秀的人才,企业需要根据市场行情和员工的贡献适时提高薪资。
员工流失的调查报告员工流失的调查报告引言:员工是企业最重要的资产之一,他们的离职对企业的稳定运营和发展都会产生负面影响。
为了了解员工流失的原因和影响,我们进行了一项调查研究。
本报告将详细介绍我们的调查结果,并提出一些建议,以帮助企业降低员工流失率,提高员工的工作满意度和忠诚度。
背景:我们选择了一家中型制造企业作为研究对象,该企业拥有500名员工,经营多年,近期面临了较高的员工流失率。
为了全面了解员工的离职原因,我们采用了问卷调查的方式,并邀请了所有离职员工参与。
调查结果:1. 薪资待遇不合理:调查显示,超过60%的离职员工认为薪资待遇不合理,无法满足他们的生活需求。
他们普遍认为,同等岗位的薪资在市场上较低,导致他们选择了其他企业的工作机会。
2. 缺乏晋升机会:约有40%的离职员工表示,他们离职的主要原因是在现有企业中缺乏晋升机会。
他们感到自己的能力和贡献没有得到足够的认可和回报,因此选择了寻找更有发展空间的机会。
3. 工作压力过大:近30%的离职员工表示,他们在现有企业中承受了过大的工作压力,无法平衡工作与生活。
他们认为工作负荷过重,缺乏合理的工作安排,导致他们选择了离职。
4. 缺乏培训和发展机会:约有25%的离职员工认为,他们在现有企业中缺乏培训和发展机会。
他们希望能够不断提升自己的技能和知识,但企业未能提供相应的培训和发展计划,因此他们选择了离职。
5. 企业文化不合理:调查显示,约有20%的离职员工认为企业的文化不合理,无法与他们的价值观和工作态度相匹配。
他们表示,企业的管理方式和团队氛围对他们的工作满意度产生了负面影响。
影响:员工流失对企业的影响是多方面的。
首先,企业需要花费大量的时间和资源来寻找和招聘新员工,这会增加企业的人力成本。
其次,员工流失可能导致企业的工作效率下降,因为新员工需要一定时间来适应工作环境和流程。
此外,员工流失还可能对企业的声誉和客户关系产生不利影响,因为员工的离职可能会引发客户的不满和不稳定。
员工流失分析报告[五篇][修改版]
引言
本报告分析了公司内部员工流失情况,并提供了一系列改进建议,以减少员工流失率,提高员工满意度和保持组织稳定性。
1. 员工流失原因分析
在本节中,我们对员工离职的主要原因进行了分析,并列出了以下几个具体因素:
- 不满意的薪酬福利待遇
- 缺乏职业发展机会
- 工作压力过大
- 不良管理和领导问题
- 缺乏员工认可和激励措施
2. 员工流失影响分析
在这一部分,我们评估了员工流失对公司的影响,包括:
- 成本增加(例如,招募和培训新员工的费用)
- 生产力下降
- 组织稳定性受损
- 职业声誉受损
3. 员工留任策略
在本节中,我们提出了一些留住员工的策略,包括以下几个方面:
- 提供具有竞争力的薪酬和福利待遇
- 为员工提供职业发展机会和培训计划
- 改善工作环境和减少工作压力
- 加强管理和领导力的培养和提升
- 实施员工认可和激励措施
4. 战略执行计划
在这一部分,我们为实施员工留任策略制定了一份详细的执行计划,并列出了具体的行动计划、时间表和责任人。
5. 结论
这份员工流失分析报告强调了员工流失的重要性,并提供了针对员工留任的具体策略和行动计划。
通过实施这些改进措施,我们相信公司将能够减少员工流失率,提高员工满意度,保持组织稳定性和提升竞争力。
以上是对员工流失分析报告的修改版,希望对您有所帮助。
如有任何问题或需要进一步的讨论,欢迎随时与我们联系。
员工流失分析报告1. 引言员工流失是现代企业管理中一个严重的问题。
本报告旨在通过对员工流失率进行分析,深入了解其主要原因,并提出相应的解决方案,以帮助企业降低员工流失率,提高员工的忠诚度和绩效。
2. 员工流失率的定义和计算方法员工流失率是指在一定时间段内离职员工所占的比例,在取得离职员工数量和企业员工总数的基础上进行计算。
计算公式为:员工流失率 = 离职员工数量 / 员工总数 × 100%。
3. 员工流失率的影响因素3.1 薪酬和福利方面薪酬待遇不公平、福利不完善等问题会导致员工流失。
因此,企业应确保薪酬制度公平合理,并提供丰厚的福利待遇,以增强员工的满意度和留任意愿。
3.2 工作环境和人际关系工作环境差、人际关系紧张等因素会让员工产生不满和厌倦,从而选择离职。
企业应注重改善工作环境,鼓励团队合作和积极的人际关系,提高员工的工作满意度和归属感。
3.3 职业发展和晋升机会缺乏职业发展和晋升机会是引发员工流失的主要原因之一。
企业应建立完善的职业发展规划和晋升机制,给予员工学习与成长的机会,激发员工的工作动力和投入度。
3.4 领导风格和管理方式不良的领导风格和管理方式会影响员工的工作体验和情感,增加员工流失的风险。
企业应培养良好的领导者,建立有效的沟通和反馈机制,提高领导者的管理水平和员工满意度。
4. 解决员工流失问题的建议4.1 定期进行薪酬调研和福利评估通过定期的薪酬调研和福利评估,了解员工对薪酬待遇和福利待遇的期望和需求,并及时进行调整和改善,以满足员工的合理期望。
4.2 提供良好的工作环境和人际关系企业应注重提供良好的工作环境,包括舒适的办公室环境、健康的工作氛围等。
同时,鼓励员工之间的良好合作和相互支持,增加员工的工作满意度和凝聚力。
4.3 制定个人职业发展规划企业应与员工共同制定个人职业发展规划,为员工提供培训和学习机会,帮助他们提升能力和实现个人价值,增强员工的归属感和忠诚度。
人员流失率分析工作总结汇报尊敬的领导和同事们:
在过去的一年里,我们团队经历了一些人员流失的挑战。
为了
更好地了解和解决这一问题,我们进行了人员流失率的分析工作。
以下是我们的总结汇报:
首先,我们对人员流失率进行了详细的调查和分析。
通过调查
问卷和个别访谈,我们了解到了导致员工离职的主要原因。
其中包
括薪酬福利不足、工作压力过大、缺乏晋升机会等。
这些原因使我
们更加了解了员工对工作环境和公司文化的需求。
其次,我们对人员流失率进行了数据分析。
我们发现,在过去
一年中,我们团队的人员流失率较高,尤其是在某些部门。
这些数
据为我们提供了定量的信息,帮助我们更好地了解人员流失的趋势
和模式。
最后,我们根据调查和数据分析的结果,制定了一系列的改进
措施。
我们对薪酬福利进行了调整,加强了员工的培训和发展机会,改善了工作环境等。
这些措施的实施,使我们团队的人员流失率得
到了有效的控制,并且员工的满意度也有了明显的提高。
在未来,我们将继续密切关注人员流失率的情况,不断优化我们的员工管理策略,为员工提供更好的工作环境和发展机会,以减少人员流失率,保持团队的稳定和发展。
谢谢大家的支持和合作!
此致。
敬礼。
人员流失分析总结汇报人员流失分析总结汇报引言:人员流失是指组织中员工离职的现象,它对组织的稳定性和发展产生重要影响。
本文将对我司的人员流失情况进行分析,并提出相应的解决方案。
一、人员流失情况分析根据我司的统计数据,过去一年内,共有20名员工离职,占员工总数的10%。
其中,有10名员工是公司高级管理层离职,占离职员工的50%。
进一步分析发现,主要原因包括薪资待遇、工作压力和缺乏晋升机会。
1. 薪资待遇薪资待遇是员工留任的重要因素之一。
通过调查发现,我司的薪资水平相对较低,无法与竞争对手相媲美。
这导致了一些优秀员工离职,寻找更具竞争力的薪资待遇。
2. 工作压力工作压力也是导致员工流失的重要原因之一。
由于市场竞争激烈,公司对员工的工作压力较大。
长期以来,公司未能提供足够的支持和资源来减轻员工的工作压力,这导致了一些员工选择离职。
3. 缺乏晋升机会员工晋升机会的缺乏也是导致流失的重要原因之一。
在公司内部晋升的机会相对有限,这导致了一些员工感到职业发展受限,从而选择寻找其他机会。
二、解决方案针对以上分析,我们提出以下解决方案来降低人员流失率。
1. 提高薪资待遇公司应该重新评估薪资水平,并与市场水平保持一致。
提高薪资待遇可以吸引和留住优秀员工,提高员工的工作满意度和忠诚度。
2. 减轻工作压力公司应该关注员工的工作负荷,并提供必要的支持和资源。
通过合理分配工作任务,提供培训和发展机会,可以有效减轻员工的工作压力,提高员工的工作积极性和满意度。
3. 提供晋升机会公司应该建立健全的晋升机制,为员工提供发展空间和晋升机会。
通过内部培养和选拔,激励员工积极进取,增加员工的职业发展机会,提高员工的留任率。
结论:人员流失对组织的稳定性和发展产生重要影响。
通过提高薪资待遇、减轻工作压力和提供晋升机会,我司可以有效降低人员流失率,提高员工的工作满意度和忠诚度。
这将有助于公司的稳定发展和竞争力的提升。
人员流失分析报告一、引言人员流失是指组织中员工离职的现象。
在当今竞争激烈的人才市场中,人员流失对企业的发展产生了重要影响。
为了了解和解决人员流失的问题,本报告对该现象进行了深入分析和研究。
二、研究方法本报告采用问卷调查的方式,针对公司员工进行了调查。
调查内容包括员工个人信息、离职原因、职业发展需求等方面的问题。
总共发放了200份调查问卷,得到了172份有效回收。
三、人员流失情况分析1. 员工离职率分析根据调查数据,公司员工离职率为15%。
这意味着每年有相当一部分员工选择离开公司,对企业稳定性和人才储备产生不利影响。
2. 离职原因分析(1)薪酬福利待遇不满意:调查显示,有50%的员工选择离职的主要原因是对薪酬待遇不满意。
这表明薪酬福利对员工留存具有重要作用,需要进行合理调整和福利提升。
(2)缺乏职业发展机会:有30%的员工离职是因为公司无法提供满足其个人职业发展需求的机会。
这提示企业应提供更多的职业发展计划和培训机会,以留住优秀人才。
(3)工作压力大:约15%的员工表示离职原因是工作压力过大,这可能与工作环境和工作氛围有关。
为提高员工工作满意度,公司需要改善工作条件和氛围。
(4)缺乏挑战性工作:有5%的员工离职是因为工作缺乏挑战性,对于追求进步和成长的员工而言,提供更具挑战性的工作任务和项目,可以提高员工对公司的忠诚度。
四、对策建议1. 薪酬福利调整:公司应根据市场行情和员工贡献度,适时对薪酬福利进行调整,以提高员工对公司的认同感和留存率。
2. 职业发展机会提升:公司应建立完善的职业发展计划和培训体系,为员工提供广阔的发展空间和机会,激发员工的积极性和创造力。
3. 改善工作环境:公司应加强内部沟通和团队建设,改善工作氛围,降低员工工作压力,提高员工的工作满意度和归属感。
4. 激励措施引入:公司可以采取一定的激励措施,如提供奖金、晋升机会或股权激励等,以激励员工积极参与公司发展,提高员工的忠诚度。
五、结论人员流失对企业运营产生了不可忽视的影响,需要采取一系列措施来应对和解决该问题。
2010年员工流失率分析报告
一、调查分析的目的
1、通过对员工流失率分析,掌握年度的员工流失整体情况及规律。
2、对员工离职原因进行汇总分析,及时发现公司管理中存在的问题,并了解员工真实的心理状态。
3、为公司改进管理和政策调整提供参考,对发现的问题及时整改,不断提高员工满意度和凝聚力,保证公司快速稳定的发展。
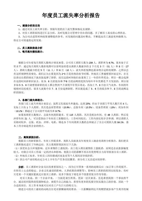
二、员工离职信息分析 1、每月流失情况统计:
根据公司2010年每月离职人数统计情况来看,公司员工离职人数为239人,离职率为9.7%,基本处
于正常水平。
通过每月离职人数折线图可以很明显的看出离职人数最多的2个月是3月(31人)和8月(27人),离职人数最少的是5月(11人)和6月(10人),流失率折线图也基本吻合这样的规律。
之所以会有这样规律性的变化,我们认为主要是因为2~3月是传统的春节时期,外地员工普遍想要回家过年,在无法请出长假的情况下就直接选择了辞职,而且这段时间他们也拿到了上一年的年终奖金,所以一般会选择在这段时间辞职回家去。
而5、6月的低谷和7~8月的高峰则是因为每年半年奖都是7月发放的,所以很多原本5、6月就想要辞职的员工都会熬到7月拿到半年奖后再走,再加上7、8月份天气炎热,车间的环境相对比较艰苦,很多人就集中在7、8月份选择辞职,所以就造成了5、6月的低谷和7、8月的高峰这样的情况。
2、各部门流失率统计:
各部门员工流失率统计表显示,虽然文化部流失率最高,达到25%,但由于该部门平均人数只有4人,实际上只有1个人离职。
其次是品质管理部(15.9%)、总装车间(13.5%)、设备管理部(13%)、机加车间(10.2%)都超过了公司的平均流失率9.7%。
如果按离职人数统计,总装车间离职最多,有115人离职,其次是机加车间,有49人离职,然后是
17
20
31
25
11
1021
27
22
18
21
16
10203040
1
2
34567
89101112
离职人数(人)
公司每月离职人数
冲焊车间21人。
可以看到由于车间员工基数较大,工作时间较长,工作内容比较辛苦单调,所以离职人员相对较多。
总装、机加、冲焊、电机、铸造5个车间离职人数的总和就占了全公司离职人数84.1%,基本上符合制造型企业的特点。
三、离职原因分析:
根据员工的辞职报告、车间工作联系单、离职人员面谈及2010年度员工满意度调查分析报告,我们把员工离职情况进行了归纳总结,其主要离职原因有以下几条:
(1)因受社会大环境影响,近年来物价上涨较快,员工收入增长被物价上涨抵消,而周边企业涨薪幅度较大,对我公司员工形成一定的冲击和影响,使我公司的薪酬不再具有优势吸引力而导致部分员工离职。
(2)外地员工较多,年轻员工因结婚或回家盖房等个人原因而导致辞职。
(3)因公司产业结构决定公司上半年生产任务比较繁重,部分员工无法适应而辞职。
分析:员工离职时企业关注的重要原因之一,因为它可带来一系列的连锁反应(如正常工作的展开、在职员工心态的稳定、企业文化建设的影响、人事政策的调整等)。
影响员工离职的原因比较复杂,有时只是某一个关键因素就足以使员工离职,而多个情况下则是多个因素的复合作用导致。
对员工来说,到一个企业中来,一方面是谋生所需,更深一层次来讲,也是希望找到一个事业的平台。
通过组织提供的资源和机会,来提升自己的能力,希望有更多的发展空间实现自己的价值。
因此一个合适的岗位,其工作本身就可以对员工产生巨大的吸引力。
刚进公司的员工最初的动机往往是对薪酬福利的要求,一旦薪酬福利达不到期望就容易产生离开的倾向,而老员工更重视自身的福利,例如保险、公积金,个人的发展机会和前途等问题。
员工职业发展的途径,通常是从低级的岗位或职务向高级的岗位或职务升迁,从简单的工作向复杂的工作过渡,或从不喜欢的岗位向喜欢的岗位过渡,以寻求更好的待遇和发展空间等,如果员工发现他在企业中无法实现其职业规
200
400
600
8001000
公司办公室
规划发展部技术开发部研究所企业管理办
党办、文化部工会
人力资源部
计划财务部市场营销部产品制造部动力安全部品质管理部设备管理部物资采购部仓储运输部后勤保障部宝石公司铸造车间机加车间冲焊车间电机车间总装车间101101000106133
0650749
21
9
115
划的目标,他就可能因“个人职业发展”、“对岗位不满意”等原因跳槽到其他企业。
现在新一代的打工者更看重薪资待遇、发展空间和休息时间,对企业的忠诚度较低,更多的从个人角度出发,追逐经济收益和个人发展。
这一方面是由于整体社会环境的影响,另一方面说明企业发展过快,企业文化的发展跟不上企业发展的速度,员工对企业的归属感较低。
另外,部门员工和直接负责人之间以及老员工和新员工之间要加强沟通交流,对新员工进行岗位指导,让员工尽快的适应新的工作环境和人文环境。
近期再对员工进行满意度调查问卷的过程中也表明了,大部分员工渴望自己的负责人能够经常提供沟通交流的机会,包括技术层面的,包括生活层面的各种活动。
拉近员工之间,员工和直接上级之间的距离。
上述离职原因仅仅是通过离职员工填写离职申请表和离职访谈得到的简单了解。
许多离职员工通常会避免说出离职的真正原因,因为员工已经要离开公司,谈论对公司的不满之处,他们会认为是弊多于利。
许多人会随便找一个理由(例如长期出差、家庭原因等),只求离职过程容易一些,因此,上述的离职数据不一定完全正确,但其中不乏有借鉴之处。
四、员工离职背后隐藏着企业管理过程中的问题
1、公司的部分中层领导和基层管理人员在领导能力和管理艺术方面欠缺,在维持团队正常运作的控制能力表现不足,在团队建设方面付出的精力不够,管理方式简单粗暴,部分员工的离职不是针对公司不满而离职,而是对主管不满意而离职。
2、现在公司里外地员工越来越多,但是却没有给外地员工安排过年回家探亲的假期及相应的管理制度,导致在每年的春节时期都会有大批外地员工辞职返乡,造成很多无谓的人员流失。
3、公司的薪酬政策设计与员工对薪酬的心理认知程度有差异。
认为浮动薪酬比例大,绩效考核制度不理解等,使员工难以理解而产生疑虑。
4、对员工个人发展的激励机制及执行力度欠缺。
5、问题不一定是在留人的技巧方面,现在人事部门一般是在人员发生非正常流动的时候才找其谈话试图留人,即使留住了人,也留不住他的心,工作相对被动。
因此,部门各级负责人应积极参与到团队的建设中来,重视了解现有的员工,了解员工选择待在公司的原因,将个人发展和公司的发展目标结合起来。
才能实现公司和员工的“共赢”。
五、如何正确处理员工离职、培养员工忠诚度、保持合理的员工流失(建议)
1、首先应该从人才的选拔阶段入手。
健全、合理、良好的招聘机制会培养出员工的忠诚。
招聘过程中,应该把招人和留人结合在一起,对其性格、价值观、求职动机、期望值做充分的了解,排除只重视应聘者的知识结构和能力的行为。
2、提升中层领导和基层管理者的领导艺术和管理能力,加强管理者的优胜劣汰管理。
人力资源管理不仅仅是人力资源部的工作,而是全公司各部门共同协作的结果。
需要公司各级负责人的共同关注。
中层领导和基层管理者是员工接触最频繁的直接领导,其行为不仅影响到部门工作的开展,而且直接影响到员工的意识和行为。
公司应加大对他们领导艺术和管理能力的培训力度,在提升管理者自身的管理能力、意识及素质的前提下,使其自觉的履行领导职能,恰当分工、协调管理、提高工作的有效性,拓展联系等和谐的统一。
3、完善的沟通机制,架构良好的沟通平台,处理好工作中的关系。
建立横向与纵向的沟通机制能最大限度的缩短领导与员工、员工与员工之间的距离,起到激励的作用,主管领导通过对员工的沟通,强化员工的积极行为,激励员工向组织目标前进。
同时沟通有利于员工的情绪表达,为员工提供一种释放情感的情绪表达,并满足了员工的社交需要。
良好的沟通环境,还能起到员工知识共享、信息交流互补的作用,使其在沟通中既是知识和信息的提供者,又是知识和信息的吸收者,员工彼此学习,相互提高,增进人际关系的交往。
4、加强企业文化的建设。
将诚信、合作、责任、创新的企业文化理念通过引导、灌输、示范及融入制度,继而融入员工的思维和行动中,并在各种培训和集体活动中不断的强化,使员工真正在心里认同我们的企业文化。
5、建立多层次的激励方式,完善激励机制的导向性。
从员工的满意度调查结果显示,在职员工对公司提供的精神和物质奖励的激励方式将会非常有效,适当扩大奖励的幅度,避免员工产生罚的多,奖的少或基本没有的想法,另外,由于每个人的需求、动机和对工作报酬的期望值是不一样的,我们的激励方式缺乏针对性的漏洞。
所谓以事业、情感和待遇来吸引和留住员工,提升员工的忠诚度,我们应该将精神激励、情感激励、物质激励结合起来,避免顾此失彼的现象造成对员工情绪的影响。
6、改善薪酬结构、适当提高薪酬待遇。
根据公司的效益和社会平均收入水平,合理提高员工的薪酬待遇,保持公司薪酬的优势吸引力,从而减少员工的流失。
人力资源管理是对人的战略管理,人力资源部通过强化人力资源管理的职能及原则性,达到为其他部门及公司员工提供、满足各项人事服务的同时也增强在企业管理中的作用。
六、离职分析数据依据:
1
2。