2016消防培训学校初级消防员实操资料
- 格式:doc
- 大小:14.92 MB
- 文档页数:15
消防证实操考试内容考生姓名:_______________ 准考证号:_______________注意事项:本测试为实操考试,请按照指示进行操作。
安全第一,操作过程中如有任何疑问或不确定,请立即停止并询问监考人员。
考试时间为____分钟,请合理分配时间。
一、个人防护装备穿戴(20分)任务描述:请正确穿戴消防服、消防头盔、消防靴、呼吸器(如适用)及防护手套,并检查装备是否完好无损。
评分标准:穿戴顺序正确(5分)装备穿戴完整且紧固(5分)装备无损坏,功能正常(5分)操作时间(5分,越快越好,但不影响安全)二、消防水带铺设与连接(30分)任务描述:从指定起点开始,铺设两条消防水带至模拟火源处,并正确连接水枪和水源接口。
评分标准:水带铺设平整,无扭曲、打结(10分)接口连接迅速且牢固,无漏水(10分)操作规范,注意安全(5分)操作时间(5分,越快越好)三、灭火器使用(25分)任务描述:面对不同类型的模拟火源(如油类火、电气火、固体物质火),选择并正确使用相应的灭火器进行灭火。
评分标准:火源识别准确,灭火器选择正确(5分)灭火器使用步骤(提、拔、瞄、压)正确无误(10分)灭火效果良好,火源被有效控制或扑灭(5分)操作过程中保持冷静,注意安全(5分)四、紧急疏散演练(25分)任务描述:模拟火灾现场,按照预定的疏散路线,组织或参与紧急疏散,确保所有人员安全撤离至集合点。
评分标准:熟悉疏散路线,行动迅速(10分)正确使用疏散指示标志和应急照明(5分)保持秩序,避免拥挤和踩踏(5分)到达集合点后清点人数,确认无遗漏(5分)附加题(如有,视情况加分)心肺复苏术(CPR)基础操作:模拟对心跳骤停者进行初步的生命支持。
特殊消防设备操作:如消防栓、自动喷水灭火系统、气体灭火系统等的使用。
消防培训学校初级消防员实操Document serial number【NL89WT-NY98YT-NC8CB-NNUUT-NUT108】初级建(构)筑物消防员实操资料广东省XX消防职业培训学校编写2016年1月10号第一部分水灭火系统(分)一、手动报警按钮的使用及维护1.种类:玻璃破碎型手动报警按钮和可复位型手动报警按钮2.报警及复位操作方法:(1)玻璃破碎型手动报警按钮:击碎玻璃后触发报警。
复位方法:更换相同规格的玻璃。
(2)可复位型手动报警按钮:直接按下按钮报警。
复位方法:使用专用工具进行复位。
3.清洁方法:可用吹风机吹扫或用不太湿的布轻轻擦拭手动火灾报警按钮表面。
1可复位型手动报警按钮2玻璃破碎型手动报警按钮二、室内消火栓的组成、使用方法及有效性检查1.室内消火栓的设备组成:消火栓箱体,控制按钮,水带,水枪,栓阀和软管卷盘等。
2.使用方法:在现场操作打水带,会抛水带及将水带与水枪,水带与消火栓接口连接,具体步骤如下:1)、打开消火栓箱门。
2)、按下箱内控制按钮,启动消防水泵(5分钟内启动)。
3)、两个人操作,一人取出水枪,拉出并抛开水带,边跑边与水枪连接,同时双手紧握水枪;另一人把水带接口一端与消火栓栓口连接,在地面上拉直水带。
4)、把栓阀手轮顺开启方向旋开,同时双手紧握水枪,喷水灭火。
3.室内消火栓的有效性检查:1)、箱门检查:是否完好无破损,打开是否正常,标识是否清晰醒目。
2)、箱内检查:(1)检查箱内控制按钮:按下是否正常启动消防水泵;(2)箱内是否有杂物;(3)检查栓阀和消火栓接口:有无生锈、漏水, 转动机构是否灵活;(4)检查水枪、水带:水枪是否堵赛,接口垫圈是否完整无缺,水带是否破损;(5)检查消防软管卷盘: 软管卷盘的转动是否自如。
4、室内消火栓箱按安装方式分为:明装式、暗装式和半暗装式。
5、室内消火栓箱按箱门形式分为:左开、右开、双开及前后开式。
6、室内消火栓箱按水带安置方式分为:挂置式、盘卷式、卷置式和托架式。
消防初级实操题完整版一、灭火器实操1. 使用压缩式灭火器灭火的操作要点使用压缩式灭火器进行灭火,操作要点如下:1.手握灭火器把手,将灭火器持于身前,确认灭火器上下凸轮插销完好无损。
2.踏上油门,将刹车脚撤离,手持灭火器向火源靠近。
3.将灭火器提起,喷口对准火源。
4.拉开插销,按下灭火器把手,将灭火剂喷射中火源。
5.使灭火剂喷射出来后,将喷火口后退。
2. 使用二氧化碳灭火器灭火的操作要点使用二氧化碳灭火器进行灭火,操作要点如下:1.手握灭火器把手,将灭火器持于身前,将安全环(小黄杠)拨到安全位(绿色)。
2.踏上油门,将刹车脚撤离,手持灭火器向火源靠近。
3.将灭火器提起,喷口对准火源。
4.按下灭火器把手,将二氧化碳喷射中火源。
5.使灭火剂喷射出来后,拨动安全环到安全位置,并将喷火口后退。
二、非常用性设施操作1. 楼梯安全通道的断电操作要点在发生突发事件时,为了保障楼梯安全通道,需要切断楼梯安全通道的电源,操作要点如下:1.打开楼梯安全通道电箱的门。
2.找到楼梯安全通道的总电源开关,将其拨到断电位置。
3.将电箱门关闭。
2. 安全出口的查找在火灾等紧急情况下,为了保障人员的生命安全,需要迅速查找到安全出口,操作要点如下:1.快速观察四周环境,尽量缩短向安全出口的步行距离。
2.短时间内,按表决定是否打开门窗。
3.如有烟雾,需将口鼻佩戴湿毛巾或口罩。
4.注意观察前方走道、楼梯等设施的情况,尽量找到合适的安全出口。
5.注意避开有危险的地方,如楼板破损、楼梯管道变形等。
三、应急处置1. 火灾现场的处置流程在火灾现场,为了有效避免火势的扩散,需要按照下列流程进行处置:1.尽可能保障自身安全,使用灭火器或拍打灭火器器进行初步灭火。
2.发现火灾后,第一时间拨打报警电话,报告火警事项。
3.确认火灾具体位置,尽快撤离受火区域内人员。
4.关闭电源和燃气,切断火源通道。
5.查明火源,制定灭火方案。
6.现在火灾扩散的中心附近站立,根据火势分布调整灭火方向。
消防员(初级)技能操作手册第一章防火巡查一、识别火源:包括明火焰、高温物体、电火花1分,不能正确识别扣1分二、识别防火门:2分,每答错一项扣1分。
此题易与后面防火门自检混在一起,注意:回答要灵活,有的部件可能坏,坏的就回答坏。
问什么答什么,最好全部答上。
1、按材质分:木质防火门、钢质防火门2、按状态分:常开防火门、常闭防火门3、识别闭门器、顺序器、释放器补充以下知识1、防火门按耐火极限分为几个等级,每个等级耐火时间是多少。
分为甲、乙、丙三个等级。
耐火时间分别为:1.5h、1.0h、0.5h2、防火门闭门器、释放器、顺序器的作用。
闭门器作用:通过其拉力的作用保持防火门自动关闭。
释放器作用:平时利用释放器的吸力保持防火门常开,发生火灾时,能自动释放并由闭门器的拉力自动关闭。
顺序器作用:保证两扇或两扇以上防火门能按顺序闭合。
3、如何区分常开防火门和常闭防火门。
常开防火门有释放装置(释放器)而常闭防火门没有。
4、常开防火门有几种关闭方法。
(1)、在现场手动触动常开防火门紧急启动装置关闭。
(2)、在中控室报警控制器处,手动按下控制盘上防火门按钮远程关闭。
(3)、在控制中心主机处于自动状态时,触发火灾探测器模拟火情自动关闭。
5、常开防火门复位操作。
先将报警控制器复位,然后在现场人工拉动防火门复位。
(复位后防火门状态信息也将同时反馈至消防控制室。
三、识别防火卷帘:2分,每答错一项扣0.5分1、下降程序:分为一步降和两步降一步降:安装在防火分区仅作防火分隔,且不影响人员火灾应急疏散的防火卷帘门,动作程序:仅用于防火分隔的防火卷帘门,在控制中心控制器处于自动状态下,火灾探测器报警后,直接下降至地面并向火灾报警控制器反馈信号。
二步降:安装在疏散通道或消防电梯前室处的防火卷帘门。
动作程序:安装在疏散走道或消防电梯前室处的防火卷帘门,控制中心控制器处于自动状态下,当烟感探测器报警后卷帘门下降至距地1.8m处停止,当温感探测器又报警后,卷帘门下降至地面并向火灾报警控制器反馈信号。
初级消防员考试实操
初级消防员实操考试主要包括以下内容:
1. 着装准备:穿着防护服、安全帽、防火靴等消防装备,正确佩戴呼吸器等设备。
2. 灭火器材的使用:包括使用灭火器、消防水带、灭火器材如灭火器等的操作方法和使用技巧。
3. 灭火器械的操作和维护:包括使用消防水枪、爆破器材、卷扬器、梯子等设备的正确操作方法和维护保养知识。
4. 火灾逃生演练:考察应试者在火灾逃生情况下的应对能力,包括正确的逃生路线选择、逃生工具的使用等。
5. 火场救护:考察应试者对火灾后伤员的救护技能,包括心肺复苏、止血、包扎等急救技术的熟练运用。
6. 火场搜救:考察应试者在火场内进行搜救任务时的操作技巧,包括救援信号的传递、搜救队伍的组织和协作等。
7. 消防设备的维护和保养:考察应试者对消防设备的日常维护保养知识,包括灭火器械的保养、检修、存放等。
以上是初级消防员实操考试的主要内容,具体考试内容和标准可能会根据地区和考试机构的要求而有所不同,请考生针对实际情况进行备考。
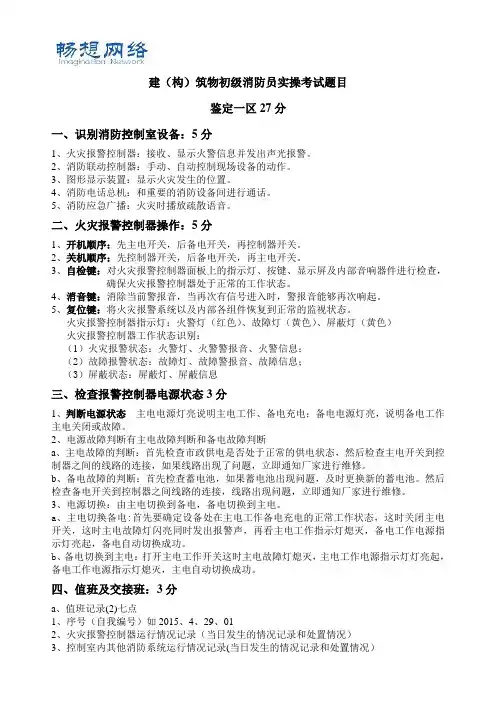
一区实操题目27分一、识别消防控制室设备5分问:消防控制室设备的组成?答:1.火灾报警控制器 2.消防联动控制器 3.消防电话主机 4.CRT图形显示系统5.消防应急广播(用手比划线框,同时说出每个设备的名称,答对1个得1分,总计5分)二、火灾报警控制器的开关顺序及“自检、消音、复位键” 的操作5分1.问:开机顺序(1分)答:先开主电源,再开备电源,然后开集中供电电源主电,最后开集中供电电源备电。
2.问:关机顺序(1分)答:先关集中供电电源备电,再关集中供电电源主电,然后关备电源,最后关主电源。
3.问:找出自检、消音、复位3个键(1.5分)答:在火灾报警控制器上用手指出自检、消音、复位3个键。
4.问:自检、消音、复位3个键的作用(1.5分)答:自检的作用:检查火灾报警控制器的报警功能是否正常(指示灯、显示屏、声音);消音的作用:消除当前警报声,保证再有报警信号输入时能再次启动报警;复位的作用:能使火灾报警控制器恢复到正常监视状态。
三、检查报警控制器电源状态3分1.问:请查看火灾报警控制器,判断电源状态(1分)答:两个电源都打开为主电工作,备电充电;主电关闭则主电故障,此时备电工作;备电关闭则为备电故障。
(可从主备电源开关或者根据火灾报警控制机器电源指示灯来判断。
)2.问:电源故障状态判断并恢复(1分)答:查看电源的故障情况并说出故障的电源,再说出故障的处理(如:主电故障,手动打开主电;如备电故障,手动打开备电即可)3.问:电源切换(1分)操作:分3种情况(1)主电备电都开启的情况下,表示主电工作,现在要切换成备电工作,关闭主电即可。
(2)主电故障备电工作情况下,打开主电即可。
(3)主电工作备电故障,先打开备电再关闭主电即可。
(注:切换过程中注意不可把两个电源都关掉,切换完成后判断电源是否符合要求。
)四、值班及交接班4分1.问:值班记录怎么填写:(2.5分)答:从五个方面回答(1.报警类型-火警;2.报警部位-1栋1层3区防火分区;3.报警时间-2014年9月17日10点26分38秒;4.报警原因-手动报警按钮报火警;5.处理方法)注:需要从液晶显示屏上把具体内容代入并表达出来。
一、消防控制室监控1、松江火灾报警控制器一、系统信息查询1、看指示灯:〔火警/故障/屏蔽/监管〕2、区分火灾报警信号、故障报警信号:火灾报警信号:指示灯为红色,消防车的警报声。
故障报警信号:指示灯为黄色,救护车的警报音。
〔也可以从显示器过文字加以区分〕。
3、系统信息查询〔火警/故障/屏蔽/监管〕:编程---4321---系统信息〔第三列〕---查看对应信息---答复完毕后退出。
〔操作完成以后一定要记得退出!!!!〕二、记录信息查询:1、〔火警和监管状态下查不了记录信息〕2、编程---4321---记录信息〔第五列〕---查看对应信息---答复完毕后退出。
〔操作完成以后一定要记得退出!!!!〕三、消防播送的操作:消防播送—选择分区—启动—直播—播音—应急停顿—停顿—退出四、多线盘的操作:1、现场设备〔控制柜〕处于自动状态。
2、启动和停顿设备。
五、处置火灾与故障报警1、如何处置火灾:①如确有火灾发生,现场火灾确认人员应立即向消防控制室反响火灾确认信息,并采取有效措施。
②值班人员必须立即将火灾报警联动控制器转入自动状态。
③拨打火警向消防部门报警。
④值班人员向单位负责人报告火情,同时立即启动单位部灭火和应急疏散预案。
⑤启动相应的联动设备,〔如消防栓系统、喷淋系统、防排烟系统等消防设施〕。
⑥通过消防播送系统通知火灾相关区域人员疏散。
⑦消防队到场后,要如实报告情况,协助消防人员扑救火灾,保护现场,调查火灾原因,做好火警记录。
2、如何处置误报警:①先消音、停顿现场警报、取消火警状态。
②检查探测器误报原因。
③排除故障后复位火灾报警控制器。
六、控制器的根本功能检查1、自检的作用:检查火灾报警控制器的火灾报警功能是否正常。
2、消音的作用:保证再有报警信号输入时能再次启动报警。
3、复位的作用:能使火灾自动报警系统恢复到正常监视状态。
七、火灾报警控制器的开关机顺序1、开机:先开主电开关,后开备电开关,最后开控制器开关2、关机:先关控制器开关,后关备电开关,最后关主电开关八、值班记录表的填写〔交接班怎么填写〕:九、拨打119报警①能准确说出发生火灾地点和着火部位②简要说明着火物的性质、火势情况、是否有人员被困③留下和联系方式④通知消防巡查人员做好迎接消防车的各项准备工作海湾火灾报警控制器一、消防控制室设备的识别火灾报警控制器、总线联动控制器、多线联动控制器、消防总机、消防应急播送〔必须说全称〕二、控制器的根本功能操作自检的操作:自检—1—取消。
2016初级消防员实操题目|建(构)筑物初级消防员实践考试题目考核区27分1、消防控制室设备鉴定:5分1、火灾报警控制器:接收、显示火灾报警信息并发出声光报警|2.消防联动控制器:手动和自动控制现场设备的动作3.图形显示设备:显示火灾的位置。
4,消防电话总机:与重要消防设备通讯5.火灾紧急广播:播放火灾中的疏散声音2,火灾报警控制器操作:5点1,启动顺序:先主开关,后备用开关,再控制器开关2.关机顺序:控制器开关、备用电源开关和主电源开关优先3,自检键:检查火灾报警控制器面板上的指示灯、按键、显示屏和内部音响设备,确保火灾报警控制器处于正常工作状态4,静音键:消除当前的报警声,当信号再次进入时,报警声可以再次响起。
5.重置键:将火灾报警系统和内部组件恢复到正常监控状态火灾报警控制器指示灯:火灾报警灯(红色)、故障灯(黄色)、屏蔽灯(黄色)火灾报警控制器工作状态标识:(1)火灾报警状态:火灾报警灯、火灾报警声音、火灾报警信息;(2)故障报警状态:故障灯、故障报警声和故障信息;(3)屏蔽状态:屏蔽灯,屏蔽信息3,检查报警控制器电源状态3点1,判断电源状态主电源灯点亮,表示主电源运行和备用电源充电;备用电源指示灯亮起,表示备用电源关闭或出现故障。
2,停电判断:主停电判断和备用停电判断a,主停电判断:首先检查市政电源是否处于正常供电状态,然后检查主电源开关和控制器之间的线路连接,如果线路有问题,立即通知厂家维修b,判断备用电源故障:首先检查蓄电池,如果蓄电池有问题,及时更换新的。
然后检查备用开关和控制器之间的连接。
如果电路有任何问题,请立即通知制造商进行维护。
3.电源切换:从主电源切换到备用电源,备用电源切换到主电源a,备用电源主电源切换:首先确认设备处于备用电源充电主电源工作的正常工作状态,然后关闭主电源开关,主电源故障灯闪烁并发出报警声,然后观察主电源工作指示灯熄灭,备用电源工作指示灯亮起,备用电源自动切换成功B.将备用电源切换到主电源:打开主电源工作开关,主电源故障灯熄灭,主电源工作电源指示灯点亮,备用电源工作电源指示灯熄灭,主电源自动切换成功4,值班和换班:3分a,值班记录(2) 7:1,2015年4月29日012等系列号(自号),火灾报警控制器运行记录(当天发生的情况和处置情况记录)3,控制室其他消防系统运行记录(当天发生的情况和处置情况记录火灾报警控制器日常检查记录(主电源和备用电源是否正常,异常处理)5,值班记录(值班人员出勤记录)6,时间记录(具体发生时间)7,值班人员签字,消防安全管理人员b 签字,值班记录(1) 3:1,换班前:换班和接班人员应检查2验证和系统工作登记表完成后,交接双方应对系统进行全面检查和交接,并认真核对当班工作表中记录的关键系统部分,以便事后追溯。
建(构)筑物初级消防员实操考试题目鉴定一区27分一、识别消防控制室设备:5分1、火灾报警控制器:接收、显示火警信息并发出声光报警。
2、消防联动控制器:手动、自动控制现场设备的动作。
3、图形显示装置:显示火灾发生的位置。
4、消防电话总机:和重要的消防设备间进行通话。
5、消防应急广播:火灾时播放疏散语音。
二、火灾报警控制器操作:5分1、开机顺序:先主电开关,后备电开关,再控制器开关。
2、关机顺序:先控制器开关,后备电开关,再主电开关。
3、自检键:对火灾报警控制器面板上的指示灯、按键、显示屏及内部音响器件进行检查,确保火灾报警控制器处于正常的工作状态。
4、消音键:消除当前警报音,当再次有信号进入时,警报音能够再次响起。
5、复位键:将火灾报警系统以及内部各组件恢复到正常的监视状态。
火灾报警控制器指示灯:火警灯(红色)、故障灯(黄色)、屏蔽灯(黄色)火灾报警控制器工作状态识别:(1)火灾报警状态:火警灯、火警警报音、火警信息;(2)故障报警状态:故障灯、故障警报音、故障信息;(3)屏蔽状态:屏蔽灯、屏蔽信息三、检查报警控制器电源状态3分1、判断电源状态主电电源灯亮说明主电工作、备电充电;备电电源灯亮,说明备电工作主电关闭或故障。
2、电源故障判断有主电故障判断和备电故障判断a、主电故障的判断:首先检查市政供电是否处于正常的供电状态,然后检查主电开关到控制器之间的线路的连接,如果线路出现了问题,立即通知厂家进行维修。
b、备电故障的判断:首先检查蓄电池,如果蓄电池出现问题,及时更换新的蓄电池。
然后检查备电开关到控制器之间线路的连接,线路出现问题,立即通知厂家进行维修。
3、电源切换:由主电切换到备电,备电切换到主电。
a、主电切换备电:首先要确定设备处在主电工作备电充电的正常工作状态,这时关闭主电开关,这时主电故障灯闪亮同时发出报警声,再看主电工作指示灯熄灭,备电工作电源指示灯亮起,备电自动切换成功。
b、备电切换到主电:打开主电工作开关这时主电故障灯熄灭,主电工作电源指示灯灯亮起,备电工作电源指示灯熄灭,主电自动切换成功。
一、消防控制室设备火灾自动报警系统组成:由消防控制室设备和现场设备(触发器件、警报装置、电话分机)组成:(1)[火灾报警控制器;火灾探测器;手动报警按钮;声光警报器;]-无联动功能的火灾自动报警系统⑵消防联动控制器;⑶各类控制模块;⑷火灾应急广播(系统);(5)消防电话(系统)等联动型(用于复杂,大型场所)的火灾自动报警系统非联动型(用于小型,简单场所)火灾自动报警系统消防控制室设备组成:(1)火灾报警控制器;(2)消防联动控制器;(3)火灾应急广播(广播设备如扩音机,话筒,控制器等);(4)消防电话总机;⑸先进的还有消防图形显示装置;(6) 外线电话。
火灾报警控制器按结构一般分为柜式和琴台式以及壁挂式等结构。
消防联动控制器按连线分为多线制消防联动控制器、总线制消防联动控制器及集报警和联动控制于一体的火灾报警控制器(联动型);按启动方式分手动与自动。
平时消防联动控制器一般处在手动状态,在真火警时要求自动。
海湾总线制消防联动控制器控制要有效,手动必须允许。
火灾报警控制器的作用?是供给火灾探测器稳定的供电,监视连接的各类火灾探测器传输导线有无短路、断线故障,接收火灾探测器发出的包警信号,迅速、正确地进行转换和处理,指示报警的具体部位和时间,同时执行相应辅助控制等任务。
二、火警工作状态和故障状态的区别(1)颜色不同:火警红色,故障黄色。
(2)声音不同:火警消防车的声音、呜拉呜拉(119)故障救护车的声音、蜂鸣声(120)。
(3)显示器与打印机显示的信息不同。
开关机顺序:开机、先主电开关,后备电开关、接下来控制器开关。
关机顺序相反。
自检的作用:检查火灾报警控制器的音响器件、面板上的指示灯、显示屏,检查是否正常。
消音的作用:可消除火灾报警控制器发出火警和故障的警报声,保证再有报警信号输入时能再次启动报警复位的作用:能使火灾自动报警系统或系统内各组成部分恢复到正常监视状态。
三、消防控制室的控制器接到报警及故障信号后操作流程。
消防初级实操消防是一项关乎人民生命财产安全的重要工作,而初级实操则是消防救援工作中的基础环节。
通过初级实操的学习与训练,人们能够熟悉消防相关设备的使用方法,提升自身的消防安全意识和实际操作能力。
本文将就消防初级实操的准备工作、操作技巧以及应急处理等方面展开阐述。
一、初级实操前的准备工作在进行消防初级实操之前,需要进行一系列的准备工作,以确保实操的安全和效果。
1.了解消防相关知识在实操前,掌握一定的消防知识是必要的。
了解火灾的起因、燃烧的原理、灭火器材的种类和使用方法等,能够帮助人们在实际操作中更好地应对火灾。
2.熟悉消防器材和设备消防器材和设备是消防实操的基础工具。
在实操前,应该熟悉消防器材的名称、特点和使用方法,并能够快速准确地使用消防器材。
3.穿着合适的防护装备进行消防初级实操必须要穿戴合适的防护装备,以保护自身安全。
常见的防护装备包括消防服、消防手套、防尘口罩等。
确保穿戴完整、合适,并做好相应的调试和检查工作。
二、消防初级实操的操作技巧消防初级实操的操作技巧是确保实际救援工作效果的关键,以下是几个常见的操作技巧。
1.正确使用灭火器材灭火器材是最常见的灭火工具之一。
在使用灭火器材时,要站在风向上,拉开安全销,拿起灭火器材,按下压力释放装置并往火焰根部喷射。
2.灵活运用灭火器材不同的火灾场景需要采用不同的灭火器材。
对于电器设备起火,应首先切断电源再进行灭火;对于燃油或油脂起火,应使用二氧化碳灭火器等。
3.合理组织灭火队伍在实际灭火时,应根据火灾规模和现场情况合理分配人力,组织灭火队伍。
分工明确,密切配合,确保灭火工作的顺利进行。
三、消防初级实操的应急处理在进行消防初级实操时,还需要加强应急处理能力,及时做出正确的决策,保障消防工作的顺利进行。
1.火灾报警与紧急疏散一旦发现火灾,应立即进行火灾报警,同时引导人员进行紧急疏散,确保人员的生命安全。
2.组织有效的灭火与救援在人员疏散过程中,应迅速组织灭火与救援工作。
消防员初级实操要点四房间The following text is amended on 12 November 2020.一号鉴定室消防应急照明灯1、安装位置:通道墙面或顶棚上2、持续供电时间:90分钟3、日常巡查四要素:(1)外观是否完整(2)按下自检按钮看能否发光发亮(3)拔掉它的电源插头看能不能发光发亮(4)切断消防电源,看能否发光发亮其中(2)(3)(4)同时是自检功能4、日常清洁:用柔软的抹布沾点肥皂水拧干后进行擦拭,再用干布擦净5、亮度要求:(1)疏散走道不低于(2)人员密集场所不低于(3)楼梯间不低于6、切换时间:(1)疏散、备用照明小于等于5秒(2)金融场所小于等于秒(3)高危险区域小于等于秒消防应急广播1、分类:吸顶式、壁挂式2、安装位置:疏散通道或公共场所的大厅3、额定功率:(1)室内、客房不小于1瓦(2)大厅、走道不小于3瓦(3)当环境噪音大于60分贝,应急广播音量至少超过环境分贝的15分贝4、日常维护:用吹风机或不太湿的抹布擦拭手动报警按钮1、分类:(1)可复位报警按钮(按下即可,复位用专用钥匙);(2)玻璃破碎按钮(击碎玻璃触发报警)2、日常维护:用吹风机或不太湿的抹布擦拭安全出口标志1、安装位置:安装在安全出口的上方2、安装位置要求:(1)民用建筑每个防火分区,1个防火分区的每个楼层,其相邻2个安全出口最近边缘之间的水平距离不应小于5米(2)单层、多层公共建筑内的一个防火分区的每个楼层不少于2个(3)高层建筑每个防火分区及地下室、半地下室每个防火分区不少于2个(4)高层建筑的安全出口应分散布置,且2个安全出口之间的距离不少于5米疏散指示标志1、安装位置:疏散通道或拐角处1米以下的墙面2、持续供电时间:一般不得小于20分钟,100米以上建筑物不得小于30分钟3、日常巡查四要素:(1)指示灯箭头方向是否指向疏散出口(指示方向是否正确)(2)外观清洁度(3)检查安装高度及位置(4)切断正常照明检查指示灯照明能否发亮,以及亮度是否符合要求火灾显示盘作用:(1)查看本楼层火灾信息或故障信息,为疏散和救援人员在现场提供火灾报警信息(2)报警;(3)消音;(4)自检;报警装置有:(1)手动报警装置(2)消防栓内按钮(3)感温感烟探测器(4)消防电话(编码式:可回拨;非编码式即插头式不能回拨)警报装置有:(1)声光警报装置(2)警铃(3)警灯安全出口、应急照明灯、疏散指示标志:用柔软抹布沾点肥皂水拧干擦拭,再用干布擦净广播、扬声器、手动报警按钮:用吹风机或不太干的柔软抹布擦拭。
初级建(构)筑物消防员实操资料广东省XX消防职业培训学校编写2016年1月10号第一部分水灭火系统(18.5分)一、手动报警按钮的使用及维护1.种类:玻璃破碎型手动报警按钮和可复位型手动报警按钮2.报警及复位操作方法:(1)玻璃破碎型手动报警按钮:击碎玻璃后触发报警。
复位方法:更换相同规格的玻璃。
(2)可复位型手动报警按钮:直接按下按钮报警。
复位方法:使用专用工具进行复位。
3.清洁方法:可用吹风机吹扫或用不太湿的布轻轻擦拭手动火灾报警按钮表面。
1可复位型手动报警按钮2玻璃破碎型手动报警按钮二、室内消火栓的组成、使用方法及有效性检查1.室内消火栓的设备组成:消火栓箱体,控制按钮,水带,水枪,栓阀和软管卷盘等。
2.使用方法:在现场操作打水带,会抛水带及将水带与水枪,水带与消火栓接口连接,具体步骤如下:1)、打开消火栓箱门。
2)、按下箱内控制按钮,启动消防水泵(5分钟内启动)。
3)、两个人操作,一人取出水枪,拉出并抛开水带,边跑边与水枪连接,同时双手紧握水枪;另一人把水带接口一端与消火栓栓口连接,在地面上拉直水带。
4)、把栓阀手轮顺开启方向旋开,同时双手紧握水枪,喷水灭火。
3.室内消火栓的有效性检查:1)、箱门检查:是否完好无破损,打开是否正常,标识是否清晰醒目。
2)、箱内检查:(1)检查箱内控制按钮:按下是否正常启动消防水泵;(2)箱内是否有杂物;(3)检查栓阀和消火栓接口:有无生锈、漏水, 转动机构是否灵活;(4)检查水枪、水带:水枪是否堵赛,接口垫圈是否完整无缺,水带是否破损;(5)检查消防软管卷盘: 软管卷盘的转动是否自如。
4、室内消火栓箱按安装方式分为:明装式、暗装式和半暗装式。
5、室内消火栓箱按箱门形式分为:左开、右开、双开及前后开式。
6、室内消火栓箱按水带安置方式分为:挂置式、盘卷式、卷置式和托架式。
三、自动洒水喷头类型识别(只考核玻璃球的)1、根据喷头安装位置和水的分布来划分:(1)普通型喷头:即可直立安装又可下垂安装,水的分布:向下并向上方喷洒;(2)直立型喷头:直立安装,水的分布:向下喷洒;(3)下垂型喷头:下垂安装,水的分布:向下喷洒;(4)边墙型喷头:靠墙安装,水的分布:呈半个抛物线喷洒;2、洒水喷头按结构形式分类有:闭式喷头和开式喷头3、按喷头的灵敏度分类有:快速响应喷头、特殊响应喷头及标准响应喷头。
4、洒水喷头按热敏元件分类有:易熔元件喷头和玻璃球喷头5、闭式喷头的公称动作温度橙色:57 ℃;红色:68 ℃;黄色:79℃;绿色:93 ℃。
四、自动喷水灭火系统类型及部件识别四套系统的特征:1、湿式系统:有延时器;2、干式系统:有供气系统,在报警阀组里没有电磁阀;3、预作用系统:有供气系统,在报警阀组里有电磁阀;4、雨淋系统:有传动管。
1.湿式系统,湿式系统干式系统预作用系雨淋系统2.干式系统3.预作用系统水力警铃:起现场报警作用延时器:防止误报、延迟报警时间5-90秒Y 型过滤器:过滤水中和管道内的杂质压力开关:把水信号转换为电信号,传到控制室联动启动消防水泵单向阀:维持阀瓣两端的压力平衡信号蝶阀湿式报警阀:伺应状态关闭阀瓣,工作状态阀瓣开启,给系统管网供水实现报警和喷水灭火系统端压力表供水端压力单向阀水力警铃:起现场报警作用压力开关:把水信号转换为电信号,传到控制室联动启动消防水泵加速器:加速阀瓣的打开干式报警信号蝶阀(常开)4. 雨淋系统水力警铃:起现场报警作用压力开关:把水信号转换为电信号,传到控制室联动启动消防水泵泄水电磁阀:泄掉压力腔的水把预作用转为湿式系统空气维持装置:向管网提供持续且限定压力的气体泄水手动球阀(旁路管上的手动球阀):泄掉压力腔的水把预作用转为湿式系统Y 型过滤器:过滤水中和管道内的杂质 报警管路上的电磁阀传动管:泄掉压力腔的水启动系统压力开关:把水信号转换为电信号,传到控制室联动启动消防水泵泄水电磁阀:泄掉压力腔的水启动系统 Y 型过滤器:过滤水中的和管道内的杂质手动快开阀:泄掉压力腔的水启动系统水力警铃:起现场报警作用信号蝶阀 (常开)压力开关:监测管网是否漏气报警管路上的手动球阀水流指示器:将水流信号转换成电信号,传到控制室,及时报告发生火灾的部位。
快速排气阀:快速排掉管网内的气体。
除了掌握上面的知识点外,还应掌握以下几个问题。
1、湿式报警阀组的组成:由湿式报警阀、延时器、水力警铃、压力开关及压力表组成。
2、末端试水装置的组成、作用及测试方法:1)、末端试水装置的组成:由压力表、试水阀、试水接头(喷嘴)及管道附件组成。
2)、末端试水装置的作用①湿式系统末端试水装置的作用:a、检查水流指示器、报警阀、压力开关、水力警铃的动作是否正常;b、检查配水管道是否畅通;c、检查最不利点处喷头的工作压力;②干式系统末端试水装置的作用:除了湿式系统末端试水装置的3个作用外,还多了一个可以测试管网的排气或冲水时间的作用;③预作用系统末端试水装置的作用:测试气体压力开关对信号的反馈动作是否正常。
3)、末端试水装置的测试方法:开启末端试水装置进行测试:符合下面条件属正常。
①末端喷头出水压力不应低于0.05Mpa。
②水流指示器、报警阀、压力开关应动作。
③开启末端试水装置后5分钟内,自动启动消防水泵。
第二部分消防控制室监控监控室考区内容分布一、识别消防控制室设备识别:火灾报警控制器、消防联动控制器(注:要分辨多线制控制盘和总线制控制盘)、消防控制室图形显示装置、消防电话总机、消防应急广播、外线电话(直拔119)。
(1)火灾报警控制器(2)火灾报警控制器(联动型)火灾报警控制器(联动型)=火灾报警控制器+消防联动控制器(3)消防电话总机解锁/上锁选择楼层区话筒广播应急广播话筒(4)应急广播系统(5)图形显示装置(6)消防外线电话消防控制室的设备组成及其作用设备作用火灾报警控制器给火灾探测器供电,监视连接线路的断路/短路故障,接收火灾探测器的报警信号并显示/记录报警时间与部位,执行相应辅助控制消防联动控制器接收火灾报警信号(火灾报警控制器或其他火灾触发器件),根据预定的控制逻辑向相关的联动控制装置发出控制信号,控制各类消防设备实现自动灭火、人员疏散、限制火势蔓延等消防控制室图形显示装置接收火灾报警、故障信息,发出声光信号,并在显示器上的平面图相应位置显示报警信息,并能向监控中心传输信息消防电话主机通过与消防电话分机/插孔直接通话实现对火灾的人工确认,并及时掌握火灾现场情况,便于指挥灭火和恢复工作消防外线电话在火灾确认后通过拨打“119”向消防机构报告火警消防应急广播通过对指定区域广播进行火灾逃生疏散和灭火指挥二、火灾报警控制器的开关机顺序、消音、复位及自检1、开关机顺序开机顺序:先主电开关、后备电开关、最后控制器开关。
火灾报警控制器关机顺序:先控制器开关、后备电开关、最后主电开关。
2消音、复位、自检1)消音操作方法:按下“消音”键作用:消除当前声音,保证再有报警信号输入时能再次启动报警2)复位操作方法:按下“复位”键后再按下“确认”键作用:能使火灾自动报警系统恢复到正常监视状态3)自检操作方法:按下“复位”键,按下“确认”键,再按下“自检”键最后按“1”作用:检查火灾报警控制器报警功能是否正常三、消防专用电话的使用及维护1.现场拿起分机或手柄电话插入电话插孔,电话总机立即响应,总机和分机可以通话。
2.当总机呼叫分机时,拿起话筒,按下确认键,按下对应分机选择键,对应分机振铃响,分机即可与主机通话,挂机直接挂上话筒即可。
3.清洁维护方法:可用吹风机吹扫或用不太湿的布轻轻擦拭设备表面。
四、应急广播扬声器的识别和清洁维护1.识别应急广播:能分辨是吸顶式还是壁挂式。
2.清洁维护方法:可用吹风机吹扫或用不太湿的布轻轻擦拭设备表面。
3、操作应急广播及其关闭:开启步骤:刷卡解锁、按下应急广播键、按下相应楼层位置键即可。
关闭步骤:按相应楼层位置键、按下应急广播键、刷卡上锁。
4、操作话筒广播及其关闭:开启步骤:刷卡解锁、拿起话筒、按下话筒按钮、按相应楼层位置键。
关闭步骤:按相应楼层位置键、按下话筒键、挂话筒、刷卡上锁。
五、检查火灾报警控制器主备电工作状态及报警信息的识别:1.判断主备电工作状态。
查看火灾报警控制器的电源指示灯,根据情况进行判定。
2.主、备电故障原因主电故障原因:①主电源断电,②控制器故障,③线路故障。
(注:检查电源、电源开关、电源线路、及保险丝、保险管等)备电故障原因:①备电源断电,②控制器发生故障,③蓄电池亏电或损坏,④备电电压过低。
(检查备电连接器及接线、及保险丝、保险管等)3.主备电源切换功能1、检查主电切换功能:正常状态下,关闭主电开关,检查备电的投切情况,查看故障指示灯是否点亮;恢复主电开关, 查看主电投切情况,查看主电工作指示灯是否点亮。
2、检查备电切换功能:正常状态下,关闭备电开关,检查故障指示灯是否点亮;恢复备电开关且关闭主电开关,查看备电指示灯是否点亮。
4.报警信息的识别方法:(了解)六、信息查询1)、首先看指示灯区,对应的指示灯亮,则有信息,否则无信息;2)、通过操作“切换窗口”及“TAB”键;可进行信息查询。
七、历史记录查询1)先按面板上的“记录检查”键。
2)查看到二种情况:1、运行记录、2火警记录。
3)按下操作按钮1,查询历史记录中的“故障、反馈、动作等”。
4)按下操作按钮2,查询历史记录中的“火警”信息。
八、控制方式设置1)、按“启动控制”键;2)、按“TAB”键移动光标;3)、按“窗口切换”键或“上下”键更改光标里的内容;4)、设定好后按“确定”键即可。
九、总线控制盘操作1)、在总线控制盘里启动消防设备时,一定要先查看火灾报警控制器的启动方式,如处在手动禁止,则一定要先把手动禁止设为手动允许;2)、在总线控制盘里找到要启动的设备按钮,按下以后,显示“输入密码”后,因没有设密码直接按“确认”即可;3)、关闭时,可再按一下该按钮,或按“复位+确认”键;十、多线控制盘操作1)、在多线控制盘里启动消防设备时,也一定要先查看火灾报警控制器的启动方式,如处在手动禁止,则一定要先把手动禁止设为手动允许;2)、将钥匙由禁止位置转到允许位置,找到要启动的设备按钮,按下即可;3)、关闭时,将钥匙由允许位置转到禁止位置,十一、如何处理火警及故障信号1)火警信号的处理(1)、接到火警信号后,按下“消音键”,在液晶屏或者图形显示装置上找到报警的具体位置;(2)、通知另外1名控制室值班人员或火灾巡查人员携带对讲机到现场进行确认;(3)、如果是误报警,在查明误报警的原因后恢复现场环境,通知控制室进行复位及记录;(4)、如果是火灾,通知控制室,将火灾报警控制器由手动转为自动状态,拨打119报警,通知单位领导,启动灭火应急疏散预案,视情况启动相应的消防设施,监视火灾情况下的设备运行情况。