培养基的几大分类
- 格式:doc
- 大小:15.00 KB
- 文档页数:2
制药工艺培养基分类
制药工艺培养基可以根据其成分和用途进行分类。
根据成分可以分为无机培养基和有机培养基,根据用途可以分为基础培养基和选择性培养基。
1. 无机培养基:无机培养基是由无机盐溶解于水中形成的培养基,主要提供微生物所需的矿物质元素。
常见的无机培养基包括氮气源(如硝酸铵、硝酸钠)、碳源(如葡萄糖、蔗糖)、矿物质元素(如硫酸镁、氯化钠)等。
2. 有机培养基:有机培养基是由有机物质溶解于水中形成的培养基,可以提供微生物所需的有机营养物。
常见的有机培养基包括肉汤培养基、蛋白胨培养基等。
有机培养基通常比无机培养基更适合细菌的生长。
3. 基础培养基:基础培养基是一种通用的培养基,适用于多种微生物的生长。
它包含了微生物所需的基本营养物质,如氮源、碳源、矿物质元素等。
基础培养基的配方通常是比较简单的,以满足多种微生物的生长需求。
4. 选择性培养基:选择性培养基是为了选择某一特定菌种而设计的培养基。
它通过添加特定的抑制剂或选择物质,可以抑制其他非目标菌的生长,从而使目标菌能够快速生长和扩增。
选择性培养基在微生物学实验和临床诊断中经常使用,用于分离和鉴定特定的微生物。
培养基的种类繁多。
因考虑的角度不同,可将培养基分成以下一些类型:(一)根据所培养微生物的种类作分类根据微生物的种类可分为:细菌、放线菌、酵母菌和霉菌培养基。
常用的异养型细菌培养基为牛肉膏蛋白胨培养基,常用的自养型细菌培养基是无机的合成培养基,常用的放线菌培养基为高氏一号合成培养基,常用的酵母菌培养基为麦芽汁培养基,常用的霉菌培养基为察氏合成培养基。
(二)根据对培养基成分的了解程度作分类1. 天然培养基指一类利用动、植物或微生物体包括用其提取物制成的培养基,这是一类营养成分既复杂又丰富、难以说出其确切化学组成的培养基。
例如牛肉膏蛋白胨培养基。
天然培养基的优点是营养丰富、种类多样、配制方便、价格低廉;缺点是化学成分不清楚、不稳定。
因此,这类培养基只适用于一般实验室中的菌种培养、发酵工业中生产菌种的培养和某些发酵产物的生产等。
常见的天然培养基成分有:麦芽汁、肉浸汁、鱼粉、麸皮、玉米粉、花生饼粉、玉米浆及马铃薯等。
实验室中常用牛肉膏、蛋白胨及酵母膏等。
2. 合成培养基又称组合培养基或综合培养基,是一类按微生物的营养要求精确设计后用多种高纯化学试剂配制成的培养基。
例如高氏一号培养基、察氏培养基等。
合成培养基的优点是成分精确、重演性高;缺点是价格较贵,配制麻烦,且微生物生长比较一般。
因此,通常仅适用于营养、代谢、生理、生化、遗传、育种、菌种鉴定或生物测定等对定量要求较高的研究工作中。
3. 半合成培养基又称半组合培养基,指一类主要以化学试剂配制,同时还加有某种或某些天然成分的培养基。
例如培养真菌的马铃薯蔗糖培养基等。
严格地讲,凡含有未经特殊处理的琼脂的任何合成培养基,实质上都是一种半合成培养基。
半合成培养基特点是配制方便,成本低,微生物生长良好。
发酵生产和实验室中应用的大多数培养基都属于半合成培养基。
(三)根据培养基的物理状态作分类1. 液体培养基呈液体状态的培养基为液体培养基。
它广泛用于微生物学实验和生产,在实验室中主要用于微生物的生理、代谢研究和获取大量菌体,在发酵生产中绝大多数发酵都采用液体培养基。
知识点:培养基的种类情境:培养基制作技术任务:培养基的种类课程:食品微生物技术培养基的种类一、培养基的种类1.培养基的定义培养基是人工配制的,适合微生物生长繁殖或产生代谢产物的营养基质。
2.培养基的类型(1)按成分不同天然培养基:以化学成分还不清楚的或化学成分不恒定的天然有机物组成。
合成培养基:是由化学成分完全了解的物质配制而成的培养基,也称化学限定培养基。
半合成培养基:指一类主要以化学试剂配制,同时还加有某种或某些天然成分的培养基。
例如,培养真菌的马铃薯蔗糖培养基等。
(2)根据物理状态固体培养基半固体培养基液体培养基固体培养基:在液体培养基中加入1.5~2.0%的凝固剂制成,呈固体状态。
常用于微生物的分离、纯化、计数等方面的研究。
半固体培养基:在液体培养基中加入0.2~0.7%的琼脂制成。
常用来观察细菌运动的特征,以进行菌种鉴定和噬菌体效价滴定等方面的实验工作。
液体培养基:不含任何凝固剂,它常用于大规模的工业生产以及在实验室进行微生物生理代谢等基本理论的研究工作。
科研与生产中常用的凝固剂有琼脂、明胶和硅胶三种,下面就琼脂与明胶做下比较。
琼脂与明胶特性的比较项目化学成分营养价值分解性融化温度凝固温度常用浓度透明度黏着力耐加压灭菌琼脂聚半乳糖的硫酸脂无罕见98℃45℃ 1.5%~2%高强强明胶蛋白质作氮源极易25℃20℃5%~12%高强弱(3)按用途不同①基础培养基:在一定条件下含有某种微生物生长繁殖所需基本营养物质,也称为基本培养基。
②加富培养基:在普通培养基(如肉汤蛋白胨培养基)中加入某些特殊营养物质制成的一类营养丰富的培养基。
这些特殊营养物质包括血液、血清、酵母浸膏动植物组织液等。
用来培养营养要求比较苛刻的异养型微生物,如培养百日咳博德氏菌需要含有血液的加富培养基。
③鉴别培养基:用于鉴别不同类型微生物的培养基。
特定的化学反应,产生明显的特征性变化,根据这种特征性变化,可将该种微生物与其他微生物区分开来。
培养基类型引言在生物科学研究中,培养基是一种重要的工具,它提供了一种人工的环境,使得生物样本可以在实验室中继续生长和繁殖。
培养基类型广泛,各种生物样本都需要适合其生长特性和需求的培养基。
本文将介绍常见的培养基类型,包括液体培养基和固体培养基。
一、液体培养基液体培养基是最常见的一种培养基类型。
它由水、营养物以及其他添加物组成,可以提供生物样本所需的养分和环境条件。
液体培养基通常用于细菌和酵母等微生物的培养。
在制备液体培养基时,我们需要注意以下几个关键因素:1. 成分选择:液体培养基的成分选择应根据生物样本的特性和需求进行。
常见的成分包括碳源、氮源、矿物质和生长因子等。
根据不同的微生物要求,可以选择合适的成分组合。
2. pH值调节:液体培养基的pH值对生物样本的生长和繁殖起着重要作用。
不同的生物样本对pH值有不同的要求,一般范围在6.5-7.5之间。
可以使用缓冲溶液来调节液体培养基的pH值。
3. 混合均匀:在制备液体培养基时,需要将各种组分充分混合,以确保培养基中各种养分分布均匀。
可以使用搅拌器或摇床等设备进行混合。
液体培养基的优点是易于制备和操作,可以提供大量的生物样本供科研人员使用。
然而,它也存在一些缺点,如难以分离和纯化生物样本等。
为了解决这些问题,人们采用了固体培养基。
二、固体培养基固体培养基是一种将液体培养基添加凝胶剂(通常是琼脂)后制成的固体状培养基。
它可以提供更稳定的平台,使得生物样本能够在其表面上生长和繁殖。
固体培养基通常用于培养细菌、真菌和植物等生物样本。
制备固体培养基与液体培养基有一些不同之处:1. 凝胶剂添加:在制备固体培养基时,需要将合适的凝胶剂添加到液体培养基中。
琼脂是最常用的凝胶剂,它可以增加培养基的稳定性和坚固性。
2. 灭菌:由于固体培养基中存在微生物生长的可能性,制备过程中需要严格控制卫生条件,并进行灭菌处理,以杀死潜在的污染微生物。
3. 均匀涂布:在制备固体培养基时,需要将凝胶状的培养基均匀涂布在培养皿或培养瓶的表面上。
培养基的分类一、按培养基的成分可以分为:1、添加物培养基:添加物培养基是由水和复合的添加物(如维生素、多糖或碳水化合物等)混合而成,用于培养微生物的培养基。
由于添加物培养基含有大量的添加物,所以它在应用时能够满足培养成熟、增殖和分化等特点所需要的多种物质。
常见的添加物有氨基酸、分子抑制剂、碳水化合物和维生素等。
2、配制培养基:配制培养基是以水溶液为基础,加入价格便宜的粗粒体状的培养基成分,由实验室工作者加以称重称取,控制成分的比例,最后搅拌均匀而成的培养基。
配制培养基的有点是它可以迅速地在短时间内配置出当前的细胞所需的培养基,价钱也比复合培养基要便宜;但缺点则是通过它所培养出来的细胞质量可能不如复合培养基所培养出来的细胞质量,因为添加的细胞保护微量元素依赖复合培养基中高纯度的添加物。
3、简单培养基:简单培养基不含添加物,只有两种成分,一是营养物质的源,也可以叫做培养因子,比如磷酸钙或水合葡萄糖等;另一个是抑制细菌生长的酸或碱等调节剂,所以简单培养基计算量少,价钱比较便宜。
但不能满足新合成的细胞所需要的多种物质,从而导致细胞的生长和变异率稍有改变,使其未必能充分地体现机体生理过程的多样性。
二、按培养基的应用范围可以分为:1、特种培养基:特种培养基是针对特定的微生物或特定的研究的实验,用来调控特定的细菌菌株或种系的发展,其中含有特定的外源物质及其分子成分,并可以大量保护培养的微生物细胞抗环境胁迫的功能。
2、复合培养基:复合培养基是由水溶液和高纯度的培养基添加物混合而成,它可以满足某些特殊细菌细胞所需要的多种物质,从而达到良好的培养效果。
相对于添加物培养基,复合培养基在细菌细胞培养方面有很高的精确性,而且因为具有高纯度添加物,所以培养结果准确度也更高。
3、标准培养基:标准培养基是为了保证培养结果准确、可靠的一种复合培养基,它的成分是由精确的比例和精确的比例混合而成,它可以很好地满足细菌细胞所需要的多种物质,从而能够达到最佳的培养结果。
按照功能和用途培养基分类
按照功能和用途培养基分类:
1. 培养基:主要用于微生物的培养。
它是一种固体或液体媒介,可以提供营养,维持微生物的生长和繁殖。
常用的培养基有Luria-Bertani、Mueller-Hinton、Yeast Extract agar等。
2. 抗生素添加培养基:主要用于检测微生物的耐药性,也可用于抑制非目标微生物的生长。
常用的抗生素添加培养基包括Kanamycin、Ampicillin、Chloramphenicol 等。
3. 免疫学培养基:主要用于检测微生物的免疫原性。
常用的免疫学培养基有MacConkey agar、HiCN agar等。
4. 调节培养基:主要用于调节微生物的生长环境,如pH值、温度、氧含量等。
常用的调节培养基有Tryptic Soy Broth等。
5. 体外诊断培养基:主要用于诊断病原体的感染情况,如血清、尿液、拭子等。
常用的体外诊断培养基有Blood Agar Base、Thioglycollate Medium等。
微生物培养基名词解释微生物培养基是用于培养和繁殖微生物的一种含有特定成分的培养介质。
微生物培养基主要由水、碳源、氮源、无机盐、生长因子等组成,目的是为了提供微生物所需的营养物质和环境条件,促进微生物的生长和繁殖。
常见的微生物培养基可以根据其成分和用途进行分类:一、基本培养基基本培养基是最常用的一类培养基,主要用于固定常见微生物的培养。
基本培养基一般包括碳源、氮源、无机盐和水等组分,常见的有肉汤、肽胨培养基、葡萄糖盐基培养基等。
1. 肉汤:肉汤是一种含有大量氨基酸和肽的培养基,常用于微生物的预培养和子域检测。
2. 肽胨培养基:肽胨培养基是含有胨、胨水解蛋白质、葡萄糖、无机盐和水的培养基,可用于大多数细菌和真菌的培养。
3. 葡萄糖盐基培养基:葡萄糖盐基培养基是一种以葡萄糖为碳源,含有无机盐和水的培养基,适用于许多细菌和酵母菌的培养。
二、选择性培养基选择性培养基是一种通过添加特定成分,以抑制或促进某些细菌生长的培养基。
选择性培养基通常用于分离和检测特定微生物,常见的有MacConkey琼脂培养基、巴氏培养基等。
1. MacConkey琼脂培养基:MacConkey琼脂培养基是一种可以选择性培养肠杆菌科细菌的培养基,通过添加胆盐和非发酵碳源能够抑制大多数革兰阳性菌的生长。
2. 巴氏培养基:巴氏培养基是一种用于培养厌氧菌的选择性培养基,其中添加了巴氏指示剂,可以通过颜色变化来检测菌落中的气体产生情况。
三、富营养培养基富营养培养基是一种含有较高浓度营养成分的培养基,常用于需要高营养条件下的微生物培养,例如快速生长的菌株的培养或微生物代谢产物的生产。
常见的富营养培养基有液体LB培养基和固体富植物营养琼脂培养基。
1. LB培养基:LB培养基是一种常用的富营养液体培养基,主要由酵母提取物、牛肉精、纤维素和水组成。
2. 富植物营养琼脂培养基:富植物营养琼脂培养基是一种富营养的固体培养基,常用于细菌和真菌的快速生长。
常用细菌培养基制备及注意事项细菌培养是生物学研究中一种重要的实验技术。
精准的细菌培养技术,可以让我们快速、准确地获得细菌样品,方便细菌的种类鉴定和活性测定。
因此,熟练掌握细菌培养基制备及其使用方法及注意事项,对于生物学研究来说是非常重要的。
一、常用细菌培养基的分类常用的细菌培养基可以分为两大类:标准培养基和特殊培养基。
标准培养基由四种基础成分构成,即营养源、碳源、离子源和碱源,重点是碱培养基。
标准培养基可以满足一般细菌的培养需求,但对于某些特殊细菌而言,可能不够充分,这时就需要特殊培养基。
特殊培养基是根据细菌的特殊需求而设计的,它可以弥补标准培养基的不足。
二、细菌培养基的制备1、准备培养基的原料首先,我们需要根据配方准备好必要的原料,比如,营养源、碳源、离子源,以及其他必要的调味料。
2、将原料进行混合然后,将所有原料放入容器中,使用搅拌器混合成细菌培养基溶液,以防止原料结块。
3、细菌培养基灭菌接下来,需要对混合好的细菌培养基进行灭菌处理,以杀灭所有混入的细菌菌株,避免对样品的污染。
一般采用蒸馏水或甲醛的方法进行灭菌处理。
4、灭菌后的细菌培养基存储至此,细菌培养基制备完毕,需要将其存放在室温下,避免阳光直射,以防菌种被破坏。
如果长期不用,应将细菌培养基冷藏或冷冻保存。
三、细菌培养基使用注意事项1、实验室清洁卫生实验室在使用细菌培养基时,应当保持良好的清洁卫生,以免在实验过程中污染样品。
2、实验前样品处理在实验前,应对样品进行必要的处理:将溶液过滤,以去除杂质;对固体样品进行消毒,以免被细菌污染。
3、避免污染在使用细菌培养基时,要谨慎操作,以避免被污染;操作过程中,应尽量避免气流,以减少培养基中的细菌数量;在使用细菌培养基后,要及时将容器盖好,以免空气中的微生物进入容器。
四、总结细菌培养基是实验研究中一种重要的实验技术,需要科学准确地进行制备和使用。
常用的细菌培养基可以分为标准培养基和特殊培养基。
细菌培养基的制备包括准备原料、混合、灭菌和存储等步骤。
培养基的种类由于各种微生物所需要的营养不同,所以培养基的种类很多。
据估计目前约有数千种不同的培养基,这些培养基可根据所含成分、物理性质以及不同的使用目的等而分成若干类型。
1.按照培养基的化学成分分培养基按其所含成分,可分为合成培养基、天然培养基和半合成培养基三类。
(1)合成培养基。
合成培养基的各种成分完全是已知的各种化学物质。
这种培养基的化学成分清楚,组成成分精确,重复性强,但价格较贵,而且微生物在这类培养基中生长较慢。
如高氏一号合成培养基、察氏培养基等。
主要用于工业生产。
(2)天然培养基。
由天然物质制成,如蒸熟的马铃薯和普通牛肉汤,前者用于培养霉菌,后者用于培养细菌。
这类培养基的化学成分很不恒定,也难以确定,但配制方便,营养丰富,所以常被采用。
(3)半合成培养基。
在天然有机物的基础上适当加入已知成分的无机盐类,或在合成培养基的基础上添加某些天然成分,如培养霉菌用的马铃薯葡萄糖琼脂培养基。
这类培养基能更有效地满足微生物对营养物质的需要。
2.按照培养基的物理性质分培养基按其物理状态可分为固体培养基、液体培养基和半固体培养基三类。
(1)固体培养基。
是在培养基中加入凝固剂,有琼脂、明胶、硅胶等。
固体培养基常用于微生物分离、鉴定、计数和菌种保存等方面。
(2)液体培养基。
液体培养基中不加任何凝固剂。
这种培养基的成分均匀,微生物能充分接触和利用培养基中的养料,适于作生理等研究,由于发酵率高,操作方便,也常用于发酵工业。
(3)半固体培养基。
是在液体培养基中加入少量凝固剂而呈半固体状态。
可用于观察细菌的运动、鉴定菌种和测定噬菌体的效价等方面。
3.按照培养的微生物的种类分培养基按微生物的种类可分为细菌培养基、放线菌培养基、酵母菌培养基和霉菌培养基等四类。
常用的细菌培养基有营养肉汤和营养琼脂培养基;常用的放线菌培养基为高氏1号培养基;常用的酵母菌培养基有马铃薯蔗糖培养基和麦芽汁培养基;常用的霉菌培养基有马铃薯蔗糖培养基、豆芽汁葡萄糖(或蔗糖)琼脂培养基和察氏培养基等。
培养基的分类特点及用途一、培养基的分类培养基是指营养成分经科学配合后所制成的供细菌、真菌、细胞等生物体生长和繁殖所需的环境。
根据所含的成分和用途,培养基可以分为以下几类:1. 基本培养基:没有添加特定生物体需要的营养成分,只含有最基本的几种营养成分,如碳源、氮源、矿物质等。
基本培养基通常被用作通用培养基,可以养殖多种微生物。
2. 选择培养基:为了满足一些特定生物体的生长和繁殖所需要的营养成分,而专门配制的培养基。
选择培养基对微生物有筛选作用,能够筛选出需要的生物群体。
如:用特定的培养基培养肠道杆菌,能够抑制和筛选出其他细菌,只有肠道杆菌才能够在这种培养基上繁殖。
3. 差异培养基:在培养基中添加一些特定物质,使得不同的微生物产生不同的代谢产物,从而区分不同的微生物。
如:利用大豆胰蛋白分解物和胆绿素琼脂制成的苦味培养基,利用胆绿素这种特殊物质,能够区分肠道菌群中不同的菌种。
4. 液体培养基:培养基为液体状态,在培养菌体时,需要静置或搅拌等。
5. 固体培养基:固体培养基多用琼脂作为固化剂,用于菌落计数、鉴定分离纯化菌株。
6. 挑菌培养基:挑菌法是分离细菌的基本方法,其目的是从混合物中分离出单个细胞,并培养出其单克隆,挑菌培养基即为完成挑菌有需求。
7. 健康、营养、创新型培养基:随着现代社会的发展和对微生物的研究日益深入,健康型、营养型和创新型培养基不断涌现出来。
这些培养基更加符合人类和生物的自然需求,正在越来越广泛地用于医药、食品、环保等领域的研究。
二、培养基的特点1. 包含生物体所需的营养成分:根据微生物的不同需求,添加不同组成的营养成分,如碳源、氮源、矿物质等,满足生物体生长和繁殖的需求。
2. 能够控制微生物的生长速度:培养基中的某些成分可以控制微生物的生长速度,从而保持微生物处于最适生长状态,并且使培养物的浓度最大化。
3. 包括抗生素:在培养基中加入一定量的抗生素能够控制其他微生物的生长,是创造无菌环境或筛选特定细菌不可或缺的工具。
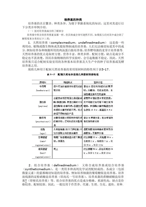
培养基的种类培养基的名目繁多,种类各异,为便于掌握系统化的知识,这里对其进行以下分类并举例介绍。
(一)按对培养基成分的了解来分培养基中所含的营养要素虽都一样,但具体成分却可迥然不同。
如果按人们对其中成分的了解程度来分类有以下三类:1.天然培养基(complexmedium;undefinedmedium)这是指一些利用动、植物或微生物体或其提取物制成的培养基,人们无法确切知道其中的成分。
例如培养各种细菌所用的肉汤蛋白胨培养基,培养酵母菌的麦芽汁培养基等。
天然培养基的优点是取材方便、营养丰富、种类多样、配制方便;缺点是成分不稳定也不甚清楚,因而在做精细的科学实验时,会引起数据不稳定。
因此,天然培养基只适合配制实验室用的各种基本培养基及大生产中的种子培养基或发酵培养基之用。
现将几种用于配制天然培养基的常用原材料的特性列于表5-17。
2.组合培养基(definedmedium)又称合成培养基或综合培养基(syntheticmedium),是一类用多种高纯化学试剂配制成的、各成分(包括微量元素)的量都确切知道的培养基。
例如培养细菌的葡萄糖铵盐培养基,培养放线菌的淀粉硝酸盐培养基(即高氏一号培养基),培养真菌的蔗糖硝酸盐培养基*(即察氏培养基)等。
组合培养基的优点是成分精确、重演性高;缺点是价格较贵、配制较烦。
因此,一般仅用于作营养、代谢、生理、生化、遗传、育种、菌种鉴定和生物测定等定量要求较高的研究工作上。
习惯常以该培养基中所含的碳源和氮源名称来作该培养基的名称,也有以设计人的姓名来命名的。
3.半组合培养基(semi-definedmedium)既含有天然成分又含有纯化学试剂的培养基即称半组合培养基。
例如,培养真菌用的马铃薯蔗糖培养基等。
严格地讲,凡含有未经特殊处理的琼脂的任何组合培养基,实质上都只能看作是一种半组合培养基。
(二)按培养基外观的物理状态来分如按培养基外观的物理状态来分,培养基可分成三类。
培养基分类
培养基是实验室常用的培养液,是细菌、哺乳动物、真菌等生物的根据活动和生长的特点,选择的一种提供适宜的、能够满足特定细菌或动物发展和生长的营养介质。
培养基是由多种有机物和无机物构成,如碳源、氮源、营养盐、维生素、催化剂等共同构成,主要用于微生物、动物细胞系和组织培养,也可以用于活体成分分离、细胞膜特质的研究,近年来已经成为细胞和分子生物学研究的重要培养基与载体。
培养基可以分为多种,常见的有细菌培养基、真菌培养基、动物细胞培养基等。
一、细菌培养基
细菌培养基是一种专门用于培养细菌的培养基,通常包含碳源、氮源和其他大量的微量元素以及一些必需的原料。
细菌通常是由碳水化合物和氨基酸等多种物质组成,因此,细菌培养基应能够提供充足的碳源和氮源,并且能够满足细菌繁殖所需要的物质和能量需求。
二、真菌培养基
真菌培养基是一种专门用于培养真菌的培养基,它的组成通常包括碳源、氮源、矿质营养盐、维生素等。
真菌可以从有机物和无机物中分解碳源和氮源,因此,真菌培养基应该能够提供包括碳源、氮源在内的多种营养物质,以支持真菌的增殖和发育。
三、动物细胞培养基
动物细胞培养基是一种专门用于培养动物细胞的培养基,一般由
碳源、氮源、营养盐、维生素等构成。
动物细胞能从培养基中摄取营养物质,因此,动物细胞培养基的组成必须能够满足细胞的能量需求和物质需求,此外还要考虑细胞所需要的pH值和微量元素的存在,以及附加物的使用,以提高细胞增殖和促进细胞发育。
总之,培养基是细菌、真菌、动物细胞研究中不可或缺的重要原料,选择合适的培养基对于研究起到至关重要的作用。
培养基的分类与用途培养基是微生物学研究中常用的一种实验工具,它是一种含有特定成分的液体或固体介质,提供给微生物生长和繁殖所需的营养物质。
根据其组分和用途的不同,培养基可以分为多种类型。
下面将介绍培养基的分类和常用的用途。
1. 培养基的分类培养基的分类可以按照多种不同的标准进行,比如成分、形态、用途等。
以下是按照成分和形态进行分类的几种常见的培养基:(1)按照成分分类根据培养基中是否包含肉汤、胨、蛋白胨等动物组织或其提取物,可以将培养基分为以下几类:a. 肉汤培养基:含有肉汤的培养基,通常用于检测细菌的生长和鉴定不同菌株。
b. 蛋白胨培养基:含有胨的培养基,适用于一般微生物的培养。
c. 血培养基:含有鲜血的培养基,适用于血液相关病原微生物的培养。
d. 偶氮染料培养基:含有偶氮染料的培养基,利用微生物对染料的反应进行鉴定。
(2)按照形态分类根据培养基的形态,可以将其分为以下几类:a. 液体培养基:呈液体状的培养基,适用于微生物的产生大量菌体和代谢产物。
b. 固体培养基:呈固体状的培养基,通常添加琼脂或琼脂糖等,用于微生物的分离和鉴定。
c. 半固体培养基:介于液体培养基和固体培养基之间的培养基,适用于微生物的细胞运动和分泌物的分析。
2. 培养基的用途培养基的用途非常广泛,不同类型的培养基可以满足不同的实验需求。
以下是一些常见的用途:(1)微生物生长和繁殖培养基最基本的用途就是提供微生物生长和繁殖所需的营养物质。
通过调节培养基成分的添加量和种类,可以促进特定微生物的生长,培养大量的菌体,以便进行后续实验。
(2)微生物鉴定和鉴定菌种不同微生物对培养基的成分和条件有不同的生长要求,利用这一特点,可以通过不同培养基来鉴定和鉴定微生物。
例如,利用含有某种特定营养物质的培养基,可以鉴定某些微生物对该物质的利用能力,从而判断其菌株特性。
(3)微生物菌落的形成和分离固体培养基可以使微生物生长为可见的菌落。
通过培养基的配方和形态,可以促进微生物在培养皿上形成单独的菌落,使其易于观察和分离。
高中生物详尽的培养基的分类培养基(Medium)是供微生物、植物和动物组织生长和维持用的人工配制的养料,一般都含有碳源、氮源、无机盐(包括微量元素)水以及维生素等生长因子。
有的培养基还含有抗菌素和色素,用于单种微生物培养和鉴定。
根据培养基成分的原料来源不同,分类合成培养基、半合成培养基与天然培养基天然培养基:利用动、植物或微生物体包括其提取物制成的培养基。
由化学成分不清楚或不衡定的天然有机物配制而成。
成分复杂,但营养丰富全面。
常用于实验研究和生产。
例如,麦芽汁培养基、玉米粉培养基,以及生产中使用的麸皮、锯末等。
合成培养基:指一类由化学成分已知的有机物和无机物配制而成,又称为综合培养基,是一类按微生物的营养要求精确设计后用多种高纯化学试剂配制成的培养基。
但营养局限,微生物生长缓慢。
适用于菌种分离、选育、遗传分析及生物测定等。
如培养放线菌的高氏培养基、培养霉菌的察氏培养基以及各种化能自养菌培养基等。
例如,葡萄糖铵盐培养基、淀粉硝酸盐培养基等。
半合成培养基:由某些天然物质与少量已知成分的化学物质配制而成。
营养全面,能有效地满足微生物对营养的需求。
广泛应用于微生物的培养。
如培养细菌用的牛肉膏蛋白胨培养基,培养霉菌的土豆葡萄糖培养基,工业生产中常用的玉米粉等天然物质加无机盐配制的各种发酵培养基等。
例如,马铃薯蔗糖培养基。
按培养基外观的物理状态进行分类可分为液体培养基、固体培养基和半固体培养基。
液体培养基:一类呈液态的培养基。
用各种营养成分加水配成,或用天然物质的浸汁(麦芽汁、豆芽汁等)制成。
组分均一,适宜各类微生物的营养生长。
广泛应用于实验研究及大规模工业生产中,有利于广泛获得大量菌体或代谢产物。
固体培养基:一类外观呈固态的培养基。
培养基按用途可分为培养基按照用途可分为多种类型,下面我将对常见的几种培养基进行介绍。
1. 常规培养基:常规培养基适用于细菌、酵母和真菌等微生物的培养。
常见的常规培养基包括肉汤蛋白胨培养基、青霉素-糖-蛋白胨培养基等。
常规培养基的特点是成本低、制备简单、适用范围广。
2. 选择性培养基:选择性培养基是以抑制某些微生物的生长而利用另外一些微生物的生长来进行筛选和分离。
例如,MAC培养基能够抑制大肠杆菌的生长,而选择性地培养肠杆菌属。
3. 不菌培养基:不菌培养基是为了满足细菌外源性DNA的重组和测序等需要而设计的。
不菌培养基中一般不添加碳源,细菌需要通过外源性DNA提供的基因来合成相应的代谢产物,以维持生长。
4. 富集培养基:富集培养基是以某些微生物对特定物质的利用能力为基础,通过添加特定的小分子物质来促进有利菌种生长,从而快速富集目标微生物。
例如,含有硫酸铁的培养基可以富集含铁硫蛋白的微生物。
5. 分离培养基:分离培养基主要用于分离和鉴定微生物。
分离培养基常采用琼脂或琼脂糖作为固体化剂,以便于分离单个菌落。
6. 差氧培养基:差氧培养基适用于厌氧微生物的培养。
差氧培养基通过控制氧气的含量来创建低氧或无氧的环境,以促进厌氧微生物的生长。
7. 无菌培养基:无菌培养基用于无菌操作和微生物共培养的需要。
无菌培养基在制备过程中要采取严格的无菌操作,以确保培养基不受外源性微生物污染。
8. 工业培养基:工业培养基适用于工业化生产需求,如发酵、酿造等。
工业培养基要满足生产微生物的需求,包括碳源、氮源、微量元素等。
总的来说,培养基按照用途可以分为常规培养基、选择性培养基、不菌培养基、富集培养基、分离培养基、差氧培养基、无菌培养基和工业培养基等多种类型。
每种类型的培养基都有其特定的适用范围和制备要求。
科研和工业生产中的微生物培养需要根据具体情况选择合适的培养基。
培养基的种类范文培养基是在实验室中为细菌、真菌、植物组织或动物细胞提供生长环境的营养物质。
根据不同的需求,培养基可以分为多种类型。
下面我将详细介绍几种常见的培养基。
1.基础培养基:基础培养基是最基本的培养基类型,提供细菌或细胞生长所需的基本营养物质,如碳源、氮源、无机盐和水等。
常见的基础培养基包括液态LB培养基(用于细菌培养)、液态DMEM培养基(用于动物细胞培养)和固体MS培养基(用于植物细胞培养)。
2. 选择性培养基:选择性培养基是通过添加特定化合物或抑制剂来选择性地促进或抑制其中一种细菌或真菌的生长。
这种培养基可用于筛选特定菌种、分离纯菌或抵制有害微生物。
常见的选择性培养基包括MacConkey培养基(用于分离大肠杆菌)、Sabouraud培养基(用于真菌培养)和MTL培养基(用于胃溃疡杆菌的分离)。
3. 差异培养基:差异培养基是通过添加其中一种化合物来促进一些细菌的可见特征表现,如颜色、形态或结构等。
差异培养基常用于鉴定和鉴别微生物。
常见的差异培养基有MacConkey-Sorbitol培养基(用于分离致病性大肠杆菌),青绿培养基(用于鉴别青霉和念珠菌)和EMB培养基(用于分离发酵杆菌)。
4.增殖培养基:增殖培养基是为了促进细胞或组织的增殖而设计的。
这类培养基通常会添加植物生长素或动物细胞因子,以促进细胞分裂或组织再生。
常见的增殖培养基有MS培养基(用于植物离体培养)和DMEM/F12培养基(用于动物细胞培养)。
5.工业培养基:工业培养基用于工业生产中的微生物发酵过程。
这类培养基通常会优化营养物质的组成,以提高产物的产量和纯度。
常见的工业培养基有液态SGG培养基(用于啤酒发酵)和液态YPG培养基(用于酵母发酵)。
除了上述几种常见的培养基类型,还存在其他一些特殊用途的培养基,如鉴别培养基(用于鉴别微生物的特定代谢能力)、低营养培养基(用于维持微生物菌株的纯度)、分离培养基(用于从混合物中分离纯菌)等。
培养基种类繁多,根据其成分、物理状态和用途可将培养基分成多种类型。
(1) 按成分不同划分1)天然培养基(complex mediurn)这类培养基含有化学成分还不清楚或化学成分不恒定的天然有机物,也称非化学限定培养基(chemically undefined mediunl)。
牛肉膏蛋白胨培养基和麦芽汁培养基就属于此类。
基因克隆技术中常用的LB(Luria—Bertani)培养基也是一种天然培养基,其组成见表4—10。
常用的天然有机营养物质包括牛肉浸膏、蛋白胨、酵母浸膏(表4—11)、豆芽汁、玉米粉、土壤浸液、麸皮、牛奶、血清、稻草浸汁、羽毛浸汁、胡萝卜汁、椰子汁等,嗜粪微生物(coprophilous microorganisms)可以利用粪水作为营养物质。
天然培养基成本较低,除在实验室经常使用外,也适于用来进行工业上大规模的微生物发酵生产。
表4—11 牛肉浸膏、蛋白胨及酵母浸膏的来源及主要成分营养物质来源主要成分牛肉浸膏蛋白胨酵母浸膏瘦牛肉组织浸出汁浓缩而成的膏状物质将肉、酪素或明胶用酸或蛋白酶水解后干燥而成的粉末状物质酵母细胞的水溶性提取物浓缩而成的膏状物质富含水溶性糖类、有机氮化合物、维生素、盐等富含有机氮化合物、也含有一些维生素和糖类富含B类维生素,也含有有机氮化合物和糖类2)合成培养基(syntheticmedium)合成培养基是由化学成分完全了解的物质配制而成的培养基,也称化学限定培养基(chemically defined mediurn),高氏I号培养基和查氏培养基就属于此种类型。
配制合成培养基时重复性强:,但与天然培养基相比其成本较高,微生物在其中生长速度较慢,一般适于在实验室用来进行有关微生物营养需求、代谢、分类鉴定、生物量测定、菌种选育及遗传分析等方面的研究工作。
(2) 根据物理状态划分根据培养基中凝固剂的有无及含量的多少,可将培养基划分为固体培养基、半固体培养基和液体培养基三种类型。
按照培养基的成分来分
培养基按其所含成分,可分为合成培养基、天然培养基和半合成培养基三类。
(1)合成培养基。
合成培养基的各种成分完全是已知的各种化学物质。
这种培养基的化学成分清楚,组成成分精确,重复性强,但价格较贵,而且微生物在这类培养基中生长较慢。
如高氏一号合成培养基、察氏(Czapek)培养基等。
(2)天然培养基。
由天然物质制成,如蒸熟的马铃薯和普通牛肉汤,前者用于培养霉菌,后者用于培养细菌。
这类培养基的化学成分很不恒定,也难以确定,但配制方便,营养丰富,所以常被采用。
(3)半合成培养基。
在天然有机物的基础上适当加入已知成分的无机盐类,或在合成培养基的基础上添加某些天然成分,如培养霉菌用的马铃薯葡萄糖琼脂培养基。
这类培养基能更有效地满足微生物对营养物质的需要。
养基三类。
(1)固体培养基。
是在培养基中加入凝固剂,有琼脂、明胶、硅胶等。
固体培养基常用于微生物分离、鉴定、计数和菌种保存等方面。
(2)液体培养基。
液体培养基中不加任何凝固剂。
这种培养基的成分均匀,微生物能充分接触和利用培养基中的养料,适于作生理等研究,由于发酵率高,操作方便,也常用于发酵工业。
(3)半固体培养基。
是在液体培养基中加入少量凝固剂而呈半固体状态。
可用于观察细菌的运动、鉴定菌种和测定噬菌体的效价等方面。
培养基和霉菌培养基等四类。
常用的细菌培养基有营养肉汤和营养琼脂培养基;常用的放线菌培养基为高氏1号培养基;常用的酵母菌培养基有马铃薯蔗糖培养基和麦芽汁培养基;常用的霉菌培养基有马铃薯蔗糖培养基、豆芽汁葡萄糖(或蔗糖)琼脂培养基和察氏培养基等。
养基。
(1)加富培养基。
是在培养基中加入血、血清、动植物组织提取液,用以培养要求比较苛刻的某些微生物。
(2)选择性培养基。
是根据某一种或某一类微生物的特殊营养要求或对一些物理、化学抗性而设计的培养基。
利用这种培养基可以将所需要的微生物从混杂的微生物中分离出来。
(3)鉴别培养基。
是在培养基中加入某种试剂或化学药品,使培养后会发生某种变化,从而区别不同类型的微生物。