关于分贝
- 格式:doc
- 大小:27.00 KB
- 文档页数:2
大家都是用计算机做音乐的高手了……呃,那位同学!别紧张嘛~看你激动的,高手其实也没什么了不起的……不信?那我问问你几个问题,你答得上来,算你了不起!我们用电脑做音乐的时候,经常会接触到各种各样的表,无论是测量什么的表,它们都离不开一个单位——分贝(dB),我的问题就和它有关,听好了:1. 20dB和60dB究竟差多少?(不要回答我60-20=40(dB),我抽你呀!你告诉我40dB究竟是多响,难道用手指在峰值表上测量距离吗?)2. 72dB和66dB的声音合在一起有多响?(停!看你的口型我就知道——138dB,对不对?拜托~这可相当于一架喷气式战斗机从你身边一米处远的距离飞过啊!Are you nuts?而我说的两个数值相当于一个鼓手和一个吉他手在一起演奏而已,你认为一个乐队演出就像空军基地里飞战斗机那么吵么?)3. 经常听人说一些设备的各种指标,-10dBV和+4dBu,这个很熟悉吧?他们说,+4dBu的设备属于“专业级”,-10dBV属于“民用级”,你知道这是为什么吗?4. 为什么有些文章说数字设备不会超过0dB,而模拟设备就可以超过呢?5. 16bit数字音频的动态范围是多少?24bit呢?如果让你说出21bit的,你能说出来吗?6. 100瓦的吉他音箱能比50瓦的吉他音箱响多少?以上的问题如果你觉得对你来说是小事一桩,那你可以不用看这篇文章了,你是真正的高人!如果你使劲抠头皮……拜托,抠头皮解决不了问题的,你至少需要一个科学计算器呢!怎样,还觉得简单吗?我知道,大家都能用电脑做出歌来,但这要归功于先进的技术和傻瓜式的操作,如果把你放在上个世纪30年代,你觉得就凭你懂的这些可以做今天做的事情吗?我见过有很多“高手”就是这样,他们或许根本就不知道分贝究竟是怎么一回事情!当然,有人也持反对态度,认为重要的是结果,而不是过程。
道理不懂没关系,能做出来就可以了。
我想说的是,那些真正的录音工程师们是绝对不会这样想的,因为他们真正懂得录音的艺术——不仅仅是扳动一堆按钮就完事了——你要想创造出前所未有的声音,你就必须了解所有的奥秘。
关于分贝的知识分贝表示一种单位,即两种电或声功率之比或两种电压或电流值或类似声量之比;分贝还是一种测量声音相对响度的单位。
分贝(decibel)dB 分贝是以美国发明家亚历山大·格雷厄姆·贝尔命名的,他因发明电话而闻名于世。
因为贝尔的单位太粗略而不能充分用来描述我们对声音的感觉,因此前面加了“分”字代表1/10。
1贝尔等于10分贝。
声学领域中,分贝的定义是声源功率与基准声功率比值的对数乘以10的数值。
用于形容声音的响度。
分贝是通信系统传输单位。
一、两个功率之比用对数表示:log10 ((p1/p2), 若p1=10p2 则log10 ((p1/p2)= log10 ((10p2/p2) = log1010=1 (贝尔)用分贝表示功率比,若p1=10p2,则10 log10 (p1/p2)=10 log10 ((10p2/p2)=10 log1010=10 (分贝)通常表示为:10 lg (p1/p2) (dB)p1>p2 时,dB为正,p1<p2时,dB为负。
二、两个电压比用分贝表示:因p1/p2= (U21/R1)/(U22/R2),当R1= R2时,对上式两边取对数,可得:10 lg (p1/p2)=10 lg(U21/U22)=20 lg (U1/U2)(dB)U1>U2 时,dB为正,U1<U2时,dB为负。
特别注意:同一问题,电压比用分贝表示与功率比用分贝表示是一致的:例如:若U1=100v,U2=1v, 电压比用分贝表示为:20 lg (U1/U2)=20 lg (100/1)=40 (dB)由于同一问题的负载电阻R是相同时,功率与电压的平方成正比,此时的p1/p2= (U21/R )/(U22/R )=1002/1,功率比用分贝表示为:10 lg (p1/p2)= 10 lg (1002/1)=20 lg (100/1)=40 (dB)如果认为功率比用分贝表示是电压用分贝表示的一半,那是错误的。
什么是分贝dB?关于分贝dB,人们的第一感觉认为是声音的大小单位,如机械厂房中噪声为90分贝。
dB真的是单位吗?其实分贝除了用于声学领域之外,在NVH测量领域,到处可见分贝。
它似乎是一个测量值的单位,通常是纵轴,但实际上它不是一个单位,它是个无量纲。
我们经常在声学、振动、电子学、电信、音频工程&设计等领域见到它。
既然它是个无量纲,那我们为什么要用它呢,怎么正确使用它呢?分贝最初使用是在电信行业,是为了量化长导线传输电报和电话信号时的功率损失而开发出来的。
是为了纪念美国电话发明家亚历山大·格雷厄姆·贝尔(Alexander Graham Bell),以他的名字命名的。
虽然分贝定义为1/10贝尔,但单位“贝尔”(Bel)却很少用。
本文主要内容包括:1. 分贝定义;2. 声音大小;3. dB的性质;4. -3dB;5. dBA;6. dB叠加;7. 附录:幅值比值-分贝换算表。
1.分贝定义分贝dB定义为两个数值的对数比率,这两个数值分别是测量值和参考值(也称为基准值)。
存在两种定义情况。
一种为功率之比:一种为幅值之比:下标为0的数值均为幅值和功率的参考值。
功率量的例子如:声功率(W),声强(W/m2),电功率,电强等。
幅值量的例子如:声压(Pa),电压(V),加速度(m/s2),温度等。
但有一点要注意对于场量的幅值应该是RMS值,如声压场。
因为分贝值完全依赖于测量值与参考值之比,因此,计算时选择合适的参考值尤为关键。
当测量结果相互比较时,这一点非常重要,选择的参考值不同,计算结果肯定不一样。
常见信号的dB参考值如下表所示。
幅值之比功率之比信号类型参考值信号类型参考值位移1×10-122m 声功率1×10-122W速度1×10-9m/s 声强1×10-122W/m2加速度1×10-6m/s2声压2×10-5Pa注:没有特殊要求时,参考值通常为1。
在录音声学里,响度、响度级、声强、声强级、声压、声压级、分贝、方、电平、增益、音高、音分总是令人头疼的若干概念,这里简单的说一下他们的意义和区别,让我们把它们的顺序整理一下。
分贝:分贝是声级测量中最常用的单位,被简写为dB。
其中小写的d代表英文decibel即分贝,而大写的B代表Bel即贝尔,采用小写d和大写B主要说明分贝和贝尔之间的关系为1:10即1分贝等于十分之一贝尔。
需要说明的是,0dB并非代表完全静寂状态,而是代表人耳的听阈点,也就是听力正常的人所能觉察到的最低声压级。
——功率增加一倍代表增益提升3dB(如混音中,一轨声音为100dB,将这轨复制一份一同播放,总音量将为103dB,而非100+100=200dB),而电压增加一倍代表增益提升6dB。
电平:一个时间变量,如功率或场量,在特定的时间间隔内以特定方式计算的均值或加权值。
其单位可以用相对于基准值的对数形式表示,例如“分贝”。
在录音中,简单理解,电平为一种以电的表达方式反应当前声音音量大小的一种方式。
如“把这个轨道电平值增益3dB”可理解为“把这一路的音量拧大3分贝”。
增益:对元器件、电路、设备或系统,其电流、电压或功率增加的程度。
通常以分贝(dB)数来规定。
在此,可以简单理解为一种增加的状态。
音高:指听觉赖以分辨乐音高低的特性。
由声波振动的频率来决定。
频率高则音高;低则音低。
音分(cent):为提高测量声音高低的准确度,计量上将每个“半音”音程(如C~#C或B~C)定义分为100音分,以利计算其误差率。
即,1cent为百分之一个小二度音程。
声能:声音在运动中所表现出来的总量或者说是总体的能量通常表示为声能。
声强:单位时间内通过垂直于声波传播方向的单位面积的平均声能,称为声强。
声强用I表示,单位为瓦/平米。
声强级:心理物理学的研究表明,人对声音强弱的感觉并不是与声强成正比,而是与其对数成正比的。
这正是人们使用声强级来表示声强的原因。
dB 是物理学和工程上经常使用的“相对单位”,其表达的是相对标准的对数比例关系。
习惯上,强度或者幅度的相对比值,采用20倍以10为底的对数,能量比则为10倍。
比如:放大器的电压放大倍数,可以描述为20lg(Vo/Vi) dB,而功率放大倍数则为10lg(Po/Pi) ddB是电功率或声强的相对量度单位。
以某功率或声强除以参考电功率或声强之商的常用对数表示,使用中这个单位太大,除以10,称为《分贝》,符号为dB,dB=10lg(Po/Pi) dB,或dB=20lg(某电压或电流/参考电压或电流)。
常见符号是dBm是表示1毫瓦功率为参考功率的分贝数
强度、幅度、放大倍数的计算是——“20倍以10为底的对数”
记为:db=20㏒(电压或电流/参考电压或电流)
能量、功率的计算是——————“10倍以10为底的对数”
记为:db=10㏒P
o /P
i
注1:(0.6)1/2=0.774 596 669 241 483 377
注2:IEC为国际电工委员会;UIT为国际电信联合会。
居民噪音分贝标准
居民区噪音分贝的标准因具体情况而异。
以下是一些可能的参考标准:
1. 白天不能超过50分贝,夜间应低于45分贝。
这是国家标准规定,适用于住宅区。
若超过这个标准,便会对人体产生危害。
2. 对于住宅、商业和工业混合区,白天不能超过60分贝,晚上不能超过50分贝。
3. 对于安静住宅区,白天不能超过50分贝,晚上不能超过40分贝。
4. 在以住宅、文化和教育机构为主的地区,白天不能超过55分贝,晚上不能超过45分贝。
5. 城市道路交通主干道、内河航道和铁路主次干道两侧白天不能超过70分贝,晚上不能超过55分贝。
这些标准仅供参考,具体应参照各地具体的噪音污染防治法规、规范以及标准。
在日常生活中,如果发现有噪音污染问题,建议及时联系当地环保部门或相关机构进行处理。
物理分贝知识点总结一、什么是分贝?分贝(db)是一种用于测量声音、声音压力级或电压等物理量的单位。
分贝数值提供了一种对人们提供物理量级的直观了解。
分贝通常用于描述声音的强度,但也可以用于描述其他物理量的级别,例如电压、电流等。
二、分贝的定义分贝是一种对数单位,用于表示两个物理量之间的比率。
分贝的计算公式如下:分贝 = 10 × log10(P1/P0)其中,P1表示要比较的物理量的值,P0表示参考值。
在声音测量中,通常使用的参考值为20微帕。
根据这个公式,如果P1的值是P0的10倍,那么分贝数为10,如果P1的值是P0的100倍,那么分贝数是20,以此类推。
三、常见物理分贝的应用1.声音分贝声音的分贝级别可以用来描述声音的强度。
在日常生活中,人们经常会听到一些关于声音分贝级别的描述,例如飞机发动机的噪音为120分贝,一般谈话的声音大约为60-70分贝,耳机的音量为90分贝等等。
2.电压分贝电压的分贝级别可以用来描述电路中的电压大小。
在电子工程领域,人们经常会用分贝来描述电路中不同部分的电压大小,从而更好地进行设计和分析。
3.光强分贝光强的分贝级别可以用来描述光线的强度。
在光学领域,人们经常会用分贝来描述不同光源的强度,例如太阳光的光强为120分贝,普通灯泡的光强为40分贝等等。
四、常用的声音分贝级别在日常生活中,人们经常会遇到一些常见的声音分贝级别。
下面列举了一些常见的声音分贝级别及其对应的声音:1. 0分贝:听觉门槛,即人耳刚刚能够感觉到的声音。
2. 20-30分贝:安静的图书馆。
3. 40-50分贝:普通谈话声。
4. 60-70分贝:电视机声、办公室环境声。
5. 80-90分贝:交通车辆噪声、工厂机械声。
6. 100分贝:摩托车噪声。
7. 120分贝:飞机发动机噪声。
8. 130分贝:起飞的喷气式飞机发动机声。
五、如何测量分贝?1.使用声音分贝仪声音分贝仪是一种专门用于测量声音分贝级别的仪器,它通常由一个麦克风和一个数字显示屏组成。
分贝的标准分贝,这玩意儿可真是个神奇又麻烦的存在呢!你知道吗?有一回我在街边,碰到俩大爷下棋。
那场面,热闹得很。
其中一个大爷一激动,喊了一嗓子,“将军!”好家伙,那声音就像个小炸弹似的,周围人都被吓了一跳。
旁边有个大妈就笑着说:“您这一嗓子,不得有八十分贝啦!”大爷还挺得意,“我这才哪儿到哪儿,要是我高兴了,能喊得更响呢!”大家就都笑了。
这分贝啊,有时候就是情绪的放大镜,一不留神,就把人的欢喜、激动全给释放出来了。
咱再说说那菜市场。
早上的时候,人来人往,讨价还价声此起彼伏。
卖菜的大叔扯着嗓子喊:“新鲜的白菜嘞,一块钱一斤!”那声音在嘈杂的菜市场里穿梭。
买菜的大妈也不示弱,“便宜点嘛,八毛!”这一来一往,声音越来越大,感觉整个菜市场的分贝都在直线上升。
旁边卖肉的大哥还打趣呢,“您二位这再喊下去,咱这儿都得被震翻啦!”大家就又是一阵哄笑。
在这菜市场里,分贝就是生活的烟火气,是人们为了那点小日子努力的象征。
学校里也有不少关于分贝的故事。
教室里,老师在上面讲课,那声音得适中。
有一回,年轻的李老师来上课,声音太小了,后排的同学都听不见,一个个伸长了脖子,像一群小鹅似的。
有个调皮的学生就喊:“老师,您声音太小啦,才二十分贝吧!”李老师脸一红,提高了嗓门。
可还有时候呢,上自习课,大家都安安静静的,连根针掉地上都能听见。
突然,有个冒失鬼打破了安静,不是弄掉了书就是打了个喷嚏,那声音在安静的教室里就显得格外刺耳,周围同学就会投来“愤怒”的目光,仿佛在说:“你这噪音超标啦!”说到噪音,马路上的汽车喇叭声可真是个大问题。
有次我在路上走着,前面堵车了。
有些司机不耐烦,就一个劲儿地按喇叭。
那喇叭声,嘟嘟嘟的,吵得人头疼。
旁边一个小孩就捂着耳朵对他妈妈说:“妈妈,这喇叭声太讨厌啦,像一群怪兽在叫。
”他妈妈就安慰他:“宝贝,这就是那些司机叔叔不好,制造这么多噪音。
”你看,这汽车喇叭的分贝要是控制不好,就成了大家的烦恼。
工厂里,那些大机器运转的时候,声音也是震耳欲聋。
db分贝的理解
分贝(dB)是一个对数单位,用于描述两个相同单位物理量的比值。
在声音领域,分贝经常被用来描述声音的相对强度,例如噪声的强度或信号的强度。
分贝数值的大小可以反映声音的响度。
例如,在日常生活中,轻声细语和正常交谈之间的分贝值可能相差很大,而喧闹的街道上的分贝值也会更高。
通常,超过50dB的声音可能会影响人的睡眠和休息。
此外,分贝还可以用于描述其他物理量,如电子学中的信号强度、信噪比等。
在无线通讯领域,衡量一个地点的某一无线基站通信信号强度也可以用dB表示。
在天线技术方面,分贝是衡量天线性能的一个重要参数,名为增益。
它是指在输入功率相等的条件下,实际天线与理想天线在空间同一点处所产生的信号的功率密度之比。
总之,分贝是一个广泛应用于声音、电子学、通讯和天线技术等领域的对数单位,用于描述物理量的相对强度或大小。
分贝dB与放大倍数的转换关系
增益(dB)简介
1.分贝就是放大器增益的单位--- dB ,放大器输出与输入的比值为放大倍数,单位倍,如10倍放大器,100倍放大器。
当改用分贝做单位时,放大倍数就称之为增益,这是一个概念的两种称呼。
2.电学中的分贝定义的是信号放大倍数的对数。
在对电压(电流)与功率放大倍数的定义是不同的;
dB的两个定义方式
1.电压(电流)放大倍数分贝数定义:K=20lg(Vo/Vi),其中K为放大倍数的分贝数,Vo为放大信号输出,Vi为信号输入;
2.功率放大倍数分贝数定义:K=10lg(Po/Pi),其中K为放大倍数的分贝数,Po为放大信号输出,Pi为信号输入;
4.K>0说明信号被放大,K=0信号直通,K5.以电压(电流)分贝数为例(对应摄像机的图像信号增益):
1)增益为0dB时,信号直通,未经放大。
最大声压级标准最大声压级是描述声音强度的物理量,通常用来表示声音的强度大小。
在各个国家和地区,都有一定的标准来划分不同声音强度级别,并制定相应的参考内容。
下面是一些常见的最大声压级标准及其相关参考内容。
1. OSHA标准:美国职业安全与健康管理局(OSHA)制定了一系列关于工作场所噪音的标准。
其中最为常见的是OSHA 标准29 CFR 1910.95,该标准规定了不同噪音水平下的工作时间限制和个人防护要求。
根据该标准,噪音水平在90-95分贝之间,工作时间应限制在4小时;95-100分贝之间,工作时间应限制在2小时;100-105分贝之间,工作时间应限制在1小时;大于105分贝的噪音,工作人员需佩戴适当的个人防护设备。
2. 欧盟环境噪声指令:欧盟环境噪声指令2002/49/EC规定了不同噪音峰值水平下的环境噪声标准。
根据该指令,白天环境噪声级别不得超过55分贝,晚上环境噪声级别不得超过50分贝。
此外,该指令还规定了超过噪音限值的区域需要采取相应的噪音控制措施。
3. WHO噪音指南:世界卫生组织(WHO)发布的《噪音和健康指南》提供了一套以保护公众健康为目标的噪音水平指导。
根据指南,白天室内噪音级别应保持在30-45分贝范围内,晚上室内噪音级别应保持在25-40分贝范围内。
此外,指南还指出,长期暴露于噪音水平超过55分贝的环境中,可能对健康造成负面影响。
4. ISO标准:国际标准化组织(ISO)发布的一系列标准指导了声学领域的相关事项。
其中最为常用的是ISO 1996-1:2003《声学.为居民区、工业区和商业区确定环境噪音级别的技术规范》。
该标准通过测量和计算,为不同类型的区域提供了环境噪音级别的参考值。
总的来说,不同国家和组织制定的最大声压级标准都旨在保护人们的健康和环境的安宁。
这些标准为相关行业和工作场所提供了参考,以控制噪音水平,并采取相应的措施来减轻噪音对人体和环境造成的危害。
同时,公众也可以通过了解这些标准,判断噪音源的强度,以保护自己的健康和安宁。
dB 是物理学和工程上经常使用的“相对单位”,其表达的是相对标准的对数比例关系。
习惯上,强度或者幅度的相对比值,采用20倍以10为底的对数,能量比则为10倍。
比如:放大器的电压放大倍数,可以描述为20lg(Vo/Vi) dB,而功率放大倍数则为10lg(Po/Pi) ddB是电功率或声强的相对量度单位。
以某功率或声强除以参考电功率或声强之商的常用对数表示,使用中这个单位太大,除以10,称为《分贝》,符号为dB,dB=10lg(Po/Pi) dB,或dB=20lg(某电压或电流/参考电压或电流)。
常见符号是dBm是表示1毫瓦功率为参考功率的分贝数
强度、幅度、放大倍数的计算是——“20倍以10为底的对数”
记为:db=20㏒(电压或电流/参考电压或电流)
能量、功率的计算是——————“10倍以10为底的对数”
记为:db=10㏒P
o /P
i
注1:(0.6)1/2=0.774 596 669 241 483 377
注2:IEC为国际电工委员会;UIT为国际电信联合会。
办公室噪音标准是多少
一、办公室噪音标准是多少
1、关于办公室噪音标准的规定为:
(1)个人办公室30-40分贝;
(2)多人办公室35-45分贝。
受到环境噪声污染危害的单位和个人,有权要求加害人排除危害;造成损失的,依法赔偿损失。
赔偿责任和赔偿金额的纠纷,可以根据当事人的请求,由环境保护行政主管部门或者其他环境噪声污染防治工作的监督管理部门、机构调解处理;调解不成的,当事人可以向人民法院起诉。
当事人也可以直接向人民法院起诉。
2、法律依据:《中华人民共和国环境噪声污染防治法》第六十四条
禁止在噪声敏感建筑物集中区域使用高音广播喇叭,但紧急情况以及地方人民政府规定的特殊情形除外。
在街道、广场、公园等公共场所组织或者开展娱乐、健身等活动,应当遵守公共场所管理者有关活动区域、时段、音量等规定,采取有效措施,防止噪声污染;不得违反规定使用音响器材产生过大音量。
公共场所管理者应当合理规定娱乐、健身等活动的区域、时段、音量,可以采取设置噪声自动监测和显示设施等措施加强管理。
二、制造噪音会受到什么处罚
擅自制造噪音将会面临的处罚是,未经环境保护行政主管部门批准,擅自拆除或
者闲置环境噪声污染防治设施,致使环境噪声排放超过规定标准的,由县级以上地方人民政府环境保护行政主管部门责令改正,并处罚款。
噪音危害标准
噪音是一种对人体健康和环境造成负面影响的污染形式,它可以
对人们的听力、心理健康和生活质量产生危害。
为了保护公众健康和
环境,许多国家和地区都制定了噪音危害标准。
噪音危害标准通常以分贝(dB)为单位来衡量噪音水平。
一般来说,长时间暴露在高噪音环境中可能导致听力损伤、失眠、头痛、心
理压力等健康问题。
因此,噪音危害标准通常规定了不同环境和时间
段内的噪音限制。
例如,一些国家和地区的噪音危害标准规定,居民区夜间的噪音
水平不应超过45 分贝,白天不应超过55 分贝;工业区夜间的噪音水平不应超过55 分贝,白天不应超过65 分贝。
此外,对于一些特殊场所,如医院、学校、图书馆等,噪音限制可能更加严格。
噪音危害标准的制定旨在保护公众健康和环境,促进城市和社区的可持续发展。
为了减少噪音危害,我们可以采取一系列措施,如加强噪音源的管理、改善建筑物的隔音性能、推广使用低噪音设备等。
同时,公众也应该增强噪音污染防治意识,积极参与噪音治理工作。
d B S P L、d B u、d B V、d B m、d B V U、d B F S等等和分贝有关的名词解析(总15页)-CAL-FENGHAI.-(YICAI)-Company One1-CAL-本页仅作为文档封面,使用请直接删除dBSPL、dBu、dBV、dBm、dBVU、dBFS等等和分贝有关的名词解析大家都是用计算机做音乐的高手了……呃,那位同学!别紧张嘛~看你激动的,高手其实也没什了不起的……不信?那我问问你几个问题,你答得上来,算你了不起!我们用电脑做音乐的时候,常会接触到各种各样的表,无论是测量什么的表,它们都离不开一个单位——分贝(dB),我的问就和它有关,听好了:1. 20dB和60dB究竟差多少(不要回答我60-20=40(dB),我抽你呀!你告诉我40dB究竟是多响,难道用手指在峰值表上测量距离吗)2. 72dB和66dB的声音合在一起有多响(停!看你的口型我就知道——138dB,对不对拜托~这相当于一架喷气式战斗机从你身边一米处远的距离飞过啊!Are you nuts而我说的两个数值相当于个鼓手和一个吉他手在一起演奏而已,你认为一个乐队演出就像空军基地里飞战斗机那么吵么)3. 经常听人说一些设备的各种指标,-10dBV和+4dBu,这个很熟悉吧他们说,+4dBu的设备属“专业级”,-10dBV属于“民用级”,你知道这是为什么吗4. 为什么有些文章说数字设备不会超过0dB,而模拟设备就可以超过呢?5. 16bit数字音频的动态范围是多少24bit呢如果让你说出21bit的,你能说出来吗6. 100瓦的吉他音箱能比50瓦的吉他音箱响多少?以上的问题如果你觉得对你来说是小事一桩,那你可以不用看这篇文章了,你是真正的高人!果你使劲抠头皮……拜托,抠头皮解决不了问题的,你至少需要一个科学计算器呢!怎样,还觉得单吗?我知道,大家都能用电脑做出歌来,但这要归功于先进的技术和傻瓜式的操作,如果把你放在个世纪30年代,你觉得就凭你懂的这些可以做今天做的事情吗?我见过有很多“高手”就是这样,们或许根本就不知道分贝究竟是怎么一回事情!当然,有人也持反对态度,认为重要的是结果,而是过程。
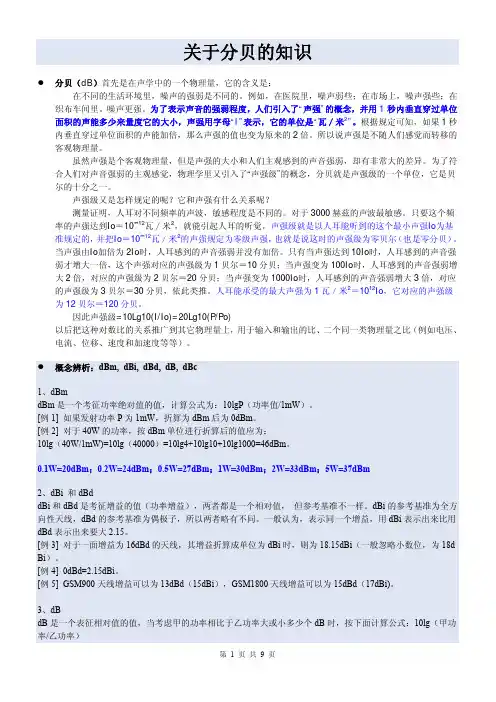
1、dBm
dBm是一个考征功率绝对值的值,计算公式为:10lgP(功率值/1mw)。
[例1] 如果发射功率P为1mw,折算为dBm后为0dBm。
[例2] 对于40W的功率,按dBm单位进行折算后的值应为:
10lg(40W/1mw)=10lg(40000)=10lg4+10lg10+10lg1000=46dBm。
2、dBi 和dBd
dBi和dBd是考征增益的值(功率增益),两者都是一个相对值,但参考基准不一样。
dBi的参考基准为全方向性天线,dBd的参考基准为偶极子,所以两者略有不同。
一般认为,表示同一个增益,用dBi表示出来比用dBd表示出来要大2. 15。
[例3] 对于一面增益为16dBd的天线,其增益折算成单位为dBi时,则为18.15dBi(一般忽略小数位,为18dBi)。
[例4] 0dBd=2.15dBi。
[例5] GSM900天线增益可以为13dBd(15dBi),GSM1800天线增益可以为15dBd(17dBi)。
3、dB
dB是一个表征相对值的值,当考虑甲的功率相比于乙功率大或小多少个dB时,按下面计算公式:10lg (甲功率/乙功率)
[例6] 甲功率比乙功率大一倍,那么10lg(甲功率/乙功率)=10lg2=3dB。
也就是说,甲的功率比乙的功率大3 dB。
[例7] 7/8 英寸GSM900馈线的100米传输损耗约为3.9dB。
[例8] 如果甲的功率为46dBm,乙的功率为40dBm,则可以说,甲比乙大6 dB。
[例9] 如果甲天线为12dBd,乙天线为14dBd,可以说甲比乙小2 dB。
4、dBc
有时也会看到dBc,它也是一个表示功率相对值的单位,与dB的计算方法完全一样。
一般来说,dBc 是相对于载波(Carrier)功率而言,在许多情况下,用来度量与载波功率的相对值,如用来度量干扰(同频干扰、互调干扰、交调干扰、带外干扰等)以及耦合、杂散等的相对量值。
在采用dBc的地方,原则上也可以使用dB替代。
1)、 dBW dBm dBμ dBn
dBm是一个考征功率绝对值的值,计算公式为:10lgP。
p的单位决定dB后面是m还是w、μ、n。
a dBW = (a+30)dBm = (a+30)dBμ = (a+30)dBn......
(2)、dBi 和dBd
dBi和dBd是考征增益的值(功率增益),两者都是一个相对值,但参考基准不一样。
dBi的参考基准为全方向性天线,dBd的参考基准为偶极子,所以两者略有不同。
一般认为,表示同一个增益,用dBi表示出来比用dBd表示出来要大
2. 15即(a)dBd=(a+2.15)dBi。
(3)、dB
dB是一个表征相对值的值,当考虑甲的功率相比于乙功率大或小多少个dB时,按下面计算公式:10lg(甲功率/乙功率)
[例1] 甲功率比乙功率大一倍,那么10lg(甲功率/乙功率)=10lg2=3dB。
也就
是说,甲的功率比乙的功率大3 dB。
[例2] 7/8 英寸GSM900馈线的100米传输损耗约为3.9dB。
[例3] 如果甲的功率为46dBm,乙的功率为40dBm,则可以说,甲比乙大6 dB。
[例4] 如果甲天线为12dBd,乙天线为14dBd,可以说甲比乙小2 dB。
(4)、dBc
有时也会看到dBc,它也是一个表示功率相对值的单位,与dB的计算方法完全一样。
一般来说,dBc 是相对于载波(Carrier)功率而言,在许多情况下,用来度量与载波功率的相对值,如用来度量干扰(同频干扰、互调干扰、交调干扰、带外干扰等)以及耦合、杂散等的相对量值。
在采用dBc的地方,原则上也可以使用dB替代。
dBc是用对数表示的主信号功率和其他功率(如杂散、零道等)的比值。
例:如果主发信号是邻道功率的1000万倍,则A(dBc)=10lg(PC/P邻)=70dBc.
(5)dBv,dBmv,dBμv
分别是以1v,1mv,1μv为基准,用对数单位来表示电压的大小。
A(dBv)=20lg(UA/1v);
A1(dBmv)=20lg(UA/1mv);
A2(dBμv)=20lg(UA/1μv);
例如:0dBv表示1v电压,0dBmv表示1mv电压,
0dBμv表示1μv电压,
0dBv=60dBmv=120dBμv,
(6)dBμv与其功率dBm的换算(欧姆定律的变形公式)
∵P=U2/R,若功率P以mw为单位,电压U以μv为单位,
当R=50Ω时, Pmw/1,000=(Uμv×1,000,000)^2/50,
两边取10*lg()得: P(dBm)-30=U(dBμv)-120-10lg50,
P(dBm)=U(dBμv)-107
U(dBμv)=P(dBm)+107
而当 R=75Ω时
P(dBm)=U(dBμv)-90-10lg75=U(dBμv)-108.75
U(dBμv)=P(dBm)+108.75
实际上公式U(dBμv)=P(dBm)+107是欧姆定律U=I·R的变形公式,这时电压U的单位不是伏特,而是dBμv,功率的单位也不是瓦特,而是dBm。
小灵通测试手机显示值为dBμv-107=dBm.。