钣金加工实用手册【经验版】
- 格式:docx
- 大小:26.88 KB
- 文档页数:4
钣金展开实用技术手册钣金展开实用技术手册是一本介绍钣金加工的工具书,它主要介绍了钣金展开的基本原理、方法和技巧,以及一些常见的钣金零件的展开图和加工工艺。
下面是这本手册的章节划分:一、钣金展开的基本原理和方法这一章节主要介绍了钣金展开的基本原理和方法,包括钣金展开的概念、展开图的绘制方法、展开图的尺寸计算方法、展开图的校核方法等。
二、钣金展开的技巧和注意事项这一章节主要介绍了钣金展开的技巧和注意事项,包括如何正确绘制展开图、如何处理钣金零件的边缘、如何处理钣金零件的角度、如何处理钣金零件的弯曲等。
三、常见钣金零件的展开图和加工工艺这一章节主要介绍了一些常见的钣金零件的展开图和加工工艺,包括平面件、圆弧件、锥形件、球形件、螺旋件等。
每个零件都给出了详细的展开图和加工工艺,方便读者学习和实践。
四、钣金加工中的常见问题和解决方法这一章节主要介绍了钣金加工中的常见问题和解决方法,包括钣金加工中的变形问题、加工精度问题、加工工艺问题等。
每个问题都给出了详细的解决方法,方便读者在实践中遇到问题时能够及时解决。
五、钣金加工中的安全注意事项这一章节主要介绍了钣金加工中的安全注意事项,包括钣金加工中的危险因素、钣金加工中的安全措施、钣金加工中的急救措施等。
这些安全注意事项对于保障工人的人身安全和生命安全非常重要。
六、钣金加工中的环保问题这一章节主要介绍了钣金加工中的环保问题,包括钣金加工中的废水、废气、废渣等对环境的影响,以及如何采取措施减少对环境的影响。
这些环保问题对于保护环境和可持续发展非常重要。
总之,钣金展开实用技术手册是一本非常实用的工具书,对于从事钣金加工的人员来说具有很高的参考价值。
12主题内容与适用范围本手册规定了我公司所有机柜、机箱在加工过程中应达到的基本要求.本手册适用于公司的钣金机柜、机箱。
3引用标准和文件GB/T1804—-92 一般公差线性尺寸的未注公差WI—T00-008 钣金机械制造工艺基本术语所有相关《企业钣金工艺技术规范》4基本要求3.1在生产中,每个员工、每道工序都必须按图纸、工艺、标准进行加工;当图纸与工艺不符合时以工艺为准。
3。
2图纸、工艺有公差标注要求时,按公差要求加工.3。
3图纸、工艺未注公差时,按GB/T1804m级加工。
3。
4当图纸标注尺寸及公差与工艺要求尺寸及公差不一致时,按工艺要求加工。
3。
6门的外形按允许公差的负公差加工,严禁出现正公差。
3。
7未注公差要求的孔,按GB/T1804—92 m级的正公差并偏上加工。
3.8所有产品因电镀或热浸锌必须开工艺孔时,所开工艺孔应在产品正面不可见的位置。
3。
8各种铝合金面板,外形未注公差时,按GB/T 1804-92 f级的负差且偏下加工。
3.9对于压铆后折弯的工艺顺序,在编排工艺时要特别小心,太小的折边压铆后折弯会发生干涉。
3。
10板材厚折边又太小的情况,必须把无法折到位的局部尺寸留多点余量,折弯后在冲掉或铣掉多余量的工艺顺序。
3。
11除特殊说明外毛刺方向必须在折弯内边,所以在工艺编排用折弯图或文字加以叙述.5下料补充要求4.1冷轧薄板、电解板、剪料对角线允差(每批一致性好)4.1。
1立柱用料<1000mm≤0。
3≥1000mm≤0。
54.12门板用料<1000mm≤0。
5≥1000mm≤0.84.1。
3其它结构件≤0.54.2铝型材长度允差<500mm≤0.3≥500~1000mm≤0.5≥1000~1500mm≤0。
8≥1500~2000mm≤1.0≥2000mm≤1。
2。
6、展开工艺6.1 展开的计算法板料在弯曲过程中外层受到拉应力,内层受到压应力,从拉到压之间有一既不受拉力又不受压力的过渡层—-中性层,中性层在弯曲过程中的长度和弯曲前一样,保持不变,所以中性层是计算弯曲件展开长度的基准。
钣金工艺规范及折弯机模具手册1简介1.1镀金所用材料常用材料有:冷轧板SPCC、热轧板SPHC、电解板SECC、普通铝板及铝合金板AL1050、 AL5052-H32,不锈钢板SUS304、覆铝锌钢板.1.2典型镀金件加工流程图面展开—编程—下料(剪、冲、害U)—冲网孔—校平—拉丝—冲凸包—压铆----折弯——焊接----立体拉丝----表处----组装2下料2.1数冲是用数控冲床加工,板材厚度加工范围为:冷扎板、热扎板小于或等于3.0mm;铝板小于或等于4.0mm;不锈钢小于2.0mm。
2.1.1冲孔有最小尺寸要求冲孔最小尺寸与孔的形状、材料机械性能和材料厚度有关。
t为材料厚度,冲孔尺寸一般不小于1.5t。
如遇特殊情况,可参照下表:图* t为材料厚度,冲孔最小尺寸一般不小于1.2mm。
冲孔最小尺寸列表2.1.2数冲的孔间距与孔边距零件的冲孔边缘离外形的最小距离随零件与孔的形状不同有一定的限制,见图2.1.2。
当冲孔边缘与零件外形边缘不平行时,该最小距离应不小于材料厚度t;平行时,应不小于1.5t。
图2.1.2冲裁件孔边距、孔间距示意图2.1.3折弯件及拉深件不可选用数冲下料,可选用二次激光切割。
2.1.4螺钉、螺栓的过孔和沉头座螺钉、螺栓过孔和沉头座的结构尺寸按下表选取取。
对于沉头螺钉的沉头座,如果板材太薄难以同时保证过孔d2和沉孔D,应优先保证过孔d2。
用于螺钉、螺栓的过孔*要求钣材厚度t^h。
用于沉头螺钉的沉头座及过孔*要求钣材厚度t^h。
用于沉头铆钉的沉头座及过孔激光切割是用激光机飞行切割加工,板材厚度加工范围为冷扎板、热扎板小于或等于8.0mm;不锈钢小于或等于4.0mm ;铝板小于等于5.0mm。
其优点是加工板材厚度大,切割工件外形速度快,加工灵活.缺点是会产生热变型,网孔件不宜用此方式加工,加工成本高!折弯折弯件的最小弯曲半径材料弯曲时,其圆角区上,外层收到拉伸,内层则受到压缩。
当材料厚度一定时,内r越小,材料的拉伸和压缩就越严重;当外层圆角的拉伸应力超过材料的极限强度时,就会产生裂缝和折断,因此,弯曲零件的结构设计,应避免过小的弯曲圆角半径。
钣金加工作业指导书
本指导书旨在对钣金加工作业进行详细指导,确保作业过程的安全和高效。
以下是完成钣金加工作业的一般步骤和注意事项:
步骤一:准备工作
1. 确认所需钣金加工任务的要求和图纸。
2. 检查所需材料和工具的准备情况。
3. 检查设备的工作状态和安全性。
步骤二:材料准备
1. 按照图纸的要求,选取合适的钣金材料。
2. 根据材料的特性和要求,进行切割、压平或其他预处理。
步骤三:钣金加工
1. 根据图纸要求,将钣金材料放置在工作台上。
2. 根据图纸中的尺寸和形状,利用适当的工具进行弯曲、切割、冲孔、焊接等操作。
3. 在加工过程中,保持注意力集中,遵循安全操作规程,避免
伤害和事故发生。
4. 检查加工结果,确保符合图纸要求。
步骤四:清理和整理
1. 清理加工区域,收集并处理废弃材料和垃圾。
2. 将使用的工具进行清洁和整理,确保下次使用时处于良好状态。
注意事项
1. 在进行钣金加工作业时,必须穿戴适当的防护设备,如手套、护目镜等。
2. 严禁在没有经验和训练的情况下进行高风险操作,如焊接、
切割等。
3. 如果遇到操作问题或发现设备故障,应立即停止作业并寻求
专业人员的帮助。
4. 严禁擅自更改图纸要求,必须按照要求进行加工作业。
5. 加工过程中应保持工作区域清洁,避免杂物和障碍物对操作造成影响。
请根据具体任务的要求和实际情况,结合上述指导书进行钣金加工作业。
在操作过程中保持谨慎和注意安全,以确保作业质量和人身安全。
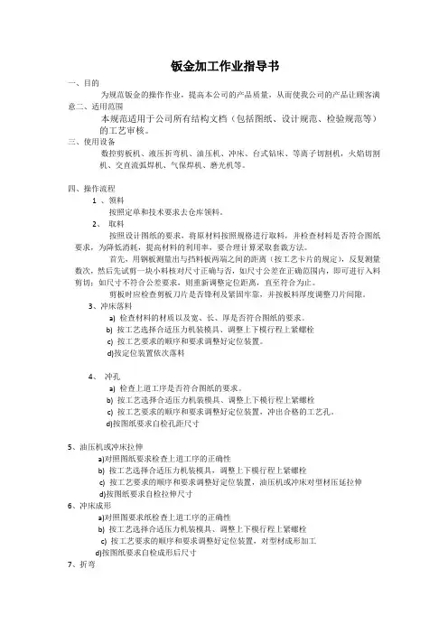
钣金加工作业指导书、目的为规范钣金的操作作业,提高本公司的产品质量,从而使我公司的产品让顾客满意二、适用范围本规范适用于公司所有结构文档(包括图纸、设计规范、检验规范等)的工艺审核。
三、使用设备数控剪板机、液压折弯机、油压机、冲床、台式钻床、等离子切割机,火焰切割机、交直流弧焊机、气保焊机、磨光机等。
四、操作流程1 、领料按照定单和技术要求去仓库领料。
2 、取料按照设计图纸的要求,将原材料按照规格进行取料,并检查材料是否符合图纸要求,为降低消耗,提高材料的利用率,要合理计算采取套裁方法。
首先,用钢板测量出与挡料板两端之间的距离(按工艺卡片的规定)反复测量数次,然后先试剪一块小料核对尺寸正确与否,如尺寸公差在正确范围内,即可进行入料剪切;如尺寸不符合公差要求,则重新调整定位距离,直至符合为止。
剪板时应检查剪板刀片是否锋利及紧固牢靠,并按板料厚度调整刀片间隙。
3 、冲床落料a)检查材料的材质以及宽、长、厚是否符合图纸的要求。
b) 按工艺选择合适压力机装模具、调整上下模行程上紧螺栓c) 按工艺要求的顺序和要求调整好定位装置。
d) 按定位装置依次落料4 、冲孔a) 检查上道工序是否符合图纸的要求。
b) 按工艺选择合适压力机装模具、调整上下模行程上紧螺栓c) 按工艺要求的顺序和要求调整好定位装置,冲出合格的工艺孔。
d) 按图纸要求自检孔距尺寸5、油压机或冲床拉伸a) 对照图纸要求检查上道工序的正确性b) 按工艺选择合适压力机装模具,调整上下模行程上紧螺栓c) 按工艺要求的顺序和要求调整好定位装置,油压机或冲床对型材压延拉伸d) 按图纸要求自检拉伸尺寸6、冲床成形a) 对照图要求纸检查上道工序的正确性b) 按工艺选择合适压力机装模具、调整上下模行程上紧螺栓c) 按工艺要求的顺序和要求调整好定位装置,对型材成形加工d) 按图纸要求自检成形后尺寸7、折弯a) 检查材料的材质以及宽、长、厚是否符合图纸的要求。
b) 按图纸选用合适折弯机。
图书基本信息书名:《汽车维修钣金工实用技术手册》13位ISBN编号:978753455289210位ISBN编号:7534552893出版时间:2007-1出版社:江苏科技作者:屠卫星页数:562版权说明:本站所提供下载的PDF图书仅提供预览和简介以及在线试读,请支持正版图书。
更多资源请访问:内容概要《汽车维修钣金工实用技术手册》共计九章。
第一章汽车钣金概述;第二章钣金修复的常用工具及设备;第三章钣金展开放样;第四章矫正;第五章手工成形;第六章机械成形;第七章汽车钣金维修;第八章车身钣金修理的基本工艺;第九章典型较车车身及板件损伤的修复。
本手册内容丰富、文字简练、易于查找,便于阅读。
近年来,国内汽车保有量急剧增长,汽车碰撞事故也呈快速上升趋势。
据专业资料统计,从2000年到2005年连续6年中,汽车维修中的钣金维修约占全部维修工作量的17%。
随着汽车技术的不断发展,新材料、新工艺在汽车中的应用越来越广泛,车身结构也更加复杂,这对汽车碰撞修复工作提出了更高的要求。
车辆被撞击受损之后,钣金维修工作也就随之开始,依靠过去那种作坊维修方式已不能适应,掌握汽车钣金工的理论和操作技能知识显得越来越重要。
因此,笔者们编写了《汽车维修钣金工实用技术手册》,供汽车维修钣金工作人员参考。
书籍目录第一章 汽车钣金概述 第一节 轿车车身结构 第二节 汽车车身常用材料 第三节 防腐与漆装 第四节 表面损伤钣金修复概述 第二章 汽车钣金修复的常用工具及设备 第一节 汽车钣金工具与设备分类 第二节 工作平台 第三节 手锤、垫铁和修平刀 第四节 钢板尺、划针、划规、圆规和样冲 第五节 剪刀和剪床 第六节 手电钻 第七节 风枪 第八节 手提砂轮机 第九节 夹具、撬具 第十节 圆盘抛光器 第十一节 滑锤轴拔器和撑拉器 第十二节 锯割工具 第十三节 矫正设备 第三章 钣金展开放样 第一节 放样的基本知识 第二节 可展表面与不可展表面 第三节 平行线展开法 第四节 放射线展开法 第五节 三角形展开法 第六节 相贯体的展开 第七节 不可展表面的近似展开 第八节 各种展开方法的比较 第九节 样板的特点和作用 第十节 板厚处理 第十一节 简单几何形体的展开计算 第十二节 合理用料 第四章 矫正 第一节 矫正的概念和原理 第二节 手工矫正 第三节 火焰矫正 第四节 机械矫正 第五章 手工成形 第一节 概述 第二节 弯曲 第三节 放边 第四节 收边 第五节 拔缘 第六节 卷边 第七节 拱曲 第八节 咬缝 第九节 制筋 第六章 机械成形 第一节 机械弯曲 第二节 压延成形 第三节 落压成形 第四节 其他成形简介第七章 汽车钣金维修 第一节 汽车维修的钣金作业范围 第二节 汽车钣金维修的常见工具与设备 第三节 汽车钣金维修工艺 第四节 汽车钣金维修技术要求 第八章 车身钣金修理的基本工艺 第一节 车身维修工艺过程 第二节 车身碰撞损伤分析 第三节 损伤判别法 第四节 轿车车身矫正工艺 第五节 车身钣金件的换新与切换 第九章 典型乘用车车身及板件损伤的修复 第一节 车身撞击损伤的矫正修复 第二节 轿车前翼子板内加强板总成、前横梁和散热器支座的安装 第三节 车门面板的更换 第四节 更换车门槛外板 第五节 散热器及百叶窗、发动机罩、行李箱盖的维修 第六节 燃油箱、排气消声器的维修 第七节 前照灯位置的调整 第八节 支柱、梁的更换方法 第九节 车用玻璃的拆卸及更换 第十节 车用非金属构件的修复版权说明本站所提供下载的PDF图书仅提供预览和简介,请支持正版图书。
对于任何一个钣金件来说,它都有一定的加工过程,也就是所谓的工艺流程.随着钣金件结构的差异,工艺流程可能各不相同,但总的不超过以下几点.设计并绘出其钣金件的零件图,又叫三视图.其作用是用图纸方式将其钣金件的结构表达出来.绘制展开图.也就是将一结构复杂的零件展开成一个平板件.3.下料.下料的方式有很多种,主要有以下几种方式:a.剪床下料.是利用剪床剪出展开图的外形长宽尺寸.若有冲孔、切角的,再转冲床结合模具冲孔、切角成形.b.冲床下料.是利用冲床分一步或多步在板材上将零件展开后的平板件结构冲制成形.其优点是耗费工时短,效率高,可减少加工成本,在批量生产时经常用到.c. NC数控下料.NC下料时首先要编写数控加工程序.就是利用编程软件,将绘制的展开图编写成NC数控加工机床可识别的程序.让其跟据这些程序一步一步的在一块铁板上,将其平板件的结构形状冲制出来.d.激光下料.是利用激光切割方式,在一块铁板上将其平板件的结构形状切割出来.4.翻边攻丝.翻边又叫抽孔,就是在一个较小的基孔上抽成一个稍大的孔,再在抽孔上攻丝.这样做可增加其强度,避免滑牙.一般用于板厚比较薄的钣金加工.当板厚较大时,如2.0、2.5等以上的板厚,我们便可直接攻丝,无须翻边.5.冲床加工.一般冲床加工的有冲孔切角、冲孔落料、冲凸包、冲撕裂、抽孔等加工方式,以达到加工目的.其加工需要有相应的模具来完成操作.冲凸包的有凸包模,冲撕裂的有撕裂成形模等.6.压铆.压铆就本厂而言,经常用到的有压铆螺柱、压铆螺母、压铆螺钉等,其压铆方式一般通过冲床或液压压铆机来完成操作,将其铆接到钣金件上.7.折弯.折弯就是将2D的平板件,折成3D的零件.其加工需要有折床及相应的折弯模具来完成操作.它也有一定的折弯顺序,其原则是对下一刀不产生干涉的先折,会产生干涉的后折.8.焊接.焊接就是将多个零件组焊在一起,达到加工的目的或是单个零件边缝焊接,以增加其强度.其加工方一般有以下几种:CO2气体保护焊、氩弧焊、点焊、机器人焊接等.这些焊接方式的选用是根据实际要求和材质而定.一般来说CO2气体保护焊用于铁板类焊接;氩弧焊用于铝板类焊接;机器人焊接主要是在料件较大和焊缝较长时使用.如机柜类焊接,可采用机器人焊接,可节省很多任务时,提高工作效率和焊接质量.9.表面处理.表面处理一般有磷化皮膜、电镀五彩锌、铬酸盐、烤漆、氧化等.磷化皮膜一般用于冷轧板和电解板类,其作用主要是在料件表上镀上一层保护膜,防止氧化;再来就是可增强其烤漆的附着力.电镀五彩锌一般用冷轧板类表面处理;铬酸盐、氧化一般用于铝板及铝型材类表面处理;其具体表面处理方式的选用,是根据客户的要求而定10.组装.所谓组装就是将多个零件或组件按照一定的方式组立在一起,使之成为一个完整的料品。
一、弯头的放样弯头又称马蹄弯,根据角度的不同,可以分为直角马蹄弯和任意角度马蹄弯两类,它们均可以采用投影法进行展开放样。
图3-1直角马蹄弯图3-2 任意角度马蹄弯1.任意角度马蹄弯的展开方法与步骤(己知尺寸a、b、D和角度)。
(1)按已知尺寸画出立面图,如图3-3所示。
(2)以D/2为半径画圆,然后将断面图中的半圆6等分,等分点的顺序设为1、2、3、4、5、6、7。
(3)由各等分点作侧管中心线的平行线,与投影接合线相交,得交点为1'、2'、3'、4'、5'、6'、7'。
(4)作一水平线段,长为πD,并将其12等分,得各等分点1、2、3、4、5、6、7、6、5、4、3、2、1。
(5)过各等分点,作水平线段的垂直引上线,使其与投影接合线上的各点1'、2'、3'、4'、5'、6'、7'引来的水平线相交。
(6)用圆滑的曲线将相交所得点连结起来,即得任意角度马蹄弯展开图。
图3-3 任意角度马蹄弯的展开放样图2、直角马蹄弯的展开放样(己知直径D)由于直角马蹄弯的侧管与立管垂直,因此,可以不画立面图和断面图,以D/2为半径画圆,然后将半圆6等分,其余与任意角度马蹄弯的展开放样方法相似。
图3-4 直角弯展开图二、虾壳弯的展开放样虾壳弯由若干个带斜截面的直管段组成,有两个端节及若干个中节组成,端节为中节的一半,根据中节数的多少,虾壳弯分为单节、两节、三节等;节数越多,弯头的外观越圆滑,对介质的阻力越小,但制作越困难。
1、90°单节虾壳弯展开方法、步骤:(1)作∠AOB=90°,以O为圆心,以半径R为弯曲半径,画出虾壳弯的中心线。
(2)将∠AOB平分成两个45°,即图中∠AOC、∠COB,再将∠AOC、∠COB各平分成两个22.5°的角,即∠AOK、∠KOC、∠COD与∠DOE。
(3)以弯管中心线与OB的交点4为圆心,以D/2为半径画半圆,并将其6等分。
(4)通过半圆上的各等分点作OB的垂线,与OB相交于1、2、3、4、5、6、7,与OD相交于1'、2'、3'、4'5'、6'、7',直角梯形11'77'就是需要展开的弯头端节。
钣金加工作业指导书一、目的为规范钣金的操作作业,提高本公司的产品质量,从而使我公司的产品让顾客满意二、适用范围本规范适用于公司所有结构文档(包括图纸、设计规范、检验规范等)的工艺审核。
三、使用设备数控剪板机、液压折弯机、油压机、冲床、台式钻床、等离子切割机,火焰切割机、交直流弧焊机、气保焊机、磨光机等。
四、操作流程1 、领料按照定单和技术要求去仓库领料。
2、取料按照设计图纸的要求,将原材料按照规格进行取料,并检查材料是否符合图纸要求,为降低消耗,提高材料的利用率,要合理计算采取套裁方法。
首先,用钢板测量出与挡料板两端之间的距离(按工艺卡片的规定),反复测量数次,然后先试剪一块小料核对尺寸正确与否,如尺寸公差在正确范围内,即可进行入料剪切;如尺寸不符合公差要求,则重新调整定位距离,直至符合为止。
剪板时应检查剪板刀片是否锋利及紧固牢靠,并按板料厚度调整刀片间隙。
3、冲床落料a) 检查材料的材质以及宽、长、厚是否符合图纸的要求。
b) 按工艺选择合适压力机装模具、调整上下模行程上紧螺栓c) 按工艺要求的顺序和要求调整好定位装置。
d)按定位装置依次落料4、冲孔a) 检查上道工序是否符合图纸的要求。
b) 按工艺选择合适压力机装模具、调整上下模行程上紧螺栓c) 按工艺要求的顺序和要求调整好定位装置,冲出合格的工艺孔。
d)按图纸要求自检孔距尺寸5、油压机或冲床拉伸a)对照图纸要求检查上道工序的正确性b) 按工艺选择合适压力机装模具,调整上下模行程上紧螺栓c) 按工艺要求的顺序和要求调整好定位装置,油压机或冲床对型材压延拉伸d)按图纸要求自检拉伸尺寸6、冲床成形a)对照图要求纸检查上道工序的正确性b) 按工艺选择合适压力机装模具、调整上下模行程上紧螺栓c) 按工艺要求的顺序和要求调整好定位装置,对型材成形加工d)按图纸要求自检成形后尺寸7、折弯a) 检查材料的材质以及宽、长、厚是否符合图纸的要求。
b) 按图纸选用合适折弯机。
一个多年钣金工艺师的经验手册(非常实用)1主题内容与适用范围本手册规定了我公司所有机柜、机箱在加工过程中应达到的基本要求。
本手册适用于加工xx公司、xxx公司、xxx公司的机柜、机箱。
2引用标准和文件GB/T 1804--92 一般公差线性尺寸的未注公差WI-T00-008 钣金机械制造工艺基本术语所有相关《xx企业技术规范》3基本要求3.1在生产中,每个员工、每道工序都必须按图纸、工艺、标准进行加工;当图纸与工艺不符合时以工艺为准。
3.2图纸、工艺有公差标注要求时,按公差要求加工。
3.3图纸、工艺未注公差时,按GB/T 1804m级加工。
3.4当图纸标注尺寸及公差与工艺要求尺寸及公差不一致时,按工艺要求加工。
3.5机柜外形按允许公差的正公差加工,机箱外形按允许公差的负公差加工。
3.6门的外形按允许公差的负公差加工,严禁出现正公差。
3.7未注公差要求的孔,按GB/T 1804-92 m级的正公差并偏上加工。
3.8所有产品因电镀或热浸锌必须开工艺孔时,所开工艺孔应在产品正面不可见的位置。
3.8各种铝合金面板,外形未注公差时,按GB/T 1804-92 f 级的负差且偏下加工。
3.9对于压铆后折弯的工艺顺序,在编排工艺时要特别小心,太小的折边压铆后折弯会发生干涉。
3.10板材厚折边又太小的情况,必须把无法折到位的局部尺寸留多点余量,折弯后在冲掉或铣掉多余量的工艺顺序。
3.11除特殊说明外毛刺方向必须在折弯内边,所以在工艺编排用折弯图或文字加以叙述。
4下料补充要求4.1冷轧薄板、电解板、剪料对角线允差(每批一致性好)4.1.1立柱用料<1000mm≤0.3≥1000mm≤0.54.12门板用料<1000mm≤0.5≥1000mm≤0.84.1.3其它结构件≤0.54.2铝型材长度允差<500mm≤0.3≥500~1000mm≤0.5≥1000~1500mm≤0.8≥1500~2000mm≤1.0≥2000mm≤1.24.3铜排长度允许公差铜排厚度≥6mm剪切断面常为斜面,测量时应以最大长度尺寸计,允许误差按GB/T 1804 C级。
钣金加工作业指导书一、目的为规范钣金的操作作业,提高本公司的产品质量,从而使我公司的产品让顾客满意二、适用范围本规范适用于公司所有结构文档(包括图纸、设计规范、检验规范等)的工艺审核。
三、使用设备数控剪板机、液压折弯机、油压机、冲床、台式钻床、等离子切割机,火焰切割机、交直流弧焊机、气保焊机、磨光机等。
四、操作流程1 、领料按照定单和技术要求去仓库领料。
2、取料按照设计图纸的要求,将原材料按照规格进行取料,并检查材料是否符合图纸要求,为降低消耗,提高材料的利用率,要合理计算采取套裁方法。
首先,用钢板测量出与挡料板两端之间的距离(按工艺卡片的规定),反复测量数次,然后先试剪一块小料核对尺寸正确与否,如尺寸公差在正确范围内,即可进行入料剪切;如尺寸不符合公差要求,则重新调整定位距离,直至符合为止。
剪板时应检查剪板刀片是否锋利及紧固牢靠,并按板料厚度调整刀片间隙。
3、冲床落料a) 检查材料的材质以及宽、长、厚是否符合图纸的要求。
b) 按工艺选择合适压力机装模具、调整上下模行程上紧螺栓c) 按工艺要求的顺序和要求调整好定位装置。
d)按定位装置依次落料4、冲孔a) 检查上道工序是否符合图纸的要求。
b) 按工艺选择合适压力机装模具、调整上下模行程上紧螺栓c) 按工艺要求的顺序和要求调整好定位装置,冲出合格的工艺孔。
d)按图纸要求自检孔距尺寸5、油压机或冲床拉伸a)对照图纸要求检查上道工序的正确性b) 按工艺选择合适压力机装模具,调整上下模行程上紧螺栓c) 按工艺要求的顺序和要求调整好定位装置,油压机或冲床对型材压延拉伸d)按图纸要求自检拉伸尺寸6、冲床成形a)对照图要求纸检查上道工序的正确性b) 按工艺选择合适压力机装模具、调整上下模行程上紧螺栓c) 按工艺要求的顺序和要求调整好定位装置,对型材成形加工d)按图纸要求自检成形后尺寸7、折弯a) 检查材料的材质以及宽、长、厚是否符合图纸的要求。
b) 按图纸选用合适折弯机。
钣金加工作业指导书(共3页) -本页仅作为预览文档封面,使用时请删除本页-钣金加工作业指导书一、目的为规范钣金的操作作业,提高本公司的产品质量,从而使我公司的产品让顾客满意二、适用范围本规范适用于公司所有结构文档(包括图纸、设计规范、检验规范等)的工艺审核。
三、使用设备数控剪板机、液压折弯机、油压机、冲床、台式钻床、等离子切割机,火焰切割机、交直流弧焊机、气保焊机、磨光机等。
四、操作流程1 、领料按照定单和技术要求去仓库领料。
2、取料按照设计图纸的要求,将原材料按照规格进行取料,并检查材料是否符合图纸要求,为降低消耗,提高材料的利用率,要合理计算采取套裁方法。
首先,用钢板测量出与挡料板两端之间的距离(按工艺卡片的规定),反复测量数次,然后先试剪一块小料核对尺寸正确与否,如尺寸公差在正确范围内,即可进行入料剪切;如尺寸不符合公差要求,则重新调整定位距离,直至符合为止。
剪板时应检查剪板刀片是否锋利及紧固牢靠,并按板料厚度调整刀片间隙。
3、冲床落料a) 检查材料的材质以及宽、长、厚是否符合图纸的要求。
b) 按工艺选择合适压力机装模具、调整上下模行程上紧螺栓c) 按工艺要求的顺序和要求调整好定位装置。
d)按定位装置依次落料4、冲孔a) 检查上道工序是否符合图纸的要求。
b) 按工艺选择合适压力机装模具、调整上下模行程上紧螺栓c) 按工艺要求的顺序和要求调整好定位装置,冲出合格的工艺孔。
d)按图纸要求自检孔距尺寸5、油压机或冲床拉伸a)对照图纸要求检查上道工序的正确性b) 按工艺选择合适压力机装模具,调整上下模行程上紧螺栓c) 按工艺要求的顺序和要求调整好定位装置,油压机或冲床对型材压延拉伸d)按图纸要求自检拉伸尺寸6、冲床成形a)对照图要求纸检查上道工序的正确性b) 按工艺选择合适压力机装模具、调整上下模行程上紧螺栓c) 按工艺要求的顺序和要求调整好定位装置,对型材成形加工d)按图纸要求自检成形后尺寸7、折弯a) 检查材料的材质以及宽、长、厚是否符合图纸的要求。
钣金加工作业指导书一、目的为规范钣金的操作作业,提高本公司的产品质量,从而使我公司的产品让顾客满意二、适用范围本规范适用于公司所有结构文档(包括图纸、设计规范、检验规范等)的工艺审核。
三、使用设备数控剪板机、液压折弯机、油压机、冲床、台式钻床、等离子切割机,火焰切割机、交直流弧焊机、气保焊机、磨光机等。
四、操作流程1 、领料按照定单和技术要求去仓库领料。
2、取料按照设计图纸的要求,将原材料按照规格进行取料,并检查材料是否符合图纸要求,为降低消耗,提高材料的利用率,要合理计算采取套裁方法。
首先,用钢板测量出与挡料板两端之间的距离(按工艺卡片的规定),反复测量数次,然后先试剪一块小料核对尺寸正确与否,如尺寸公差在正确范围内,即可进行入料剪切;如尺寸不符合公差要求,则重新调整定位距离,直至符合为止。
剪板时应检查剪板刀片是否锋利及紧固牢靠,并按板料厚度调整刀片间隙。
3、冲床落料a) 检查材料的材质以及宽、长、厚是否符合图纸的要求。
b) 按工艺选择合适压力机装模具、调整上下模行程上紧螺栓c) 按工艺要求的顺序和要求调整好定位装置。
d)按定位装置依次落料4、冲孔a) 检查上道工序是否符合图纸的要求。
b) 按工艺选择合适压力机装模具、调整上下模行程上紧螺栓c) 按工艺要求的顺序和要求调整好定位装置,冲出合格的工艺孔。
d)按图纸要求自检孔距尺寸5、油压机或冲床拉伸a)对照图纸要求检查上道工序的正确性b) 按工艺选择合适压力机装模具,调整上下模行程上紧螺栓c) 按工艺要求的顺序和要求调整好定位装置,油压机或冲床对型材压延拉伸d)按图纸要求自检拉伸尺寸6、冲床成形a)对照图要求纸检查上道工序的正确性b) 按工艺选择合适压力机装模具、调整上下模行程上紧螺栓c) 按工艺要求的顺序和要求调整好定位装置,对型材成形加工d)按图纸要求自检成形后尺寸7、折弯精选文库a) 检查材料的材质以及宽、长、厚是否符合图纸的要求。
b) 按图纸选用合适折弯机。
钣金加工实用手册之钣金展开下料-常见问题-诚瑞丰在《钣金加工实用手册》中提到的常见钣金生产工序有:下料、翻边攻丝、压铆、折弯、焊接、表面处理、组装。
在图纸设计之初还要进行图面审核,通过展开图了解钣金件各部位的属性,以便正式进行钣金展开下料。
钣金零件作为常用的结构零件,广泛用于通讯,电子,汽车,农业机械等行业。
其常用的加工形式包括弯曲,成型,冲压等。
形状和尺寸精度可以互换,满足一般的组装和使用要求。
塑性变形后,金属的内部结构得到改善,机械强度得到改善。
具有重量轻,刚性好,精度高,外观光滑美观的特点。
配合焊接和胶合工艺,零件的结构可以更合理。
它更方便,并且是制造复杂形状的结构部件的主要方法。
国内多数企业虽然已经引入CAD技术,但对钣金下料计算大多仍采用等分投影法,与传统手工计算方法相比,过程虽有所简化,其实质并没有得到根本改变,只是将图板换成了“电子图板”。
目前业界流行的SolidWorks、Solid Edge、Pro/ENGINEER等三维CAD软件均具有钣金设计模块,可以便捷地完成钣金设计,获取所需下料展开图,提高设计质量和效率。
45°斜交三通管如图1所示,本工件由管1和管2成45°斜交焊合构成。
(1)斜交三通管(2)管1 (3)管2其中管1下料计算步骤如下。
(1)新建钣金零件,设定模板为“mmns_part_sheetmetal”。
(2)选择下拉菜单“插入/薄板伸出项/旋转”命令,在top基准面上绘制草图,设定旋转轴为Front,双侧对称旋转,预留加工余量为1°,确定旋转角度为359°,设定相应材料厚度。
如图2所示。
(3)选择“插入/切削/旋转”命令,设定草图基准面为Front,如图3所示,绘制草图,设定45°基准轴线为旋转轴,双侧对称360°旋转除料。
(4)选择“插入/折弯操作/展开”命令,选取钣金展开固定面为359°处预留接缝,规则展开全部表面后,即可获得管1的下料展开图。
一个多年钣金工艺师的经验手册简介本手册为一个多年钣金工艺师的经验总结,旨在帮助初学者快速掌握钣金工艺技巧和注意事项。
钣金工艺是汽车维修中非常重要的一环,良好的钣金修复技术可以使汽车外观焕然一新,提升车辆整体价值。
本手册将介绍钣金工艺师的职责、常用工具、修复技巧、维护保养等方面的知识。
目录•职责•常用工具•修复技巧•维护保养职责钣金工艺师负责将车辆上的各种外部变形修复,使其恢复原有的形状和外观。
主要职责包括:1. 评估损伤:对车辆损伤进行评估,确定修复方案。
2. 修复车身:使用适当的工具和技术修复车辆的变形,以恢复原有的外观。
3. 替换零件:根据需要,替换或修复车辆上的钣金零件。
4. 表面处理:进行喷漆、抛光等表面处理工作,使车辆外观焕然一新。
常用工具钣金工艺师使用各种工具进行车辆修复工作。
以下是一些常用工具的介绍: 1.锤子和钩子:用于将车身从内部推回正常形状。
2. 锉刀和砂纸:用于打磨车身,使其表面平整。
3. 弯管钳:用于修复弯曲的金属管道。
4. 拉铆机:用于修复车辆上的铆接接头。
5. 喷漆设备:用于喷涂新漆,使车辆外观恢复如初。
修复技巧下面是一些常用的钣金修复技巧: 1. 热收缩:用火烧烤或焊接热压缩融点较低的金属,以恢复其原有形状。
2. 冷缩:使用冷却剂将变形金属迅速冷却,使其收缩并恢复原状。
3. 拉伸:适用于小凹陷,使用拉伸工具将金属拉直。
4. 扳平:对于大面积的凹陷,使用钩子和锤子从内部逐渐扳平金属。
5. 压平:对于碰撞引起的表面凹陷,使用钢板和大锤将金属压平。
维护保养维护保养是保持钣金工艺师工具和设备正常运行的关键。
以下是一些建议: 1. 定期检查工具:定期检查工具的磨损和损坏情况,并及时更换或修理。
2. 保持清洁:保持工作区域的整洁和清洁,防止杂物和灰尘对工具和设备产生损害。
3. 正确使用工具:使用正确的工具和适当的技术进行钣金修复,不要使用损坏的或不合适的工具。
钣金加工实用手册书籍钣金加工作为一种常见的金属加工方式,广泛应用于各种行业。
为了帮助初学者或从业人员更好地掌握钣金加工技术,我们推出了一本《钣金加工实用手册书籍》。
一、引言钣金加工是一门将金属板材通过剪切、弯曲、冲压、焊接等多种工艺加工成所需形状的技术。
本手册以系统、实用的方式介绍了钣金加工的基本原理、常见工艺、设备使用和质量控制等方面的内容。
二、钣金加工基础1. 材料选用:介绍了常见的钣金材料,如冷轧板、热轧板、不锈钢板等,以及其各自的特点和适用范围。
2. 设备工具:详细介绍了常用的钣金加工设备,如剪板机、折弯机、冲床等,以及它们的结构和操作方法。
3. 基本工艺:阐述了剪切、弯曲、冲压、焊接等常见的钣金加工工艺,包括工艺原理、工具选用、操作流程和注意事项。
三、钣金加工高级技术1. 数控钣金加工:介绍了数控切割机、数控折弯机的操作方法和编程技巧,以及数控加工对加工精度和效率的提升。
2. 模具设计与制造:详解了模具设计的基本原理和规范,以及具体制造流程和注意事项。
3. 表面处理技术:介绍了常见的表面处理方法,如喷涂、镀锌、电镀等,以及它们在提高材料耐蚀性和美观性方面的应用。
四、钣金加工质量控制1. 测量与检验:讲解了钣金加工中常用的测量工具和检验方法,如卡尺、量规、影像测量仪等,以及误差评定和纠正的方法。
2. 质量管理体系:介绍了ISO9001质量管理体系在钣金加工企业中的应用,以及如何建立和维护一个有效的质量管理体系。
五、实用案例分析本书还提供了一些实际钣金加工案例,通过对这些案例的分析,读者能够更好地理解并应用所学的钣金加工知识。
六、总结与展望通过学习本手册,读者可以系统地掌握钣金加工的基本原理、常用工艺和质量控制方法。
本手册力求以简洁明了的方式呈现内容,既适用于初学者的入门,也能提供一些高级技术的参考。
在今后的版本更新中,我们将继续完善内容,提供更多实用的技术和案例。
结语《钣金加工实用手册书籍》是一本帮助读者掌握钣金加工技术的权威指南。
钣金加工实用手册书籍
以下是一些关于钣金加工的实用手册书籍推荐:
1. 《钣金加工技术手册》(作者:高洪波):该书全面介
绍了钣金加工的基本理论、工艺流程、设备和工具、常见
加工方法等内容,适合初学者入门和进阶学习。
2. 《钣金加工工艺与设备手册》(作者:李国庆):该书
详细介绍了钣金加工的各个环节,包括材料选择、模具设计、成形工艺、焊接技术等,同时还介绍了常见的钣金加
工设备和工具的使用方法。
3. 《钣金加工工程师手册》(作者:刘洪波):该书从实
际应用的角度出发,介绍了钣金加工的各个方面,包括工
艺设计、工艺参数的确定、加工工艺的优化等,同时还包
含了一些实例分析和解决方案。
4. 《钣金加工工艺与设备实用手册》(作者:刘洪波):
该书主要介绍了钣金加工的工艺流程和设备的选择与使用,包括剪切、冲孔、折弯、焊接等常见加工方法的具体操作
步骤和注意事项。
5. 《钣金加工技术手册》(作者:刘伟):该书以实际案
例为基础,介绍了钣金加工的基本概念、工艺流程、工艺
参数的确定等内容,同时还包含了一些实用的技巧和经验
分享。
这些书籍都是针对钣金加工领域的实用手册,可以帮助读
者系统地学习和掌握钣金加工的基本理论和实际操作技巧。
根据个人的需求和学习水平,可以选择适合自己的书籍进
行阅读和学习。
钣金加工实用手册
内容来源网络,由深圳机械展收集整理!
更多钣金设备及钣金加工展示,就在深圳机械展!
对于任何一个钣金件来说,它都有一定的加工过程,也就是所谓的工艺流程.随着钣金件结构的差异,工艺流程可能各不相同,但总的不超过以下几点.
设计并绘出其钣金件的零件图,又叫三视图.其作用是用图纸方式将其钣金件的结构表达出来.
绘制展开图.也就是将一结构复杂的零件展开成一个平板件.
3.下料.下料的方式有很多种,主要有以下几种方式:
a.剪床下料.是利用剪床剪出展开图的外形长宽尺寸.若有冲孔、切角的,再转冲床结合模具冲孔、切角成形.
b.冲床下料.是利用冲床分一步或多步在板材上将零件展开后的平板件结构冲制成形.其优点是耗费工时短,效率高,可减少加工成本,在批量生产时经常用到.
c. NC数控下料.NC下料时首先要编写数控加工程序.就是利用编程软件,将绘制的展开图编写成NC数控加工机床可识别的程序.让其跟据这些程序一步一步的在一块铁板上,将其平板件的结构形状冲制出来. d.激光下料.是利用激光切割方式,在一块铁板上将其平板件的结构形状切割出来.
4.翻边攻丝.翻边又叫抽孔,就是在一个较小的基孔上抽成一个稍大的孔,再在抽孔上攻丝.这样做可增加其强度,避免滑牙.一般用于板厚比较薄的钣金加工.当板厚较大时,如2.0、2.5等以上的板厚,我们便可直接攻丝,无须翻边.
5.冲床加工.一般冲床加工的有冲孔切角、冲孔落料、冲凸包、冲撕裂、抽孔等加工方式,以达到加工目的.其加工需要有相应的模具来完成操作.冲凸包的有凸包模,冲撕裂的有撕裂成形模等.
6.压铆.压铆就本厂而言,经常用到的有压铆螺柱、压铆螺母、压铆螺钉等,其压铆方式一般通过冲床或液压压铆机来完成操作,将其铆接到钣金件上.
7.折弯.折弯就是将2D的平板件,折成3D的零件.其加工需要有折床及相应的折弯模具来完成操作.它也有一定的折弯顺序,其原则是对下一刀不产生干涉的先折,会产生干涉的后折.
8.焊接.焊接就是将多个零件组焊在一起,达到加工的目的或是单个零件边缝焊接,以增加其强度.其加工方一般有以下几种:CO2气体保护焊、氩弧焊、点焊、机器人焊接等.这些焊接方式的选用是根据实际要求和材质而定.一般来说CO2气体保护焊用于铁板类焊接;氩弧焊用于铝板类焊接;机器人焊接主要是在料件较大和焊缝较长时使用.如机柜类焊接,可采用机器人焊接,可节省很多任务时,提高工作效率和焊接质量.
9.表面处理.表面处理一般有磷化皮膜、电镀五彩锌、铬酸盐、烤漆、氧化等.磷化皮膜一般用于冷轧板和电解板类,其作用主要是在料件表上镀上一层保护膜,防止氧化;再来就是可增强其烤漆的附着力.电镀五彩锌一般用冷轧板类表面处理;铬酸盐、氧化一般用于铝板及铝型材类表面处理;其具体表面处理方式的选用,是根据客户的要求而定
10.组装.所谓组装就是将多个零件或组件按照一定的方式组立在一起,使之成为一个完整的料品。
其中需注意的就是对料件的保护,不可划碰伤.组装是一个料品完成的后一步,若料件因划碰伤而无法使用,需返工重做,会浪费很多的加工工时,增加料品的成本.因此要特别注意对料件的保护.
转贴:钣金加工工艺流程
随着当今社会的发展,钣金业也随之迅速发展,现在钣金涉及到各行各业,对于任何一个钣金件来说,它都有一定的加工过程,也就是所谓的工艺流程,要了解钣金加工流程,首先要知道钣金材料的选用。
一、材料的选用,钣金加一般用到的材料有冷轧板(SPCC)、热轧板(SHCC)、镀锌板(SECC、SGCC),铜(CU)黄铜、紫铜、铍铜,铝板(6061、6063、硬铝等),铝型材,不锈钢(镜面、拉丝面、雾面),根据产品作用不同,选用材料不同,一般需从产品其用途及成本上来考虑。
1.冷轧板SPCC,主要用电镀和烤漆件,成本低,易成型,材料厚度≤3.2mm。
2.热轧板SHCC,材料T≥3.0mm ,也是用电镀,烤漆件,成本低,但难成型,主要用平板件。
3.镀锌板SECC、SGCC。
SECC电解板分N料、P料,N料主要不作表面处理,成本高,P料用于喷涂件。
4.铜;主要用导电作用料件,其表面处理是镀镍、镀铬,或不作处理,成本高。
5.铝板;一般用表面铬酸盐(J11-A),氧化(导电氧化,化学氧化),成本高,有镀银,镀镍。
6.铝型材;截面结构复杂的料件,大量用于各种插箱中。
表面处理同铝板。
7.不锈钢;主要用不作任何表面处理,、成本高。
二、图面审核,要编写零件的工艺流程,首先要知道零件图的各种技术要求;则图面审核是对零件工艺流程编写的重要环节。
1.检查图面是否齐全。
2.图面视图关系,标注是否清楚,齐全,标注尺寸单位。
3.装配关系,装配要求重点尺寸。
4.新旧版图面区别。
5.外文图的翻译。
6.表处代号转换。
7.图面问题反馈与处埋。
8.材料
9.品质要求与工艺要求
10.正式发行图面,须加盖品质控制章。
三、展开注意事项,展开图是依据零件图(3D)展开的平面图(2D
1.展开方式要合,要便利节省材料及加工性
2.合理选择问隙及包边方式,T=2.0以下问隙0.2,T=2-3问隙0.5,包边方式采用长边包短边(门板类)3.合理考虑公差外形尺寸:负差走到底,正差走一半;孔形尺寸:正差走到底,负差走一半。
4.毛刺方向
5.抽牙、压铆、撕裂、冲凸点(包),等位置方向,画出剖视图
6.核对材质,板厚,以板厚公差
7.特殊角度,折弯角内半径(一般R=0.5)要试折而定展开
8.有易出错(相似不对称)的地方应重点提示
9.尺寸较多的地方要加放大图
10.需喷涂保护地方须表示
四、板金加工的工艺流程,根据钣金件结构的差异,工艺流程可各不相同,但总的不超过以下几点。
1、下料:下料方式有各种,主要有以下几种方式
①.剪床:是利用剪床剪切条料简单料件,它主要是为模具落料成形准备加工,成本低,精度低于0.2,但只能加工无孔无切角的条料或块料。
②.冲床:是利用冲床分一步或多步在板材上将零件展开后的平板件冲裁成形各种形状料件,其优点是耗费工时短,效率高,精度高,成本低,适用大批量生产,但要设计模具。
③. NC数控下料,NC下料时首先要编写数控加工程式,利用编程软件,将绘制的展开图编写成NC数拉加工机床可识别的程式,让其根据这些程式一步一刀在平板上冲裁各构形状平板件,但其结构受刀具结构所至,成本低,精度于0.15。
④.镭射下料,是利用激光切割方式,在大平板上将其平板的结构形状切割出来,同NC下料一样需编写镭射程式,它可下各种复杂形状的平板件,成本高,精度于0.1.
⑤.锯床:主要用下铝型材、方管、图管、圆棒料之类,成本低,精度低。
1.钳工:沉孔、攻丝、扩孔、钻孔
沉孔角度一般120℃,用于拉铆钉,90℃用于沉头螺钉,攻丝英制底孔。
翻边:又叫抽孔、翻孔,就是在一个较小的基孔上抽成一个稍大的孔,再攻丝,主要用板厚比较薄的钣金加工,增加其强度和螺纹圈数,避免滑牙,一般用于板厚比较薄,其孔周正常的浅翻边,厚度基本没有变化,允许有厚度的变薄30-40%时,可得到比正常翻边高度大高40-60%的高度,用挤薄50%时,可得大的翻边高度,当板厚较大时,如2.0、2.5等以上的板厚,便可直接攻丝。
3.冲床:是利用模具成形的加工工序,一般冲床加工的有冲孔、切角、落料、冲凸包(凸点),冲撕裂、抽孔、成形等加工方式,其加工需要有相应的模具来完成操作,如冲孔落料模、凸包模、撕裂模、抽孔模、成型模等,操作主要注意位置,方向性。
4.压铆:压铆就本公司而言,主要有压铆螺母、螺钉、松不脱等,其是通过液压压铆机或冲床来完成操作,将其铆接到钣金件上,还有涨铆方式,需注意方向性。
5.折弯;折弯就是将2D的平板件,折成D的零件。
其加工需要有折床及相应折弯模具完成,它也有一定折弯顺序,其原则是对下一刀不产生干涉的先折,会产生干涉的后折。
l 折弯条数是T=3.0mm以下6倍板厚计算槽宽,如:T=1.0、V=6 .0 F=1.8、T=1.2、V=8、F=2.2、T=1.5、V=10、F=2.7、T=2.0、V=12、
F=4.0
l 折床模具分类,直刀、弯刀(80℃、30℃)
l 铝板折弯时,有裂纹,可增加下模槽宽式增加上模R(退火可避免裂纹) l 折弯时注意事项:Ⅰ图面,要求板材厚度,数量;Ⅱ折弯方向Ⅲ折弯角度;Ⅳ折弯尺寸;Ⅵ外观、电镀铬化料件不许有折痕。
折弯与压铆工序关系,一般情况下先压铆后折弯,但有料件压铆后会干涉就要先折后压,又有些需折弯—压铆—再折弯等工序。
6.焊接:焊接定义:被焊材料原子与分子距京达晶格距离形成一体
①分类:
a 熔化焊:氩弧焊、CO2焊、气体焊、手工焊
b 压力焊:点焊、对焊、撞焊
c 钎焊:电铬焊、铜丝
②焊接方式:a CO2气体保护焊 b 氩弧焊 c 点焊接等 d 机器人焊
焊接方式的选用是根据实际要求和材质而定,一般来说CO2气体保护焊用于铁板类焊搠;氩弧焊用于不锈钢、铝板类焊接上,机器人焊接,可节省工时,提高工作效率和焊接质量,减轻工作强度。
③焊接符号:Δ角焊,Д、I型焊, V型焊接,单边V型焊接(V)带钝边V型焊接(V),点焊(O),塞焊或槽焊(∏),卷边焊(χ),带钝边单边V型焊(V),带钝之U型焊,带钝的J型焊,封底焊,逢焊
④箭头线和接头
⑤焊接缺失及其预防措失
点焊:强度不够可打凸点,强加焊接面积
CO2焊:生产率高,能源消耗少,成本低,抗锈能力强
氩弧焊:溶深浅,溶接速度慢,效率低,生产成本高,具有夹钨缺陷,但具有焊接质量较好的优点,可焊接有色金属,如铝、铜、镁等。
⑥焊接变形原因:焊接前准备不足,需增加夹具焊接治具不良改善工艺焊接顺序不好
⑦焊接变形效正法:火焰效正法振动法锤击法人工时效法。