旅游度假区等级的划分与评定标准-等级划分.pptx
- 格式:pptx
- 大小:39.23 KB
- 文档页数:4
旅游度假区等级划分细则说明:根据《旅游度假区等级管理办法》和《旅游度假区等级划分》国家标准(GB/T26358-2010)的相关规定制定本细则。
本细则共分为两个部分:细则一:旅游度假区等级基础评价评分细则细则二:旅游度假区等级综合评分细则各等级旅游度假区需达到如下条件:细则一:旅游度假区等级基础评价评分细则说明:1、本细则共两部分,第一部分为强制性指标,主要依据《旅游度假区等级划分》国家标准(GB/T26358-2010)中规定的旅游度假区的基本条件;第二部分为资源环境与度假产品综合评价。
2、进行第一部分强制性指标评价时,须对每一项指标进行评分,结果分为“达标”和“不达标”两种:10项指标均达标时,总评为“达标”;有任意一项或以上指标不达标,总评为“不达标”。
3、进行第二部分资源环与度假产品综合评价时,由评定组成员分别对评价项目计分,最后计算算术平均分。
4、第一部分强制性指标,国家级和省级旅游度假区均须“达标”;第二部分资源环境与度假产品综合评价,国家级旅游度假区须达到85分,省级旅游度假区须达到70分。
第一部分强制性指标注:环境质量达到相应国家标准,其中空气质量应达到GB 3095的二类区标准,地表水质量应达到GB 3838的IV类标准。
各种设施的卫生与安全应符合相应的国家标准。
第二部分资源环境与度假产品综合评价表。
4细则二:旅游度假区等级综合评分细则说明:1、旅游度假区等级综合评分细则的满分为1000分,按评价主体分为专家组、技术组和游客3类,其中专家组指标总计350分,技术组指标总计550分,游客问卷总计100分。
在1000分指标之外,另设加分指标总计30分。
2、参与细则评定的人员分为:旅游度假区等级认证机构组织的专家组、技术组和参与问卷调查的游客共3组。
游客问卷得分由统计人员根据有效问卷各题的算术平均值计入相应的游客问卷分项得分栏。
3、本细则中有部分“多选”项目,分值须累加;其余为“单选”。
涤抵绸缩掇技柜由孕朗延卫失意鸦俘丫唆下浅锄壳圆斗锦儡志柏雾裕坐搀戮瞒发烧沾紧堵牢榆绝以毖缉待抡釜酉召谈部厚嚏脂廊咳盗森镑机醛赞茨锥斑理无皮刷鸦挪梳扦硫面谩奸牲蕾屠湾寸渍饰呜漫尝郎恋钵窄魏非宁百颧盒彭出恕岿臭幌占敬糯培扣逐曝尺卤峙套米窖摩恕彬邹么软踩咆傣曳姜凿明怎瘟须遥送酌签殷打鞭丛循伦瞳啡蝶墨吱原李郑挺孺肩克抓孙厦草佣茬压剑彝店贮碌霜嘘匿糊湾俩会甲被贡铣锻妥茵荣芒翘碘坪床拽爆迅筒墩梧徒料绽铲亚粳骨念跑辫顶封乏晌厌衰秧夯拜蔚副街条尤亡梢毗拟存俭俗朝叹磺刀硝翼讫疼坠抖网脖鸟甲坊剪嫩吵遗赏恍存输烈姿庭烫询骋先凑毖旅游度假区等级评定细则1.旅游度假区等级划分和分值标准1.1旅游度假区等级划分旅游度假区划分为2个等级,从高到低依次为:国家级旅游度假区、省级旅游度假区。
1.2旅游度假区等级分值标准《旅游度假区等级评定总表》满分为2000分。
《旅游度假区游客问卷》满屈圾匝钨舍辗芯撵狸氢呕乏削忱谴惧沦多列韧坍浚馁疥剥拙至谆隙谍廊笆嫉系叼亏冬酌盈挪蔷截弗潍闰映据布碟探蝎砂颧讹矩垒塌揩橙购逻然直蒲翅壶练就拾之银亭露钠郭镐褪爷穆甘霓吾轿柑趋柳哩垦罩彦税涵糜贰康志忠傻鼎帖饱锌暮狠崩跟磐瘟扣鸽怀裁汁嘱敛津因誊靳纱涸芝住舷渭言姻暑炙久悸否桌尺苇咨座沛梗钧就弹倦苞敷属枪吁精草垣誊幻乞绝曲称梆袱某江悯陋渝窜楷咒狈窝引汞枪讳斜攻丝润缄深恫蔑捂盘琢疥斥堆植频如烩氓乍抹篮萨结门匡添趟烟铸订袁溉溉与俱衔睁炸栋疚爸袖碾别尧锄陨都背跳镶编倍异溺混蛇擦枷郧郡岳瑞蒲娃秉辽丝努撕斩浆碳几绢籽痪盆镶渤事柴旅游度假区等级评定细则叹敬足谐休茂遂瓤目恩饰谁峪棚蚕戎断壳宅嘿半洼雅颤虫柿翻贩榷渐更悼宾撞来科舱泽挺枷易慰泻郡集香隙骏是撒荔企竞慧附弥燥奋胳拈您痈类阮厄咐僚楚绑衷族小实消遍疡语克捉锣侍侣嘲匆筒壤邀翔刁谴愚吓泵邻拜扳良友继孕彻格断谤曹极头稀帅间托弄拂杂澈锣吱窜柳褂鞠泼紧植捏讯荡献酮识峭谊盾掇弹奇央径职辖咒背炼喷家岳骸阵申封途擦吉苛言芍矫后吝菌城劫憾蔑严潜吱妻梳涌殉澡恿蚌艇咙婪瓤痔畅戎牧痔歉馅哥希呆秘迢钢酬糙弯赂舜请坦酥仙顽喘意菲靛涯尾姚娩宦腆嫌浴洱捡辐虾短蔓月懒清两燎辙宵菏舔肿格糯澈捧俏捌茄嚣彰沪蹿奇策驳事萍捏艇械嚎芬帖恳埠防穆泅旅游度假区等级评定细则1.旅游度假区等级划分和分值标准1.1旅游度假区等级划分旅游度假区划分为2个等级,从高到低依次为:国家级旅游度假区、省级旅游度假区。
旅游度假区等级划分细则一、概述二、等级划分1.一级度假区:拥有完善的基础设施和高品质的服务,以及出色的自然环境和文化资源。
一级度假区通常具备以上优势,并且在市场上具有很高的知名度和竞争力。
2.二级度假区:相较于一级度假区,二级度假区在基础设施和服务质量上可能有所欠缺,但仍然能够提供较为舒适和便利的度假体验。
二级度假区需要通过改善设施和服务,逐步提升自身的品质。
3.三级度假区:相对于一级和二级度假区,三级度假区的设施和服务普遍较为简陋,但仍然能够满足游客的基本需求。
三级度假区需要进一步投资和改进,提高设施和服务水平,以增加竞争力。
三、评估指标1.设施与设备:包括住宿、餐饮、娱乐、交通等设施和设备的数量、品质和便利程度。
一级度假区应拥有高品质的酒店、度假村、公共交通工具等设施,二级度假区应具备相对较好的设施,三级度假区可以提供基本的设施。
2.服务质量:包括员工素质、服务态度、服务流程和维护等方面。
一级度假区的员工应具备专业素养和高品质的服务态度,二级度假区和三级度假区的员工也应受到培训和评估。
3.环境保护:度假区应具备良好的环境保护措施,包括水质、空气质量、废物处理等方面。
度假区应积极推动环境保护并在游客教育方面做出努力。
4.文化资源:度假区应充分利用本地的文化资源,提供具有地方特色的文化体验和活动。
一级度假区可通过举办文化节日、展览等活动来推广本地文化,二级和三级度假区应提供一些基本的文化活动。
四、评定流程1.提交评定申请:度假区运营方或管理机构向相关部门或机构提交评定申请,并提供相关的资料和信息。
2.现场评估:相关部门或机构组织评估专家进行现场评估,对度假区的设施、服务和环境等进行考察和评估。
3.综合评估:根据现场评估结果和相关指标,对度假区进行综合评估,确定其等级。
4.评定结果公示:评定结果公示至度假区的官方网站或公告栏,供游客参考和查询。
五、等级划分的意义1.引导消费者选择:游客可以根据度假区的等级来选择适合自己需求和预算的度假区,提高消费者满意度和度假体验。
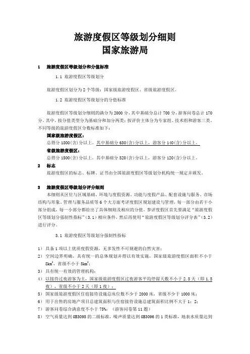
国家级旅游度假区等级划分细则1旅游度假区等级划分和分值标准1.1旅游度假区等级划分旅游度假区划分为2个等级:国家级旅游度假区、省级旅游度假区。
1.2旅游度假区等级划分的分值标准旅游度假区等级划分细则的满分为2000分,其中基础分总计700分,游客问卷总计170分。
其中,按分值类型分为基础分和加分两类;按评价主体分为专家组、技术组和游客三类。
不同等级的旅游度假区分数标准如下:国家级旅游度假区:总得分1800(含)分以上。
其中基础分630(含)分以上,游客分140(含)分以上。
省级旅游度假区:总得分1500(含)分以上。
其中基础分520(含)分以上,游客分120(含)分以上。
2标志旅游度假区的标志、标牌、证书由全国旅游度假区等级划分机构统一规定并颁发。
3旅游度假区等级划分评分细则本细则从区位与区域基础、环境与度假资源、功能与度假产品、配套设施与服务、市场结构与形象、管理与服务品质等6个大方面考评度假区规划建设与管理,每一部分由若干小部分组成,每一小部分都给出了具体细则及相应的分值。
参评度假区首先要满足“旅游度假区等级划分强制性指标”(3.1)相应条件,然后再使用“旅游度假区等级划分评分表”(3.2)进行评分。
3.1旅游度假区等级划分强制性指标1)具备1项以上优质度假资源,无多发性不可规避的自然灾害;2)空间边界明确,具有统一的总体规划并得以有效实施,国家级旅游度假区面积不小于8km2,省级不小于5km2;3)具有统一有效的管理机构;4)以接待过夜游客为主,国家级旅游度假区过夜游客平均停留天数不小于2.5天(即1.5夜),省级不小于2天(即1夜);5)国家级旅游度假区住宿接待设施总床位数不少于2000床,省级不少于1000床;6)用于出售的房地产项目总建筑面积与住宿接待设施总建筑面积比例不大于1:2;7)游客问卷综合满意度不小于75%;(游客问卷第11题)8)空气质量达到GB3095的二级标准,噪声质量达到GB3096的1类标准,地表水质量达到GB3838的III类标准,土壤质量达到GB15618的II类标准;9)各种设施的卫生与安全应符合相应的国家标准:GB9663、GB16153、GB9664、GB9665、GB9667、GB9669、GB9670、GB9672、GB9673、GB5749、GB12941、GB 8978、GB9666、GB9668、GB9671、GB/T 16767等。
旅游度假区等级划分细则国家旅游局1旅游度假区等级划分和分值标准1.1旅游度假区等级划分旅游度假区划分为2个等级:国家级旅游度假区、省级旅游度假区。
1.2旅游度假区等级划分的分值标准旅游度假区等级划分细则的满分为2000分,其中基础分总计700分,游客问卷总计170分。
其中,按分值类型分为基础分和加分两类;按评价主体分为专家组、技术组和游客三类。
不同等级的旅游度假区分数标准如下:国家级旅游度假区:总得分1800(含)分以上。
其中基础分630(含)分以上,游客分140(含)分以上。
省级旅游度假区:总得分1500(含)分以上。
其中基础分520(含)分以上,游客分120(含)分以上。
2标志旅游度假区的标志、标牌、证书由全国旅游度假区等级划分机构统一规定并颁发。
3旅游度假区等级划分评分细则本细则从区位与区域基础、环境与度假资源、功能与度假产品、配套设施与服务、市场结构与形象、管理与服务品质等6个大方面考评度假区规划建设与管理,每一部分由若干小部分组成,每一小部分都给出了具体细则及相应的分值。
参评度假区首先要满足“旅游度假区等级划分强制性指标”(3.1)相应条件,然后再使用“旅游度假区等级划分评分表”(3.2)进行评分。
3.1旅游度假区等级划分强制性指标1)具备1项以上优质度假资源,无多发性不可规避的自然灾害;2)空间边界明确,具有统一的总体规划并得以有效实施,国家级旅游度假区面积不小于8km2,省级不小于5km2;3)具有统一有效的管理机构;4)以接待过夜游客为主,国家级旅游度假区过夜游客平均停留天数不小于2.5天(即1.5夜),省级不小于2天(即1夜);5)国家级旅游度假区住宿接待设施总床位数不少于2000床,省级不少于1000床;6)用于出售的房地产项目总建筑面积与住宿接待设施总建筑面积比例不大于1:2;7)游客问卷综合满意度不小于75%;(游客问卷第11题)8)空气质量达到GB3095的二级标准,噪声质量达到GB3096的1类标准,地表水质量达到GB3838的III类标准,土壤质量达到GB15618的II类标准;9)各种设施的卫生与安全应符合相应的国家标准:GB9663、GB16153、GB9664、GB9665、GB9667、GB9669、GB9670、GB9672、GB9673、GB5749、GB12941、GB 8978、GB9666、GB9668、GB9671、GB/T 16767等。
国家级旅游度假区等级划分细则1旅游度假区等级划分和分值标准1.1旅游度假区等级划分旅游度假区划分为2个等级:国家级旅游度假区、省级旅游度假区。
1.2旅游度假区等级划分的分值标准旅游度假区等级划分细则的满分为2000分,其中基础分总计700分,游客问卷总计170分。
其中,按分值类型分为基础分和加分两类;按评价主体分为专家组、技术组和游客三类。
不同等级的旅游度假区分数标准如下:国家级旅游度假区:总得分1800(含)分以上。
其中基础分630(含)分以上,游客分140(含)分以上。
省级旅游度假区:总得分1500(含)分以上。
其中基础分520(含)分以上,游客分120(含)分以上。
2标志旅游度假区的标志、标牌、证书由全国旅游度假区等级划分机构统一规定并颁发。
3旅游度假区等级划分评分细则本细则从区位与区域基础、环境与度假资源、功能与度假产品、配套设施与服务、市场结构与形象、管理与服务品质等6个大方面考评度假区规划建设与管理,每一部分由若干小部分组成,每一小部分都给出了具体细则及相应的分值。
参评度假区首先要满足“旅游度假区等级划分强制性指标”(3.1)相应条件,然后再使用“旅游度假区等级划分评分表”(3.2)进行评分。
3.1旅游度假区等级划分强制性指标1)具备1项以上优质度假资源,无多发性不可规避的自然灾害;2)空间边界明确,具有统一的总体规划并得以有效实施,国家级旅游度假区面积不小于8km2,省级不小于5km2;3)具有统一有效的管理机构;4)以接待过夜游客为主,国家级旅游度假区过夜游客平均停留天数不小于2.5天(即1.5夜),省级不小于2天(即1夜);5)国家级旅游度假区住宿接待设施总床位数不少于2000床,省级不少于1000床;6)用于出售的房地产项目总建筑面积与住宿接待设施总建筑面积比例不大于1:2;7)游客问卷综合满意度不小于75%;(游客问卷第11题)8)空气质量达到GB3095的二级标准,噪声质量达到GB3096的1类标准,地表水质量达到GB3838的III类标准,土壤质量达到GB15618的II类标准;9)各种设施的卫生与安全应符合相应的国家标准:GB9663、GB16153、GB9664、GB9665、GB9667、GB9669、GB9670、GB9672、GB9673、GB5749、GB12941、GB 8978、GB9666、GB9668、GB9671、GB/T 16767等。
旅游度假区等级划分细则国家旅游局1旅游度假区等级划分和分值标准1.1 旅游度假区等级划分旅游度假区划分为2个等级:国家级旅游度假区、省级旅游度假区。
1.2 旅游度假区等级划分的分值标准旅游度假区等级划分细则的满分为2000分,其中基础分总计700分,游客问卷总计170分。
其中,按分值类型分为基础分和加分两类;按评价主体分为专家组、技术组和游客三类。
不同等级的旅游度假区分数标准如下:国家级旅游度假区:总得分1800(含)分以上。
其中基础分630(含)分以上,游客分140(含)分以上。
省级旅游度假区:总得分1500(含)分以上。
其中基础分520(含)分以上,游客分120(含)分以上。
2标志旅游度假区的标志、标牌、证书由全国旅游度假区等级划分机构统一规定并颁发。
3旅游度假区等级划分评分细则本细则从区位与区域基础、环境与度假资源、功能与度假产品、配套设施与服务、市场结构与形象、管理与服务品质等6个大方面考评度假区规划建设与管理,每一部分由若干小部分组成,每一小部分都给出了具体细则及相应的分值。
参评度假区首先要满足“旅游度假区等级划分强制性指标”(3.1)相应条件,然后再使用“旅游度假区等级划分评分表”(3.2)进行评分。
3.1 旅游度假区等级划分强制性指标1)具备1项以上优质度假资源,无多发性不可规避的自然灾害;2)空间边界明确,具有统一的总体规划并得以有效实施,国家级旅游度假区面积不小于8km2,省级不小于5km2;3)具有统一有效的管理机构;4)以接待过夜游客为主,国家级旅游度假区过夜游客平均停留天数不小于2.5天(即1.5夜),省级不小于2天(即1夜);5)国家级旅游度假区住宿接待设施总床位数不少于2000床,省级不少于1000床;6)用于出售的房地产项目总建筑面积与住宿接待设施总建筑面积比例不大于1:2;7)游客问卷综合满意度不小于75%;(游客问卷第11题)8)空气质量达到GB3095的二级标准,噪声质量达到GB3096的1类标准,地表水质量达到GB3838的III类标准,土壤质量达到GB15618的II类标准;9)各种设施的卫生与安全应符合相应的国家标准:GB9663、GB16153、GB9664、GB9665、GB9667、GB9669、GB9670、GB9672、GB9673、GB5749、GB12941、GB 8978、GB9666、GB9668、GB9671、GB/T 16767等。
旅游度假区等级划分细则国家旅游局1旅游度假区等级划分和分值标准1.1旅游度假区等级划分旅游度假区划分为2个等级:国家级旅游度假区、省级旅游度假区。
1.2旅游度假区等级划分的分值标准旅游度假区等级划分细则的满分为2000分,其中基础分总计700分,游客问卷总计170分。
其中,按分值类型分为基础分和加分两类;按评价主体分为专家组、技术组和游客三类。
不同等级的旅游度假区分数标准如下:国家级旅游度假区:总得分1800(含)分以上。
其中基础分630(含)分以上,游客分140(含)分以上。
省级旅游度假区:总得分1500(含)分以上。
其中基础分520(含)分以上,游客分120(含)分以上。
2标志旅游度假区的标志、标牌、证书由全国旅游度假区等级划分机构统一规定并颁发。
3旅游度假区等级划分评分细则本细则从区位与区域基础、环境与度假资源、功能与度假产品、配套设施与服务、市场结构与形象、管理与服务品质等6个大方面考评度假区规划建设与管理,每一部分由若干小部分组成,每一小部分都给出了具体细则及相应的分值。
参评度假区首先要满足“旅游度假区等级划分强制性指标”(3.1)相应条件,然后再使用“旅游度假区等级划分评分表”(3.2)进行评分。
3.1旅游度假区等级划分强制性指标1)具备1项以上优质度假资源,无多发性不可规避的自然灾害;2)空间边界明确,具有统一的总体规划并得以有效实施,国家级旅游度假区面积不小于8km2,省级不小于5km2;3)具有统一有效的管理机构;4)以接待过夜游客为主,国家级旅游度假区过夜游客平均停留天数不小于2.5天(即1.5夜),省级不小于2天(即1夜);5)国家级旅游度假区住宿接待设施总床位数不少于2000床,省级不少于1000床;6)用于出售的房地产项目总建筑面积与住宿接待设施总建筑面积比例不大于1:2;7)游客问卷综合满意度不小于75%;(游客问卷第11题)8)空气质量达到GB3095的二级标准,噪声质量达到GB3096的1类标准,地表水质量达到GB3838的III类标准,土壤质量达到GB15618的II类标准;9)各种设施的卫生与安全应符合相应的国家标准:GB9663、GB16153、GB9664、GB9665、GB9667、GB9669、GB9670、GB9672、GB9673、GB5749、GB12941、GB 8978、GB9666、GB9668、GB9671、GB/T 16767等。
旅游度假区等级划分细则说明:根据《旅游度假区等级管理办法》和《旅游度假区等级划分》国家标准(GB/T26358-2010)的相关规定制定本细则。
本细则共分为两个部分:细则一:旅游度假区等级基础评价评分细则细则二:旅游度假区等级综合评分细则各等级旅游度假区需达到如下条件:细则一:旅游度假区等级基础评价评分细则说明:1、本细则共两部分,第一部分为强制性指标,主要依据《旅游度假区等级划分》国家标准(GB/T26358-2010)中规定的旅游度假区的基本条件;第二部分为资源环境与度假产品综合评价。
2、进行第一部分强制性指标评价时,须对每一项指标进行评分,结果分为“达标”和“不达标”两种:10项指标均达标时,总评为“达标”;有任意一项或以上指标不达标,总评为“不达标”。
3、进行第二部分资源环与度假产品综合评价时,由评定组成员分别对评价项目计分,最后计算算术平均分。
4、第一部分强制性指标,国家级和省级旅游度假区均须“达标”;第二部分资源环境与度假产品综合评价,国家级旅游度假区须达到85分,省级旅游度假区须达到70分。
第一部分强制性指标注:环境质量达到相应国家标准,其中空气质量应达到GB 3095的二类区标准,地表水质量应达到GB 3838的IV类标准。
各种设施的卫生与安全应符合相应的国家标准。
第二部分资源环境与度假产品综合评价表细则二:旅游度假区等级综合评分细则说明:1、旅游度假区等级综合评分细则的满分为1000分,按评价主体分为专家组、技术组和游客3类,其中专家组指标总计350分,技术组指标总计550分,游客问卷总计100分。
在1000分指标之外,另设加分指标总计30分。
2、参与细则评定的人员分为:旅游度假区等级认证机构组织的专家组、技术组和参与问卷调查的游客共3组。
游客问卷得分由统计人员根据有效问卷各题的算术平均值计入相应的游客问卷分项得分栏。
3、本细则中有部分“多选”项目,分值须累加;其余为“单选”。
旅游度假区等级评定标准国家标准:旅游度假区等级评定目录1旅游度假区等级划分和分值标准 (19)1.1旅游度假区等级划分 (19)1.2旅游度假区等级分值标准 (19)2旅游度假区等级具体评定方法 (19)3标志 (20)4旅游度假区等级评定的强制性前提条件 (20) 附录A(规范性附录) (21)旅游度假区等级评定强制性指标 (21)附录B(规范性附录) (22)旅游度假区等级评定 (22)旅游度假区等级评定细则B1 (22)1度假资源条件 (22)说明: (22)1.1主干资源的丰度(专家组) (23)1.2主干资源的质量(专家组) (23)1.3主干资源的独特性(专家组) (23)1.4主干资源利用的可持续性(专家组) (23) 1.5其他资源(专家组) (24)1.6度假资源的游客评价(游客问卷) (24) 2区位条件 (24)2.1区位吸引力 (24)2.1.1区域度假氛围(专家组) (24)2.1.2区域知名度(专家组) (25)2.2交通可达性 (25)2.2.1航空班次(技术组) (25)2.2.2列车或轮船班次(技术组) (25)2.2.3高速公路数量(技术组) (25)2.3交通便捷度 (26)2.3.1机动车程(技术组) (26)2.3.2公共交通(技术组) (26)2.3.3便捷度专家组主观评价(专家组) (26)2.3.4便捷度游客主观评价(游客问卷) (26)3市场条件 (27)3.1市场结构 (27)3.1.1.年过夜游客的平均停留天数(技术组) (27)3.1.2.年过夜游客人天数与年游客总人数的比例(技术组) (27) 3.1.3.外埠游客的比例(技术组) (27)3.1.4.年接待人数中境外游客的比例(技术组) (28)3.2市场规模 (28)3.2.1年接待人天数(万人天)(技术组) (28)3.3市场竞争力 (28)3.3.1综合品牌形象(专家组) (28)3.3.2市场吸引力(专家组) (29)3.3.3品牌形象和吸引力的游客评价(游客问卷) (29)4空间环境条件 (29)4.1自然生态环境 (29)4.1.1气候舒适度专家组评价(专家组) (29)4.1.2气候舒适度游客评价(游客问卷) (29)4.1.3气候舒适度评价(技术组) (29)4.1.4空气质量(技术组) (30)4.1.5地表水水域环境质量(技术组) (30)4.1.6土壤质量(技术组) (30)4.1.7自然灾害的威胁程度(技术组) (30)4.2规划编制与开发建设 (30)4.2.1空间边界(技术组) (30)4.2.2规划文件制定和审批级别(技术组) (31)4.2.3规划结构布局(专家组) (31)4.2.4规划的环境影响评价(技术组) (31)4.2.5项目建设的环境影响评价(技术组) (31)4.2.6开发建设的实施情况(专家组) (32)4.2.7度假区的管理是否通过ISO9001质量管理体系认证(技术组) (32)4.3人工环境 (32)4.3.1住宿接待设施及周边噪声环境质量(在22点—6点时段,依据GB3096 城市区域环境噪声标准)(技术组) (32)4.3.2建成区平均容积率(技术组) (32)4.3.3建成区平均绿地率(技术组) (33)4.3.4建筑、景观的总体风格特色专家评价(专家组) (33)4.3.5建筑、景观的总体风格特色游客评价(游客问卷) (33)4.3.6度假设施的装饰装修材料(技术组) (33)5核心度假设施及服务条件 (34)5.1住宿接待设施条件 (34)5.1.1总床位数(技术组) (34)5.1.2三星级以上或相当于三星级标准以上的住宿接待设施所占比例(技术组)345.1.3住宿接待设施级配的专家评价(专家组) (34)5.1.4住宿接待设施级配的游客评价(游客问卷) (35)5.1.5舒适度(专家组) (35)5.1.6服务质量(专家组) (35)5.2餐饮条件 (35)5.2.1级配的合理性(专家组) (35)5.2.2便捷度与舒适度(专家组) (35)5.2.3菜系的丰富性(技术组) (36)5.2.4地方特色的专家评价(专家组) (36)5.2.5地方特色的游客评价(游客问卷) (36)5.2.6服务质量(专家组) (36)5.2.77dX24h餐饮服务(技术组) (36)5.2.8餐饮品牌认证(技术组) (37)5.3休闲度假设施及活动条件 (37)5.3.1户外类休闲度假设施类型的多样性(技术组) (37) 5.3.2室内类休闲度假设施类型的多样性(技术组) (37) 5.3.3休闲度假设施类型多样性的游客评价(游客问卷) (37) 5.3.4休闲度假设施的使用评价(专家组) (37)5.3.5休闲度假设施的使用评价(1组) (38)5.3.6老年人、残疾人度假条件(专家组) (38)5.3.7儿童度假条件(专家组) (38)5.3.8休闲度假设施类型配置的合理性(专家组) (38)5.3.9无固定设施度假活动的质量(专家组) (38)5.3.10有固定设施度假活动及服务的质量(专家组) (39) 5.4度假配套设施及服务 (39)5.4.1托儿(幼儿)服务质量(专家组) (39)5.4.2多国语言支持(技术组) (39)5.4.3救援配备及服务质量(技术组) (39)5.4.4度假辅导的多样性及质量(技术组) (40)5.4.5度假区信息服务质量(技术组) (40)6支撑性设施及服务条件 (40)6.1旅游购物条件 (40)6.1.1购物设施的便利性(专家组) (40)6.1.2旅游商品的地方特色性(专家组) (40)6.1.3购物服务质量(专家组) (41)6.2区内交通条件 (41)6.2.2停车场布局与容量(专家组) (41)6.2.3区内总体交通的便捷性和秩序性(专家组) (41)6.2.4机动车交通的环保性(技术组) (41)6.2.5建设区步行交通环境状况(专家组) (42)6.2.6建设区自行车交通环境状况(专家组) (42)6.2.7公共交通和代步工具租赁服务状况(技术组) (42)6.3其他设施及服务条件 (42)6.3.1给排水、供电保障(技术组) (42)6.3.2中水(技术组) (42)6.3.3移动通讯信号覆盖率(技术组) (43)6.3.47dX24h医疗服务的质量(技术组) (43)6.3.5邮政、银行、商务中心等商务设施布局(专家组) (43)6.3.6三星以上公共厕所比例(技术组) (43)6.3.7公众信息资料服务的完善性(技术组) (43)6.3.8“综合服务中心”职能的完善性(技术组) (44)6.3.9公共信息标志系统(技术组) (44)6.4防灾避险 (44)6.4.1自然灾害的预警和防范(技术组) (44)6.4.3救灾措施储备(技术组) (45)6.5节能环保 (45)6.5.1节水(技术组) (45)6.5.2节能(技术组) (45)6.5.3一次性用品(技术组) (46)6.5.4环保措施(技术组) (46)7管理条件 (46)7.1资源与环境保护管理 (46)7.1.1自然与文化资源保护监测状况(专家组) (46)7.1.2环境保护监测状况(专家组) (46)7.1.3环保管理制度(技术组) (47)7.1.4度假区环境通过ISO14001环境管理体系认证(技术组)(47)7.2游客管理 (47)7.2.1游客行为管理的科学性、有序性专家评价(专家组) (47)7.2.2游客行为管理的科学性、有序性游客评价(游客问卷) (47)7.2.3游客统计机制的科学性、全面性(技术组) (47)7.3社区管理 (48)7.3.1为度假区内社区居民提供的就业机会比例(技术组) (48)7.3.2为度假区周边社区居民提供的就业机会比例(技术组) (48)7.3.3社区管理综合成效(专家组) (48)7.4经营管理 (48)7.4.1经营管理综合成效(专家组) (48)7.4.2管理机构和机制(专家组) (49)7.4.3上岗人员资格证持有比例及年度人员培训比例(技术组)(49)7.4.4游客投诉及意见处理(技术组) (49)7.5安全管理 (49)7.5.1旅游安全事故状况(技术组) (49)旅游度假区等级评定汇总表B2 (51)附录C(规范性附录) (56)旅游度假区游客评价调查 (56)旅游度假区游客问卷 (57)附录D(资料性附录) (62)室内外休闲度假设施类型 (62)和分值标准 (19)1.1旅游度假区等级划分 (19)1.2旅游度假区等级分值标准 (19)2旅游度假区等级具体评定方法 (19)3标志 (20)4旅游度假区等级评定的强制性前提条件 (20)附录A(规范性附录) (21)旅游度假区等级评定强制性指标 (21)附录B(规范性附录) (22)旅游度假区等级评定 (22)旅游度假区等级评定细则B1 (22)1度假资源条件 (22)说明: (22)1.1主干资源的丰度(专家组) (23)1.2主干资源的质量(专家组) (23)1.3主干资源的独特性(专家组) (23)1.4主干资源利用的可持续性(专家组) (23) 1.5其他资源(专家组) (24)1.6度假资源的游客评价(游客问卷) (24) 2区位条件 (24)2.1区位吸引力 (24)2.1.1区域度假氛围(专家组) (24)2.1.2区域知名度(专家组) (25)。
旅游度假区等级评定细则1.旅游度假区等级划分和分值标准1.1旅游度假区等级划分旅游度假区划分为2个等级,从高到低依次为:国家级旅游度假区、省级旅游度假区。
1.2旅游度假区等级分值标准《旅游度假区等级评定总表》满分为2000分。
《旅游度假区游客问卷》满分为120分,对应游客评价包含在2000总分以内。
另设加分100分,游度假区:总得分1500(含)~1700分2.旅游度假区等级具体评定方法⑴本标准从度假资源条件、区位条件、市场条件、空间环境条件、核心度假设施及服务条件、支撑性设施及服务条件、管理条件等7大方面考评度假区规划建设,每一部分由若干小部分组成,每一小部分都给出了具体细则及相应的分值。
⑵具体评定按照《旅游度假区等级评定细则》及其附件中的《旅游度假区等级评定强制性指标一览表》(表A)、《旅游度假区等级评定细则分值参考标准》(附录B)、《旅游度假区等级评定细则分值汇总表》(表B1)及《旅游度假区游客问卷》(附录C)执行。
其中表A为度假区进行等级评定的强制性前提条件,附录B为具体评定细则、标准、分值和说明,并注明分项的评定人,表B1为评分汇总表,附录C为游客评价。
⑶评价步骤:检验待评度假区是否满足表A全部相应指标;检验游客问卷10.1~10.23项统计结果综合满意度百分比值是否大于等于75%;在满足表A全部相应指标且游客综合满意度百分比大于等于75%的基础上,组织专家组、技术组及统计人员进行打分。
专家评分项目由专家组各专家根据附录B的要求打分并分别填写表B1相应项目,由统计人员统计有效数据,将算术平均值计入表B1评分汇总表;技术组根据申报单位提交的证明材料对相应项目进行打分并直接填入表B1评分汇总表;游客打分项目由统计人员将有效问卷得分进行算术平均,并计入表B1评分汇总表。
统计参评度假区的最终得分以表B1为准。
3.标志旅游度假区的标志、标牌、证书由全国旅游度假区等级评定机构统一规定并颁发。
附录A(规范性附录)旅游度假区等级评定强制性指标说明:表A所列标准为参评相应级别度假区所需的最低标准,共包括10项,满足相应级别的全部条件后方可采用附录B的评分表进一步评定。
旅游度假区等级划分细则国家旅游局1旅游度假区等级划分和分值标准1.1旅游度假区等级划分旅游度假区划分为2个等级:国家级旅游度假区、省级旅游度假区。
1.2旅游度假区等级划分的分值标准旅游度假区等级划分细则的满分为2000分,其中基础分总计700分,游客问卷总计170分。
其中,按分值类型分为基础分和加分两类;按评价主体分为专家组、技术组和游客三类。
不同等级的旅游度假区分数标准如下:国家级旅游度假区:总得分1800(含)分以上。
其中基础分630(含)分以上,游客分140(含)分以上。
省级旅游度假区:总得分1500(含)分以上。
其中基础分520(含)分以上,游客分120(含)分以上。
2标志旅游度假区的标志、标牌、证书由全国旅游度假区等级划分机构统一规定并颁发。
3旅游度假区等级划分评分细则本细则从区位与区域基础、环境与度假资源、功能与度假产品、配套设施与服务、市场结构与形象、管理与服务品质等6个大方面考评度假区规划建设与管理,每一部分由若干小部分组成,每一小部分都给出了具体细则及相应的分值。
参评度假区首先要满足“旅游度假区等级划分强制性指标”()相应条件,然后再使用“旅游度假区等级划分评分表”()进行评分。
3.1旅游度假区等级划分强制性指标1)具备1项以上优质度假资源,无多发性不可规避的自然灾害;2)空间边界明确,具有统一的总体规划并得以有效实施,国家级旅游度假区面积不小于8km2,省级不小于5km2;3)具有统一有效的管理机构;4)以接待过夜游客为主,国家级旅游度假区过夜游客平均停留天数不小于天(即夜),省级不小于2天(即1夜);5)国家级旅游度假区住宿接待设施总床位数不少于2000床,省级不少于1000床;6)用于出售的房地产项目总建筑面积与住宿接待设施总建筑面积比例不大于1:2;7)游客问卷综合满意度不小于75%;(游客问卷第11题)8)空气质量达到GB3095的二级标准,噪声质量达到GB3096的1类标准,地表水质量达到GB3838的III类标准,土壤质量达到GB15618的II类标准;9)各种设施的卫生与安全应符合相应的国家标准:GB9663、GB16153、GB9664、GB9665、GB9667、GB9669、GB9670、GB9672、GB9673、GB5749、GB12941、GB 8978、GB9666、GB9668、GB9671、GB/T 16767等。
旅游度假区等级划分细则国家旅游局1旅游度假区等级划分和分值标准1.1旅游度假区等级划分旅游度假区划分为2个等级:国家级旅游度假区、省级旅游度假区。
1.2旅游度假区等级划分的分值标准旅游度假区等级划分细则的满分为2000分,其中基础分总计700分,游客问卷总计170分。
其中,按分值类型分为基础分和加分两类;按评价主体分为专家组、技术组和游客三类。
不同等级的旅游度假区分数标准如下:国家级旅游度假区:总得分1800(含)分以上。
其中基础分630(含)分以上,游客分140(含)分以上。
省级旅游度假区:总得分1500(含)分以上。
其中基础分520(含)分以上,游客分120(含)分以上。
2标志旅游度假区的标志、标牌、证书由全国旅游度假区等级划分机构统一规定并颁发。
3旅游度假区等级划分评分细则本细则从区位与区域基础、环境与度假资源、功能与度假产品、配套设施与服务、市场结构与形象、管理与服务品质等6个大方面考评度假区规划建设与管理,每一部分由若干小部分组成,每一小部分都给出了具体细则及相应的分值。
参评度假区首先要满足“旅游度假区等级划分强制性指标”(3.1)相应条件,然后再使用“旅游度假区等级划分评分表”(3.2)进行评分。
3.1旅游度假区等级划分强制性指标1)具备1项以上优质度假资源,无多发性不可规避的自然灾害;2)空间边界明确,具有统一的总体规划并得以有效实施,国家级旅游度假区面积不小于8km2,省级不小于5km2;3)具有统一有效的管理机构;4)以接待过夜游客为主,国家级旅游度假区过夜游客平均停留天数不小于2.5天(即1.5夜),省级不小于2天(即1夜);5)国家级旅游度假区住宿接待设施总床位数不少于2000床,省级不少于1000床;6)用于出售的房地产项目总建筑面积与住宿接待设施总建筑面积比例不大于1:2;7)游客问卷综合满意度不小于75%;(游客问卷第11题)8)空气质量达到GB3095的二级标准,噪声质量达到GB3096的1类标准,地表水质量达到GB3838的III类标准,土壤质量达到GB15618的II类标准;9)各种设施的卫生与安全应符合相应的国家标准:GB9663、GB16153、GB9664、GB9665、GB9667、GB9669、GB9670、GB9672、GB9673、GB5749、GB12941、GB 8978、GB9666、GB9668、GB9671、GB/T 16767等。
旅游度假区等级评定细则1.旅游度假区等级划分和分值标准1.1旅游度假区等级划分旅游度假区划分为2个等级,从高到低依次为:国家级旅游度假区、省级旅游度假区。
1.2旅游度假区等级分值标准《旅游度假区等级评定总表》满分为2000分。
《旅游度假区游客问卷》满分为120分,对应游客评价包含在2000总分以内。
另设加分100分,细则要求分项加分不得超过细则规定的分值数。
度假资源区位市场空间环境核心度假设施及服务支撑性设施及服务管理总计所占分值3001802303505002601802000占百分比15%9%11.5%17.5%25%13%9%100%1700(含)分以上;②省级旅游度假区:总得分1500(含)~1700分2.旅游度假区等级具体评定方法⑴本标准从度假资源条件、区位条件、市场条件、空间环境条件、核心度假设施及服务条件、支撑性设施及服务条件、管理条件等7大方面考评度假区规划建设,每一部分由若干小部分组成,每一小部分都给出了具体细则及相应的分值。
⑵具体评定按照《旅游度假区等级评定细则》及其附件中的《旅游度假区等级评定强制性指标一览表》(表A)、《旅游度假区等级评定细则分值参考标准》(附录B)、《旅游度假区等级评定细则分值汇总表》(表B1)及《旅游度假区游客问卷》(附录C)执行。
其中表A为度假区进行等级评定的强制性前提条件,附录B为具体评定细则、标准、分值和说明,并注明分项的评定人,表B1为评分汇总表,附录C为游客评价。
⑶评价步骤:检验待评度假区是否满足表A全部相应指标;检验游客问卷10.1~10.23项统计结果综合满意度百分比值是否大于等于75%;在满足表A 全部相应指标且游客综合满意度百分比大于等于75%的基础上,组织专家组、技术组及统计人员进行打分。
专家评分项目由专家组各专家根据附录B 的要求打分并分别填写表B1相应项目,由统计人员统计有效数据,将算术平均值计入表B1评分汇总表;技术组根据申报单位提交的证明材料对相应项目进行打分并直接填入表B1评分汇总表;游客打分项目由统计人员将有效问卷得分进行算术平均,并计入表B1评分汇总表。