促销活动申请表
- 格式:xlsx
- 大小:10.49 KB
- 文档页数:1
促销活动申请审批流程标准化管理处编码[BBX968T-XBB8968-NNJ668-MM9N]促销活动申请、审批、结案流程与制度一、 活动申请、审批流程图1 活动申请、审批流程图文字说明:1、销售办事处主任或大区经理根据市场情况制定活动个案,将活动申请表提报给销售部门经理进行初审,初审后转交至市场部经理。
2、市场部经理根据提报的方案和办事处主任或大区经理进行沟通对活动方案提出改进意见,将可执行的方案提报给副总经理和总经理,总经理审批通过后可执行。
二、 活动结案流程图2 活动结案流程图文字说明:1、促销活动结束后,办事处主任或大区经理备齐活动结案所需资料填写活动结案审批表交给部门经理初审,部门经理审核无误后,办事处主任或大区经理于活动结束3日内转交给市场部市场督导。
2、市场督导根据活动结案的标准对活动的执行效果、活动费用和结案资料进行审核,审核无误后,提报给市场部经理,审核无误后,提报给副总经理和总经理。
3、总经理审批同意后,按照审批的结案费用转给财务进行结案。
二、具体规定(一)活动提报内容、方式及时间(二)活动提报内容填写说明1、活动申请表和活动结案审批表分别为1页,要求简明、全面、突出重点的填写表中各项内容。
活动申请表重点内容为促销方式、费用预算(包括赠品费用)、效果预估;结案报告重点内容为实际费用说明、效果对比。
2、活动申请表要和活动细案一致,结案报告审批表要和结案报告一致。
3、活动细案和结案报告要求内容详实,分别对活动申请表和结案报告审批表中各个项目进行详细分析和补充说明。
活动细案要求详细制定各环节的具体执行要求和具体内容,以便指导活动实施;活动结案报告要求对实际费用、销量评估、活动执行效果进行评估(活动方式、促销人员、活动现场、活动地点)进行分析总结,并对活动审批表的预估费用和预估效果与活动结案报告审批表的实际费用和实际效果进行对比总结,以指导下一次活动,详细内容参考附表《活动结案报告审批表》和《活动结案报告》。
促销活动经费申请报告7篇第1篇示例:关于促销活动经费申请报告一、背景介绍近年来,随着市场竞争的加剧和消费者需求的多样化,公司定期进行各类促销活动以提升产品销量和品牌知名度已成为常态。
为了更有效地实施促销活动,我们有必要进行经费申请,以保障活动的顺利进行。
二、活动目的本次促销活动的主要目的是增加产品销量,提升品牌认知度,促进公司的市场地位。
通过此次活动,我们希望能够吸引更多的消费者关注和购买我们的产品,实现销售业绩的增长。
三、活动内容本次促销活动计划在公司旗下连锁店进行,持续时间为一个月,主要内容包括:1.折扣优惠:针对产品进行一定比例的折扣,吸引消费者购买;2.赠品活动:购买指定产品即赠送礼品,增加购买欲望;3.促销组合:推出特定产品组合销售,提高单笔消费金额;4.线上推广:通过社交媒体、电商平台等渠道进行宣传推广,吸引更多线上用户参与。
四、经费申请1.活动经费预算:根据活动内容和规模,预计所需经费为X万元;2.经费用途:(1)促销折扣费用:X万元;(2)赠品采购费用:X万元;(3)促销组合费用:X万元;(4)线上推广费用:X万元;3.经费来源:公司年度营销预算中从专门列出的促销经费中支出。
五、经费支出方案1.经费分配表:详细列出各项费用及比例;2.审批程序:经费申请报告由部门经理审批签字,由财务部门进行审批支付;3.监督措施:相关部门对活动经费使用进行监督,确保经费使用合理、透明。
六、活动效果评估1.销售数据:通过活动期间的销售数据统计,评估活动效果;2.市场反馈:收集消费者意见和反馈,了解活动效果和改进方向;3.成本效益评估:评估活动投入和实际效益的比例,为下一步活动做参考。
七、结语通过本次促销活动,我们相信能够提升产品销量、增加品牌知名度,实现公司经营目标。
希望各部门配合,共同努力,使活动顺利进行,取得成功。
感谢各位领导的支持和审批。
以上为【促销活动经费申请报告】,请查阅并提出意见建议。
第2篇示例:【促销活动经费申请报告】一、背景介绍我们公司所销售的产品主要面向年轻人群体,包括服装、配饰、化妆品等。
促销活动申请审批与活动评估流程管理办法一、目的:1、通过规范促销活动的工作流程,明确各环节、相关部门与人员的工作责任;确保促销活动的顺利开展;2、提高活动申请审批和活动评估总结两大阶段的工作效率;明确促销活动执行过程中的时间节点与责任分工,确保促销活动达到计划的目标与效果;二、促销活动申请审批和总结评估流程1、市场部发起促销活动申请审批流程:( 市场部发起促销活动申请审批流程图)流程说明:1)市场部促销经理根据年度促销计划制定每月的促销活动方案,市场部集中讨论并制定当月促销方案2)市场部将制定的促销方案与销售部门和生产部门进行讨论和复核,将三方讨论确定后的的促销方案填写促销活动申请表交主管副总经理审核后,提交总经理会签,3)总经理及相关部门负责人会签审批通过后交市场部执行。
4)市场部将会签后的促销活动申请交销售事业部总监并在公司OA上将会签后的文件发至各销售区域负责人,同时在财务、销管、采购、信息科、订单中心等相关部门进行促销活动备案。
2、销售公司发起促销活动申请审批流程:流程说明:1)各销售区域经理根据市场情况制定活动方案,并将促销活动申请表提报给销售事业部总监进行初审,初审后集中提交至市场部。
2)市场部根据提报的促销方案提出改进意见并与销售部门和生产部门共同商议确认,后将复核调整后的促销活动方案提报给总经理,3)总经理及相关部门负责人会签审批通过后交市场部执行。
4)市场部将会签后的促销活动申请交销售事业部总监并在公司OA上将会签后的文件发至各销售区域负责人,同时在财务、销管、采购、信息科、订单中心等相关部门进行促销活动备案。
3、促销活动总结评估流程:流程说明:1、促销活动结束后,区域经理需按要求填写促销活动总结评估表,并在活动结束后3日内交销售事业部总监签批后,交市场部审核。
2、市场部根据提报的促销活动评估总结表参照促销活动申请表对执行效果、活动费用和活动达成情况进行复核,复核无误后,结合销售数据分析形成完整的书面报告,提报给副总经理和总经理。
促销活动广宣物料申报流程及管理制度市场推广费用为所有市场产品的5%(其中2%为终端建设补贴费用),原则上由公司推广部统一开展。
促销支持费用为公司制定的所有市场A类产品销售额的2%(经总公司总经理签字认可后,也可转为促销礼品费、广告费、旗舰店支持费用等),另有市场A类产品的1%由公司统一开展促销活动。
广宣品原则上由办事处统筹销售额的1%对区域内经销商进行支持,其余部分均按成本价向经销商全额收费。
销售办事处需开展促销活动的必须报销售部复核后转市场部审核(向财务部确认销售额,核定费用使用标准按已销售回款数据进行统计,折价促销部分不计入统计数据),即可实施。
原则上不得预支使用(如超过规定比例,需书面报告销售总监签署意见后再报市场部)。
一般情况下,与经销商联合开展的推广及促销活动费用由公司与经销商各承担50%。
一、促销活动核销流程:1、由办事处根据所管辖区域经销商状况提交促销方案并填写《促销活动方案申请表》经销商的详细资料、活动产生费用的详细清单提交销售部后转至市场部;由市场部向财务部确认该区域或者经销商销售额,审定后即可实施。
同时经过市场部审批后的方案下达至办事处,并抄送销售部备案管理。
2、办事处促销活动实施完毕后,须将通过公司审批的《促销活动方案申请表》、审批内容、与经销商或广告公司签定的正式合同、现场促销照片、活动产生费用的详细清单、《促销活动完成结果和费用核销报告》提交销售部转至市场部、经推广部签署意见后;由市场部建立各区域的促销活动推进及费用管理档案,并将综合评估转至财务部按照市场推广、促销支持费用的相关规定给予核销。
3、备注说明:如为赠送促销礼品的,必须同时提供出库清单及签收清单。
二、经销商购买广宣品流程:1、所有广宣物料,(除公司统一促销活动发放的促销品除外,以运营部发出清单为准)原则上由办事处统筹销售额的1%对区域内经销商进行支持,其余部分均按成本价向经销商全额收费。
2、由办事处或者经销商填写《宣传、促销物品订货单》及汇款凭证至运营部,运营部根据财务的回款及办事处费用确认后开出货订单、做好宣传、促销物品出货统计,每月25日将本月的出货统计和相关出货凭证汇总至财务部做账。
促销活动申请、审批、结案流程与制度一、 活动申请、审批流程12图2活动结案流程图文字说明:1、促销活动结束后,办事处主任或大区经理备齐活动结案所需资料填写活动结案审批表交给部门经理初审,部门经理审核无误后,办事处主任或大区经理于活动结束3日内转交给市场部市场督导。
2、市场督导根据活动结案的标准对活动的执行效果、活动费用和结案资料进行审核,审核无误后,提报给市场部经理,审核无误后,提报给副总经理和总经理。
3、总经理审批同意后,按照审批的结案费用转给财务进行结案。
二、具体规定(一)活动提报内容、方式及时间部分费用由个人承担。
5、提报内容具体填写方式见附件范例。
范例为填写格式及内容的指导方案,其中所列项目为必须填写内容,各办事处可根据实际完善提报内容。
(三)活动提报对接人及时间说明1、活动申请表和活动细案必须在活动开始之日前至少七个工作日提交给营销中心企划专员,企划专员在一个工作日内通过电话或传真给出回复意见。
如活动申请中包含物料制作等周期较长的准备项目,请酌情提前提交时间,并在申请表中活动时间一栏注明特殊情况。
2、活动结案审批表和结案报告必须在活动结束的三日内提交给营销中心市场督导,市场督导根据已审批的促销活动申请和企划专员沟通,与原活动申请方案对比无误后,方可进行结案,在市场督导出差时,结案工作可由企划专员代理。
如分公司未及时上交结案报告,市场督导会电话提醒分公司相关人员,在经过提醒后仍然没有上交,每个结案报告对责任人进行20元罚款,从当月工资中扣除。
附件2-1-1:鲁西南地区促销活动申请附件2-1-2:鲁西南地区促销活动细案附件2-1-3:鲁西南地区促销活动结案报告审批表附件2-1-2:鲁西南地区促销活动细案1.宣传活动⑴增派促销人员4名,由所在促销区域业务安排进行管理,巡回品尝试吃、横幅宣传。
⑵宣传资料发放在尽可能大的地域范围内向消费者发放宣传资料(DM),从细节方面让消费者了解某某产品的安全、营养、健康。
附件:
推广费申请表
申请人:部门:年月日
备注:报账时责任人必须提供:会议、促销情况总结报告;活动中发生费用的发票;客户证明和有效联系电话。
以下推广活动除上述材料外还须提供:
媒体广告宣传类:①合同复印件、②广告样本、③发布/制作单位正式发票、④监控及核实记录、⑤相片或实物(杂志促销样刊、墙体促销等)
经销商推广会类:推广会前、后十天客户回款证明
聘请当地植保专家类:①聘请专家的职称资格证和身份证复印件、②聘请专家工作日志;
部门自行制作的促销品类:①制作单位出具的发票、②促销品实物或相片③、分发清单。
销售人员营销活动费用申请报告-促销活动经费申请报告篇1:销售人员营销活动费用申请报告尊敬的领导,您好!由于受大环境影响,__年贵公司产品在湖南市场的销售情况不容乐观,为改变被动局面,我公司决定于x月x日至x月x日举办大型促销活动。
为活跃市场,稳定老客户,争取更大的销售成绩,我们需要贵公司强有力的支持!具体如下:活动联系人:电话:特此申请! 此致湖南省x月x日篇2:销售人员营销活动费用申请报告__汽车销售有限公司:自从11月“极致冰点—长安寒冬优惠特卖季”活动的开展以来,对总体客户的进店量、客户留存率、以及成交率都有了明显的提升。
再加以巡回路演的活动的配合,更使得我们的宣传效果得到了极大的改观。
但是随着气候逐渐走向深冬,沈阳的风雪天气也随之到来,巡回路演等的室外宣传活动也遭到了阻碍。
越到深冬,风雪天气的席卷越加严重,市民在路上也基本不做停留。
即便是户外宣传受阻,可媒体的软宣传却在这个时候起到了极大的作用。
因为在严寒中,乘坐出租车的人越来越多,而几乎100%的出租车都会收听广播。
出租车广播宣传的广告效应不言而喻,在11月的宣传中就起到了很大的作用,经调查,有大约40%的客户消息________自广播。
而且,其他竞争品牌也依然抓住了这个亮点,在大力的宣传自己,所以我公司更不能落后于其他竞争品牌,而丢失客户,造成销量下降。
故我公司决定12月份继续与辽宁交通广播电台97.5签约合作,在黄金时间及黄金栏目中为我插播品牌宣传广告。
在《新闻麻辣烫》6:45-7:00,《动感车世界》10:50-11:00,《汽车爱音乐》13:50-13:55,《哥俩侃房》15:35-15:50等热点时间段播放,每天4次,每次30秒,播放一个月。
内容为宣传12月份的“岁末送温暖”活动。
我司相信,本次活动肯定更能发挥广告效应,为我品牌开拓市场,提高市场占有率起到推进性作用。
以上费用总计(不含税)12.78万元,有每台车的销售利润点不高,拟计划由我司自行承担大礼包以及物料制作费用5.6万元。
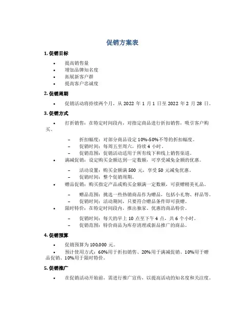
促销方案表1. 促销目标•提高销售量•增加品牌知名度•拓展新客户群•提高客户忠诚度2. 促销周期•促销活动将持续两个月,从2022年1月1日至2022年2月28日。
3. 促销方式•打折销售:在特定时间段内,对指定商品进行折扣销售,吸引客户购买。
–折扣幅度:对部分商品设定10%-50%不等的折扣幅度。
–促销时间:每周五至周六,持续4小时。
–促销范围:促销活动适用于所有线下和线上销售渠道。
•满减促销:设定购买金额达到一定数额,可享受减免金额的优惠。
–活动设置:购买金额满500元,享受50元减免优惠。
–促销时间:整个促销周期。
•赠品促销:购买指定产品或购买金额满一定数额,可获赠精美礼品。
–赠品范围:挑选一些热销商品作为赠品,包括小礼物、样品等。
–促销时间:活动期间,只要符合赠品条件即可获赠。
•限时特价:在特定时间段内,推出独家、优惠的商品特价。
–促销时间:每天的早上10点至下午4点,共6个小时。
–促销范围:特价商品为库存清理或新品推广的商品。
4. 促销预算•促销预算为100,000元。
•预计使用方式:60%用于折扣销售、20%用于满减促销、10%用于赠品促销、10%用于限时特价。
5. 促销推广•在促销活动开始前,需进行推广宣传,以提高活动的知名度和关注度。
–渠道一:通过公司官方网站发布促销活动公告。
–渠道二:通过社交媒体平台,如微博、微信等发布促销信息。
–渠道三:通过短信推送、电子邮件发送促销活动通知给已注册客户。
–渠道四:合作媒体进行促销活动报道和推广。
6. 促销效果评估•在促销活动结束后,对促销方案进行效果评估,以了解促销活动的效果。
–销售量变化:比较促销周期内的销售数据与正常时期的销售数据,计算销售量的增加百分比。
–客户满意度调查:向参与促销活动的客户进行满意度调查,了解他们对促销活动的评价和意见。
–新客户获取率:比较促销活动前后,新客户的获取率变化情况。
以上是该促销方案表的内容,具体实施细节可能需要根据实际情况进行调整。
方案申请书示例6篇方案申请书示例1促销活动申请方案申请人:审核:审批:申请日期:年月日一、活动时间:年月日到年月日二、活动主题:三、活动计划目标:;实际达成目标:四、所达成目标总结分析:1) 活动准备情况: 2) 反馈意见问题: 3) 过程中所发生的问题: 4)解决方案是: 5)总体效果情况: 6)要改过的地方和借进的地方五、成本总结:估计总利润为: x元。
共计费用: x元;支持方:( __x)费用:x 元;成本所花费用:x 元;六、活动总评:总结:审评:总结日期:年月日篇二:员工方案申请书示例2一、总则目的:由于公司发展迅速,团队也在不断壮大,为了有效的激励员工,增强员工的归属感,活跃工作氛围,提高集体荣誉感,增强团队之间的协作精神与凝聚力,实现团队目标的达成,从而实现企业发展的整体目标,同时为规范各部门内部活动经费的使用,节省开节,特制定本办法。
范围:本办法适用于公司各部门方式:团队活动经费是在公司各部门专项设置的,部门负责人有权直接支配部门内部活动费用,采用费用报销形式,先申请后审批的流程。
二、经费申请、使用原则申请原则:暂行规定原则上每部门每季度一次,如有特殊情况,按实按需提交申请,报总经理签字确认,本着先申请后使用的原则,季度申请当季有效,过期作废,不累计、不补充,先申请后实报实销。
活动范围:经费主要用于公司、部门内部集体性的、积极性的活动和奖励,活动应有益于身心健康、符合企业文化要求。
三、具体事项:(一)、申请理由:1.鼓舞士气:部门主管根据团队工作氛围,征求员工意见,与员工商定,实行民主集中制,业余时间,适时组织聚餐、文体活动等以鼓舞士气,增强团队战斗力。
2.业绩庆贺:部门主管根据工作业绩,在业绩超额完成,重大庆典节日,组织团队活动以示庆贺。
3.新人加入:部门有新人加入,部门主管适时组织团队活动,使得新人能够尽快融入团队,进入工作状态,使团队氛围融洽。
4.其它:需说明适当理由。
(二)、申请类型1、单独部门费用申请 a)部门主管申请,填写部门活动申请表(申请表见附件一),财务审核,总经理签字确认。
促销活动申请表促销活动申请表申请部门活动时间活动方式销售目标中心商品费用武汉药房 x月x日~x月x日贴店买赠促销元/天*2天=元美白系列及防晒系列场地费:元/天*2天=元临促费:40元/人/天市内运费:60元促销物料费:其他费用:费用合计活动方案大写:仟佰拾元角分¥购物金额达88元送美白小样2件套 88元*10套=元购物金额达元送家居收纳箱元*5个=元购物金额达元送家居收纳吊箱元*3个=元购物金额达元送完美礼盒元*5套=元凭PM宣传单页临柜咨询,免费领取小样或卡通洗浴用具促销品:美白化妆水 10个美白乳液 10个家居收纳箱 5个家居收纳吊箱 3个完美礼盒 5个化妆水20个保湿乳液 20个卡通洗浴用具20个活动物料道具:易拉宝 2个海报 3张宣传单份架1个用品:试用装 1套面盆 2个镜子 2面盒化妆棉1包棉签 1盒活动回顾销售额:元/天客流量:一般影响力:一般申请日期店名主题人员XX年x月x日普安大药房万达店 4月泊美化妆品节 3~4人促销活动申请表申请部门活动时间活动方式销售目标中心商品费用武汉药房 x月x日~x月x日贴店买赠促销元/天*2天=元美白系列及防晒系列场地费:元/天*2天=元临促费:市内运费:元促销物料费:其他费用:费用合计活动方案大写:仟佰拾元角分¥购物金额达88元送美白小样2件套 88元*10套=元购物金额达元送家居收纳箱元*5个=元购物金额达元送家居收纳吊箱元*3个=元购物金额达元送完美礼盒元*5套=元凭PM宣传单页临柜咨询,免费领取小样或卡通洗浴用具促销品:美白化妆水 10个美白乳液 10个家居收纳箱 5个家居收纳吊箱 3个完美礼盒 5个化妆水20个保湿乳液 20个卡通洗浴用具20个活动物料道具:易拉宝 2个海报 3张宣传单份架1个用品:试用装 1套面盆 2个镜子 2面盒化妆棉1包棉签 1盒活动回顾以往未做促销活动申请日期店名主题人员XX年x月x日普安大药房江汉路店 4月泊美化妆品节 3人促销活动申请表申请部门活动时间活动方式销售目标中心商品费用武汉药房 x月x日~x月x日贴店买赠促销元/天*2天=元美白系列及防晒系列场地费:元/天*2天=元临促费:40元/人/天市内运费:元促销物料费:其他费用:费用合计活动方案大写:仟佰拾元角分¥购物金额达88元送美白小样2件套 88元*10套=元购物金额达元送家居收纳箱元*5个=元购物金额达元送家居收纳吊箱元*3个=元购物金额达元送完美礼盒元*5套=元凭PM宣传单页临柜咨询,免费领取小样或卡通洗浴用具促销品:美白化妆水 10个美白乳液 10个家居收纳箱 5个家居收纳吊箱 3个完美礼盒 5个化妆水20个保湿乳液 20个卡通洗浴用具20个。