常用热继电器型号
- 格式:pdf
- 大小:73.35 KB
- 文档页数:2
介绍】国产C型替代型号(C型)新型号价格国产N型替代型号(C型)新型号价格LR2-D1301**0.1-0.16LR-D01C LR-D01KNLR2-D1302**0.16-0.25LR-D02C LR-D02KNLR2-D1303**0.25-0.40LR-D03C LR-D03KNLR2-D1304**0.4-0.63LR-D04C LR-D04KNLR2-D1305**0.63-1LR-D05C LR-D05KNLR2-D1306*0.37KW1-1.6LR-D06C LR-D06KNLR2-D1307*0.55-0.75KW 1.6-2.5LR-D07C LR-D07KNLR2-D1308* 1.1-1.5KW 2.5-4LR-D08C LR-D08KNLR2-D1310* 2.2KW4-6LR-D10C LR-D10KNLR2-D1312*3-3.7KW 5.5-8LR-D12C LR-D12KNLR2-D1314*4KW7-10LR-D14C LR-D14KNLR2-D1316* 5.5KW9-13LR-D16C LR-D16KNLR2-D1321*7.5KW12-18LR-D21C LR-D21KNLR2-D1322*11KW17-25LR-D22C LR-D22KNLR2-D1353*15KW23-32LR-D35KNLR2-D2353*15KW23-32LR-D32CLR2-D2355*15KW28-36LR-D35CLR2-D3322*11KW17-25LR-D3322CLR2-D3353*15KW23-32LR-D3353CLR2-D3355*18.5KW30-40LR-D3355CLR2-D3357*22KW37-50LR-D3357C-LR2-D3359*25KW48-65LR-D3359C-LR2-D3361*30KW55-70LR-D3361C-LR2-D3363*63-80LR-D3363C-LR2-D3365*80-93LR-D3365C-单独供应替代型号新型号价格LA-DS2延时头(1-30s)LA1-DN20C辅助接点正装LADN20CLA1-DN40C LADN40CLA1-DN11C LADN11CLA1-DN31C LADN31CLA1-DN22C LADN22CLAD8N11侧装辅助接点LA7-D1064 LA-D7B106 LA7-D2064 LA7-D3064 LR-D**KN架子LR-D**C架子LR2-D2***C架子LR-D3***C架子LA9-D09978C LA9-D50978C LA-D9R1LA-D9R1V LA9-D6569 LA9-D8069 LA9-D11569 LC1-D09-32**N机械互锁件LC1-D40-95**N 机械互锁件LC1-D09-38**C机械互锁件LC1-D09-38**C电气/机械互锁件LC1-D40-65**C机械互锁件LC1-D80/D95机械互锁件LC1-D115-170机械互锁件此位以“C”取代为合资产品,以“N”取代为经济型合资产品,无字符为原装产品。
热继电器原理热继电器是一种电气保护元件。
它是利用电流的热效应来推动动作机构使触头闭合或断开的保护电器,主要用于电动机的过载保护、断相保护、电流不平衡保护以及其他电气设备发热状态时的控制。
热继电器的工作原理由电阻丝做成的热元件,其电阻值较小,工作时将它串接在电动机的主电路中,电阻丝所围绕的双金属片是由两片线膨胀系数不同的金属片压合而成,左端与外壳固定。
当热元件中通过的电流超过其额定值而过热时,由于双金属片的上面一层热膨胀系数小,而下面的大,使双金属片受热后向上弯曲,导致扣板脱扣,扣板在弹簧的拉力下将常闭触点断开。
触点是串接在电动机的控制电路中的,使得控制电路中的接触器的动作线圈断电,从而切断电动机的主电路。
热继电器的基本结构包括加热元件、主双金属片、动作机构和触头系统以及温度补偿元件。
热继电器的种类热继电器的种类很多,常用的有JR0、JR16、JR16B、JRS和T系列。
热继电器的型号及含义以JR系列热继电器为例,型号含义如下:交流接触器在电气设备应用中,为了控制较大电流的通断,需用一种具有很好灭弧能力的开关,这就是交流接触器。
交流接触器是用来频繁控制接通或断开交流主电路的自动控制电器,它不同于刀开关这类手动切换电器,它具有手动切换电器所不能实现的遥控功能,并具有一定的断流能力。
交流接触器不仅能遥控通断电路,还具有欠压、零电压释放保护功能,它具备频繁操作、工作可靠和性能稳定等优点。
交流接触器的结构接触器主要由电磁机构、触点系统和灭弧装置等主要部件组成。
电磁机构包括吸引线圈、静铁心和动铁心,动铁心与动触点相联。
触头分为主触头和辅助触头,主触头用于通断电流较大的主电路,体积较大,一般由三对常开触头组成;辅助触头用于通断电流较小的控制电路,体积较小,一般由两对常开触头和两对常闭触头组成。
所谓触头的常开和常闭,是指接触器未通电动作前触头的原始状态。
交流接触器的型号及含义以CJ系列接触器为例,型号含义如下:交流接触器的工作原理当吸引线圈两端施加额定电压时,产生电磁力,将动铁心(上铁心)吸下,动铁心带动动触点一起下移,使动合触点闭合接通电路,动断触点断开切断电路,当吸引线圈断电时,铁心失去电磁力,动铁心在复位弹簧的作用下复位,触点系统恢复常态。
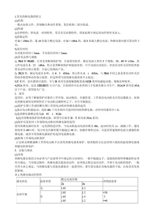
热继电器型号热继电器得额定电流应大于电动机额定电流。
然后根据该额定电流来选择热继电器得型号、热继电器得热元件得额定电流应略大于电动机额定电流、当电动机启动电流为其额定电流得6倍及启动时间不超过5S时,热无件得整定电流调节到等于电动机得额定电流;当电动机得启动时间较长、拖动冲击性负载或不允许停车时,热元件整定电流调节到电动机额定电流得1.1-1、15倍。
型号机型额定TK-E02A-C热过载继电器0、1-0.15ATK—E02B—C热过载继电器0。
13-0、2ATK-E02C-C热过载继电器0、15-0。
24ATK-E02D—C热过载继电器0.2-0。
3ATK-E02E—C热过载继电器0、24-0。
36ATK-E02F-C热过载继电器0。
3—0.45ATK-E02G-C热过载继电器0.36—0、54ATK-E02H—C热过载继电器0。
48-0、72ATK—E02J-C热过载继电器0。
64-0、96ATK—E02K—C热过载继电器0、8—1、2ATK—E02L—C热过载继电器0.95—1、45ATK-E02M—C热过载继电器1、4-2、2ATK—E02N-C热过载继电器1、7—2、6ATK—E02P—C热过载继电器2。
2-3、4ATK-E02R-C热过载继电器2。
8-4、2ATK—E02S-C热过载继电器4-6ATK—E02T-C热过载继电器5—8ATK-E02U-C热过载继电器6—9ATK-E02V-C热过载继电器7-11ATK-E02W—C热过载继电器9-13ATK—E02X-C热过载继电器12—18ATK-E02Q-C热过载继电器16-22ATK—E02Y—C热过载继电器20-25ATK—E2S—C热过载继电器4—6ATK-E2U-C热过载继电器5—8ATK-E2V-C热过载继电器6-9ATK—E2W-C热过载继电器7-11ATK-E2X—C热过载继电器9—13ATK-E2B-C热过载继电器12—18ATK-E2E-C热过载继电器24-36ATK—E2I-C热过载继电器32-42ATK-E2H—C热过载继电器40—50ATK-E3V-C热过载继电器7—11ATK—E3W—C热过载继电器9-13ATK—E3X—C热过载继电器12-18ATK—E3B—C热过载继电器18-26ATK-E3E—C热过载继电器24—36ATK—E3F—C热过载继电器28-40ATK-E3G-C热过载继电器34-50ATK—E3J-C热过载继电器45—65ATK-E3O-C热过载继电器48-68ATK—E3R-C热过载继电器64—80ATK-E3M-C热过载继电器65—95ATK-E3I-C热过载继电器85-105ATK—E5B—C热过载继电器18—26ATK-E5E-C热过载继电器24-36ATK—E5F—C热过载继电器28—40ATK-E5G-C热过载继电器34-50ATK-E5J-C热过载继电器45-65ATK-E5M-C热过载继电器65-95ATK-E5I-C热过载继电器85-105ATK-E6J-C热过载继电器45-65ATK-E6L—C热过载继电器53-80ATK-E6M-C热过载继电器65-95ATK-E6N-C热过载继电器85-125A TK—E6P—C热过载继电器110—160ATK-E6HJ—C热过载继电器45—65ATK-E6HL-C热过载继电器53-80ATK—E6HM-C热过载继电器65—95ATK-E6HN—C热过载继电器85—125A TK—E6HP—C热过载继电器110-160ATK-N8M-C热过载继电器65—95ATK—N8N-C热过载继电器85—125ATK—N8P—C热过载继电器110-160A TK—N8R-C热过载继电器125—185A TK-N10N—C热过载继电器85—125ATK-N10P-C热过载继电器110-160ATK—N10R-C热过载继电器125-185ATK-N10S-C热过载继电器160-240ATK—N10HN-C热过载继电器85—125ATK—N10HP—C热过载继电器110-160ATK—N10HR-C热过载继电器125—185A TK-N10HS-C热过载继电器160-240ATK—N12P—C热过载继电器110—160A TK—N12R—C热过载继电器125-185ATK-N12S-C热过载继电器160-240ATK—N12T—C热过载继电器200—300ATK-N12U—C热过载继电器240-360ATK-N12V—C热过载继电器300-450A TK—N12HP-C热过载继电器110-160ATK-N12HR—C热过载继电器125-185ATK-N12HS-C热过载继电器160—240ATK—N12HT-C热过载继电器200—300ATK-N12HU-C热过载继电器240-360ATK-N12HV—C热过载继电器300—450ATK-EO2QM-C热过载继电器1.4—2。
1.5kw电机热继电器
对于1.5KW的电机,其额定电流通常为3A左右。
在选择热继电器时,可以遵循以下原则进行电流设定:
1.热继电器的整定电流应按额定电流的1.3~1.5倍进行设定。
因此,1.5KW电机的额定电流为3A,整定电流可设置为4A或4.5A。
2.考虑到电机的启动电流和长时间运行时的电流需求,热继电器的整定电流可以适当放大。
热继电器是一种用于保护电机的过载保护器。
当电机过载时,热继电器会自动断开电路,以保护电机免受损坏。
因此,在选择热继电器时,应根据电机的额定电流和实际需求进行设定,以确保电机的正常运行和保护。
以上信息仅供参考,如有需要,建议咨询专业的电气工程师或技术人员。
在选择和使用热继电器时,请务必遵循相关的安全规定和操作说明,以确保安全和可靠的使用。
另外,关于热继电器的型号选择,可以考虑一些知名品牌的产品,如ls产电热过载继电器gth-150/3等。
在选择具体型号时,应根据电机的实际需求和规格进行选择。
请注意,热继电器的整定电流设定是确保电机正常运行和防止损坏的关键。
因此,在实际使用中,应定期检查热继电器的工作状态,并根据需要进行调整和维护。
同时,如果发现热继电器频繁动作或出现故障,应及时进行处理或更换。
2.2kw电机热继电器
对于2.2kw的电机,选择合适的热继电器是非常重要的。
首先,要确定电机的额定电流。
根据电机的功率和电压,可以计算出电机的额定电流。
例如,如果电机在220V下运行,其额定电流为I=P/U=2200W/220V=10A。
然后,选择合适的热继电器。
热继电器的主要功能是保护电机免受过载或过流等故障的影响。
对于2.2kw的电机,建议选择额定电流为10A的热继电器。
同时,要注意热继电器的动作范围应适当选择,一般建议选择动作范围在1.1~1.5倍的额定电流之间。
此外,还需要考虑电机的启动电流和启动时间。
电机启动时,其电流会远大于额定电流,因此选择能够承受启动电流的热继电器也是非常重要的。
最后,根据实际需要和安全要求,选择适当的热继电器型号和规格。
建议选择知名品牌、质量可靠的热继电器,以确保电机的安全运行。
总之,对于2.2kw的电机,选择合适的热继电器是非常重要的。
需要根据电机的额定电流、启动电流、动作范围等因素进行综合考虑,以确保电机的安全运行。
热继电器型号热继电器得额定电流应大于电动机额定电流。
然后根据该额定电流来选择热继电器得型号。
热继电器得热元件得额定电流应略大于电动机额定电流。
当电动机启动电流为其额定电流得6倍及启动时间不超过5S时,热无件得整定电流调节到等于电动机得额定电流;当电动机得启动时间较长、拖动冲击性负载或不允许停车时,热元件整定电流调节到电动机额定电流得1、1-1、15倍。
型号机型额定TK-E02A-C热过载继电器0、1-0、15ATK-E02B-C热过载继电器0、13-0、2ATK-E02C-C热过载继电器0、15-0、24ATK-E02D-C热过载继电器0、2-0、3ATK-E02E-C热过载继电器0、24-0、36ATK-E02F-C热过载继电器0、3-0、45ATK-E02G-C热过载继电器0、36-0、54ATK-E02H-C热过载继电器0、48-0、72ATK-E02J-C热过载继电器0、64-0、96ATK-E02K-C热过载继电器0、8-1、2ATK-E02L-C热过载继电器0、95-1、45ATK-E02M-C热过载继电器1、4-2、2ATK-E02N-C热过载继电器1、7-2、6ATK-E02P-C热过载继电器2、2-3、4ATK-E02R-C热过载继电器2、8-4、2ATK-E02S-C热过载继电器4-6ATK-E02T-C热过载继电器5-8ATK-E02U-C热过载继电器6-9ATK-E02V-C热过载继电器7-11ATK-E02W-C热过载继电器9-13ATK-E02X-C热过载继电器12-18ATK-E02Q-C热过载继电器16-22ATK-E02Y-C热过载继电器20-25ATK-E2S-C热过载继电器4-6ATK-E2U-C热过载继电器5-8ATK-E2V-C热过载继电器6-9ATK-E2W-C热过载继电器7-11ATK-E2X-C热过载继电器9-13ATK-E2B-C热过载继电器12-18ATK-E2E-C热过载继电器24-36ATK-E2I-C热过载继电器32-42ATK-E2H-C热过载继电器40-50ATK-E3V-C热过载继电器7-11ATK-E3W-C热过载继电器9-13ATK-E3X-C热过载继电器12-18ATK-E3B-C热过载继电器18-26ATK-E3E-C热过载继电器24-36ATK-E3F-C热过载继电器28-40ATK-E3G-C热过载继电器34-50ATK-E3J-C热过载继电器45-65ATK-E3O-C热过载继电器48-68ATK-E3R-C热过载继电器64-80ATK-E3M-C热过载继电器65-95ATK-E3I-C热过载继电器85-105ATK-E5B-C热过载继电器18-26ATK-E5E-C热过载继电器24-36ATK-E5F-C热过载继电器28-40ATK-E5G-C热过载继电器34-50ATK-E5J-C热过载继电器45-65ATK-E5M-C热过载继电器65-95ATK-E5I-C热过载继电器85-105ATK-E6J-C热过载继电器45-65ATK-E6L-C热过载继电器53-80ATK-E6M-C热过载继电器65-95ATK-E6N-C热过载继电器85-125ATK-E6P-C热过载继电器110-160ATK-E6HJ-C热过载继电器45-65ATK-E6HL-C热过载继电器53-80ATK-E6HM-C热过载继电器65-95ATK-E6HN-C热过载继电器85-125A TK-E6HP-C热过载继电器110-160A TK-N8M-C热过载继电器65-95ATK-N8N-C热过载继电器85-125ATK-N8P-C热过载继电器110-160ATK-N8R-C热过载继电器125-185ATK-N10N-C热过载继电器85-125A TK-N10P-C热过载继电器110-160ATK-N10R-C热过载继电器125-185ATK-N10S-C热过载继电器160-240ATK-N10HN-C热过载继电器85-125A TK-N10HP-C热过载继电器110-160A TK-N10HR-C热过载继电器125-185A TK-N10HS-C热过载继电器160-240A TK-N12P-C热过载继电器110-160ATK-N12R-C热过载继电器125-185ATK-N12S-C热过载继电器160-240A TK-N12T-C热过载继电器200-300ATK-N12U-C热过载继电器240-360A TK-N12V-C热过载继电器300-450ATK-N12HP-C热过载继电器110-160A TK-N12HR-C热过载继电器125-185ATK-N12HS-C热过载继电器160-240ATK-N12HT-C热过载继电器200-300ATK-N12HU-C热过载继电器240-360ATK-N12HV-C热过载继电器300-450ATK-EO2QM-C热过载继电器1、4-2、2ATK-EO2QN-C热过载继电器1、7-2、6ATK-EO2QP-C热过载继电器2、2-3、4ATK-E02QR-C热过载继电器2、8-4、2ATK-E02QS-C热过载继电器4-6ATK-E02QT-C热过载继电器5-8ATK-E02QU-C热过载继电器6-9ATK-E02QV-C速动热过载继电器7-11ATK-E02QW-C速动热过载继电器9-13ATK-E02QX-C速动热过载继电器12-18ATK-E2QX-C速动热过载继电器12-18ATK-E2QB-C速动热过载继电器18-26ATK-E2QE-C速动热过载继电器24-36ATK-E3QB-C速动热过载继电器18-26ATK-E3QE-C速动热过载继电器24-36ATK-E3QF-C速动热过载继电器28-40ATK-E3QG-C速动热过载继电器34-50ATK-E3QJ-C速动热过载继电器45-65ATK-E3QM-C速动热过载继电器65-95ATK-E5QB-C速动热过载继电器18-26ATK-E5QE-C速动热过载继电器24-36ATK-E5QF-C速动热过载继电器28-40ATK-E5QG-C速动热过载继电器34-50ATK-E5QJ-C速动热过载继电器45-65ATK-E5QM-C速动热过载继电器65-95ASZ-HCE热过载继电器SZ-HDE热过载继电器SZ-HEE热过载继电器SZ-A40热过载继电器4N0SZ-A31热过载继电器3N0 1N0SZ-A22热过载继电器2N0 2NCSZ-A2O热过载继电器2N0SZ-A11热过载继电器1N0 1NCSZ-A02热过载继电器2NCSZ-AS1热过载继电器1NO 1NCSZ-AS2热过载继电器1NO1NCSZ-RM热过载继电器SZ-ERW1J热过载继电器set(电源侧/负荷侧) SZ-ERW2W热过载继电器set(电源侧/负荷侧) SZ-ERW3W热过载继电器set(电源侧/负荷侧)SZ-Z1热过载继电器AC/DC24-48VSZ-Z2热过载继电器AC/DC100-250VSZ-Z3热过载继电器AC/DC380-440VSZ-Z31热过载继电器AC/DC24-48VSZ-Z32热过载继电器AC/DC100-250VSZ-Z33热过载继电器AC/DC380-440VSZ-Z4热过载继电器AC/DC24-48VSZ-Z5热过载继电器AC/DC100-250VSZ-Z34热过载继电器AC/DC24-48VSZ-Z35热过载继电器AC/DC100-250VSZ-Z36热过载继电器DC24-48VSZ-Z37热过载继电器DC100-250VSZ-R1热过载继电器L=300mmSZ-R2热过载继电器L=500mmSZ-R3热过载继电器L=700mmSZ-R4热过载继电器L=300mmSZ-R5热过载继电器l=500mmSZ-R6热过载继电器L=700mmSZ-N8T热过载继电器SC-N8,SC-N10SZ-N11T热过载继电器SC-N11,SC-N12SZ-WN8T热过载继电器SC-N8 SWSZ-WN10T热过载继电器SC-N10SWSZ-WN11T热过载继电器SC-N11,N12SWSZ-ZM1E热过载继电器3相,AC220/230V0、1-5、5KWSZ-ZM3E热过载继电器3相,AC220/230V0、1-22KWSZ-ZM2E热过载继电器3相,AC220/230V0、1-5、5KW SZ-ZM4E热过载继电器3相,AC220/230V 0、1-22KW供大家参考。
NR2热继电器 NR2-11.5/Z 0.1-13ANR2热继电器 NR2-25G/Z 0.1-10ANR2热继电器 NR2-25G/Z 13-25ANR2热继电器 NR2-36G/Z 23-36ANR2热继电器 NR2-93G/Z 23-80ANR2热继电器 NR2-93G/Z 80-93ANR2热继电器 NR2-150/Z 80-150ANR2热继电器 NR2-200 80-200ANR2热继电器 NR2-630G 160-630ANR3热继电器 NR3-16 0.11-17.6ANR3热继电器 NR3-25 0.1-8.5ANR3热继电器 NR3-25 11-14ANR3热继电器 NR3-25 19-32ANR3热继电器 NR3-45 0.32-21ANR3热继电器 NR3-45 27-45ANR3热继电器 NR3-85 6-100ANR3热继电器 NR3-105 27-115NR3热继电器 NR3-170 170-200ANR3热继电器 NR3-250 100-400ANR4热继电器 NR4-12.5/Z 0.1-14.5ANR4热继电器 NR4-25/Z 0.1-25ANR4热继电器 NR4-32/Z 4-36ANR4热继电器 NR4-45/Z 1-45ANR4热继电器 NR4-63/F 0.1-63ANR4热继电器 NR4-80/Z 12.5-88ANR4热继电器 NR4-180/F 80-180A1 JR20-16 5.4-8A 热继电器2 JR20-63 24-36A 热继电器3 JR20-10 1.8-2.6A 热继电器4 JR20-250L 170A 热继电器5 JR20-63L 4U 56A 热继电器6 JR20-16 10-14A 热继电器7 JR20-10 8.6-11.6A 热继电器8 JR20-16 3.6-5.4A 热继电器9 JR20-16 8-12A 热继电器10 JR20-16 12-16A 热继电器11 JR20-16 14-18A 热继电器12 JR20-25 7.8-11.6A 热继电器13 JR20-25 11.6-17A 热继电器14 JR20-25 21-29A 热继电器15 JR20-63 16-24A 热继电器16 JR20-63 32-47A 热继电器17 JR20-63 40-55A 热继电器18 JR20-63 47-62A 热继电器19 JR20-63 55-71A 热继电器20 JR20-160 33-47A 热继电器21 JR20-160 47-63A 热继电器22 JR20-160 63-84A 热继电器23 JR20-160 74-98A 热继电器24 JR20-160 85-115A 热继电器25 JR20-160 100-130A 热继电器26 JR20-160 130-170A 热继电器27 JR20-160 144-176A 热继电器28 JR20-250 130-195A 热继电器29 JR20-250 167-250A 热继电器30 JR20-400 200-300A 热继电器31 JR20-400 367-400A热继电器32 JR20-630 320-480A 热继电器33 JR20-10 0.1-0.15A 热继电器34 JR20-10 0.15-0.23A 热继电器35 JR20-10 0.23-0.35A热继电器36 JR20-10 0.35-0.53A 热继电器37 JR20-10 0.53-0.8A 热继电器39 JR20-10 2.6-3.8A 热继电器40 JR20-10 3.2-4.8A 热继电器41 JR20-10 4-6A 热继电器42 JR20-10 5-7A 热继电器43 JR20-10 6-8.4A 热继电器44 JR20-10 7-10A 热继电器45 JR20-630 420-630A 热继电器46 JR20-25 17-25A 热继电器47 JR20-160 115-150A 热继电器48 JR20-10 1.2-1.8A 热继电器38 JR20-10 0.8-1.2A 热继电器JR36-20 0.25-0.35A JR36-20 0.32-0.5AJR36-20 0.45-0.72A JR36-20 0.68-1.1A JR36-20 1.0-1.6AJR36-20 1.5-2.4A JR36-20 2.2-3.5A JR36-20 3.2-5AJR36-20 4.5-7.2A JR36-20 6.8-11A JR36-20 10-16AJR36-20 14-22A JR36-20 20-32A JR36-63 14-22AJR36-63 20-32A JR36-63 28-45AJR36-63 40-63AJR36-160 40-63A JR36-160 53-85A JR36-160 75-120AJR36-160 100-160A。
热继电器型号表型号机型额定TK-E02A-C热过载继电器0.1-0.15ATK-E02B-C热过载继电器0.13-0.2ATK-E02C-C热过载继电器0.15-0.24ATK-E02D-C热过载继电器0.2-0.3ATK-E02E-C热过载继电器0.24-0.36ATK-E02F-C热过载继电器0.3-0.45ATK-E02G-C热过载继电器0.36-0.54ATK-E02H-C热过载继电器0.48-0.72ATK-E02J-C热过载继电器0.64-0.96ATK-E02K-C热过载继电器0.8-1.2ATK-E02L-C热过载继电器0.95-1.45ATK-E02M-C热过载继电器1.4-2.2ATK-E02N-C热过载继电器 1.7-2.6ATK-E02P-C热过载继电器2.2-3.4ATK-E02R-C热过载继电器 2.8-4.2ATK-E02S-C热过载继电器4-6ATK-E02T-C热过载继电器5-8ATK-E02U-C热过载继电器6-9ATK-E02V-C 热过载继电器7-11ATK-E02W-C热过载继电器9-13ATK-E02X-C热过载继电器12-18ATK-E02Q-C热过载继电器16-22ATK-E02Y-C热过载继电器20-25ATK-E2S-C热过载继电器4-6ATK-E2U-C热过载继电器5-8ATK-E2V-C热过载继电器6-9ATK-E2W-C热过载继电器7-11ATK-E2X-C热过载继电器9-13ATK-E2B-C热过载继电器12-18ATK-E2E-C热过载继电器24-36ATK-E2I-C 热过载继电器32-42ATK-E2H-C热过载继电器40-50ATK-E3V-C热过载继电器7-11ATK-E3W-C热过载继电器9-13ATK-E3X-C热过载继电器12-18ATK-E3B-C 热过载继电器18-26ATK-E3E-C热过载继电器24-36ATK-E3F-C热过载继电器28-40ATK-E3G-C热过载继电器34-50ATK-E3J-C热过载继电器45-65ATK-E3O-C热过载继电器48-68ATK-E3R-C热过载继电器64-80ATK-E3M-C热过载继电器65-95ATK-E3I-C热过载继电器85-105ATK-E5B-C热过载继电器18-26ATK-E5E-C热过载继电器24-36ATK-E5F-C热过载继电器28-40ATK-E5G-C热过载继电器34-50ATK-E5J-C热过载继电器45-65ATK-E5M-C热过载继电器65-95ATK-E5I-C热过载继电器85-105ATK-E6J-C热过载继电器45-65ATK-E6L-C热过载继电器53-80ATK-E6M-C热过载继电器65-95ATK-E6N-C热过载继电器85-125ATK-E6P-C热过载继电器110-160ATK-E6HJ-C热过载继电器45-65ATK-E6HL-C热过载继电器53-80ATK-E6HM-C热过载继电器65-95ATK-E6HN-C热过载继电器85-125ATK-E6HP-C热过载继电器110-160ATK-N8M-C热过载继电器65-95ATK-N8N-C热过载继电器85-125ATK-N8P-C热过载继电器110-160ATK-N8R-C热过载继电器125-185ATK-N10N-C热过载继电器85-125ATK-N10P-C热过载继电器110-160ATK-N10R-C热过载继电器125-185ATK-N10S-C热过载继电器160-240ATK-N10HN-C热过载继电器85-125ATK-N10HP-C热过载继电器110-160ATK-N10HR-C热过载继电器125-185ATK-N10HS-C热过载继电器160-240ATK-N12P-C热过载继电器110-160ATK-N12R-C热过载继电器125-185ATK-N12S-C热过载继电器160-240ATK-N12T-C热过载继电器200-300ATK-N12U-C热过载继电器240-360ATK-N12V-C热过载继电器300-450ATK-N12HP-C热过载继电器110-160ATK-N12HR-C热过载继电器125-185ATK-N12HS-C热过载继电器160-240ATK-N12HT-C热过载继电器200-300ATK-N12HU-C热过载继电器240-360ATK-N12HV-C热过载继电器300-450ATK-EO2QM-C热过载继电器1.4-2.2ATK-EO2QN-C热过载继电器 1.7-2.6ATK-EO2QP-C热过载继电器2.2-3.4ATK-E02QR-C热过载继电器 2.8-4.2ATK-E02QS-C热过载继电器4-6ATK-E02QT-C热过载继电器5-8ATK-E02QU-C热过载继电器6-9ATK-E02QV-C速动热过载继电器7-11ATK-E02QW-C速动热过载继电器9-13ATK-E02QX-C速动热过载继电器12-18ATK-E2QX-C速动热过载继电器12-18ATK-E2QB-C速动热过载继电器18-26ATK-E2QE-C速动热过载继电器24-36ATK-E3QB-C速动热过载继电器18-26ATK-E3QE-C速动热过载继电器24-36ATK-E3QF-C速动热过载继电器28-40ATK-E3QG-C速动热过载继电器34-50ATK-E3QJ-C速动热过载继电器45-65ATK-E3QM-C速动热过载继电器65-95ATK-E5QB-C速动热过载继电器18-26ATK-E5QE-C速动热过载继电器24-36ATK-E5QF-C速动热过载继电器28-40ATK-E5QG-C速动热过载继电器34-50ATK-E5QJ-C速动热过载继电器45-65ATK-E5QM-C速动热过载继电器65-95ASZ-HCE热过载继电器SZ-HDE热过载继电器SZ-HEE热过载继电器SZ-A40热过载继电器4N0SZ-A31热过载继电器3N01N0SZ-A22热过载继电器2N02NCSZ-A2O热过载继电器2N0SZ-A11热过载继电器1N01NCSZ-A02热过载继电器2NCSZ-AS1热过载继电器1NO1NCSZ-AS2热过载继电器1NO1NCSZ-RM热过载继电器SZ-ERW1J热过载继电器set(电源侧/负荷侧)SZ-ERW2W热过载继电器set(电源侧/负荷侧)SZ-ERW3W热过载继电器set(电源侧/负荷侧)SZ-Z1热过载继电器AC/DC24-48VSZ-Z2热过载继电器AC/DC100-250VSZ-Z3热过载继电器AC/DC380-440VSZ-Z31热过载继电器AC/DC24-48VSZ-Z32热过载继电器AC/DC100-250VSZ-Z33热过载继电器AC/DC380-440VSZ-Z4热过载继电器AC/DC24-48VSZ-Z5热过载继电器AC/DC100-250VSZ-Z34热过载继电器AC/DC24-48VSZ-Z35热过载继电器AC/DC100-250VSZ-Z36热过载继电器DC24-48VSZ-Z37热过载继电器DC100-250VSZ-R1热过载继电器L=300mmSZ-R2热过载继电器L=500mmSZ-R3热过载继电器L=700mmSZ-R4热过载继电器L=300mmSZ-R5热过载继电器l=500mmSZ-R6热过载继电器L=700mmSZ-N8T热过载继电器SC-N8,SC-N10SZ-N11T热过载继电器SC-N11,SC-N12SZ-WN8T热过载继电器SC-N8SWSZ-WN10T热过载继电器SC-N10SWSZ-WN11T热过载继电器SC-N11,N12SWSZ-ZM1E热过载继电器3相,AC220/230V 0.1-5.5KWSZ-ZM3E 热过载继电器3相,AC220/230V 0.1-22KWSZ-ZM2E热过载继电器3相,AC220/230V 0.1-5.5KWSZ-ZM4E热过载继电器3相,AC220/230V 0.1-22KW . .。
热继电器的常用型号和主要技术参数选用热继电器是一种常用的控制设备,常用于电动机、电加热器等电器设备的过载保护。
下面将介绍热继电器的常用型号、主要技术参数以及选用要点。
一、热继电器的常用型号1.3UA系列热继电器:适用于交流电机的过载保护,具有小型化、灵活、可靠的特点。
常见型号有3UA50、3UA51、3UA58等。
2.3RT系列热继电器:适用于交流电动机起动、反转、停止和过载保护,具有可靠、经济、灵活等特点。
常见型号有3RT1016、3RT1024、3RT1034等。
3.TH系列热继电器:世界上最具代表性的热继电器,采用热电材料和气密性特殊设计,能有效保护起动过流、短路等故障。
常见型号有TH-K,TH-W,TH-N等。
二、热继电器的主要技术参数1.定时时间:即热继电器的响应时间,指继电器从过载发生到动作的时间。
根据实际需要选择合适的定时时间,通常为几秒至几十秒。
2.额定电流:指热继电器在额定电压和额定负载下能承受的最大电流。
根据被保护设备的额定电流选择合适的热继电器。
3.热特性:指热继电器在不同负载下,温度上升和时间的关系。
根据被保护设备的特性选择合适的热特性,通常有标准热特性、快速热特性和超快速热特性。
4.过载能力:指热继电器在额定电压下,能够承受的瞬时过载电流。
过载能力越高,保护效果越好。
5.使用环境:根据工作环境的温度、湿度等条件,选择适合的热继电器。
一般要求热继电器的工作环境温度在-25℃~55℃之间。
三、热继电器的选用要点1.根据被保护设备的额定电流选择合适的热继电器,确保热继电器能够可靠地对设备进行过载保护。
2.根据被保护设备的特性选择合适的热特性,确保热继电器的响应时间和过载保护效果能够满足设备的要求。
3.根据工作环境的温度和湿度等条件选择适合的热继电器,确保热继电器能够在各种环境下正常工作。
4.注意热继电器的安装和接线方法,确保安装正确可靠。
5.定期检查热继电器的工作状态,如果有故障及时更换,并定期进行维护和保养,延长热继电器的使用寿命。
NR2热继电器 NR2-11.5/Z 0.1-13ANR2热继电器 NR2-25G/Z 0.1-10ANR2热继电器 NR2-25G/Z 13-25ANR2热继电器 NR2-36G/Z 23-36ANR2热继电器 NR2-93G/Z 23-80ANR2热继电器 NR2-93G/Z 80-93ANR2热继电器 NR2-150/Z 80-150ANR2热继电器 NR2-200 80-200ANR2热继电器 NR2-630G 160-630ANR3热继电器NR3-16 0.11-17.6ANR3热继电器NR3-25 0.1-8.5ANR3热继电器NR3-25 11-14ANR3热继电器NR3-25 19-32ANR3热继电器NR3-45 0.32-21ANR3热继电器NR3-45 27-45ANR3热继电器NR3-85 6-100ANR3热继电器NR3-105 27-115NR3热继电器NR3-170 170-200ANR3热继电器NR3-250 100-400ANR4热继电器NR4-12.5/Z 0.1-14.5ANR4热继电器NR4-25/Z 0.1-25ANR4热继电器NR4-32/Z 4-36ANR4热继电器NR4-45/Z 1-45ANR4热继电器NR4-63/F 0.1-63ANR4热继电器NR4-80/Z 12.5-88ANR4热继电器NR4-180/F 80-180A1 JR20-16 5.4-8A 热继电器2 JR20-63 24-36A 热继电器3 JR20-10 1.8-2.6A 热继电器4 JR20-250L 170A 热继电器5 JR20-63L 4U 56A 热继电器6 JR20-16 10-14A 热继电器7 JR20-10 8.6-11.6A 热继电器8 JR20-16 3.6-5.4A 热继电器9 JR20-16 8-12A 热继电器10 JR20-16 12-16A 热继电器11 JR20-16 14-18A 热继电器12 JR20-25 7.8-11.6A 热继电器13 JR20-25 11.6-17A 热继电器14 JR20-25 21-29A 热继电器15 JR20-63 16-24A 热继电器16 JR20-63 32-47A 热继电器17 JR20-63 40-55A 热继电器18 JR20-63 47-62A 热继电器19 JR20-63 55-71A 热继电器20 JR20-160 33-47A 热继电器21 JR20-160 47-63A 热继电器22 JR20-160 63-84A 热继电器23 JR20-160 74-98A 热继电器24 JR20-160 85-115A 热继电器25 JR20-160 100-130A 热继电器26JR20-160 130-170A 热继电器27 JR20-160 144-176A 热继电器28 JR20-250 130-195A 热继电器29 JR20-250 167-250A 热继电器30 JR20-400 200-300A 热继电器31 JR20-400 367-400A 热继电器32 JR20-630 320-480A 热继电器33 JR20-10 0.1-0.15A 热继电器34 JR20-10 0.15-0.23A 热继电器35 JR20-10 0.23-0.35A 热继电器36 JR20-10 0.35-0.53A 热继电器37 JR20-10 0.53-0.8A 热继电器39 JR20-10 2.6-3.8A 热继电器40 JR20-10 3.2-4.8A 热继电器41 JR20-10 4-6A 热继电器42 JR20-10 5-7A 热继电器43 JR20-10 6-8.4A 热继电器44 JR20-10 7-10A 热继电器45 JR20-630 420-630A 热继电器46 JR20-25 17-25A 热继电器47 JR20-160 115-150A 热继电器48 JR20-10 1.2-1.8A 热继电器38 JR20-10 0.8-1.2A 热继电器JR36-20 0.25-0.35A JR36-20 0.32-0.5AJR36-20 0.45-0.72A JR36-20 0.68-1.1A JR36-20 1.0-1.6AJR36-20 1.5-2.4A JR36-20 2.2-3.5A JR36-20 3.2-5AJR36-20 4.5-7.2A JR36-20 6.8-11A JR36-20 10-16AJR36-20 14-22A JR36-20 20-32A JR36-63 14-22AJR36-63 20-32A JR36-63 28-45AJR36-63 40-63AJR36-160 40-63A JR36-160 53-85A JR36-160 75-120AJR36-160 100-160A。
NR2热继电器 NR2-11.5/Z 0.1-13A
NR2热继电器 NR2-25G/Z 0.1-10A
NR2热继电器 NR2-25G/Z 13-25A
NR2热继电器 NR2-36G/Z 23-36A
NR2热继电器 NR2-93G/Z 23-80A
NR2热继电器 NR2-93G/Z 80-93A
NR2热继电器 NR2-150/Z 80-150A
NR2热继电器 NR2-200 80-200A
NR2热继电器 NR2-630G 160-630A
NR3热继电器 NR3-16 0.11-17.6A
NR3热继电器 NR3-25 0.1-8.5A
NR3热继电器 NR3-25 11-14A
NR3热继电器 NR3-25 19-32A
NR3热继电器 NR3-45 0.32-21A
NR3热继电器 NR3-45 27-45A
NR3热继电器 NR3-85 6-100A
NR3热继电器 NR3-105 27-115
NR3热继电器 NR3-170 170-200A
NR3热继电器 NR3-250 100-400A
NR4热继电器 NR4-12.5/Z 0.1-14.5A
NR4热继电器 NR4-25/Z 0.1-25A
NR4热继电器 NR4-32/Z 4-36A
NR4热继电器 NR4-45/Z 1-45A
NR4热继电器 NR4-63/F 0.1-63A
NR4热继电器 NR4-80/Z 12.5-88A
NR4热继电器 NR4-180/F 80-180A
1 JR20-16 5.4-8A 热继电器
2 JR20-6
3 24-36A 热继电器
3 JR20-10 1.8-2.6A 热继电器
4 JR20-250L 170A 热继电器
5 JR20-63L 4U 56A 热继电器
6 JR20-16 10-14A 热继电器
7 JR20-10 8.6-11.6A 热继电器
8 JR20-16 3.6-5.4A 热继电器
9 JR20-16 8-12A 热继电器
10 JR20-16 12-16A 热继电器
11 JR20-16 14-18A 热继电器12 JR20-25 7.8-11.6A 热继电器 13 JR20-25 11.6-17A 热继电器 14 JR20-25 21-29A 热继电器 15 JR20-63 16-24A 热继电器 16 JR20-63 32-47A 热继电器 17 JR20-63 40-55A 热继电器18 JR20-63 47-62A 热继电器 19 JR20-63 55-71A 热继电器 20 JR20-160 33-47A 热继电器 21 JR20-160 47-63A 热继电器 22 JR20-160 63-84A 热继电器 23 JR20-160 74-98A 热继电器 24 JR20-160 85-115A 热继电器 25 JR20-160 100-130A 热继电器 26 JR20-160 130-170A 热继电器 27 JR20-160 144-176A 热继电器 28 JR20-250 130-195A 热继电器 29 JR20-250 167-250A 热继电器
30 JR20-400 200-300A 热继电器 31 JR20-400 367-400A 热继电器 32 JR20-630 320-480A 热继电器 33 JR20-10 0.1-0.15A 热继电器
34 JR20-10 0.15-0.23A 热继电器 35 JR20-10 0.23-0.35A 热继电器 36 JR20-10 0.35-0.53A 热继电器 37 JR20-10 0.53-0.8A 热继电器 39 JR20-10 2.6-3.8A 热继电器 40 JR20-10 3.2-4.8A 热继电器 41 JR20-10 4-6A 热继电器42 JR20-10 5-7A 热继电器 43 JR20-10 6-8.4A 热继电器 44 JR20-10 7-10A 热继电器 45 JR20-630 420-630A 热继电器46 JR20-25 17-25A 热继电器47 JR20-160 115-150A 热继电器48 JR20-10 1.2-1.8A 热继电器 38 JR20-10 0.8-1.2A 热继电器
JR36-20 0.25-0.35A JR36-20 0.32-0.5A
JR36-20 0.45-0.72A JR36-20 0.68-1.1A JR36-20 1.0-1.6A
JR36-20 1.5-2.4A JR36-20 2.2-3.5A JR36-20 3.2-5A
JR36-20 4.5-7.2A JR36-20 6.8-11A JR36-20 10-16A
JR36-20 14-22A JR36-20 20-32A JR36-63 14-22A
JR36-63 20-32A JR36-63 28-45AJR36-63 40-63A
JR36-160 40-63A JR36-160 53-85A JR36-160 75-120A
JR36-160 100-160A
JRS1(LR1-D)系列热继电器,JR28系列热过载继电器,TGR36系列热过载继电器,JR29系列热过载继电器,JR20系列热过载继电器,JR16系列热过载继电器,JRS5系列热过载继电器,T系列热过载继电器 JRS2系列热过载继电器,GKJ2系列双金属片式热过载继电器,CSJRS2-3UA系列热过载继电器,CSJR28-LR2系列热过载继电器,CSGTH-85热过载继电器,CSGTH-40热过载继电器,CSGTH-22热过载继电器,RDJ2(LR2)系列热过载继电器,JRS1(LR1-D)系列热过载继电器,CDR6系列热过载继电器,CDR1系列热过载继电器,CDR1系列热过载继电器,CDR7系列热过载继电器,CDR2系列热过载继电器,RHN系列热过载保护继电器,TH-P20热载继电器,TH-P60 ,TH-P12(R) ,TH-20TA ,CZR2系列热继电器,NDR1电子式热过载继电器,JR29-T系列热继电器,ST1系列热过载继电器,TH-N系列热保护继电器,JRS2(3UA)系列热过载继电器,JR29(T)系列热继电器,JRS16系列双金属片热继电器,JR36系列双金属片式热过载继电器,JRS4-d系列热过载继电器,JRS4-160F 250F热过载继电器,JRS4系列热过载继电器,JRS4_140d热过载继电器,GSR1电子式热过载继电器,GSR1-E电子式过载继电器,TGR36系列热过载继电器,TGR36系列热过载继电器。