认知、情感、行为
- 格式:doc
- 大小:36.50 KB
- 文档页数:4
个体的三大模式行为模式
个体的三大行为模式分别是认知行为模式、情感行为模式和行动行为模式。
认知行为模式是指个体在思考和理解问题时所采用的模式。
这种模式涉及个体对信息的处理方式、思考的逻辑、解决问题的策略等。
认知行为模式可以影响个体的决策和行动,从而对个体的生活和工作产生影响。
情感行为模式是指个体在情感体验和情绪调控方面的模式。
每个人都有自己独特的情感行为模式,包括对情绪的感受和表达方式、处理压力和挫折的能力等。
情感行为模式能够影响个体的心理健康和人际关系,从而对个体的幸福感和生活质量产生影响。
行动行为模式是指个体在实际行动和行为表现方面的模式。
这种模式涉及个体对目标的设定和计划、行动的执行力和坚持性等。
行动行为模式能够影响个体的成就感和职业发展,从而对个体的自我形象和社会地位产生影响。
这三大行为模式相互影响、相互作用,共同构成了个体的行为模式。
理解和认知自己的行为模式有助于个体了解自己的优势和不足,并通过适当的调整和发展来提升自己的生活质量和个人成就。
我心中的心理学在我心中,心理学是一门充满魅力和深度的学科。
它探索着人类思维和行为的奥秘,帮助着我们更好地理解自己和他人。
本文将从认知、情感以及行为三个方面,深入探讨在我心中的心理学。
一、认知——开启心智的大门在我心中的心理学中,认知起着关键的作用。
它研究人类的思维过程,包括知觉、注意、记忆、思考等。
通过认知心理学的研究,我们可以了解到人类思维是如何处理信息,如何产生判断和决策。
首先,认知心理学帮助我们认识到人脑的思维能力是无限的。
人类有着惊人的记忆力和抽象思维的能力。
通过训练和提高,我们可以拓展我们的认知边界,提高思维效率和创造力。
其次,认知心理学揭示了人脑工作的规律和机制。
通过研究认知过程中的信息加工、记忆和学习等,我们可以更好地理解自己的思维方式,预测和改变自己的行为。
比如,我们可以利用认知策略和技巧来改善学习效果,提高记忆力和思维灵活性。
二、情感——理解自我与他人的情绪情感是我心中心理学中不可或缺的一部分。
它研究人类情绪的产生、表达和调节。
通过情感心理学的探索,我们可以更好地理解和管理自己的情绪,增强自我意识和情绪智商,并且更好地与他人建立情感连接。
首先,情感心理学帮助我们认识到情绪对我们生活的重要性。
正向的情绪能够提升我们的幸福感和生活质量,而负向的情绪则会带来压力和焦虑。
通过了解情绪的形成和调节机制,我们可以学会控制自己的情绪,更好地面对生活中的挑战。
其次,情感心理学推动着人际关系的发展。
情感的表达和理解是人与人之间建立情感连接的重要方式。
当我们能够准确地理解他人的情绪和需求,我们可以更好地与他人沟通和协调,建立良好的人际关系。
三、行为——探索行为背后的动机行为是我心中心理学中最为引人入胜的部分。
它研究人类行为的原因、动机以及行为的调节和改变。
通过行为心理学的研究,我们可以更好地了解人类行为的逻辑和规律,改善自己的行为习惯,实现个人和社会的发展与进步。
首先,行为心理学帮助我们认识到人类行为的复杂性。
弗里德曼 abc 态度模型弗里德曼ABC态度模型(Friedman ABC Model of Attitudes)是由心理学家卡尔·弗里德曼(Carl Friedman)在20世纪50年代提出的一种心理学模型。
它是一种用于描述个体态度形成和变化过程的模型,被广泛应用于社会心理学和消费者行为研究领域。
该模型以人们对于特定对象或主题的态度为基础,分析了态度形成的三个关键因素:认知、情感和行为(Cognitive, Affective, Behavioral)。
弗里德曼ABC模型的核心假设是,个体的态度是由认知(知识和信念)、情感(情绪和情感体验)和行为(行为倾向和行为实践)三个因素相互作用而形成的。
这三个因素相互联系、相互影响,共同塑造了个体对于某一特定对象的态度。
首先,认知因素(Cognitive)是指个体对于特定对象的知识和信念。
个体通过信息获取和处理来构建对于对象的认知,这些认知又反过来影响个体的态度。
认知因素包括对于对象的了解、对于对象的评估以及对于对象的相关信息的把握。
例如,一个人可能通过阅读、观察或亲身经历来获取关于某种产品的知识,并根据这些知识来形成对该产品的认知。
其次,情感因素(Affective)是指个体对于特定对象的情绪和情感体验。
情感因素是个体态度的情感基础,它可以影响个体对于对象的态度。
个体对于对象的情感体验可以是正面的(如喜欢、满意)或负面的(如厌恶、不满),这种情感状态可以由个体的情绪、情感或感受来表征。
例如,一个人可能对于某种产品有着积极的情感体验,因为该产品能带来愉悦感、满足需求或提升生活质量。
最后,行为因素(Behavioral)是指个体对于特定对象的行为倾向和行为实践。
个体的行为表现可以受到其态度的影响,同时也可以反过来影响个体的态度。
行为因素包括个体对于对象的购买、使用、推荐或评价等行为。
例如,一个人的购买行为可能是由于他对于某种产品持有积极的态度,而他的消费行为又可能进一步强化他对于该产品的态度。
(五)改变的本质——认知、情感与⾏为的互动不同的认知产⽣不同的情感积极⼼理学把⼈的⼼理结构分为三个最重要的系统,即认知(Cognition)、情感(Affect)、⾏为(Behavior),这就是积极⼼理学中最重要的ABC理论。
认知是指我们对某件事或者某个对象的看法,例如有⼈认为社会是⿊暗的,⼈性是贪得⽆厌之类的。
情感也就是“⼈对客观事物是否满⾜⾃⼰的需要⽽产⽣的态度体验”,如:喜、怒、哀、乐。
⾏为当然就是⼤家⽇常⽣活中所表现出的⼀切活动。
这是哪个系统,互相影响,互相制约,共同决定了⼀个⼈的⽣活是否幸福。
情感是内⼼的体验,我们都有情感,我们都知道社会呢么是⾼兴、悲伤、兴奋、愤怒、尴尬、感激、厌恶或者欢喜。
我们知道:⼤部分情感要么是愉快的,要么是不愉快的;并且,避开不愉快的情感,去体验更愉快的情感,这种欲望激发了我们⼤部分的⾏为。
曾经有研究⼈员做过这样⼀个实验:研究⼈员将实验者分为两组,其中⼀组被⾼志注射了肾上腺素,⽽世纪上注射的是维⽣素C;另⼀组没有注射任何药品。
接下来,研究⼈员分别让两组⼈员填了同样⼀份试卷,上⾯都是⼀些⽐较极端、⽐较尖锐甚⾄是不太⽂明的问题,⾯对同样的问题,两组⼈员所表现出来的状况就很不⼀样,被告知注射肾上腺素的实验者情绪很激烈。
所以说,对⾝体状况的认知决定了⼈的感受,进⽽决定了情绪。
在斯坦福⼤学,曾经进⾏过这样⼀组实验:将参加实验的学⽣随机分为两组,其中⼀组被认为是争强好胜的,另⼀组被认为是和平⼤⽅的。
两组进⾏同⼀项内容的活动,但第⼀组被告知活动名称是“社区游戏”,第⼆组被告知是“华尔街游戏”。
在活动过程中,研究⼈员发现,第⼀组的成员更倾向于合作,第⼆与更倾向竞争。
“社区”还是“华尔街”只是名称上的变化,活动的内容是⼀模⼀样的,但还是带来了巨⼤的差别。
我们的情感在很⼤程度上取决于我们的认知,我们在某⼀时刻感到欢喜、失望或是忧郁,取决于相关的认知和信条。
内在的认知影响外在的⾏为认知补单决定我们感受事情的⽅式,⽽且对我们的⾏为⽅式产⽣重要作⽤。
认知情感行为三维目标认知、情感和行为是人类心理活动的三个维度,也是人类行为的基本驱动部分。
人类的行为受到认知和情感的共同影响,在实现个人目标和适应外部环境中起着重要的作用。
首先,认知是指人类通过感知和思维来认识和理解外部世界的能力。
个体对外界事物的认知程度直接影响其行为。
比如,如果一个人错误地认知了某种事物,就会对该事物产生偏见,并在行为中表现出相应的偏见。
另外,个体对于外部世界的认知也会通过认知过滤器的作用,使其在信息接收和处理中有所选择和限制。
其次,情感是人类对于外界刺激所产生的体验和反应。
情感是人类行为的动力源泉,它可以激励和指导个体的行为。
个体的情感状态会对其行为目标产生影响,比如当一个人感到快乐和满足时,他的行为就会更加积极主动;相反,当一个人感到悲伤和痛苦时,他的行为则往往会退缩和消极反应。
最后,行为是人类对于认知和情感的反映。
行为是个体对外部刺激作出的反应,同时也是个体对内心认知和情感感受的表达。
个体的行为可以通过认知和情感的作用而发生改变,比如一个人通过不断学习和思考,可以改变自己的行为方式;一个人通过积极乐观的情感调节,也可以改变自己的行为态度。
在实现个人目标和适应外部环境中,认知、情感和行为之间存在着紧密的联系和相互影响。
首先,个体的认知对于其目标的制定和实现起着重要的作用。
通过对外部信息的获取和处理,个体对目标的认知程度决定了其行为的目标导向性和灵活性。
其次,个体的情感状态会影响其对目标的期望和努力程度。
积极的情感能够激发个体积极面对困难和挑战,从而更加专注和投入于目标实现过程中。
最后,个体的行为会反过来影响其认知和情感。
通过行为的实践和经验积累,个体的认知和情感会更加准确和明确,从而持续促使个体朝着目标前进。
总之,认知、情感和行为是人类心理活动的三个基本维度,它们共同作用于人类行为的制定和实施。
在实现个人目标和适应外部环境的过程中,个体需要通过对认知、情感和行为的理解和调节,不断提升自己的认知水平、积极引导情感体验并灵活调整行为方式,从而更好地实现个人价值和生活满意度。
简述人际关系的心理构成人际关系是指人与人之间的相互作用和联系,是社会生活中不可避免的一部分。
人际关系的心理构成包括情感、认知、行为等多个方面。
本文将从以下几个方面进行详细阐述。
一、情感构成情感是指人们在交往过程中产生的喜怒哀乐、爱憎好恶等感受和体验。
在人际关系中,情感构成了其最基础的组成部分。
情感包括积极情感和消极情感两种类型。
1.积极情感积极情感是指对他人产生的好感、亲近、信任等正向情绪。
在交往过程中,积极情感能够增进彼此之间的信任和友谊,促进关系的发展。
2.消极情感消极情感是指对他人产生的厌恶、敌意、猜疑等负向情绪。
这种负向情绪会造成交往障碍,影响彼此之间的关系。
二、认知构成认知是指个体对外界事物进行主观理解和判断所形成的思想过程。
在人际关系中,认知构成了其重要的组成部分。
认知包括价值观、信念和态度等三个方面。
1.价值观价值观是指人们对于事物的评价标准和取舍方式。
在人际关系中,每个人都有自己的价值观,这种价值观会影响到交往过程中的态度和行为。
2.信念信念是指个体对于某一事物或现象所持有的固定看法。
在人际关系中,个体的信念会影响到他们对待交往对象的态度和行为。
3.态度态度是指个体对于某一事物或现象所持有的情感倾向。
在人际关系中,态度会影响到交往对象之间的互动和沟通。
三、行为构成行为是指个体在交往过程中所表现出来的动作或言语。
在人际关系中,行为构成了其最直接的表现形式。
行为包括语言、身体接触、礼仪等多种类型。
1.语言语言是人际交往最重要也最常用的手段之一。
通过语言表达自己内心想法和情感可以增进彼此之间的理解和沟通。
2.身体接触身体接触是指人们在交往过程中的身体接触和动作。
身体接触可以传递出情感信息,增强彼此之间的亲密感。
3.礼仪礼仪是指人们在社交场合中所遵守的一些行为规范。
通过遵守礼仪可以增进彼此之间的尊重和信任,促进关系的发展。
四、总结人际关系是社会生活中不可避免的一部分,其心理构成包括情感、认知、行为等多个方面。
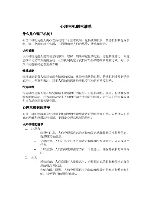
心理三机制三清单什么是心理三机制?心理三机制是指人类心理活动的三个基本机制,包括认知机制、情感机制和行为机制。
这三个机制相互作用,共同影响着人们的思维、情感和行为。
认知机制认知机制是指人们对信息的感知、理解、判断和记忆的过程。
它包括注意力、知觉、思维和记忆等方面的活动。
认知机制决定了我们对外界的感知和理解方式,对于决策和问题解决起着重要作用。
情感机制情感机制是指人们对情绪和情感的感知、体验和表达的过程。
情感机制涉及到情绪的产生、调节和表达,对于人们的情感体验和社交互动具有重要影响。
行为机制行为机制是指人们在特定情境下做出的行为反应。
它包括动机、决策、行动和控制等方面的活动。
行为机制决定了人们的行动方式和行为结果,对于人们的自我管理和社会适应起着关键作用。
心理三机制的清单心理三机制的清单是针对每个机制中的关键要素进行的总结和归纳,以帮助人们更好地理解和应用这些机制。
下面是心理三机制的清单:认知机制的清单1.注意力–选择性注意:人们会根据自己的兴趣和需求选择性地关注某些信息,而忽略其他信息。
–分散注意:人们在多个任务之间进行切换和分配注意力,以完成多个任务。
–长时注意:人们能够集中注意力在一个任务上,并保持较长时间的专注。
2.知觉–感知过滤:人们在面对大量信息时,会根据自己的目标和需求进行信息的筛选和过滤。
–归纳和漏斗原则:人们会根据已有的知识和经验对信息进行整合和归纳,以便更好地理解和记忆。
–顶-下和底-上处理:人们在信息处理中既会从整体到细节(顶-下),又会从细节到整体(底-上)。
3.思维–逻辑思维:人们通过逻辑推理和分析来解决问题和做出决策。
–创造性思维:人们通过联想、想象和创新来产生新的思维和创意。
–反思和思维修正:人们会对自己的思维过程进行反思,并进行必要的修正和调整。
情感机制的清单1.情绪的识别和表达–识别情绪:人们能够识别自己和他人的情绪表达,从而更好地理解和共情。
–情绪表达:人们通过面部表情、语言和身体姿态等方式来表达自己的情绪。
认知、情感、行为——小学心理健康教育的三位一体2023年,小学心理健康教育成为了教育领域的热门话题。
如果我们希望孩子们成为全面发展的人,就需要教育他们如何认知、情感和行为的三位一体。
认知:让孩子们学会思考认知是智力方面的表现,是一个人的认知能力、思维和推理能力等方面的表现。
一个好的认知能力是判断、推理、分析等必不可少的能力。
在小学心理健康教育中,我们应该让孩子们学会思考,想办法培养他们的思维能力。
而思维能力的训练不仅可以促进大脑的发展,还可以帮助孩子们更好地理解世界和解决问题。
情感:让孩子们学会表达情感情感是指一个人在感知世界和自我观察的过程中,对身边事物产生情绪和感情体验的心理状态。
情感涉及到情绪、性格、环境等多个方面。
在小学心理健康教育中,我们应该让孩子们学会表达情感。
让孩子们学会识别和表达自己的情感,这对他们的心理健康十分重要,可以有效地缓解情绪压力,提高情感管理能力和情商。
行为:让孩子们学会自我控制行为是人的活动表现,体现了个体在特定环境下的反应和实际行动。
行为是心理和生理在行动方面的相互作用所体现出来的结果。
在小学心理健康教育中,我们应该让孩子们学会自我控制。
学会自我控制者可以有效地控制自己的情绪、行为等,从而能够更好地实现自己的目标。
三者融合:小学心理健康教育的发展趋势小学心理健康教育的发展趋势是三者融合。
避免孩子们仅掌握其中一种能力,而忽视了其他两种。
例如,如果一个孩子缺乏了认知能力,那么他可能会更难掌控自己的行为和情感;相反,如果他情感稳定而自控力强,那么他就更容易掌控自己的认知能力和行为。
总之,认知、情感和行为是小学心理健康教育的三位一体。
只有让孩子们在这三个方面得到全面的培养,才能真正帮助他们成为全面发展的人。
豪恩斯坦教育目标分类
豪恩斯坦教育目标分类通常分为认知目标、情感目标和行为目标三类。
1. 认知目标:指学生在知识、技能和思维方面的学习目标。
包括:
- 知识目标:学生掌握并记忆相关的学科知识。
- 技能目标:学生能够运用所学的知识和技能解决问题。
- 思维目标:学生能够发展批判性思维、创造性思维和解决问题的思维能力。
2. 情感目标:指培养学生积极的情感态度和价值观。
包括:- 自信心目标:帮助学生建立自信心,相信自己能够成功。
- 动机目标:增强学生对学习的兴趣和动机。
- 责任目标:培养学生的责任心和对他人的关心与尊重。
- 情感目标:培养学生善于体验和表达自己的情感,并积极面对复杂的情绪体验。
3. 行为目标:指对学生行为和建立健康习惯的要求。
包括:- 规范目标:培养学生遵守纪律、尊重他人和社会规范的行为习惯。
- 合作目标:培养学生与他人合作、共同努力的意识和技能。
- 创新目标:培养学生主动探索、创造和解决问题的能力。
- 健康目标:培养学生具备良好的身体健康习惯。
豪恩斯坦教育目标分类帮助教育者明确自己的教育目标,进而
设计相应的教学策略和评估方法,全面培养学生的认知、情感和行为方面的能力。
心理学能力三大分类
心理学能力可以根据不同的分类方式进行划分,其中比较常见的是根据其涉及的认知过程、情感过程和行为过程进行分类,可以将心理学能力分为以下三大类:
1.认知能力:指人类在感知、思维、记忆、学习和解决问题等方面的能力。
认知能力是心理学的核心研究领域之一,包括知觉、注意、记忆、语言、推理、判断、解决问题等多个方面。
2.情感能力:指人类在感受、表达、调节和管理情感方面的能力。
情感能力是心理学的另一个重要研究领域,包括情绪、情感调节、情感表达和情感管理等多个方面。
3.行为能力:指人类在行为表现、动作控制、社交互动等方面的能力。
行为能力是心理学的另一个重要研究领域,包括运动技能、动作协调、社交技能、情绪调节等多个方面。
需要注意的是,这三种心理学能力并不是互相孤立的,而是相互关联和影响的。
例如,认知能力和情感能力之间存在着密切的关系,认知能力的不同水平会影响个体的情感体验和情感调节能力;情感能力和行为能力之间也存在着密切的关系,情感能力的不同水平会影响个体的行为表现和社交互动能力。
因此,在心理学研究中,需要综合考虑这三种心理学能力的相互关系和影响。
认知、情感、行为相互影响(论述三者关系)认知产生情感情感是内心的体验。
我们都有情感——我们都知道什么是高兴、悲伤、兴奋、愤怒、尴尬、感激、厌恶或欣喜,但我们很难对情感给出一个确切的定义。
我们知道:大部分情感要么是愉快的,要么是不愉快的;并且,避开不愉快的情感,去体验更愉快的情感,这种欲望激发了我们大部分行为。
我们的情感在很大程度上取决于我们的认知。
我们在某一时刻感到欣喜、失望还是忧郁,取决于相关的思想和信条。
认知影响行为认知不但决定我们感受事情的方式,而且对我们的行为方式产生重要作用。
认知可以激励我们去做那些与目标一致的事情,例如跟朋友保持联系,坚持锻炼,培养业余爱好或者去解决某个问题。
另一方面,认知也可以产生自我挫败的行为,例如办事拖拉,伤害我们所爱的人,把自己孤立起来,或者忽视自己的健康。
也就是说,认知既可以产生有益的行为,也可以产生有害的行为。
我们已经明白,抛弃消极的、无益的认知可以帮助自己感觉好起来。
而且,改变某些认知可以激励我们行动起来,为人生增光添彩,或者实现目标。
有趣的是,这种关系反过来也成立——正如认知影响情感和行为,行为也可以影响思维和情感。
行为影响认识和情感行为可以从两个方面来影响情感。
首先,某些行为对改善情绪有直接的效果。
其次,某些行为是通过它们对认知的作用来间接影响我们的情感方式。
在有些情况下,改变行为可以影响情绪,我们都有过这样的体会。
也许,有时候你感到沮丧,然后你决定给朋友打电话,打完电话你是不是感觉好一些呢或者,你可以通过参加体育运动、聆听音乐、投身到有趣的事情当中去,从而改善自己的情绪。
类似的活动可以活跃我们的心情,因为这些活动本来就是令人愉悦的,还可以使我们从消极的想法上转移注意。
给我们带来成就感的事情,或者让我们觉得生活有目标的事情,都可以让我们情绪高涨。
上班、从事日常活动可以让我们定心。
打开橱柜、粉刷房间、写信或者完成一项了不起的工作,都可以让我们感觉良好。
认知情感行为模型
认知情感行为模型是一种理论框架,用于解释人类情绪和行为的相互关系。
该模型由认知、情感和行为三个要素组成。
认知是指人们对外界事物和事件的感知、理解和解释过程。
它包括注意力、记忆、思维和推理等心理过程,以及对外部刺激的感知能力。
情感是人类对外界事物和事件产生的主观感受或体验。
情感可以是积极的(如愉快、幸福)或消极的(如悲伤、焦虑),它们会影响人们的情绪和心理状态。
行为是人类在特定情境下的表现和反应。
行为可以是语言表达、肢体动作或其他行动,是人们对认知和情感的外在表现。
认知情感行为模型认为,认知、情感和行为之间存在相互影响的关系。
认知会影响情感和行为,情感也会影响认知和行为,行为则可反过来影响认知和情感。
例如,一个人对某个事物的理解和解释(认知)可能会影响他的情感反应和对应的行为。
该模型还强调个体差异的影响。
不同的人对同一事件可能会有不同的认知、情感和行为反应,因为他们的个人特质、经验和价值观有所不同。
认知情感行为模型在心理学和行为科学研究中被广泛运用。
它对于理解和干预情绪障碍、行为问题和心理健康有着重要的意义。
请以具体事例从“认知、情感和行为”三个方面,反思总结个人心智标题: 通过具体事例反思总结个人心智:认知、情感和行为三个方面正文:个人心智是指一个人的认知、情感和行为方面的能力和特点。
一个人的认知心智可以影响他的决策和行为,而情感和行为心智则可以影响他的社交和生活质量。
本文将从认知、情感和行为三个方面,通过具体事例来反思总结个人心智。
1. 认知心智认知心智是指一个人的思维能力和记忆力。
具体来说,一个人的认知能力可以包括以下几个方面:- 逻辑思维能力:能够运用逻辑思维的方式分析问题,推理出正确的结论。
- 信息处理能力:能够获取、处理和利用信息,快速准确地理解和应用知识。
- 学习能力:具有自我学习、探索和改进的能力,不断提高自己的认知能力。
例如,一个具有逻辑思维能力的人,在进行商业决策时,能够分析市场趋势、竞争对手和消费者需求,制定出正确的商业策略。
一个具有信息处理能力的人,能够在处理信息时快速准确地获取所需的信息,避免信息过载和信息误差。
一个具有学习能力的人,能够通过不断的学习和实践,不断提高自己的认知能力,实现自我超越。
2. 情感心智情感心智是指一个人的情感反应和情绪管理能力。
具体来说,一个人的情感认知能力可以包括以下几个方面:- 情感识别能力:能够识别和理解自己和他人的情感状态,掌握情感的变化规律。
- 情感表达能力:能够表达自己的情感,掌握情感表达的技巧和策略。
- 情感适应能力:能够适应不同的情感环境,保持情绪的稳定性和平衡性。
例如,一个具有情感识别能力的人,能够在遭受挫折、压力或失落时,保持冷静、理性和乐观的心态,积极应对挑战。
一个具有情感表达能力的人,能够在表达自己的情感时,用恰当的方式表达自己的感受,避免产生不必要的冲突和矛盾。
一个具有情感适应能力的人,能够在情感环境发生变化时,快速调整自己的情绪状态,保持心理健康和平衡。
3. 行为心智行为心智是指一个人的行为表现和行为习惯。
具体来说,一个人的行为认知能力可以包括以下几个方面:- 行为预测能力:能够预测自己的行为结果,掌握行为的规律性。
《身体意象量表评分标准下的情感、认知和行为》1. 前言身体意象量表(BIQ)是一种用于评估个体对自己身体形象的感知和评价的心理量表。
它主要关注个体对自己的身体外观和形象的认知和情感反应,以及这种认知和情感对个体行为和心理健康的影响。
本文将从情感、认知和行为三个方面出发,探讨身体意象量表评分标准下的影响和意义。
2. 情感身体意象量表对情感的评估主要包括个体对自己身体的情感体验以及这种情感对个体心理健康的影响。
情感方面,身体意象量表会评估个体对自己身体的满意度、焦虑、压力等方面的情感反应。
通过身体意象量表的评分,可以了解个体对自己身体的情感体验,从而帮助个体更好地理解自己的情感状态,并采取必要的措施来改善自己的情感健康。
3. 认知在认知方面,身体意象量表评定个体对自己身体形象和外观的认知和评价。
身体意象量表通过评分来反映个体对自己身体的认知和评价,包括对自己身体的满意度、对自己身体的自我认知以及对自己身体的认知偏差等方面的评估。
通过认知方面的评定,身体意象量表可以帮助个体更深入地了解自己对身体的认知和评价,从而更好地调整自己的认知偏差,提升自我认知水平。
4. 行为在行为方面,身体意象量表评定个体对自己身体形象的态度和行为。
身体意象量表对行为的评价包括了个体对自己身体的行为、生活方式和健康习惯等方面的评估。
通过身体意象量表的评分,可以了解个体对自己身体的态度和行为,从而帮助个体调整和改善自己的生活方式和健康习惯,提升身体健康水平。
5. 总结和回顾通过对身体意象量表评分标准下的情感、认知和行为的探讨,我们可以看到身体意象量表对个体的情感、认知和行为都有着重要的影响。
身体意象量表不仅可以帮助个体更好地了解自己的情感、认知和行为模式,还可以帮助个体调整和改善自己的情感、认知和行为,从而提升个体的心理健康和身体健康水平。
6. 个人观点和理解从我的个人观点来看,身体意象量表对个体的情感、认知和行为都有着重要的影响。
认知与理解,情感与体验,意愿与行动的表述
举例
认知与理解,情感与体验,意愿与行动是人类思维和行为的重要组成部分。
下面将从不同方面举例说明这些概念的表述。
一、认知与理解
认知是指人类对外界事物的感知、理解和处理的过程,而理解是在认知的基础上对事物本质和内涵的深入把握。
1.认知表述:
我正在阅读一本关于心理学的书,作者通过实例和论证解释了人类思维的特点和规律。
2.理解表述:
通过读完这本书,我对人类思维方式有了更深刻的理解,从而能够更好地理解人们的行为和决策。
二、情感与体验
情感是人类对外界事物的评价和感受,体验是人类通过亲身经历而得到的感知和领悟。
1.情感表述:
听到朋友离世的消息,我感到非常伤心和失落。
2.体验表述:
经历了一次艰难的考试,我对自己的能力和努力有了更深刻的体会,也更加明确了自己未来的目标。
三、意愿与行动
意愿是人类对未来的期望和计划,行动是将意愿转化为实际的行为。
1.意愿表述:
我希望能够学习一门新的外语,以提升自己的跨文化交流能力。
2.行动表述:
为了实现这个意愿,我报名参加了一门西班牙语课程,并每天坚持学习和练习,努力提高自己的语言能力。
综上所述,认知与理解、情感与体验、意愿与行动是人类思维和
行为中不可分割的组成部分。
通过对这些概念的理解和应用,在学习、工作和生活中可以更加自觉地进行思考和决策,更好地实现个人目标
和追求幸福的人生。
我们可以把人的心理结构分为三个最重要的系统,即认知、情感、行为系统。
认知是指我们对某事或某对象的看法,例如有的人认为社会是黑暗的、老板是贪得无厌的之类。
情感也就是“人对客观事物是否满足自己的需要而产生的态度体验”,如喜、怒、悲、恐、爱、憎等。
行为当然就是欠大家日常生活所表现出的一切活动。
这三个系统,互相影响,互相制约,共同决定了一个人的生活是否幸福。
认知会改变我们的情感,这是毫无疑问的。
当一个人认为自己做了一件不道德的事时,他往往会感到羞耻。
为何一些坏人屡屡犯罪,最重要的不是他没有羞耻心,而是他很可能他根本不认为他做的事情是不好的事,例如一个杀人犯,说不定抱持的想法是为民除害,在杀人时就没有内疚感。
关于认知改变情感的例子很多,有这样一个故事,说的是一个母亲,发现自己的小女儿把书房弄得很糟糕,纸板被剪成了碎片,胶水流了一地,就特别地生气,想马上找到女儿训斥一顿;但当她最后在卧室发现自己女儿的时候,看到女儿已经在地上睡着他,身边放着一张自制的卡片,上面写着“妈妈生日快乐”,她的心中突然就涌起了喜悦和激动之情。
情感倒也会反过来影响认知,特别是一些比较鲜明的情感。
我们很多人都经历了一些曾经给我们带来巨大创伤的事情,经历了这些事情后我们的认知有时会产生巨大的转变。
如果一个女孩失恋了,经历了失恋的痛苦,那么她的心中可能会出现“天下男人没有一个好东西”这个念头,并对以后恋爱抱有戒心。
如果一个人在政府部门办事受到了责难,非常地愤怒,那么他可能产生“公务人员都是官僚”的想法。
当然,要是这些事情发生的时候,我们的情感并不是那么强烈,那么对我们认知的改变也并不会很大。
认知会影响我们的行为,如某位作者所说:“认知不但决定我们感受事情的方式,而且对我们的行为方式产生重要作用。
认知可以激励我们去做那些与目标一致的事情,例如跟朋友保持联系,坚持锻炼,培养业余爱好或者去解决某个问题。
另一方面,认知也可以产生自我挫败的行为,例如办事拖拉,伤害我们所爱的人,把自己孤立起来,或者忽视自己的健康。
认知行为情感三个层次
认知行为是通过纠正不合理的认知、改善不恰当的行为,
来减少不良情绪。
它的目标不是消除所有的痛苦情绪,而是形
成实事求是的思维模式,来帮助我们对情绪困扰作出更好的反应。
认知产生情感:例如当工作开展地相当顺利时,就会很满
意很高兴;当看到一个随意乱扔垃圾的人时,就会感到厌恶。
认知影响行为:认知既会产生有益行为,激励我们去做那
些与目标一致的事情,比如坚持锻炼身体,也会产生自我挫败
的有害行为,比如办事拖拉。
行为可以影响情绪:一方面,行为可以直接影响情绪。
比
如当心情不好时,有的人习惯向好友倾诉,有的人喜欢跑步、
听音乐,来改善坏情绪。
另一方面,行为以认知为中介,来间
接影响我们的情感方式。
例如逃避社交会强化“自己不够出色、别人不喜欢自己”的认知,这反过来又会让自己感到孤独、忧伤,自我评价降低。
改变行为可以改变情绪:比如勇于发表演讲,会让我们不
再把这些事情看得很恐怖,而是修正认知,认为“我能应付,
事情并没有想象中那么糟”,从而减轻焦虑。
认知、情感、行为相互影响(论述三者关系)
认知产生情感
情感是内心的体验。
我们都有情感——我们都知道什么是高兴、悲伤、兴奋、愤怒、尴尬、感激、厌恶或欣喜,但我们很难对情感给出一个确切的定义。
我们知道:大部分情感要么是愉快的,要么是不愉快的;并且,避开不愉快的情感,去体验更愉快的情感,这种欲望激发了我们大部分行为。
我们的情感在很大程度上取决于我们的认知。
我们在某一时刻感到欣喜、失望还是忧郁,取决于相关的思想和信条。
体育运动、聆听音乐、投身到有趣的事情当中去,从而改善自己的情绪。
类似的活动可以活跃我们的心情,因为这些活动本来就是令人愉悦的,还可以使我们从消极的想法上转移注意。
给我们带来成就感的事情,或者让我们觉得生活有目标的事情,都可以让我们情绪高涨。
上班、从事日常活动可以让我们定心。
打开橱柜、粉刷房间、写信或者完成一项了不起的工作,都可以让我们感觉良好。
我们的很多行为都能支持或者强化我们已有的认知。
例如,逃避社交可以强化这样一种观念:我们不够出色,别人不喜欢我们。
这回过头有让我们感到孤独、忧伤,自我评价也会降低。
行动上不够果敢,往往会强化这样一种观念:不可以索取我们想要的东西。
有时这会让我们感到受挫折,感到忿忿不平。
对我们畏惧的情境作出逃避的选择,会强化这样的观念:那种情感确实极为可怕。
结果,一旦我们需要面对那种情境,我们就会感到极度焦虑。
试图在任何时候把事情做得完美,则会强化这样的观念:我们所做的一切事情都必须完美。
结果,当我们发现自己难以做到十全十美的时候,我们就会变得紧张不安、不知所措。