一般完整的句子成分的排列为
- 格式:doc
- 大小:21.50 KB
- 文档页数:3
句⼦成分句⼦成分 在平⽇的学习、⼯作和⽣活⾥,⼤家都听说过或者使⽤过⼀些⽐较经典的句⼦吧,从表达的⾓度说,句⼦是最基本的表述单位。
你所见过的句⼦是什么样的呢?以下是⼩编帮⼤家整理的句⼦成分,欢迎⼤家分享。
句⼦成分1 ⼀、句⼦成分 句⼦成分分为六种:主谓宾定状补 主语:说明是谁或什么 谓语:说明主语是什么或怎么样 宾语:是谓语的⽀配成分。
举个最简单的例⼦:我喝⽔。
“我”是主语,“喝”是谓语,“⽔”是宾语。
定语:是修饰句⼦中名词中⼼语的,在名词中⼼语前⾯。
状语:是修饰句⼦中动词或形容词的,在动词或形容词前⾯。
补语:是补充说明谓语的,在动词或形容词后⾯。
举个简单的例⼦,7班的同学正在上张⽼师的语⽂课,同学们听得很认真。
“7班的”“张⽼师的”就是定语。
“正在”就是状语。
“很认真”就是补语。
此外,划分句⼦成分还有两个万能公式: 公式⼀:【状语】,(定语)主语‖【状语】谓语中⼼词+(定语)宾语中⼼语 公式⼆:【状语】,(定语)主语‖【状语】谓语中⼼词+(定语)宾语中⼼语+〈补语〉 掌握以上⼏点,我相信同学们再遇到句⼦成分之类的判断题,就会迎刃⽽解了。
⼆、短语结构类型 短语结构类型分为五种:并列、偏正、动宾、后补、主谓短语。
并列短语:词与词之间是并列关系。
主要类型有名+名,动+动,形+形。
词与词中间常⽤“和、及、⼜、与、并“等连词。
偏正短语:前词为偏,起修饰作⽤。
后词为正,是词组的重⼼。
动宾短语:格式为动词+动词⽀配的对象。
动词⽀配的对象为宾语。
后补短语:格式为动词或形容词+起补充作⽤的成分。
起补充作⽤的成分是补语。
常有“得“作为标志。
主谓短语:格式为主语+谓语。
即“谁或什么”+“是什么或怎么了”。
掌握以上⼏点,判断短语结构类型也不是什么太困难的事。
句⼦成分2 1、他⾮常诚恳的征求⼤家的意见。
2、秋天⽐春天更富有欣欣向荣的景象。
3、张思德同志永远是我们学习的榜样。
4、汽车在望不到边际的⾼原上奔驰。
汉语中完整的句子结构主谓宾,定状补,主干枝叶分清楚,主要成分主谓宾,附加成分定状补。
主语功能被描述,谓语最爱说主语;宾语多在谓语后,配合谓语来描述,定语只在主宾前,限制修饰不含糊;状语有时在句首,谓语前面常光顾;补语天生胆子小,谓后宾后小嘀咕;的前为定得后补,地字前头是状语。
明确概念常练习,学习语法莫怕苦。
主语即一句话中动作的发出人;谓语即一句话中的表示具体动作的部分;宾语即一句话中动作的承受者;补语是句子中动作状态进行修饰;定语是对句子中名词性的词语进行修饰的部分;状语是对句子中的动词性词语或全句整体进行修饰的部分。
例如:我打他主谓宾我打得他头破血流主谓宾补我打得那个人头破血流主谓定宾补今天我打得那个人头破血流状主谓定宾补今天我痛快地打得那个人头破血流状主状谓定宾补完整的句子结构:(定)主//[状]谓<补>+(定)宾如:(我们)学生||[一定][要]学<好>(专业)课程。
定语用在主语前面,是修饰限制主语或宾语的中心语的。
如:“(冬天里)的春天”补语用在谓语的后面,是补充说明谓语中心语的如:“辨认<仔细>”句子成分1、主语主语是谓语陈述的对象,指明说的是“什么人”或“什么事物”。
例如:(1)中国人民志气高。
(2)提高整个中华民族的科学文化水平是亿万人民群众的切身事业。
2、谓语谓语是陈述主语的,说明主语的,说明主语“是什么”或怎么样“。
例如:(1)满天乌云顿时消散了。
(2)树叶黄了。
(3)小王今年十六岁。
(4)鲁迅是中国现代文学的奠基人。
(5)明天星期日。
(6)什么书他都看。
3、宾语宾语在动语后面,表示动作、行为涉及的人或事物,回答“谁”或“什么”一类问题。
例如:(1)什么叫信息?(2)门口围着一群看热闹的。
(3)马克思认为知识是进行斗争和为无产阶级解放事业服务的手段。
4、定语定语是名语前面的连带成分,用来修饰、名词表示人或事物性质、状态、数量、所属等。
例如:(1)那(沉甸甸)的稻谷,象一垄垄(全黄)的珍珠。
一、要点梳理句子的成分有六种——主语、谓语、宾语、定语、状语、补语。
其中基本成分是:主语、谓语、宾语,补充成分是:定语、状语、补语。
句子成分的符号为主语=、谓语-、宾语~、定语( )、状语 [ ]、补语< >,主语部分和谓语部分之间可用‖划开。
一般完整的句子成分排列归纳为:(定语:修饰主语)主语+(状语)谓语(补语)+(定语:修饰宾语)宾语(补语)(一)主语1.多表示人或事物。
作为被陈述的对象,在句首能回答“谁”或者“什么”等问题。
例1:今天晚上‖特别冷。
例2:[明天这个时候],我们‖就可以走出戈壁滩了。
2.以动作、性状或事情做陈述的对象的主语句。
例如:笑‖是具有多重意义的语言。
(二)谓语是对主语的叙述、描写或判断,能回答主语“怎么样”或“是什么”等问题。
1.动词性词语经常做谓语例1:他‖[只]答应了<一声>。
例2:南海一中‖留下<过>(许多人)的梦。
2.形容词性词语也经常做谓语例1:太阳‖热烘烘的。
例2:人参这种植物,‖娇嫩<极了>。
3.主谓短语做谓语例如:这件事‖大家都赞成。
(主谓短语)4.名词性词语做谓语(这种情况很少见,有一定的条件限制,可参考文言文中的判断句)例1:鲁迅‖浙江绍兴人。
(名词短语)例2:她 ‖大眼睛,红脸蛋。
(定中短语,表容貌)(三)宾语是动作的对象或承受者,常位于及物动词或介词后面。
宾语可由名词、代词、数词、名词化的形容词、不定式、动名词、宾语从句等来担任。
1.名词性宾语这种情况较普遍,多数动词只能带名词性宾语,如:给、读、写、讲、修建、交流、挖、交换、校对、跟随等。
例如:玫瑰花我给你们俩十朵,给你紫红的,给她粉红的。
2.动词、主谓短语做宾语,它们充当宾语有一定条件,如:感到、加以、认为、觉得、希望、企图、建议、允许、提议、给以等。
例1:最有效的防御手段是进攻。
(动词作宾语)例2:谁说女子不如男?(主谓短语作宾语)(四)定语 (“的”定语的标志)1.描写性定语,多由形容词性成分充当。
汉语中完整的句子结构完整的句子结构:(定)主//[状]谓<补>+(定)宾如:(我们)学生||[一定][要]学<好>(专业)课程。
定语用在主语前面,是修饰限制主语或宾语的中心语的。
如:“(冬天里)的春天”补语用在谓语的后面,是补充说明谓语中心语的如:“辨认<仔细>"句子成分1、主语主语是谓语陈述的对象,指明说的是“什么人”或“什么事物”.例如:(1)中国人民志气高。
(2)提高整个中华民族的科学文化水平是亿万人民群众的切身事业.2、谓语谓语是陈述主语的,说明主语的,说明主语“是什么”或怎么样“。
例如: (1)满天乌云顿时消散了。
(2)树叶黄了.(3)小王今年十六岁。
(4)鲁迅是中国现代文学的奠基人.(5)明天星期日。
(6)什么书他都看。
3、宾语宾语在动语后面,表示动作、行为涉及的人或事物,回答“谁"或“什么”一类问题.例如:(1)什么叫信息?(2)门口围着一群看热闹的。
(3)马克思认为知识是进行斗争和为无产阶级解放事业服务的手段。
4、定语定语是名语前面的连带成分,用来修饰、名词表示人或事物性质、状态、数量、所属等.例如:(1)那(沉甸甸)的稻谷,象一垄垄(全黄)的珍珠.(2)(三杯)美酒敬亲人。
(3)雪野中有(血红)的宝珠山茶,(白中隐青)的(单瓣)梅花。
(4)(中国)的历史有(自己)的特点.5、状语状语是动语或形容词前面的连带成分,用来修饰、限制动词或形容词,表示动作的状态、方式、时间、处所或程度等.例如:(1)他[已经]走了。
(2)咱们[北京]见。
(3)歌声[把王老师]带入深沉的回忆.(4)科学[终于以伟大的不可抑制的力量]战胜了神权。
副词、形容词经常作状语,表时间、处所的名词经常作状语,一般名词不作状语。
动词中除助动词外,一般动词很少作状语,介词短语常作状语。
一般状语紧连在中心高速的前边,但表时间、处所、目的的名词或介词短语作状语时,可以放在主语的前边,如,[在杭州]我们游览了西湖胜景。
语⽂主谓宾定状补 汉语句⼦由主谓宾定状补构成。
主谓宾定状补指的是主语、谓语、宾语、定语、状语、补语。
那么什么是主谓宾定状补呢?接下来店铺为你推荐语⽂主谓宾定状补,⼀起看看吧! 语⽂主谓宾定状补基础知识点 通俗的理 主语即⼀句话中动作的发出⼈; 谓语即⼀句话中的表⽰具体动作的部分; 宾语即⼀句话中动作的承受者; 补语是句⼦中动作状态进⾏修饰; 定语是对句⼦中名词性的词语进⾏修饰的部分; 状语是对句⼦中的动词性词语或全句整体进⾏修饰的部分. 有⾸⼝诀: 主谓宾,定状补, 主⼲枝叶分清楚, 主要成分主谓宾, 附加成分定状补. 主语功能被描述, 谓语最爱说主语; 宾语多在谓语后, 配合谓语来描述. 定语只在主宾前, 限制修饰不含糊; 状语有时在句⾸, 谓语前⾯常光顾; 补语天⽣胆⼦⼩, 谓后宾后⼩嘀咕; 的前为定得后补, 地字前头是状语. 明确概念常练习, 学习语法莫怕苦. 语⽂主谓宾定状补语句 完整的句⼦结构是: (定)主//[状]谓<补>+(定)宾 例如:(我们)学⽣||[⼀定][要]学<好>(专业)课程 定语⽤在主语前⾯,是修饰限制主语或宾语的中⼼语的如:“(冬天⾥)的春天” 补语⽤在谓语的后⾯,是补充说明谓语中⼼语的 如:“辨认<仔细>” 句⼦成分 1、主语主语是谓语陈述的对象,指明说的是“什么⼈”或“什么事物”。
例如: (1)中国⼈民志⽓⾼。
(2)提⾼整个中华民族的科学⽂化⽔平是亿万⼈民群众的切⾝事业。
2、谓语谓语是陈述主语的,说明主语的,说明主语“是什么”或怎么样“。
例如: (1)满天乌云顿时消散了。
(2)树叶黄了。
(3)⼩王今年⼗六岁。
(4)鲁迅是中国现代⽂学的奠基⼈。
(5)明天星期⽇。
(6)什么书他都看。
3、宾语宾语在动语后⾯,表⽰动作、⾏为涉及的⼈或事物,回答“谁”或“什么”⼀类问题。
例如: (1)什么叫信息? (2)门⼝围着⼀群看热闹的。
汉语中一个完整的句子,其句子成分的排列顺序如下:(定语)主语+(状语)谓语(补语)+(定语)宾语(补语)由这个顺序可以看到:定语是在名词或名词性短语(成分主要是主语和宾语)前对其进行修饰和限制的成分,状语是在谓语(包括动词和动词性短语及形容词和形容词性短语)前对其修饰和限制的成分。
一、句子的基本结构是“主谓宾”或“主谓”。
1、“主谓宾”结构。
这是最常见的结构。
举例:他是学生主语谓语宾语注意:“是”为典型的动词,一般是“谓语”。
小朋友做游戏。
主语谓语宾语柳树抽新枝。
主语谓语宾语2、“主谓”结构。
举例:我笑。
主语谓语雪花飘。
主语谓语马儿跑。
主语谓语主语和宾语是名词,谓语是动词。
二、扩句的方法。
1、给主语或宾语增加修饰词──定语。
举例:小猫吃鱼。
→→→(我家的)小猫吃(新鲜的)鱼。
主语谓语宾语定语主语谓语定语宾语小朋友做游戏。
→→(可爱的)小朋友做(有趣的)游戏。
主语谓语宾语定语主语谓语定语宾语柳树抽新枝。
→→(百年的)柳树抽(嫩绿的)新枝。
主语谓语宾语定语主语谓语定语宾语(数量词也属于定语)2、给谓语增加修饰词──状语或补语。
举例:小猫吃鱼。
→→→小猫[慢条斯理地]吃鱼。
主语谓语宾语主语状语谓语宾语小朋友做游戏。
→→小朋友[快快乐乐地]做游戏。
主语谓语宾语主语状语谓语宾语柳树抽新枝。
→→柳树[奇迹般地]抽新枝。
主语谓语宾语主语状语谓语宾语我笑。
→→①我[大声地]笑。
②我笑〈得直不起腰来〉。
主语谓语主语状语谓语主语谓语补语雪花飘。
→→①雪花[纷纷扬扬地]飘。
②雪花飘〈满天〉。
主语谓语主语状语谓语主语谓语补语马儿跑。
→→①马儿[欢快地]跑。
②马儿跑〈得很快〉。
主语谓语主语状语谓语主语谓语补语3、给整个句子加时间状语或地点状语。
举例:小猫吃鱼。
小猫在院子里吃鱼。
院子里,小猫吃鱼。
小朋友做游戏。
小朋友在操场上做游戏。
操场上,小朋友做游戏。
雪花飘。
雪花在寒冷的冬天飘。
寒冷的冬天,雪花飘。
马儿跑。
马儿在草原上跑。
句子成分划分知识点汉语中一个完整的句子,其句子成分的排列顺序如下:(定语)主语+(状语)谓语(补语)+(定语)宾语(补语)由这个顺序可以看到,定语是在名词或名词性短语(成分主要是主语和宾语)前对其进行修饰和限制的成分,状语是在谓语(包括动词和动词性短语及形容词和形容词性短语)前对其修饰和限制的成分。
例:1定语:我的书美丽的花(以上两个句子中“我”和“美丽”是定语。
)2状语:狠狠地打多么美丽(以上两个句子中“狠狠”和“多么”是状语)从形式上看,定语和中心词之间用“的”字,状语和中心词之间用“地”字,这是标志。
定语是修饰名词和名词性短语的限定性句子成分,哪些词可以充当定语的呢?1.名词:如,”上海的市花是白玉兰”,这里”上海”是名词,充当定语修饰”市花”--主语;2.代词:如,”他的字写得很好”,这里”他”是代词,充当定语修饰”字”--主语;3.形容词:如,”红彤彤的太阳升起来”,这里”红彤彤”是形容词,充当定语修饰”太阳”--主语;4.数量词:如,”这是一本好书”,这里”一本”是数量词,充当定语修饰”书”(当然这里”好”则是形容词,也是修饰”书”的,也是定语)--宾语而动词、介词、连词、助词、叹词等是不能充当定语的。
所以,定语和状语的区分应该是很清楚的前者是修饰名词和名词性短语(主语和宾语),后者用来修饰动词和形容词--谓语,例4这里没有用”的”,它还是定语.当然”的”和”地”一般地是分别用作定语和状语上的,这没有问题.有时,状语仅仅是修饰形容词而已,如”他是一个非常傲慢的人”这里”非常”修饰形容词”傲慢”,而”傲慢”又修饰”人”充当定语,”非常”是副词,作状语.状语是名词前面的连带成分,用来修饰、限制、动词或形容词,表示动作的状态、方式、时间、处所或程度等.例句:(括号内为状语)他[已经]走了咱们[北京]见歌声[把王老师]带入深沉的回忆科学[终于以伟大的不可抑制的力量]战胜了神权说明:1.副词、形容词经常做状语.2.表示时间、处所的名词经常做状语,一般名词不做状语动词中除助动词外很少做状语.3.介词结构常做状语4.一般状语紧连在中心词的前边,但表示时间、处所、目的的名词或介词结构作状语时,可以放在主语的前边.如[在杭州],我们游览了西湖美景.语文中的主语,谓语,宾语,补语,状语,定语,表语是指什么?语文中的主语,谓语,宾语,补语,状语,定语,表语是指什么?用句子加以解释1,主语、谓语和宾语例:我写字。
句子由成分组成。
通常把句子成分分为基本成分,包括主语、谓语、宾语;附加成分,包括定语、状语、补语;独立成分,包括插说语、呼语、感叹语、象声语;特殊成分,包括全句修饰语、复说语等。
主语是谓语的陈述对象,指出谓语说的是谁或是什么的句子成分。
一般的句子都包括主语部分和谓语部分。
例如:你呀,就是不如他。
/山村的夜啊,静得出奇。
/我们的生活很忙碌。
一般情况下,主语在前,谓语在后。
有时会因表达需要而移位。
例如:听谁说的你?名词和名词性词组经常作主语。
例如:花儿开了。
动词和动词性词组也能作主语,但对谓语有一定的选择,不能是动作动词谓语,而只能是含有“是、有、使、让、叫”等不表示具体动作的动词谓语,或表示赞同、反对等意义的主谓谓语等。
例如:虚心使人进步,骄傲使人落后。
从主语和谓语的意义关系看,主语可分为施事主语、受事主语和非施受事主语(中性主语)三种类型。
例如:他吃完饭了。
谓语和主语相对,是主谓句的主要成分之一。
它是对主语加以陈述、说明或描写的部分,能回答“做什么”、“怎么样”、“是什么”之类的问题。
例如:他上课去了。
谓语在主谓句中占有十分重要的地位。
主谓句按结构再分类,就是根据谓语的类型。
谓语共有以下四种:动词谓语:由动词或动词性词组充当的谓语。
带这类谓语的句子叫动词谓语句。
例如:他走了。
形容词谓语:由形容词或形容词性词组充当的谓语。
带这类谓语的句子叫形容词谓语句。
例如:天气很冷。
主谓谓语:由主谓词组充当的谓语。
带这类谓语的句子叫主谓谓语句。
人们习惯上把全句的主语叫做大主语,把全句的谓语叫做大谓语,把主谓谓语的主语叫做小主语,把主谓谓语的谓语叫做小谓语。
全句修饰语是一种特殊的句子成分。
位于句首,修饰全句,通常由介词词组或表示时间、处所的名词性词语,以及部分副词充当。
例如:在亚洲的东边和东南边的海面上,岛屿很多。
复说语也叫复指成分,是同一句子中指称同一事物的两个或两个以上的词或词组。
主要有以下两种:1.称代复说:一个词或词组在句子前面(或后面),后面(或前面)的句子里头用一个代词来指称它。
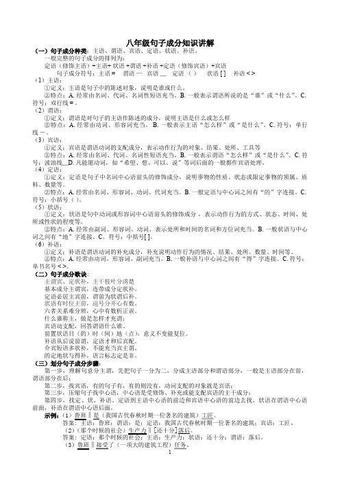
八年级句子成分知识讲解(一)句子成分种类:主语、谓语、宾语、定语、状语、补语。
一般完整的句子成分的排列为:定语(修饰主语)+主语+ 状语 +谓语 +补语 +定语(修饰宾语)+宾语句子成分符号:主语 = 谓语—宾语﹏定语()状语 [ ] 补语 < >(1)主语:①定义:主语是句子中的陈述对象,说明是谁或什么。
②特点:A.经常由名词、代词、名词性短语充当。
B.一般表示谓语所说的是“谁”或“什么”。
C.符号:双行线 = 。
(2)谓语:①定义:谓语是对句子的主语作陈述的成分,说明主语是什么或怎么样②特点:A.经常由动词、形容词充当。
B.一般表示主语“怎么样”或“是什么”。
C.符号:单行线-。
(3)宾语:①定义:宾语是谓语动词的支配成分,表示动作行为的对象、结果、处所、工具等②特点:A.经常由名词、代词、名词性短语充当。
B.一般表示谓语“怎么样”或“是什么”。
C.符号:波浪线﹏D.凡能愿动词,如“希望、想、可以、说”等词后面的一般都作宾语处理。
(4)定语:①定义:定语是句子中名词中心语前头的修饰成分,说明事物的性质、状态或限定事物的领属、质料、数量等。
②特点:A.经常由名词、形容词、动词、代词充当。
B.一般定语与中心词之间有“的”字连接。
C.符号:小括号()。
(5)状语:①定义:状语是句中动词或形容词中心语前头的修饰成分,表示动作行为的方式、状态、时间、处所或性状的程度等。
②特点:A.经常由副词、形容词、动词、表示处所和时间的名词和方位词充当。
B.一般状语与中心词之间有“地”字连接。
C、符号:中括号[ ]。
(6)补语:①定义:补语是谓语动词的补充成分,补充说明动作行为的情况、结果、处所、数量、时间等。
②特点:A.经常由动词、形容词、副词充当。
B.一般补语与中心词之间有“得”字连接。
C.符号:单书名号 < >。
(二)句子成分歌诀:主谓宾、定状补,主干枝叶分清楚基本成分主谓宾,连带成分定状补。
2019高考语文现代汉语语法知识:句子成分辨识学案【一】句子的组成部分,包括主语、谓语、宾语、定语、状语、补语六种主语:1、定义:主语:主语是句子中的陈述对象,说明是谁或什么。
2、特点:A、经常由名词、代词、名词性短语充当。
B、一般表示谓语所说的是“谁”或“什么”。
3、符号:双行线═。
谓语:1、定义:用来说明陈述主语。
2、特点:A、经常由动词、形容词充当。
B、一般表示主语“怎么样”或“是什么”。
3、符号:单行线_____。
宾语:1、定义:表示谓语动词的涉及对象的语言单位。
2、特点:A、经常由名词、代词、名词性短语充当。
B、一般表示谓语“怎么样”或“是什么”。
3、符号:波浪线﹏﹏。
4、凡能愿动词,如“希望、想、可以、说”等词后面的一般都作宾语处理。
定语:1、定义:用在主语和宾语前面,起修饰和限制作用的语言单位。
2、特点:A、经常由名词、形容词、动词、代词充当。
B、一般定语与中心词之间有“的”字连接。
3、符号:小括号〔〕。
状语:1、定义:用在动词、形容词谓语前,起修饰和限制作用的语言单位。
2、特点:A、经常由副词、形容词、动词、表示处所和时间的名词和方位词充当。
B、一般状语与中心词之间有“地”字连接。
3、符号:中括号[]。
补语:1、定义:谓语后面的附加成分,对谓语起补充说明作用,回答“怎么样”、“多久”、“多少”〔时间、处所、结果〕之类问题的语言单位。
2、特点:A、经常由动词、形容词副词充当。
B、一般补语与中心词之间有“得”字连接。
3、符号:单书名号〈〉。
【二】一般完整的句子成分的排列为:定语〔修饰主语〕主语状语谓语补语定语〔修饰宾语〕宾语句子成分符号:主语=谓语-宾语~定语〔〕状语[]补语<>主语、谓语、宾语是句子的主干;定语、状语、补语是句子的枝叶。
一般来说,句子主干已经可以把意思表达清楚,而枝叶只是修饰一下,是意思表达得更精确、明了。
主干不一定完整的主语、谓语、宾语,也可能只有主语和谓语。
九年级《语法练习-句子》1.句子成分一般完整的句子成分的排列为:定语(修饰主语)+主语+状语+谓语+补语+定语(修饰宾语)+宾语。
2.区分宾语和补语宾语和补语都位于动词后,宾语多数是名词性成分,补语是谓词性成分,但宾语可能用谓词性成分,补语可能用表时段的名词性成分,两者都可用量词短语充当。
因此有必要区别清楚宾语和补语。
(1)细推敲两种概念,从回答问题入手。
宾语是动词的连带成分,它与动词之间是被涉及与涉及的关系,回答的是“谁”或“什么”一类的问题;而补语是动词或形容词后边的连带成分,它与动词、形容词之间是补充和被补充,说明和被说明的关系,回答的是“怎么样”的问题。
例:①他打球。
②他打〈输〉了(2)依词性类别判定,细辨认数量结构。
宾语经常用名词、代词或其他名词性短语来充当;而补语经常用形容词、动词、介词短语或其他动词、形容词性的词语来充当。
A.数量结构在句子中既可以充当宾语,也可以充当补语,这时我们就要从词的意义上去区分。
例:他写了三篇;他唱了〈三遍〉。
B.此外,非动作动词“有、等于、变成”等后面所带的数量结构都是这些词所涉及的对象,所以不是补语,而是宾语。
例:我有十个;一个变成了二个;三个加三个等于六个。
(3)用“得”“这”二字检验,从“顺序”“结构”分析。
A.结构助词“得”是补语的标志。
但是,如果“得”字不作为结构助词而作为独立词素出现时,我们就不能混为一谈。
例:①他懂得这事。
②你值得学习。
B.用代词“这”可以判定“个”字的宾语和补语。
“个”字是最常见的量词,通常用在名词前头。
例:①吃个西瓜。
②吃个〈痛快〉。
(4)宾语和补语在动词后的位置也可以作为判定依据。
一般来说,动词后边同时有宾语或补语时,是补在前、宾在后。
例他打了三次球。
但也有些情况却恰恰相反,是宾在前、补在后。
例他每天上山<两趟>。
划分句子成分口诀主谓宾、定状补,主干枝叶分清楚。
基本成分主谓宾,附加成分定状补。
主语讲谁或什么,陈述主语是谓语。
2015电⼤现代汉语专题形考作业1-6答案形考⼀1. 浏览本课程各个部分的学习内容并简要介绍。
答:第⼀章为《国家通⽤语⾔⽂字法》解读,主要介绍了语⾔⽂字法的基本内容与实施;第⼆章是语⾳,主要介绍了⼀些实⽤性的知识,如普通话的达标测试等;第三章为词汇,主要介绍了语素问题,合成词,汉语语汇与汉⽂化的关系和词汇的运⽤;第四章为语法,介绍了词类,短语,句⼦和句⼦的分类、意义,还有常见的语病;第五章为汉字,主要介绍了汉字的结构,汉字的现代化,和汉字的⽂化;第六章是⽹络语⾔,详细的介绍了⽹络语⾔及其形成的原因,⽹络语⾔的特点和⽹络语⾔的发展和规范。
2. 本课程的六个专题,你对哪个专题最感兴趣?对哪个专题最不感兴趣?谈谈原因。
答:我对第六个专题最感兴趣。
因为这个专题讲的是⽹络语⾔。
⽹络语⾔是⼀种新兴的语⾔,我们⽐较陌⽣但⼜必须了解,才能在⽹络上进⾏交流。
⽐如:“沙发”、“杯具”、“我爸是李刚”、“反正我是信了”……⽽此专题详细的介绍了⽹络语⾔及其形成的原因,⽹络语⾔的特点和⽹络语⾔的发展和规范。
学习后,总觉得受益匪浅。
对第⼆个专题最不感兴趣。
因为这个专题讲的是通⽤语⾔—普通话,当中涉及到的⼀些实⽤性的知识很难在短期内掌握,我觉得有点“复杂”。
3.颁⾏《国家通⽤语⾔⽂字法》有什么样的意义?第⼀,有利于维护国家主权和民族尊严,有利于国家的统⼀、民族的团结、社会的进步;第⼆,有利于社会主义物质⽂明和精神⽂明的建设;第三,有利于国家通⽤语⾔⽂字的规范化和标准化,⽽实现国家通⽤语⾔⽂字的规范化和标准化,对于促进民族间交往、普及⽂化教育、发展科学技术、适应现代经济和社会发展的需要,提⾼⼯作效率都具有⾮常重要的作⽤。
《国家通⽤语⾔⽂字法》的颁⾏具有⼗分重要的意义,是我国语⽂⽣活中的⼀件⼤事,也是我国社会主义现代化建设的⼀件⼤事,它标志着我国语⾔⽂字规范化、标准化⼯作正式步⼊法制化的轨道,进⼊了⼀个新的发展时期。
4普通话为什么要以北⽅话为基础⽅⾔?我国北⽅各省⽅⾔,虽有不同,但都可听懂,⾔语意思表达⽅式也⽐较接近。
句子成分的排列与顺序句子是构成语言的基本单位,由不同的成分组成。
句子成分的排列和顺序对于句子的理解和表达起着重要的作用。
正确的句子成分排列和顺序可以使句子更加清晰、流畅,通过准确的语序来传达信息,使读者更容易理解句子的含义。
本文将探讨句子成分的排列与顺序。
一、主语与谓语的排列主语和谓语是句子中最重要的两个成分,它们通常处于句子的前半部分。
例如:- 主语 + 谓语:小明玩耍。
- 谓语 + 主语:游泳的是小明。
在上述例子中,主语和谓语的排列顺序表明了句子中的动作发出者和动作内容。
二、宾语与谓语的排列宾语通常紧随谓语动词之后,帮助说明动作的对象或受事者。
例如:- 谓语 + 宾语:他喜欢看电影。
- 宾语 + 谓语:电影他喜欢看。
在上述例子中,宾语与谓语的排列顺序可以根据句子需要而调整。
但需要注意的是,在中文中常常采用谓宾的顺序来表示动作的发出者和接受者。
三、状语与谓语的排列状语是用来修饰动词、形容词或副词的成分,用以表示时间、地点、方式等信息。
在句子中,状语通常放在谓语动词之前或之后。
例如:- 谓语 + 状语:他经常去图书馆学习。
- 状语 + 谓语:每天早晨,他都去图书馆学习。
在上述例子中,状语的排列顺序可以根据需要来调整,以凸显句子中的重点信息。
四、定语与名词的排列定语是用来修饰名词的成分,用以增加名词的具体描述。
在句子中,定语通常放在名词之前。
例如:- 定语 + 名词:蓝色的天空- 名词 + 定语:天空上的飞鸟在上述例子中,定语的排列顺序可以灵活调整,以突出句子中的修饰信息。
五、补语与谓语的排列补语是用来补充、说明谓语动词或名词的成分,通常跟在谓语动词或名词之后。
例如:- 谓语 + 补语:他认为这个问题很重要。
- 补语 + 谓语:这个问题他认为很重要。
在上述例子中,补语的排列顺序可以根据需要来调整,以达到句子的表达效果。
六、总结句子成分的排列和顺序对于句子的表达至关重要。
通过恰当的句子成分排列和顺序,可以使句子更加准确、流畅,帮助读者更好地理解句子的含义。
句子成分1. 一般完整的句子成分的排列为:定语(修饰主语)主语状语谓语补语定语(修饰宾语)宾语名形代(的)名代介动形副 (地)动形介动形副(得)名形代(的)名代举例:两只美丽的画眉高兴地唱一首歌。
主语:画眉谓语:唱宾语:歌①(两只美丽的)画眉“两只美丽”是“画眉”--主语中心语的修饰部分,叫“定语”。
②[高兴]地唱谓语中心语“唱”前边的修饰、限制成分--“高兴”为“状语”。
③(一首)歌宾语中心语“歌”前的修饰、限制部分--“一首”为“定语”。
④歌唱得<好>修饰、限制谓语中心语“唱”,并放在它后面的部分--“好”为“补语”。
划分句子的口诀:句子成分要划对,纵观全局找主谓。
定主状谓补定宾,宾语只受谓支配。
名词代词当主宾,动形经常作谓语,介宾短语作状补,定语常用形容词。
“的”定“地”状“得”后补。
绕口令主谓宾定状补,主干枝叶分清楚。
主干成分主谓宾,枝叶成分定状补定语必居主宾前谓前为状谓后补。
状语有时位主前,逗号分开心有数。
什么谁称作主,做是怎样才充谓;宾语动支配,回答谓语什么谁。
前置状语目(的)时(间)地(点),意义不变能复位。
补语从后说前谓,定语才和后宾配。
介宾短语多状补,不能充当宾主谓。
的定地状与得补,语言标志定是非。
词性介词:自从以当为按照,由于对于为了到;和跟把比在关于,除了同对向往朝;用在名词代词前,修饰动形要记牢。
名词:人和事物各有名,万千名目可辨清。
表示名称即名词,具体抽象有不同。
时间空间和地点,方向位置有专称。
主宾定谓都可作,名词具有多功能。
动词:世间万物皆运动,于是动词相应生。
行为动作和发展,存在消失与变更。
心理活动及判断,一概可作谓语用。
能愿趋向两动词,配合谓语意更明。
形容词:人有特征物有形,修饰动名靠形容。
事态动作有性状,描摹性状用形容。
形容词语极丰富,准确修饰需深功。
形容词语功能多,主要充当状谓定。
数词:数词即为表数目,确数概数和序数。
确数包括整分倍,不定数目是概数。
整数前加老第初,排列顺序是序数。
句子成分的正确顺序句子是语言交流中最基本的单位,它由不同的成分组成,各成分的排列顺序决定了句子的意思和表达的清晰度。
本文将介绍句子成分的正确顺序,帮助读者更好地理解和运用中文语法。
主语句子的主语是句子中起主导作用、动作发出者或者动作承受者的成分。
在汉语中,主语通常位于句首,通过它可以确定句子的主题和动作的执行者。
例如:"他"去学校了。
谓语谓语是句子中说明主语动作、状态或者性质的成分,它包含动词和其他修饰动词的成分。
谓语通常紧跟在主语后面,构成句子的核心。
例如:他"去"学校了。
宾语宾语是说明句子主语所针对的对象或者动作承受者的成分。
宾语通常紧跟在谓语动词后面,表示动作的直接或间接对象。
例如:他去"学校"了。
状语状语是修饰整个句子、说明情况、时间、地点、方式等信息的成分。
它可以插入句子的任意位置,增加句子的表达力和信息量。
例如:他去学校"昨天"了。
定语定语是对名词或代词进行修饰、限定或描述的成分。
它通常位于被修饰的名词或代词之前,起到具体化或者概括性的作用。
例如:一本"有趣"的书。
补语补语是对主语或宾语补充说明,使句子的意义更完整的成分。
补语通常位于谓语动词后面,用来补充或者强调动作或状态的性质。
例如:"他"变成了一名医生。
插入语插入语是对句子内容作补充说明、表达感叹、呼唤、表示说话人的态度等的成分。
插入语通常用逗号或者破折号与句子分隔开来。
例如:我的天,"我真是太高兴了"。
通过以上对句子成分的介绍,读者可以了解到句子成分的正确顺序是主语、谓语、宾语、状语、定语、补语和插入语。
理解句子成分的正确顺序对于正确理解句子的意义、写作和表达能力的提升至关重要。
在日常学习和实践中,我们应该注意句子成分的排列顺序,确保句子的表达准确、清晰,提高我们的语言交流能力。
以上就是句子成分的正确顺序的相关介绍。
一般完整的句子成分的排列为:
定语(修饰主语)主语状语谓语补语定语(修饰宾语)宾语
顺口溜
主谓宾,定状补,主干枝叶分清楚。
主干成分主谓宾,枝叶成分定状补。
定语必居主宾前,谓前为状谓后补。
状语有时位主前,逗号分开心有数。
基本成分主谓宾,连带成分定状补。
六者关系难分辨,心中有数析正误。
什么谁称主,做是怎样才充谓;
宾语动支配,回答谓语什么谁。
前置状语目(的)时(间)地(点),
意义不变能复位。
补语从后说前谓,定语才和后宾配。
介宾短语多状补,
不能充当宾主谓。
的定地状与得补,语言标志定是非。