汽油吸附脱硫题库(s-zorb)
- 格式:docx
- 大小:189.36 KB
- 文档页数:24
中级
试题1:清理加热炉火嘴操作〔现场模拟〕
试题2:离心泵的切换〔现场模拟〕
试题3:离心泵启动前的检查〔现场模拟〕
试题4:设备的防冻防凝〔现场模拟〕
试题5:机组检修前后氮气的置换〔现场模拟〕
试题6:压力表的更换〔现场模拟〕
试题7:绘制循环氢压缩机润滑油系统的工艺流程图
试题8:绘制循环氢压缩机冷却水系统的工艺流程图
试题9:绘制循环氢压缩机氮气系统的工艺流程图
试题10:压缩机润滑油过滤器切换〔现场模拟〕
试题11:补充氢压缩机排气超温处理〔现场模拟〕
试题12:反吹氢压缩机排气超温处理〔现场模拟〕
试题13:换热器泄漏检查〔现场模拟〕
试题14:泵轴承温度异常的判断〔现场模拟〕
试题15:换热器的投用〔现场模拟〕
试题16:设备联锁状态检查〔现场模拟〕
试题17:泵入口过滤器清理〔现场模拟〕
试题18:往复压缩机启动前的检查〔现场模拟〕
试题19:加药泵的投用〔现场模拟〕
试题20:压缩机润滑油压调整〔现场模拟〕
试题21:压缩机负荷调整〔现场模拟〕
试题22:压缩机密封泄漏处理〔现场模拟〕
试题23:加热炉通风机的投用操作〔现场模拟〕
试题24:加热炉引风机的投用操作〔现场模拟〕
试题25:空冷轴流风机的巡检〔现场模拟〕。
一、判断题(对的画“√”,错的画“×”)1.脱硫反应器开工过程中要避免飞温,压力容器超温。
(√)2.再生器反应热都是由取热盘管移走。
(×)正确答案:再生器反应热是主要由烟气和取热盘管移走。
3.为了保证过滤器平稳运行,必须保证过滤器压差不能超过某一规定值。
(√)4.停工时,换热器应快速降温降压,防止换热器泄漏。
(×)正确答案:停工时,换热器应缓慢降温降压,防止换热器泄漏。
5.切换润滑油过滤器时,应准确快速,避免润滑油压力波动。
(√)6.当风量不足时,程控球阀动作速度不受风量影响,只受风压影响。
(×)正确答案:程控球阀动作速度不仅受风量影响,且受风压影响。
7.操作人员必须按照操作规程使用管道,定时巡回检查。
(√)8.在管道系统投入运行之前,应保持锁紧装置,避免恒力支吊架变形太大。
(×)正确答案:在管道系统投入运行之前,拆去锁紧装置,使恒力支吊架处于正常工作状态。
9.弹簧支吊架在安装时,要确认弹簧整定位置、热位移方向和大小是否正确。
(√)10.电加热器加热功率主要由加热器内部温度控制。
(×)正确答案:电加热器加热功率主要由加热器工艺介质出口温度控制。
11.电加热器在运行过程中必须保证有介质通过,防止干烧。
(√)12.闭锁料斗控制球阀由程序控制,在程序控制过程中可以手动操作。
(×)正确答案:闭锁料斗控制球阀由程序控制,在程序控制过程中不可以手动操作。
13.操作球阀时,手柄旋转角度是180°。
(×)正确答案:操作球阀时,手柄旋转角度是90°。
14.加热炉操作时应严格遵守操作规程及工艺指标,保证加热炉在设计允许的范围内运行,严禁超温、超压、超负荷运行,并尽量避免过低负荷运行。
(√)15.更换法兰垫片时,把紧螺栓应按顺时针或逆时针方向逐一把好。
(×)正确答案:更换法兰垫片时,把紧螺栓应按对角的方向按顺序逐一把好。
颗粒密度=骨架密度(骨架密度×孔体积)+1第1题:什么叫固体流化态?什么叫流化床?答:成群的固体小颗粒和运动着的流体(气体或液体)搅混在一起,使固体颗粒能够像流体一样自由流动的现象叫做流化态。
固体流化态是在容器内进行的,我们把容器和在其中呈流化态的固体颗粒一起称为流化床。
第2题:固体流化态专业术语。
松动气:任何可以促进吸附剂流化的补充气体(空气、蒸汽、氮气等)。
吸附剂表观堆积密度:是指松散堆积的吸附剂,是在最小流流化速度下的吸附剂密度。
床层密度:固休颗粒和气体形成的流化床的平均密度,床层密度主要是气体速度的函数和温度的函数。
最小鼓泡速度(Umb ):即分散的个别的气泡开始形成时的速度。
最小流化速度(Umf ):吸附剂全部重量被流化气体支撑起的最低速度,在这个最小的气体速度下,固体颗粒填充床开始膨胀,并具流体行为。
Umb /Umf 的比值越大,吸附剂越易被流化。
空塔速度:气体通过无任何固体存在的容器和管道时的速度,是流化气体通过单位横截面积时的体积流速。
骨架密度:构成各个吸附剂粒子的纯固体材料的实际密度。
孔体积:吸附剂颗粒中的孔或空隙的体积。
颗粒密度:考虑到固体颗粒结构中空隙体积,固体颗粒实际密度。
颗粒密度由下式计算:第3题:形成流化床必须具备的条件。
答:(1)要求一个容器。
在本装置中,如反应器、再生器、还原器、反应器接收器、闭锁料斗、再生器接收器等,通常在这些容器的底部还需要安装分布板和分布管,以便使气体沿界面均匀分布,形成稳定的流化床,有时还在容器内部增加格栅,用来破碎流化过程中产生的较大气泡,以改善流化效果;(2)容器内要有一定数量的固体颗粒,本装置使用微球吸附剂,粒径平均约65微米;(3)要有流化介质,就是能使固体颗粒流化起来的物质——流体。
流体可以是液体,也可以是气体。
本装置使用氢气、油气、氮气、空气等作为流化介质。
第4题:什么是吸附剂筛分组成?答:气固流化床中固体颗粒的粒径通常是由小到大分布的,某一粒径区间内吸附剂的百分含量称为吸附剂的筛分组成。
高级
试题1:循环氢压缩机正常停机操作(现场模拟)
试题2:循环氢压缩机正常维护操作(现场模拟)
试题3:离心泵的正常维护操作(现场模拟)
试题4:泵轴承严重磨损的判断(现场模拟)
试题5:反再系统主要设备结构图
试题6:稳定系统主要设备结构图
试题7:往复压缩机结构图
试题8:循环氢压缩机开机前的常规检查操作(现场模拟)
试题9:阀门验收操作(现场模拟)
试题10:闸阀打不开的故障处理(现场模拟)
试题11:反应器内部检查操作(现场模拟)
试题12:再生器内部检查操作(现场模拟)
试题13:一般容器内部检查操作(现场模拟)。
一、判断题(对的画“√”,错的画“×”)1.[T]BBA001 3 3 4往复压缩机活塞有多个活塞环时,安装时,应保证各环切口一一相对应。
()[T/][D]×[D/]正确答案:往复压缩机活塞有多个活塞环时,安装时,应保证各环切口相互错开。
2.[T]BBA002 3 3 4往复压缩机填料密封一般由切向环和径向环组成,切向环面向高压侧。
()[T/][D]×[D/]正确答案:往复压缩机填料密封一般由切向环和径向环组成,径向环面向高压侧。
3.[T]BBA003 3 3 4往复压缩机排气温度超高时设置报警或停车保护系统。
()[T/][D]√[D/]4.[T]BBA004 3 3 4往复压缩机监测系统一般包括现场仪表和远传仪表。
()[T/][D]√[D/]5.[T]BBA005 3 3 4循环氢压缩机入口压力高时,向DCS仪表发出报警。
()[T/][D]×[D/]正确答案:循环氢压缩机入口压力低时,向DCS仪表发出报警。
6.[T]BBA006 3 3 4反吹氢及补充氢联合压缩机入口压力低于设定值时,压缩机联锁停车。
()[T/][D]×[D/]正确答案:反吹氢及补充氢联合压缩机入口压力低于设定值时,压缩机发出压力低报报警声音。
7.[T]BBA007 3 3 4往复压缩机空负荷试车时,不必投用润滑油系统。
()[T/][D]×[D/]正确答案:往复压缩机空负荷试车时,必须投用润滑油系统。
8.[T]BBA008 3 3 4往复压缩机管路吹扫时,可通过启动压缩机,利用压缩机的吸力和排力将管路吹扫干净。
()[T/]正确答案:往复压缩机管路吹扫时,必须隔离压缩机,防止杂物进入压缩机气缸内。
9.[T]BBA009 3 3 4往复压缩机空负荷试车时,第一次应瞬间启动电动机,检查压缩机曲轴转向是否正确,停机后检查压缩机各部位情况,如无异常现象后,可进行第二次启动。
()[T/][D]√[D/]10.[T]BBA010 3 3 4压缩机负荷试运转必须在空负荷试运转合格和系统设备、管线吹扫完毕后进行。
S-Zorb装置正常运行时存在的风险
1.高温高压易燃易爆:原料、产品均是易燃、易爆的高温高压液体
和气体,主要包括汽油、氢气、轻烃等,一旦泄露容易发生着火或爆炸事故,危及人身安全。
高温容易引起烫伤。
装置排出的含油污水油气挥发遇明火可导致闪爆,排污的地漏应该加盖石棉布。
2.吸附剂粉尘和高温吸附剂烫伤:S-Zorb吸附剂对人的呼吸系统能造
成损害,在平时采样、转剂和装卸吸附剂操作过程中必须佩戴防尘口罩。
吸附剂输送管线的弯头处容易引发管线磨损破裂,导致高温吸附剂泄露伤人,正常操中应加强注意。
3.射线伤害:S Zorb装置在反再部分共有15处γ射线放射源,γ射
线可以破坏肌体组织的细胞结构,从而引起病变。
为防止或减少放射源发出的射线对人体的伤害,应该尽量远离放射源,在放射源周围加上屏蔽材料,减少射线的泄漏,尽量减少接触射线的时间,操作维修放射性仪表动作要快。
4.碱洗单元的碱液腐蚀和二氧化硫中毒:碱洗单元采用氢氧化钠溶
液吸收再生系统产生的二氧化硫,正常收碱、采样和其它操作时应佩戴防护手套和防毒面具。
5.氨中毒:D121底产生含氨污水,氨对皮肤黏膜有刺激腐蚀作用,
高浓度可引起严重后果,危害人体健康,正常操作应加强个人防护意识。
6.噪声伤害:装置正常生产时,各机泵和塔器等设备产生噪声对人
的听力造成损害,进入装置应佩戴耳罩。
7.蒸汽烫伤和氮气窒息:蒸汽高温高压,氮气可以稀释周围空气,
使空气氧含量降低,正常使用蒸汽的氮气时应该注意防烫伤和窒息。
8.高空坠落:在两米以上高空作业时要系好安全带,防止坠落。
一、判断题(对的画“√”,错的画“×”)1.[T]BBA030 3 3 4闭锁料斗锥部通气盘的主要作用是过滤作用。
()[T/][D]×[D/]正确答案:闭锁料斗锥部通气盘的主要作用是防止容器内吸附剂倒流到循环氢管线内。
2.[T]BBA031 3 3 4闭锁料斗底部料腿上松动线上设置插入元件的主要作用是过滤作用。
()[T/][D]×[D/]正确答案:闭锁料斗底部料腿上松动线上设置插入元件的主要作用是防止吸附剂倒串到松动管线内。
3.[T]BBA032 3 3 4闭锁料斗过滤器压差包括正向压差和反向压差。
()[T/][D]√[D/]4.[T]BBA033 3 3 4闭锁料斗过滤器在运行过程中没有反吹过程。
()[T/][D]×[D/]正确答案:闭锁料斗过滤器在运行过程中反吹过程在程序中实现(第八步)。
5.[T]BBA034 3 3 4安全阀的整定压力是指操作压力。
()[T/][D]×[D/]正确答案:安全阀的整定压力是指安全阀起跳压力,高于容器或管道的操作压力。
6.[T]BBA035 3 3 4目前加热炉在检修完毕后都必须烘炉。
()[T/][D]×[D/]正确答案:使用某些衬里的加热炉(如全耐火纤维衬炉)可以不烘炉即可投入生产。
7.[T]BBA036 3 3 4加热炉正常停工时,应逐渐降低加热炉出口温度。
()[T/][D]√[D/]8.[T]BBA037 3 3 4加热炉紧急停工时,应首先灭掉火嘴。
()[T/][D]√[D/]9.[T]BBA038 3 3 4通常情况下,螺栓的材质比螺母的材质低一级。
()[T/][D]×[D/]正确答案:通常情况下,螺母的材质比螺栓的材质低一级。
10.[T]BBA039 3 3 4垫片选用与法兰面形式有关,与管道内的介质没有关系。
()[T/][D]×[D/]正确答案:垫片选用与法兰面形式有关,与管道内的介质也有关系。
一、判断题(对的画“√”,错的画“×”)1.[T]BBA048 3 3 4闭锁料斗设置核料位计和料位开关。
()[T/][D]√[D/]2.[T]BBA049 3 3 4在进入装有核料位计的容器内作业时需要开进入容器作业票。
()[T/][D]×[D/]正确答案:在进入装有核料位计的容器内作业时需要开进入容器作业票,同时要把放射源关闭。
3.[T]BBA050 3 3 4塔盘检查时要检查浮阀开启灵活,开度一致,不得有卡涩和脱落现象。
()[T/][D]√[D/]4.[T]BBA051 3 3 4具有腐蚀性流体一般流经换热器壳程。
()[T/][D]×[D/]正确答案:具有腐蚀性流体一般走管程。
5.[T]BBA052 3 3 4换热器在检修后要经过压力试验。
()[T/][D]√[D/]6.[T]BBA053 3 3 4换热器在检修时更换螺栓螺母要按设计要求或按标准要求。
()[T/][D]√[D/]7.[T]BBA054 3 3 4当压力高于4.0MPa,但温度低于200℃,仍可使用耐油橡胶石棉垫。
()[T/][D]×[D/]正确答案:当压力高于4.0MPa,但温度低于200℃,不可使用耐油橡胶石棉垫。
8.[T]BBA055 3 3 4U形管换热器试压一般为三次。
()[T/][D]×[D/]正确答案:U形管换热器试压一般为两次。
9.[T]BBA056 3 3 4再生器旋风器可以收集大于10微米的吸附剂颗粒。
()[T/][D]×[D/]正确答案:再生器旋风器可以收集大于20微米的吸附剂颗粒。
再生器旋风器料腿底部都安装有翼阀。
()[T/][D]×[D/]正确答案:再生器旋风器只有二级旋风器装有翼阀。
11.[T]BBA058 3 3 4自力式调节阀是依靠流经阀内介质自身的压力、温度作为能源驱动阀门自动工作,不需要外接电源和二次仪表。
()[T/][D]√[D/]12.[T]BBA059 3 3 4碳素钢、普通低合金钢的管道液压试验时,各部水温必须保持在5℃以上。
颗粒密度=骨架密度(骨架密度×孔体积)+1第1题:什么叫固体流化态?什么叫流化床?答:成群的固体小颗粒和运动着的流体(气体或液体)搅混在一起,使固体颗粒能够像流体一样自由流动的现象叫做流化态。
固体流化态是在容器内进行的,我们把容器和在其中呈流化态的固体颗粒一起称为流化床。
第2题:固体流化态专业术语。
松动气:任何可以促进吸附剂流化的补充气体(空气、蒸汽、氮气等)。
吸附剂表观堆积密度:是指松散堆积的吸附剂,是在最小流流化速度下的吸附剂密度。
床层密度:固休颗粒和气体形成的流化床的平均密度,床层密度主要是气体速度的函数和温度的函数。
最小鼓泡速度(Umb ):即分散的个别的气泡开始形成时的速度。
最小流化速度(Umf ):吸附剂全部重量被流化气体支撑起的最低速度,在这个最小的气体速度下,固体颗粒填充床开始膨胀,并具流体行为。
Umb /Umf 的比值越大,吸附剂越易被流化。
空塔速度:气体通过无任何固体存在的容器和管道时的速度,是流化气体通过单位横截面积时的体积流速。
骨架密度:构成各个吸附剂粒子的纯固体材料的实际密度。
孔体积:吸附剂颗粒中的孔或空隙的体积。
颗粒密度:考虑到固体颗粒结构中空隙体积,固体颗粒实际密度。
颗粒密度由下式计算:第3题:形成流化床必须具备的条件。
答:(1)要求一个容器。
在本装置中,如反应器、再生器、还原器、反应器接收器、闭锁料斗、再生器接收器等,通常在这些容器的底部还需要安装分布板和分布管,以便使气体沿界面均匀分布,形成稳定的流化床,有时还在容器内部增加格栅,用来破碎流化过程中产生的较大气泡,以改善流化效果;(2)容器内要有一定数量的固体颗粒,本装置使用微球吸附剂,粒径平均约65微米;(3)要有流化介质,就是能使固体颗粒流化起来的物质——流体。
流体可以是液体,也可以是气体。
本装置使用氢气、油气、氮气、空气等作为流化介质。
第4题:什么是吸附剂筛分组成?答:气固流化床中固体颗粒的粒径通常是由小到大分布的,某一粒径区间内吸附剂的百分含量称为吸附剂的筛分组成。
第5题:为什么固体颗粒能被比自己轻的多的流体流化起来?答:主要依靠流体在固体颗粒之间流动时产生的摩擦推动力下,使固体颗粒搅动流化起来。
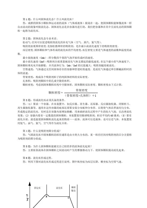
第6题:流化床形成过程。
答:利用下图对流化床形成过程进行说明。
图中纵坐标为床层压降,横坐标为空塔气速。
当流体流速较低时,流体从颗粒间隙流过,此时颗粒不运动。
流体通过床层产生的压降随线速的增加而增大,如图AB线,当线速再增加时,固体颗粒开始松动,颗粒间空隙增大,床层略有膨胀、床层密度减小,但是并没有流化,颗粒仍保持接触,可称之为膨胀床。
当流体线速增加到一定程度颗粒悬浮于流体,床层颗粒开始向各个方向运动,此时床层处于流化状态,气固系统类似流体,形状像液体,吸附剂向压力低的方面流动。
当吸附剂处于流化状态时,床层中任何两点间的压力差等于这两点之间床层的静高度差乘以流化吸附剂密度。
在这个阶段,当线速再增加时,床层高度增加,孔隙率增大,但床层总压降不变,约等于单位面积床层的重量,如图BC 线。
当气体线速超过C点时,流化床层的界面就会全部消失,整个床层中颗粒形成悬浮状态的稀相,并与气泡一起从床层中带出,这个阶段称为气流输送阶段。
对应图中B点的线速度叫做临界流化速度或起始流化速度(Umf),对应C点的速度叫做最大流化速度,也叫终端流化速度。
由此可知,如果流体线速太高,就形成不了密相流化床,吸附剂会被携带至容器顶部,操作失常。
如果线速太低或中断,就会形成死床或流化失常,可见保持适当的操作线速是保持正常流化的关键。
(如针对于反应器流化操作,则需使流体线速保持在临界流化速度和最大流化速度之间)第7题:什么是散式流化?答:散式流化的流体一般是液体,颗粒均匀地分散在流化介质中,床层界面清晰而稳定。
本装置中无此类流化形式。
第8题:什么是聚式流化?答:流化介质是气体,固体颗粒不是单个而是以集团进行运动,气体主要以气泡形式通过床层而上升,流速较高时,搅动得更厉害,固体运动得很猛烈。
因此,床层不是均匀的而是分程两个部分,气泡部分(气泡相),主要是气泡,其中携带少量固体;颗粒部分(乳化相),是流化的固体颗粒,其间有气体以接近临界流化速度的流速通过。
第9题:什么是鼓泡流化床?答:如前所述,当气流速度达到一定值时,静止的床层开始松动,当气流速度超过临界流化风速时,料层内会出现气泡,并不断上升,而且还聚集成更大的气泡穿过料层并破裂,整个料层呈现沸腾状态。
鼓泡流化床可分为两个部分,其上部为稀相区,包括床层表面至流化床出口间的区域,也称为自由空间或悬浮段;下部为密相区,也称为沸腾段。
稀相区和密相区存在一个过渡区,此过渡区可以理解为鼓泡床的料位。
本装置属于气固流化床(聚式流化),可称为气固聚式流化床或鼓泡流化床。
第10题:气固流化床内的气泡是如何形成的?如何进行物质交换?如何合并与破碎?如何返混?答:1、气泡的形成和形状上升状态气体高速通过分布板或分布管喷射出去,冲力很快减小形成气泡。
气泡在分布板或分布管上刚形成时的直径和气速有关,气速或分布板(分布管)孔径越大,最初形成的气泡也越大。
气泡形状是略扁的圆球形。
由于气泡向上运动,尾部压力稍低,出现凹形,在凹进去的地方携带着密集的固体团,叫尾涡,其体积约占球形体积的20~30%。
此外,快速上升的气泡外边还包着一层固体颗粒,随着气泡一起上升,叫做云层。
2、气泡相与乳化相之间的物质交换在气泡上升的过程中,气泡周围的固体颗粒会进入云层,再向下流进尾涡中去,把原来尾涡中的颗粒替换出来。
乳化相的气体也可由压力较低的尾涡进入气泡。
而气泡中的部分气体由顶部进入云层再渗入乳化相中去,这就形成了气体与固体之间不断的物质交换,增加气固之间的接触机会。
3、气泡的合并与破碎气泡上升速度很快,在上升过程中,相邻气泡会合并在一起,形成大气泡。
因此,随着气泡的上升,气泡的直径逐渐增大,上升的速度也逐渐加快。
气泡上升过程中,也会收到周围颗粒的冲击,或碰到器壁以及设备内部构件等发生变形甚至破碎,并且当气泡长大到其上升速度超过最大流化速度时,就容易破碎成许多小气泡,所以气泡不能长得很大。
4、床层返混现象气泡上升过程中,携带云层和尾涡中的固体颗粒,气泡升到床面后破裂,气体向上冲去,并携带着一部分固体颗粒离开床层,大部分固体颗粒则向下降落返回床层,再加上气体和固体颗粒在气泡相和乳化相中的物质交换,就导致了乳化相中气体和固体颗粒向下流动而造成返混。
这种返混使得流化床内部各部分的性质(如温度、组成等)趋于一致。
从以上所述来看,气泡在床层内的复杂运动,如气泡的合并、破碎、到达床面破碎和返混等一系列现象,造成了气体流化床的不均匀、不稳定和床层料位的剧烈波动。
第11题什么叫流化床的夹带与扬析现象?答:密相床上面并不只是有上升的气体,气体离开床层界面时,床层中的一些固体颗粒也被气体携带至稀相段。
这些被夹带出床层的固体颗粒包括两部分:一类是细粉,因为气速太高而被带出床层;另一类是较粗的颗粒,气泡冲出床面破裂,气泡携带的颗粒也随气体冲出床面,进入稀相段。
这种由气体将固体颗粒携带出床面的现象称“夹带”。
气体刚从气泡冲出后,沿整个容器截面的速度分布并不均匀,随着向上运动才变得均匀,直到某一高度后,气体分布才达到均一,此高度称为“分离空间高度”。
在这个过程中,被夹带出床层的粗颗粒在上升到一定高度后,转而向下运动并返回床层。
随气流上升至分离空间高度以上的颗粒只是细粉。
可见,稀相段的颗粒浓度随着高度增高而降低,在达到分离高度以后,固体浓度不在降低,这部分继续被气体携带走的细粉不在返回床层,这种现象叫做“扬析”。
在本装置中的反应器和再生器中,夹带和扬析会造成吸附剂损失,因此在反应器顶部设置过滤器,在再生器内部设置旋风分离器,并设置再生烟气过滤器,以回收带出的吸附剂。
第12题影响床层吸附剂带出量的影响因素?答:(1)颗粒性质,颗粒的流化终端速度越大,就越不容易被带出,也容易沉降,就是说颗粒直径越大或比重越大,带出就少。
固体颗粒易于团聚生成大的颗粒集团,也有利于沉降,减少带出;(2)气体线速,气体线速高,生成的气泡就大,气泡在床层料面破裂时,带出的能力就强。
为了降低稀相段的线速度,以利于吸附剂的沉降,通常采用扩大稀相段直径来降低气体的线速度;(3)操作是否平稳,对床层吸附剂的带出影响也很大,如操作压力波动;料位过低,造成旋风分离器料腿内料位的料封不好;旋风入口线速过高或过低等;(4)设备受损,如分布器严重变形,磨穿或断裂,旋风分离器同体或料腿磨穿、断裂,过滤器滤芯折断等均会引起吸附剂跑损。
第13题什么叫气节?答:气节现象常常发生在直径比较小的床层中。
在直径小的流化床中,有些气泡可能直径长到与床层直径一样大小,形成了一层气泡一层固体颗粒的现象,这种现象叫气节。
第14题什么叫沟流?第15题床层密度、藏量、床层料位计算公示如何表示?答:流化床密度、藏量、料位测量示意图如下:床层开始流化后,床层的总压降不随流速而变化,称为一个常数,即床层的压力降等于床层的静压力。
ΔP=W/F式中:W——床层中固体总重量(藏量),千克;F——床层横截面积,米2;由此计算的结果ΔP的单位是千克/米2,乘以系数9.8,即换算成帕床层中固体的总重量W=F•H•γ床由此可得:ΔP=H•γ床γ床=ΔP/H式中:H——床层高度(料位高度),米;γ床——床层的平均密度,千克/米2;从上述关系中可以看出,单位高度的床层压力降等于床层平均密度。
因此,利用测定压差既可得出流化床的密度、藏量、料位。
计算公示如下:床层密度:γ床=ΔP1/h1藏量:W=ΔP总•F料位高度:H=ΔP总/γ床=W/(F•γ床)上式中ΔP1、h1、ΔP总、F均为可测值。
本装置中反应器的料位、密度等即是根据上述关系求得,而再生器设置核料位计可以更准确测出床层料位。
第16题流化床的优缺点。
答:优点——(1)装卸和输送比较方便,利于大量固体颗粒循环的反应系统,同时可以进行热量传递;(2)由于流化床的传热速度高和床层返混,整个床层温度均匀,避免局部高温现象;(3)气体和固体颗粒剧烈运动,有利于气固之间的物质传递,从而提高整个反应速度。
缺点——(1)流化床内固体颗粒返混强烈,并导致气体返混,因此吸附剂和再生烟气在再生器内的停留时间不均一,空气被烟气稀释,一部分已经再生好的吸附剂长期停留在床层内部,而影响其它吸附剂的再生,另一部分吸附剂还没有再生完全,就离开再生器,进而影响反应效果;(2)由于气固流化床中有气泡产生,使气体与固体颗粒接触不充分,对反应不利;(3)固体颗粒的剧烈运动能够加剧设备的磨损,也使自身容易粉碎,床层中的细粉量增大,从而加大吸附剂的损耗率。
第17题判断流化质量的方法有哪些?答:(1)观察床层温度分布。