防雷区划分
- 格式:doc
- 大小:75.50 KB
- 文档页数:2
1级2级3级防雷划分(1)一级防雷1)凡制造、使用或贮存炸药、火药、起爆药、人工品等大量爆炸物质的建筑物,因电火花而引起爆炸,会造成巨大破坏和人身伤亡者。
2)具有0区或10区爆炸危险环境的建筑物。
3)具有1区爆炸危险环境的建筑物,因电火花而引起爆炸,会造成巨大坡坏和人身伤亡者。
(2)二級防雷1)国家级重点文物保护的建筑物。
2)国家级的会堂、办公建筑物、大型展览和博览建筑物、大型火车站、国宾馆、国家级档案馆、大型城市的重要给水水泵房等特别重要的建筑物。
3)国家级计算中心、国际通讯枢纽等对国民经济有重要意义且装有大量电子设备的建筑物。
4)制造、使用或贮存爆炸物质的建筑物,且电火花不易引起爆炸或不致造成巨大破坏和人身伤亡者。
5)具有1区爆危险环境的建筑物,且电火花不易引起爆炸或不致造成巨大破坏和人身伤亡者。
6)具有2区或11区爆炸危险环境的建筑物。
7)工业企业内有爆炸危险的露天钢质封闭气罐。
8)预计雷击次数大于0.06次/a的部、省级办公建筑物及其它重要或人员密集的公共建筑物。
9)预计雷击次数大于0.3次/a的住宅、办公楼等一般性民用建筑物。
(3)三级防雷1)省级重点文物保护的建筑物及省级档案馆。
2)预计雷击次数大于或等于0.012次/a,且小于或等于0.06次/a的部、省级办公建筑物及其重要或人员密集的公共建筑物。
3)预计雷击次数大于或等于0.06次/a,且小于或等于0.3次/a 的住宅、办公楼等一般性民用建筑物。
4)预计雷击次数大于或等于0.06次/a的一般性工业建筑物。
5)根据雷击后对工业生产的影响及产生的后果,并结合当地气象、地形、地质及周围环境等因素,确定需要防雷的21区、22区、23区火灾危险环境。
6)在平均雷暴日大于15d/a的地区,高度在15m及以上的烟囱、水塔等孤立的高耸建筑物;在平均雷暴日小于或等于15d/a的地区,高度在20m及以上的烟囱、水塔等孤立的高耸建筑物。
注:耐雷水平雷击线路时,其绝缘尚不至于发生闪络的最大电流幅值或能引起绝缘闪络的最小雷电流幅值,(电气设备或其他设备能承受的最大雷电流冲击而不至于损坏时的电流)单位为kA。
1) 防雷区(Lightning Protection Zones,LPZ)将一个易遭雷击的区域,按照通信局(站)建筑物内外、通信机房及被保护设备所处环境的不同,进行被保护区域划分,这些被保护区域称为防雷区。
2) 雷电活动区Keraunic Zones根据年平均雷暴日多少,雷电活动区分为少雷区、中雷区、多雷区和强雷区;少雷区为一年平均雷暴日数不超过25的地区;中雷区为一年平均雷暴日数在25~40以内的地区;多雷区为一年平均雷暴日数在40~90以内的地区;强雷区为一年平均雷暴日数超过90的地区。
3) 非直击雷 Indirect Lightning Flash击在建筑物附近的大地、其它物体或与建筑物相连的引入设备的闪电。
4) 非直击雷频度 Indirect Lightning Flash Frequency每年间接雷闪的期望次数。
5) 故障频度 Frequency of Damage雷击引起的预期故障的年平均次数。
6) 滚球法 Rolling Sphere Method电气几何理论应用在建筑物防雷分析中的简化分析方法。
滚球法涉及沿被保护物体表面滚动一规定半径的假想球,此球在避雷针、避雷线、围栏和其他接地的金属体支持下,上下滚动以供计算雷电保护范围用。
一个设备若在球滚动所形成的保护曲面之下,它受到保护,触及球或穿入其表面的设备得不到保护。
7) 环状导体 Ring Conductor围绕建筑物形成一个回路的导体,它与建筑物雷电引下导体间互相连接并且使雷电流在各引下导体间分布比较均匀。
8) 建筑物雷闪频度 Lightning Flash Frequency to the Structure建筑物直接和间接雷闪的期望次数。
9) 建筑物损坏的可接受频度 Accepted Frequency of Damage to the Structure建筑物可承受的损坏期望频度的最大值。
10) 接闪系统 Air-terminal System直接接受雷击的避雷针、避雷带(线)、避雷网,以及用作接闪的金属屋面和金属构件等。
LPZ(雷电防护区Lightning Protection Zone)
根据电磁场强度的衰减情况,防雷区可划分为LPZ0、LPZ0B、LPZ1及LPZn+1区。
防雷区划分原则:
1、LPZ0A区:本区内的各物体都可能遭到直接雷击和导走全部雷电流;本区内的电磁场强度没有衰减。
2、LPZ0B区:本区内的各物体不可能遭到大于所选滚球半径对应的雷电流直接雷击,但本区内的电磁场强度没有衰减。
3、LPZ1区:本区内各物体不可能遭到直接雷击,流经各导体的电流比LPZ0B区更小;本区内的电磁场强度可能衰减,这取决于屏蔽措施。
4、LPZn+1后续防雷区:当需要进一步减小流入的电流和电磁场强度时,应增设后续防雷区,并按照需要保护的对象所要求的环境区选择后续防雷区的要求条件。
(注:n=1、2…)
————引自《建筑物防雷设计规范》GB50057-94 第6.2.1条。
1、在两个防雷区的界面上应将所有通过界面的金属物坐等电位连接,并宜采取屏蔽措施。
注:LPZ0A与LPZ0B区之间无界面。
————引自《建筑物防雷设计规范》GB50057-94 第6.2.2条。
建筑防雷区域划分
建筑防雷区域划分是建筑物防雷工程中的重要环节,其目的是为了保护建筑物和其中的人员财产安全。
以下是关于建筑防雷区域划分的相关内容:
1. 区域划分的意义
建筑防雷区域划分是为了将建筑物分成不同的区域,根据不同的雷电保护等级进行不同的防雷措施,达到最大限度地保护建筑物和其中的人员财产安全。
2. 区域划分的原则
(1)根据建筑物的用途和结构特点进行划分;
(2)根据建筑物所处的地理环境和气象条件进行划分;
(3)根据建筑物的雷电保护等级进行划分。
3. 区域划分的方法
(1)等级法:将建筑物分为不同的等级,根据等级制定不同的防雷措施;
(2)分区法:将建筑物分为不同的区域,根据不同的区域制定不同的防雷措施;
(3)分层法:将建筑物分为不同的层次,根据不同的层次制定不同的防雷措施。
4. 区域划分的注意事项
(1)划分过程中要考虑建筑物的整体防雷效果;
(2)划分过程中要考虑不同区域之间的相互影响;
(3)划分过程中要考虑建筑物的使用要求和功能需求。
5. 区域划分的实施
(1)根据划分结果制定相应的防雷措施;
(2)根据防雷措施的要求进行建筑物的设计和施工;
(3)在建筑物使用过程中进行定期的维护和检查,确保防雷措
施的有效性。
以上是关于建筑防雷区域划分的相关内容,希望对大家有所帮助。
防雷分类、分区、分级一、建筑物防雷分类1、雷击保护系统(LPS):是对建筑物或屋内防雷击保护的全部系统的统称,包括外部防雷系统和内部防雷系统。
2、雷击保护分区(LPZ):通过对雷击电磁环境的定义,进行区域划分。
二、防雷分区的目的相对于不同的要求,根据安装位置、保护级别和冲击流通容量,浪涌保护器分为B、C、D三级(式按IEC分类方法,顺次序对应为Ⅰ、Ⅱ及Ⅲ级)。
分级的目的是提供有选择的浪涌保护,保证一个高的能量吸收能力和尽可能最低的保护水平。
这个分类符合DIN VDE 0675 第六部分(草案11.98)A1和A2的要求。
这个标准提出了应用于额定电压最大不超过1000V、额定频率在50Hz到60Hz之间的交流电网的浪涌抑制器的设计的指导方针、要求和测试方法。
三、分级防护:使过电压减小至无害的水平在国际标准IEC 61312-1中描述的分区防雷的观念已被证实是合理的、有效的。
这个理论的基本思想是在过电压到达终端设备造成损害之前,逐级地减少它至无害的水平。
为了达到这个目的,建筑物的整个保护空间被分到了几个防雷分区(LPZs)。
在线路由一个分区进入到另一个分区的地方安装浪涌抑制器,按照不同分区的具体要求安装相应等级的浪涌抑制器。
分区防雷理论的主要优点:包含高能量的有害的雷电流在导线进入建筑物处直接被转向泄入大地,使得进入到其他系统的过电压值最小化。
避免由于磁场的干扰对于新建、扩建和改造的建筑物都可以通过一个单独的防护理念来设计。
由外到内,防雷分区(LPZs)被定义如下:LPZ 0A:在建筑物外部,不受外部保护装置保护的区域。
可能遭受直击雷,对雷电磁脉冲没有任何屏蔽防护。
LPZ 0B:在建筑物外部受外部防雷装置保护的区域。
对雷电磁脉冲没有任何屏蔽防护。
LPZ 1:建筑物内部区域。
有小部分雷电能量进入的可能性。
LPZ 2:建筑物内部区域。
有低的浪涌过电压进入的可能性。
LPZ 3:建筑物(也可能是设备的金属外壳)内部区域。
建筑物的防雷等级划分随着空中云层电荷的积累,其周围空气中的电场强度不断加强。
当空气中的电场强度达到一定程度时,在两块带异号电荷的雷云之间或雷云与地之间的空气绝缘就会被击穿而剧烈放电,出现耀眼的电光。
同时,强大的放电电流所产生的高温,使周围的空气或其他介质发生猛烈膨胀,发生震耳欲聋的响声,这就是雷电。
随着城市进程的加快,城市的高楼大厦越来越多,房子越做越高就日益突出了防雷接地工程的重要性。
人人都想居住在一个安全的环境中,防雷其实在现代生活中是一个非常重要的工作,建筑物防雷其实是分等级的,建筑防雷等级越高防雷措施就越严格。
一、雷电分类雷电按其传播方式分为以下三种:(1)直击雷雷电直接击在建筑物,包括电气装置和构筑物上,产生电效应,热效应和机械效应。
(2)感应雷雷电放电时,在附近导体上产生了静电感应和电磁感应。
他可能是金属部件间产生火花。
静电感应是当雷云接近地面,在架空线路或其他导电凸出物顶部感应大量电荷。
雷电放电后,架空线路或导电凸出物上的感应电荷将转换成强烈的高电压冲波。
电磁感应是由于雷击后,巨大的雷电流在周围空间产生迅速变化的强磁场引起的。
这种磁场能使附近金属导体上感应出很高的电压。
(3)球形雷球形雷简称球雷,是雷电放电时形成的发红光,橙光,白光和其他颜色光的火球。
球形雷是一团处于特殊状态下的带电气体。
球形雷常沿着地面滚动或者在空中飘荡能通过眼窗门窗,烟筒等侵入室内。
大多数球形雷消失时,伴有爆炸,会造成建筑物和设备等损坏以及人畜伤亡事故。
二、建筑物防雷分级(1)一级防雷1)凡制造、使用或贮存炸药、火药、起爆药、人工品等大量爆炸物质的建筑物,因电火花而引起爆炸,会造成巨大破坏和人身伤亡者。
2)具有0区或10区爆炸危险环境的建筑物。
3)具有1区爆炸危险环境的建筑物,因电火花而引起爆炸,会造成巨大坡坏和人身伤亡者。
(2)二級防雷1)国家级重点文物保护的建筑物。
2)国家级的会堂、办公建筑物、大型展览和博览建筑物、大型火车站、国宾馆、国家级档案馆、大型城市的重要给水水泵房等特别重要的建筑物。
根据IEC61312-1防雷分区的定义:将需要保护和控制雷击电磁环境的建筑物空间,从外部对内部划分为多个不同的雷电防护区域(LPZ),以规定各部分LPZ空间内的雷电电磁脉冲(LEMP)的强度变化的严重程度,以便采取不同的防护措施。
如附图所示,对于一个保护对象,从电磁兼容的角度出发,可由外到内分为几级保护区域,建筑物外部是直接雷击的区域,在这个区域内的设备最容易遭受损害,危险性最高,是暴露区域,称为0区。
而0区内的各类物体都可能遭到直接雷击,且电磁场没有衰减,属于完全暴露的不设防的直击雷防护区域称为LPZ0A区;各类建筑物(如天线、热泵机组)很少遭到直接雷击但本区电磁场没有衰减,属于充分暴露的直击雷防护区域称为LPZ0B区。
建筑物内部及电气设备不可能遭到直接雷击,流经各类设备导体的电流比LPZ0B区进一步减少,由于建筑物的屏蔽措施,其建筑物内部设备的金属外壳,所处的位置为非暴露区,可将其称为LPZ1区、LPZ2区,越往内部,危险程度越低,雷电过电压主要是沿线引入。
保护区的界面通过外部的防雷系统、建筑物的钢筋混凝土及金属外壳等构成的屏蔽层而形成的,电气通道以及金属管道等则通过这些界面。
1、保护区域的划分
◆雷电保护区LPZOA
该区内的各物体都可能遭受直接雷击,同时在该区内雷电产生的电磁场能自由传播,没有衰减。
◆雷电保护区LPZOB
该区内的各种物体在接闪器保护范围内,不会遭受直接雷击,但该区内的雷电电磁场因没有屏
蔽装置,雷电产生的电磁场也能自由传播,没有衰减。
◆雷电保护区LPZi(i=1,2,...)
当需要进一步减少雷电流和电磁场时,应引入后续防雷区,并按照需要保护的系统所需求的环
境选择后续防雷区的要求条件。
随着铁路计算机网络应用系统不断深入、系统规模不断扩大,计算机机房“雷害”事故的问题也越来越突出。
在计算机网络通信设备逐渐取代以前落后的通信设备的过程中,其本身的防雷问题也逐渐显露出来,广梅汕铁路有限责任公司管内地区的计算机机房在雷雨季节以往经常发生“雷害”设备故障,致使网络应用系统运行中断,严重干扰了行车安全,直接影响了公司的铁路运输生产效益。
造成计算机网络设备“雷害”故障频发的原因是,系统采用的大量联网微电子设备,有的没有按照国家、国际防雷标准进行计算机和网络通信设备实施综合的防雷保护。
广梅汕铁路有限责任公司下属各计算机网络机房都处在广东的传统强雷击区,据建设部《建筑气象参数标准》中全国主要城镇雷暴日数文章中提供的数据表明,广州地区的年平均雷暴数为87.6日,属高雷暴地区。
根据现场地形分析:广梅汕铁路有限责任公司下属各计算机网络机房都分布在野外铁路沿线上,且建筑物的四周较为空旷,在计算机机房前面是延伸的钢轨,所处理环境非常恶劣。
根据最近铁道部对铁路沿线通信设备的防雷要求,广梅汕铁路有限责任公司下属的计算机机房都要进行综合的保护。
本着可靠安全及节省节约的原则,广梅汕铁路有限责任公司下属的计算机机房可按机房的重要程度、规模大小分为三类(即大型机房、中型机房和小型机房)。
针对这三类机房做出最有效、最经济、最适当的防雷解决方案对其进行完善综合防雷保护。
1 综合防雷的理论依据1.1 防雷区域的划分按照IEC61312-1介绍,应将需要保护的空间划分为不同的防雷区(LPZ),以确定各部分空间不同的LEMP(雷闪电磁脉冲)的严重程度和相应的防护对策。
1.1.1防直击雷区LPZOA本区内的各物体都可能遭到直接雷击,因此各物体都可能导走大部雷电流。
本区内的电磁场没有衰减。
1.1.2 防间接雷区:LPZOB本区内的各物体不可能遭到直接雷击,流经各导体的电流,比LPZOA 区减少,但本区内电磁场没有衰减。
1.1.3 防LEMP冲击区LPZ本区内的各物体不可能遭到直接雷击,流经各导体的电流,比LPZOB区进一步减小,本区内的电磁场已经衰减,衰减程度取决于屏蔽措施。
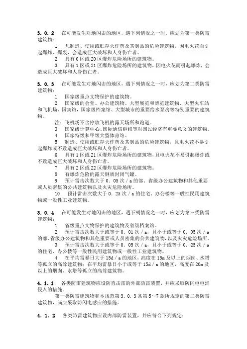
3.0.2在可能发生对地闪击的地区,遇下列情况之一时,应划为第一类防雷建筑物:1 凡制造、使用或贮存火炸药及其制品的危险建筑物,因电火花而引起爆炸、爆轰,会造成巨大破坏和人身伤亡者。
2 具有0区或20区爆炸危险场所的建筑物。
3 具有1区或21区爆炸危险场所的建筑物,因电火花而引起爆炸,会造成巨大破坏和人身伤亡者。
3.0.3在可能发生对地闪击的地区,遇下列情况之一时,应划为第二类防雷建筑物:1 国家级重点文物保护的建筑物。
2 国家级的会堂、办公建筑物、大型展览和博览建筑物、大型火车站和飞机场、国宾馆,国家级档案馆、大型城市的重要给水泵房等特别重要的建筑物。
注:飞机场不含停放飞机的露天场所和跑道。
3 国家级计算中心、国际通信枢纽等对国民经济有重要意义的建筑物。
4 国家特级和甲级大型体育馆。
5 制造、使用或贮存火炸药及其制品的危险建筑物,且电火花不易引起爆炸或不致造成巨大破坏和人身伤亡者。
6 具有1区或21区爆炸危险场所的建筑物,且电火花不易引起爆炸或不致造成巨大破坏和人身伤亡者。
7 具有2区或22区爆炸危险场所的建筑物。
8 有爆炸危险的露天钢质封闭气罐。
9 预计雷击次数大于0.05次/a的部、省级办公建筑物和其他重要或人员密集的公共建筑物以及火灾危险场所。
10 预计雷击次数大于0.25次/a的住宅、办公楼等一般性民用建筑物或一般性工业建筑物。
3.0.4在可能发生对地闪击的地区,遇下列情况之一时,应划为第三类防雷建筑物:1 省级重点文物保护的建筑物及省级档案馆。
2 预计雷击次数大于或等于0.01次/a,且小于或等于0.05次/a 的部、省级办公建筑物和其他重要或人员密集的公共建筑物,以及火灾危险场所。
3 预计雷击次数大于或等于0.05次/a,且小于或等于0.25次/a 的住宅、办公楼等一般性民用建筑物或一般性工业建筑物。
4 在平均雷暴日大于15d/a的地区,高度在15m及以上的烟囱、水塔等孤立的高耸建筑物;在平均雷暴日小于或等于15d/a的地区,高度在20m及以上的烟囱、水塔等孤立的高耸建筑物。
厂房防雷级别中工招商网确定厂房属于什么类别的防雷建筑应与该厂房重要性、雷击后果的严重性以及遭受雷击的概率大小等因素综合考虑。
《建筑物防雷设计规范》GB 50057-2010,将工业和民用建筑物合并分类;即建、构筑物划分为三类不同的防雷类别。
一、一类防雷建筑物:1、凡制造、使用或贮存火炸药及其制品的危险建筑物,因电火花而引起爆炸、爆轰,会造成巨大破坏和人身伤亡者。
2、具有0区或20区爆炸危险场所的建筑物。
3 、具有1区或21区爆炸危险场所的建筑物,因电火花而引起爆炸,会造成巨大破坏和人身伤亡者。
二、二类防雷建筑物:1 、国家级重点文物保护的建筑物。
2 、国家级的会堂、办公建筑物、大型展览和博览建筑物、大型火车站和飞机场、国宾馆,国家级档案馆、大型城市的重要给水泵房等特别重要的建筑物。
注:飞机场不含停放飞机的露天场所和跑道。
3 、国家级计算中心、国际通信枢纽等对国民经济有重要意义的建筑物。
4 、国家特级和甲级大型体育馆。
5 、制造、使用或贮存火炸药及其制品的危险建筑物,且电火花不易引起爆炸或不致造成巨大破坏和人身伤亡者。
6 、具有1区或21区爆炸危险场所的建筑物,且电火花不易引起爆炸或不致造成巨大破坏和人身伤亡者。
7 、具有2区或22区爆炸危险场所的建筑物。
8 、有爆炸危险的露天钢质封闭气罐。
9 、预计雷击次数大于0.05次/a的部、省级办公建筑物和其他重要或人员密集的公共建筑物以及火灾危险场所。
10、预计雷击次数大于0.25次/a的住宅、办公楼等一般性民用建筑物或一般性工业建筑物。
三、三类防雷建筑物:1 、省级重点文物保护的建筑物及省级档案馆。
2 、预计雷击次数大于或等于0.01次/a,且小于或等于0.05次/a 的部、省级办公建筑物和其他重要或人员密集的公共建筑物,以及火灾危险场所。
3 、预计雷击次数大于或等于0.05次/a,且小于或等于0.25次/a 的住宅、办公楼等一般性民用建筑物或一般性工业建筑物。
防雷区的划分
为实施等电位连接和浪涌(过电压)保护器的安装,根据IEC1312-1雷电电磁脉冲的防护标准,将需要保护的空间划分为不同的防雷保护区,各区交界处应作相应的防雷处理。
各区划分如下:LPZ0A区:直击雷作用区,处于建筑物避雷针系统保护区以外的区域,由于本区内所有物体均有可能遭受直接雷击,并可能导走全部雷电流;另外本区能所有物体均处于雷电电磁场最强处,故对于雷电的感应最强。
LPZ0B区:感应雷主作用区,处于建筑物避雷针系统保护区内,但未经空间电磁屏蔽,雷电作用电磁场并不衰减,处于此空间的所用可导电物体均可感应较强雷电流的区域。
LPZ1区:建筑物屏蔽区,本区内各物体不可能遭受直击雷,流往各导体的雷电流比0B区进一步减小,本区内电磁场也可能会衰减,取决于建筑物的屏蔽措施。
LPZ2区:房间屏蔽区,对于计算机主机房所处空间,应采用屏蔽措施,以进一步减小空间电磁场的干扰。
当金属导线(电源线、信号线等)穿越不同的保护分区时,因电磁感应的作用,会产生较高的过电压,影响室内设备的安全。
因此,需安装相应的过电压保护器,对设备进行保护。
在不同的保护分区,所采用的防雷器级别是不同的。
同时,需要作相应的等电位处理。
住宅防雷等级划分摘要:一、引言二、住宅防雷等级的划分依据三、住宅防雷等级的具体划分1.一级防雷住宅2.二级防雷住宅3.三级防雷住宅四、住宅防雷等级选择建议五、结论正文:一、引言随着社会的发展和科技的进步,人们越来越重视住宅的安全性。
在自然灾害中,雷电灾害尤为严重。
为了减少雷电对住宅的影响,住宅防雷等级的划分变得越来越重要。
本文将为您详细介绍住宅防雷等级的划分。
二、住宅防雷等级的划分依据住宅防雷等级主要根据建筑物的重要性、使用性质以及可能遭受的雷击风险进行划分。
我国现行的《建筑物防雷设计规范》GB 50057-2010 对此进行了详细的规定。
三、住宅防雷等级的具体划分根据《建筑物防雷设计规范》GB 50057-2010,住宅防雷等级分为三级:1.一级防雷住宅:指重要性和使用性质较高的住宅,如高层住宅、大型住宅小区等。
这类住宅的防雷措施要求较高,需要设置接闪器、防雷引下线、接地装置等。
2.二级防雷住宅:指重要性和使用性质一般的住宅,如多层住宅、中小型住宅小区等。
这类住宅的防雷措施要求适中,需要设置接闪器、防雷引下线等。
3.三级防雷住宅:指重要性和使用性质较低的住宅,如单层住宅、农村住宅等。
这类住宅的防雷措施要求较低,通常只需要设置接地装置。
四、住宅防雷等级选择建议在选择住宅防雷等级时,应综合考虑住宅的重要性、使用性质以及可能遭受的雷击风险。
对于重要性和使用性质较高的住宅,建议选择一级防雷住宅;对于重要性和使用性质一般的住宅,建议选择二级防雷住宅;对于重要性和使用性质较低的住宅,建议选择三级防雷住宅。
五、结论住宅防雷等级的划分对于保障住宅安全具有重要意义。
了解住宅防雷等级的划分依据和具体划分,有助于我们更好地选择合适的防雷措施,降低雷电灾害对住宅的影响。
防雷区域划分雷击是一种自然现象,常常造成人员伤亡和财产损失。
为了保护人们的生命安全和财产安全,我们需要对防雷措施进行规划和划分防雷区域。
本文将从防雷区域划分的原则、方法和注意事项等方面进行介绍。
一、防雷区域划分的原则1.人员密集区域:如居民区、学校、商业区等,由于人员集中,雷击可能造成严重伤亡和财产损失,因此应将这些区域划分为高风险区域,采取更严格的防雷措施。
2.重要设施区域:如医院、火车站、机场等,这些区域的设施对于社会运行和人们生活起到重要作用,因此需要将其划分为高风险区域,加强防雷措施。
3.特殊场所区域:如石油化工厂、气象站、通信基站等,这些场所的特殊性使得其对雷击更加敏感,因此需要将其划分为高风险区域,采取专门的防雷措施。
二、防雷区域划分的方法1.地理条件:地理条件是影响雷击的重要因素,如山区、高地、水域等都是雷击发生的高风险区域,因此在这些区域应加强防雷措施。
2.建筑结构:建筑结构也是影响雷击的因素之一,高层建筑、金属结构建筑等更容易成为雷击的目标,因此在这些建筑物周围应划分为高风险区域。
3.设备设施:某些设备设施对雷击更加敏感,如电子设备、通信设备等,因此在这些设备设施周围应划分为高风险区域。
4.环境条件:环境条件也会影响雷击的发生,如潮湿的环境更容易导致雷击,因此在这些环境条件下应划分为高风险区域。
三、防雷区域划分的注意事项1.科学合理:防雷区域的划分应科学合理,不应过于主观,需要考虑多种因素的综合影响。
2.动态调整:防雷区域的划分应根据实际情况进行动态调整,随着环境和设施的变化而变化。
3.合理布局:防雷区域的布局应合理,不应集中在一处,应分散布局,以降低雷击的风险。
4.标识清晰:划分的防雷区域应进行标识,清晰明了,方便人们了解和遵守相关规定。
5.定期检查:划分的防雷区域应定期进行检查和维护,确保防雷设施的正常运行。
总结:防雷区域的划分是保护人们生命安全和财产安全的重要措施,需要根据地理条件、建筑结构、设备设施和环境条件等多种因素进行综合考虑。
第二节防雷区LPZ 6.2.1条防雷区应按下列原则划分一、LPZ0A 区本区内的各物体都可能遭到直接雷击和导走全部雷电流本区内的电磁场强度没有衰减。
二、LPZ0B 区本区内的各物体不可能遭到大于所选滚球半径对应的雷电流直接雷击但本区内的电磁场强度没有衰减。
三、LPZ1 区本区内的各物体不可能遭到直接雷击流经各导体的电流比LPZ 0B 区更小本区内的电磁场强度可能衰减这取决于屏蔽措施。
四、LPZn1 后续防雷区当需要进一步减小流入的电流和电磁场强度时应增设后续防雷区并按照需要保护的对象所要求的环境区选择后续防雷区的要求条件。
注n1、2、?? 说明将需要保护的空间划分为不同的防雷区以规定各部分空间不同的雷击电磁脉冲的严重程度和指明各区交界处的等电位连接点的位置。
各区以在其交界处的电磁环境有明显改变作为划分不同防雷区的特征。
通常防雷区的数越高电磁场强度越小。
一建筑物内电磁场受到如窗户这样的洞的影响和金属导体如等电位连接带、电缆屏蔽层、管子上电流的影响以及电缆路径的影响。
将需要保护的空间划分成不同防雷区的一般原则见图6.2.1-1。
将一建筑物划分为几个防雷区和做符合要求的等电位连接的例子见图6.2.1-2。
6.2.1-1 将一个需要保护的空间划分为不同防雷区的一般原则此处所有电力线和信号线从同一处进入被保护空间LPZ1区并在设于LPZ0A 或LPZ0B 与LPZ1 区界面处的等电位连接带1上做等电位连接。
这些线路在设于LPZ1 与LPZ 2 区界面处的内部等电位连接带2上再做等电位连接。
将建筑物的外屏蔽1连接到等电位连接带1内屏蔽2连接到等电位连接2。
LPZ2 是这样构成使雷电流不能导入此空间也不能穿过此空间。
第6.2.2条在两个防雷区的界面上应将所有通过界面的金属?镒龅鹊缥涣 硬⒁瞬扇∑帘未胧 ?注LPZ0A与LPZ0B区之间无界面。
图6.2.1-2 将一建筑物划分为几个防雷区和做符合要求的等电位连接的例子第三节屏蔽、接地和等电位连接的要求第6.3.1条为减少电磁干扰的感应效应宜采取以下的基本屏蔽措施建筑物和房间的外部设屏蔽措施以合适的路径敷设线路线路屏蔽。
防雷规范的区
0区:连续出现或长期出现爆炸性气体混合物的环境
1区:在正常运行时可能出现爆炸性气体混合物的环境
2区:在正常运行时不可能出现爆炸性气体混合物的环境,或即使出现也仅是短时存在的爆炸性气体混合物的环境
10区:连续出现或长期出现爆炸性粉尘环境
11区:有时会将积留下的粉尘扬起而偶然出现爆炸性粉尘混合物的环境
21区:具有闪点高于环境温度的可燃液体,在数量和配置上能引起火灾的环境
22区:具有悬浮状、堆积状的可燃粉尘或可燃纤维,虽不可能形成爆炸混合物,但在数量和配置上能引起火灾危险的环境
23区:具有固定状可燃物质,在数量和配置上能引起火灾危险的环境。
国家标准GB50343-2004《建筑物电子信息系统防雷技术规范》第3章
雷电防护分区
3.1 地区雷暴日等级划分
3.1.1 地区雷暴日等级应根据年平均雷暴日数划分。
3.1.2 地区雷暴日等级宜划分为少雷区、多雷区、高雷区、强雷区,应符合下列规定:
1 少雷区:年平均雷暴日在20 天及以下的地区;
2 多雷区:年平均雷暴日大于20 天,不超过40 天的地区;
3 高雷区:年平均雷暴日大于40 天,不超过60 天的地区;
4 强雷区:年平均雷暴日超过60 天以上的地区。
3.1.3 地区雷暴日数按国家公布的当地年平均雷暴日数为准,见附录D。
3.2 雷电防护区划分
3.2.1 雷电防护区的划分应根据需要保护和控制雷电电磁脉冲环境的建筑物,从外部到内部划分为不同
的雷电防护区(LPZ)。
3.2.2 雷电防护区(LPZ)应划分为:直击雷非防护区、直击雷防护区、第一防护区、第二防护区、后
续防护区。
(图3.2.2),应符合下列规定:
1 直击雷非防护区(LPZOA):电磁场没有衰减,各类物体都可能遭到直接雷击,属完全暴露的不设防区。
2 直击雷防护区(LPZOB):电磁场没有衰减,各类物体很少遭受直接雷击,属充分暴露的直击雷防护区。
3 第一防护区(LPZ1):由于建筑物的屏蔽措施,流经各类导体的雷电流比直击雷防护区(LPZOB)区进一步减小,电磁场得到了初步的衰减,各类物体不可能遭受直接雷击。
4 第二防护区(LPZ2):进一步减小所导引的雷电流或电磁场而引入的后续防护区。
5 后续防护区(LPZn):需要进一步减小雷电电磁脉冲,以保护敏感度水平高的设备的后续防护区。