大体积砼养护测温记录
- 格式:doc
- 大小:789.50 KB
- 文档页数:21
大体积混凝土结构测温记录实例日期:2024年6月1日结构类型:大体积混凝土桥梁结构位置:XX省XX市XX桥测温点位置:桥梁混凝土A单元段测温设备:热敏电阻温度传感器测温时间间隔:每小时测量一次测温记录表:测量时间测点1 测点2 测点3 测点4 0:00 18.5°C19.2°C20.0°C20.5°C1:00 19.1°C19.5°C20.2°C20.8°C2:00 19.8°C20.5°C21.0°C21.4°C3:00 20.3°C21.0°C21.5°C21.9°C4:00 20.6°C21.3°C21.8°C22.2°C5:00 21.0°C21.6°C22.0°C22.5°C6:00 21.3°C22.0°C22.5°C22.8°C7:00 21.5°C22.3°C22.8°C23.1°C8:00 21.8°C22.6°C23.0°C23.4°C数据分析与结论:1.温度变化趋势:随着时间的推移,混凝土温度逐渐上升,呈现出良好的温度发展趋势。
2.测点之间的温度差异:在测量时间内,每个测点之间的温度差异较小,说明混凝土内温度分布较为均匀。
3.温度升高速率:通过温度变化曲线观察,可以看出下午4点至晚上8点之间,温度升高速率最快,这是因为日照和太阳辐射导致的混凝土受热最为迅速。
4.温度稳定性:从早上8点开始,温度变化趋势逐渐趋于平缓,表明混凝土达到了较为稳定的温度状态。
5.温度监测对养护质量的验证:根据混凝土养护规定,混凝土的养护期通常为28天。
大体积砼养护测温记录在建筑工程中,大体积砼的施工是一项具有挑战性的任务,其中养护和测温环节至关重要。
这不仅关系到砼结构的质量和耐久性,还直接影响到整个工程的安全性和稳定性。
下面,我将为您详细介绍大体积砼养护测温的相关内容以及记录的重要性。
一、大体积砼的特点大体积砼一般指混凝土结构物实体最小几何尺寸不小于 1m 的大体量混凝土,或预计会因混凝土中胶凝材料水化引起的温度变化和收缩而导致有害裂缝产生的混凝土。
其特点主要包括:1、混凝土用量大:由于结构尺寸较大,所需的混凝土量也相应较多。
2、水化热高:水泥在水化过程中会释放出大量的热量,而大体积砼由于混凝土量大,内部热量积聚不易散发,容易导致温度升高。
3、温度应力大:由于内外温差较大,会产生较大的温度应力,如果不加以控制,可能会导致混凝土开裂。
二、养护的目的和方法1、养护目的养护的主要目的是保持混凝土在适宜的温度和湿度条件下,使水泥充分水化,提高混凝土的强度和耐久性,同时减少混凝土的收缩和裂缝的产生。
2、养护方法(1)保湿养护:常用的方法是覆盖塑料薄膜、麻袋、草帘等,以防止混凝土表面水分蒸发过快。
(2)保温养护:在混凝土表面覆盖保温材料,如岩棉被、泡沫塑料板等,以减少混凝土内外温差。
三、测温的意义和要求1、测温意义通过对大体积砼内部温度的监测,可以及时了解混凝土内部温度的变化情况,以便采取相应的措施来控制温度,防止裂缝的产生。
2、测温要求(1)测温点的布置应具有代表性,能反映混凝土内部温度的分布情况。
一般在混凝土的上、中、下部位及边缘和中心分别设置测温点。
(2)测温时间间隔应根据混凝土的温升情况和环境温度来确定。
在混凝土浇筑后的前几天,测温间隔时间应较短,随着混凝土内部温度的逐渐稳定,测温间隔时间可以适当延长。
(3)测温仪器应准确可靠,常用的测温仪器有热电偶测温仪和电子测温仪等。
四、测温记录的内容和格式1、记录内容(1)测温时间:包括年、月、日、时、分。
大体积混凝土测温记录(自动计算)大体积混凝土测温记录(自动计算)一、引言大体积混凝土是指一次性浇筑量大于500m³的混凝土。
由于其浇筑过程中的保温性和温度控制都与普通混凝土有很大的不同,因此对于大体积混凝土的温度监测和记录十分重要。
本旨在提供一份详尽的大体积混凝土测温记录的模板,以供参考使用。
二、测温设备1. 温度传感器:使用高精度的温度传感器进行温度测量。
2. 数据采集系统:使用自动数据采集系统,进行数据的实时监测和记录。
3. 软件系统:使用专门的软件系统进行数据的分析和计算。
三、测温位置1. 混凝土浆液温度:在混凝土浆液浇注过程中,选择不同高度的温度测点进行监测和记录。
2. 混凝土表面温度:在混凝土浇筑完成后,选择混凝土表面不同位置进行温度测量。
3. 核心温度:在混凝土硬化过程中,选择混凝土核心位置进行温度测量。
四、温度测量方法1. 混凝土浆液温度:将温度传感器插入混凝土浆液中,保持一定的时间测量温度。
2. 混凝土表面温度:使用非接触式红外温度枪对混凝土表面进行温度测量。
3. 核心温度:选择合适的位置,在混凝土中钻取一个孔洞,插入温度传感器进行测量。
五、温度测量记录1. 混凝土浆液温度记录:分别记录不同高度的混凝土浆液温度,以时间为标识进行记录。
2. 混凝土表面温度记录:记录不同位置的混凝土表面温度,以时间为标识进行记录。
3. 核心温度记录:记录混凝土核心温度的变化情况,以时间为标识进行记录。
六、数据分析与计算使用数据采集系统和软件系统对测得的温度数据进行分析和计算,得出相应的计算结果。
七、结论根据测温记录和计算结果,对大体积混凝土的温度控制进行评估和总结。
八、附件1. 测温记录表格2. 温度传感器和数据采集系统相关九、法律名词及注释1. 大体积混凝土:指一次性浇筑量大于500m³的混凝土。
2. 温度传感器:用于测量混凝土的温度的传感器设备。
3. 数据采集系统:用于实时监测和记录温度数据的系统设备。
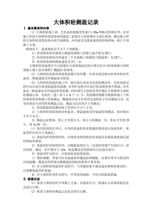
大体积砼测温记录Ⅰ基本要求和内容(1)大体积砼施工前,尤其是砼底板厚度H≥1.00m和板式转换层等,应对施工阶段大体积砼浇筑块体的温度、温度应力及收缩应力进行验算,确定施工阶段大体积砼浇筑块体内部升温峰值,内外温差及降温速度的控制指标,制订专项施工方案。
一般情况下,温度指标宜不大于下列数值:1)砼浇筑块体在落筑入模温度基础上的最大温升值为55℃;2)砼浇筑块体的内外温差(不含混凝土收缩的当量温度)为25℃;3)砼浇筑块体的降温速度为3℃/d。
大体积砼的温度应力与收缩应力表面保温层的计算应符合《块体基础大体积混凝土施工技术规程》YBJ224的要求。
(2)大体积砼浇筑块体温度监测点的布置,以真实地反映出砼块体的内外温差、降温速度及环境温度为原则。
(3)大体积砼的温控施工中,除应进行水泥水化热的测试外,在砼浇筑过程中还应进行砼浇筑温度的监测,在养护过程中应进行砼浇筑块体升降温、内外温差、降温速度及环境温度等监测,同时填写大体积砼养护测孔平面图和大体积砼测温记录,见质控(建)表4.1.6.7-1~2。
其监测的规模可根据所施工工程的重要程度和施工经验确定,测温的办法可以采用先进的电子自动测温方法,如有经验也可采用简易测温方法,测温方法应符合下列规定:1)砼浇筑温度的测试每工作班应不少于2次;2)大体积砼浇筑块体内外温差、降温速度及环境温度的测试,每昼夜应不少于6次;3)测温记录要求:第1天至第5天,每2小时测温一次;第6天至第25天,每4h测一次;(4)每次砼浇筑完毕后,应及时按温控技术措施的要求进行保温养护,保温养护应符合下列规定:1)保温养护的持续时间,应使砼浇筑块体的内表温差及降温速度满足温控指标的要求。
2)保温养护的持续时间,应根据温度应力(包括砼收缩产生的应力)加以控制、确定,但不得少于15d。
保温覆盖层的拆除应分层逐步进行;3)保温养护过程中,应保持砼表面的湿润;4)塑料薄膜、草袋可作为保温材料覆盖砼和模板,在寒冷季节可搭设挡风保温棚。
精心整理大体积砼养护测温记录
鲁JJ—050
表示大气温度。
2.附测温点布置图,t
气
山东省建设工程质量监督总站监制
大体积砼养护测温记录
表示大气温度。
2.附测温点布置图,t
气
山东省建设工程质量监督总站监制
大体积砼养护测温记录
山东省建设工程质量监督总站监制大体积砼养护测温记录
表示大气温度。
2.附测温点布置图,t
气
山东省建设工程质量监督总站监制
大体积砼养护测温记录
2.附测温点布置图,t 气表示大气温度。
山东省建设工程质量监督总站监制
大体积砼养护测温记录
鲁JJ —050
2.附测温点布置图,t
表示大气温度。
气
山东省建设工程质量监督总站监制
大体积砼养护测温记录
注:1.本表由施工单位填写并保存。
表示大气温度。
2.附测温点布置图,t
气
山东省建设工程质量监督总站监制
大体积砼养护测温记录
表示大气温度。
2.附测温点布置图,t
气
山东省建设工程质量监督总站监制
大体积砼养护测温记录
表示大气温度。
2.附测温点布置图,t
气
山东省建设工程质量监督总站监制
大体积砼养护测温记录。
大体积混凝土测温记录大体积混凝土在现代建筑工程中应用广泛,由于其体积较大,水泥水化热释放集中,内部温升快,容易产生温度裂缝,影响结构的安全性和耐久性。
因此,对大体积混凝土进行测温并做好记录,是施工过程中至关重要的环节。
一、测温的目的和意义大体积混凝土测温的主要目的是掌握混凝土内部温度变化情况,以便及时采取有效的温控措施,预防温度裂缝的产生。
通过测温,可以了解混凝土在浇筑后的升温、降温规律,评估混凝土的抗裂性能,为施工提供科学依据。
同时,测温数据还可以用于验证温控方案的合理性,为后续类似工程提供参考。
二、测温设备和方法1、测温设备目前,常用的大体积混凝土测温设备有热电偶测温仪、电子测温仪等。
热电偶测温仪是通过测量热电偶两端的热电势来确定温度,具有测量精度高、稳定性好等优点;电子测温仪则采用热敏电阻或半导体传感器进行测温,操作简便、读数直观。
2、测温方法测温点的布置应具有代表性和均匀性,能反映混凝土内部温度的分布情况。
一般在混凝土的厚度方向,按照上、中、下三个部位设置测温点;在平面上,根据混凝土的面积大小和形状,均匀布置测温点。
测温点的间距不宜大于 5m。
在混凝土浇筑前,将测温探头固定在预设的测温点位置,并与测温仪连接好。
混凝土浇筑后,按照规定的时间间隔进行测温,通常开始时每 2 小时测一次,随着混凝土温度的变化逐渐延长测温间隔时间。
三、测温记录的内容和要求1、记录内容测温记录应包括测温时间、测温点编号、混凝土温度等信息。
对于每个测温点,应分别记录其表层温度、中部温度和底层温度。
同时,还应记录当时的环境温度、天气情况以及混凝土的养护措施等。
2、记录要求测温记录应真实、准确、完整,字迹清晰,不得随意涂改。
每次测温后,应及时将数据整理分析,绘制温度变化曲线,以便直观地反映混凝土内部温度的变化情况。
四、测温数据的分析与处理1、数据分析通过对测温数据的分析,可以了解混凝土内部温度的峰值、升降温速率、内外温差等关键参数。
大体积混凝土测温记录大体积混凝土在浇筑和养护过程中,由于水泥水化反应会释放出大量的热量,导致混凝土内部温度升高。
如果内外温差过大,就会产生温度裂缝,影响混凝土的强度和耐久性。
因此,通过测温记录及时掌握混凝土内部温度变化情况,采取有效的温控措施,是保证大体积混凝土施工质量的重要手段。
测温点的布置是测温工作的基础。
一般来说,应根据混凝土的结构尺寸、形状以及预计的温度分布情况来确定测温点的位置和数量。
通常在混凝土的厚度方向、平面上的对称轴和边角部位等位置设置测温点。
比如,对于一个矩形的大体积混凝土基础,可能会在中心位置、四个角以及长边和短边的中点处设置测温点。
测温设备的选择也很重要。
目前常用的测温设备有热电偶测温仪和电子测温仪等。
热电偶测温仪具有测量精度高、稳定性好的优点,但操作相对复杂;电子测温仪则使用方便、读数直观,但精度可能稍逊一筹。
在实际工程中,应根据具体情况选择合适的测温设备。
在进行测温记录时,需要按照一定的时间间隔进行测量。
一般在混凝土浇筑后的前几天,测量间隔时间较短,例如每 2 小时测量一次;随着混凝土内部温度逐渐稳定,可以适当延长测量间隔时间,比如每 4 小时或 6 小时测量一次。
每次测量时,要记录每个测温点的温度值,并注明测量时间。
为了更直观地展示测温数据的变化趋势,通常会将测温数据绘制成温度曲线。
这样可以清晰地看到混凝土内部温度的升降情况,以及内外温差的变化。
通过对温度曲线的分析,可以判断混凝土的温度变化是否符合预期,如果发现异常情况,如温度上升过快、内外温差过大等,应及时采取措施进行调控。
例如,可以通过调整养护方式,如增加覆盖保温材料的厚度、延长浇水养护的时间等,来降低混凝土的内外温差。
或者在混凝土内部埋设冷却水管,通过循环水来带走部分热量,降低混凝土内部温度。
在测温过程中,还需要注意一些事项。
首先,要确保测温设备的准确性和可靠性,定期对设备进行校准和检查。
其次,要保证测温点的位置不受外界因素的干扰,如施工人员的碰撞、振捣等。
大体积混凝土测温记录表在建筑工程中,大体积混凝土的施工是一个关键环节,而对其进行温度监测则至关重要。
大体积混凝土由于体积较大,水泥水化热释放集中,内部温升快,容易产生温度裂缝,影响结构的安全性和耐久性。
为了有效地控制大体积混凝土的温度变化,及时采取相应的措施,我们需要进行严格的温度监测,并做好详细的测温记录。
一、大体积混凝土测温的目的和意义大体积混凝土测温的主要目的是掌握混凝土内部温度的变化规律,以便及时发现可能出现的温度异常情况,采取有效的温控措施,预防温度裂缝的产生。
通过测温,可以了解混凝土在浇筑后的升温、降温过程,以及混凝土内部与表面、表面与环境之间的温差,从而为调整养护措施提供依据。
温度裂缝对大体积混凝土结构的危害不容忽视。
裂缝的出现会降低混凝土的抗渗性和耐久性,影响结构的承载能力和使用寿命。
因此,准确的测温记录和合理的温控措施对于保证大体积混凝土结构的质量具有重要意义。
二、测温设备和方法1、测温设备常用的大体积混凝土测温设备有热电偶测温仪、热敏电阻测温仪等。
热电偶测温仪具有测量精度高、响应速度快等优点;热敏电阻测温仪则具有稳定性好、价格相对较低等特点。
在实际工程中,应根据具体情况选择合适的测温设备。
2、测温点的布置测温点的布置应具有代表性,能够反映混凝土内部温度的分布情况。
一般在混凝土的厚度方向、平面位置等部位设置测温点。
对于厚度较大的混凝土,应在不同深度布置测温点,如表面、中部、底部等。
3、测温时间间隔测温的时间间隔应根据混凝土的温升情况和施工要求确定。
在混凝土浇筑后的前几天,由于温升较快,测温时间间隔应较短,一般为 1-2 小时;随着混凝土温度的逐渐稳定,测温时间间隔可以适当延长,如4-8 小时。
三、大体积混凝土测温记录表的内容1、工程名称、部位、混凝土强度等级等基本信息这些信息有助于明确测温对象的具体情况,为后续的分析和处理提供背景资料。
2、测温日期和时间准确记录每次测温的具体日期和时间,以便了解温度变化的时间规律。
大体积混凝土结构测温记录在建筑工程中,大体积混凝土结构的施工是一个关键环节,而对其进行测温记录则是确保施工质量和结构安全的重要措施。
大体积混凝土由于体积较大,水泥水化热释放集中,内部温升较高,如果不加以有效的控制和监测,容易产生温度裂缝,从而影响结构的耐久性和安全性。
一、测温的目的和意义大体积混凝土测温的主要目的是掌握混凝土内部温度的变化规律,及时发现可能出现的温度异常情况,以便采取相应的措施进行控制和调整。
通过测温,可以有效地预防温度裂缝的产生,保证混凝土结构的质量和性能。
具体来说,测温的意义主要体现在以下几个方面:1、指导施工过程:根据测温结果,可以合理调整混凝土的养护措施,如调整浇水养护的时间和频率、覆盖保温材料的厚度等,以控制混凝土内部温度的升降速度,减少温度应力。
2、保证混凝土质量:通过监测温度变化,确保混凝土在硬化过程中处于适宜的温度环境,促进水泥的充分水化,提高混凝土的强度和耐久性。
3、预防温度裂缝:及时发现混凝土内部温度过高或温差过大的区域,采取针对性的降温或保温措施,避免温度裂缝的产生,保证结构的整体性和稳定性。
二、测温设备和方法目前,常用的大体积混凝土测温设备主要有热电偶测温仪和电子测温仪等。
热电偶测温仪是通过测量热电偶两端的热电势来确定温度,具有测量精度高、响应速度快等优点;电子测温仪则是利用热敏电阻或半导体温度传感器来测量温度,操作简便、成本较低。
在进行测温时,通常采用预埋测温探头的方法。
即在混凝土浇筑前,将测温探头按照预定的位置和深度预埋在混凝土中,然后通过连接导线将测温探头与测温仪相连,实现对混凝土内部温度的实时监测。
测温点的布置应具有代表性,一般应在混凝土的中心部位、表面、边角等位置设置测温点,同时应考虑混凝土的厚度、结构形式等因素。
三、测温的时间和频率测温的时间应从混凝土浇筑开始,直至混凝土内部温度稳定且与环境温度接近为止。
一般来说,在混凝土浇筑后的前 7 天,测温频率应较高,每天不少于 4 次;7 天后,可根据混凝土内部温度的变化情况适当降低测温频率,但每天不少于 2 次。
大体积砼养护测温记录大体积混凝土在现代建筑工程中应用广泛,由于其体积较大,水泥水化热释放集中,内部温升较快,如果养护和温度控制不当,极易产生裂缝,影响结构的安全性和耐久性。
因此,在大体积混凝土施工过程中,做好养护测温记录至关重要。
一、工程概况本次施工的大体积混凝土结构为_____(具体部位),混凝土强度等级为_____,浇筑方量约为_____立方米。
混凝土浇筑时间为_____(具体日期和时间),预计养护时间为_____天。
二、测温设备及布置1、测温设备采用电子测温仪,其测温探头精度为±05℃,能够满足大体积混凝土测温的要求。
2、测温点布置根据混凝土结构的形状、尺寸和厚度,合理布置测温点。
在平面上,测温点呈梅花形布置,相邻测温点的间距不宜大于 5 米;在垂直方向上,每个测温点沿混凝土厚度方向布置 3 个测点,分别位于混凝土表面以下 50mm、混凝土中部和混凝土底面以上 50mm 处。
三、测温时间及频率1、测温时间从混凝土浇筑完成后开始测温,直至混凝土内部温度与环境温度之差小于 25℃为止。
2、测温频率在混凝土浇筑后的前 3 天,每 2 小时测温一次;第 4 至 7 天,每 4 小时测温一次;第 8 至 14 天,每 8 小时测温一次;第 15 至 28 天,每天测温一次。
四、测温数据记录|测温时间|测点位置|表面温度(℃)|中部温度(℃)|底面温度(℃)|环境温度(℃)|||||||||_____|_____|_____|_____|_____|_____||_____|_____|_____|_____|_____|_____||_____|_____|_____|_____|_____|_____|五、数据分析与处理1、绘制温度曲线根据测温数据,分别绘制混凝土表面温度、中部温度和底面温度随时间变化的曲线,以及混凝土内部温度与环境温度之差随时间变化的曲线。
通过温度曲线,可以直观地了解混凝土内部温度的变化情况。
大体积砼养护测温记录日常生活中我们常见到的混凝土构件,如建筑物、桥梁、水坝等,都是采用大体积的砼(混凝土)浇筑而成的。
在混凝土施工过程中,为了保证其强度和性能的发挥,需要进行砼养护措施。
而对于大体积砼的养护,测温记录是一项关键的工作,对于施工过程的监控和砼养护质量的评估都有重要意义。
大体积砼养护测温记录是指对混凝土在浇筑过程中的温度进行实时监测,并记录下来做为测量数据的工作。
温度是影响混凝土凝固与强度发展的重要因素,温度变化过大会导致裂缝的产生,影响混凝土的使用寿命和性能,因此对于大体积砼浇筑而言,测温记录显得尤为重要。
针对大体积砼养护测温记录,需要采用专业的温度监测仪器进行测量。
一般情况下,会选择在砼浇筑过程中嵌入温度计,以实现对混凝土温度的实时监测。
测温记录的主要内容包括砼浇筑开始时间、混凝土的初始温度、浇筑过程中的温度变化以及混凝土表面温度等。
这些数据的记录能够帮助监测人员了解混凝土的温度发展规律以及可能出现的问题。
大体积砼的养护测温记录需要在施工过程中实时进行监测和记录,以保证养护温度的合理控制。
一般来说,在大体积砼浇筑完毕后,需要对浇筑区域进行覆盖保温,避免温度过快下降。
在覆盖保温后,需要定期测量混凝土的温度,记录下表面和内部不同位置的温度变化情况。
测温的频率根据实际情况来确定,一般建议每天至少测量一次。
大体积砼的养护测温记录的记录方式可以选择手动记录或自动记录。
手动记录需要由监测人员每天亲自进行测量,并将测得的数据记录于表格中。
而自动记录则是使用专业的温度监测仪器,将温度数据自动记录下来,并可通过计算机或其他设备进行后续分析和保存。
测温记录的结果应随时进行分析与评估,以判断砼内温度发展是否符合预期要求。
如果发现温度变化异常,需要及时采取调整措施,如适时修正保温层的厚度或增加保温材料的使用量等,以确保砼的养护效果。
总之,大体积砼养护测温记录是保证混凝土施工质量的重要工作。
通过监测和记录混凝土温度的变化情况,能够帮助监测人员及时发现问题,采取相应的措施,以确保砼的强度和性能得到充分发挥。
大体积混凝土养护测温记录C5-09
大体积混凝土养护测温记录C5-09
大体积混凝土养护测温记录C5-09
大体积混凝土养护测温记录C5-09
大体积混凝土养护测温记录C5-09
大体积混凝土养护测温记录C5-09
大体积混凝土养护测温记录C5-09
大体积混凝土养护测温记录C5-09
大体积混凝土养护测温记录C5-09
大体积混凝土养护测温记录C5-09
大体积混凝土养护测温记录C5-09
大体积混凝土养护测温记录C5-09
大体积混凝土养护测温记录C5-09
大体积混凝土养护测温记录C5-09
大体积混凝土养护测温记录C5-09
大体积混凝土养护测温记录C5-09
大体积混凝土养护测温记录C5-09
大体积混凝土养护测温记录C5-09
大体积混凝土养护测温记录C5-09
大体积混凝土养护测温记录C5-09
大体积混凝土养护测温记录C5-09。
大体积混凝土测温记录表在建筑工程中,大体积混凝土的施工是一个关键环节。
由于其体积较大,水泥水化热释放集中,内部温升较快,如果不加以有效控制,容易产生温度裂缝,影响混凝土的质量和结构的安全性。
为了掌握大体积混凝土在施工过程中的温度变化情况,及时采取有效的温控措施,测温工作就显得尤为重要。
而大体积混凝土测温记录表则是记录这些温度数据的重要工具。
一、大体积混凝土测温的目的大体积混凝土测温的主要目的是监测混凝土内部温度的变化,以便及时发现可能出现的温度裂缝,并采取相应的措施加以控制。
具体来说,通过测温可以:1、了解混凝土在水化过程中的温度分布规律,掌握混凝土内部最高温度、内外温差等关键参数。
2、根据温度变化情况,调整养护措施,如调整保温覆盖层的厚度、浇水养护的频率等,以控制混凝土的降温速率,避免温度裂缝的产生。
3、为优化混凝土配合比、改进施工工艺提供依据,提高大体积混凝土施工的质量和可靠性。
二、大体积混凝土测温的方法目前,常用的大体积混凝土测温方法主要有热电偶测温法和电子测温仪测温法。
1、热电偶测温法热电偶是一种由两种不同金属材料组成的温度传感器,当两端存在温度差时,会产生热电势。
将热电偶的测温端埋入混凝土中,通过测量热电势的大小,即可得到混凝土的温度。
热电偶测温法具有测量精度高、稳定性好等优点,但安装和布线较为复杂。
2、电子测温仪测温法电子测温仪通常由温度传感器、数据采集器和显示设备组成。
温度传感器可以直接埋入混凝土中,将测量到的温度信号传输给数据采集器,经过处理后在显示设备上显示出来。
电子测温仪测温法操作简便、快捷,但测量精度可能稍逊于热电偶测温法。
三、大体积混凝土测温点的布置测温点的布置应具有代表性,能够反映混凝土内部温度的分布情况。
一般应遵循以下原则:1、平面上,测温点应均匀分布在混凝土的浇筑区域内,重点布置在混凝土厚度较大、结构复杂以及容易产生温度裂缝的部位。
2、立面上,测温点应沿混凝土的厚度方向布置,在表面、中部和底部分别设置测点,以监测混凝土不同深度处的温度变化。
大体积砼养护测温记录
注:1.本表由施工单位填写并保存。
2.附测温点布置图、t
表示大气温度。
气
“大体积砼养护测温记录”填写说明
1、大体积混凝土施工应对入模时大气温度、各测温孔温度、内外温差和裂缝进行检查和记录。
2.大体积混凝土养护测温应附测温点布置图。
3、相关要求:
1)温控指标宜符合下列规定:
① 混凝土浇筑体在入模温度基础上的温升值不宜大于50℃;
② 混凝土浇筑块体的里表温差(不含混凝土收缩的当量温度) 不宜大于25℃;
③ 混凝土浇筑体的降温速率不宜大于2.0℃/d。
④ 混凝土浇筑体表面与大气温差不宜大于20℃。
2)大体积混凝土浇筑体内监测点的布置,应真实地反映出混凝土浇筑体内最高温升、里表温差、降温速率及环境温度,可按下列方式布置:
① 监测点的布置范围应以所选混凝土浇筑体平面图对称轴线的半条轴线为测试区,在测试区内监测点按平面分层布置;
② 在测试区内,监测点的位置与数量可根据温凝土浇筑体内温度场分布情况及温控的要求确定;
③ 在每条测试轴线上,监测点位宜不少于4 处,应根据结构的几何尺寸布置;
④ 沿混凝土浇筑体厚度方向,必须布置外面、底面和中凡温度测点,其余测点宜按测点间距不大于600mm 布置;
⑤ 保温养护效果及环境温度监测点数量应根据具体需要确定;
⑥ 混凝土浇筑体的外表温度,宜为混凝土外表以内50mm 处的温度;
⑦ 混凝土浇筑体底面的温度,宜为混凝土浇筑体底面上50mm 处的温度。
大体积混凝土养护测温记录养护是混凝土工程中极为重要的一环,其中温度控制是养护工作中的一个关键因素。
特别是对于大体积混凝土结构,如大坝、混凝土梁、混凝土框架等,温度控制更加重要。
下面是对大体积混凝土养护测温记录的详细说明。
测温记录的目的是为了监测混凝土的温度变化情况,以便及时采取相应的调整措施。
测温记录通常包括以下内容:工程名称、日期、日期、时间、环境温度、混凝土温度、环境相对湿度、测温点位置等。
测温记录的时间应从拌合开始,每隔一定的时间间隔进行记录。
温度测量点的选择应该代表混凝土整体的温度变化情况,通常在混凝土模板中选取1/3和2/3的高度处各设立一测温点,在排列上应均匀分布。
混凝土温度的测量方法通常有两种:直接测量和间接测量。
直接测量是通过混凝土表面插入温度计或通过混凝土中插入温度传感器来测得的。
间接测量是通过对环境温度和相对湿度的测量,利用计算方法来推算混凝土温度。
测温记录样本如下:=================测温记录样本=================工程名称:XXX大坝日期:2024年1月1日环境温度:20℃混凝土温度:-1℃环境相对湿度:60%测温点位置:1/3高度、2/3高度-----------------------------------------时间1/3高度2/3高度-----------------------------------------09:00-2℃0℃12:000℃2℃15:002℃4℃18:004℃6℃-----------------------------------------该测温记录表中,环境温度为20℃,混凝土温度从早上9点开始测量,每隔3个小时进行一次测温,到晚上6点为止。
测量的温度分别在1/3高度和2/3高度处进行。
可以看出,随着时间的推移,混凝土温度逐渐升高,1/3高度和2/3高度之间的温度差逐渐增大。
根据测温记录,可以对混凝土的温度变化情况进行判断。
大体积混凝土测温记录表最新资料在建筑工程中,大体积混凝土的施工是一个关键环节,而对其温度的监测和控制则至关重要。
大体积混凝土由于体积较大,水泥水化热释放集中,内部温升快,如果不加以有效的温度控制,容易产生温度裂缝,影响混凝土的结构性能和耐久性。
因此,准确、及时地记录大体积混凝土的温度变化,对于保证工程质量具有重要意义。
大体积混凝土测温记录表是用于记录混凝土在浇筑、养护过程中温度变化的重要工具。
通过对测温数据的分析,可以了解混凝土内部的温度分布和变化规律,为采取相应的温控措施提供依据。
一份完整的大体积混凝土测温记录表通常包括以下几个方面的内容:一、工程基本信息这部分主要记录工程名称、施工部位、混凝土强度等级、浇筑日期等基本情况。
这些信息有助于对测温数据进行准确的定位和分析,了解不同部位、不同强度等级混凝土的温度变化特点。
二、测温点布置测温点的布置应具有代表性,能够反映混凝土内部的温度分布。
一般来说,在混凝土的厚度方向上,应布置多个测温点,间距不宜大于500mm。
在平面上,应根据混凝土的形状和尺寸,均匀布置测温点。
测温点的编号应清晰明确,便于数据的记录和整理。
三、测温设备及精度记录所使用的测温设备的型号、规格和精度。
常用的测温设备有电子测温仪、热电偶等。
测温设备的精度直接影响到测温数据的准确性,因此应选择符合要求的设备,并定期进行校准和维护。
四、测温时间间隔测温的时间间隔应根据混凝土的温升情况和温控要求确定。
在混凝土浇筑后的前 3 天,一般每 2 小时测一次;3 天后,每 4 小时测一次;7 天后,每天测 2 次。
当混凝土内部温度与表面温度之差小于 25℃,且混凝土表面温度与环境温度之差小于 20℃时,可以停止测温。
五、测温数据记录这是测温记录表的核心内容,应详细记录每个测温点在不同时间的温度值。
包括混凝土内部温度、表面温度和环境温度。
温度数据应准确无误,记录清晰,便于后续的分析和处理。
六、数据分析与处理对测温数据进行分析和处理,是判断混凝土温度变化是否正常,是否需要采取温控措施的重要依据。
精心整理大体积砼养护测温记录0 0 1工程名称莱钢建设·凯旋新城东区配套商业楼施工单位山东莱钢建设有限公司测温部位基础底板混凝土测温方式温度计养护方式浇水、薄膜测温时间大气温度(℃)入摸温度(℃)孔号各测孔温度(℃)t中-t上(℃)t中-t下(℃)t气-t上(℃)内外最大温差记录(℃)裂缝宽度(mm)月日时5 7 07:319 25 1上288 3 913无中36下395 7 07:319 24 2上308 1 11 无中38下375 7 07:319 22 3上2910 1 10 无中39下385 7 07:319 23 4上288 1 9 无中36下355 7 07:319 23 5上269 1 7 无中35下345 7 11:322 25 1上306 1 8 无中36下355 7 11:322 24 2上317 3 11 无中38下355 7 11:322 22 3上313 2 11 无中38下36审核意见:砼测温点布置正确,测温措施控制严格,经测温计算各项数据符合设计及规范要求。
施工单位山东莱钢建设有限公司鲁JJ—050项目(专业)技术负责人专业工长测温员注:1.本表由施工单位填写并保存。
2.附测温点布置图,t气表示大气温度。
山东省建设工程质量监督总站监制大体积砼养护测温记录0 0 2工程名称莱钢建设·凯旋新城东区配套商业楼施工单位山东莱钢建设有限公司测温部位基础底板混凝土测温方式温度计养护方式浇水、薄膜测温时间大气温度(℃)入摸温度(℃)孔号各测孔温度(℃)t中-t上(℃)t中-t下(℃)t气-t上(℃)内外最大温差记录(℃)裂缝宽度(mm)月日时5 7 11:322 23 4上305 3 811无中35下325 7 11:322 23 5上315 2 11 无中36下345 7 15:321 25 1上304 3 9 无中34下315 7 15:321 24 2上315 1 10 无中36下355 7 15:321 22 3上314 2 10 无中35下335 7 15:321 23 4上334 3 12 无中37下345 7 15:321 23 5上335 3 12 无中38下355 7 19:316 20 1上319 1 15 无中40鲁JJ—050审核意见:砼测温点布置正确,测温措施控制严格,经测温计算各项数据符合设计及规范要求。
施工单位山东莱钢建设有限公司项目(专业)技术负责人专业工长测温员注:1.本表由施工单位填写并保存。
2.附测温点布置图,t气表示大气温度。
山东省建设工程质量监督总站监制大体积砼养护测温记录0 0 3工程名称莱钢建设·凯旋新城东区配套商业楼施工单位山东莱钢建设有限公司测温部位基础底板混凝土测温方式温度计养护方式浇水、薄膜测温时间大气温度(℃)入摸温度(℃)孔号各测孔温度(℃)t中-t上(℃)t中-t下(℃)t气-t上(℃)内外最大温差记录(℃)裂缝宽度(mm)月日时5 7 19:316 24 2上338 1 1718无中41下405 7 19:316 22 3上328 4 16 无中40下365 7 19:316 23 4上337 5 17 无中40下355 7 19:316 23 5上366 2 20 无中42下405 7 23:310 25 1上294 3 19 无中33下305 7 23:310 24 2上284 1 18 无中32下315 7 23:310 22 3上285 3 18 无中33鲁JJ—050下32审核意见:砼测温点布置正确,测温措施控制严格,经测温计算各项数据符合设计及规范要求。
施工单位山东莱钢建设有限公司项目(专业)技术负责人专业工长测温员注:1.本表由施工单位填写并保存。
2.附测温点布置图,t气表示大气温度。
山东省建设工程质量监督总站监制大体积砼养护测温记录0 0 4工程名称莱钢建设·凯旋新城东区配套商业楼施工单位山东莱钢建设有限公司测温部位基础底板混凝土测温方式温度计养护方式浇水、薄膜测温时间大气温度(℃)入摸温度(℃)孔号各测孔温度(℃)t中-t上(℃)t中-t下(℃)t气-t上(℃)内外最大温差记录(℃)裂缝宽度(mm)月日时5 7 23:310 23 5上295 2 1917无中34下325 8 03:314 25 1上264 1 12 无中30下295 8 03:314 24 2上275 2 13 无中32下305 8 03:314 22 3上274 1 13 无中31下305 8 03:314 23 4上262 1 12 无中31下305 8 03:314 23 5上274 1 12 无中31鲁JJ—050下335 8 07:318 24 2上315 2 13 无中36下34审核意见:砼测温点布置正确,测温措施控制严格,经测温计算各项数据符合设计及规范要求。
施工单位山东莱钢建设有限公司项目(专业)技术负责人专业工长测温员注:1.本表由施工单位填写并保存。
2.附测温点布置图,t气表示大气温度。
山东省建设工程质量监督总站监制大体积砼养护测温记录0 0 5工程名称莱钢建设·凯旋新城东区配套商业楼施工单位山东莱钢建设有限公司测温部位基础底板混凝土测温方式温度计养护方式浇水、薄膜测温时间大气温度(℃)入摸温度(℃)孔号各测孔温度(℃)t中-t上(℃)t中-t下(℃)t气-t上(℃)内外最大温差记录(℃)裂缝宽度(mm)月日时5 8 07:318 22 3上304 1 1218无中34下335 8 07:318 23 4上312 1 13 无中33下325 8 07:318 23 5上314 3 13 无中35下325 8 11:321 25 1上394 3 18 无中45下425 8 11:321 24 2上385 3 16 无中42鲁JJ—050下395 8 11:321 23 4上394 2 17 无中43下415 8 11:321 23 5上365 1 15 无中41下40审核意见:砼测温点布置正确,测温措施控制严格,经测温计算各项数据符合设计及规范要求。
施工单位山东莱钢建设有限公司项目(专业)技术负责人专业工长测温员注:1.本表由施工单位填写并保存。
2.附测温点布置图,t气表示大气温度。
山东省建设工程质量监督总站监制大体积砼养护测温记录0 0 6工程名称莱钢建设·凯旋新城东区配套商业楼施工单位山东莱钢建设有限公司测温部位基础底板混凝土测温方式温度计养护方式浇水、薄膜测温时间大气温度(℃)入摸温度(℃)孔号各测孔温度(℃)t中-t上(℃)t中-t下(℃)t气-t上(℃)内外最大温差记录(℃)裂缝宽度(mm)月日时5 8 15:319 25 1上393 1 2020无中42下415 8 15:319 24 2上393 2 20 无中42下405 8 15:319 22 3上394 3 20 无中43下405 8 15:319 23 4上395 3 20 无中44鲁JJ—050下425 8 19:315 25 1上333 2 18 无中36下345 8 19:315 24 2上322 1 17 无中34下335 8 19:315 22 3上333 1 18 无中35下34审核意见:砼测温点布置正确,测温措施控制严格,经测温计算各项数据符合设计及规范要求。
施工单位山东莱钢建设有限公司项目(专业)技术负责人专业工长测温员注:1.本表由施工单位填写并保存。
2.附测温点布置图,t气表示大气温度。
山东省建设工程质量监督总站监制大体积砼养护测温记录0 0 7工程名称莱钢建设·凯旋新城东区配套商业楼施工单位山东莱钢建设有限公司测温部位基础底板混凝土测温方式温度计养护方式浇水、薄膜测温时间大气温度(℃)入摸温度(℃)孔号各测孔温度(℃)t中-t上(℃)t中-t下(℃)t气-t上(℃)内外最大温差记录(℃)裂缝宽度(mm)月日时5 8 19:315 23 4上325 2 1714无中37下355 8 19:315 23 5上334 2 18 无中37下355 8 23:3014 25 1上264 1 12 无中30鲁JJ—05030下305 8 23:3014 22 3上274 1 13 无中31下305 8 23:3014 23 4上265 1 12 无中31下305 8 23:3014 23 5上274 1 13 无中31下305 9 03:316 25 1上265 2 10 无中31下29审核意见:砼测温点布置正确,测温措施控制严格,经测温计算各项数据符合设计及规范要求。
施工单位山东莱钢建设有限公司项目(专业)技术负责人专业工长测温员注:1.本表由施工单位填写并保存。
2.附测温点布置图,t气表示大气温度。
山东省建设工程质量监督总站监制大体积砼养护测温记录0 0 8工程名称莱钢建设·凯旋新城东区配套商业楼施工单位山东莱钢建设有限公司测温部位基础底板混凝土测温方式温度计养护方式浇水、薄膜测温时间大气温度(℃)入摸温度(℃)孔号各测孔温度(℃)t中-t上(℃)t中-t下(℃)t气-t上(℃)内外最大温差记录(℃)裂缝宽度(mm)月日时5 9 03:316 24 2上264 1 1013无中30下295 9 03:316 22 3上275 1 11 无中31鲁JJ—050下285 9 03:316 23 5上275 3 11 无中32下295 9 07:318 25 1上304 1 12 无中34下335 9 07:318 24 2上315 2 13 无中36下345 9 07:318 22 3上304 1 12 无中34下335 9 07:318 23 4上312 1 13 无中33下32审核意见:砼测温点布置正确,测温措施控制严格,经测温计算各项数据符合设计及规范要求。
施工单位山东莱钢建设有限公司项目(专业)技术负责人专业工长测温员注:1.本表由施工单位填写并保存。
2.附测温点布置图,t气表示大气温度。
山东省建设工程质量监督总站监制大体积砼养护测温记录0 0 9工程名称莱钢建设·凯旋新城东区配套商业楼施工单位山东莱钢建设有限公司测温部位基础底板混凝土测温方式温度计养护方式浇水、薄膜测温时间大气温度(℃)入摸温度(℃)孔号各测孔温度(℃)t中-t上(℃)t中-t下(℃)t气-t上(℃)内外最大温差记录(℃)裂缝宽度(mm)月日时5 9 07:318 23 5上314 3 13 13 无中35鲁JJ—050下395 9 11:324 24 2上365 2 12 无中41下395 9 11:324 22 3上373 1 13 无中40下395 9 11:324 23 4上363 1 12 无中39下385 9 11:324 23 5上374 3 13 无中41下385 9 15:321 25 1上344 3 13 无中38下355 9 15:321 24 2上345 3 13 无中39下36审核意见:砼测温点布置正确,测温措施控制严格,经测温计算各项数据符合设计及规范要求。