长方体的再认识
- 格式:doc
- 大小:400.62 KB
- 文档页数:6
长方体的再认识内容分析长方体的再认识是初中数学六年级下学期第4章的内容.通过本章的学习,同学们需要掌握长方体的表示方法、长方体直观图的画法,理清长方体中棱与棱的位置关系、棱与平面的位置关系、平面与平面的位置关系,并要学会如何检验直线与平面是否垂直、直线与平面是否平行、平面与平面是否垂直、平面与平面是否平行的方法.难点是相关的长方体的表面积和体积的计算.知识结构模块一:长方体的元素知识精讲1、长方体的元素长方体有六个面,八个顶点,十二条棱.2、长方体的元素特征(1)长方体的每个面都是长方形.(2)长方体的十二条棱可以分为三组,每组中的四条棱的长度相等.(3)长方体的六个面可以分为三组,每组中的两个面的形状和大小相同.3、正方体是特殊的长方体例题解析【例1】填空:(1)长方体有______个顶点;(2)长方体有______个面,每个面都是______,相对的两个面的面积______;(3)长方体共有______条棱,按棱的长短可分为______组,每组棱的长度相等,每组有______条棱.【难度】★【答案】【解析】【例2】判断:(1)若长方体的十二条棱都相等,这个长方体就是正方体;()(2)桌面所在的平面的大小就是桌面的大小;()(3)长方体共有6个面;()(4)长方体的六个面,至少有四个面的形状、大小相同;()(5)平面就是水平面;()(6)水平面是平面.()【难度】★【答案】【解析】【例3】在长方体ABCD– EFGH中,与棱EF相等的棱是()A.棱AB、棱CD、棱GH B.棱AB、棱AE、棱BFC.棱GH、棱EH、棱FG D.棱BC、棱CG、棱GF【难度】★【答案】【解析】【例4】用一根长为100厘米的塑料管和橡皮泥做一个棱长为5厘米,6厘米和7厘米的长方体架子,应该如何截取?材料够吗?【难度】★★【答案】【解析】【例5】棱长总和是24厘米的正方体,它的表面积为______,体积为______.【难度】★★【答案】【解析】【例6】长方体的长、宽、高之比为2 : 1 : 1,棱长总和是80厘米,把这个长方体截成两正方体时,表面积增加了_____.【难度】★★【答案】【解析】【例7】要做一个棱长分别为3厘米、5厘米和7厘米的无盖的长方体纸盒,最少需要多大的纸?最多需要多大的纸?【难度】★★★【答案】【解析】【例8】一根长为36分米的铁丝截开后刚好能够搭成一个长方体架子,这个长方体架子的长、宽、高的长度均为整数分米,且互不相等,求这个长方体的体积.【难度】★★★【答案】【解析】1、 长方体的直观图画法:斜二侧画法水平放置的长方体直观图通常画法的基本步骤:第一步:画平行四边形ABCD ,使AB 等于长方体的长,AD 等于长方体宽的二分之一,45DAB ∠=︒.(如图1所示)第二步:过AB 分别画AB 的垂线AE 、BF ,过C 、D 分别画CD 的垂线CG 、DH ,使它们的长度都等于长方体的高.(如图2所示)第三步:顺次联结E 、F 、G 、H .(如图3所示)第四步:将被遮住的线段改用虚线(隐藏线)表示.(如图4所示)图4表示的长方体通常表示为ABCD -EFGH .它的六个面通常表示为:平面ABCD 、平 面ABFE 、平面BCGF 等.它的十二条棱通常分别表示为:棱AB 、棱AE 、棱EF 等.模块二:长方体直观图的画法知识精讲ABCDABCDEFGHABC D EFGHABC DEFGH图1 图2 图3图4【例9】 图中长方体正确表示为( ) A .长方体ABCD B .长方体EFGH C .长方体AB D .长方体ABCD -EFGH 【难度】★ 【答案】 【解析】【例10】 要补全一个长方体的直观图,至少需要知道_____条棱,这几条棱应该分别是____________. 【难度】★ 【答案】 【解析】【例11】 画一个棱长分别是2厘米、3厘米、4厘米的长方体. 【难度】★ 【答案】 【解析】【例12】 画一个棱长总和为36厘米的正方体. 【难度】★★ 【答案】 【解析】【例13】 补画下列各图,使它成为长方体(虚线部分表示被遮住的部分). 【难度】★★ 【答案】 【解析】例题解析ABCD EFGH1、 长方体中棱与棱的位置关系如图所示的长方体ABCD -EFGH 中:棱EH 与棱EF 所在的直线在同一平面内,它们有唯一的公共点,我们称这两条棱相交.棱EF 与棱AB 所在的直线在同一平面内,但它们没有公共点,我们称这两条棱平行.棱EH 与棱AB 所在的直线既不平行,也不相交,我们称这两条棱异面.空间两条直线有三种位置关系:相交、平行、异面.【例14】 在如图所示的长方体中,哪些棱与棱AD 平行?哪些棱与AD 相交?哪些棱与AD异面? 【难度】★ 【答案】 【解析】【例15】 在长方体中,每一条棱与______条棱平行,每一条棱与______条棱相交,每一条棱与______条棱异面,互相平行的棱有______对,互相异面的棱有______对,相交的棱有______对. 【难度】★★ 【答案】 【解析】模块三:长方体中棱与棱位置关系的认识知识精讲例题解析A BCD EFGHA BCD EFGH【例16】 如图,在长方体ABCD —EFGH 中,填写下列各对线段所在直线的位置关系.(1)棱AD 与AG :_________________; (2)棱DH 与EG :_________________; (3)EG 与BD :_________________; (4)棱DC 与DB :_________________. 【难度】★★ 【答案】 【解析】【例17】 垂直于同一直线的两条直线的位置关系是____________. 【难度】★★ 【答案】 【解析】【例18】 如果两条直线在同一平面上的投影是两条平行线,那么这两条直线的位置关系是__________. 【难度】★★★ 【答案】 【解析】ABCDEFGH1、 长方体中棱与平面的位置关系如图1,直线PQ 垂直于平面ABCD ,记作:直线PQ 平面ABCD ,读作:直线PQ 垂直于平面ABCD .如图2,直线PQ 平行于平面ABCD ,记作:直线PQ // 平面ABCD ,读作:直线PQ 平行于平面ABCD .如图4所示的长方体ABCD -EFGH 中:棱EF 与面BCGF ,棱FG 与面ABFE ,棱BF 与面ABCD 都给我们以直线与平面垂直的形象.棱EF 与面ABCD ,棱BF 与面ADHE ,都给我们以直线与平面平行的形象. 2、 检验直线与平面是否垂直的方法“铅垂线”法、“三角尺法”、“合页型折纸”法. 3、 检验直线与平面是否平行的方法“铅垂线”法、“长方形纸片”法.【例19】 教室里的日光灯与地面的位置关系是______,桌腿与桌面的位置关系是______. 【难度】★ 【答案】 【解析】模块四:长方体中棱与平面位置关系的认识知识精讲例题解析ABCD PQ ABCDPQ 图1图2【例20】 如图,在长方体ABCD -EFGH 中:(1)与棱DH 垂直的平面是___________________; (2)与棱BC 平行的平面是___________________; (3)与平面ADHE 垂直的棱是________________; (4)与平面EFGH 平行的棱是________________; 【难度】★ 【答案】 【解析】【例21】 铅垂线是垂直于____面的直线,用___________法可以检验课桌的边沿是否与地面平行,用__________法可以检验细棒是否与地面垂直. 【难度】★ 【答案】 【解析】【例22】 如图,用__________法可以检验细棒是否与斜面垂直. 【难度】★★ 【答案】 【解析】【例23】 在长方体中的每一条棱有______个平面和它垂直,每一个面有______条棱与它垂直,每一条棱有______个平面和它平行,每一个面有______条棱与它平行. 【难度】★★ 【答案】 【解析】【例24】 在长方体ABCD -EFGH 中,AB = 3厘米,BF = 5厘米,与棱AB 垂直的平面的面积之和是32平方厘米,求这个长方体的表面积. 【难度】★★★ 【答案】 【解析】ABCDEFGHαββα1、 长方体中平面与平面的位置关系如下左图,平面α垂直于平面β,记作平面α⊥平面β,读作平面α垂直于平面β.如上右图,平面α平行于平面β,记作平面α//平面β,读作平面α平行于平面β. 如图所示的长方体ABCD -EFGH 中:面EFGH ,面ABFE 与面BCGF 三个面中,任意两个都 给我们以平面与平面垂直的形象.面ABCD 与面EFGH ,面BCGF 与面ADHE ,面ABFE 与面DCGH ,都给我们以平面与平面平行的形象. 2、 检验平面与平面是否垂直的方法“铅垂线”法、 “合页型折纸”法、“三角尺”法. 3、 检验平面与平面是否平行的方法“长方形纸片”法.【例25】 如图,与平面ABFE 垂直的平面有____________,与平面BCGF 平行的平面有_____________. 【难度】★ 【答案】 【解析】知识精讲例题解析模块五:长方体中平面与平面位置关系的认识ABCDEFGHABCDEFGHC A BDE F【例26】 下列结论正确的是( )A .在长方体中,与其中的一个面垂直的面有2个B .在长方体中,与其中的一个面平行的面有4个C .长方体有两个相对的面是正方形,那么这个长方体有6条棱的长度相等D .长方体相邻的两个面互相垂直,相对的两个面互相平行 【难度】★★ 【答案】 【解析】【例27】 如图,与面ADHE 垂直的面有__________________________. 【难度】★★ 【答案】 【解析】【例28】 可以用________________检验教室的墙面与地面是否垂直. 可以用________________检验衣橱里横向的两块隔板是否平行. 【难度】★★ 【答案】 【解析】【例29】 如图,是一个正方体的展开图,在原正方体中,与平面C 垂直的平面是________.(用图中的字母表示) 【难度】★★★ 【答案】 【解析】ABC D EFGH【例30】 如图,在长方体ABCD -EFGH 中,找出与平面BCHE 垂直的平面,并找出现成的合页型折纸,在图上用阴影部分表示. 【难度】★★★ 【答案】 【解析】【习题1】 正方体的棱长扩大2倍后,体积增大到原来的______倍. 【难度】★ 【答案】 【解析】【习题2】 在图中的长方体中:(1)从正面看,看不见的棱有___________; (2)与棱EH 相等的棱有_______________; (3)与平面ADHE 相对的平面有________; (4)位于水平位置的平面有_____________. 【难度】★ 【答案】 【解析】【习题3】 在长方体中,若两条棱没有公共点,则这两条棱的位置关系是__________. 【难度】★ 【答案】 【解析】随堂检测ABCDEFGHABCDEFGHABCDEFGH 1 4 5 3 2 1 5 ?3【习题4】 下列说法正确的是( )A .平静的水面是水平面,所以光滑的镜面也是水平面B .长方体中棱与平面不是垂直就是平行C .若两条直线都平行于同一个平面,那么这两条直线也平行D .长方体中任何一条棱都与两个平面平行 【难度】★★ 【答案】 【解析】【习题5】 如图所示的六面体中,AEFB 和DHGC 是相同的直角梯形,其余都是长方形,则:(1)其中有______条棱与平面ADHE 垂直; (2)其中有______条棱与平面AEFB 垂直; (3)其中有______条棱与平面ABCD 垂直; (4)其中有______条棱与平面BFGC 垂直. 【难度】★★ 【答案】 【解析】【习题6】 一个正方体的每个面上都标有数字1、2、3、4、5、6,根据图中该正方体A 、B 、C 三种状态所显示的数字,可推出“?”处的数字是( )A .1B .2C .4D .6【难度】★★ 【答案】 【解析】【习题7】长方体的总棱长是72厘米,它的长: 宽= 2 : 1,宽: 高= 2 : 3,这个长方体的体积是______.【难度】★★【答案】【解析】【习题8】把一块长是50厘米的长方体分成2 : 3两部分后,它的表面积增加了300平方厘米,则分成的两块长方体木块的体积分别为__________.【难度】★★★【答案】【解析】【习题9】小方制作了一个无盖的长方体木盒,木盒的棱长分别为3厘米、5厘米和8厘米,求这个木盒的表面积.【难度】★★★【答案】【解析】【习题10】一个长方体的表面积是88平方厘米,这个长方体可以被分割为5个完全相同的正方体,求这个长方体的体积.【难度】★★★【答案】【解析】A BCDEF【作业1】长方体中经过同一顶点的面的个数有()A.1个B.2个C.3个D.4个【难度】★【答案】【解析】【作业2】如图,在一张长方形纸片ABCD对折后翻开所成的图形中:(1)与直线DF平行的直线是_____________;(2)与直线EF平行的直线是_____________;与直线EF相交的直线是______________;(3)与直线AE异面的直线是_____________;与直线BC异面的直线是______________.【难度】★【答案】【解析】【作业3】在长方体中,若两条棱异面,则与这两条棱都相交的棱()A.不一定存在B.有且只有一条C.可能有一条,也可能有两条D.不止两条【难度】★★【答案】【解析】【作业4】补画长方体:【难度】★★【答案】【解析】课后作业A BCD EFGH【作业5】 下列图形中,不能围成长方体的是( )A .B .C .D .【难度】★★ 【答案】 【解析】【作业6】 如图,桌面上放着一本打开的书,(1)与桌面垂直的平面有哪几个? (2)平面ABFE 与平面ABHG 是否垂直? 【难度】★★ 【答案】 【解析】【作业7】 将一个长、宽、高分别为2厘米、2.5厘米、3厘米的长方体切割成一个体积最大的正方体,则切割剩余部分的体积是______. 【难度】★★ 【答案】 【解析】【作业8】 将两个长是5厘米、宽是4厘米、高是3厘米的长方体重叠放置,它的表面积是_________________. 【难度】★★★ 【答案】 【解析】AB CDOEFPNMGH【作业9】12个棱长为1厘米的正方体叠在一起,成为一个长方体,求这个长方体的表面积.【难度】★★★【答案】【解析】【作业10】如图,把一块长是108厘米的长方体木块的棱AE分成3 : 1的两段,分点为M,过点M按平行于面ABCD的方向把长方体分成两块后,表面积增加了800平方厘米,这两块长方体的体积分别是多少?【难度】★★★【答案】【解析】。
长方体的再认识知识精要一、长方体的再认识1、长方体的特征。
(1)长方体有6个面,8个顶点,12条棱。
(2)长方体的每个面都是长方形。
(3)长方体的12条棱可以分为三组,每组中四条棱的长度都相等。
(4)长方体的6个面可分为3组,每组中相对的两个面的形状和大小均相同。
2、长方体的直观图画法长方体的直观图有多种画法,通常我们采用斜二侧画法: 水平放置的长方体直观图通常的画法的基本步骤:(4)(3)(2)(1)GHFCGHFCGHFCCDDDEEE3、长方体棱与棱的位置关系二、长方体中棱与平面的位置关系1、直线PQ 垂直于平面ABCD ,记作:直线ABCD PQ 平面⊥,读作:直线PQ 垂直于平面ABCD 。
2、检验直线与平面垂直的方法:(1)铅垂线法:只能用于检验直线与水平面是否垂直; (2)三角尺法:可以检验一般的直线与平面是否垂直; (3)合页型法:可以检验一般的直线与平面是否垂直;3、直线PQ 平行于平面ABCD ,记作:直线ABCD PQ 平面//,读作:直线PQ 平行于平面ABCD 。
4、检验直线与平面平行的方法:(1) 铅垂线法:从被测直线的两个不同的点放下铅垂线,使铅垂线的下端刚好接触地面。
如果从这两个不同点到铅垂线的下端的线段的长度相等,那么说明被测直线平行于水平面。
(2) 长方形纸片法:将长方形纸片的一边贴合于已知平面,另一边靠近被测直线,如果另一边能够紧贴被测直线,则说明被测直线平行于已知平面。
三、长方体中平面与平面的位置关系1、平面α垂直于平面β,记作:βα平面平面⊥,读作:平面α垂直于平面β。
2、检验平面与平面垂直的方法:(1)铅垂线法,(2)三角尺法;(3) 合页型折纸法。
3、平面α平行于平面β,记作:βα平面平面//,读作:平面α平行于平面β。
4、检验平面与平面平行的方法:长方形纸片法:将长方形纸片的一边贴合于已知平面,按交叉的方向分两次放在两个平面之中,如果另一边能够紧贴被测平面,则说明被测平面平行于已知平面。
长方体的再认识
1、元素
长方体有六个面、八个顶点、十二条棱.
2、特点
(1)长方体的面的特点
长方体的每个面都是长方形,长方体的六个面两两相对可以分为三组,每组中的两个面的形状和大小都相同。
(2)长方体的棱的特点
长方体的十二条棱可以分为三组,每组中相对两面所夹的四条棱长度相等.
(3)正方体是特殊的长方体.
斜二测画法的注意事项:1、先画下底面(平行四边形),并且有一个角为45°,同时宽为实际宽的二分之一;2、作出的长方体的高和长都不变;3、最后在顶点处标好字母,写好结论:长方体ABCD-EFGH 为所作长方体。
1、长方体中棱与棱的位置关系:
长方体中棱与棱得位置关系为:相交、异面和平行.2、长方体中棱与面的位置关系:长方体中棱与面的位置关系为:垂直和平行.2、长方体中面与面的位置关系:长方体中面与面的位置关系为:垂直和平行.
1、检验直线与平面垂直的方:
“铅垂线”检验(铅垂线只能检验直线与水平面的垂直关系)、“三角尺”检验、“合页型折纸”检验.2、检验直线与平面平行的方法:“铅垂线”检验,“长方体纸片”检验.3、检验平面与平面垂直的方法:“铅垂线”检验(铅垂线只能检验侧面与水平面的垂直关系)、“三角尺”检验、“合页型折纸”检验.2、检验平面与平面平行的方法:“长方体纸片”检验.具体实例:。
长方体的再认识(一)知识精要一、长方体的元素及特征1、元素:长方体有六个面、十二条棱、八个顶点2、特征:长方体的每个面都是长方形;长方体的十二条棱可以分成三组,每组中的四条棱的长度相等;长方体的六个面可以分成三组,每组中的两个面的形状和大小都相等。
二、长方体的概念及表示1、概念:在数学中,平面是平的,无边无沿,我们可以用一个平行四边形来表示它,特别的,把水平放置的平面画成一边是水平位置,另一面与水平线所夹的角为45度的平行四边形。
2、表示:平面可以用平行四边形顶点字母表示,记作平面ABCD,也可以在表示平面的平行四边形的一个角上写上小写的字母α,将平面记作平面α。
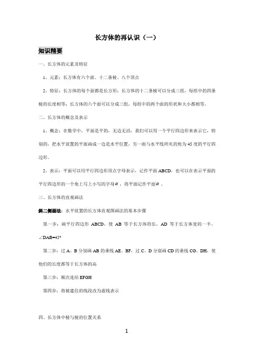
三、长方体的直观画法斜二侧画法:水平放置的长方体直观图画法的基本步骤第一步:画平行四边形ABCD,使AB等于长方体的长,AD等于长方体宽的一半,∠DAB=45°第二步:过A、B分别画AB的垂线AE、BF,过C、D分别画CD的垂线CG、DH,使他们的长度都等于长方体的高第三步:顺次连结EFGH第四步:将被遮住的线段改为虚线表示四、长方体中棱与棱的位置关系1、相交2、平行3、异面热身练习1、长方体共有条棱,按棱的长短可分为组,每组棱的长度相等,每组有条棱。
2、长方体有个顶点,从一个顶点出发有条棱。
3、当长方体的所有棱都,长方体称为正方体。
4、长方体中长:宽:高=1:2:3,且所有棱长之和为36厘米,则长方体的体积为。
5、长方体中棱与棱的位置关系有。
6、在长方体中同一平面的棱与棱位置关系有。
7、如果在空间中的两条直线既不相交也不平行,则它们的位置关系是。
8、将两个长是5厘米,宽是4厘米,高是3厘米的长方体重叠放置,它的表面积是。
精解名题例1、用一根长66厘米的塑料管和橡皮泥做成一个棱长分别为4厘米、5厘米和6厘米的长方体架子,应如何截取这根塑料管?(要求作图)例2、小明制作了一个无盖的长方体木盒,木盒的棱长分别为3厘米,5厘米和8厘米,求这个木盒的外表面积。
专题07 长方体的再认识【考点剖析】1.长方体的元素______.._⎧⎪⎪⎪⎧⎪⎪⎪⎨⎨⎪⎪⎩⎪⎪⎧⎪⎨⎪⎩⎩元素:长方体有面,棱,顶点;长方体的每个面都是;特征:长方体的十二条棱可分成,每组四条棱;长方体的六个面可分成三组____________________________________________、_____________,每组中两个面的都相等.概念:平面是平的,无边无沿平面表示:用表示;记作,______或_____①②③ 2.长方体的直观图____________,AD DAB=AE BF CG DH ⎧⎪∠⎧⎪⎪⎪⎨⎪⎨⎪⎪⎪⎪⎪⎩⎩方法:画使AB 等于长方体的,等于长方体,;画四条高、、、;步骤:顺次联结将被遮住的部分改_____________.________________成(或隐藏线).①②③;④________ DHG F EC B A3.长方体中棱与棱的关系___AB A CG _B AB ⎧⎪⎨⎪⎩______相交:如棱与棱BC 相交;平行:如:棱棱HG;异面:既不也不;如:棱与棱异面.长方体中一共有对____异面直线.∥ 4.长方体中棱与平面的关系AE ABCD EF ABCD ⎧⎧⎪⎪⊥⎨⎪⎪⎪⎨⎩⎪⎧⎪⎨⎪⎩⎩;直线与平面垂直:如:棱平面;检验方法;;直线与平面平____________________________________________行:如:棱平面;检验方法.______①②③.①∥② 5.长方体中平面与平面的位置关系ADHE ABCD EFGH ABCD ⎧⎧⎪⎪⊥⎨⎪⎨⎪⎩⎪⎪⎩_____________________________;垂直:如:平面平面;检验;.平行:如:平面平面;____________检验方法:.____①②③∥【典例分析】例题1 (杨浦)在一个正方体中,异面的棱的对数为( )(A )4对; (B )12对; (C )24对; (D )48对.例题2 (金山2018期末4)下列哪种方法不能检验直线与平面是否垂直( ).(A )铅垂线; (B )三角尺; (C )长方形纸片; (D )合页型折纸例题3 (普陀)将两个边长为 2cm 的正方体拼成一个长方体,表面积减少了________2cm .例题 4 (普陀)如图1所示的平面纸能围成正方体盒子,请把与面A 垂直的面用图中字母表示出来是.例题5 (杨浦)如图,在长方体ABCD -EFGH 中,与AE 平行的棱是 .例题6 (杨浦)如图,在长方体ABCD -EFGH 中,可以把平面ABFE 与平面BCGF 组成的图形看作直立于面ABCD 上的合页形折纸,从而说明棱 垂直于平面ABCD .例题7 (普陀2018期末16)如果长方体的顶点数记作V ,棱数记作E ,面数记作F ,那么V E F -+的值等于 .例题8 (虹口2017期末25)(1)补全右面的图形,使之成为长方体ABCD -A 1 B 1 C 1 D 1的直观图,并标出顶点的字母;(2)联结AC 、A 1 C 1,在长方体ABCD -A 1 B 1 C 1 D 1中,与平面 A A 1 C 1 C 平行的棱为_____________________.A 1B 1C 1D CB A【真题训练】一、选择题1.(浦东2018期末5)下列说法中,正确的是( )(A )长方体中任何一个面都与两个面平行; (B )长方体中任何一个面都与两个面垂直;(C )长方体中与一条棱平行的面只有一个; (D )长方体中与一条棱垂直的平面有两个.2.(奉贤2018期末6)下列说法中,正确的是( )A .联结两点的线段叫做两点之间的距离;B .用度量法和叠合法都可以比较两个角的大小;C .六个面、十二条棱和八个顶点组成的图形都是长方体;D .空间两条直线间的位置关系只有相交和平行两种.3. (普陀2018期末4)如图1,在长方体-ABCD EFGH 中,与棱EF 异面的棱是()(A )棱HD ; (B )棱BF ; (C )棱HG ; (D )棱AB .4.(黄浦2018期末5)如图,在长方体ABCD -EFGH 中,既与棱CG 异面又与棱BC 平行的棱是()(A )棱AB ; (B )棱EA ; (C )棱EF ; (D )棱EH . A B CE GH F D图15.(浦东2017期末6)如图1,在长方体ABCD -EFGH 中,与棱AD 所在的直线既不相交也不平行的棱共有( )(A )1条;(B )2条; (C )3条; (D )4条.二、填空题6.(浦东2018期末16)在长方体ABCD -EFGH 中,与棱AB 和棱AD 都异面的棱是 .HG F EDC B A7. (黄浦2017期末12)如图,在长方体ABCD -A 1B 1C 1D 1中,请写出所有与棱AD 异面的棱,它们是 .A 1D 1B 1C 1DC B A8.(普陀2017期末17)如图3,在长方体ABCD –EFGH 中,与棱CG 异面的棱共有______________条.(图1) AB C G HEF D9.(金山2018期末15)如图在长方体ABCD-EFGH中,与棱EF在同一平面内且垂直的棱是.(写出符合题意的所有棱)H GFED CBA10.(浦东四署2019期末17)如图,在长方体ABCD-EFGH中,与平面EBCH垂直的平面是.H GDFC B11.(崇明2017期末12)如图,在长方体ABCD EFGH中,与棱CD垂直的平面有.H GFED CBA12.(黄浦2018期末16)如图,在长方体ABCD-EFGH中,与平面ABCD平行的面是.H GFED CBA13.(黄浦2018期末17)如图,在长方体ABCD-EFGH中,与棱AE平行的面是.(写出所有满足条件的平面)H GEFD CAB14.(徐汇2017期末11)如图,在长方体ABCD-EFGH中,与平面ADHE平行的棱共有__________条.H GEFD CAB15.(宝山2018期末13)已知一个长方体的长、宽、高分别是7厘米、5厘米、3厘米,那么这个长方体的棱长和为厘米.16. (奉贤2018期末15)棱长分别为3厘米、5厘米、7厘米的两个长方体拼成一个长方体,它们的表面积最多减少_____________平方厘米.17.小杰打算用铁丝制作一个长方体框架模型,如果这个长方体三条棱的长度分别为3厘米、5厘米和6厘米,那么需要铁丝的长度至少为厘米.三、解答题18.(徐汇2017期末20)补画长方体ABCD-EFGH.(注:保留痕迹,不必写画法)CA BF19.(奉贤2018期末21)如图, 在长方体ABCD–EFGH中,(1)写出所有与棱AB异面的棱:______________________________;(2)写出与棱AB平行的平面:____________________;(3)写出与平面ABCD垂直的平面:____________________.H GEFD CABABCD 中,20. (松江2018期末25)如图,在长方体EFGH(1)与棱BC平行的棱有______________________________;(2)与棱AB垂直的平面有 _____________________________;(3)与平面ABFE平行的平面有__________________________.H GFED CAB21. (黄浦2017期末30)把11块相同的砖拼成了一个大长方体,已知大长方体的棱长总和是188厘米,求每一块砖的体积.(6分)22.(浦东2018期末27)小明,小华和小红准备用透明胶和硬纸板制作一些长方体纸盒,现在需要你的帮忙:(1)制作前,要画出长方体纸盒的直观图,小明只画了一部分(如图1),请你帮他画完整(不写画法);(2)制作时,需要裁剪一块长方形的硬纸板,小华经过设计发现正好将这块硬纸板全部用完(如图2),请你求出长方体的长a、宽b和高c;(3)设计后,小红对制作费用进行了估算,小华的设计方案所需要的硬纸板的价格是每块5元,另外还有一种只有大小不同的硬纸板,价格是每块3元,小红根据小华的设计尺寸也进行了设计(如图3),发现另一种硬纸板也可以用来制作尺寸相同的长方体纸盒.同时,经过计算发现,如果用相同的制作费且把材料用足,那么选用小红的设计比选用小华的设计恰好可以多制作一个纸盒.请问,小红的设计可以制作出几个纸盒?。
长方体的再认识长方体的元素及特征一. 长方体有六个面,八个顶点,十二条棱,1.元素: 2)长方体的十二条棱可以分成三组,每组中的四条棱.长方体的每一个面都是长方形。
(2 3)长方体的六个面可以分成三组,每组中的两个面的形状和大小都相等。
的长度相等。
( .高注意:十二条棱分成三组,每组四条,三组分别是长方体的长.宽厘米的长6厘米,5厘米和厘米的塑料管和橡皮泥做成一个棱长分别为例1用一根长664G H 方体的架子,应如何截取这根塑料管? EF 高三组,每组中的四条棱的长度是相等的。
所以宽、分析长方体有十二条棱,分为长、要依次截取三中长度的塑料管各司根。
DC5根,再依次截取宽为66厘米的塑料管上,依次截取长为4厘米的塑料管4在一根长解A 44根,就可以做成一个棱长分别为厘米的塑料管4根,最后依次截取高为6厘米的塑料管B 厘米、5厘米和6厘米的长方体的架子.练习1 小明制作了一个无盖的长方体木盒。
木盒的棱长分别为3厘米、5厘米和8厘米,求这个木盒的表面积。
练习2 小杰用一根长为24分米的铅质角铁,截开后刚好能搭一个长方体小鱼缸架子,这个长方体的长宽高的长度均为整数分米,且互不相等,求这个长方体的体积。
二.平面的概念及表示1.概念:在数学中,平面是平的,无边无沿,我们可以画一个平行四边形来表示他。
把水平放置的平面画成一边是水平位置,另一边是水平线所夹得角为45°的平行四边形。
2.表示:平面可以用平行四边形的顶点字母来表示。
也可以在表示的平行四边形的一个角上写上小写的字母来表示。
练习1 下面各种平面中,可以看作水平面的是()A.光滑的镜面B。
玻璃幕墙C.长方体的各个面D。
斜置的杯中的液面三.长方体的的直观画法斜二侧画法:水平放置的长方体直观图画法的基本步骤第一步:画平行四边形ABCD,使AB等于长方体的长,AD等于长方体宽的一半,∠DAB=45,使它们DH、CG的垂线CD分别画D、C,过BF和AE的垂线B、A分别画B、A第二步:过.的长度都等于长方体的高。
第14讲长方体的再认识知识精要一、长方体的再认识1、长方体的特征。
(1)长方体有6个面,8个顶点,12条棱。
(2)长方体的每个面都是长方形。
(3)长方体的12条棱可以分为三组,每组中四条棱的长度都相等。
(4)长方体的6个面可分为3组,每组中相对的两个面的形状和大小均相同。
2、长方体的直观图画法长方体的直观图有多种画法,通常我们采用斜二侧画法:水平放置的长方体直观图通常的画法的基本步骤:3、长方体棱与棱的位置关系二、长方体中棱与平面的位置关系1、直线PQ 垂直于平面ABCD ,记作:直线ABCD PQ 平面⊥,读作:直线PQ 垂直于平面ABCD 。
2、检验直线与平面垂直的方法:(1)铅垂线法:只能用于检验直线与水平面是否垂直; (2)三角尺法:可以检验一般的直线与平面是否垂直; (3)合页型法:可以检验一般的直线与平面是否垂直;3、直线PQ 平行于平面ABCD ,记作:直线ABCD PQ 平面//,读作:直线PQ 平行于平面ABCD 。
4、检验直线与平面平行的方法:(1) 铅垂线法:从被测直线的两个不同的点放下铅垂线,使铅垂线的下端刚好接触地面。
如果从这两个不同点到铅垂线的下端的线段的长度相等,那么说明被测直线平行于水平面。
(2) 长方形纸片法:将长方形纸片的一边贴合于已知平面,另一边靠近被测直线,如果另一边能够紧贴被测直线,则说明被测直线平行于已知平面。
三、长方体中平面与平面的位置关系1、平面α垂直于平面β,记作:βα平面平面⊥,读作:平面α垂直于平面β。
2、检验平面与平面垂直的方法:(1)铅垂线法,(2)三角尺法;(3) 合页型折纸法。
3、平面α平行于平面β,记作:βα平面平面//,读作:平面α平行于平面β。
4、检验平面与平面平行的方法:长方形纸片法:将长方形纸片的一边贴合于已知平面,按交叉的方向分两次放在两个平面之中,如果另一边能够紧贴被测平面,则说明被测平面平行于已知平面。
四、长方体中的棱与棱,棱与平面,面与面的位置关系:1、长方体中与某条棱平行的棱有3条,长方体中互相平行的棱共有18对;2、长方体中与某条棱相交的棱有4条,长方体中相交的棱共有24对;3、长方体中与某条棱异面的棱有4条,长方体中异面的棱共有24对;4、长方体中与某条棱平行的面有2个;5、长方体中与某条棱垂直的面有2个;6、长方体中与某个面平行的棱有4条;7、长方体中与某个面垂直的棱有4条;8、长方体中与某个面平行的面有1个,长方体中互相平行的面共有3对;9、长方体中与某个面垂直的面有4个,长方体中互相垂直的面共有12对。
学科教师辅导讲义课题长方体的再认识教学目的1、认识长方体的面、棱、顶点以及长宽高(棱长)的含义。
2、掌握长方体直观图的画法。
3、掌握长方体中棱、面的位置关系,以及空间性质。
教学内容一、作业检查二.长方体知识梳理1.长方体的元素:8个顶点、12条棱,6个面长方体的表面积(6个面的面积之和)、体积(长×宽×高)长方体的每个面都是长方形.长方体的十二条棱可以分成三组:每组中的四条棱的长度相等长方体的六个面可以分成三组,每组中的两个面的形状和大小都相同.2.长方体直观图的画法:斜二侧画法.注意:①12条棱分三组,注意每组4条是互相平行、相等的;其中看不见的三条棱画成虚线,②把水平放置的两个面画成含45°角的平行四边形,③画长方体直观图时,宽要减半画。
3.长方体中棱与棱的位置关系:(1)如图所示的长方体AG中,棱EH与棱EF所在的直线在同一个面内,它们有唯一的公共点,我们称这两条棱相交.(2)棱EF与棱AB所在的直线在同一个面内,但它们没有公共点,我们称这两条棱平行.(3)棱EH与棱AB所在的直线既不平行,也不相交,我们称这两条棱异面.定义:空间两条直线有三种位置关系:相交、平行、异面.(1)一般地,如果直线AB与直线CD在同一平面内,具有唯一公共点,那么称这两条直线的位置关系为相交,读作:直线AB与直线CD相交.(2)如果直线AB与直线CD在同一平面内,但没有公共点,那么称这两条直线的位置关系为平行,记作:AB∥CD,读作:直线AB与直线CD平行.(3)如果直线AB与直线CD既不平行,也不相交,那么称这两条直线的位置关系为异面,读作:直线AB与直线CD异面.4、长方体中棱与面的位置关系:(1)如图所示的长方体AG中,棱(直线)EA垂直于面ABCD。
读作:棱(直线)EA垂直于平面ABCD(2) 如图所示的长方体AG中,棱(直线)EF平行于面ABCD。
读作:棱(直线)EF平行于平面ABCD5、长方体中面与面的位置关系:(1)如图所示的长方体AG中,平面EFBA垂直于面ABCD。
数学六下第8章:长方体的再认识-知识点1、长方体的元素:① 6个面,都是长方形,相对的面形状和大小都相同;② 8个顶点,③ 12条棱,可以分为三组,即 4条长, 4条宽, 4条高。
2、正方体是特殊的长方体:①6个面都是完全相同的正方形,②12条棱的长度也完全相等。
3、熟记公式:①长方体的棱长和 = 4(a+b+h);正方形的棱长和 = 12a 。
②长方体的表面积 = 2(ab+ah+bh);正方形的表面积 = 6a²。
③长方体的体积 = abh ;正方形的体积 = a³。
4、长方体和正方体的展开图都是有 4 类,分别是“ 141 型”、“ 231 型”、“ 222 型”、“ 33 型”,在长方体的展开图中,相对的面一定不相邻,且中间隔着一个面。
5、斜二测画法:①正视可见的棱(一般是长)画成实际的长度,与它们垂直的棱只画实际长度的一半,直角画成 45°,②可见部分画成实线,不可见部分画成虚线,③平行关系及中点位置保持不变。
6、长方体中,棱与棱的位置关系有:平行,相交(垂直),异面。
对于任意一条棱,与之平行的棱有 3 条,垂直的有 4 条,异面的有 4 条。
7、长方体中,棱与平面的位置关系有:在平面上,平行,垂直。
对于任意一条棱,它同时在 2 个面上,与 2 个面平行,与 2 个面垂直。
8、直线与平面垂直的检验:①“铅垂线”检验,用铅垂线可以检验细棒是否垂直水平面,如果铅垂线和细棒紧贴,那么细棒垂直于水平面;②“三角尺”检验,让两把三角尺各有一条直角边紧贴平面且位置相交,如果另一条直角边能紧贴细棒,则细棒垂直于平面。
③“合页型折纸”检验,将一张长方形硬纸片对折,然后张开一定的角度,我们把这个制作称为合页型折纸,如果将合页型折纸立于桌面,则折痕垂直于桌面,若细棒能紧贴折痕,那么细棒垂直于桌面。
19、直线与平面平行的检验:①“铅垂线”检验,可以检验边是否平行于地面,从边的两个不同点放下铅垂线,如果到地面的距离相等,则这条边平行于地面;②“长方形纸片”检验,将长方形纸片的一边贴合在平面上,观察另一边是否与直线重合,若重合,则该直线与平面平行。
学科:数学年级:预初学校:泥城中学课题:§8.1长方体的元素执教老师:张婷婷教学目标1. 通过观察长方体的元素,了解长方体的顶点、棱、面等概念.2. 掌握长方体的三个基本特征,能制作长方体架子.3. 在小学阶段初步认识的基础上,进一步培养空间观察和想象能力.教学重点长方体的各个元素的特征、性质.教学难点确立空间思维能力,能看懂立体图形.教学过程一、情景引入:给出下列图形,让学生复习已学过的一些平面图形:答:正方形、长方形、平行四边形、圆形和三角形提问: 这是我们以前学过的哪些几何图形?事实上:正方形、长方形、平行四边形、圆形和三角形都是平面上的图形,我们把它们叫做平面图形。
你能说出这些立体图形的名称吗?答:圆柱,圆锥,球体,长方体。
二.新课探索:讨论:说出教室里的长方体。
如:粉笔盒,铅笔盒等。
展示上海图片,找出长方体的使用。
出示长方体模具。
数一数:长方体有几个顶点,几条棱,几个面?(点,线,面)八个顶点,六个面,十二条棱。
三.尝试发现:观察:观察长方体模型,六面体模型,课件的动态演示,讨论并归纳长方体以及长方体元素的特征。
1.长方体的每个面都是长方形。
2.长方体的十二条棱可以分为三组,每组中的四条棱的长度相等。
3.正方体的六个面可以分为三组,每组中相对的两个面的大小和形状都相等。
观察:根据课件观察长方体变化成为正方体的过程,思考长方体和正方体的关系。
正方体是特殊的长方体,它的六个面大小都相等,十二条棱也都相等。
练一练:判断:长方体的每个面都是长方形。
(√)长方体有十二条棱。
(√)六个面,十二条棱和八个顶点组成的图形都是长方体。
(×)长方体向对面的面积都相等。
(√)四.动手实践:操作:利用橡皮泥团和若干根吸管制作一个长为6厘米,宽为8厘米,高为4厘米的长方体架子。
提示:截取适当长度的吸管作为长方体的边,以用橡皮泥作为长方体的端点,运用长方体的三个特征搭建。
五.拓展研究:小小建筑师某建筑形状是一个长方体,近日要请一名工程师制造这个建筑的模型,模型的三条棱长分别是15分米,12分米,8分米.给你150分米长的。
五年级数学“长方体的再认识”教学设计
北京市第十八中学附属实验小学教师姓名:刘娟
教学依据:
课标分析:
1、使学生能在观察操作等活动中,获得对简单几何体的直观经验,并在观察
操作活动中,感受长方体的基本特征。
2、通过观察、制作、想象三个递进的数学活动,作为理解长方体特征的学习
路径,“在制作中体验匹配关系,想象中构建匹配关系"从而凸显出长方体特征。
3、通过制作长方体过程中,感悟、理解面与面的匹配关系,从而完成二维与
三维的转换。
学情分析:
1.学生已经在低年级初步认识了长方体,能在生活中正确找到长方体。
2.学生在学习了平面图形的基础上,初次学习立体图形。
是完成由二维到
三维的转换。
3、学生往往对长方体显现特征描述清晰,隐性特征理解含混。
第八章 长方体的再认识 第二课时一、概念1、 长方体的元素:六个面、八个顶点、十二条棱2、 长方体的三元素的特点:(主要是外观特征和数量关系)①长方体的每个面都是长方形;②长方体的十二条棱可以分为三组,每组中的四条棱的长度相等。
③长方体的六个面可以分为三组,每组中的两个面形状大小都相同。
3、 正方体是特殊的长方体。
4、 平面是平的,无边无沿,没有厚度和大小,一般用平行四边形来表示。
记作:平面ABCD 或平面α。
5、 将水平放置的平面画成一边是水平位置,另一边与水平线成45度角的平行四边形。
6、 斜二侧画法画长方体时要注意:宽画成标注尺寸的一半;看不到的线画成虚线;要标字母和尺寸,要写结论。
长方体ABCD-EFGH 、平面ABCD 、棱AB 、顶点A 。
7、 空间中两直线的位置关系有三种:相交、平行、异面① 如果两条直线在同一平面内,有唯一公共点,称这两条直线的位置关系是相交; ② 如果两条直线在同一平面内,没有唯一公共点,称这两条直线的位置关系是平行; ③ 如果两条直线既不平行也不相交,称这两条直线的位置关系是异面。
8、 直线垂直于平面记作:直线PQ ⊥平面ABCD ;直线平行于平面记作:直线PQ ∥平面ABCD 。
9、 计算公式之一:(三条棱长分别是a 、b 、c 的长方体)① 棱长和 = 4()a b c ++ ; ② 体积 = abc ;③ 表面积 = 2()ab bc ac ++ ; ④ 无盖表面积 = S ab -、S bc -、S bc - 10、计算公式之二:(边长是a 正方体)① 棱长和= 12a ;②体积= 3a ;③表面积= 26a ;④无盖表面积 =25a 。
11、长方体不一定是正方体;正方体一定是长方体。
12、长方体中棱与棱的位置关系有3种,分别是平行、相交、异面。
13、长方体中棱与面的位置关系有2种,分别是:平行、垂直。
14、长方体中面与面的位置关系有2种,分别是:平行、垂直。
长方体的再认识评课发言稿各位老师、领导,大家好!今天我非常荣幸能够站在这里给大家做长方体的再认识评课发言。
长方体是我们数学课程中非常基础的一个概念,但也是非常重要的一个概念。
在实际生活中,我们经常会遇到长方体的形状,比如教室的桌子、书本、隔断等等。
长方体的认识对我们的科学学习和生活中的空间观念都是非常有意义的。
所以,今天我想借着这个评课的机会,与大家一起再认识长方体,共同探讨如何更好地教学长方体这一概念。
首先,我想简单地和大家回顾一下长方体的定义。
长方体是一个既有六个面又有八个顶点的几何体。
它的六个面包括底面、顶面和四个相对的侧面。
而这六个面由12条棱连接而成,每个面上都有四个顶点。
这就是长方体的基本结构。
在这点,我们应该都是心知肚明的,但我想重点提醒我们的是,这个定义里面有一个非常重要的信息——六个矩形面。
这个信息非常直接地影响了学生对长方体的认识和理解。
所以在教学中,我们应该充分发挥这个信息的作用,让学生通过实际的操作和观察,充分理解为什么长方体是由六个矩形面构成的。
其次,我想着重介绍一下长方体的特征。
作为一个几何体,长方体具有一些比较显著的特征。
首先,它是一个六面体,这也是长方体这个名字的由来。
在这一点上,我们可以引导学生和家长一起在实际生活中寻找长方体的例子,这样可以帮助学生更加深入地记忆和理解长方体的特征。
另外,我们还可以引导学生观察长方体的八个顶点、12条棱和六个面,并让他们通过绘制、拼装等方式来感受这些特征。
通过这样的实践,学生将更深刻理解长方体的构造和特征,提高他们的空间想象能力和观察能力。
再者,我想分享一下教学长方体的一些方法和技巧。
在教学长方体的过程中,我们可以采用一些基于实践和操控的教学方法,比如让学生通过拼图、立体模型、实物展示等方式来感受长方体的特征,这样可以让学生更加直观地理解长方体的结构和特征。
另外,我们还可以通过游戏和趣味性的活动,来激发学生对长方体的兴趣,比如设置一些长方体的拼图游戏、长方体的找茬游戏等等,这样可以增强学生的参与度和主动性,提高学习效果。
长方体的再认识是初中数学六年级放学期第4 章的内容.经过本章的学习,同学们需要掌握长方体的表示方法、长方体直观图的画法,理清长方体中棱与棱的地点关系、棱与平面的地点关系、平面与平面的地点关系,并要学会怎样查验直线与平面能否垂直、直线与平面能否平行、平面与平面能否垂直、平面与平面能否平行的方法.难点是有关的长方体的表面积和体积的计算.1、长方体的元素长方体有六个面,八个极点,十二条棱.2、长方体的元素特点(1)长方体的每个面都是长方形.(2)长方体的十二条棱能够分为三组,每组中的四条棱的长度相等.(3)长方体的六个面能够分为三组,每组中的两个面的形状和大小同样.3、正方体是特别的长方体【例 1】填空:(1)长方体有 ______个极点;(2)长方体有 ______个面,每个面都是 ______,相对的两个面的面积 ______;(3)长方体共有 ______条棱,按棱的长短可分为 ______ 组,每组棱的长度相等,每组有______条棱.【难度】★【答案】看法析.【分析】( 1) 8;( 2) 6;长方形;相等;( 3)十二;三;四.【总结】考察长方体的有关元素的观点.【例 2】判断:(1)若长方体的十二条棱都相等,这个长方体就是正方体;((2)桌面所在的平面的大小就是桌面的大小;()(3)长方体共有 6 个面;()(4)长方体的六个面,起码有四个面的形状、大小同样;((5)平面就是水平面;()(6)水平面是平面.()【难度】★【答案】看法析.))【分析】( 1)正确;( 2)错误:桌面所在的平面是无量无尽的,可是桌面的面积是固定的;(3)正确;( 4)错误,长方体起码有两个面形状大小同样;(5)错误:平面不必定是水平面( 6)正确:水平面就是一个平面.【总结】考察长方体的元素,注意进行辨析.【例 3】在长方体ABCD –EFGH 中,与棱EF 相等的棱是()A.棱C.棱AB、棱GH 、棱CD 、棱EH 、棱GHFGB .棱D .棱AB、棱BC、棱AE、棱CG、棱BFGF【难度】★【答案】 A【分析】绘图即可察看出,与一条棱相等的棱共有三条,分别是棱AB、棱CD、棱GH.【总结】考察长方体的棱的观点.【例 4】用一根长为100 厘米的塑料管和橡皮泥做一个棱长为 5 厘米, 6 厘米和 7 厘米的长方体架子,应当怎样截取?资料够吗?【难度】★★【答案】够,还剩28cm 资料节余.【分析】由题意,若依据棱长分别为5cm 、 6cm 、 7cm 来做的话,能够做一个长方体架子,用掉( 5+6+7 )× 4=72cm 资料,还有28cm 资料节余.【总结】考察长方体的总棱长的和的观点.【例 5】棱长总和是24 厘米的正方体,它的表面积为______,体积为 ______.【难度】★★【答案】 24 平方厘米; 8 立方厘米.【分析】由题意可知正方体的棱长为:24÷ 12=2cm ,故表面积为:2× 2× 6=24平方厘米,体积为: 2× 2×2=8 立方厘米.【总结】考察正方体的表面积与体积的计算.【例 6】长方体的长、宽、高之比为 2 : 1 : 1,棱长总和是80 厘米,把这个长方体截成两正方体时,表面积增添了_____.【难度】★★【答案】 50 平方厘米.【分析】设长为2x,宽为 x,高为 x,则有:( 2x+x+x)× 4=80,解得: x=5,所以长方体的长为:5×2=10cm;宽为 5× 1=5cm ;高为 5× 1=5cm,当长方体被截成两个正方体时,即增添了两个面,则增添的面积为:5× 5×2=50 平方厘米.【总结】考察正方体的表面积问题,注意切割后表面积的变化.【例 7】要做一个棱长分别为 3 厘米、 5 厘米和 7 厘米的无盖的长方体纸盒,最少需要多大的纸?最多需要多大的纸?【难度】★★★【答案】最少107 平方厘米,最多127 平方厘米.【分析】要使得需要的纸最少:即便得无盖的那一面面积最大,此时需要:(3× 5+3× 7)× 2+5 × 7=107 平方厘米;要使得需要的纸最大:即便得无盖的那一面面积最小,此时需要:(3× 7+5× 7)× 2+3 × 5=127 平方厘米.【总结】考察长方体的表面积的运算,注意对无盖的理解.【例 8】一根长为36 分米的铁丝截开后恰好能够搭成一个长方体架子,这个长方体架子的长、宽、高的长度均为整数分米,且互不相等,求这个长方体的体积.【难度】★★★【答案】 12 立方分米或立方分米15 或 24 立方分米.【分析】由题意可得,长宽高的和为36÷ 4=9 ,由题意有以下三种状况:①长、宽、高分别为: 1、 2、 6,此时体积为: 12 立方分米②长、宽、高分别为: 1、 3、 5,此时体积为: 15 立方分米③长、宽、高分别为: 2、 3、 4,此时体积为: 24 立方分米【总结】考察长方体的体积,注意分类议论.1、长方体的直观图画法:斜二侧画法水平搁置的长方体直观图往常画法的基本步骤:第一步:画平行四边形ABCD ,使AB 等于长方体的长,一,.(如图 1 所示)第二步:过AB 分别画 AB 的垂线 AE 、BF,过 C、D 分别画们的长度都等于长方体的高.(如图 2 所示)ADCD等于长方体宽的二分之的垂线 CG、DH,使它第三步:按序联络E、 F、G、 H.(如图 3 所示)第四步:将被遮住的线段改用虚线(隐蔽线)表示.(如图 4 所示)图 4 表示的长方体往常表示为ABCD - EFGH .它的六个面往常表示为:平面ABCD、平面 ABFE 、平面 BCGF 等.它的十二条棱往常分别表示为:棱AB、棱 AE、棱 EF 等.【例 9】图中长方体正确表示为()A .长方体ABCD B.长方体C.长方体AB D.长方体EFGHABCD - EFGH【难度】★【答案】 D【分析】长方体的表示方法一定表示出每一个点,而且依据必定的次序来表示.【总结】考察长方体的表示方法.【例 10】要补全一个长方体的直观图,起码需要知道_____条棱,这几条棱应当分别是____________.【难度】★3【分析】知道长、宽、高,便能画出长方体的直观图.【总结】考察长方体的画法.【例 11】画一个棱长分别是 2 厘米、 3 厘米、 4 厘米的长方体.【难度】★【答案】看法析.【分析】①画平行四边形ABCD ,使 AB 等于 4, AD 等于长方体宽的二分之一,即,作(如图 1 所示);②过 AB 分别画 AB 的垂线 AE、BF ,过 C、D 分别画 CD 的垂线 CG、DH ,使它们的长度都等于长方体的高(如图 2);③按序联络E、 F、 G、 H,(如图 3 所示);④将被遮住的线段改用虚线(隐蔽线)表示.(如图4)图 4 即为所求的长方体ABCD - EFGH .【总结】考察长方体的斜二测画法,注意对绘图语言的正确表示.【例 12】画一个棱长总和为36 厘米的正方体.【难度】★★【答案】看法析.【分析】由题可确立正方体棱长为36÷ 12=3cm,依据斜二测画法要求即可.【总结】考察长方体的画法.【例 13】补画以下各图,使它成为长方体(虚线部分表示被遮住的部分).【难度】★★【答案】看法析.【分析】以以下图所示:原图中给的三条线必定分别是长宽高,依据图示补全即可.(1)(2)(3)(4)【总结】考察长方体的画法,注意对所给的棱的正确剖析.1、长方体中棱与棱的地点关系以下图的长方体ABCD - EFGH 中:棱 EH 与棱 EF 所在的直线在同一平面内,它们有独一的公共点,我们称这两条棱订交.棱 EF 与棱 AB 所在的直线在同一平面内,但它们没有公共点,我们称这两条棱平行.棱 EH 与棱 AB 所在的直线既不平行,也不订交,我们称这两条棱异面.空间两条直线有三种地点关系:订交、平行、异面.【例 14】在以下图的长方体中,哪些棱与棱AD 平行?哪些棱与AD 订交?哪些棱与AD 异面?【难度】★【答案】看法析.【分析】与棱AD 平行的棱有:棱BC、棱 FG、棱 EH;与棱 AD 订交的棱有:棱AB、棱 AE、棱 DH 、棱 DC;与棱 AD 异面的棱有:棱EF 、棱 HG 、棱 BF、棱 CG.【总结】考察棱与棱的地点关系.【例 15】在长方体中,每一条棱与______ 条棱平行,每一条棱与______条棱订交,每一条棱与 ______条棱异面,相互平行的棱有______ 对,相互异面的棱有______ 对,订交的棱有 ______对.【难度】★★【答案】3; 4; 4; 18; 48;24.【分析】①每一条棱与 3 条棱平行;②每条棱与 4 条棱订交;③每条棱与 4 条棱异面;④每组相互平行的 4 条棱中,同一平面内相互平行的共有 4 对,异面平行的有 2 对;所以共有:( 4+2 )× 3=18 对棱平行;⑤与每一条棱异面的有 4 对,那么共有:12× 4=48 对棱相互异面;⑥因为每条棱与 4 条棱订交,剔除重复的部分,所以订交的棱共有:4× 12÷ 2=24 对.【总结】考察长方体中棱与棱之间的地点关系,这些都是不变的,能够要修业生记着.【例 16】如图,在长方体ABCD — EFGH 中,填写以下各对线段所在直线的地点关系.(1)棱 AD 与 AG: _________________ ;(2)棱 DH 与 EG: _________________ ;(3) EG 与 BD: _________________;(4)棱 DC 与 DB : _________________ .【难度】★★【答案】看法析.【分析】( 1)订交;( 2)异面;( 3)异面;( 4)订交.【总结】考察长方体中棱与棱之间的地点关系.【例 17】垂直于同向来线的两条直线的地点关系是____________.【难度】★★【答案】平行或异面或垂直.【分析】在同一平面内,垂直于同一条直线的两直线平行;若没有重申同一平面,则垂直于同向来线的两直线可能异面,也可能垂直.【总结】考察直线的地点关系.【例 18】假如两条直线在同一平面上的投影是两条平行线,那么这两条直线的地点关系是__________.【难度】★★★【答案】看法析.【分析】平行或异面,因为是投影,那么原两条直线未必在同一平面内,可能异面,只需满足投影平行即可,能够让学生自己拿着笔,打开手电筒演示一下.【总结】考察两直线的地点关系.1、长方体中棱与平面的地点关系如图 1,直线 PQ 垂直于平面 ABCD ,记作:直线 PQ 平面 ABCD ,读作:直线 PQ 垂直于平面 ABCD .如图 2,直线PQ 平行于平面ABCD ,记作:直线PQ // 平面 ABCD ,读作:直线PQ 平行于平面ABCD .如图 4 所示的长方体ABCD - EFGH 中:棱 EF 与面 BCGF ,棱 FG 与面 ABFE ,棱 BF 与面 ABCD 都给我们以直线与平面垂直的形象.棱 EF 与面 ABCD ,棱 BF 与面 ADHE ,都给我们以直线与平面平行的形象.2、查验直线与平面能否垂直的方法“铅垂线”法、“三角尺法” 、“合页型折纸”法.3、查验直线与平面能否平行的方法“铅垂线”法、“长方形纸片”法.【例 19】教室里的日光灯与地面的地点关系是______,桌腿与桌面的地点关系是______.【难度】★【答案】看法析.【分析】( 1)平行;( 2)垂直.【总结】考察直线与平面的地点关系.【例 20】如图,在长方体ABCD - EFGH 中:(1)与棱 DH 垂直的平面是 ___________________ ;(2)与棱 BC 平行的平面是 ___________________ ;(3)与平面 ADHE 垂直的棱是 ________________;(4)与平面 EFGH 平行的棱是 ________________;【难度】★【答案】看法析.【分析】( 1)平面 ABCD 、平面 EFGH ;( 2)平面 EFGH 、平面 AEHD ;(3)棱 AB 、棱 EF 、棱 HG、棱 DC;(4)棱 AB、棱 BC、棱 CD 、棱AD.【总结】考察直线与平面的地点关系,注意进行辨析.【例 21】铅垂线是垂直于____面的直线,用 ___________法能够查验课桌的边缘能否与地面平行,用 __________法能够查验细棒能否与地面垂直.【难度】★【答案】看法析.【分析】地、铅垂线、铅垂线.【总结】考察直线与平面的地点关系.【例 22】如图,用 __________法能够查验细棒能否与斜面垂直.【难度】★★【答案】三角尺法.【分析】三角尺法.【总结】考察直线与平面的地点关系.【例 23】在长方体中的每一条棱有______个平面和它垂直,每一个面有______条棱与它垂直,每一条棱有______个平面和它平行,每一个面有______ 条棱与它平行.【难度】★★【答案】看法析.【分析】 2、 4、 2、 4.【总结】考察直线与平面的地点关系.【例 24】在长方体 ABCD - EFGH 中, AB = 3 厘米, BF = 5 厘米,与棱AB 垂直的平面的面积之和是32 平方厘米,求这个长方体的表面积.【难度】★★★【答案】 81.2 平方厘米.【分析】由题意,与棱AB 垂直的平面即为左右两个侧面,面积和为32,则每个侧面面积为 16,因为 BF=5cm ,可得:,所以长方体的表面积为:2×( 3× 3.2+3 ×5+3.2 × 5)=81.2 平方厘米.【总结】考察直线与平面的地点关系,综合性较强,注意仔细剖析.1、长方体中平面与平面的地点关系以下左图,平面垂直于平面,记作平面平面,读作平面垂直于平面.如上右图,平面平行于平面,记作平面//平面,读作平面平行于平面.以下图的长方体ABCD - EFGH 中:面 EFGH ,面 ABFE 与面 BCGF 三个面中,随意两个都给我们以平面与平面垂直的形象.面 ABCD 与面 EFGH ,面 BCGF 与面 ADHE ,面 ABFE 与面 DCGH ,都给我们以平面与平面平行的形象.2、查验平面与平面能否垂直的方法“铅垂线”法、“合页型折纸”法、“三角尺”法.3、查验平面与平面能否平行的方法“长方形纸片”法.【例 25】如图,与平面ABFE 垂直的平面有____________ ,与平面BCGF 平行的平面有_____________.【难度】★【答案】看法析.【分析】面BCGF 、面 ADHE 、面 ABCD、面 EFGH ;面 ADHE .【总结】考察平面与平面的地点关系.【例 26】以下结论正确的选项是()A.在长方体中,与此中的一个面垂直的面有 2 个B.在长方体中,与此中的一个面平行的面有 4 个C.长方体有两个相对的面是正方形,那么这个长方体有 6 条棱的长度相等D.长方体相邻的两个面相互垂直,相对的两个面相互平行【难度】★★【答案】 D【分析】 A 错误,有四个; B 错误,有 1 个; C 错误,还有一条高不可以确立; D 正确【总结】考察平面与平面的地点关系.【例 27】如图,与面ADHE 垂直的面有 __________________________ .【难度】★★【答案】看法析【分析】面ABFE 、面 ABCD 、面 EFGH 、面 DCGH .【总结】考察直线与平面的地点关系.【例 28】能够用 ________________ 查验教室的墙面与地面能否垂直.能够用 ________________ 查验衣橱里横向的两块隔板能否平行.【难度】★★【答案】看法析.【分析】铅垂线法或合页型折纸法、长方形纸片法.【总结】考察直线与平面的地点关系的检测方法.【例 29】如图,是一个正方体的睁开图,在原正方体中,与平面C垂直的平面是________.(用图中的字母表示)【难度】★★★【答案】看法析.【分析】与已知面垂直的平面是与之相邻的四个平面:B、D 、E、 F.【总结】考察平面与平面的地点关系.【例 30】如图,在长方体ABCD - EFGH 中,找出与平面BCHE 垂直的平面,并找出现成的合页型折纸,在图上用暗影部分表示.【难度】★★★【答案】看法析.【分析】由题意可知,与平面BCHE 垂直的平面分别是:平面 ABFE 、平面 DCGH .【总结】考察平面与平面的地点关系,注意仔细剖析,综合性较强.【习题 1】正方体的棱长扩大 2 倍后,体积增大到本来的______倍.【难度】★【答案】 8.2× 2× 2=8 倍.【分析】正方体的体积等于长×宽×高,所以棱长扩大两倍后,体积就扩大【总结】考察正方体的棱长与体积的关系.【习题 2】在图中的长方体中:(1)从正面看,看不见的棱有 ___________;(2)与棱 EH 相等的棱有 _______________;(3)与平面 ADHE 相对的平面有 ________;(4)位于水平地点的平面有 _____________.【难度】★【答案】看法析.【分析】( 1)棱: AD、DC 、 BC、 EH、 GF 、HG、 HD 、GC;( 2)棱: AD、 GF 、 BC;(3)面 BCGF ;( 4)面 ABCD 、面 EFGH .【总结】考察长方体的棱与面的地点关系.【习题 3】在长方体中,若两条棱没有公共点,则这两条棱的地点关系是__________.【难度】★【答案】平行异面.【分析】两条棱没有公共点,则说明这两条棱要么平行,要么异面.【总结】考察长方体中棱与棱的地点关系.【习题4】以下说法正确的选项是)(A.沉静的水面是水平面,所以圆滑的镜面也是水平面B.长方体中棱与平面不是垂直就是平行C.若两条直线都平行于同一个平面,那么这两条直线也平行D.长方体中任何一条棱都与两个平面平行【难度】★★【答案】 D【分析】 A 、圆滑的镜面不必定是水平面,与所放的地点有关; B 、棱可能正幸亏这个平面内; C、这两条直线可能订交,只需它们都在平行于该平面的某个平面内; D 正确.【总结】考察对长方体的基本地点关系的认识.【习题 5】以下图的六面体中,A EFB 和 DHGC 是同样的直角梯形,其他都是长方形,则:(1)此中有 ______条棱与平面 ADHE 垂直;(2)此中有 ______条棱与平面 AEFB 垂直;(3)此中有 ______条棱与平面 ABCD 垂直;(4)此中有 ______条棱与平面 BFGC 垂直.【难度】★★【答案】( 1) 4;( 2) 4;( 3) 2;( 4) 0.【分析】( 1) AB、 DC、 HG 、EF ,共 4 条;(2) AD、 EH 、BC 、FG,共 4 条;(3)AE 、DH ,共 2 条;( 4)0 条.【总结】考察立体图形中棱与棱的关系,注意进行辨析.【习题6】一个正方体的每个面上都标有数字1、2、3、4、5、6,依据图中该正方体A、B、C 三种状态所显示的数字,可推出“?”处的数字是()A . 1B . 2 C. 4 D. 6【难度】★★【答案】 D.【分析】第三个图 5 和 3 相邻,第二个图 1 和 3 相邻,所以 4 对面是3,1 对面是6,5 对面是 2,6 和 3、 5 相邻,所以问号处是6,应选 D.【总结】考察对长方体的面的认识.【习题 7】长方体的总棱长是72 厘米,它的长: 宽 = 2 : 1 ,宽: 高= 2 : 3,这个长方体的体积是 ______.【难度】★★【答案】.【分析】因为长方体的总棱长为72 厘米,故长 +宽 +高 =厘米,由题意知长:宽:高=4:2:3 ,设长宽高分别为,则,所以长、宽、高分别为8、 4、 6,所以体积是.【总结】考察长方体的体积的计算.【习题 8】把一块长是50 厘米的长方体分红 2 : 3 两部分后,它的表面积增添了300 平方厘米,则分红的两块长方体木块的体积分别为__________ .【难度】★★★【答案】.【分析】把一块长是50 厘米的长方体分红 2 : 3 两部分后,长分别为20 厘米和 30 厘米.因为切割后表面积增添了300 平方厘米,故原厂方体的长×宽为:,【总结】此题综合性较强,一方面考察长方体的体积计算,另一方面要对增添的表面积进行正确理解.【习题 9】小方制作了一个无盖的长方体木盒,木盒的棱长分别为 3 厘米、5 厘米和8 厘米,求这个木盒的表面积.【难度】★★★【答案】看法析.【分析】当有盖时,表面积为:,①当高是 3 厘米时,木盒的表面积为:;②当高是 5 厘米时,木盒的表面积为:;③当高是 8 厘米时,木盒的表面积为:.【总结】考察长方体的表面积计算,注意要分类议论.【习题 10】一个长方体的表面积是88 平方厘米,这个长方体能够被切割为5 个完整同样的正方体,求这个长方体的体积.【难度】★★★【答案】.【分析】设正方形边长为x 厘米,则由题意可得:,故这个长方体的体积为:.【总结】此题综合性较强,主要考察长方体的表面积与体积的计算,注意仔细剖析题意.【作业1】长方体中经过同一极点的面的个数有()A.1 个B.2 个C.3 个D.4 个【难度】★【答案】 C【分析】 C【总结】考察长方体的基本认识.【作业 2】如图,在一张长方形纸片ABCD 对折后打开所成的图形中:(1)与直线 DF 平行的直线是 _____________;(2)与直线 EF 平行的直线是 _____________;与直线 EF 订交的直线是 ______________;(3)与直线 AE 异面的直线是 _____________;与直线 BC 异面的直线是 ______________.【难度】★【答案】看法析.【分析】( 1)与直线DF 平行的直线是AE;( 2)与直线EF 平行的直线是AD、 BC ,与直线EF 订交的直线是AE、 BE、 DF 、 CF;(3)与直线AE 异面的直线是BC、 FC ,与直线BC 异面的直线是AE、DF .【总结】考察立体图形中直线间的地点关系.【作业 3】在长方体中,若两条棱异面,则与这两条棱都订交的棱()A.不必定存在B.有且只有一条C.可能有一条,也可能有两条D.不只两条【难度】★★【答案】 B【分析】绘图察看即可.【总结】考察长方体的棱与棱之间的地点关系.【作业 4】补画长方体:【难度】★★【答案】看法析.【分析】以下图:【总结】考察长方体的画法.【作业 5】以下图形中,不可以围成长方体的是()A.B.C.D.【难度】★★【答案】 B【分析】 B 选项两个面重复了,围不可长方体.【总结】考察长方体的睁开图,注意进行剖析.【作业 6】如图,桌面上放着一本打开的书,(1)与桌面垂直的平面有哪几个?(2)平面 ABFE 与平面 ABHG 能否垂直?【难度】★★【答案】看法析.【分析】( 1)平面 ABHG、平面 ABFE、平面 ABDC ;(2)不必定,当时,两面垂直.【总结】考察平面之间的地点关系.【作业 7】将一个长、宽、高分别为 2 厘米、 2.5 厘米、 3 厘米的长方体切割成一个体积最大的正方体,则切割节余部分的体积是______.【难度】★★【答案】.2 厘米,【分析】要切割成体积最大的正方体,则所切得的正方体的边长为故切割节余部分的体积是:.【总结】考察长方体的切割问题,注意仔细剖析.【作业 8】将两个长是 5 厘米、宽是 4 厘米、高是 3 厘米的长方体重叠搁置,它的表面积是_________________ .【难度】★★★【答案】.【分析】表面积分别为:;;.【总结】考察长方体的表面积计算,注意进行分类议论.【作业 9】 12 个棱长为 1 厘米的正方体叠在一同,成为一个长方体,求这个长方体的表面积.【难度】★★★【答案】.【分析】当以叠放时,表面积为:;当以叠放时,表面积为:;当以叠放时,表面积为:.【总结】考察长方体叠放及表面积的计算问题,注意进行分类议论.【作业 10】如图,把一块长是108厘米的长方体木块的棱AE分红3 : 1的两段,分点为M,过点 M 按平行于面 ABCD 的方向把长方体分红两块后,表面积增添了 800 平方厘米,这两块长方体的体积分别是多少?【难度】★★★【答案】.【分析】因为把长方体分红两块后,表面积增添了 800 平方厘米,所以原长方体的宽×高为:平方厘米.故大长方体的体积为:立方厘米,小长方体的体积为:立方厘米.【总结】考察长方体的切割及体积计算问题,注意进行仔细剖析.。
13.如图,沿长方形ABCD 的对角线BD 与长方形A 1B 1C 1D 1的对角线B 1D 1将长方体截成相等的两部分,截面BDD 1B 1,是一个______形,与它平行的棱有__________.
14.如图,将一张长方形的硬纸片对折,张开一个角度,然后直立于平面ABCD 上,那么折痕MN 与平面ABCD 的关系是 .
15.如图,对长方体如图所示那样截去一角后余下的几何体有_________个顶点,_______条棱,________个面.
16.如图所示,长方体截去两个角的几何体,剩下有 个顶点, 条棱, 个面. 17.如图是长方体的 六面展开图,在原来长方体中,与平面B 垂直的面有_______. 18.如图,是由棱长为1的小正方体构成,其小正方体的个数为 个.
三.作图题(12分+14分,共26分)
19.画一个长方体,使它一个顶点出发的三条棱长分别是a 、b 、c .
20.补画下面的图形,使之成为长方体的直观图.
E G
H D
B C A Q R F
P S 第17题图
F
E
D
C B A
第16题图
第15题图第18题图
a b
c
四、简答题(12分+12分+14分+14分,共52分)
21.用一根108cm 长的铁丝做一个长、宽、高的比为2:3:4的长方体框,那么这个长方体的体积是多少?
22.把长、宽、高分别为5㎝、4㎝、3㎝两个相同的长方体粘合成一个大的长方体,求大长方体的表面积和体积.
23.如图,将一个横截面是正方形(面BCGF )的长方体木料,沿平面AEGC 分
割成大小相同的两块,表面积增加了30平方厘米.已知EG 长5厘米,分割后每块木料的体积是18立方厘米.求原来这块长方体木料的表面积是多少?
24.小明准备用透明胶和硬纸板制作一个长方体纸盒,现在需要你的帮忙:
(1)制作前,要画出长方体纸盒的直观图,小明只画了一部分(如图1),请你帮他画完整(不写画法); (2)制作时,需要裁剪一块长方形的硬纸板,小明经过设计发现正好将这块硬纸板全部用完(如图2),请你的长a 、宽b 和高c ;
求出长方体
(3)制作完成后,小明想把这个盒子表面的其中5个面都涂满相同的颜色,而且要使涂色部分的面积最少,
那么涂色部分的面积是多少呢?
H
E
F
G
D
A
B
C
第23题图。