乱句排序小窍门讲解
- 格式:doc
- 大小:97.50 KB
- 文档页数:19
给句子排序的方法与技巧1. 排列句子顺序的方法,全面些.把排列错乱的句子整理成一段通顺连贯的话,能训练对句子的理解能力、有条理表达能力和构段能力.这样的练习一般可按五步进行. 第一步,仔细阅读每句话或每组句子,理解它们的主要内容;第二步,综合各句的意思,想想这些话主要说的是什么内容;第三步,想想全段的内容按什么顺序排列好,即找出排列顺序的依据,如,是按事情发展顺序,还是时间顺序,或方位,还是“总分”等;第四步,按确定的排列依据排列顺序;第五步,按排好的顺序仔细读两遍,看排得对不对,如发现有的句子排得位置不对,就进行调整,直到这段话排得通顺连贯为止.。
2. 如何做句子排序题摘要:,分四个步骤. 第一步,根据文段所表现的内容,判断是哪类文段. 第二步,根据相关的词语判断出文段所采用的具体顺序. 第三步,根据文段的类型确定文段的首句. 第四步,把握关键词,逐句理清先后. 关键词:句子排序文段类型过渡衔接词初中人教版语文教材(93-99年用)第五册第二单元,在一篇“语言实际运用”小知识更新短文《连贯》.文中讲了如何做到连贯,其中有一条是“注意合理的句子顺序”,并安排了一道排序题练习. 如何做好这类题,教材中并未具体介绍.本人在《语文报》曾见过一篇《》的文章,文中只强调要抓住代词,但在教学实践中,我发现它并不完备.于是就这一问题,我不断探索、研究,根据自己的教学实践,总结出了更具体的办法.主要是:不仅要掌握几种常见的文体知识(说明文、议论文、记叙文),还要有较强的阅读能力及一些逻辑知识(推理),具体说来,我是分这四个步骤教学生做这类题的. 第一步,根据文段所表现的内容,判断是哪类文段. 按表达方式文段可分为叙述段、描写段、议论段、说明段. 不同的表达方式所表达的内容是不同的,叙述段用以写人记事,描写段主要描写景物,说明段用来介绍事物、原理,议论段通常对人对事进行议论评价,发表看法、见解. 表达方式不同,常用的顺序也各有特点.叙述段常用时间顺序,议论段通常是逻辑顺序,描写段往往时间顺序与空间顺序都有,说明段则三种都能用. 第二步,根据相关的词语判断出文段所采用的具体顺序. 若是有明显的表示时间先后的词语,便是时间性顺序.并且,还要根据这些词语判断出是从古到今,还是由今到古,或是按事情发展的过程(起因、经过、结果). 若是有明显的表示空间方位或处所的词语,便是以空间顺序为主.还要根据其相关词语来判断具体的空间顺序:由上到下,由左到右,由远到近,由内到外等. 时间和空间顺序较易判断,判断逻辑顺序较难.事物内部各部分之间的内在联系性不好把握时,可用排除法;如果不是时间顺序,也不是空间顺序,便可判断可能是逻辑顺序.然后,还要根据表示逻辑顺序的相关词语(主要是连词)及其内容判断出文段采用的具体逻辑顺序:是总分,还是因果;是并列,还是递进;;是由浅入深,还是由一般到特殊. 第三步,根据文段的类型确定文段的首句. 文段的类型不同,首句的内容有不同的特点.若是说明段,首句往往提出或交代说明对象:什么事物或什么事理.若是议论段,首句或者提出论题(评价议论的对象),或者提出论点(对某一论题的观点看法;论题论点都有,一般论题在前,论点在后.若是叙述段,首句一般是交代事情的开端或起因:什么时间、什么地点、什么人物、什么事由.描写段的首句也常常交代时间、地点或描写的对象. 第四步,把握关键词,逐句理清先后. 找到首句后,便可根据具体的顺序依次找出第二句、第三句,直至尾句.在这个过程中,一定要注意把握住一些关键词——起过渡、衔接、呼应作用的词.主要指连词、代词或其他起连接作用的词语.通过弄清句中代词所指代的具体内容,可以找出与之紧密相连的上下句;通过句中的连词或起连接作用的词也可以找出与之内容相连的上下句. 以上所述,只是理论,下面就以教材上练习为例具体解释. 教材上的练习中让排列的句子是以下六句:A基础本来包括德育、智育、体育几个方面,人们往往只看到了智育. B这样理解“基础”,结果只能妨碍人才的成长. C但是,有的同学,甚至教师,对“基础”的理解往往偏于狭窄. D智育包括书本知识、非书本知识的学习和诸种能力的培养,人们又往往只看到书本知识的学习. E中学阶段是打基础的时期,每个中学生都应该打好基础. F书本知识又包括教科书和课外读物,人们又往往只看到了教科书. 从文段表达的内容看,主要论述了“学生和老师对基础的理解过于狭窄”,属议论文段,所采用的顺序不是时间顺序,也不是空间顺序,而是逻辑顺序.具体是哪种逻辑顺序呢?从ADF三句中的“人们(又)往往只看到了”,可以看出,这三句是并列关系,都是论述“对基础的理解过于狭窄” 的,所以C句与ADF三句构成总分关系.再看B句中的“这样理解‘基础’”,“这样”又指代什么呢?根据“这样理解‘基础’”的结果可以推断“这样”指ADF三句.这三句又与B句构成分总关系,分析到这里可以判断,文段所采用的是总分总的逻辑顺序. 如何确定首句呢?从全文的内容来看,主要论述的是“对‘基础’的理解往往过于狭窄”,所以C句可以做为文段的中心论点,C句能做首句吗?看它开头的连词“但是”(表转折关系),便可知道它不能做首句,前边还有内容,这个内容便是论题.从转折关系这个角度可以看出,论题应该是E句,到这里可以确定充当论题的E句应该是首句. 接下来再根据总分的逻辑顺序和“但是”、“往往”、“又”、“这样”这些关键词,应该可以判断出;F句应为首句,第二句是充当论点的C句,ADF三句作为论据放在中间,B句为尾句. 还有一个问题,中间三句怎么排?除了可以根据DF两句比A句多了“又”字而把A句入在前边外,DF两句的排列就需要用到除代词、连词以外其它关键词了.从F句句首。
语文排序题总是失分?学会这4招,让孩子轻松搞定语文考试!把排列错乱的句子整理成一段通顺连贯的话,这是一项综合训练能力,可以能训练我们对句子的理解能力、有条理的表达能力,还可以提高我们的写作能力。
这样的联系并不可怕,很多题目都有十分明朗的线索或表明顺序的提示,只要我们发现了它,就一定能化难为易。
小编整理了小学各年级句子排序练习题以及方法、顺序,一起来看看~排句子方法那么,有哪些好的方法呢?首先是反复阅读,不要急于求成,只有在读懂的情况下才可以弄明白句子之间的内在联系,我们可以先考虑一下几个句子重点写了什么事,有哪些步骤等,只有这样仔细阅读才可以找到句子排列的顺序。
找到句与句之间的内在联系,把握句子的排列顺序。
排列顺序的类型1、时间的顺序有的几个句子虽然打乱了,但是可以明显找到关于时间的词语:如早上、中午、下午;几天前、昨天、今天、到了晚上等,这些词语就是明显告诉了我们句子排列的顺序,只要结合这几个时间词语既可以正确排列句子。
2、方位顺序如果是介绍一个地方、一个空间或者一个物件时,有时会出现上面、下面、左边、右边、中间等之类的方位词语,那么这些方位词就是我们排列句子的依据,我们可以根据先上后下,先左后右,先中间后两边,从里到外等顺序排列句子。
3、事情发展的顺序如果是写事的,就会有描写事情起因的词语,如开始、后来、最后等提示,也许会先介绍事情的起因,然后是事情是怎么发展的,最后的结果等,自然我们就可以按照事情发展的顺利来排列了。
4、参观的顺序或地点转换的顺序如果是游记、参观之类的文章,就会有一个参观的顺序,先看到了什么,接着是什么,有时是过渡句中有意暗示我们,诸如“看完了某某,我们又来到了某处”之类的话语,这又是我们排列的顺序方法。
以上是一般的方法,但是不是孤立运用的,要结合起来,有时会同时出现几种提示,有时所给的提示不是很明显,只要我们认真阅读,多读几遍,读懂了,自然就会找到排列的顺序。
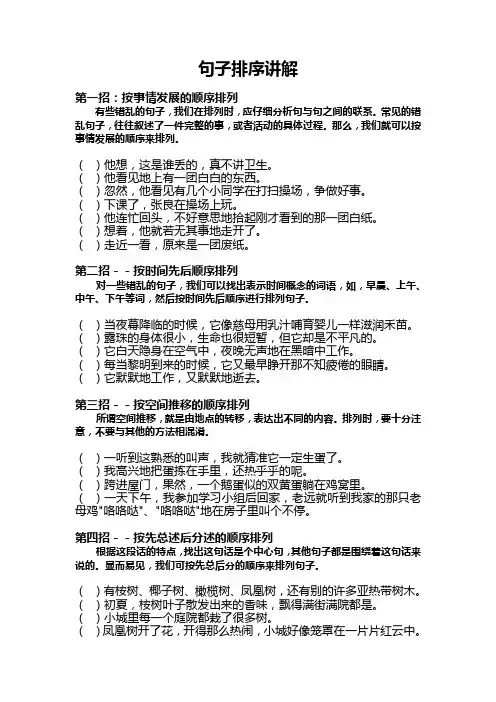
句子排序讲解第一招:按事情发展的顺序排列有些错乱的句子,我们在排列时,应仔细分析句与句之间的联系。
常见的错乱句子,往往叙述了一件完整的事,或者活动的具体过程。
那么,我们就可以按事情发展的顺序来排列。
()他想,这是谁丢的,真不讲卫生。
()他看见地上有一团白白的东西。
()忽然,他看见有几个小同学在打扫操场,争做好事。
()下课了,张良在操场上玩。
()他连忙回头,不好意思地拾起刚才看到的那一团白纸。
()想着,他就若无其事地走开了。
()走近一看,原来是一团废纸。
第二招--按时间先后顺序排列对一些错乱的句子,我们可以找出表示时间概念的词语,如,早晨、上午、中午、下午等词,然后按时间先后顺序进行排列句子。
()当夜幕降临的时候,它像慈母用乳汁哺育婴儿一样滋润禾苗。
()露珠的身体很小,生命也很短暂,但它却是不平凡的。
()它白天隐身在空气中,夜晚无声地在黑暗中工作。
()每当黎明到来的时候,它又最早睁开那不知疲倦的眼睛。
()它默默地工作,又默默地逝去。
第三招--按空间推移的顺序排列所谓空间推移,就是由地点的转移,表达出不同的内容。
排列时,要十分注意,不要与其他的方法相混淆。
()一听到这熟悉的叫声,我就猜准它一定生蛋了。
()我高兴地把蛋拣在手里,还热乎乎的呢。
()跨进屋门,果然,一个鹅蛋似的双黄蛋躺在鸡窝里。
()一天下午,我参加学习小组后回家,老远就听到我家的那只老母鸡"咯咯哒"、"咯咯哒"地在房子里叫个不停。
第四招--按先总述后分述的顺序排列根据这段话的特点,找出这句话是个中心句,其他句子都是围绕着这句话来说的。
显而易见,我们可按先总后分的顺序来排列句子。
()有桉树、椰子树、橄榄树、凤凰树,还有别的许多亚热带树木。
()初夏,桉树叶子散发出来的香味,飘得满街满院都是。
()小城里每一个庭院都栽了很多树。
()凤凰树开了花,开得那么热闹,小城好像笼罩在一片片红云中。
病句改错方法及训练1.大厅里摆满了看演出的观众。
整理排列错乱的句子的方法2012-04-11 13:28:08| 分类:默认分类| 标签:|字号大中小订阅.把排列错乱的句子整理成一段通顺连贯的话,能训练对句子的理解能力、有条理表达能力和构段能力。
这样的练习一般可按五步进行: 第一步,仔细阅读每句话或每组句子,理解它们的主要内容;第二步,综合各句的意思,想想这些话主要说的是什么内容;第三步,想想全段的内容按什么顺序排列好,即找出排列顺序的依据,如,是按事情发展顺序,还是时间顺序,或方位,还是“总分”等;第四步,按确定的排列依据排列顺序;第五步,按排好的顺序仔细读两遍,看排得对不对,如发现有的句子排得位置不对,就进行调整,直到这段话排得通顺连贯为止。
(另外,排列顺序,还可以采用排除法,即选定开头结尾句,然后依次排中间句的顺序。
)把错乱的句子排列好,这是小学阶段语文练习中的一个重要形式,必须好好掌握。
学会排列句子,不仅能提高我们的思维能力,还能提高我们的写作能力。
那么,如何学会排列好句子呢?我们可以按下列方法进行。
一、按事情发展的顺序排列有些错乱的句子,我们在排列时,应仔细分析句与句之间的联系。
常见的错乱句子,往往叙述了一件完整的事,或者活动的具体过程。
那么,我们就可以按事情发展的顺序来排列。
二、按时间先后顺序排列对一些错乱的句子,我们可以找出表示时间概念的词语,如,早晨、上午、中午、下午等词,或找出先、然后、接着等词,然后按时间先后顺序进行排列句子。
三、按先总述后分述的顺序排列根据这段话的特点,找出这句话是个中心句,其他句子都是围绕着这句话来说的。
显而易见,我们可按先总后分的顺序来排列句子。
四、按空间推移的顺序排列所谓空间推移,就是由地点的转移,表达出不同的内容。
排列时,要十分注意,不要与其他的方法相混淆。
训练句子排列五步在语文练习中,常常要求将顺序错乱的段落(句子)排序,而小朋友往往出错较多。
排列句子是对小朋友从句到段(篇)的过渡训练,能培养大家读写思维、综合运用的能力。
一、排列句子五步法1、粗读知大意。
将句子粗略地读一遍,了解整个句子的意思。
如:谁做什么?谁怎么样?说了件什么事?介绍了什么……这样能使我们把握住排列时的总方向。
2、细读找顺序。
仔细地读几遍,根据其意找出是按什么顺序写的(如事情的发展顺序、时间顺序、方位顺序)。
仔细地寻找句子中相关的词语来确定顺序。
3、精读巧排列。
我们读句子时,要理解每句话的意思,从而来巧妙排列。
(一)精,就是找到句子中是按什么顺序写的,找出相关词语。
(二)巧,就是从句子中间寻找它们之间有联系或相同的词语。
4、朗读细审定。
我们要将排列好的句子朗读几遍,边读边想:句子大意是否通畅、顺序是否正确、是否还有其它排列方法?5、品读活运用。
最后我们要有感情地朗读,找出作者按顺序来表达主要内容的方法以及表达的思想感情。
此外,可根据这种方法来仿写,想想是否还有比这种顺序来表达主要内容的其它更好的方法。
这样将读与写有机地联系起来,从而真正掌握排列句子的方法。
二、排列句子--招数分解第一招--按事情发展的顺序排列第二招--按时间先后顺序排列第三招--按空间推移的顺序排列第四招--按先总述后分述的顺序排列1、第一招:按事情发展的顺序排列有些错乱的句子,我们在排列时,应仔细分析句与句之间的联系。
常见的错乱句子,往往叙述了一件完整的事,或者活动的具体过程。
那么,我们就可以按事情发展的顺序来排列。
()“不会吧,天气不是很好吗?”蜜蜂不相信蚂蚁的话。
()一群蚂蚁正忙着把食物往高处的新家里搬。
()“天气变了,一会儿就要下雨了,你赶快回家吧一只蚂蚁回答。
()一只蜜蜂看见了,飞过来问:“蚂蚁弟弟,你们为什么搬家?”()蜜蜂唱着歌往家飞,一点儿也不着急,忽然,乌云密布,很快就下起了雨。
第二招:按时间先后顺序排列对一些错乱的句子,我们可以找出表示时间概念的词语,如:早上下午,或者春、夏、秋、动等词,然后按时间先后顺序进行排列句子()到了中午,下雨了,小白兔赶紧往家里跑。
排列错乱句子的方法及练习第一篇:排列错乱句子的方法及练习排列错乱句子的方法及练习把排列错乱的句子整理成一段通顺连贯的话,能训练对句子的理解能力、有条理表达能力和构段能力。
这样的练习一般可按五步进行:第一步,仔细阅读每句话或每组句子,理解它们的主要内容;第二步,综合各句的意思,想想这些话主要说的是什么内容;第三步,想想这段话按什么顺序排列好,即找出排列顺序的依据,如,是按事情发展顺序,还是时间顺序,或空间顺序(方位),还是“总分”等;第四步,按确定的排列依据排列顺序;第五步,按排好的顺序仔细读两遍,看排得对不对,如发现有的句子排得位置不对,就进行调整,直到这段话排得通顺连贯为止。
(另外,排列顺序,还可以采用排除法,即选定开头结尾句,然后依次排中间句的顺序。
)一、按事情发展的顺序排列有些错乱的句子,我们在排列时,应仔细分析句与句之间的联系。
常见的错乱句子,往往叙述了一件完整的事,或者活动的具体过程。
那么,我们就可以按事情发展的顺序来排列。
1、()同学们向她投去敬佩的目光。
()啊!那时四年级的杨红,她冒着大雨把国旗降了下来。
()这时,我看见一个女同学飞快地朝操场东头奔去。
()第二天,她受到了老师的表扬。
()一天,老天爷一直阴着脸。
()红领巾在她胸前飘动,就像一束飘动的火苗。
()下午放学时,同学们正在准备回家,天突然下起雨来答案 6、5、3、7、1、4、22、()他想,这是谁丢的,真不讲卫生。
()他看见地上有一团白白的东西。
()忽然,他看见有几个小同学在打扫操场,争做好事。
()下课了,张良在操场上玩。
()他连忙回头,不好意思地拾起刚才看到的那一团白纸。
()想着,他就若无其事地走开了。
()走近一看,原来是一团废纸。
答案4、2、6、1、7、5、33、()是啊:为人民服务,雷锋是永远不知道累的。
()他看到旅客很多,连忙把自己的座位让给了一位老人。
()这天,雷锋因公出差上了火车。
()一些旅客不住地招呼他:“同志,看你累得满头大汗,快歇歇吧!”()“我不累”。
整理排列错乱的句子的方法把排列错乱的句子整理成一段通顺连贯的话,能训练对句子的理解能力、有条理表达能力和构段能力。
这样的练习一般可按五步进行:第一步,仔细阅读每句话或每组句子,理解它们的主要内容;第二步,综合各句的意思,想想这些话主要说的是什么内容;第三步,想想全段的内容按什么顺序排列好,即找出排列顺序的依据,如,是按事情发展顺序,还是时间顺序,或方位,还是“总分”等;第四步,按确定的排列依据排列顺序;第五步,按排好的顺序仔细读两遍,看排得对不对,如发现有的句子排得位置不对,就进行调整,直到这段话排得通顺连贯为止。
(另外,排列顺序,还可以采用排除法,即选定开头结尾句,然后依次排中间句的顺序。
)把错乱的句子排列好,这是小学阶段语文练习中的一个重要形式,必须好好掌握。
学会排列句子,不仅能提高我们的思维能力,还能提高我们的写作能力。
那么,如何学会排列好句子呢?我们可以按下列方法进行。
一、按事情发展的顺序排列有些错乱的句子,我们在排列时,应仔细分析句与句之间的联系。
常见的错乱句子,往往叙述了一件完整的事,或者活动的具体过程。
那么,我们就可以按事情发展的顺序来排列。
二、按时间先后顺序排列对一些错乱的句子,我们可以找出表示时间概念的词语,如,早晨、上午、中午、下午等词,或找出先、然后、接着等词,然后按时间先后顺序进行排列句子。
三、按先总述后分述的顺序排列根据这段话的特点,找出这句话是个中心句,其他句子都是围绕着这句话来说的。
显而易见,我们可按先总后分的顺序来排列句子。
四、按空间推移的顺序排列所谓空间推移,就是由地点的转移,表达出不同的内容。
排列时,要十分注意,不要与其他的方法相混淆。
训练句子排列五步在语文练习中,常常要求将顺序错乱的段落(句子)排序,而小朋友往往出错较多。
排列句子是对小朋友从句到段(篇)的过渡训练,能培养大家读写思维、综合运用的能力。
可分下面几步进行分析:一、粗读知大意。
将句子粗略地读一遍,了解整个句子的意思。
学会排列错乱句子把错乱的句子排列好,这是小学阶段语文练习中的一个重要形式,必须好好掌握。
学会排列句子,不仅能提高学生的思维能力,还能有助于培养学生言之有序。
排列句子对部分孩子来说,是有一定难度的,尤其是对于那些阅读理解能力差的孩子,但是我们可以试着给他们一些方法和步骤,让他们觉得有章可循,而不是无从下手。
下面是自己从网上搜集以及自己总结相结合的一些建议,仅供各位参考。
一、明确"几种顺序":1、按事情发展的顺序排列错乱的句子。
2、按时间先后顺序排列错乱的句子。
3、按先总述后分述的顺序排列错乱的句子。
4、按空间推移的顺序排列错乱的句子。
(所谓空间推移,就是由地点的转移,表达出不同的内容。
)二、讲清方法、步骤:我们在排列时,应仔细分析句与句之间的联系。
常见的错乱句子,往往叙述了一件完整的事,或者活动的具体过程。
因此,多读、读明白和找到有关表示顺序的词,就成为了完成排列错乱句子的两个重要"法宝"。
1、四读:一读,读懂每句话的意思。
二读,在读懂每句话意思的基础上,了解这段话的主要内容。
三读,边读边想这段话先写的是什么,接着写的是什么,最后写的是什么,弄清句与句之间的关系,并可以找到相应的表示顺序的词。
四读,按照重新排列好的顺序,再完整地读一遍,进行检查和订正。
2、有关表示顺序的词:(1)表示时间概念的词语,如:早晨、上午、中午、下午等词。
(2)表示先后顺序的词语,如:先、接着、然后、最后等词。
(3)表示先整体后部分或先总述后分述的词语。
如:整个白塔、塔基、塔身、塔顶……(4)表示地点转移的词语,如:顺着大门来到荷花池旁、沿着荷花池不知不觉来到了白塔下、登上了白塔……三、几种形式的练习题:()他想,这是谁丢的,真不讲卫生。
()他看见地上有一团白白的东西。
()忽然,他看见有几个小同学在打扫操场,争做好事。
()下课了,张良在操场上玩。
()他连忙回头,不好意思地拾起刚才看到的那一团白纸。
学会把句子整理通顺的方法【学习导引】把排列错乱的句子整理成一段通顺连贯的话,这是一项综合训练能力,可以能训练我们对句子的理解能力、有条理的表达能力,还可以提高我们的写作能力。
这样的练习并不可怕,很多题目都有十分明朗的线索或表明顺序的提示,只要我们发现了它,就一定能化难为易。
那么,有哪些好的方法呢?首先是反复阅读,不要急于求成,只有在读懂的情况下才可以弄明白句子之间的内在联系,我们可以先考虑一下几个句子重点写了什么事,有哪些步骤等,只有这样仔细阅读才能找到句子排列的顺序,找到句与句之间的内在联系,把握句子的排列顺序。
一般排列顺序的类型:1、时间的顺序有的几个句子虽然打乱了,但是可以明显找到关于时间的词语:如早上、中午、下午;几天前、昨天、今天、到了晚上等,这些词语就是明显告诉了我们句子排列的顺序,只要结合这几个时间词语既可以正确排列句子。
2、方位顺序如果是介绍一个地方、一个空间或者一个物件时,有时会出现上面、下面、左边、右边、中间等之类的方位词语,那么这些方位词就是我们排列句子的依据,我们可以根据先上后下,先左后右,先中间后两边,从里到外等顺序排列句子。
3、事情发展的顺序如果是写事的,就会有描写事情起因的词语,如开始、后来、最后等提示,也许会先介绍事情的起因,然后是事情是怎么发展的,最后的结果等,自然我们就可以按照事情发展的顺利来排列了。
4、参观的顺序或地点转换的顺序如果是游记、参观之类的文章,就会有一个参观的顺序,先看到了什么,接着是什么,有时是过渡句中有意暗示我们,诸如“看完了某某,我们又来到了某处”之类的话语,这也是我们排列的顺序方法。
以上是一般的方法,但是不是孤立运用的,要结合起来,有时会同时出现几种提示,有时所给的提示不是很明显,只要我们认真阅读,多读几遍,读懂了,自然就会找到排列的顺序。
排序题解题方法和技巧
一、解题步骤:
1、粗读顺序错乱的句子,了解其大致的内容,明确其文体;
2、细读这些句子,按照不同文体的写作顺序,对它们进行排序,
可以先试着排小组的句子或相连最紧密的句子,再根据相关的提示词连成大组句断。
二、排序技巧:
首先确定第一句,第一句一般都会出现对象或者事由,代词开头的句子一般都往前排。
后一句出现的内容,在前一句会照应或者埋下伏笔,要注意抓住一些提示语或关键词;第三步,将连成的段落读一读,如果有不通顺,或者语意不畅达的再作一些细微的调整。
1、记人:(1)通过叙述一件事来写人:按照事情发展的先后顺序
或者按时间的先后顺序(2)单独介绍描述一个人:按时间先后顺序、按总分或分总的顺序;
2、叙事:按事情发展的先后顺序、按时间的先后顺序
3、写景:按照空间(地点)的转换顺序来写,后一句写到的景物
在前一句都有所涉及。
4、状物:按总分或者总分总的顺序,一般先总的交代要描写的事
物或者它的总的特征,然后再按照一定的顺序展开进行介绍,要具体情况具体分析;
5、说明文:按照话题以及解说的顺序来写,先要提出说明对象,
然后再写对象的特征等其他内容。
乱句排序小窍门做这样的题时,先把这些句子通读一遍,然后找出一定的规律,按这样的规律来做,就会简单的多。
一、按时间的先后顺序排列有些错乱的句子,我们可以找出表示时间概念的词语,如,早晨、上午、中午、下午、春、夏、秋、冬等词,然后按时间先后顺序进行排列句子。
二、按先总述后分述的顺序排列有些错乱的句子,先找到总述的一句话,然后再找出分述的句子来排序。
三、按空间推移的顺序排列所谓空间推移,就是由地点的转移,有一定的方位词,表达出不同的内容。
依据这些方位词,就可以找出正确的顺序。
四、按事情发展的先后顺序排列有些错乱的句子,我们在排列时,应仔细分析句与句之间的联系。
常见错乱句子,往往叙述了一件完整的事,或者活动的具体过程。
那么,我们就可以按事情发展的顺序来排列。
()这就是世界闻名的“诺贝尔奖金”。
()他一共有150项发明。
()他在临终前写了一份遗嘱,要求将他的遗产分为两部分。
()这些发明使他得到很多钱。
()其中一部分钱来奖励各个领域杰出的人。
()诺贝尔的一生都是在实验室中度过的,他战胜了一次次的失败,获得了一次次的成功。
这个小练习,按事情的发展顺序来叙述的,排序为6、2、4、3、5、1。
【1】.让孩子知道一些描写顺序,比如:由近及远(由远及近)、由高到低(由低到高)、由内到外(由外到内)、时间先后、先轻后重。
例如:把下列句子组合成语意连贯的一段话。
(只填序号)①在南坡,带状分布的原始云杉林海连绵不断,棵棵巨杉像一把把利剑,直插云天。
②在北坡五花甸草原上,你可以看见新疆细毛羊群和奔驰的伊犁马群。
③在遮天蔽日的杉林下,马鹿、狍鹿、棕熊、雪豹等野生动物出没其间。
④吃字早饭后,继续南下,就进入喀什河和巩乃斯河的草原带和森林带。
⑤各种森林鸟类,鸣声不断。
答案是④②①③⑤。
综观所给的文句,句④是具有根据性的句子,也是下文叙述的方向。
按照合理的顺序,下面的内容应该先叙述“草原带”,再叙述“森林带”。
句②是写草原上的情景,而①③⑤是写与森林有关的内容。
给错乱的句子排序一、给叙事短文的句子排序在日常生活中,每时每刻我们都会遇到许多事情,叙事的文章,就是把作者感受最深的事,有条理地用文字表示下来。
叙事离不开记叙文的六要素,即:时间、地点、人物、事件发生的起因、经过、结果。
排序的方法是什么?首先,要读懂每一句话;其次,要想一想短文写了一件什么事;然后,根据记叙文的六要素,找出短文中事件发生的时间、地点、主要人物,以与事件发生的起因、经过和结果,这样,理清作者的思路再给句子排序就容易多了。
例:〔〕小军玩得口渴了,买了一根冰棍儿吃。
〔〕小丽看见了,连忙把冰棍儿纸捡起来。
〔〕同学们高兴地在紫竹院公园里游玩。
〔〕他们一起把冰棍儿纸扔到垃圾箱里。
〔〕他随手就把冰棍儿纸扔在了地上。
〔〕小军听了不好意思地点点头。
〔〕她对小军说:“我们要保持公园的环境整洁,不要随地乱扔东西。
〞教师提示:〔1〕请你读一读上面的句子,想一想,每句话的意思你是否读懂了。
〔2〕请你再读一遍句子,想一想:这篇短文写的是的时候,在公园,发生在和之间的事。
〔3〕事情发生的主要人物是,事情发生的起因是,被发现了,说了,小军的态度,结果。
〔4〕请你根据提示给上面错乱的句子排序。
读一读你排好的顺序,和教师的一样吗?答案:2、4、1、7、3、6、5二、给状物短文的句子排序状物短文是指对自然界中的静物如小闹钟、小台灯等,或者动物进展描写的短文。
状物短文很重要的一点是要对所描写的“物〞进展细致、有序地观察。
排序的方法是什么?首先,要了解状物短文一般的写作顺序是怎样的;其次,再读懂每一句话;然后,确定短文是写静物还是写动物;最后,按照写状物的方法给短文排序。
例:〔〕它的花,就像五角星,远远望去,就像在绿色的布匹上点缀着一颗颗的红星星。
〔〕茎的顶端,顶着几个含苞欲放的花骨朵,就像几个粉红色的小饺子。
〔〕瞧,它的茎微微发红,一片片叶子油亮亮的,就像是打上了一层蜡似的。
〔〕最美丽动人的,要数四季海棠的花朵了。
〔〕四季海棠真是美丽极了!教师提示:1. 你读一读上面的句子,想一想,每句话的意思你是否读懂了。
句子排序答题技巧详解(附专项练习)将几个词语连成一个完整的句子,是一年级小学生经常要做的题目,但这类题却是孩子最容易出错的题型。
下面王老师将和大家分享连词成句的几大技巧,可以帮助小学生快速提高。
【1】首先要理解什么是连词成句连词成句是小学一年级经常考到的一个知识点,就是把顺序错乱的词语根据逻辑关系重新排列,组成一个意思完整且通顺的句子。
所得句子要保证形式和内容都正常而且可以阅读顺畅。
在给顺序错乱的词语排列顺序时,可以先读读这些词语,想想这些词语主要讲了什么,再根据句子的意思把词语进行排列,然后再读读所排的句子是否通顺。
做题时需要特别注意标点符号的使用。
练习中很多时候是不给标点,要让孩子自己根据语气来标注标点。
这就要求我们能够快速找到标示句子语气的特别词语。
确定标点之前,可以先读读词语,找找有没有特殊的词语,比如表示问句的词或者表示感叹句的词,如果有,就可以很准确地判断该用句号还是该用问号、感叹号。
而句子中间的停顿,则要根据需要,适当地添加相应的标点。
完成连词成句时,可以在词语上方标上序号,先进行口头排序,然后再按序号顺序把词语抄下来合成一句话,抄写时要注意词与词之间没有间隔。
检查时可以用划掉已使用词语的方式帮助核对是否有遗漏。
【2】连词成句题型及解题技巧1.读读词语,找找有没有特殊的词语,如果有,就在特殊的词后加上特别的标点。
例如(1):①世界②黑③这么④吗(?)⑤外面的⑥也例如(2):①世界②这么③原来④美丽⑤呀(!)表示问句的词:谁?哪里?吗?什么?为什么?怎么?几个?多少?是不是?表示感叹句的词:多么!真!太!啊!呀!极了!2.“的”“地”搭配好。
“的”后面跟名词,“地”后面跟动词。
例如:①有趣的②小鸟们③一个④争论⑤热烈地⑥问题⑦正在“有趣的”应该和名词“问题”搭配,“热烈地”应该和动词“争论”搭配。
例如:①为树木②啄木鸟③森林里④不停地⑤勤劳的⑥治病“勤劳的”应该和名词“啄木鸟”搭配,“不停地”应该和动词“治病”搭配。
错乱句子的排序方法及练习把错乱的句子排列好,这是小学阶段语文练习中的一个重要形式,必须好好掌握。
学会排列句子,不仅能提高我们的思维能力,还能提高我们的写作能力。
那么,如何学会排列好句子呢?我们可以按下列方法进行。
一、按事情发展的顺序排列有些错乱的句子,我们在排列时,应仔细分析句与句之间的联系。
常见的错乱句子,往往叙述了一件完整的事,或者活动的具体过程。
那么,我们就可以按事情发展的顺序来排列。
如:()他想,这是谁丢的,真不讲卫生。
()他看见地上有一团白白的东西。
()忽然,他看见有几个小同学在打扫操场,争做好事。
()下课了,张良在操场上玩。
()他连忙回头,不好意思地拾起刚才看到的那一团白纸。
()想着,他就若无其事地走开了。
()走近一看,原来是一团废纸。
从这段话中,我们可以看出,叙述了张良在操场上看到了一团废纸,经过思想斗争,最后拾起了那团废纸的过程,层次清楚。
在排列时,我们可按事情发展的顺序排列排列为4 、2、6 、1、7、5、3。
二、按时间先后顺序排列对一些错乱的句子,我们可以找出表示时间概念的词语,如,早晨、上午、中午、下午等词,然后按时间先后顺序进行排列句子。
例如:()华罗庚教授是一位自学成才的著名的数学家。
()20 岁那年,他得了伤寒病,一躺就是半年,病好后,一条腿残疾,但他毫不泄气,继续向科学城堡进攻。
()他14 岁开始自学数学,每天坚持自学10 小时,从不间断。
()1932 年,22 岁的华罗庚应清华大学数学系主任熊庆来的邀请,到清华大学工作。
()从19 岁起,华罗庚开始写数学论文。
()在清华期间,他看了更多的数学书,并开始学习外文。
由于他肯下苦功,进步很快,25 岁时,华罗庚就成了著名的数学家。
排列这段话时,我们可以抓住"14 岁"、"19 岁" 、"20 岁" 、"22 岁"、"25 岁"这些表示年龄的词,也就是以时间顺序来排列句子,那问题就迎刃而解了,正确的排列应是:1、4 、2、5 、3、6 。
有效的句子排列、排序方法把错乱的句子排列好,这是小学阶段语文练习中的一个重要形式,必须好好掌握。
学会排列句子,不仅能提高我们的思维能力,还能提高我们的写作能力。
那么,如何学会排列好句子呢?我们可以按下列方法进行。
一、按事情发展的顺序排列有些错乱的句子,我们在排列时,应仔细分析句与句之间的联系。
常见的错乱句子,往往叙述了一件完整的事,或者活动的具体过程。
那么,我们就可以按事情发展的顺序来排列。
如,()他想,这是谁丢的,真不讲卫生。
()他看见地上有一团白白的东西。
()忽然,他看见有几个小同学在打扫操场,争做好事。
()下课了,张良在操场上玩。
()他连忙回头,不好意思地拾起刚才看到的那一团白纸。
()想着,他就若无其事地走开了。
()走近一看,原来是一团废纸。
从这段话中,我们可以看出,叙述了张良在操场上看到了一团废纸,经过思想斗争,最后拾起了那团废纸的过程,层次清楚。
在排列时,我们可按事情发展的顺序排列排列为4、2、6、1、7、5、3。
二、按时间先后顺序排列对一些错乱的句子,我们可以找出表示时间概念的词语,如,早晨、上午、中午、下午等词,然后按时间先后顺序进行排列句子。
例如,()华罗庚教授是一位自学成才的著名的数学家。
()20岁那年,他得了伤寒病,一躺就是半年,病好后,一条腿残疾,但他毫不泄气,继续向科学城堡进攻。
()他14岁开始自学数学,每天坚持自学10小时,从不间断。
()1932年,22岁的华罗庚应清华大学数学系主任熊庆来的邀请,到清华大学工作。
()从19岁起,华罗庚开始写数学论文。
()在清华期间,他看了更多的数学书,并开始学习外文。
由于他肯下苦功,进步很快,25岁时,华罗庚就成了著名的数学家。
排列这段话时,我们可以抓住“14岁”、“19岁”、“20岁”、“22岁”、“25岁”这些表示年龄的词,也就是以时间顺序来排列句子,那问题就迎刃而解了,正确的排列应是:1、4、2、5、3、6。
三、按先总述后分述的顺序排列有这么一个习题:()有桉树、椰子树、橄榄树、凤凰树,还有别的许多亚热带树木。
排序排序题解题步骤:第一步:粗读顺序错乱的句子,了解其大致内容,明确其文体;第二步:细读这些句子,按照不同文体的写作顺序,对它们进行排序;可以先试着排小组的句子或相连最紧密的句子,再根据相关的提示词把小组句子连成大组句段;第三步:将连成的段落读一读,如果有不通顺或者语意不畅达的再作与一些细微的调整;排序技巧:首先确定第一句,第一句一般都会出现对象或者事由,接着代词你,我,他,她,它,你们,我们,他们,她们,它们,咱们,这里,那里等开头的句子一般都往前排;后一句出现的内容,在前一句会有照应或者伏笔,要注意抓住一些提示语和关键词;记人:①通过叙述一件事情来写人:按事情发展的顺序,按时间先后的顺序②单纯介绍描述一个人:按时间先后的顺序,按总分或总分总的顺序;题目1肖邦从小就喜欢音乐,他六岁开始练习钢琴,八岁就举办演奏会了;当时的人,都惊讶于他的音乐天赋,争着要为他出版呢;肖邦是波兰的一位伟大的音乐家;在他十五岁那年,就已经写成了第一首圆舞曲;他出生在波兰的首都华沙,父亲是一位教师;题目2是啊,为人民服务,雷锋是永远不知道累的;他看到旅客很多,连忙把自己的座位让给了一位老人;这天,雷锋因公出差上了火车;一些旅客不住地招呼他:“同志,你看累得满头大汗,快歇歇吧”“我不累;”他又看到列车员很忙,就帮助拖地板,擦玻璃,收拾小桌子,给旅客倒水,帮助中途下车的旅客拿东西;叙事:按照事情发展的顺序,按时间先后的顺序题目3一天,我对小明说:“咱们明天捉知了,好吗”他愉快地答应了;开始,我怎么也捉不到;第二天,我们准备好了网罩,向树下跑去;小明却一连捉了三、四只,我真羡慕他;夏天一到,我们村口的大树上,从早到晚总能传来“知了—知了—”的叫声,我多么想亲手捉一只知了啊最后,在小明的帮助下,我也套住了一只,心里别提多高兴了;写景:按照空间地点的转换顺序来写,后一句写到的景物,在前一句要有所涉及;题目4小溪的一边是果园,春天,花香弥漫,蜂飞蝶舞;田野的尽头,连绵的山峰如大海里起伏的波涛;溪水是那么清澈、明净,水里的小鱼儿快乐地游来游去;山腰间的公路,像一条银灰色的绸带飘向远方;一条小溪从我们村子里流过;小溪的另一边是田野,如今沉甸甸的麦穗,正点着报告丰收的喜悦;状物:按照总分或者总分总的顺序,先总得交代要描写的事物或者它的总特征,然后在按照一定的顺序,要么是从上往下,要么是从下往上,也可以是由里到外,由外到内,要具体情况具体分析;题目5它的底座是黑色的玻璃盘,稳稳当当,显得庄重而大方;上下两节是六角形的玻璃球,乌亮鉴人;中间是一个乳白色的圆球,晶莹剔透;往上是身躯,它分为三节;在三个球之间,镶着银色铁圈,仿佛是两边紧身的腰带;我家有一盏约四十厘米高的台灯;一只红蓝相间的绢丝做成的灯罩,像一项合适的帽子戴在灯泡上,美丽极了;玻璃盘上安装着一只精巧的开关;身躯的上端是灯座;灯座上安着一个圆圆的脑袋,那就是灯泡;说明文:按照话题——解说的顺序来写,先要提出说明的对象,然后再写对象的特征等其他内容;题目6我们看得见的星星,绝大多数是恒星;汹涌的热浪不断从这些大火球中吐出来,射在广漠的宇宙空间;无数颗星星在茫茫无际的宇宙中运动着;看上去它们好像是冷的,但实际上每颗恒星都是一个火热的太阳;它们的热度非常高,表面温度至少有三千摄氏度;把错乱的句子排列好,这是小学阶段语文练习中的一个重要形式,必须好好掌握;学会排列句子,不仅能提高我们的思维能力,还能提高我们的写作能力;那么,如何学会排列好句子呢我们可以按下列方法进行;一、按事情发展的顺序排列有些错乱的句子,我们在排列时,应仔细分析句与句之间的联系;常见的错乱句子,往往叙述了一件完整的事,或者活动的具体过程;那么,我们就可以按事情发展的顺序来排列;如:他想,这是谁丢的,真不讲卫生;他看见地上有一团白白的东西;忽然,他看见有几个小同学在打扫操场,争做好事;下课了,张良在操场上玩;他连忙回头,不好意思地拾起刚才看到的那一团白纸;想着,他就若无其事地走开了;走近一看,原来是一团废纸;从这段话中,我们可以看出,叙述了张良在操场上看到了一团废纸,经过思想斗争,最后拾起了那团废纸的过程,层次清楚;在排列时,我们可按事情发展的顺序排列排列为二、按时间先后顺序排列对一些错乱的句子,我们可以找出表示时间概念的词语,如,早晨、上午、中午、下午等词,然后按时间先后顺序进行排列句子;例如:华罗庚教授是一位自学成才的着名的数学家;20岁那年,他得了伤寒病,一躺就是半年,病好后,一条腿残疾,但他毫不泄气,继续向科学城堡进攻;他14岁开始自学数学,每天坚持自学10小时,从不间断;1932年,22岁的华罗庚应清华大学数学系主任熊庆来的邀请,到清华大学工作;从19岁起,华罗庚开始写数学论文;在清华期间,他看了更多的数学书,并开始学习外文;由于他肯下苦功,进步很快,25岁时,华罗庚就成了着名的数学家;排列这段话时,我们可以抓住"14岁"、"19岁"、"20岁"、"22岁"、"25岁"这些表示年龄的词,也就是以时间顺序来排列句子,那问题就迎刃而解了,正确的排列应是:三、按先总述后分述的顺序排列有这么一个习题:有桉树、椰子树、橄榄树、凤凰树,还有别的许多亚热带树木;初夏,桉树叶子散发出来的香味,飘得满街满院都是;小城里每一个庭院都栽了很多树;凤凰树开了花,开得那么热闹,小城好像笼罩在一片片红云中;根据这段话的特点,"小城里每一个庭院都栽了很多树"这句话是个中心句,其他三句话都是围绕着这句话来说的;显而易见,我们可按先总后分的顺序来排列句子;排列的顺序为:四、按空间推移的顺序排列所谓空间推移,就是由地点的转移,表达出不同的内容;排列时,要十分注意,不要与其他的方法相混淆;譬如:一听到这熟悉的叫声,我就猜准它一定生蛋了;我高兴地把蛋拣在手里,还热乎乎的呢;跨进屋门,果然,一个鹅蛋似的双黄蛋躺在鸡窝里;一天下午,我参加学习小组后回家,老远就听到我家的那只老母鸡"咯咯哒"、"咯咯哒"地在房子里叫个不停;这段话,我们可以抓住"屋外"和"屋里"两个不同地点,对句子进行排列,顺序是1、将下面排列错乱的句子整理成条理清楚的一段话;瀑布从崖壁上直泻而下;坐在下面,仿佛置身在一个圆形的乐池里;人就像漂浮在一片声浪之中;黄果树瀑布虽不如庐山瀑布那样长,但远比它宽得多;四周乐声奏鸣;每个细胞都灌满了活力;所以显得气势非凡,雄伟壮观;如雷轰鸣,山谷回应;2把下面排列错乱的句子按正确顺序重新排列,序号写在句前的括号里顿时,销烟池里像开了锅一样,“咕嘟咕嘟”直冒泡,散发出股股难闻的气味;随着林则徐一声令下,震惊中外的虎门销烟开始了;看到害人的鸦片被销毁了,成千上万的老百姓激动得跳啊,叫啊,欢呼声响彻虎门上空;午后二时许,礼炮轰鸣,群情沸腾,林则徐等人健步登上礼台;1839年6月3日这一天,天气晴朗,碧海、蓝天、绿树,把古老的虎门寨装点得分外壮丽;只见一群群光着脊梁、赤着双脚的工人,先向灌满水的销烟池里撒下盐巴,再把收缴来的鸦片抛入池内,然后又把一担担生石灰倒下去;⑴调整句子顺序,把序号填在括号内;是啊,为人民服务,雷锋是永远不知道累的;他看到旅客很多,连忙把自己的座位让给了一位老人;这天,雷锋因公出差上了火车;一些旅客不住地招呼他:“同志,看你累得满头大汗,快歇歇吧”“我不累;”他又看到列车员很忙,就帮关拖地板,擦玻璃,收拾小桌子,给旅客倒水,帮助中途下车的旅客拿东西;2.不知什么时候,天渐渐地变阴了;看着没被雨淋湿的麦子,张大叔真是又累又高兴;上午,天气晴朗;张大叔在场上晒了许多麦子;当他刚把最后一袋麦子运回家,大雨“哗哗”地下起来了;3.后来,列宁不幸被捕,但仍然经常写信要家里人设法为他借书;他就常去监狱图书馆借书;在彼得堡的时候,列宁整天呆在图书馆里,读了许多书;列宁是善于利用图书馆读书的典范;在监狱里,列宁被关了十四个月,也整整地用图书馆读了十四个月的书;当听说监狱图书馆可以借书,他高兴极了;他一一中大多时间是在图书馆里度过的;4.田野的尽头,连绵的山峰像在海里起伏的波涛;溪水的那么的清澈、明净;水里的小鱼儿自由自在地游来游去;小溪的另一边是田野,如今黄澄澄的,正报告着丰收的喜讯;一条小溪从我们村子旁静静地流过;山腰上的公路,像一条银灰色的绸带飘向远方;小溪的一边是果园,奏,花香弥漫;秋天,硕果累累;5.所以,诗人写道:“春色先以柳荫归”,“春风杨柳万千条”;你看,在那冰雪初融的时候,不是暗暗泛青的芽首先把春意带到人间吗在北方广大地区,感受春意最早的乔木是垂柳;你再看,大多数树木久睡刚醒,而垂柳已将粒粒柳芽抽成万条柳丝;它那轻盈婆娑的树姿,那迎风摇摆的树枝,那青翠欲滴的细叶,不仅为桃杏增添了色彩,还给人们送来了春的气息;6. 肖邦从小就喜欢音乐,他六岁开始练习钢琴,八岁就举办演奏会了;当时的人,都惊讶于他的音乐天赋,争着要为他出版呢;肖邦是波兰的一位伟大的音乐家;在他十五岁那年,就已经写成了第一首圆舞曲;他出生在波兰的首都华沙,父亲是一位教师;7.一天,我对小明说:“咱们明天捉知了,好吗”他愉快地答应了;开始,我怎么也捉;第二天,我们我俩准备好了网罩,向树下跑去;小明却一连捉了三、四只,我真羡慕他;夏天一到,我们村口的大树上,从早到晚总能传来“知了――知了――”的叫声,我多么想亲手捉一只知了啊最后,在小明的帮助下,我也套住了一只,心里别提多高兴了;8. 他吓得躲在深宫里,好几天不敢上殿;老鼠见皇帝和文武百官都怕它,胆子越来越大,甚至把皇帝穿的龙袍也咬破了;听说宫里出了妖怪,皇帝吓得连金銮殿都不敢上了,满朝武也都吓坏了;一天,金銮殿上忽然出现了一只老鼠,愚蠢的皇帝从来没有见过老鼠,以为是个妖怪;这样一来,弄得大家更加惊慌起来;1.这样一快一慢,鱼鳞身上出现了一圈松夏季一圈紧冬季的痕迹;鱼的生长跟气候有直接的关系;于是,人们根据鱼的“生长圈”,计算出鱼的年龄;秋冬季节,气温低,鱼儿长得慢;有的科学家叫它“生长圈”;春夏季节,气温高,鱼儿吃得多,张得快;2.小溪的一边是果园;春天,花香弥漫;秋天,硕果累累;田野的尽头,连绵起伏的山峰犹如大海里起伏的波涛;溪水是那么清澈、明净,水里的小鱼无忧无虑地游来游去;山腰的公路,像一条银灰色的带子飘向远方;一条小溪从我们村里流过;小溪的另一边是田野;如今沉甸甸的麦穗,正点着头报告丰收的喜讯;3.我把钢笔交给老师;我心里感到很高兴;我在校门口拾到一支钢笔;老师在班会上表扬了我,还给我戴了一朵小红花;同学们都说钢笔不是他们丢的;到了学校,我问同学:“谁丢了钢笔”4.几天后,树叶一片片分开了,像绽开的花朵;三月里,柳树抽出了新枝,长出了嫩叶;要是你在远处看,柳树就好像是一团淡绿色的雾;几个星期后,柳树的枝叶就变成深绿色的;刚冒出的嫩叶儿,一片片抱在一起,像是一个个绿色的花骨朵;。
乱句排序小窍门做这样的题时,先把这些句子通读一遍,然后找出一定的规律,按这样的规律来做,就会简单的多。
一、按时间的先后顺序排列有些错乱的句子,我们可以找出表示时间概念的词语,如,早晨、上午、中午、下午、春、夏、秋、冬等词,然后按时间先后顺序进行排列句子。
二、按先总述后分述的顺序排列有些错乱的句子,先找到总述的一句话,然后再找出分述的句子来排序。
三、按空间推移的顺序排列所谓空间推移,就是由地点的转移,有一定的方位词,表达出不同的内容。
依据这些方位词,就可以找出正确的顺序。
四、按事情发展的先后顺序排列有些错乱的句子,我们在排列时,应仔细分析句与句之间的联系。
常见错乱句子,往往叙述了一件完整的事,或者活动的具体过程。
那么,我们就可以按事情发展的顺序来排列。
()这就是世界闻名的“诺贝尔奖金”。
()他一共有150项发明。
()他在临终前写了一份遗嘱,要求将他的遗产分为两部分。
()这些发明使他得到很多钱。
()其中一部分钱来奖励各个领域杰出的人。
()诺贝尔的一生都是在实验室中度过的,他战胜了一次次的失败,获得了一次次的成功。
这个小练习,按事情的发展顺序来叙述的,排序为6、2、4、3、5、1。
【1】.让孩子知道一些描写顺序,比如:由近及远(由远及近)、由高到低(由低到高)、由内到外(由外到内)、时间先后、先轻后重。
例如:把下列句子组合成语意连贯的一段话。
(只填序号)①在南坡,带状分布的原始云杉林海连绵不断,棵棵巨杉像一把把利剑,直插云天。
②在北坡五花甸草原上,你可以看见新疆细毛羊群和奔驰的伊犁马群。
③在遮天蔽日的杉林下,马鹿、狍鹿、棕熊、雪豹等野生动物出没其间。
④吃字早饭后,继续南下,就进入喀什河和巩乃斯河的草原带和森林带。
⑤各种森林鸟类,鸣声不断。
答案是④②①③⑤。
综观所给的文句,句④是具有根据性的句子,也是下文叙述的方向。
按照合理的顺序,下面的内容应该先叙述“草原带”,再叙述“森林带”。
句②是写草原上的情景,而①③⑤是写与森林有关的内容。
于是,几个句子的排列顺序应为④②①③⑤,各句之间形成了合理的逻辑关系,构成了一个连贯的语段。
这种总——分的叙述方式,是常见常用的,因而难度不大。
【2】.各句子叙述对象尽量保持一致,也就是各句主语尽量一致,不要换来换去。
比如:①他走过湖边,被湖面的落日美景深深地吸引了。
②他走过湖边,湖面的落日美景把它深深地吸引了。
第一句要比第二句连贯。
再例如:分别比较下列两组句子,上下文衔接较好的一项是()①远处看,山顶上明显地有座宝塔。
可是,走近一看才发现,宝塔并不在山顶上。
②远处看,宝塔明显地坐落在山顶上。
可是,走近一看才发现,宝塔并不在山顶上。
③他们在工厂里向工人学习排版、印刷、装订等技术活。
他们过去不但没有干过这些活,连见也没有见过。
④他们在工厂里向工人学习排版、印刷、装订等技术活。
这些活他们过去不但没有干过,连见也没有见过。
A.①③ B.①④ C.②③ D.②④粗粗一看,似乎这四句话是连贯的,但题目告诉我们,它们有的衔接比较好,有的衔接的太好。
差别在哪里呢?句①先说“山顶上……有……”,后一句却说“宝塔”如何,前后叙述的角度不一至;句②两句都是说“宝塔”如何,叙述角度一致;前后句的衔接显然比句①好。
句③前后两句都是从“他们”切入的,可是读起来明显不顺畅,中间仿佛断了“气”。
其实,句④的叙述角度仍然是“他们”,只是因为前句说“他们……学习……技术活”,后一句用“这些话”作复指,前后句的衔接便更紧密了。
因此答案应选D。
【3】.注意语句中的代词(这里,那里,这些,那些)、关联词(一方面……另一方面,首先……其次,然而……,不仅……而且)例如:下列句子排列顺序最恰当的一组是()①他穿着很旧的布马褂,破布鞋,显得很寒素。
②现在是躲在乡下,教着几个小学生糊口。
③回到故乡之后,又受着轻蔑,排斥,迫害,几乎无地可容。
④但因为有时觉得很气闷,所以也趁了航船进城来。
⑤谈起自己的经历来,他说他后来没有了学费,不能再留学了,便回来了。
A.③⑤①②④ B.①②⑤④③ C.⑤②①④③ D.①⑤③②④答案:D;判断④句的位置时注意“但”。
【4】.注意句子中有对偶排比句的,要是句子结构一致。
例如:阅读下面一段文字,调整画线部分的语序,并做到各短语格式协调一致,匀整对称。
(字数不得增减)善恶有报也是健康社会的重要标志。
它意味着社会效率,因为社会效率要仰赖人的积极性充分调动,要调动积极性,就必须对有益于社会的行为给予奖赏,对危害社会的行为给予惩罚;它意味着社会秩序,因为社会秩序的诸多要素,诸如害群之马的铲除,形成的社会凝聚力,营造良好的社会风气,人心的顺畅,均与善恶有报有着因果关系。
(划线句为:“害群之马……顺畅)本例点明中心,分句之间,环环相套,关系紧密,读来顺畅,而画线部分则不然。
问题在哪里?首先是短语结构不一致,不协调,读一拗口;其次是有语序不当之病。
应修改成:人心的顺畅,社会凝聚力的形成,良好社会风气的营造,害群之马的铲除。
……这样全部改为偏正短语,并调整了语序,使这大致与上文相照应,读起来就较顺畅了。
以上方法要综合运用。
但更重要的是让孩子平时多阅读,培养语感,这是解决问题的根本之道,因为排序题的出发点是考察学生的阅读理解能力、逻辑思维能力,而不是语法知识。
以上方法技巧对小学生来讲有的不好理解,也不能让孩子有投机取巧的想法,还是扎扎实实积累阅读。
1 我也会画风了。
2 我还能画风!3 谁能画风?4 是风,风能把旗子吹得飘起来了。
5 我能!6 风,看不见,摸不着,谁也画不出来。
7 下雨了,风把雨丝吹斜了。
[学长]这个还不简单。
呵呵,如下:( 6)草地上的草顶着一颗颗晶莹的露珠。
( 3)几只小鸟在树上“喳喳”地鸣叫。
( 5)仿佛唱一支迎接夏季来临的晨曲。
( 2)蔚蓝的天空一尘不染。
( 4)快乐地跳来跳去。
( 1)初夏的早晨多么美丽啊!解释一下吧:先说夏天早晨美丽,是一种整体感觉,所以视野要宽大,故先看到天,然后再向下,当然是树上。
看到树上的鸟都在做什么呢。
之后再向下就是草了。
明白?呵呵( )田野的尽头,连绵的山峰像大海里起伏的波涛。
( )溪水是那样清澈、明净,水里的鱼儿自由自在地游来游去。
( )小溪的另一边是田野,远远望去,绿油油的一片。
( )一条小溪从我的村子旁静静地流过。
( )小溪的一边是果园,里面橘树成行,长势喜人。
句子排序练习1-3,这是我曾经辅导学生用的.句子排序练习一(12段解释与答案)1.把下面几个句子组成语意连贯的一段文字,排序正确的一项是()(1)在古代,这个信念有些神秘色彩。
(2)在一切比较深入的科学研究后面,必定有一种信念驱使我们。
(3)对于数学研究则还要加上一点,这个世界的合理性,首先在于它可以用数学来描述。
(4)可是发展到现代,科学经过了多次伟大事业大的综合,如欧几里得的综合,牛顿的综合,爱因斯坦的综合,计算机的出现,哪能一次不是或多或少遵循这个信念。
(5)这个信念就是:世界是合理的,简单的,因而是可以理解的。
A.(2)(5)(3)(1)(4)B.(1)(4)(2)(3)(5)C.(2)(1)(4)(3)(5)D.(1)(4)(2)(5)(3)【答案】A。
解析:排序的关键是首句的确定,该题的首句较容易确定,应为②,总起一句,引出文章所要探讨的主题,接下来就是解释主题,②与⑤句是解说关系,所以⑤要在②后面,由此确定,本题选A。
2. 把下面几个句子组成语意连贯的一段文字,排序正确的一项是()(1)强调以史为鉴,不是要延续仇恨,而是为了更好地汲取历史教训,更好地开辟未来。
(2)中国政府和人民历来坚持向前看,一贯主张以史为鉴,面向未来。
(3)中日和则两利,斗则俱伤。
(4)对此,中国政府和人民给予积极评价。
(5)实现两国人民世代友好,完全符合历史潮流和两国人民愿望,也是亚洲和国际社会的殷切期盼。
(6)中日邦交正常化以来,日本政府和日本领导人多次在历史问题上表明态度,公开承认侵略并对受害国表示深刻反省和道歉。
(7)我们衷心希望,日方以实际行动体现有关表态和承诺。
A.(3)(6)(4)(1)(2)(5)(7)B.(6)(4)(3)(7)(2)(1)(5)C.(5)(3)(2)(1)(6)(4)(7)D.(2)(1)(6)(4)(7)(3)(5)【答案】D。
解析:本段文字来源于温家宝在日本国会的演讲。
文段的结构是:中国对于中日关系的看法——中国对于中日关系发展的希望——发展中日友好关系的意义。
故本题答案为D。
3. 把下面几个句子组成语意连贯的一段文字,排序正确的一项是()①其中包括他们的肤色、相貌、身材、线条、姿态、气质、风度等许多方面②这样的美,才是广大女性更加向往、追求和渴望的③真正的女性美,应该是结实、精干、肌肉强健,富有区别于男子的特有曲线美④越来越多的人们现在都倾向于认为:现代女性人体美,绝不是苗条、柔软、纤细⑤当代青年人心目中美的典型,已不再是一个或一种人,而是一个多层次、多因素的复杂模式⑥既不失女性的妩媚,又足以承担生活竞争的压力,担当起社会责任A.⑤⑥③②④①B.⑤④⑥②①③C.⑤①④③⑥②D.②⑤①③④⑥【答案】C。
解析:首先,通读六个句子,我们可以初步确定这是一个描写现代年轻人心目中的美的,而从各种美中又着重谈了女性美,是属于一种总—分的结构。
那么,第一句是一个总起句。
六个句子中,⑤是一个总起句放在第一,根据⑤句内容“多层次、多因素”,我们可以推出接下来是①句。
接下来就将女性美了,同样需要一个领起句,所以应是④句。
根据④句内容“绝不是……”接下来就应点明是什么了,所以是③和⑥,为了表达的通顺③在前⑥在后,因此,本题选C。
4. 把下面几个句子组成语意连贯的一段文字,排序正确的一项是()①因为细胞这种旺盛的生长过程如不加抑制地发展下去,细胞病变生成肿瘤的可能性极大②当人体处于生长发育期时,体内细胞生长迅速③但是,衰老程序一旦启动就不可逆转④但这一细胞迅速生长的过程同时也给人体带来了危险⑤这一在人类年轻时启动的保护程序,最终发展成了人类的死亡程序⑥为了避免这种危险,人体就会启动衰老程序。
通过一些功能基因降低细胞增殖能力A.⑤②①⑥③④B.②④①⑥③⑤C.②⑥①④③⑤D.⑤⑥②③①④【答案】B。
解析:通读这六句话,我们发现里面有两个转折词“但是”“但”于是我们就可以找出两对句子:②和④、⑥和③。
观察选项,我们就确定选B了。
5. 把下面几个句子组成语意连贯的一段文字,排序正确的一项是()①任何的企业活动,都要接受伦理道德方面的约束和限制②企业同心合力地珍惜环境品质并不会花费企业太大的成本③但是,赢利不能是企业的惟一目的,不管它如何的必要④而对环境的道德责任与义务则更为重要⑤企业活动是赢利性的⑥事实上,企业接受环境道德的约束是有利可图的A.⑤②①⑥④③B.⑤④①③⑥②C.⑥②①④⑤③D.⑤③①④⑥②【答案】D。