宁波申菱门机说明书正文编码器02
- 格式:doc
- 大小:943.50 KB
- 文档页数:16
1.产品概要感谢您使用宁波申菱直流电阻门机控制系统,使用前请仔细阅读本使用说明书!我公司电阻门机均采用三角带二级传动,应用连杆机构及杠杆原理,实现轿门和层门的开门及关门动作。
两种门机均通过连杆机构将主传动机构与轿门连接,主传动机构工作时通过连杆机构使轿门动作,并应用杠杆原理实现快、慢门动作。
同时,连杆带动门刀曲柄,使门刀张开,推动滚轮,通过连杆将层门门锁装置打开,使轿门带动层门同时动作;关门到位时,连杆机构带动门刀曲柄使门刀闭合,层门门锁装置中的锁钩动作,锁住层门,轿门离开。
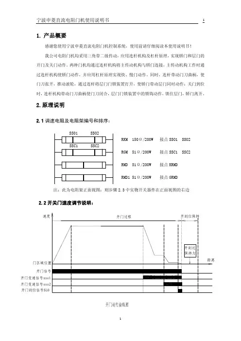
2.原理说明2.1调速电阻及电阻架编号和排序:RKM 150Ω/200W 接点SSO1 SSO2RGM 51Ω/200W 接点SSC1 SSC2RMD 51Ω/200W 接点KRMDRMD1 51Ω/200W 接点GRMD 注:此为电阻架正面视图;则步骤2.3中实物开关器件在正面视图的右边2.2开关门速度调节说明:开门到位信号SLO关门变速信号ss c关门到位信号SL 关门信号速度2.3 各开关动作距离说明触点接通 触点断开 A B SSO2 SSC2 C D SSO1 SSC1 E F SLO SLC 开门过程 关门过程ABCD E F 100—200 100—200 300—400400—5008—1210—20注:单位(mm)以上数据仅供参考2.4 开门机的调节开门机的主要包括:速度的快慢、曲线的合理性等。
该门机的调节是通过变阻来实现的。
调节前先将各变阻触点做好标记,然后依次滑动变阻触点。
当调节到预期的效果后,锁定。
若与预期的效果相反,先将变阻触点滑回到标记处。
再依前一次调节为参照,调至预期效果,锁定。
现将调节参考如下:(参照电气接线图)1.若关门速度不良,调节GRMD、SSC1、SSC2变阻触点;2.若开门速度不良,调节KRMD、SSO1、SSO2变阻触点;3.若关门速度良,曲线不良,调节SSC1、SSC2变阻触点;4. 若开门速度良,曲线不良,调节SSO1、SSO2变阻触点。
目录1.概要 ............................. (2)2.注意事项 .......................... ... (2)3.端子功4. 按键名称和基本操作 (3)5. 接线图 (4)6. 开关门曲线说明 (5)7. 基本调试1 ..................................................... .78. 基本调试2 .................................................... .79. ........................................................................................................................... 功能参数表. (9)10. 监控和故障显示........................................... .• (12)11. 与 MPK708/808货梯 BLT V-N 接线对照...................... .. (14)1、概要为适应宁波申菱新推出NSFC01-01型门机控制器的使用要求,编写本调试说明书。
NSFC01-01型门机控制器是结合门机的机械结构和门机用户控制功能的特点,委托松下电工开发的新一代门机专用型变频调速系统。
它通过编码器反馈的信息进行闭环控制,具有优良的调速特性,启动力矩大,动态响应快,齐全的专用保护和状态监视功能,并具有调试简单、运行平稳可靠、噪音低等特点。
2、注意事项1必须由具有专业资格的人员才能对控制器进行调试、维修或检查。
2 确认输入电源处于完全断开的情况下,才能进行配线作业。
3 不要把输入端子(L,N)与输出端子(U,V,W)混淆,否则会损坏控制器。
4 将控制器的接线地端子可靠接地,否则有触电危险。
宁波申菱门机系统使用手册work Information Technology Company.2020YEAR宁波申菱门机系统使用手册一、系统的构成宁波申菱门机变频调速系统硬件部分采用日本松下公司的VF-7F 0.4kw的变频器,FP1-C14型可编程控制器,门机运行变速位置由双稳态开关控制。
1、变频器内部接线如下图:二、开关端子功能简述TKP131-0.5/0.6/0.7型)一、系统的构成宁波申菱门机变频调速系统硬件部分采用日本松下公司的VF-7F 0.4kw的变频器,FP1-C14型可编程控制器,门机运行变速位置由双稳态开关控制。
1、变频器内部接线如下图二、开关端子功能简述1、切换开关当开关置于调试状态时,系统对外部信号不响应,按下手动开、关门按钮时,门机按要求关门或开门;当开关置于系统状态时,系统由外部信号控制,手动开、关门按钮不起作用。
2、手动关门按钮当调试切换开关置于调试状态时,按下该按钮,门机作关门运动,无论门机在何位置,停止按该按钮,门机立即停止关门运动;当调试切换开关置于系统状态时,该按钮不起作用。
3、手动开门按钮当调试切换开关置于调试状态时,按下该按钮,门机作开门运动,无论门机在何位置,停止按该按钮,门机立即停止开门运动;当调试切换开关置于系统状态时,该按钮不起作用。
4、控制输入控制输入部分包括门位置信号输入和外部控制信号输入,具体见接线图一;4-1 门位置控制信号XK1-XK4均为门位置控制信号,开、关门中XK1-XK4的具体时序图如下图所示:1)XK1、XK2、XK3、XK4的时序图开门时的时序图关门时的时序图TKP131-0.5/0.6/0.7型)2)磁性开关位置:注:开门起始区没有根据磁开关的位置定,而是根据时间设定,程序设定为1s。
4-2 外部控制信号七芯电缆中1#线为输入公共端,2#线为开门信号输入,3#线为关门信号输入。
5、控制输出输出部分如图一所示,其中七芯电缆中4#线为输出公共端,5#线为开门到位输出,6#线为关门到位输出。
NSFC01-01 门机控制器调试说明书目录1.概要⋯⋯⋯⋯⋯⋯⋯⋯⋯⋯⋯⋯⋯⋯⋯⋯ (2)2.注意事项⋯⋯⋯⋯⋯⋯⋯⋯⋯⋯⋯⋯⋯⋯ (2)3.端子功能⋯⋯⋯⋯⋯⋯⋯⋯⋯⋯⋯⋯⋯⋯⋯⋯⋯⋯⋯⋯⋯⋯⋯⋯⋯⋯ (2)4.按键名称和基本操作⋯⋯⋯⋯⋯⋯⋯⋯⋯⋯⋯⋯⋯⋯⋯⋯⋯⋯⋯⋯⋯⋯3 5.接线图⋯⋯⋯⋯⋯⋯⋯⋯⋯⋯⋯⋯⋯⋯⋯⋯⋯⋯⋯⋯⋯⋯⋯⋯⋯⋯⋯⋯4 6.开关门曲线说明⋯⋯⋯⋯⋯⋯⋯⋯⋯⋯⋯⋯⋯⋯⋯⋯⋯⋯⋯⋯⋯⋯⋯⋯5 7.基本调试 1⋯⋯⋯⋯⋯⋯⋯⋯⋯⋯⋯⋯⋯⋯⋯⋯⋯⋯⋯⋯⋯⋯⋯⋯⋯⋯.7 8.基本调试 2⋯⋯⋯⋯⋯⋯⋯⋯⋯⋯⋯⋯⋯⋯⋯⋯⋯⋯⋯⋯⋯⋯⋯⋯⋯⋯.7 9.功能参数表⋯⋯⋯⋯⋯⋯⋯⋯⋯⋯⋯⋯⋯⋯⋯⋯⋯⋯⋯⋯⋯⋯⋯⋯⋯⋯9 10.监控和故障显示⋯⋯⋯⋯⋯⋯⋯⋯⋯⋯⋯⋯⋯⋯⋯⋯⋯⋯⋯⋯⋯⋯ (12)11.与 MPK708/808/货梯 BLT V-N 接线对照⋯⋯⋯⋯⋯⋯⋯⋯⋯⋯⋯ (14)1、概要为适应宁波申菱新推出 NSFC01-01 型门机控制器的使用要求 ,编写本调试说明书。
NSFC01-01 型门机控制器是结合门机的机械结构和门机用户控制功能的特点,委托松下电工开发的新一代门机专用型变频调速系统。
它通过编码器反馈的信息进行闭环控制 ,具有优良的调速特性 , 启动力矩大 , 动态响应快,齐全的专用保护和状态监视功能,并具有调试简单、运行平稳可靠、噪音低等特点。
2、注意事项1必须由具有专业资格的人员才能对控制器进行调试、维修或检查。
2确认输入电源处于完全断开的情况下 ,才能进行配线作业。
3不要把输入端子 (L,N) 与输出端子 (U,V,W) 混淆 ,否则会损坏控制器。
4将控制器的接线地端子可靠接地,否则有触电危险。
5通电情况下 ,不要用手触摸控制端子 ,否则有触电危险。
6在充电指示灯彻底熄灭或正负母线电压在 36V以下时进行否则有触电的危险。
7防止螺钉 ,垫片及金属之类的异物掉进变频器内部否则有火灾及损坏财务的危险。
宁波申菱门机系统使用手册型增清收集整理一、系统的构成宁波申菱门机变频调速系统硬件部分采用日本松下公司的VF-7F 的变频器,FP1-C14型可编程控制器,门机运行变速位置由双稳态开关控制。
1、变频器内部接线如下图 (点击这里查看清晰图片)二、开关端子功能简述1、切换开关当开关置于调试状态时,系统对外部信号不响应,按下手动开、关门按钮时,门机按要求关门或开门;当开关置于系统状态时,系统由外部信号控制,手动开、关门按钮不起作用。
2、手动关门按钮当调试切换开关置于调试状态时,按下该按钮,门机作关门运动,无论门机在何位置,停止按该按钮,门机立即停止关门运动;当调试切换开关置于系统状态时,该按钮不起作用。
3、手动开门按钮当调试切换开关置于调试状态时,按下该按钮,门机作开门运动,无论门机在何位置,停止按该按钮,门机立即停止开门运动;当调试切换开关置于系统状态时,该按钮不起作用。
4、控制输入控制输入部分包括门位置信号输入和外部控制信号输入,具体见接线图一;4-1 门位置控制信号XK1-XK4均为门位置控制信号,开、关门中XK1-XK4的具体时序图如下图所示:1)XK1、XK2、XK3、XK4的时序图开门时的时序图关门时的时序图2)磁性开关位置:注:开门起始区没有根据磁开关的位置定,而是根据时间设定,程序设定为1s。
4-2 外部控制信号七芯电缆中1#线为输入公共端,2#线为开门信号输入,3#线为关门信号输入。
5、控制输出输出部分如图一所示,其中七芯电缆中4#线为输出公共端,5#线为开门到位输出,6#线为关门到位输出。
6、电源输入部分三芯电缆为本控制器的电源输入电缆,黄绿线为电源接地,1#线和2#线为电源输入,其输入要求为单相交流200-240V,且电压是稳定电压。
三、控制曲线及相关参数说明本变频器位置控制采用双稳态磁开关,门机加、减速位置可根据磁性开关位置自行调整,以满足不同的用户要求。
门机开门的曲线由P01,P02,P36,P37,P38等五个参数控制,关门曲线由P32,P33,P34,P39-P44等参数控制。
宁波申菱门机系统使用手册TKP131-0.5/0.6/0.7型增清收集整理一、系统的构成宁波申菱门机变频调速系统硬件部分采用日本松下公司的VF-7F 0.4kw的变频器,FP1-C14型可编程控制器,门机运行变速位置由双稳态开关控制。
1、变频器内部接线如下图(点击这里查看清晰图片)二、开关端子功能简述1、切换开关当开关置于调试状态时,系统对外部信号不响应,按下手动开、关门按钮时,门机按要求关门或开门;当开关置于系统状态时,系统由外部信号控制,手动开、关门按钮不起作用。
2、手动关门按钮当调试切换开关置于调试状态时,按下该按钮,门机作关门运动,无论门机在何位置,停止按该按钮,门机立即停止关门运动;当调试切换开关置于系统状态时,该按钮不起作用。
3、手动开门按钮当调试切换开关置于调试状态时,按下该按钮,门机作开门运动,无论门机在何位置,停止按该按钮,门机立即停止开门运动;当调试切换开关置于系统状态时,该按钮不起作用。
4、控制输入控制输入部分包括门位置信号输入和外部控制信号输入,具体见接线图一;4-1 门位置控制信号XK1-XK4均为门位置控制信号,开、关门中XK1-XK4的具体时序图如下图所示:1)XK1、XK2、XK3、XK4的时序图开门时的时序图关门时的时序图2)磁性开关位置:4-2 外部控制信号七芯电缆中1#线为输入公共端,2#线为开门信号输入,3#线为关门信号输入。
5、控制输出输出部分如图一所示,其中七芯电缆中4#线为输出公共端,5#线为开门到位输出,6#线为关门到位输出。
6、电源输入部分三芯电缆为本控制器的电源输入电缆,黄绿线为电源接地,1#线和2#线为电源输入,其输入要求为单相交流200-240V,且电压是稳定电压。
三、控制曲线及相关参数说明本变频器位置控制采用双稳态磁开关,门机加、减速位置可根据磁性开关位置自行调整,以满足不同的用户要求。
门机开门的曲线由P01,P02,P36,P37,P38等五个参数控制,关门曲线由P32,P33,P34,P39-P44等参数控制。
目录1.概要 (2)2.注意事项 (2)3.端子功能 (2)4.按键名称和基本操作 (3)5.接线图 (4)6.开关门曲线说明 (5)7.基本调试1 (7)8.基本调试2 (7)9.功能参数表 (9)10. 监控和故障显示 (12)11.与MPK708/808/货梯BLT V-N接线对照 (14)1、概要为适应宁波申菱新推出NSFC01-01型门机控制器的使用要求,编写本调试说明书。
NSFC01-01型门机控制器是结合门机的机械结构和门机用户控制功能的特点,委托松下电工开发的新一代门机专用型变频调速系统。
它通过编码器反馈的信息进行闭环控制,具有优良的调速特性,启动力矩大,动态响应快,齐全的专用保护和状态监视功能,并具有调试简单、运行平稳可靠、噪音低等特点。
2、注意事项1 必须由具有专业资格的人员才能对控制器进行调试、维修或检查。
2 确认输入电源处于完全断开的情况下,才能进行配线作业。
3 不要把输入端子(L,N)与输出端子(U,V,W) 混淆,否则会损坏控制器。
4 将控制器的接线地端子可靠接地,否则有触电危险。
5 通电情况下,不要用手触摸控制端子,否则有触电危险。
6 在充电指示灯彻底熄灭或正负母线电压在36V以下时进行否则有触电的危险。
7 防止螺钉,垫片及金属之类的异物掉进变频器内部否则有火灾及损坏财务的危险。
8 主回路接线用电缆端头的裸露部分,一定要用绝缘胶带包扎好否则有损坏财物的危险。
注: --*为控制器内部接线不在6芯控制电缆线内4、按键名称和基本操作4、1 按键名称4、2 按键基本操作以改变参数P05为22为例:按键次序 显示内容注:参数d 在参数p 之后。
在切换到参数p可得到d 参数5、接线图注意:1.与上位机配线时,请将动力线与控制线分开走线.2.在配接开关门到位输出电缆线时,要确认门控制器输出的逻辑状态与控制柜接收的逻辑相符,门控制器的出厂状态是常闭输出.用户要根据主控制柜实际情况选择到位输出的逻辑状态.( 端子A2)--开到位常开输出,(端子A3)--关到位常开输出, (端子C2-C3 )--输出公共端6、开关门过程说明6、1 开门过程1、以力矩提升为P05、加减速时间为d28,加速到开门低速频率 P15,进入开门起始低速运行。
申菱门机系统使用手册TKP131-0.5/0.6/0.7型增清收集整理一、系统的构成申菱门机变频调速系统硬件部分采用日本松下公司的VF-7F 0.4kw的变频器,FP1-C14型可编程控制器,门机运行变速位置由双稳态开关控制。
1、变频器部接线如下图 (点击这里查看清晰图片)二、开关端子功能简述1、切换开关当开关置于调试状态时,系统对外部信号不响应,按下手动开、关门按钮时,门机按要求关门或开门;当开关置于系统状态时,系统由外部信号控制,手动开、关门按钮不起作用。
2、手动关门按钮当调试切换开关置于调试状态时,按下该按钮,门机作关门运动,无论门机在何位置,停止按该按钮,门机立即停止关门运动;当调试切换开关置于系统状态时,该按钮不起作用。
3、手动开门按钮当调试切换开关置于调试状态时,按下该按钮,门机作开门运动,无论门机在何位置,停止按该按钮,门机立即停止开门运动;当调试切换开关置于系统状态时,该按钮不起作用。
4、控制输入控制输入部分包括门位置信号输入和外部控制信号输入,具体见接线图一;4-1 门位置控制信号XK1-XK4均为门位置控制信号,开、关门中XK1-XK4的具体时序图如下图所示:1)XK1、XK2、XK3、XK4的时序图开门时的时序图关门时的时序图2)磁性开关位置:注:开门起始区没有根据磁开关的位置定,而是根据时间设定,程序设定为1s。
4-2 外部控制信号七芯电缆中1#线为输入公共端,2#线为开门信号输入,3#线为关门信号输入。
5、控制输出输出部分如图一所示,其中七芯电缆中4#线为输出公共端,5#线为开门到位输出,6#线为关门到位输出。
6、电源输入部分三芯电缆为本控制器的电源输入电缆,黄绿线为电源接地,1#线和2#线为电源输入,其输入要求为单相交流200-240V,且电压是稳定电压。
三、控制曲线及相关参数说明本变频器位置控制采用双稳态磁开关,门机加、减速位置可根据磁性开关位置自行调整,以满足不同的用户要求。
宁波申菱门机系统使用手册-标准化文件发布号:(9556-EUATWK-MWUB-WUNN-INNUL-DDQTY-KII宁波申菱门机系统使用手册型增清收集整理一、系统的构成宁波申菱门机变频调速系统硬件部分采用日本松下公司的VF-7F 的变频器,FP1-C14型可编程控制器,门机运行变速位置由双稳态开关控制。
1、变频器内部接线如下图 (点击这里查看清晰图片)二、开关端子功能简述1、切换开关当开关置于调试状态时,系统对外部信号不响应,按下手动开、关门按钮时,门机按要求关门或开门;当开关置于系统状态时,系统由外部信号控制,手动开、关门按钮不起作用。
2、手动关门按钮当调试切换开关置于调试状态时,按下该按钮,门机作关门运动,无论门机在何位置,停止按该按钮,门机立即停止关门运动;当调试切换开关置于系统状态时,该按钮不起作用。
3、手动开门按钮当调试切换开关置于调试状态时,按下该按钮,门机作开门运动,无论门机在何位置,停止按该按钮,门机立即停止开门运动;当调试切换开关置于系统状态时,该按钮不起作用。
4、控制输入控制输入部分包括门位置信号输入和外部控制信号输入,具体见接线图一;4-1 门位置控制信号XK1-XK4均为门位置控制信号,开、关门中XK1-XK4的具体时序图如下图所示:1)XK1、XK2、XK3、XK4的时序图开门时的时序图关门时的时序图2)磁性开关位置:注:开门起始区没有根据磁开关的位置定,而是根据时间设定,程序设定为1s。
4-2 外部控制信号七芯电缆中1#线为输入公共端,2#线为开门信号输入,3#线为关门信号输入。
5、控制输出输出部分如图一所示,其中七芯电缆中4#线为输出公共端,5#线为开门到位输出,6#线为关门到位输出。
6、电源输入部分三芯电缆为本控制器的电源输入电缆,黄绿线为电源接地,1#线和2#线为电源输入,其输入要求为单相交流200-240V,且电压是稳定电压。
三、控制曲线及相关参数说明本变频器位置控制采用双稳态磁开关,门机加、减速位置可根据磁性开关位置自行调整,以满足不同的用户要求。
目录前言1. 注意事项分类1.1 安装 41.2 接线 4 1.3 运行 5 1.4 维护、检查和部件更换 5 1.5 其他 6 1.6一般注意事项 61.7使用时需要特别注意的问题 62. 安装2.1 注意事项7 2.2 变频器外观及尺寸图8 2.3 输入接线(控制电路端子) 9 2.4CAN 总线和输出端子接线9 2.5 电源接线10 2.6 控制端子说明102.7 门机接线图113. 接线方法3.1 接线时的注意事项124. 操作器部分4.1 操作器视图及各部分的名称124.2 各部分的详细功能134.3 菜单参数格式说明13 4.4 显示屏参数说明144.5 操作器操作实例155. 门机调试的具体步骤5.1 调整门机前的假设165.1.1 运行前参数检查165.1.2 门机检修试运行175.1.3 门机开、关门限位输出信号极性调整185.1.4 门机开门宽度测定185.1.5 关门极限位置、关门慢速1 减速位置设置185.1.6 开门极限位置、开门慢速1 减速位置设置195.1.7 关门速度调整195.1.8 关门减速、关门启动距离、同步门门刀开始打开距离调整225.1.9 开门速度调整225.1.10 开门减速、开门启动距离调整225.1.11 开、关门加减速时间调整225.1.12 其他参数的调整226. 门机控制器出厂前参数数据设置步骤6.1 门机控制器数据初始化操作236.2 控制器零点电流值设定(F1104、F1105)236.3 电机接线U(红色)、V(白色)、W(黑色)的确定236.4 门机开、关门限位开关,极性的设定24 6.5 永磁同步电机正、反向磁极位置测定246.5.1 电机正转磁极位置测定246.5.2 电机反转磁极位置测定257. 功能参数表258. 参数说明29前言我公司生产的NSFC01-02 型控制器是针对电梯门的一种专用变频门控制器,变频部分采用先进的速度闭环矢量控制算法,具有控制精度高,运行曲线平滑,舒适度好的特性。
宁波申菱门机系统使用手册一、系统的构成宁波申菱门机变频调速系统硬件部分采用日本松下公司的VF-7F 0.4kw的变频器,FP1-C14型可编程控制器,门机运行变速位置由双稳态开关控制。
1、变频器内部接线如下图:二、开关端子功能简述TKP131-0.5/0.6/0.7型)一、系统的构成宁波申菱门机变频调速系统硬件部分采用日本松下公司的VF-7F 0.4kw的变频器,FP1-C14型可编程控制器,门机运行变速位置由双稳态开关控制。
1、变频器内部接线如下图二、开关端子功能简述1、切换开关当开关置于调试状态时,系统对外部信号不响应,按下手动开、关门按钮时,门机按要求关门或开门;当开关置于系统状态时,系统由外部信号控制,手动开、关门按钮不起作用。
2、手动关门按钮当调试切换开关置于调试状态时,按下该按钮,门机作关门运动,无论门机在何位置,停止按该按钮,门机立即停止关门运动;当调试切换开关置于系统状态时,该按钮不起作用。
3、手动开门按钮当调试切换开关置于调试状态时,按下该按钮,门机作开门运动,无论门机在何位置,停止按该按钮,门机立即停止开门运动;当调试切换开关置于系统状态时,该按钮不起作用。
4、控制输入控制输入部分包括门位置信号输入和外部控制信号输入,具体见接线图一;4-1 门位置控制信号XK1-XK4均为门位置控制信号,开、关门中XK1-XK4的具体时序图如下图所示:1)XK1、XK2、XK3、XK4的时序图开门时的时序图关门时的时序图TKP131-0.5/0.6/0.7型)2)磁性开关位置:注:开门起始区没有根据磁开关的位置定,而是根据时间设定,程序设定为1s。
4-2 外部控制信号七芯电缆中1#线为输入公共端,2#线为开门信号输入,3#线为关门信号输入。
5、控制输出输出部分如图一所示,其中七芯电缆中4#线为输出公共端,5#线为开门到位输出,6#线为关门到位输出。
6、电源输入部分三芯电缆为本控制器的电源输入电缆,黄绿线为电源接地,1#线和2#线为电源输入,其输入要求为单相交流200-240V,且电压是稳定电压。
宁波申菱门机系统使用手册TKP131-0.5/0.6/0.7型增清收集整理一、系统的构成 宁波申菱门机变频调速系统硬件部分采用日本松下公司的VF-7F 0.4kw的变频器,FP1-C14型可编程控制器,门机运行变速位置由双稳态开关控制。
1、变频器内部接线如下图 (点击这里查看清晰图片)二、开关端子功能简述1、切换开关 当开关置于调试状态时,系统对外部信号不响应,按下手动开、关门按钮时,门机按要求关门或开门;当开关置于系统状态时,系统由外部信号控制,手动开、关门按钮不起作用。
2、手动关门按钮 当调试切换开关置于调试状态时,按下该按钮,门机作关门运动,无论门机在何位置,停止按该按钮,门机立即停止关门运动;当调试切换开关置于系统状态时,该按钮不起作用。
3、手动开门按钮 当调试切换开关置于调试状态时,按下该按钮,门机作开门运动,无论门机在何位置,停止按该按钮,门机立即停止开门运动;当调试切换开关置于系统状态时,该按钮不起作用。
4、控制输入 控制输入部分包括门位置信号输入和外部控制信号输入,具体见接线图一;4-1 门位置控制信号 XK1-XK4均为门位置控制信号,开、关门中XK1-XK4的具体时序图如下图所示:1)XK1、XK2、XK3、XK4的时序图 开门时的时序图 关门时的时序图2)磁性开关位置: 注:开门起始区没有根据磁开关的位置定,而是根据时间设定,程序设定为1s。
4-2 外部控制信号 七芯电缆中1#线为输入公共端,2#线为开门信号输入,3#线为关门信号输入。
5、控制输出 输出部分如图一所示,其中七芯电缆中4#线为输出公共端,5#线为开门到位输出,6#线为关门到位输出。
6、电源输入部分 三芯电缆为本控制器的电源输入电缆,黄绿线为电源接地,1#线和2#线为电源输入,其输入要求为单相交流200-240V,且电压是稳定电压。
三、控制曲线及相关参数说明 本变频器位置控制采用双稳态磁开关,门机加、减速位置可根据磁性开关位置自行调整,以满足不同的用户要求。
变频门机一、TKP131-05/06/07型变频门机(PLC+变频器)1.操作步骤:1)使变频器处于停止状态下,显示器显示002)按方式键“MODE”连按三次,显示P013)用上下键调整到所需参数4)按设定键“SET”,再用上下键调整数值5)按设定键“SET”,写入参数6)按方式键“MODE”,使变频器回到远状态,显示000 2. 开关门控制曲线及相关参数说明P01——开门加速时间(第一加速时间)P02——开门减速时间(第一减速时间)P36——开门快速频率(预设频率6)P37——开门高速频率(预设频率7)P38——开门低速频率(预设频率8)P32——关门快速频率(预设频率2)P33——关门高速频率(预设频率3)P34——关门低速频率(预设频率4)P35——开门到位力矩保持频率(预设频率5)P39——关门快速加速时间(第二加速时间)P40——关门快速减速时间(第二减速时间)P41——关门高速加速时间(第三加速时间)P42——关门高速减速时间(第三加速时间)P43——关门低速加速时间(第四加速时间)P44——关门低速减速时间(第四减速时间)3.PLC各输入、输出信号说明二、NSFC01-01型变频门机(控制和变频一体化)1、按键说明MODE——模式dr,fr,参数p和d,参数n的切换SET——选择数据监视模式和数据写入确认▲——数据或功能码的递增▼——数据或功能码的递减RUN——面板控制下用于启动运行操作STOP——面板操作下用于停机和复位操作2、按键基本操作1)按模式切换键“MODE”得到对应参数或模式2)按“▲”或“▼”键,找到对应修改参数3)按“SET”键进入参数修改或监控4)按“▲”或“▼”键,调整参数值5)按“SET”键确认修改后的参数6)按模式切换键“MODE”回到通电显示状态000注:参数d在参数p之后,在切换到参数p后,通过持续按“▲”键,可得到d 参数。
3、开关门曲线及参数说明1)开门曲线D02——闭到达位置D03——开变速位置1D04——开变速位置2D05——开变速位置3D06——开变速位置4D07——开变速位置5D08——开变速位置6D15——开频率1D16——开频率2D17——开频率3D18——开频率4D19——开频率5D20——开频率6D21——开到达保持频率D28——开加减速时间1D29——开加减速时间2D33——开加减速时间62)关门曲线D09——闭变速位置1D10——闭变速位置2D11——闭变速位置3D12——闭变速位置4D13——闭变速位置5D14——闭到达保持频率D22——闭频率1D23——闭频率2D24——闭频率3D25——闭频率4D26——闭频率5D27——闭频率6D34——闭加减速时间1D35——闭加减速时间2D39——闭加减速时间64、基本调试1)设置控制方式为键盘方式:P08=12)对照开关门曲线图和对应的参数,调节开关门曲线(对应D群参数)3)按“▲+RUN”或“▼+RUN”可使门机开关门运行(观察开关门速度,做相应调整)4)调整到合适的开关门曲线(速度)后,恢复参数P08=25、门宽自学习1)、输入信号确认(设定P08=1,P09=1)a.手动移动门,确认开关门到位信号正确(n16参数确认);b.确认编码器A/B相输入信号,通过n11参数确认(门开,确认显示“F**”,门关,确认显示“r**”)2)、电机正、反转方向确认3)、自学习设定P08=1,P09=3,P63=0,P67=0a.按MODE键直到出现“CAL”,按“▲+RUN”,自学习开始;b.自学习结束,显示”End”,门宽脉冲数自动保存与D01中;c.按”STOP”键,执行复位操作,P09自动置1;d.按“▲+RUN”或“▼+RUN”,确认开关门是否正常;e.恢复P08、P63的出厂值(P08=2,P63=0,P67=300)。
宁波申菱门机系统使用手册TKP131-0.5/0.6/0.7型增清收集整理一、系统的构成宁波申菱门机变频调速系统硬件部分采用日本松下公司的VF-7F 0.4kw的变频器,FP1-C14型可编程控制器,门机运行变速位置由双稳态开关控制。
1、变频器内部接线如下图(点击这里查看清晰图片)二、开关端子功能简述1、切换开关当开关置于调试状态时,系统对外部信号不响应,按下手动开、关门按钮时,门机按要求关门或开门;当开关置于系统状态时,系统由外部信号控制,手动开、关门按钮不起作用。
2、手动关门按钮当调试切换开关置于调试状态时,按下该按钮,门机作关门运动,无论门机在何位置,停止按该按钮,门机立即停止关门运动;当调试切换开关置于系统状态时,该按钮不起作用。
3、手动开门按钮当调试切换开关置于调试状态时,按下该按钮,门机作开门运动,无论门机在何位置,停止按该按钮,门机立即停止开门运动;当调试切换开关置于系统状态时,该按钮不起作用。
4、控制输入控制输入部分包括门位置信号输入和外部控制信号输入,具体见接线图一;4-1 门位置控制信号XK1-XK4均为门位置控制信号,开、关门中XK1-XK4的具体时序图如下图所示:1)XK1、XK2、XK3、XK4的时序图开门时的时序图关门时的时序图2)磁性开关位置:注:开门起始区没有根据磁开关的位置定,而是根据时间设定,程序设定为1s。
4-2 外部控制信号七芯电缆中1#线为输入公共端,2#线为开门信号输入,3#线为关门信号输入。
5、控制输出输出部分如图一所示,其中七芯电缆中4#线为输出公共端,5#线为开门到位输出,6#线为关门到位输出。
6、电源输入部分三芯电缆为本控制器的电源输入电缆,黄绿线为电源接地,1#线和2#线为电源输入,其输入要求为单相交流200-240V,且电压是稳定电压。
三、控制曲线及相关参数说明本变频器位置控制采用双稳态磁开关,门机加、减速位置可根据磁性开关位置自行调整,以满足不同的用户要求。
宁波申菱门机系统使用手册一、系统的构成宁波申菱门机变频调速系统硬件部分采用日本松下公司的VF-7F 0.4kw的变频器,FP1-C14型可编程控制器,门机运行变速位置由双稳态开关控制。
1、变频器内部接线如下图:二、开关端子功能简述TKP131-0.5/0.6/0.7型)一、系统的构成宁波申菱门机变频调速系统硬件部分采用日本松下公司的VF-7F 0.4kw的变频器,FP1-C14型可编程控制器,门机运行变速位置由双稳态开关控制。
1、变频器内部接线如下图二、开关端子功能简述1、切换开关当开关置于调试状态时,系统对外部信号不响应,按下手动开、关门按钮时,门机按要求关门或开门;当开关置于系统状态时,系统由外部信号控制,手动开、关门按钮不起作用。
2、手动关门按钮当调试切换开关置于调试状态时,按下该按钮,门机作关门运动,无论门机在何位置,停止按该按钮,门机立即停止关门运动;当调试切换开关置于系统状态时,该按钮不起作用。
3、手动开门按钮当调试切换开关置于调试状态时,按下该按钮,门机作开门运动,无论门机在何位置,停止按该按钮,门机立即停止开门运动;当调试切换开关置于系统状态时,该按钮不起作用。
4、控制输入控制输入部分包括门位置信号输入和外部控制信号输入,具体见接线图一;4-1 门位置控制信号XK1-XK4均为门位置控制信号,开、关门中XK1-XK4的具体时序图如下图所示:1)XK1、XK2、XK3、XK4的时序图开门时的时序图关门时的时序图TKP131-0.5/0.6/0.7型)2)磁性开关位置:注:开门起始区没有根据磁开关的位置定,而是根据时间设定,程序设定为1s。
4-2 外部控制信号七芯电缆中1#线为输入公共端,2#线为开门信号输入,3#线为关门信号输入。
5、控制输出输出部分如图一所示,其中七芯电缆中4#线为输出公共端,5#线为开门到位输出,6#线为关门到位输出。
6、电源输入部分三芯电缆为本控制器的电源输入电缆,黄绿线为电源接地,1#线和2#线为电源输入,其输入要求为单相交流200-240V,且电压是稳定电压。
NSFC01-01门机控制器使用手册目录1.注意事项 (1)2.端子名称 (1)3.按键名称和基本操作 (1)4.接线图 (2)5.开关门曲线说明 (3)6.基本调试1 (5)7.基本调试2 (5)8.功能参数表 (7)9.监控和故障显示 (10)1、注意事项1.1本控制器型号NSFC01-01与松下型号AAD0302完全等同。
1.2必须由具有专业资格的人员才能对控制器进行调试、维修或检查。
操作前请仔细阅该使用手册。
1.3 确认输入电源处于完全断开的情况下,才能进行配线作业。
1.4不要把输入端子(L,N)与输出端子(U,V,W) 混淆,否则会损坏控制器。
1.5 将控制器的接线地端子可靠接地,否则有触电危险。
1.6 通电情况下,不要用手触摸控制端子,否则有触电危险。
1.7 在充电指示灯彻底熄灭或正负母线电压在36V以下时进行,否则有触电的危险。
1.8 防止螺钉,垫片及金属之类的异物掉进变频器内部,否则有火灾及损坏财务的危险。
1.9 主回路接线用电缆端头的裸露部分,一定要用绝缘胶带包扎好,否则有损坏财物的危险。
[2] 控制端子第1~7号端子请连接无电压接电信号或开路集电极信号。
信号端电压为+12VDC ,输入公共端8为负。
3、按键名称和基本操作以改变参数P05为15为例:按键次序 显示内容注意: 在配接开关门到位输出电缆线时,要确认门控制器输出的逻辑状态与控制柜接收的逻辑相符,门控制器的出厂状态是常闭输出.用户要根据主控制柜实际情况选择到位输出的逻辑状态.( 端子A2)--开到位常开输出,(端子A3)--关到位常开输出, (端子C2-C3 )--输出公共端5、开关门过程说明5. 1 开门过程5.1.1 当有开门信号时,门机以力矩提升P05、加速时间d28,频率 d15启动,再以加速时间d29,目标值为d16进入开门起始低速运行。
5.1.2 经过时间d47后,开始以加速时间d30,目标值为d17进入开门高速运行。
宁波申菱门机系统使用手册一、系统的构成宁波申菱门机变频调速系统硬件部分采用日本松下公司的VF-7F 0.4kw的变频器,FP1-C14型可编程控制器,门机运行变速位置由双稳态开关控制。
1、变频器内部接线如下图二、开关端子功能简述1、切换开关当开关置于调试状态时,系统对外部信号不响应,按下手动开、关门按钮时,门机按要求关门或开门;当开关置于系统状态时,系统由外部信号控制,手动开、关门按钮不起作用。
2、手动关门按钮当调试切换开关置于调试状态时,按下该按钮,门机作关门运动,无论门机在何位置,停止按该按钮,门机立即停止关门运动;当调试切换开关置于系统状态时,该按钮不起作用。
3、手动开门按钮当调试切换开关置于调试状态时,按下该按钮,门机作开门运动,无论门机在何位置,停止按该按钮,门机立即停止开门运动;当调试切换开关置于系统状态时,该按钮不起作用。
4、控制输入控制输入部分包括门位置信号输入和外部控制信号输入,具体见接线图一;4-1 门位置控制信号XK1-XK4均为门位置控制信号,开、关门中XK1-XK4的。
4-2 外部控制信号七芯电缆中1#线为输入公共端,2#线为开门信号输入,3#线为关门信号输入。
5、控制输出输出部分如图一所示,其中七芯电缆中4#线为输出公共端,5#线为开门到位输出,6#线为关门到位输出。
6、电源输入部分三芯电缆为本控制器的电源输入电缆,黄绿线为电源接地,1#线和2#线为电源输入,其输入要求为单相交流200-240V,且电压是稳定电压。
三、控制曲线及相关参数说明本变频器位置控制采用双稳态磁开关,门机加、减速位置可根据磁性开关位置自行调整,以满足不同的用户要求。
门机开门的曲线由P01,P02,P36,P37,P38等五个参数控制,关门曲线由P32,P33,P34,P39-P44等参数控制。
具体参数功能说明如下:P01--开门加速时间(第一加速时间)P02--开门减速时间(第一减速时间)P36--开门快速频率(预设频率6)P37--开门高速频率(预设频率7)P38--开门低速频率(预设频率8)P32--关门快速频率(预设频率2)P33--关门高速频率(预设频率3)P34--关门低速频率(预设频率4)P35--开门到位力矩保持频率(预设频率5)P39--关门快速加速时间(第二加速时间)P40--关门快速减速时间(第二减速时间)P41--关门高速加速时间(第三加速时间)P42--关门高速减速时间(第三减速时间)P43--关门低速加速时间(第四加速时间)P44--关门低速减速时间(第四减速时间)运行曲线图(如图二所示):★开、关门到位力矩保持1、05型门机控制系统载力矩保持;2、06/07型门机控制系统,开门到位力矩保持频率由P36设定;关门到位力矩保持由X0切换,保持频率由速度1控制,出厂设定为0.5Hz,(关门到位后,按操作面板上的上下键可改变其频率。