驾驶员申报流程图
- 格式:ppt
- 大小:391.00 KB
- 文档页数:1
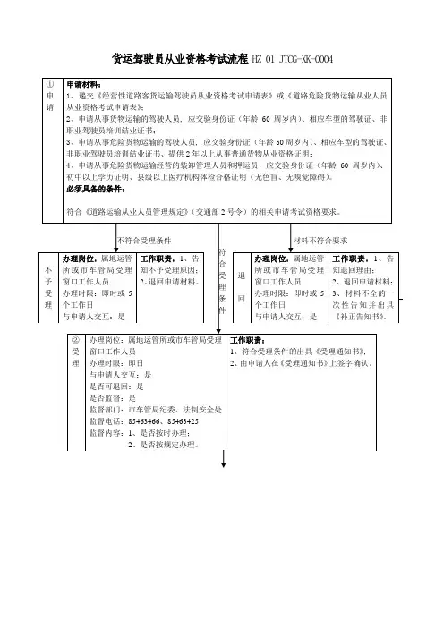
联合收割机及驾驶员牌证照核发流程图受理(1日)对申请人提交的材料作出处理,申请联合收割机驾驶证所需材料:1、申请人的身份证明及其复印件;2、机动车驾驶员登记表;3、机动车驾驶证项目登记表;4、县农机培训学校核发的培训结业证;5、《中华人民共和国道路交通安全法》考试合格试卷;6、联合收割机特有的《机械常识》考试合格试卷;7、场地和道路考试合格试卷。
申请联合收割机行驶证号牌所需材料:1、《拖拉机注册登记/传入申请表》原件;2、联合收割机所有人的身份证明复印件;3、联合收割机的来历证明发票复印件或者有关单位证明原件;4、联合收割机的整机出厂合格证明原件或者有关单位证明原件;5、联合收割机的机身及发动机号码拓印模;6、联合收割机初次技术检验合格证明;7、法律、行政法规规定应当在联合收割机登记时提交的其他证明。
初审(1日)按照许可条件对申请人提交的材料进行审核。
申请人提交的材料齐全,内容符合要求的,应当受理,不予受理的,应当通知申请人,并告之理由。
收费按照有关规定收费,并出具票证。
复审、决定(1日)按许可条件,对初审意见进行审核,对符合许可条件标准的,签发许可决定,并将申请材料移送办证人员办理。
办理(1日)根据监理站负责人签注的决定意见编写证号、牌号。
建档建立驾驶员个人和机车台帐,并制证。
告知对已制作完成的证件用电话形式通知申请人。
拖拉机及驾驶员牌证照核发流程图受理(1日)对申请人提出的行政许可申请根据提交的材料作出处理。
申请拖拉机驾驶证所需材料:1、申请人的身份证明及其复印件;2、机动车驾驶员登记表;3、湖南省机动车驾驶证项目登记表;4、市农机主管部门核发的培训结业证;5、《中华人民共和国道路交通安全法》考试合格试卷;6、《机械常识》考试合格试卷;7、场地和道路考试合格试卷。
申请拖拉机行驶证号牌所需材料1、《拖拉机注册登记/传入申请表》原件;2、拖拉机所有人的身份证明复印件;3、拖拉机的来历证明复印件或者有关单位证明原件及购机发票;4、拖拉机的整机出厂合格证明原件或者有关单位证明原件;5、安全技术检验合格证明原件;6、拖拉机第三者责任强制保险凭证复印件;7、发动机号码和拖拉机机身(底盘)或者挂车架号码拓印模;8、法律、行政法规规定应当在拖拉机登记时提交的其他证明、凭证的原件或复印件。
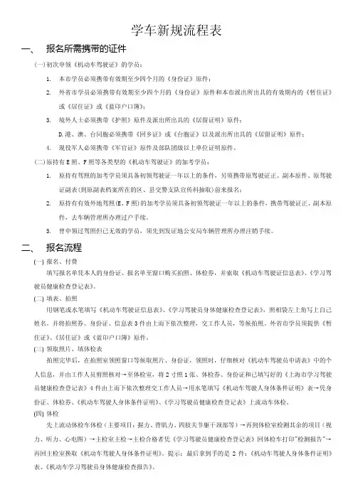
学车新规流程表一、报名所需携带的证件(一)初次申领《机动车驾驶证》的学员:1.本市学员必须携带有效期至少四个月的《身份证》原件;2.外省市学员必须携带有效期至少四个月的《身份证》原件和本市派出所出具的有效期内的《暂住证》或《居住证》或《蓝印户口簿》;3.境外人士必须携带《护照》原件及派出所出具的《居留证明》原件;D.港、澳、台同胞必须携带《回乡证》或《台胞证》以及派出所出具的《居留证明》原件;4.现役军人必须携带《军官证》原件及部队团级以上单位证明原件。
(二)原持有E照、F照等各类型的《机动车驾驶证》的加考学员:1.原持有驾照的加考学员须具备初领驾驶证一年以上的条件,另须携带原驾驶证正、副本原件、原驾驶证副表(到原副表档案所在的区、县交警支队宣传科抽取)前来报名;2.原持有有效外地驾照(E、F照)的加考学员须具备初领驾驶证一年以上的条件,携带驾驶证正、副本原件,去车辆管理所办理过户手续。
3.曾申领过驾照但已无效的学员,须先到发证地公安局车辆管理所办理注销手续。
二、报名流程(一)报名、付费填写报名单凭本人的身份证、报名单至窗口购买拍照、体检券,并索取《机动车驾驶证信息表》、《学习驾驶员健康检查登记表》。
(二)填表、拍照用钢笔或水笔填写《机动车驾驶证信息表》、《学习驾驶员身体健康检查登记表》,照相袋左上角写上自己姓名。
并将拍照券、身份证、信息表3件由上而下依次整理,交工作人员,等候拍照。
外省市学员须提供《暂住证》、《居住证》或《蓝印户口簿》原件。
(三)领取照片、填体检表拍照完毕后,在拍照室领照窗口等候取照片、身份证,领照时,仔细核对《机动车驾驶员申请表》中的个人信息,并由工作人员剪照核对→至体检室,将2寸照1张、体检券、身份证和已填写好的《上海市学习驾驶员健康检查登记表》4件由上而下依次整理交工作人员→用水笔填写《机动车驾驶人身体条件证明》表→凭身份证、体检券、《机动车驾驶人身体条件证明》、《学习驾驶员健康检查登记表》上流动车体检。
南宁市网络预约出租汽车驾驶员证办理流程指南为进一步规范我市网络预约出租汽车驾驶员证的管理,根据《出租汽车驾驶员从业资格管理规定》、《南宁市网络预约出租汽车经营服务管理实施细则(试行)》等法律法规规定,结合我市实际,制定以下流程。
一、材料受理拟在南宁市行政区域内申请从事驾驶网络预约出租汽车的人员,需由申请人到行政审批窗口提出申请,并提交以下材料(提供复印件核原件):1.《出租汽车驾驶员从业资格证申请表》(附件2);2.无交通肇事犯罪、危险驾驶犯罪记录、无吸毒记录、无饮酒后驾驶记录、最近连续3个记分周期内没有记满12分记录、无暴力犯罪记录的承诺材料;3.机动车驾驶证及复印件;4.身份证明及复印件;5.本市户口或《南宁市居住证》复印件;6.本市二级甲等以上医院出具的近1年内体检报告复印件;7.近期二寸免冠白底证件照片二张;8.驾驶员委托网约车平台公司代为提出申请的,还应当提供双方签订的有效委托协议复印件。
二、材料审核行政审批窗口对申请人提交的申请材料进行初审,并通知材料审核通过的申请人进行从业资格考试。
三、考试符合条件的申请人,应当选择有出租汽车从业资格培训资质的机构参加培训,由南宁市城市客运交通管理处按照出租汽车驾驶员从业资格考试工作规范安排考试。
南宁市城市客运交通管理处应当在考试结束10个工作日内公布考试成绩并把成绩提交行政审批窗口。
备注:全国公共科目考试成绩在全国范围内有效,区域科目考试成绩在所在地行政区域内有效。
考试合格成绩有效期为3年。
已通过全国公共科目考试的申请人,只需要申请参加南宁市区域考试。
四、核发证件出租汽车驾驶员从业资格考试全国公共科目和区域科目考试合格的,行政审批窗口应当自公布考试成绩之日起10个工作日内向网络预约出租汽车驾驶员核发《网络预约出租汽车驾驶员证》。
备注:出租汽车驾驶员从业资格证遗失、毁损的,应当到原发证机关办理证件补发手续。
办理从业资格证补(换)发手续,应当填写《出租汽车驾驶员从业资格证补(换)发申请表》(附件3)。
综合部司机工作流程表综合部司机工作流程表一、上班前1. 提前半小时到达公司,准备工作。
2. 查看工作日程,了解当天的行程安排。
3. 检查驾驶员的日常工作设备,如手机、导航仪等。
二、接车任务1. 根据调度通知单或领导指示,了解接车任务的具体要求。
2. 准备车辆,检查车辆外观和内部设备的完好性。
3. 查看车况和油量是否符合要求。
三、接待乘客1. 根据行程安排,提前到达接车地点,保证准时接待乘客。
2. 与乘客进行友好的问候和交流,协助乘客上车。
3. 根据乘客的要求,调整座椅、空调等设置。
4. 听从乘客的指示,沿着规定路线行驶。
四、行驶过程1. 遵守交通规则,保证行车安全。
2. 注意交通状况,避免拥堵和违规行为。
3. 根据乘客需求,适当调整行车速度和路线。
4. 在行驶过程中保持良好的驾驶习惯和服务态度。
五、到达目的地1. 根据行车导航或乘客指示,准确到达目的地。
2. 协助乘客下车,并帮助搬运行李。
3. 根据乘客的要求,给予必要的服务指引。
六、临时任务处理1. 在行程中,如遇到乘客的临时需求,及时予以处理。
2. 如遇到紧急情况(如故障、事故等),及时与上级汇报并寻求帮助。
3. 如遇到乘客的投诉,耐心听取并积极解决。
七、行车日志1. 准确记录每次行车的里程、时间和目的地。
2. 根据规定,填写行车日志,并上交相关部门。
八、维护自身形象和技术水平1. 保持良好的仪表仪容,注意个人形象。
2. 不断提高自身的驾驶技巧和服务水平,参加相关培训。
九、定期保养车辆1. 定期对车辆进行保养和检查,确保车况良好。
2. 及时修理车辆上的故障和损坏。
十、下班1. 结束当天的工作任务后,对车辆进行整理和清洁。
2. 安全停放车辆,关好车门、窗户,锁好车辆。
3. 将车辆的钥匙及时上交,并向上级汇报当天的工作情况。
以上是综合部司机的工作流程表,司机在工作中需要保持良好的服务态度和驾驶技巧,确保乘客的安全和舒适。
在工作中,司机还需要维护好车辆的状态和个人形象,并与相关部门保持良好的沟通和合作。
车辆报销流程图
以下是车辆报销的流程图:
1.提交申请
驾驶员填写并提交车辆报销申请表格。
申请表格包括车辆信息、出发地点、目的地、出发时间、返回时间等必要信息。
2.审批申请
财务部门收到申请后,进行初步审批。
审批包括验证申请表格是否填写完整,费用是否合理等。
3.派发任务
如果申请通过审批,财务部门将向驾驶员派发任务单。
任务单包括出发地点、目的地、报销金额等信息。
4.出行报销
驾驶员按照任务单的要求进行出行。
出行结束后,驾驶员填写出行报销单。
出行报销单包括里程数、路桥费、加油费等相关费用信息。
5.提交报销材料
驾驶员将出行报销单和相关、凭证等报销材料提交给财务部门。
6.审核报销材料
财务部门对提交的报销材料进行审核。
审核包括验证报销材料的真实性、合法性和完整性。
7.报销支付
如果报销材料通过审核,财务部门将安排支付车辆报销款项。
报销款项将支付给驾驶员或直接支付给相关的供应商。
8.档案归档
报销流程完成后,相关申请表格和报销材料将归档保存。
以上是车辆报销的流程图,具体流程会根据实际情况和组织规
定进行调整和执行。
驾驶员证申请流程
第一步:登录网址
打开天津市网络预约出租汽车服务系统首页。
第二步:用户注册
在驾驶员用户状态下,点击“立即注册”,弹出注册弹出框,注册成功后登陆,截图如下:
第三步:系统登录
输入相应的账户密码进行登录。
登录后,需要阅读“网约车驾驶员申
请条件及提交的材料”,并勾选“已认真阅读”,最后点击“确认”。
登陆后的结果如下图
点击“业务办理”菜单中的“许可申请”,填写驾驶员申请信息
第五:申请记录查询
填写许可信息提交后,可以在操作下查看“详情”和“查看进度”。
第六:消息通知
驾驶员可以通过消息通知,查看自己的申请到达那个阶段
第七:窗口预约
点击“业务办理”菜单下的“窗口办理”,驾驶员可以进行窗口选择时间段进行预约办理
填写预约信息
消息通知出现发证提示信息,驾驶员可以领取驾驶员证。
学驾驶员的流程驾驶员是指持有相应驾驶证的人员,能够合法驾驶机动车辆。
学习驾驶员的流程是一个必要的过程,它包括以下几个步骤:1. 报名学习学习驾驶员的第一步是报名学习。
通常,人们可以选择到当地的交通管理部门或者驾驶学校进行报名。
报名时需要提供身份证明、学历证明等相关材料,并缴纳一定的学费。
2. 理论学习学习驾驶员的第二步是进行理论学习。
理论学习主要包括交通法规、交通安全知识、驾驶技巧等内容。
学员可以通过参加课堂教学、自主学习或者在线学习等方式进行。
理论学习的内容需要掌握才能通过理论考试。
3. 理论考试理论考试是学习驾驶员的重要环节。
学员需要通过理论考试才能获得相应的驾驶证。
理论考试主要考察学员对交通法规和交通安全知识的掌握程度。
考试一般由交通管理部门进行组织,并采用笔试或者计算机考试的形式进行。
4. 实际驾驶学习学习驾驶员的下一步是进行实际驾驶学习。
实际驾驶学习主要包括驾驶技能的培养和驾驶经验的积累。
学员需要选择一家合法的驾驶学校进行实际驾驶培训,并由专业的教练员进行指导。
在实际驾驶学习中,学员需要掌握车辆的操控技巧、交通规则的应用等内容。
5. 科目一考试在实际驾驶学习之后,学员需要参加科目一考试。
科目一考试主要考察学员对交通法规和驾驶技巧的掌握程度。
考试一般由交通管理部门进行组织,并采用笔试或者计算机考试的形式进行。
6. 实际驾驶训练通过科目一考试后,学员可以开始进行实际驾驶训练。
实际驾驶训练的内容包括基础驾驶技能、道路驾驶技能、交通规范等。
学员需要根据教练员的指导进行实际驾驶操作,并逐渐提高自己的驾驶技能。
7. 科目二考试在实际驾驶训练完成后,学员需要参加科目二考试。
科目二考试主要考察学员在道路上的基本驾驶技能和安全意识。
考试一般由交通管理部门进行组织,并采用考试车辆进行实际驾驶操作的方式进行。
8. 高速驾驶训练学员通过科目二考试后,可以进行高速驾驶训练。
高速驾驶训练主要包括高速公路的驾驶技巧、长途驾驶技巧、夜间驾驶技巧等。
西安锦绣物流有限公司运输运作管理流程目录一.目的: (2)二.岗位责任: (2)三.范围: (3)四.关键点: (4)五.流程图: (7)六.流程步骤: (10)七.附件 (11)一. 目的:为了认真落实调度中心货物运输计划,提升运输效益,加强运输管理,明确岗位职责,制定本流程。
二. 岗位责任:(一)车队长职责1、负责车队的管理、协调工作,确保货运输物资的及时、准确、安全、高效、优质地运输配送。
2、积极热情的工作,分配好驾驶员的培训与工作时间,以及出车、修车、调休的时间安排,保证整个部门的运输工作有序开展。
3、根据公司运作部门要求,做好运输业务的计划工作,对调度员工作进行监督和指导。
4、根据运输要求制定出相应的驾驶员,调度员,车辆维护、保养领料等方面的规章制度。
5、每周一上午上班前,组织车队的所有工作人员、驾驶员召开车队例会,传达公司的通知、规定,对上周工作进行总结,本周工作提出具体要求。
6、对驾驶员的日常工作进行检查,保证规范行车,及时、准确的运送物资,督促驾驶员进行车辆日常维护,遵守公司的各项规章制度。
7、对油料的使用和车辆配件的领用进行严格控制,做好计划、核算、和统计工作。
防止配件的冒领、误用。
针对具体维修更换的配件,由车队技术鉴定小组进行评估,维修组做好维修登记。
8、根据车辆运行状况,及时与调度中心及相关部门沟通,联系。
在保证运作部门运输物资及时、准确、安全、高效运送的情况下,协调各方资源,保证车辆满负荷运行,减少停驶时间,提高运输效率,进行成本控制。
9、对运输业务开展中出现的紧急情况,车队要第一时间到现场去了解事实情况,积极协调处理,对于车辆运行时出现的交通事故,要第一时间现场及时向保险公司报案,通知公司相关部门协同处理,并积极配合交管部门处理事故,维护公司的利益和公司的良好形象。
10、对调度员、安技,驾驶员做好考核考评工作。
积极按照考核标准客观、真实、公平、公正地评价员工的实际工作,并按照要求去指导工作,进行必须的培训。
驾驶证考试预约申请流程
一、通过“交管12123”APP预约:
1.打开交管12123APP,填写姓名、身份证号码和报名登记时的手机号码(手
机号码已变更时,需及时到车辆管理所业务大厅变更)。
2.登陆后在首页点击“更多”,选择“驾驶证业务”中的“考试预约”。
3.选择需要预约的城市和考试科目,认真阅读考试预约须知,点击“阅读并同意”。
4.核对科目考试信息及身份信息,无误后点击“下一步”。
5.选择考试地点、场次,并确认预约的考试日期、时间等信息。
6.输入图片验证码,再次确认信息无误后,点击“完成”。
7.提交成功后,系统生成业务流水号,等待预约结果公示时间当天安排考试并公
布预约结果。
二、通过交通安全综合服务管理平台预约:
1.打开交通安全综合服务管理平台,选择所在的省市。
2.找到“考试预约”的栏目,填写相关信息以及手机号码。
3.根据提示选择预约时间、地点,进行预约。
三、通过教练预约:
如果想要参加驾驶证科目考试,还可以直接找驾校的教练帮忙预约。
教练会协助完成预约流程,减少一些操作上的麻烦。
《货车、叉车驾驶员岗位安全作业标准》流程图编号:1常规作业风险评制订安全作业方案(含预案)或安全措施对压力容器、钢瓶、高温熔体、汽油、洗油等危险品进行转运报安全监督部或相关部门审批严格按照《驾驶员岗位安全操作规程》及相关作业方安全规定操作明确安全监护人并现场监护到作业现场签字进行安全确认,再次明确工作任务正确穿戴好与作业要求相符的劳保用品检查车辆外观及制动按制订的安全措施或作业方案作业,如出现异常按预案执行作业完毕清理现场,双方签字交接检查车辆外观及制动正确穿戴好与作业要求相符的劳保用品到作业现场签字进行安全确认,再次明确工作任务明确安全监护人并现场监护作业完毕清理现场,双方签字交接经培训合格持证上岗接受工作任务非常规作业《汽车吊驾驶员岗位安全作业标准》流程图编号:2常规作业风险评制订安全作业方案(含预案)或安全措施吊大型重物、压力容器、钢瓶等报安全监督部或相关部门审批严格按照《吊车驾驶员岗位安全操作规程》及相关作业方安全规定操作明确安全监护人并现场监护到作业现场签字进行安全确认,再次明确工作任务正确穿戴好与作业要求相符的劳保用品检查吊车辆外观及制动按制订的安全措施或作业方案作业,如出现异常按预案执行作业完毕清理现场,双方签字交接检查吊车辆外观及制动正确穿戴好与作业要求相符的劳保用品到作业现场签字进行安全确认,再次明确工作任务明确安全监护人并现场监护作业完毕清理现场,双方签字交接经培训合格持证上岗接受工作任务非常规作业。
杭州网约车资格证申请流程
访问杭州市网约车申报服务管理系统的首页。
阅读相关政策文件,并承诺所填报的所有信息和提交的材料真实有效。
完成注册申请后,进行登录。
使用账号和密码登录系统。
输入驾驶员证号、上传驾驶证等相关信息,申请参加网络预约出租汽车驾驶员从业资格考试。
获取并使用短信验证码验证所填信息,提交考试申请。
通过考试申请后,可以预约参加考试。
预约参加网络预约出租汽车驾驶员从业资格考试。
预约成功后,打印准考证,凭证参加考试。
完成考试后,若有不合格科目,可查看考生考试信息并预约下一次考试。
考试通过后,网站将更新办理状态,并通过短信方式通知申请人驾驶员证的办理结果。
道路运输从业资格证电子版申领一、背景介绍随着信息技术的迅猛发展,传统纸质证件逐渐被电子证件所取代,这种转变也在道路运输行业中得到了应用。
道路运输从业资格证是行业内普遍要求的证件,它是验证驾驶员是否具备从事相关工作的资质。
然而,纸质道路运输从业资格证有一定的管理难度,易损失和难以携带。
为了解决这些问题,许多地方开始推行道路运输从业资格证的电子版申领工作。
本文将介绍电子版申领的流程和注意事项。
二、电子版申领的流程及步骤2.1 开通电子版申领渠道首先,需要由相关部门或机构开通电子版申领渠道。
申请人可以通过官方网站或手机应用程序进行申请。
此渠道需确保安全可靠,以防止信息泄露和非法申请。
2.2 准备材料在申请电子版之前,申请人需要准备相关材料。
这些材料通常包括:•身份证件:申请人的身份证复印件,用于核实身份信息。
•个人照片:申请人的近期照片,通常要求背景为白色或蓝色。
•健康证明:用于验证申请人的身体状况是否适合从事道路运输工作。
2.3 线上填写申请表格申请人需要在线填写电子版申请表格,详细填写个人信息,包括姓名、性别、年龄、身份证号码等。
同时,还需要上传准备好的证件照片和身份证件扫描件。
2.4 缴纳相关费用在填写完申请表格后,申请人需要按照规定缴纳相关费用。
这些费用通常用于证件的制作和邮寄。
2.5 提交申请并等待审核在确认填写信息和缴纳费用后,申请人可以点击提交申请。
之后,相关部门将对申请进行审核。
这个过程通常需要一定的时间,请申请人耐心等待。
2.6 电子版证件发放一旦申请通过审核,申请人将收到电子版道路运输从业资格证。
这可以通过电子邮件或手机应用程序进行发送。
申请人可以打印这份电子版证件,并妥善保存。
三、注意事项在申请道路运输从业资格证电子版时,申请人需要注意以下几点:3.1 选择正规渠道确保申请通道是官方正规的渠道,以避免遭受信息泄露和非法申请的风险。
3.2 准备材料在申请前,要准备好所需材料的原件和复印件,以确保申请过程顺利进行。
石家庄网约车驾驶员从业资格证办理流程详解下载提示:该文档是本店铺精心编制而成的,希望大家下载后,能够帮助大家解决实际问题。
文档下载后可定制修改,请根据实际需要进行调整和使用,谢谢!本店铺为大家提供各种类型的实用资料,如教育随笔、日记赏析、句子摘抄、古诗大全、经典美文、话题作文、工作总结、词语解析、文案摘录、其他资料等等,想了解不同资料格式和写法,敬请关注!Download tips: This document is carefully compiled by this editor. I hope that after you download it, it can help you solve practical problems. The document can be customized and modified after downloading, please adjust and use it according to actual needs, thank you! In addition, this shop provides you with various types of practical materials, such as educational essays, diary appreciation, sentence excerpts, ancient poems, classic articles, topic composition, work summary, word parsing, copy excerpts, other materials and so on, want to know different data formats and writing methods, please pay attention!随着互联网的发展,网约车行业在中国得到了迅猛的发展,成为人们出行的重要选择。
上海道路运输资格证网上申请流程下载温馨提示:该文档是我店铺精心编制而成,希望大家下载以后,能够帮助大家解决实际的问题。
文档下载后可定制随意修改,请根据实际需要进行相应的调整和使用,谢谢!并且,本店铺为大家提供各种各样类型的实用资料,如教育随笔、日记赏析、句子摘抄、古诗大全、经典美文、话题作文、工作总结、词语解析、文案摘录、其他资料等等,如想了解不同资料格式和写法,敬请关注!Download tips: This document is carefully compiled by theeditor.I hope that after you download them,they can help yousolve practical problems. The document can be customized andmodified after downloading,please adjust and use it according toactual needs, thank you!In addition, our shop provides you with various types ofpractical materials,such as educational essays, diaryappreciation,sentence excerpts,ancient poems,classic articles,topic composition,work summary,word parsing,copy excerpts,other materials and so on,want to know different data formats andwriting methods,please pay attention!上海道路运输资格证网上申请全攻略随着数字化服务的普及,上海市已经实现了道路运输资格证的线上申请,使得整个流程更为便捷高效。