全国造价员考试第一科目工程造价基础知识考试大纲
- 格式:doc
- 大小:18.00 KB
- 文档页数:4
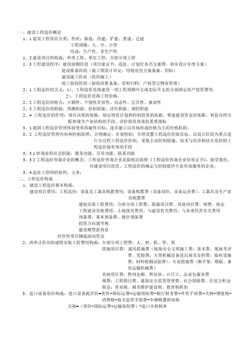
1、1建设工程项目分类:性质:新建、改建、扩建、重建、迁建工程规模:大、中、小型用途:生产性、非生产性1、2建设项目的构成:单项工程、单位工程、分部分项工程1、3工程建设程序:建设前期阶段(项目建议书、选址、计划任务书方案图、初步设计年度方案)建设准备阶段(施工图设计审定、用地发包方案备案、招标)建设施工阶段(组织施工)竣工验收阶段(验收结算备案、资料归档、产权登记物业管理)2、1工程造价的含义:1)、工程造价是指建设一项工程预期开支或实际开支的全部固定资产投资费用。
2)、工程造价是指工程价格。
2、2工程造价的特点:大额性、个别性差异性、动态性、层次性、兼容性2、3工程造价的职能:预测职能、控制职能、评价职能、调控职能2、4工程造价的作用:项目决策的依据、制定投资计划和控制投资的依据、筹建建设资金的依据、利益合理分配和调节产业结构的手段、评价投资效果的重要指标3、1我国工程造价管理体制变革的最终目标:逐步建立以市场形成价格为主的价格机制。
3、2工程造价管理内容和控制原理:合理确定、有效控制;合理设置工程造价控制目标、以设计阶段为重点进行全过程工程造价控制、采取主动控制措施、技术与经济相结合是控制工程造价最有效的手段3、3-1咨询业的社会职能:服务功能、引导功能、联系功能3、3-2工程造价咨询企业的概念:工程造价咨询企业是指依法取得《工程造价咨询企业资质证书》,接受委托,对建设项目投资、工程造价的确定与控制提供专业咨询服务的企业。
3、4造价工程师的权利、义务:二、工程造价构成1、建设工程造价基本构成:建设项目费用:工程造价:设备及工器具购置费用:设备购置费(设备原价、设备运杂费)、工器具及生产家具购置费建筑安装工程费用:分部分项工程费、措施项目费、其他项目费、规费、税金工程建设其他费用:土地使用费用、与建设有关费用、与未来经营有关费用预备费:基本预备费、涨价预备费投资方向调节税建设期贷款利息经营性项目铺底流动资金2、清单计价法的建筑安装工程费用构成:分部分项工程费:人、材、机、管、利措施项目费:通用措施费(现场安全文明施工费:基本费、现场考评费、奖励费;大型机械设备进出场及安拆费;临时设施费;材料检测试验费)、专业措施费(脚手架、模板、垂直运输机械费)其他项目费:暂列金额、暂估价、计日工、总承包服务费规费:工程排污费、建筑安全监督管理费、社会保障费、住房公积金税金:营业税、城市维护建设税、教育税附加3、进口设备原价构成:进口设备抵岸价=货价+国际运费+运输保险费+银行财务费+外贸手续费+关税+增值税+消费税+海关监管手续费+车辆购置附加税关税=(货价+国际运费+运输保险费)*进口关税税率1、1-1定额的含义:工程建设定额是指在正常的施工生产条件下,完成单位合格产品所消耗的人工、材料、施工机械及资金消耗的数量标准。
第一科目:《工程造价基础知识》考试大纲一、工程造价相关法规与制度1.了解工程造价管理相关法律、法规与制度;2.了解工程造价咨询企业管理制度;3.熟悉造价员管理制度和造价工程师执业资格制度。
二、建设项目管理1.了解建设工程项目管理的组成、分类和程序;2.了解建设工程项目管理的目标、类型和任务;3.熟悉建设工程项目的成本管理内容;4.了解建设工程项目风险管理的基本内容。
三、建设工程合同管理1.了解建设工程相关合同类型及其主要内容;2.了解建设工程施工合同的类型及其选择;3.熟悉建设工程施工合同工程造价相关的主要内容与条款;4.了解建设工程总承包合同及分包合同的订立与履行的基本原则;5.掌握工程造价咨询合同的全部合同内容。
四、建设工程造价的构成1.熟悉工程造价的含义和特点;2.熟悉我国建设工程造价的构成;3.熟悉设备及工器具购置费的构成;4.熟悉建筑工程费、安装工程费的构成;5.熟悉工程建设其他费用的构成;6.熟悉预备费的构成;7.熟悉建设期利息的计算。
五、工程造价计价方法和依据1.熟悉工程造价计价方法和特点;2.熟悉工程造价计价依据的分类与作用;3.了解建筑安装工程预算定额、概算定额和投资估算指标的编制原则和方法;4.了解人工、材料、机械台班定额消耗量的确定方法及其单价的组成和编制方法;5.了解建筑安装工程费用定额的组成,熟悉建筑安装工程费用定额使用;6.熟悉预算定额、概算定额项目单价的编制方法;7.了解工程造价资料积累的内容、方法及应用。
六、决策和设计阶段的工程造价的确定与控制1.了解决策和设计阶段影响工程造价的主要因素;2.了解可行性研究报告主要内容和作用;3.熟悉投资估算的编制方法;4.熟悉设计概算的编制方法;5.熟悉施工图预算的编制方法;6.了解方案比选、优化设计、限额设计的基本方法。
七、建设项目招投标与合同价款的确定1.了解建设项目招标投标程序;2.了解施工招标文件的组成与内容;3.熟悉建设工程量清单计价构成与计价方法;4.掌握建设工程招标工程量清单的编制;5.掌握建设工程招标控制价的编制;6.掌握建设工程投标报价的编制;7.了解建设工程施工合同价款的约定方法;8.了解设备、材料采购招投标及合同价款的约定方法。
造价员知识点讲解及考试大纲造价员是建设行业中不可或缺的角色。
他们负责建筑工程造价的核算,包括预算编制、施工图预算、变更工程造价审核等。
为了胜任这一职位,造价员需要掌握一定的知识点和技能。
在这篇文章中,我们将讲解造价员需要掌握的知识点及考试大纲。
一、工程造价基础知识造价员需要掌握的基础知识包括建筑工程概论、建筑材料、建筑构造、土木工程、机电工程等方面的知识。
1. 建筑工程概论:了解建筑工程的基本概念、种类、结构形式和特点以及建筑工程的建设程序、规范、标准、计量和监理等内容。
2. 建筑材料:掌握建筑材料的特性、使用范围、计算方法、价格构成以及合理使用材料的原则。
3. 建筑构造:了解建筑构造的种类、组成部分、结构原理、设计方法以及构造技术的要求。
4. 土木工程:掌握土木工程的种类、构造、工程量计算和造价核算方法等方面的知识。
5. 机电工程:了解机电工程的类型、安装方法、管道设计、设备选型和调试等方面的知识。
二、工程造价计算造价员需要具备的工程造价计算方法包括预算计算、变更计价、分户计价和精算计价等方面的知识。
1. 预算计算:了解预算编制的方法、编制原则、编制程序和编制标准等内容。
2. 变更计价:掌握变更工程计价的原则、方法和程序以及变更案例的审批和处理过程。
3. 分户计价:了解分户计价的方法、程序、核算原则,以及对建筑面积、建筑体积、工程量的计算方法等方面的知识。
4. 精算计价:掌握相应工程精算的方法和程序,包括精算计价理论、精算计价方法和精算计价应用等方面的知识。
三、工程造价案例分析造价员需要能够应用掌握的知识点分析实际工程造价案例,评估工程造价合理性并提出改进意见。
1. 工程造价案例分析:了解工程造价案例分析的方法和步骤,从中发掘合理性和不合理性、具体风险和机会等。
2. 工程造价评估:掌握工程造价评估的原则、方法、程序和风险点,以及评估界定的标准和定量分析方法。
3. 工程造价改进:了解工程造价改进的方法和具体实施步骤,综合分析合理性并提出改进意见。
工程造价根底理论考试大纲第一章建设工程造价概论第—节工程建设概论1、掌握建设工程工程分类:〔一〕按建设工程性质分类:1、新建工程2、扩建工程3、改建工程4、重建工程5、迁建工程〔二〕按建设工程规模分类:大型、中型、小型〔三〕按建设用途来划分的工程工程:1、生产性建设工程2、非生产性建设工程〔四〕按资金X划分的工程工程:2、掌握建设工程的构成:单项工程,单位工程,分部、分项工程3、了解工程建设程序:指一项工程从无到有的建设全过程中各阶段及其各项工作必须遵循的先后次序。
工程建设程序:1.建设前期阶段2.建设打算阶段3.建筑施工阶段4.竣工验收阶段〔5.竣工验收备案6.建设工程保修〕第二节工程造价根本概念1、了解工程造价的含义:〔两种〕1.工程造价是指建设一项工程预期开支或实际开支的全部固定资产投资费用。
2.工程造价是指工程价格。
2、熟悉工程造价的特点:〔一〕工程造价的大额性〔二〕工程造价的个别性、差异性〔三〕工程造价的动态性〔四〕工程造价的层次性〔五〕工程造价的兼容性3、掌握工程造价的职能:预测职能、操纵职能、评价职能、调控职能4、熟悉工程造价的作用:第三节工程造价治理1、了解我国工程造价治理体制变革的内容和最终目标:我国工程造价治理体制改革的最终目标是逐渐建立以市场形成价格为主的价格机制。
2、掌握工程造价治理内容和操纵原理:工程造价治理包含工程造价合理确定和有效操纵两个方面。
工程造价操纵原理:〔1〕合理设置工程造价操纵目标〔2〕以设计阶段为重点进行全过程工程造价操纵〔3〕采取主动操纵措施〔4〕技术与经济相结合是操纵工程造价最有效的手段。
3、熟悉咨询业的社会职能和工程造价咨询企业的概念:咨询业具有以下社会功能:〔1〕效劳功能〔2〕引导功能〔3〕联系功能工程造价咨询企业的概念:是指依法取得《工程造价咨询企业资质证书》,接受托付,对建设工程投资、工程造价确实定与操纵提供专业咨询效劳的企业。
工程造价咨询企业的资质标准:等级分为甲级和乙级。
2011年全国造价员考试大纲及考试必备368个知识点第一科目《工程造价基础知识》考试大纲第一章建设工程造价管理相关法规与制定一、了解建设工程造价管理相关法律法规二、了解建设工程造价管理体制三、了解建设工程造价专业人员资格管理制度四、了解建设工程造价咨询企业管理制定第二章建设工程项目管理一、熟悉建设工程项目的组成与分类二、了解工程项目建设程序、建设工程项目管理及主要内容三、了解建设工程目标管理四、了解建设工程项目风险管理第三章建设工程合同管理一、了解合同相关的内容(合同概述)二、熟悉建设工程造价管理的相关合同三、了解建设工程施工合同相关内容,熟悉施工合同与造价相关条款四、熟悉建设工程总承包合同相关内容第四章建设工程造价构成一、熟悉建设工程造价的含义与特点二、熟悉建设项目造价的构成、掌握建筑安装工程造价的构成、熟悉设备及工器具费的构成、熟悉工程建设其他费的构成、了解预备费及建设期贷款利息三、了解各阶段工程造价的关系和工程造价控制四、熟悉建设工程造价的计价方法第五章建设工程造价的计价依据一、了解工程定额的概念与分类二、熟悉工程造价依据的分类三、了解预算定额、概算定额和估算指标的编制原则,掌握预算定额、概算定额单价的编制方法四、熟悉人工、材料、机械台班定额消耗量的确定方法及其单价、定额基价的组成和编制方法五、熟悉建筑安装工程费用定额、工程建设其他费用定额的构成及编制方法六、了解工程造价信息、资料积累与造价指数的内容及应用第六章决策和设计阶段工程造价的确定与控制一、掌握建设项目投资估算的编制方法二、掌握建设项目设计概算的编制方法三、掌握建设项目施工图预算的编制方法四、了解决策和设计阶段工程造价的控制第七章建设工程招投标与合同价款的确定一、熟悉建设工程招标的相关内容二、掌握建设工程招标工程量清单的编制方法三、掌握建设工程招标标底的编制方法四、掌握工程投标报价的编制方法五、熟悉开标、评标与定标的相关内容六、熟悉合同价款确定的相关内容第八章建设工程施工阶段工程造价的控制与调整一、了解施工预算与工程成本控制的相关内容二、熟悉工程变更相关内容掌握合同价款的调整三、了解工程索赔的相关内容四、掌握工程价款结算的相关内容五、了解工程造价争议的产生及解决途径第九章竣工决算的编制与保险费用的处理一、了解竣工验收报告的内容二、熟悉竣工决算的内容及编制方法三、了解新增资产价值的确定方法四、熟悉建设工程质量保证金处理的相关内容第二科目《工程计量与计价实务》考试大纲一、专业基础知识(一)了解××工程的分类、组成及构造;(二)了解××工程常用材料的分类、基本性能及用途;(三)了解××工程主要施工工艺与方法;(四)了解××工程常用施工机械的分类与适用范围;(五)了解××工程施工组织设计的编制原理与方法;(六)了解××工程相关标准规范的基本内容。
附件1:浙江省《全国建设工程造价员》资格考试大纲考试说明一、造价员资格考试分为基础理论和专业工程计价科目两大部分:(一)工程造价计价基础理论(二)工程计价1.建筑工程计价2.安装工程计价3.市政工程计价4.园林绿化及仿古建筑工程计价基础理论和专业科目均分别单独考试、单独记分。
专业工程计价分为建筑工程、安装工程、市政工程、园林绿化及仿古建筑工程四个专业,考试人员只需报考其中的一个专业。
考试人员必须在一个考试年度内通过应试科目,成绩合格者,发给该专业的《全国建设工程造价员资格证书》。
二、考试大纲中对专业知识的要求分为掌握、熟悉、了解。
掌握即要求能解决实际工作问题,熟悉即要求对有关工程造价的知识具有深刻的理解,了解即要求具有工程造价有关的广泛知识。
三、各科目考试试题类型及考试时间安排四、造价员资格证书考试所用参考教材1.工程造价计价基础理论2.浙江省建筑工程计价3.浙江省安装工程计价4.浙江省市政工程计价5.浙江省园林绿化及仿古建筑工程计价浙江省《全国建设工程造价员》资格考试大纲第一部分工程造价计价基础理论一、工程造价管理概论1.掌握工程造价的概念、工程造价计价的特点;2.熟悉工程造价构成;3.了解工程造价管理体制和机构;4.熟悉工程造价管理的概念,熟悉工程造价的确定与控制;5.了解咨询单位资质管理和从业人员管理制度。
二、工程经济基础知识1.掌握资金的时间价值;2.了解施工企业的财务会计;3.熟悉建设项目的经济评价;4.了解价值工程原理。
三、建筑安装工程造价1.掌握建筑安装工程的造价构成;2.掌握建筑安装工程的费用项目组成;3.熟悉建筑安装工程类别的划分与判别;4.掌握施工取费费率的使用;5.了解预备费的使用;6.熟悉费用定额的管理规定。
四、工程造价计价基本办法(一)工程量清单计价1.熟悉工程量清单的概念和内容;2.掌握工程量清单的原理和特点;3.掌握工程造价三大系统的概念。
(二)工程定额计价1.了解工程定额的种类、作用;2.熟悉工程定额计价的基本方法;3.掌握建设工程预算定额;4.掌握分部分项工程单价的编制方法;5.了解概算定额和概算指标;6.了解项目投资估算。
附件:《全国建设工程造价员资格考试大纲》(征求意见稿)前言建设工程造价员(预算员)是建设工程造价管理的基础性人才,大多地方省市和国务院有关行业部门的工程造价管理机构在建设工程造价员的培训、考试方面已经开展了近20年的工作,为工程造价行业培养了众多具有实践技能的工程造价专业基础人才。
近年来,随着我国工程造价改革的不断深入,我国建立了造价工程师执业资格制度,工程造价行业得到了健康、有序的发展。
为规范全国建设工程造价员的准入管理、提高造价员的专业水平,2005年建设部以“建标[2005]69号”文发布了“《关于由中国建设工程造价管理协会归口做好建设工程概预算人员行业自律工作的通知》”,文件要求中国建设工程造价管理协会对全国建设工程造价员实行统一的行业自律管理。
为了规范全国建设工程造价员资格考试,我们统一编制了《全国建设工程造价员资格考试大纲》。
该大纲是造价员考前培训和考试命题的依据,也是应考人员必备的指导材料。
本考试大纲分为《工程造价基础知识》和《工程计量与计价实务》(××工程)两个科目。
其中《工程造价基础知识》科目实行全国统一的水平要求,中国建设工程造价管理协会组织编写了《工程造价基础知识》考试培训教材,供各地方、各行业管理机构及应考人员使用。
《工程计量与计价实务》(××工程)考试大纲及培训教材由各地方、各行业有关管理机构自行制订。
编制说明一、造价员资格考试分“工程造价基础知识”和“工程计量与计价实务(××工程)”两个科目。
其中“工程计量与计价实务(××工程)”分若干个专业,由各地方、各行业管理机构自行制订考试大纲,送中国建设工程造价管理协会备案。
二、造价员资格考试的两个科目应单独考试、单独计分。
“工程造价基础知识”科目的考试时间为2小时,考试试题实行100分制,试题类型为单项选择和多项选择题。
“工程计量与计价实务(××工程)”科目的考试时间由各地方、各行业有关管理机构自行制定,试题类型建议为工程造价文件编制的应用实例。
全国造价员考试第一科目:《工程造价基础知识》考试大纲一、工程造价相关法规与制度(一)了解工程造价管理相关法律、法规与制度;(二)了解造价员管理制度和造价工程师执业资格制度;(三)了解工程造价咨询及其管理制度.二、建设项目管理(一)了解项目管理的概念;(二)了解建设项目管理的概念、内容与程序;(三)熟悉建设项目、单项工程、单位工程、分部分项工程的概念与划分;(四)了解建设项目的成本管理内容、控制理论与方法,了解建设项目风险管理的基本知识.三、建设工程合同管理(一)了解合同法的有关内容;(二)了解建设工程管理涉及的相关合同,熟悉工程造价管理相关合同;(三)熟悉建设工程合同类型及其选择方法;(四)了解建设工程施工合同文件的组成,熟悉建设工程施工合同造价相关条款;(五)熟悉建设工程总承包合同及分包合同的订立、履行与变更的基本原则;(六)了解建设工程施工合同争议的解决办法.四、工程造价的构成(一)熟悉我国建设工程造价的概念和构成;(二)熟悉设备及工器具购置费的概念和构成;(三)掌握建筑工程费、安装工程费的概念和构成;(四)熟悉工程建设其他费用的概念、构成;(五)了解预备费的概念和构成;(六)了解建设期利息的概念。
五、工程造价计价方法和依据(一)熟悉建设工程造价计价方法和特点;(二)熟悉建设工程造价计价依据分类、作用与特点;(三)了解建筑安装工程预算定额、概算定额和投资估算指标的编制原则和方法;(四)熟悉人工、材料、机械台班定额消耗量的确定方法及其单价的组成和编制方法;(五)掌握预算定额、概算定额单价的编制方法;(六)熟悉建设工程费用定额的构成;(七)了解工程造价资料积累的内容、方法及应用。
六、决策和设计阶段工程造价的确定与控制(一)了解决策和设计阶段影响工程造价的主要因素;(二)了解可行性研究报告主要内容和作用;(三)掌握投资估算的编制方法;(四)掌握设计概算的编制方法;(五)掌握施工图预算的编制方法;(六)了解方案比选、优化设计、限额设计的基本方法.七、建设项目招投标与合同价款的确定(一)熟悉建设项目招投标程序;(二)熟悉招标文件的组成与内容;(三)掌握建设工程招标工程量清单的编制方法;(四)掌握工程招标标底和投标报价的编制方法;(五)熟悉评标定标方法和合同价款的确定;(六)熟悉工程分包招投标,设备、材料采购招投标合同价款的确定方法。
《工程造价专业》考试大纲一、基本建设经济活动基本知识1、了解基本建设程序及各阶段的内容2、了解基本建设项目的划分及特点3、了解基本建设相关的法律法规4、了解基本建设相关的管理机构和部门5、熟悉工程项目的划分6、熟悉建设工程承发包模式7、《中华人民共和国招标投标法》及深圳建设工程招投标评定分离改革1)了解建设工程施工招标投标的特点及遵循的原则2)了解建设工程施工招标投标程序及评标办法3)熟悉建设工程施工承发包方式及招标方式4)掌握建设工程施工招标招标控制价及投标报价的编制5)熟悉深圳建设工程招投标评定分离改革7、《中华人民共和国民法典》第三编合同1)了解《中华人民共和国民法典》第三编合同的一般规定及对签订建设工程合同的规定2)熟悉签订建设工程合同的方式及应遵循的原则3)掌握建设工程实施合同的签订、履行及合同的基本内容4)掌握建设工程索赔二、工程材料基本知识1、了解基本建设常用建筑、安装材料的基本性能及用途2、熟悉各种材料的规格、型号及表示方法3、掌握各种材料的计量单位在建设工程计价中的表示及换算方法三、工程技术知识1、了解建筑、安装工程设计的基本知识2、熟悉建筑、安装工程各专业的识图方法3、掌握建筑、安装工程的专业划分4、建筑工程1)了解民用和工业建筑的构造及组成2)熟悉建筑工程的施工程序和楼、地面、墙体的一般构造3)掌握常用建筑材料在民用和工业建筑的应用5、安装工程1)了解各专业的划分2)熟悉各专业的主要施工内容3)掌握各专业的主要材料和设备应用四、工程计价1、了解建国以来我国建设工程计价和管理的变化2、了解基本建设各阶段工程造价的目标控制及相应的控制方法3、熟悉施工阶段建筑、安装工程的现行计价办法4、建设工程工程量清单计价1)了解《建设工程工程量清单计价规范》(GB50500-2013)的基本内容2)熟悉“规范”的总则、术语及各专业的计价3)掌握工程量清单的编制、计价格式以及“规范”对采用《建设工程工程量清单计价规范》计价的要求5、采用《建设工程工程量清单计价规范》计价的方法1)了解建设工程预算定额及相应的费用组成2)熟悉建设工程估算、概算、预(结)算、决算的编制3)掌握各阶段各专业消耗量定额工程量计算规划及工程计价方法4)掌握施工阶段按合同相应条款支付工程进度款5)掌握《房屋建筑与装饰工程等专业工程量计算规范(GB50854-862-2013)》。
一级造价工程师考试的大纲可能因不同的考试机构和考试形式而有所差异,以下是2023年一级造价工程师考试的主要内容:
1. 工程造价基础知识:工程造价的基本概念、基本原理、基本方法和基本流程。
2. 建筑工程造价:建筑工程造价的计算方法和计算规则,建筑工程量清单的编制和审查,建筑工程造价的控制和管理。
3. 市政公用工程造价:市政公用工程造价的计算方法和计算规则,市政公用工程造价的控制和管理,市政公用工程造价的预算和决算。
4. 公路工程造价:公路工程造价的计算方法和计算规则,公路工程造价的控制和管理,公路工程造价的预算和决算。
5. 工程招投标:工程招投标的基本程序和基本要求,工程招投标文件的编制和审查,工程招投标的评标和定标。
6. 工程合同管理:工程合同的基本概念和基本条款,工程合同的签订和履行,工程合同的变更和索赔。
7. 工程经济分析:工程经济分析的基本方法和基本流程,工程项目的投资决策和风险管理。
8. 工程造价信息管理:工程造价信息的获取和利用,工程造价信息的分析和预测,工程造价信息的发布和管理。
以上仅是2023年一级造价工程师考试的主要内容,具体考试内容可能会根据不同的考试机构和考试形式而有所差异。
全国造价工程师执业资格考试大纲1.工程造价管理相关知识部分2.工程造价的确定与控制部分3.建设工程技术与计量部分4.工程造价案例分析部分工程造价管理相关知识部分一、投资与融资(一)了解我国固定资产投资管理体制的基本内容;(二)熟悉建设项目融资的基本内容:融资方式、融资程序、融资成本;(三)熟悉工程建设管理制度的主要内容:建设项目法人责任制、招投标制。
工程建设监理制、合同管理制。
二、工程经济(一)熟悉资金时间价值及现金流量图的概念;(二)熟悉资金时间价值的计算及各项评价指标的概念和计算;(三)掌握投资方案评价与选择的静态与动态方法;(四)了解不确定性分析的理论与方法;(五)熟悉价值工程的基本概念;(六)掌握价值工程的活动程序及价值工程中功能评价与功能改进的方法。
三、工程财务(一)了解《企业财务通则》和《企业会计准则》的有关内容;(二)熟悉资产的分类与管理:流动资产、固定资产、无形资产、递延资产等;了解财务基本报表的内容:资产负债表、损益表、现金流量表;(三)了解资产评估的基本方法;(四)熟悉施工企业成本费用的概念,制造成本法的基本原理,施工企业成本费用的管理;(五)厂解施工企业营业收人的构成,施工企业利润及利润分配的主要内容;(六)了解与工程财务有关的税务与保险规定。
四、项目管理(一)熟悉项目管理的基本概念:熟悉工期、质量、造价三项管理目标的关系;(二)熟悉建设项目的建设程序;(三)熟悉建设项目管理的组织形式;(四)熟悉项目计划的基本内容,进度计划和成本计划的关系;(五)熟悉工程建设监理工作中造价工程师的职责。
五、经济法律法规(一)熟悉经济法的基本概念:经济法律关系、经济法律事实、代理、财产所有权和债权、诉讼时效等;(二)熟悉合同法的有关内容:合同,合同的种类、订立、效力、履行、变更和转让、终止,违约责任,以及合同争议的解决和仲裁的有关内容;(三)了解工程建设相关法律法规的有关内容:税收法律法规、建筑法、招投标法、土地管理法、城市房地产管理法、保险法、城市规划法、价格法等。
20XX年全国造价工程师执业资格考试大纲全国造价工程师执业资格考试大纲 20XX 第一科目工程造价管理基础理论与相关法规一、工程造价管理及其基本制度(一)熟悉工程造价的基本内容;(二)掌握工程造价管理体制和基本内(三)熟悉造价工程师执业资格制度;(四)熟悉工程造价咨询管理制度。
二、工程经济(一)掌握资金的时间价值及其计算;(二)掌握投资方案经济效果的评价指(三)熟悉不确定性分析方法;(四)熟悉方案优化方法——价值工程;(五)熟悉工程寿命周期成本分析的内三、工程财务(一)了解项目资本金制度、项目资金(二)熟悉项目资金成本、资本结构与(三)了解项目成本管理的内容和方法(四)熟悉项目财务分析的内容和方法(五)熟悉与工程财务有关的税收及保四、工程项目管理(一)熟悉工程项目的组成和分类、项(二)了解工程项目管理的类型和任务(三)熟悉工程项目管理的组织;(四)掌握工程项目的计划体系、目标(五)熟悉流水施工组织方法、网络计(六)了解工程项目风险管理。
五、法律法规(一)熟悉国内外法律体系及代理、财(二)掌握合同法的有关内容;(三)熟悉建筑法、招标投标法、政府(四)了解土地管理法、城市房地产管第二科目工程造价计价与控制一、工程造价构成(一)熟悉建设工程造价的构成;(二)掌握设备及工器具购置费、建筑(三)掌握预备费、建设期贷款利息的(四)了解世界银行建设项目费用构成二、工程造价计价依据(一)熟悉工程造价计价依据的分类;(二)熟悉建筑安装工程人工、材料和(三)熟悉人工、材料、机械台班单价(四)熟悉各种计价定额的编制;(五)熟悉工程量清单的计价规范;(六)熟悉工程造价信息管理。
三、建设项目决策阶段工程造价(一)了解决策阶段影响工程造价的主(二)掌握投资估算的编制;(三)熟悉各类财务基础数据的测算;(四)了解建设项目经济评价的内容;(五)掌握建设项目财务分析报表的编(六)熟悉建设项目财务评价方法。
四、建设项目设计阶段工程造价(一)了解设计阶段影响工程造价的主(二)熟悉设计方案的评价;(三)掌握初步设计概算的编制和审查(四)掌握施工图预算的编制和审查;五、建设项目招投标与合同价的(一)了解建设项目招标的分类及内容(二)熟悉建设项目施工招标的程序和(三)掌握工程量清单的编制及其投标(四)熟悉建设项目施工投标程序,熟(五)熟悉建设项目施工评标定标;(六)掌握建设工程施工合同的主要条(七)了解国际上有关建设工程招投标FIDIC 合同条件的主要内容。
2021年**造价员考试《工程造价基础理论》大纲2021**《全国建设工程造价员》资格考试大纲第一部分工程造价基础理论一、工程造价管理概论(一)掌握工程造价的含义及特点、工程计价的特征;工程造价相关概念。
(二)了解工程造价管理主要内容、、组织系统;(三)熟悉工程造价咨询企业执(从)业人员管理制度;(四)了解工程造价咨询企业资质管理制度;(五)了解工程造价行业情况。
二、工程经济基础知识(一)掌握现金流量的含义及的时间价值计算;(二)熟悉方案的经济效果评价内容、方法、指标;(三)了解不确定性分析与风险分析的内容;(四)了解价值工程的特点、提高价值工程的途径、价值工程的工作程序。
三、建筑安装工程造价(一)了解我国现行工程造价主要费用组成;(二)熟悉我省现行建设工程计价依据及相关管理规定;(三)掌握建筑、安装工程造价内容;(四)掌握建设工程施工费用计算程序及规则;(五)掌握设备及工器具购置费用构成及计算;(六)了解工程建设其他费用的内容;(七)熟悉我省建设工程用地费用的内容;(八)掌握建筑、安装、市、仿古建筑与园林绿化工程、人防工程类别判别的方法;(九)掌握预备费包括的内容及建设期利息的计算.四、工程造价计价基本办法(一)了解工程计价基本原理、工程计价标准和依据、工程计价基本程序;(二)熟悉定额计价方式与工程量清单计价方式的区别;(三)掌握工程建设定额的分类方法;(四)掌握工程量清单计价与计算规范的内容;(五)熟悉建筑安装工程人工、材料及机械台班定额消耗量的确定方法;(六)熟悉建筑安装工程人工、材料及机械台班单价的确定方法;(七)熟悉施工机械台班单价的组成和确定方法;(八)了解估算指标和概算指标的内容及其XX方法;(九)掌握预算定额的内容及XX方法;(十)熟悉工程造价信息的主要内容和工程造价信息管理的基本原则五、工程造价的计价与控制(一)了解项目决策阶段影响工程造价的因素;(二)掌握估算的概念、XX内容、XX方法;(三)掌握设计概算的内容、XX方法;(四)熟悉施工图预算的作用、内容、XX方法;(五)掌握招标工程量清单的XX方法、内容和程序;(六)掌握招标控制价XX的规定、内容、程序;(七)掌握投标文件及投标报价的内容、方法及程序;(八)熟悉中标价及合同价款约定的相关内容;(九)掌握工程变更的分类及处理、变更后合同价款的处理;(十)掌握工程索赔产生的原因及其分类、处理工程索赔的原则;(十一)了解引起合同价款调整的其他事件;(十二)掌握工程预付款的定义及计算;(十三)掌握竣工结算的程序;(十四)掌握合同价款纠纷处理的途径、原则;(十五)熟悉竣工决算的作用、内容、XX程序.六、工程建设全过程造价管理(一)熟悉工程建设全过程阶段划分的内容;(二)了解常见的建设工程造价管理理论及其主要特点;(三)掌握工程项目可行性判别标准;(四)熟悉多方案比选的原则、方法;(五)熟悉施工阶段造价管理的内容;(六)熟悉《建设工程施工合同(示范文本)》主要内容;(七)熟悉评标报告编写的主要内容;(八)掌握工程款结算与支付的条件;七、工程项目管理(一)熟悉工程项目的定义、组成、分类;(二)了解工程项目建设基本程序、可行性研究的内容;(三)了解工程项目管理的类型、发包模式及优缺点;(四)熟悉施工组织设计的分类、内容;(五)了解绿色施工管理、环境保护技术、节材与材料**利用技术、节水与水**利用技术、节能与能源利用技术、节地与施工用地保护技术的要点;(六)掌握危险性较大的分部项工程范围的内容、专项施工的内容;八、法律法规(一)掌握的有关内容:合同的订立、合同的效力、合同的履行、合同的变更与转让、合同的终止、违约责任和承担方式、合同争议的解决等;(二)了解价格法的有关内容:经营者权利、府的定价行为、价格总水平的调控;(三)了解建筑法及其相关条例的有关内容:建筑法、建设工程质量管理条例、建设工程安全生产管理条例;(四)了解招标投标法及其实施条例的有关内容:招标投标法、招标投标法实施条例;(五)掌握**工程造价管理办法(**人民府令第296号)的主要内容。
2010年全国造价员考试大纲及考试必备368个知识点第一科目《工程造价基础知识》考试大纲第一章建设工程造价管理相关法规与制定一、了解建设工程造价管理相关法律法规二、了解建设工程造价管理体制三、了解建设工程造价专业人员资格管理制度四、了解建设工程造价咨询企业管理制定第二章建设工程项目管理一、熟悉建设工程项目的组成与分类二、了解工程项目建设程序、建设工程项目管理及主要内容三、了解建设工程目标管理四、了解建设工程项目风险管理第三章建设工程合同管理一、了解合同相关的内容(合同概述)二、熟悉建设工程造价管理的相关合同三、了解建设工程施工合同相关内容,熟悉施工合同与造价相关条款四、熟悉建设工程总承包合同相关内容第四章建设工程造价构成一、熟悉建设工程造价的含义与特点二、熟悉建设项目造价的构成、掌握建筑安装工程造价的构成、熟悉设备及工器具费的构成、熟悉工程建设其他费的构成、了解预备费及建设期贷款利息三、了解各阶段工程造价的关系和工程造价控制四、熟悉建设工程造价的计价方法第五章建设工程造价的计价依据一、了解工程定额的概念与分类二、熟悉工程造价依据的分类三、了解预算定额、概算定额和估算指标的编制原则,掌握预算定额、概算定额单价的编制方法四、熟悉人工、材料、机械台班定额消耗量的确定方法及其单价、定额基价的组成和编制方法五、熟悉建筑安装工程费用定额、工程建设其他费用定额的构成及编制方法六、了解工程造价信息、资料积累与造价指数的内容及应用第六章决策和设计阶段工程造价的确定与控制一、掌握建设项目投资估算的编制方法二、掌握建设项目设计概算的编制方法三、掌握建设项目施工图预算的编制方法四、了解决策和设计阶段工程造价的控制第七章建设工程招投标与合同价款的确定一、熟悉建设工程招标的相关内容二、掌握建设工程招标工程量清单的编制方法三、掌握建设工程招标标底的编制方法四、掌握工程投标报价的编制方法五、熟悉开标、评标与定标的相关内容六、熟悉合同价款确定的相关内容第八章建设工程施工阶段工程造价的控制与调整一、了解施工预算与工程成本控制的相关内容二、熟悉工程变更相关内容掌握合同价款的调整三、了解工程索赔的相关内容四、掌握工程价款结算的相关内容五、了解工程造价争议的产生及解决途径第九章竣工决算的编制与保险费用的处理一、了解竣工验收报告的内容二、熟悉竣工决算的内容及编制方法三、了解新增资产价值的确定方法四、熟悉建设工程质量保证金处理的相关内容第二科目《工程计量与计价实务》考试大纲一、专业基础知识(一)了解××工程的分类、组成及构造;(二)了解××工程常用材料的分类、基本性能及用途;(三)了解××工程主要施工工艺与方法;(四)了解××工程常用施工机械的分类与适用范围;(五)了解××工程施工组织设计的编制原理与方法;(六)了解××工程相关标准规范的基本内容。
第一章建设工程造价管理相关法规与制度第一节建设工程造价管理相关法律法规:1997年11月1日公布,1998年3月1日起实施。
1、包含的内容:对建筑许可、建筑工程发包与承包、建筑工程监理、建筑工程安全生产管理、建筑工程质量管理的各项规定以及相关的法律责任做出了规定。
2、立法宗旨:为了加强对建筑活动的监督管理,维护建筑市场秩序,保证建筑工程的质量和安全,规范和保障建筑各方主体的权益,促进建筑业健康发展。
3、管理范围:在中华人民共和国境内从事建筑活动,实施对建筑活动的监督管理,均应当遵循本法。
(一)建筑许可:包括建筑工程施工许可和从业资格两方面1、建筑工程施工许可制度:指建设行政主管部门依据法定程序和条件,审查建筑工程的施工条件,对符合条件者准许开工并颁发施工许可证的管理制度。
2、限额以下的小型建筑工程不需要向建设行政主管部门领取施工许可证。
我省规定限额是20万。
3、施工许可证必须在开工日期前领取。
施工许可证由建设单位申请领取。
县级以上人民政府的建设行政主管部门是施工许可证的审查和发放机关。
4、按照国务院规定的权限和程序批准开工报告的建筑工程,不再领取施工许可证。
5、申请领取施工许可证的条件建设行政主管部门自收到申请十五日内,对符合条件的申请颁布发施工许可证。
6、施工许可证的期限:三个月可申请延期,延期以两次为限,每次不超过三个月。
施工许可证的废止:①在施工许可证的有效期内未开工,且建设单位没有向原发证机关申请延期; ②建设单位在申请了两次延期后仍未开工。
7、从业资格:(1)单位资质(2)专业技术人员资格:从事建筑活动的专业技术人员应依法取得相应的执业资格证书,并在执业资格证书许可的范围内从事建筑活动。
(二)建筑工程发包与承包1、发包与承包的概念建筑工程的发包,是指建筑工程的建设单位(或总承包单位)将建筑工程任务的全部或一部分通过招标或其他方式,交付给具有从事建筑活动的法定从业资格的单位完成,并按约定支付报酬的行为。
本考试大纲分为《工程造价基础知识》和《工程计量与计价实务》(××工程)两个科目。
其中《工程造价基础知识》科目实行全国统一的水平要求,中国建设工程造价管理协会组织编写了《工程造价基础知识》考试培训教材,供各地方、各行业管理机构及应考人员使用。
《工程计量与计价实务》(××工程)考试大纲及培训教材由各地方、各行业有关管理机构自行编制。
编 制 说 明一、造价员资格考试分“工程造价基础知识”和“工程计量与计价实务(××工程)”两个科目。
其中“工程计量与计价实务(××工程)”分若干个专业,由各地方、各行业管理机构自行编制考试大纲,送中国建设工程造价管理协会备案。
二、造价员资格考试的两个科目应单独考试、单独计分。
“工程造价基础知识”科目的考试时间为2小时,考试试题实行100分制,试题类型为单项选择和多项选择题。
“工程计量与计价实务(××工程)”科目的考试时间由各地方、各行业有关管理机构自行确定,试题类型建议为工程造价文件编制的应用实例。
三、考试大纲对专业知识的要求分掌握、熟悉和了解三个层次。
掌握即要求应考人员具备解决实际工作问题的能力;熟悉即要求应考人员对该知识具有深刻的理解;了解即要求应考人员对该知识有正确的认知。
第一科目:《工程造价基础知识》一、工程造价相关法规与制度(一)了解工程造价管理相关法律、法规与制度;(二)了解造价员管理制度和造价工程师执业资格制度;(三)了解工程造价咨询及其管理制度。
二、建设项目管理(一)了解项目管理的概念;(二)了解建设项目管理的概念、内容与程序;(三)熟悉建设项目、单项工程、单位工程、分部分项工程的概念与划分;(四)了解建设项目的成本管理内容、控制理论与方法,了解建设项目风险管理的基本知识。
三、建设工程合同管理(一)了解合同法的有关内容;(二)了解建设工程管理涉及的相关合同,熟悉工程造价管理相关合同;(三) 熟悉建设工程合同类型及其选择方法;(四)了解建设工程施工合同文件的组成,熟悉建设工程施工合同造价相关条款;(五)熟悉建设工程总承包合同及分包合同的订立、履行与变更的基本原则;(六)了解建设工程施工合同争议的解决办法。
全国造价员考试第一科目:《工程造价基础知识》考试大纲
一、工程造价相关法规与制度
(一)了解工程造价管理相关法律、法规与制度;
(二)了解造价员管理制度和造价工程师执业资格制度;
(三)了解工程造价咨询及其管理制度。
二、建设项目管理
(一)了解项目管理的概念;
(二)了解建设项目管理的概念、内容与程序;
(三)熟悉建设项目、单项工程、单位工程、分部分项工程的概念与划分;
(四)了解建设项目的成本管理内容、控制理论与方法,了解建设项目风险管理的基本知识。
三、建设工程合同管理
(一)了解合同法的有关内容;
(二)了解建设工程管理涉及的相关合同,熟悉工程造价管理相关合同;
(三)熟悉建设工程合同类型及其选择方法;
(四)了解建设工程施工合同文件的组成,熟悉建设工程施工合同造价相关条款;
(五)熟悉建设工程总承包合同及分包合同的订立、履行与变更的基本原则;
(六)了解建设工程施工合同争议的解决办法。
四、工程造价的构成
(一)熟悉我国建设工程造价的概念和构成;
(二)熟悉设备及工器具购置费的概念和构成;
(三)掌握建筑工程费、安装工程费的概念和构成;
(四)熟悉工程建设其他费用的概念、构成;
(五)了解预备费的概念和构成;
(六)了解建设期利息的概念。
五、工程造价计价方法和依据
(一)熟悉建设工程造价计价方法和特点;
(二)熟悉建设工程造价计价依据分类、作用与特点;
(三)了解建筑安装工程预算定额、概算定额和投资估算指标的编制原则和方法;(四)熟悉人工、材料、机械台班定额消耗量的确定方法及其单价的组成和编制方法;(五)掌握预算定额、概算定额单价的编制方法;
(六)熟悉建设工程费用定额的构成;
(七)了解工程造价资料积累的内容、方法及应用。
六、决策和设计阶段工程造价的确定与控制
(一)了解决策和设计阶段影响工程造价的主要因素;
(二)了解可行性研究报告主要内容和作用;
(三)掌握投资估算的编制方法;
(四)掌握设计概算的编制方法;
(五)掌握施工图预算的编制方法;
(六)了解方案比选、优化设计、限额设计的基本方法。
七、建设项目招投标与合同价款的确定
(一)熟悉建设项目招投标程序;
(二)熟悉招标文件的组成与内容;
(三)掌握建设工程招标工程量清单的编制方法;
(四)掌握工程招标标底和投标报价的编制方法;
(五)熟悉评标定标方法和合同价款的确定;
(六)熟悉工程分包招投标,设备、材料采购招投标合同价款的确定方法。
八、工程施工阶段工程造价的控制与调整
(一)熟悉工程变更的处理,掌握合同价款的调整方法;
(二)了解合同预付款、工程进度款的支付方法;
(三)了解工程索赔的概念、处理原则与依据;
(四)掌握工程结算的编制与审查。
九、竣工决算的编制与保修费用的处理
(一)了解竣工验收报告的组成;
(二)熟悉竣工决算的内容和编制方法;
(三)了解新增资产价值的确定方法;
(四)熟悉保修费用的处理方法。
附录:
1. 工程造价相关法律、行政法规
2. 工程造价相关综合性规章和规范性文件
3. 中国建设工程造价管理协会有关文件
4. 各省、自治区、直辖市或建设行政主管部门的工程造价相关法规与规章
造价员2011年考试每日一练(02.18)
2011年02月18日 15:48
1.建设工程是指建造新的或改造原有的固定资产。
他的全部工作包括:[ ]
A、建设项目的预备、筹建、设备购置
B、生产大修理、购进施工机械
C、勘察设计、试车调试
D、建筑安装、竣工投产
2.按建设工程投资用途分为生产性建设项目的有[ ]
A、运输工程项目
B、能源工程项目
C、物质文化生活需要的项目
D、工业工程项目
E、农田水利工程项目等
3.由建设行政主管部门根据合理的施工组织设计,按照正常施工条件下制定的,生产一个规定计量单位工程合格产品所需[ ]的社会平均消耗量,称为消耗量定额。
A、人工
B、材料
C、机械台班
D、管理费
E、利润
4.咨询业作为一个产业的形成,是技术进步和社会经济发展的结果。
在国民经济产业分类中属于[ ]并具有[ ]社会功能。
A、第一产业
B、第三产业
C、服务和引导功能
D、指导和引导功能
E、联系功能
5.我国工料单价法的建筑安装工程造价由直接工程费、间接费、利润和税金构成。
其中直接工程费包括[ ]
A、人工费和材料费
B、施工机械使用费
C、临时设施费和现场管理体费
D、企业管理费
E、其他直接费
答案:
1.ACD
2.ABDE
3.ABC
4.B CE
5.ABCE。