C语言实现CRC16校验 详解
- 格式:pdf
- 大小:85.80 KB
- 文档页数:5
CRC16校验算法实现CRC16算法基于二进制位的异或和移位操作,它将数据按照二进制形式进行处理。
CRC16算法采用了多项式除法的思想,通过对数据进行除法运算并计算余数,生成一定长度的冗余校验码,用于检测数据是否出现错误。
1.首先,需要选择一个CRC-16生成多项式。
常用的生成多项式有多个,常见的有CRC-CCITT(0x1021)、CRC-IBM(0x8005)等。
生成多项式决定了CRC-16算法的性能和效果。
2.将待校验的数据按照二进制形式进行处理。
如果数据是字符串,则需要将字符串转换为二进制形式。
可以使用ASCII码表将每个字符转换为对应的二进制形式。
3.初始化CRC寄存器为一个指定的值(通常为0xFFFF)。
4.对数据进行逐位处理。
从高位到低位,逐位将数据与CRC寄存器进行异或操作。
如果结果为1,则进行一次右移操作。
如果结果为0,则直接进行一次右移操作。
重复该操作直到处理完所有的位。
5.当所有的位处理完成后,将CRC寄存器的当前值作为校验码。
下面是一个简单的CRC16算法实现的示例代码(基于CRC-CCITT生成多项式,0x1021):```pythondef crc16(data):crc = 0xFFFF # 初始化CRC寄存器为0xFFFF#CRC-CCITT生成多项式polynomial = 0x1021for byte in data:crc ^= (byte << 8) # 将数据与CRC寄存器进行异或操作for _ in range(8):if crc & 0x8000:crc = (crc << 1) ^ polynomialelse:crc <<= 1return crc & 0xFFFF#示例用法data = "hello world"data_bytes = [ord(c) for c in data] # 将字符串转换为对应的ASCII码列表checksum = crc16(data_bytes)print("CRC16校验码:", checksum)```在上述示例代码中,crc16函数接收一个数据参数,该数据参数可以是字符串、字节数组等形式。
C语言实现CRC16校验1.定义CRC16多项式和初始化值:CRC16校验使用的多项式可以是多种不同的值,常用的是0x8005、此外,需要定义一个初始值,初值可为0xFFFF。
```c#define CRC16_POLY 0x8005#define CRC16_INIT 0xFFFF```2.实现CRC16计算函数:根据CRC16校验算法,需要对输入数据的每个字节进行计算,不断更新CRC16值,最终得到校验结果。
```cunsigned short crc16(unsigned char *data, int length)unsigned short crc = CRC16_INIT;int i, j;for (i = 0; i < length; i++)crc ^= (unsigned short) data[i] << 8;for (j = 0; j < 8; j++)if (crc & 0x8000)crc = (crc << 1) ^ CRC16_POLY;} elsecrc = crc << 1;}}}return crc;```3.调用CRC16计算函数:将需要校验的数据传递给CRC16计算函数,并得到校验结果。
```cint mai//示例数据unsigned char data[] = {0x01, 0x02, 0x03, 0x04, 0x05};int length = sizeof(data) / sizeof(data[0]);//计算CRC16校验值unsigned short crc = crc16(data, length);//打印结果printf("CRC16校验值为:%04X\n", crc);return 0;```以上就是一个简单的C语言实现CRC16校验的代码。
请注意,这只是一个实现的简化版本,对于更复杂的数据校验场景,可能需要更多的处理。
最详细易懂的CRC-16校验原理(附源程序)1、循环校验码(CRC码):是数据通信领域中最常用的一种差错校验码,其特征是信息字段和校验字段的长度可以任意选定。
2、生成CRC码的基本原理:任意一个由二进制位串组成的代码都可以和一个系数仅为‘和’取值的多项式一一对应。
例如:代码对应的多项式为X6+X4+X2+X+1,而多项式为X5+X3+X2+X+1对应的代码101111 o标准CRC生成多项式如下表:名称生成多项式简记式*标准引用CRC-4 x4+x+1 3 ITU G.704CRC-8 x8+x5+x4+1 0x31CRC-8 x8+x2+x1+1 0x07CRC-8x8+x6+x4+x3+x2+x10x5ECRC-12 x12+x11+x3+x+1 80FCRC-16 x16+x15+x2+1 8005 IBM SDLCCRC16-CCITT x16+x12+x5+1 1021 ISO HDLC, ITU X.25, V.34/V.41/V.42, PPP-FCSCRC-32 x32+x26+x23+...+x2+x+1 04C11DB7 ZIP, RAR, IEEE 802 LAN/FDDI,IEEE 1394, PPP-FCSCRC-32c x32+x28+x27+...+x8+x6+1 1EDC6F41 SCTP3、CRC-16校验码的使用:现选择最常用的CRC-16校验,说明它的使用方法。
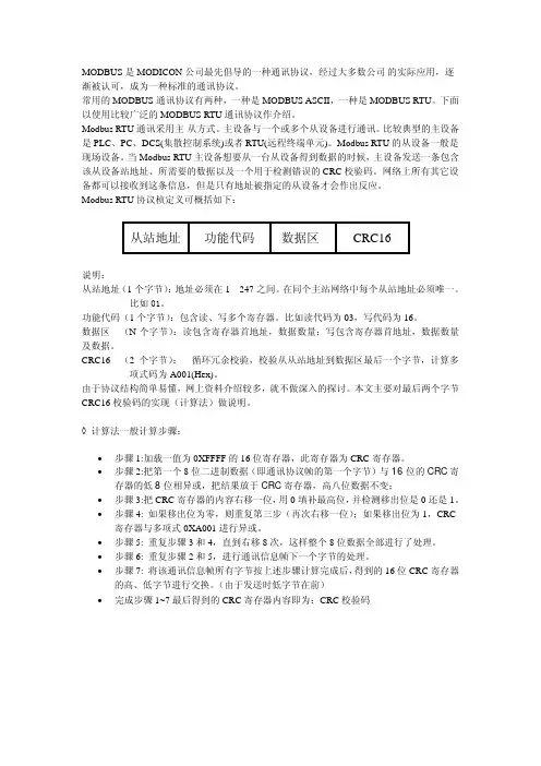
根据Modbus协议,常规485通讯的信息发送形式如下:地址功能码数据信息校验码1byte 1byte nbyte 2byteCRC校验是前面几段数据内容的校验值,为一个16位数据,发送时,低8位在前,高8为最后。
例如:信息字段代码为:1011001,校验字段为:1010。
发送方:发出的传输字段为:1 0 1 1 0 0 1 1 0 10信息字段校验字段接收方:使用相同的计算方法计算出信息字段的校验码,对比接收到的实际校验码,如果相等及信息正确,不相等则信息错误;或者将接受到的所有信息除多项式,如果能够除尽,贝y 信息正确。
crc16 citt false c语言CRC16是一种常用的循环冗余校验算法,它可以用于检测和纠正数据传输中的错误。
在C语言中,我们可以使用CRC16算法来计算校验和,并判断数据的完整性。
CRC16算法采用的是多项式除法,具体的计算过程如下:1. 首先,我们需要定义一个16位的CRC寄存器,初始值为0xFFFF。
2. 然后,我们将待校验的数据按位进行处理,从高位到低位逐个与CRC寄存器进行异或运算。
3. 接着,我们将CRC寄存器的值右移一位,如果最低位是1,则将寄存器与一个预设的固定值(0xA001)进行异或运算。
4. 重复上述步骤,直到所有的数据位都被处理完毕。
5. 最后,CRC寄存器的值就是计算得到的校验和。
在C语言中,我们可以通过编写一个函数来实现CRC16的计算。
下面是一个示例代码:```c#include <stdio.h>#include <stdint.h>uint16_t crc16(uint8_t *data, int length){uint16_t crc = 0xFFFF;for (int i = 0; i < length; i++) {crc ^= (uint16_t)data[i];for (int j = 0; j < 8; j++) {if (crc & 0x0001) {crc = (crc >> 1) ^ 0xA001;} else {crc >>= 1;}}}return crc;}int main(){uint8_t data[] = {0x01, 0x02, 0x03, 0x04, 0x05}; int length = sizeof(data) / sizeof(data[0]);uint16_t checksum = crc16(data, length);printf("CRC16 checksum: 0x%04X\n", checksum);return 0;}```在上述代码中,我们首先定义了一个crc16函数,它接受一个指向数据数组的指针和数据的长度作为输入,返回一个16位的校验和。
CRC16(循环冗余校验码)是一种通过对数据进行多项式除法来生成校验码的方法。
它通常用于数据传输过程中的错误检测和校验,以确保数据的完整性和准确性。
CITT False CRC16 是其中一种常见的CRC16 校验码算法,它采用了 CITT 标准的多项式生成 16 位的校验码。
在 C 语言中,我们可以通过编写相应的函数来实现 CITT False CRC16 校验码的生成和验证。
本文将对 CITT False CRC16 算法进行介绍,并提供一个基于 C 语言的实现示例。
一、CITT False CRC16 算法介绍CITT False CRC16 算法采用了多项式 0x1021(x^16 + x^12 + x^5 + 1)来生成 16 位的校验码。
该算法将数据与 0x8005 进行按位异或运算,然后将结果与 0x8408 进行按位取反操作。
最终得到的余数就是 16 位的 CRC16 校验码。
该算法在数据通信领域得到了广泛的应用,因其计算速度快、效果稳定而备受青睐。
二、CITT False CRC16 算法实现在 C 语言中实现 CITT False CRC16 算法并不复杂,我们可以编写一个函数来完成 CRC16 校验码的生成和验证。
以下是一个基于 C 语言的示例代码:```c#include <stdio.h>#include <stdint.h>// 定义 CITT False CRC16 多项式#define POLY 0x1021// 计算 CRC16 校验码uint16_t crc16(uint8_t *data, uint32_t len) {uint16_t crc = 0;for (uint32_t i = 0; i < len; i++) {crc = crc ^ (data[i] << 8);for (int j = 0; j < 8; j++) {if (crc 0x8000) {crc = (crc << 1) ^ POLY;} else {crc = crc << 1;}}}return crc;}int m本人n() {// 测试数据uint8_t test_data[] = {0x01, 0x02, 0x03, 0x04, 0x05};uint32_t data_len = sizeof(test_data) / sizeof(test_data[0]);// 计算 CRC16 校验码uint16_t crc_code = crc16(test_data, data_len);printf("CRC16 校验码为:04X\n", crc_code);return 0;}```以上示例代码中,我们定义了一个 crc16 函数来计算 CITT False CRC16 校验码,同时编写了一个 m本人n 函数来调用 crc16 函数并打印结果。
c#CRC-16MODBUS校验计算⽅法及异或校验算法⼗年河东,⼗年河西,莫欺少年穷学⽆⽌境,精益求精只要是代码,如下:///<summary>///低字节在前///</summary>///<param name="pDataBytes"></param>///<returns></returns>static byte[] CRC16LH(byte[] pDataBytes){ushort crc = 0xffff;ushort polynom = 0xA001;for (int i = 0; i < pDataBytes.Length; i++){crc ^= pDataBytes[i];for (int j = 0; j < 8; j++){if ((crc & 0x01) == 0x01){crc >>= 1;crc ^= polynom;}else{crc >>= 1;}}}byte[] result = BitConverter.GetBytes(crc);return result;}///<summary>///⾼字节在前///</summary>///<param name="pDataBytes"></param>///<returns></returns>static byte[] CRC16HL(byte[] pDataBytes){ushort crc = 0xffff;ushort polynom = 0xA001;for (int i = 0; i < pDataBytes.Length; i++){crc ^= pDataBytes[i];for (int j = 0; j < 8; j++){if ((crc & 0x01) == 0x01){crc >>= 1;crc ^= polynom;}else{crc >>= 1;}}}byte[] result = BitConverter.GetBytes(crc).Reverse().ToArray() ;return result;}还有两个供⼤家验证的byte数组,如下:List<byte> llsst = new List<byte>() {0x79,0x79,0x01,0x01,0x00,0x1C,0x01,0x90,0x00,0x01,0x28,0xC3,0xC1,0x00,0xE9,0x9E,0x00,0x00,0x00,0x00,0x52,0x85,0x00,0x01,0x11,0x8E,0x15,0x02,0xD0,0x41,0x3E,0x02,0x0B var CrcLs3t22 = CRC16LH(llsst.ToArray());var CrcLs2t25 = CRC16HL(llsst.ToArray());低字节在前的结果为:83 9A⾼字节在前的结果为:9A 83异或校验算法:public static byte XOR_Check(List<byte> pbuf){int res = 0;int len = pbuf.Count;for (int i = 0; i < len; i++){res ^= pbuf[i];}return BitConverter.GetBytes(res)[0];}@天才卧龙的博客。
crc16校验算法c语言crc16校验算法是一种常用的数据校验方法,它可以检测出数据传输或存储过程中的错误,并提供纠错的依据。
crc16校验算法的原理是将待校验的数据看作一个多项式,用一个固定的生成多项式对其进行除法运算,得到的余数就是crc16校验码。
生成多项式的选择会影响crc16校验算法的性能,不同的应用场景可能需要不同的生成多项式。
本文主要介绍一种常用的生成多项式,即CRC-CCITT,它的二进制表示为0x1021,十六进制表示为0x11021。
本文将介绍三种实现crc16校验算法c语言的方法,分别是按位计算、按半字节计算和按单字节计算。
这三种方法的原理都是基于生成多项式对数据进行除法运算,但是具体的实现方式有所不同,各有优缺点。
下面分别介绍这三种方法,并给出相应的c语言代码。
按位计算按位计算是最直接的实现方式,它是将待校验的数据和生成多项式按位进行异或运算,得到余数。
这种方法的优点是不需要额外的存储空间,缺点是效率较低,需要循环处理每一位数据。
按位计算的c语言代码如下:#include<stdint.h>#define CRC_CCITT 0x1021//生成多项式//函数名称:crc_cal_by_bit;按位计算CRC//函数参数:uint8_t * ptr;指向发送缓冲区的首字节// uint32_t len;要发送的总字节数//函数返回值:uint16_tuint16_t crc_cal_by_bit(uint8_t*ptr, uint32_t len) {uint32_t crc =0xffff; //初始值while (len--!=0) {for (uint8_t i =0x80; i !=0; i >>=1) { //处理每一位数据crc <<=1; //左移一位if ((crc &0x10000) !=0) //如果最高位为1,则异或生成多项式crc ^=0x11021;if ((*ptr & i) !=0) //如果当前数据位为1,则异或生成多项式crc ^= CRC_CCITT;}ptr++; //指向下一个字节}uint16_t retCrc = (uint16_t)(crc &0xffff); //取低16位作为结果return retCrc;}按半字节计算按半字节计算是对按位计算的优化,它是将待校验的数据和生成多项式按半字节(4位)进行异或运算,得到余数。
CRC16C语⾔实现最近看到⼀个实现crc16的⼩程序,刚开始,不明觉厉,于是花了⼀个周末去know how。
CRC(Cyclic Redundancy Check)循环冗余校验是常⽤的数据校验⽅法。
先说说什么是数据校验。
数据在传输过程(⽐如通过⽹线在两台计算机间传⽂件)中,由于传输信道的原因,可能会有误码现象(⽐如说发送数字5但接收⽅收到的却是6),如何发现误码呢?⽅法是发送额外的数据让接收⽅校验是否正确,这就是数据校验。
最容易想到的校验⽅法是和校验,就是将传送的数据(按字节⽅式)加起来计算出数据的总和,并将总和传给接收⽅,接收⽅收到数据后也计算总和,并与收到的总和⽐较看是否相同。
如果传输中出现误码,那么总和⼀般不会相同,从⽽知道有误码产⽣,可以让发送⽅再发送⼀遍数据。
CRC校验也是添加额外数据做为校验码,这就是CRC校验码,那么CRC校验码是如何得到的呢? ⾮常简单,CRC校验码就是将数据除以某个固定的数(⽐如ANSI-CRC16中,这个数是0x18005),所得到的余数就是CRC校验码。
那这⾥就有⼀个问题,我们传送的是⼀串字节数据,⽽不是⼀个数据,怎么将⼀串数字变成⼀个数据呢?这也很简单,⽐如说2个字节B1,B2,那么对应的数就是(B1<<8)+B2;如果是3个字节B1,B2,B3,那么对应的数就是((B1<<16)+(B2<<8)+B3),⽐如数字是0x01,0x02,0x03,那么对应的数字就是0x10203;依次类推。
如果字节数很多,那么对应的数就⾮常⾮常⼤,不过幸好CRC只需要得到余数,⽽不需要得到商。
从上⾯介绍的原理我们可以⼤致知道CRC校验的准确率,在CRC8中出现了误码但没发现的概率是1/256,CRC16的概率是1/65536,⽽CRC32的概率则是1/2^32,那已经是⾮常⼩了,所以⼀般在数据不多的情况下⽤CRC16校验就可以了,⽽在整个⽂件的校验中⼀般⽤CRC32校验。
CRC校验C语言实现,转载请注明出处,谢谢CRC(Cyclic Redundancy Check)校验应用较为广泛,以前为了处理简单,在程序中大多数采用LRC(Longitudinal Redundancy Check)校验,LRC校验很好理解,编程实现简单。
用了一天时间研究了CRC的C语言实现,理解和掌握了基本原理和C语言编程。
结合自己的理解简单写下来。
1、CRC简介CRC检验的基本思想是利用线性编码理论,在发送端根据要传送的k位二进制码序列,以一定的规则产生一个检验码r位(就是CRC码),附在信息后面,构成一个新的二进制码序列数共(k+r)位,最后发送出去。
接收端根据同样的规则校验,以确定传送中是否出错。
接收端有两种处理方式:1、计算k位序列的CRC码,与接收到的CRC比较,一致则接收正确。
2、计算整个k+r位的CRC码,若为0,则接收正确。
CRC码有多种检验位数,8位、16位、32位等,原理相同。
16位的CRC码产生的规则是先将要发送的二进制序列数左移16位(即乘以2的16次方后),除以一个多项式,最后所得到的余数就是CRC码。
求CRC码所采用的是模2运算法则,即多项式除法中采用不带借位的减法运算,运算等同于异或运算。
这一点要仔细理解,是编程的基础。
CRC-16: (美国二进制同步系统中采用) G(X) = X16 + X15 + X2 + 1CRC-CCITT: (由欧洲CCITT推荐) G(X) = X16 + X12 + X5 + 1CRC-32: G(X) = X32 + X26 + X23 + X22 + X16 +X12 + X11 + X10 + X8 + X7 + X5 + X4 + X2 + X1 + 12、按位计算CRC采用CRC-CCITT多项式,多项式为0x11021,C语言编程时,参与计算为0x1021,这个地方得深入思考才能体会其中的奥妙,分享一下我的思路:当按位计算CRC时,例如计算二进制序列为1001 1010 1010 1111时,将二进制序列数左移16位,即为1001 1010 1010 1111 (0000 0000 0000 0000),实际上该二进制序列可拆分为1000 0000 0000 0000 (0000 0000 0000 0000) + 000 0000 0000 0000 (0000 0000 0000 0000) + 00 0000 0000 0000 (0000 0000 0000 0000) + 1 0000 0000 0000 (0000 0000 0000 0000) + ……现在开始分析运算:<1>对第一个二进制分序列求余数,竖式除法即为0x10000 ^ 0x11021运算,后面的0位保留;<2>接着对第二个二进制分序列求余数,将第一步运算的余数*2后再和第二个二进制分序列一起对0x11021求余,这一步理解应该没什么问题。
crc16 citt false c语言-回复"crc16 citt false c语言"主题下的文章- 在C语言中实现CRC16算法引言:在计算机科学中,循环冗余校验(CRC)是一种常用的差错检测技术。
CRC16是其中一种常用的CRC算法之一,它使用16位的二进制整数作为检验码。
本文将介绍如何在C语言中实现CRC16算法,并给出一个使用CRC16算法的示例。
第一步:理解CRC16算法CRC16是通过对时间序列的数据进行多项式计算得到的。
这个多项式是一个特定的16位二进制整数。
CRC算法涉及到数据的移位与异或操作,并且需要预先定义一个固定的生成多项式。
每个输入都会在进行计算之前补上特定的补位,以确保生成的余数具有相应的长度。
第二步:选择一个合适的生成多项式在实现CRC16算法之前,我们需要选择一个合适的生成多项式。
这个生成多项式决定了CRC算法的性能。
一个常用的CRC16生成多项式是0x8005(二进制形式为1000000000000101)。
选择好生成多项式后,我们将继续实现CRC16算法。
第三步:编写CRC16算法的函数在C语言中,实现CRC16算法非常简单。
我们可以编写一个函数来计算CRC16校验码。
#include <stdio.h>unsigned short crc16(unsigned char *data, unsigned int length) { unsigned int i;unsigned short crc = 0xFFFF; 初始值为0xFFFFwhile (length) {crc ^= *data++; 将当前数据字节异或到CRC中for (i = 0; i < 8; ++i) {if (crc & 1) {crc >>= 1;crc ^= 0xA001; 生成多项式0x8005的二进制补码} else {crc >>= 1;}}}return crc;}int main() {unsigned char data[] = "Hello, CRC16!";unsigned short checksum = crc16(data, sizeof(data) - 1); 减去终止符'\0'printf("CRC16 checksum: 0x04X\n", checksum);return 0;}(以上代码已经考虑了`crc16 citt false c语言`)第四步:运行并验证CRC16算法当我们编写完成CRC16算法的函数后,我们可以运行程序并测试其效果。
【转】crc16⼏种标准校验算法及c语⾔代码⼀、CRC16校验码的使⽤ 现选择最常⽤的CRC-16校验,说明它的使⽤⽅法。
根据Modbus协议,常规485通讯的信息发送形式如下: 地址功能码数据信息校验码 1byte 1byte nbyte 2byte CRC校验是前⾯⼏段数据内容的校验值,为⼀个16位数据,发送时,低8位在前,⾼8为最后。
例如:信息字段代码为: 1011001,校验字段为:1010。
发送⽅:发出的传输字段为: 1 0 1 1 0 0 1 1 0 10 信息字段校验字段 接收⽅:使⽤相同的计算⽅法计算出信息字段的校验码,对⽐接收到的实际校验码,如果相等及信息正确,不相等则信息错误;或者将接受到的所有信息除多项式,如果能够除尽,则信息正确。
⼆、CRC16校验码计算⽅法 常⽤查表法和计算法。
计算⽅法⼀般都是: (1)、预置1个16位的寄存器值0xFFFF,称此寄存器为CRC寄存器; (2)、把第⼀个8位⼆进制数据(既通讯信息帧的第⼀个字节)与16位的CRC寄存器的低 8位相异或,把结果放于CRC寄存器,⾼⼋位数据不变; (3)、把CRC寄存器的内容右移⼀位(朝⾼位)⽤0填补最⾼位,并检查右移后的移出位; (4)、如果移出位为0:重复第3步(再次右移⼀位);如果移出位为1,CRC寄存器与⼀多 项式(A001)进⾏异或; (5)、重复步骤3和4,直到右移8次,这样整个8位数据全部进⾏了处理; (6)、重复步骤2到步骤5,进⾏通讯信息帧下⼀个字节的处理; (7)、将该通讯信息帧所有字节按上述步骤计算完成后,得到的16位CRC寄存器的⾼、低 字节进⾏交换; (8)、最后得到的CRC寄存器内容即为:CRC码。
以上计算步骤中的多项式A001是8005按位颠倒后的结果。
查表法是将移位异或的计算结果做成了⼀个表,就是将0~256放⼊⼀个长度为16位的寄存器中的低⼋位,⾼⼋位填充0,然后将该寄存器与多项式0XA001按照上述3、4步骤,直到⼋位全部移出,最后寄存器中的值就是表格中的数据,⾼⼋位、低⼋位分别单独⼀个表。
下面我们以CRC-16为例来说明任意长度数据流的CRC校验码生成过程。
我们采用将数据流分成若干个8bit 字符,并由低字节到高字节传送的并行方法来求CRC校验码。
具体计算过程为:用一个16bit的寄存器来存放CRC校验值,且设定其初值为0x0000;将数据流的第一个8bit与16bit的CRC寄存器的高字节相异或,并将结果存入CRC寄存器高字节;CRC寄存器左移一位,最低1bit补零,同时检查移出的最高1bit,若移出的最高1bit为0,则继续按上述过程左移,若最高1bit为1,则将CRC寄存器中的值与生成多项式码相异或,结果存入CRC寄存器值;继续左移并重复上述处理方法,直到将8bit数据处理完为止,则此时CRC寄存器中的值就是第一个8bit数据对应的CRC校验码;然后将此时CRC寄存器的值作为初值,用同样的处理方法重复上述步骤来处理下一个8bit数据流,直到将所有的8bit字符都处理完后,此刻CRC寄存器中的值即为整个数据流对应的CRC校验码。
下面示出了其计算过程的流程图:在用C语言编写CRC校验码的实现程序时我们应该注意,生成多项式对应的十六进制数为0x18005,由于CRC寄存器左移过程中,移出的最高位为1时与相异或,所以与16bit的CRC寄存器对应的生成多项式的十六进制数可用0x8005表示。
下面给出并行处理8bit数据流的C源程序:unsigned short crc_dsp(unsigned short reg, unsigned char data_crc)//reg为crc寄存器,data_crc为将要处理的8bit数据流{unsigned short msb; //crc寄存器将移出的最高1bitunsigned short data;unsigned short gx = 0x8005, i = 0; //i为左移次数,gx为生成多项式data = (unsigned short)data_crc;data = data << 8;reg = reg ^ data;do{msb = reg & 0x8000;reg = reg << 1;if(msb == 0x8000){reg = reg ^ gx;}i++;}while(i < 8);return (reg);}以上为处理每一个8bit数据流的子程序,在计算整个数据流的CRC校验码时,我们只需将CRC_reg的初值置为0x0000,求第一个8bit的CRC值,之后,即可将上次求得的CRC值和本次将要处理的8bit数据作为函数实参传递给上述子程序的形参进行处理即可,最终返回的reg值便是我们所想得到的整个数据流的CRC校验值。
CRC16校验C语⾔程序源码-(附完整的可执⾏的C语⾔代码)CRC16校验C语⾔程序源码-(附完整的可执⾏的C语⾔代码)CRC16校验C语⾔程序源码(附完整的可执⾏的C语⾔代码)//CRC16校验在通讯中应⽤⼴泛,这⾥不对其理论进⾏讨论,只对常见的2种//实现⽅法进⾏测试。
⽅法⼀:查表法(256长度的校验表)速度快,准确,但是对于单⽚机设备存储占⽤⼤,且校验表长度⼤,输⼊时容易出现错误。
// ---------------- POPULAR POLYNOMIALS ----------------// CCITT: x^16 + x^12 + x^5 + x^0 (0x1021) // CRC-16: x^16 + x^15 + x^2 + x^0 (0x8005) #define CRC_16_POLYNOMIALS 0x8005const BYTE chCRCHTalbe[] = // CRC ⾼位字节值表{0x00, 0xC1, 0x81, 0x40, 0x01, 0xC0, 0x80, 0x41, 0x01, 0xC0, 0x80, 0x41,0x00, 0xC1, 0x81, 0x40, 0x01, 0xC0, 0x80, 0x41, 0x00, 0xC1, 0x81, 0x40,0x00, 0xC1, 0x81, 0x40, 0x01, 0xC0, 0x80, 0x41, 0x01, 0xC0, 0x80, 0x41,0x00, 0xC1, 0x81, 0x40, 0x00, 0xC1, 0x81, 0x40, 0x01, 0xC0, 0x80, 0x41,0x00, 0xC1, 0x81, 0x40, 0x01, 0xC0, 0x80, 0x41, 0x01, 0xC0, 0x80, 0x41,0x00, 0xC1, 0x81, 0x40, 0x01, 0xC0, 0x80, 0x41, 0x00, 0xC1, 0x81, 0x40,0x00, 0xC1, 0x81, 0x40, 0x01, 0xC0, 0x80, 0x41, 0x00, 0xC1, 0x81, 0x40,0x01, 0xC0, 0x80, 0x41, 0x01, 0xC0, 0x80, 0x41, 0x00, 0xC1, 0x81, 0x40,0x00, 0xC1, 0x81, 0x40, 0x01, 0xC0, 0x80, 0x41, 0x01, 0xC0, 0x80, 0x41,0x00, 0xC1, 0x81, 0x40, 0x01, 0xC0, 0x80, 0x41, 0x00, 0xC1, 0x81, 0x40,0x00, 0xC1, 0x81, 0x40, 0x01, 0xC0, 0x80, 0x41, 0x01, 0xC0, 0x80, 0x41,0x00, 0xC1, 0x81, 0x40, 0x00, 0xC1, 0x81, 0x40, 0x01, 0xC0, 0x80, 0x41,0x00, 0xC1, 0x81, 0x40, 0x01, 0xC0, 0x80, 0x41, 0x01, 0xC0, 0x80, 0x41,0x00, 0xC1, 0x81, 0x40, 0x00, 0xC1, 0x81, 0x40, 0x01, 0xC0, 0x80, 0x41,0x01, 0xC0, 0x80, 0x41, 0x00, 0xC1, 0x81, 0x40, 0x01, 0xC0, 0x80, 0x41,0x00, 0xC1, 0x81, 0x40, 0x00, 0xC1, 0x81, 0x40, 0x01, 0xC0, 0x80, 0x41,0x00, 0xC1, 0x81, 0x40, 0x01, 0xC0, 0x80, 0x41, 0x01, 0xC0, 0x80, 0x41,0x00, 0xC1, 0x81, 0x40, 0x01, 0xC0, 0x80, 0x41, 0x00, 0xC1, 0x81, 0x40,0x00, 0xC1, 0x81, 0x40, 0x01, 0xC0, 0x80, 0x41, 0x01, 0xC0, 0x80, 0x41,0x00, 0xC1, 0x81, 0x40, 0x00, 0xC1, 0x81, 0x40, 0x01, 0xC0, 0x80, 0x41,0x00, 0xC1, 0x81, 0x40, 0x01, 0xC0, 0x80, 0x41, 0x01, 0xC0, 0x80, 0x41,0x00, 0xC1, 0x81, 0x40};const BYTE chCRCLTalbe[] = // CRC 低位字节值表{0x00, 0xC0, 0xC1, 0x01, 0xC3, 0x03, 0x02, 0xC2, 0xC6, 0x06, 0x07, 0xC7,0x05, 0xC5, 0xC4, 0x04, 0xCC, 0x0C, 0x0D, 0xCD, 0x0F, 0xCF, 0xCE, 0x0E,0x0A, 0xCA, 0xCB, 0x0B, 0xC9, 0x09, 0x08, 0xC8, 0xD8, 0x18, 0x19, 0xD9, 0x1B, 0xDB, 0xDA, 0x1A, 0x1E, 0xDE, 0xDF, 0x1F, 0xDD, 0x1D, 0x1C, 0xDC, 0x14, 0xD4, 0xD5, 0x15, 0xD7, 0x17, 0x16, 0xD6, 0xD2, 0x12, 0x13, 0xD3, 0x11, 0xD1,0xD0, 0x10, 0xF0, 0x30, 0x31, 0xF1, 0x33, 0xF3, 0xF2, 0x32, 0x36, 0xF6, 0xF7, 0x37, 0xF5, 0x35, 0x34, 0xF4, 0x3C, 0xFC, 0xFD, 0x3D, 0xFF, 0x3F, 0x3E, 0xFE, 0xFA, 0x3A, 0x3B, 0xFB, 0x39, 0xF9, 0xF8, 0x38, 0x28, 0xE8, 0xE9, 0x29, 0xEB,0x2B, 0x2A, 0xEA, 0xEE, 0x2E, 0x2F, 0xEF, 0x2D, 0xED, 0xEC, 0x2C, 0xE4, 0x24, 0x25, 0xE5, 0x27, 0xE7, 0xE6, 0x26,0x22, 0xE2, 0xE3, 0x23, 0xE1, 0x21, 0x20, 0xE0, 0xA0, 0x60, 0x61, 0xA1, 0x63, 0xA3, 0xA2, 0x62, 0x66, 0xA6, 0xA7, 0x67, 0xA5, 0x65, 0x64, 0xA4, 0x6C, 0xAC, 0xAD, 0x6D, 0xAF, 0x6F, 0x6E, 0xAE, 0xAA, 0x6A, 0x6B, 0xAB, 0x69, 0xA9, 0xA8,0x68, 0x78, 0xB8, 0xB9, 0x79, 0xBB, 0x7B, 0x7A, 0xBA, 0xBE, 0x7E, 0x7F, 0xBF, 0x7D, 0xBD, 0xBC, 0x7C, 0xB4, 0x74,0x75, 0xB5, 0x77, 0xB7, 0xB6, 0x76, 0x72, 0xB2, 0xB3, 0x73, 0xB1, 0x71, 0x70, 0xB0, 0x50, 0x90, 0x91, 0x51, 0x93, 0x53, 0x52, 0x92, 0x96, 0x56, 0x57, 0x97, 0x55, 0x95, 0x94, 0x54, 0x9C, 0x5C, 0x5D, 0x9D, 0x5F, 0x9F, 0x9E, 0x5E, 0x5A, 0x9A, 0x9B, 0x5B, 0x99, 0x59, 0x58, 0x98, 0x88, 0x48, 0x49, 0x89, 0x4B, 0x8B, 0x8A, 0x4A, 0x4E, 0x8E, 0x8F, 0x4F, 0x8D, 0x4D, 0x4C, 0x8C, 0x44, 0x84, 0x85, 0x45, 0x87, 0x47, 0x46, 0x86, 0x82, 0x42, 0x43, 0x83, 0x41, 0x81, 0x80, 0x40};WORD CRC16_1(BYTE* pchMsg, WORD wDataLen){BYTE chCRCHi = 0xFF; // ⾼CRC字节初始化BYTE chCRCLo = 0xFF; // 低CRC字节初始化WORD wIndex; // CRC循环中的索引while (wDataLen--){// 计算CRCwIndex = chCRCLo ^ *pchMsg++ ;chCRCLo = chCRCHi ^ chCRCHTalbe[wIndex];chCRCHi = chCRCLTalbe[wIndex] ;}return ((chCRCHi << 8) | chCRCLo) ;}⽅法⼀:列表法(简单表)const WORD wCRCTalbeAbs[] ={0x0000, 0xCC01, 0xD801, 0x1400, 0xF001, 0x3C00, 0x2800, 0xE401, 0xA001, 0x6C00, 0x7800, 0xB401, 0x5000, 0x9C01, 0x8801, 0x4400,};WORD CRC16_2(BYTE* pchMsg, WORD wDataLen){WORD wCRC = 0xFFFF;WORD i;BYTE chChar;for (i = 0; i < wDataLen; i++){chChar = *pchMsg++;wCRC = wCRCTalbeAbs[(chChar ^ wCRC) & 15] ^ (wCRC >> 4); wCRC = wCRCTalbeAbs[((chChar >> 4) ^ wCRC) & 15] ^ (wCRC >> 4); }return wCRC;}⽅法⼆:定义法根据CRC16/MODBUS原理直接计算,算法简单但对单⽚机计算压⼒⼤。
CRC16校验分析工业通讯中传输的数据一般是先传数据字节的低位,如:实际DATA 0x38 (0011 1000) 接收端收到为0001 1100 (0x1C),所以大部分CRC校验是处理颠倒的字节数据。
有的多项式简式为0x1021(本文以0x8005为主),目前主要的CRC算法有查表法和直接计算:1.直接计算由于数据是颠倒的所以生成项亦要倒置:0xa001(原生成多项式CRC码为0x18005,最高位始终为1故简写为0x8005,反置得到0xa001。
计算CRC时也要从其低位开始运算,且计算中数据右移(移出高位)。
异或运算满足交换律:(A^B)^C=A^(B^C),下面分析其中一种简单算法:C语言计算:计算时一次计算8bits,数据与CRC生成多项式(简式)相除,除不尽的余数与下8bits数据再异或(相减),接着进入下一8bits计算。
直到len长的数据全部计算完。
2.查表法:通过分别计算8bits(查表得到其余式)来实现逐个字节数据的CRC计算,直到全部字节数据计算完最后的余式就是CRC。
下面全是8bits查询表(256个余式的表),不过也可以4bits查询一次的计算(这样表里只需16个余式).先看程序的算法:r=0; //r是寄存器,先初始化为0//p0),t是查询表字节数据查询r高8位对应的余式,再与新得到的式子异或数据计算示意图:,之后再重复上面的步骤……若待测数据未扩展0,则此时还要计算4字节扩展0的CRC:构造CRC32查询表:一般来说,计算CRC是用“直驱表法”算法计算的,它与上面的算法非常相似,下面分析它的计算:计算步骤为(摘自文献):1. Shift the register left by one byte2. XOR the top byte just rotated out of the register with the next message byteto yield an index into the table ([0,255]).3. XOR the table value into the register.4. Goto 1 iff more augmented message bytes.C语言算法为:r=0; //r是寄存器,先初始化为0while (len--) //len是待测数据(不用扩展0)的字节长度r = (r<<8) ^ t[(r >> 24) ^ *p++]; //p是指向待测数据的指针,t是查询表相当于通过移位处理了8 个bit 的数据,相当于把之前的CRC 码的高字节(8bit)全部移出,与一个byte 的数据做XOR 运算,根据运算结果来选择一个值(称为余式),与原来的CRC 码再做一次XOR 运算,就可以得到新的CRC 码。