单采血小板采集操作规程
- 格式:doc
- 大小:33.50 KB
- 文档页数:5
浅谈单采血小板固定献血者的管理单采血小板固定献血者是指经过血小板分离技术,单独采集血小板的献血者。
由于血小板在人体内的生命时间较短,且对于一些疾病的治疗非常重要,所以单采血小板固定献血者的管理变得尤为重要。
本文将探讨单采血小板固定献血者的管理要点,并提出相关建议。
单采血小板固定献血者的招募与筛选是管理的首要步骤。
在招募献血者时,应当要求献血者具备一定的健康条件,如年龄在18-55岁之间,身体健康等。
要求献血者达到一定的体重要求,因为体重过轻的献血者往往血小板浓度较低,不适合进行单采血小板。
为了保证单采血小板固定献血者的健康状况,应对其进行定期体检。
体检项目应包括全面的血常规、肝肾功能检查、感染性疾病标志物检测等。
只有通过定期体检,才能及时发现献血者的身体状况变化,并采取相应措施。
单采血小板固定献血者的补偿与激励非常重要。
应当对单采血小板固定献血者进行适当物质上的激励,如提供适当的经济补偿,以鼓励他们积极参与。
应当对单采血小板固定献血者进行心理上的激励,即及时给予合理的表扬和鼓励,以增强其参与献血的积极性。
单采血小板固定献血者的风险防控是管理中的重要环节。
应当配备专业的医疗人员,确保每位献血者的操作程序规范,并及时处理可能出现的突发情况。
应建立健全的质量保证体系,确保献血过程中的血液质量安全。
对献血者的献血频率应加以控制,避免过度献血对其身体造成不良影响。
对单采血小板固定献血者的信息管理与追踪十分重要。
应当建立完善的献血者信息数据库,对献血者的基本信息、献血记录等进行记录和管理。
通过信息管理和追踪,可以及时了解献血者的献血情况和健康状况,并进行必要的调整和干预。
单采血小板固定献血者的管理是一个复杂而重要的工作。
只有通过科学的管理手段,才能保证其献血质量和健康安全。
在进行单采血小板固定献血者的管理时,应重视献血者的招募与筛选、定期体检、补偿与激励、风险防控以及信息管理与追踪等方面的工作,并加强与相关部门的合作与交流,共同推动单采血小板固定献血者管理工作的发展与完善。
浅谈单采血小板过程的管理目的探讨单采血小板过程的关键环节,以达到采血小板过程的全方位管理。
方法找出单采血小板过程的关键环节,采取行之有效的措施,确保单采血小板过程安全有序进行。
结果单采血小板过程的得到有效管理,保证了献血者的安全和血小板产品质量。
结论对单采血小板过程的管理是献血服务质量体系规范实施的体现,有利于临床用血安全。
标签:单采血小板;过程;管理单采血小板是通过血细胞分离机将献血者的部分血液采集到特殊的无菌管道内,经过体外循环离心后,分离出血小板,再将其余成分回输给献血者。
在单采过程中,献血者离体血量大,捐献时间长,且需要输入大量的抗凝剂,采集后的血小板产品需在(22±2)℃温度下振荡保存,该温度有利于产品内细菌生长与繁殖。
因此,每个采供血机构应加强单采血小板过程中各个关键环节的管理,确保献血者的安全,保证血小板产品的质量与用血安全。
笔者从事成分献血服务工作多年,现将本中心在单采血小板过程管理方面的经验与体会,采取的方法与措施从以下九个方面进行了总结,供同行们参考。
1献血者预约与筛选的管理1.1献血者预约预约献血者时,在《血液管理信息系统》中查询献血者的既往献血记录,核实不处于被暂时或永久屏蔽状态,交代献血前注意事项,如,清淡饮食,适当补充水分,睡眠充足、避免饮酒和疲劳等,把好安全献血第一关。
1.2献血者筛选1.2.1身份核对核对献血者的有效身份证件,防止冒名顶替献血。
再次在《血液管理信息系统》中查询献血者的信息,确认不处于被暂时或永久屏蔽状态。
1.2.2体检要求献血者必须符合《献血者健康检查要求》[1],在献血前1w 不得服用阿斯匹林、消炎痛、保太松、布洛芬、维生素E、潘生丁、氨茶碱、青霉素及抗过敏类药物[2]。
女性献血者长期服用螺旋藻类的保健品、避孕药等,采集时血浆呈现绿色,询问应特别注意。
1.2.3静脉筛选查看献血者双手前臂有无新鲜针眼,避免故意隐瞒的短间隔献血。
保持一定的血液流速是保证血小板质量的前提,因此宜选择手背小静脉抽样检测献血前相关筛检项目,保留粗直、充盈饱满、弹性好、较固定的静脉进行单采。
国卫医函…2019‟98号附件血站技术操作规程(2019版)2019年4月前言《血站技术操作规程(2015版)》自施行以来,对促进血站规范化管理,实现并巩固核酸检测全覆盖,提升血液质量安全水平发挥了重要作用。
为不断适应血站技术发展要求,我委组织相关单位和专家对规程进行系统梳理,按照保留现有体系框架、追踪前沿技术发展趋势、逐步提高标准要求、确保血液质量安全和献血者权益的思路,对规程进行修改完善,组织制定了《血站技术操作规程(2019版)》(以下简称《规程》)。
本《规程》正文包括献血者健康检查、血液采集、血液成分制备、血液检测、血液储存、发放与运输和质量控制等6个部分,对所涉及的关键技术做出相应规定。
其中一些原则性规定,血站在制定本单位操作规程时应当根据实际情况进一步细化。
以“宜”表述的内容为推荐性内容。
本《规程》的附录为资料性附录,供血站参考。
各血站应当按照国家相关法律、法规、规章、技术规范和标准,以及本《规程》的要求,结合具体工作实际,编制适合本血站使用的技术操作规程。
如有关血液标准、规范与《规程》存在不一致的地方,以《规程》规定为准。
本《规程》自2019年9月1日起施行。
《血站技术操作规程(2015版)》同时废止。
为不断提升血站质量管理水平和技术能力,《规程》将每3年修订1次。
目录1 献血者健康检查 (1)2 血液采集 (4)3 血液成分制备 (12)4 血液检测 (22)5 血液储存、发放与运输 (39)6 质量控制 (46)附录A 献血者血红蛋白检测(硫酸铜目测法) (58)附录B 血液检测方法的确认 (62)附录 C 血液检测试剂(血清学检测/核酸检测试剂)进货验收与放行记录表 (79)附录D 检测过程的性能监控 (80)附录E 微板法ABO血型定型试验 (86)附录F 血液质量控制检查方法 (88)附录G 血袋标签确认方法 (101)附录H (资料性附录)血站使用的强制检定工作计量器目录 (103)附录I 献血者健康检查要求 (105)1 献血者健康检查1.1 导则按照国家有关献血者健康检查要求(见附录I)的规定,对具有献血意向的人员进行健康检查,对检查结果进行综合分析和判断,做出是否适合献血的结论,保障献血者健康和安全。
国卫医函〔2019〕98 号附件血站技术操作规程(2019 版)2019 年4 月前言《血站技术操作规程(2015 版)》自施行以来,对促进血站规范化管理,实现并巩固核酸检测全覆盖,提升血液质量安全水平发挥了重要作用。
为不断适应血站技术发展要求,我委组织相关单位和专家对规程进行系统梳理,按照保留现有体系框架、追踪前沿技术发展趋势、逐步提高标准要求、确保血液质量安全和献血者权益的思路,对规程进行修改完善,组织制定了《血站技术操作规程(2019 版)》(以下简称《规程》)。
本《规程》正文包括献血者健康检查、血液采集、血液成分制备、血液检测、血液储存、发放与运输和质量控制等6 个部分,对所涉及的关键技术做出相应规定。
其中一些原则性规定,血站在制定本单位操作规程时应当根据实际情况进一步细化。
以“宜”表述的内容为推荐性内容。
本《规程》的附录为资料性附录,供血站参考。
各血站应当按照国家相关法律、法规、规章、技术规范和标准,以及本《规程》的要求,结合具体工作实际,编制适合本血站使用的技术操作规程。
如有关血液标准、规范与《规程》存在不一致的地方,以《规程》规定为准。
本《规程》自2019 年9 月1 日起施行。
《血站技术操作规程(2015 版)》同时废止。
为不断提升血站质量管理水平和技术能力,《规程》将每3 年修订1 次。
目录1 献血者健康检查 (1)2 血液采集 (4)3 血液成分制备 (12)4 血液检测 (22)5 血液储存、发放与运输 (39)6 质量控制 (46)附录A 献血者血红蛋白检测(硫酸铜目测法) (58)附录B 血液检测方法的确认 (62)附录C 血液检测试剂(血清学检测/核酸检测试剂)进货验收与放行记录表 (79)附录D 检测过程的性能监控 (80)附录E 微板法ABO 血型定型试验 (86)附录F 血液质量控制检查方法 (88)附录G 血袋标签确认方法 (101)附录H (资料性附录)血站使用的强制检定工作计量器目录 (103)附录I 献血者健康检查要求 (105)1 献血者健康检查1.1 导则按照国家有关献血者健康检查要求(见附录I)的规定,对具有献血意向的人员进行健康检查,对检查结果进行综合分析和判断,做出是否适合献血的结论,保障献血者健康和安全。
血小板膜样品分离操作规程一、实验目的本实验的目的是通过离心技术分离血浆中的血小板,并制备血小板膜样品,用于后续的血小板膜研究。
二、实验原理人体血液中含有红细胞、白细胞、血小板等多种成分。
血小板是一种不具有核内DNA的小型细胞片状结构,是人体血液凝固系统中的重要成分。
实验采用离心技术将血浆中的血小板与其他成分分离,然后用适当的溶液处理,最终得到血小板膜样品。
三、实验器材和试剂1.实验器材:-离心机-离心管-聚乙烯密封袋-无菌操作台2.试剂:-无菌生理盐水-磷酸盐缓冲液(PBS)-血小板贮存液四、操作步骤1.准备工作:-操作台和器材需要事先进行消毒处理。
-离心机要进行校准。
-准备足够数量的离心管。
2.采血:-预先准备一根无菌注射器和抽血针。
-在无菌操作台上进行血液采集。
-用抽血针从患者静脉采血并转移到无菌注射器中。
3.血浆分离:-将采集的血液立即送入离心机。
-在离心机中以2000g的速度离心10分钟。
-将分离得到的血浆转移至无菌操作台上。
4.血小板分离:-在无菌操作台上,用无菌生理盐水将血浆稀释1倍。
-将稀释后的血浆放入离心管中,以2000g的速度再次离心10分钟。
-将离心管中的上清液慢慢吸去,保留沉淀。
-加入适量的磷酸盐缓冲液(PBS),将沉淀悬浮均匀。
-用离心机以2000g的速度再次离心10分钟。
5.血小板膜样品制备:-将离心管中的上清液慢慢吸去,保留沉淀。
-将沉淀转移到聚乙烯密封袋中,并加入适量的血小板贮存液。
-紧密将聚乙烯密封袋封口,并用手轻轻摇晃混匀。
-将制备好的血小板膜样品存放在-80℃低温冰箱中保存。
五、实验注意事项1.实验过程要严格无菌操作,避免外源性污染。
2.血液采集后应尽快进行分离操作,避免血小板活性下降。
3.离心机需要进行校准,以保证分离效果。
4.分离得到的血浆和血小板样品应储存于低温条件下,避免变性和降解。
5.实验过程中应注意个人安全,并遵循实验室相关安全规定。
六、实验结果和分析通过上述操作步骤,我们可以得到制备好的血小板膜样品。
血小板输注操作规程目前血小板制品有两种,一是从全血中分离制备的浓缩血小板;二是单采血小板。
当使用的剂量相同时,二者具有相似的止血效果。
临床上血小板输注的主要目的是预防或治疗因血小板减少或功能障碍引起的出血。
一、适应症和相对禁忌证(一)适应证是否要输注血小板应根据患者的病情、血小板的计数和功能以及引起血小板减少的原因来综合考虑。
根据血小板输注的目的不同,临床上又分治疗性血小板输注和预防性血小板输注。
l治疗性血小板输注因血小板数量减少或功能异常而导致的出血,输注血小板制品以达到迅速止血目的称为治疗性血小板输注。
主要有以下几种临床情况:(1)血小板生成障碍引起血小板减少:这是血小板输注的主要适应证,常见于各种原因引起的骨髓抑制或衰竭,使血小板生成减少,导致出血;血小板计数和出血程度是决定是否输注血小板的主要依据。
当血小板计数低于(5~20)×109/L 时,常有自发性出血,多需要进行治疗性血小板输注。
(2)稀释性血小板减少:因库存全血或红细胞中无有功能的血小板,大量输血时会引起稀释性血小板减少。
稀释性血小板减少的程度可根据患者自体血容量被替换数来推测。
一般来说,输注一个循环血量的血液,患者自体血小板约剩余35%-40%。
虽然稀释性血小板减少可能导致微血管出血,但接受1~2个循环血量的输血很少发生这种情况,只有当继续输血,血小板进一步被稀释而致血小板计数更低时,有出血倾向或伴有出血时才需要输注血小板。
(3)血小板功能异常引起的出血:有的患者,如血小板无力症、血小板病和阿司匹林类药物所致血小板功能障碍等,虽然血小板计数正常,但功能异常。
当这些患者出现威胁生命的大出血时,需要输注血小板以及时控制出血。
2预防性血小板输注预防性血小板输注是指通过输注血小板使各种血小板生成障碍患者(如恶性血液病、再生障碍性贫血、骨髓移植等)的血小板计数提高到某一安全水平,防止出血。
临床大部分血小板输注是预防性的,但血小板究竟低到什么程度才需要预防性输注,目前尚无统一的阈值。
· 科普与经验交流 ·1552020年 第30期持骶前引流管的通畅性,女性病人还需要注意预防盆腔感染。
在护理过程中,护理人员需要观察病人引流液的性质、颜色以及量;引流管需要注意避免扭曲、受压以及阻塞;定时对引流管实施挤压处理,可方便及时发现吻合口瘘以及出血等情况。
如果术后8小时内有200毫升以上的鲜红色血性引流液,则表现骶前发生活动性出血,需要及时将信息反馈给医生进行处理。
术后72小时渗出液的量会出现明显的减少,如果此时病人的渗出液仍旧较多,并且粘稠、混浊、有臭味,则提示病人可能发生骶前感染,需要进行药敏实验和细菌培养,根据实验室培养结果选择敏感性抗生素实施治疗,同时利用引流管进行冲洗。
此外,注意保持尿管畅通,引流袋的位置需要在水平面之下,预防尿液反流,并且注意尿液的颜色、量,预防导尿管脱落,会阴部做好护理等。
(三)肠造口护理肠造口是术后护理的重点内容,针对不同的情况实施不同的护理措施。
(1)肠造口皮炎。
使用温水对造瘘口周围进行消洗,并使用凡士林和氧化锌软膏实施保护。
(2)造瘘口出血。
病人普遍在术后的数小时内出现造瘘口出血现象,使用棉球对粘膜进行压迫、对血管进行缝合,达到止血的目的。
(3)肠造口出血坏死。
发生这一情况的主要原因是血供不足,应立即通知医生进行处理,或遵医嘱采用局部热敷的方式改善血液循环。
(4)造瘘口狭窄。
一般在术后的一周后可以开始对病人实施定期扩肛处理,预防造瘘口的狭窄情况。
(四)并发症护理首先,密切观察病人的肺炎以及肺不张情况。
病人在手术过程中以及手术之后需要使用镇静剂和止痛药,呼吸道的排痰功能被抑制,手术切口疼痛,加上术后病人的胃肠胀气以及长期卧床等因素的影响,影响肺扩张,增加肺炎和肺不张发生的风险。
对此,护理人员需要在术后指导病人尽早进行床上活动,鼓励病人定时翻身,并帮助病人进行深呼吸、扣背等护理操作,定时使用雾化吸入将痰液稀释,并使用合适的抗生素进行治疗。
血液成份分离机操作规程一、所需耗材1、一次性使用单采血液成份分离器P-2000型2、血液保存液Ⅰ(500ml)二、设置参数1、进入设置参数项目,显示工作参数。
可对工作参数进行设置和检查。
2、用▲和▼键将光标移向需检查或更改的参数项。
3、光标指向某个参数时可用修改键删除,再用数字键重新设置。
4、当需设置和检查的项目完成后,按确认键,返回工作项目菜单。
三、分离血液成分屏幕显示血小板工作菜单时,按0键或确认键,进入血小板/血浆程序。
(一)、登记供血者:按照屏幕显示用▲和▼键将光标移向要输入的项目,用数字键输入供血者序号、血型卡号及操作员代号。
完成后按确认键继续下面的操作。
(二)、安装耗材:登记供浆者完成后,屏幕提示安装耗材。
操作者面向机器,按照下列操作规程进行耗材的安装。
1、安装前检查(1)确认抗凝剂针头、采血针头上的保护她未脱落,离心杯接口连接的管路应无脱落;(2)管路应无扭结、缠绕或压痕;(3)袋子无小孔或破裂;(4)离心杯表面无裂痕,杯内无可见碎屑;(5)离心杯静止头固定时杯体应能自如的旋转。
2、安装离心杯(1)打开离心机盖;(2)离心杯下口朝向离心杯的右边,稍稍用力把离心杯按入离心杯的杯座内;、(3)关好盖子,旋紧盖开关,直至显示屏上的离心杯和离心机盖前出现符号﹡,只有杯子安放正确后才能顺利盖上盖子,如盖子闭合不严,则应检查杯子的位置和方向。
3、安装管路(1)把离心杯下口连接管路装入管路探测顶部的槽口中,将与系统压力监测器街头连接的“Y”接头置于管路探测器与阀门之间。
确保管路完全放入管路探测器的槽底部,显示屏上管路探测器前会出现符号﹡。
(2)安装系统压力监测器接头,使之固定,并用手轻轻拉动压力监测器接头管路,确认其安装正确,显示屏上系统压力监测器前会出现符号﹡。
(3)将沿离心杯下口连接管路上的“T”至血小板袋的绿色管路装入绿色阀4,另一条黄色管路装入黄色阀3,确保管路在阀门中安装到位,不允许管路滑落在外。
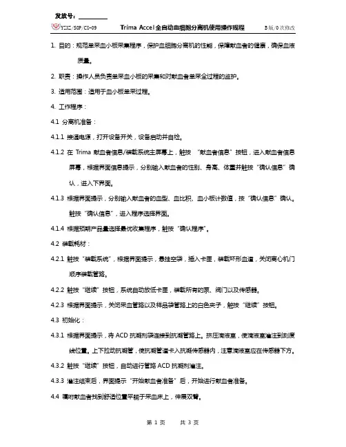
1. 目的:规范单采血小板采集程序,保护血细胞分离机的性能,保障献血者的健康,确保血液质量。
2. 职责:操作人员负责单采血小板的采集和对献血者单采全过程的监护。
3. 适用范围:适用于血小板单采过程。
4. 工作程序:4.1 分离机准备:4.1.1 接通电源,打开设备开关,设备启动并自检。
4.1.2 在Trima献血者信息/装载系统主屏幕上,触按“献血者信息”按钮,进入献血者信息屏幕,根据界面信息提示,分别输入献血者的性别、身高、体重并触按“确认信息”确认,进入下界面。
4.1.3 根据界面提示,分别输入献血者的血型、血比积、血小板计数值,按“确认信息”确认。
触按“确认信息”,进入程序选择界面。
4.1.4 根据预期产品量选择最优收集程序,触按“确认程序”。
4.2 装载耗材:4.2.1 触按“装载系统”,根据界面提示,悬挂空袋,插入卡匣,装载环形血道,关闭离心机门顺序装载管路。
4.2.2 触按“继续”按钮,系统自动放低卡匣,装载所有的泵、阀门以及传感器。
4.2.3 根据界面提示,关闭采血管路以及样品袋管路上的白色夹子,触按“继续”按钮。
4.3 初始化:4.3.1 根据界面提示,将ACD抗凝剂袋连接到抗凝管路上。
挤压滴液室,使滴液室灌注到刻度线位置。
上下拉动抗凝管,使抗凝管道卡入抗凝传感器内,注意滴液室应在传感器下方。
4.3.2 触按“继续”按钮,自动进行管路ACD抗凝剂灌注。
4.3.3 灌注结束后,界面提示“开始献血者准备”后,开始进行献血者准备。
4.4 嘱咐献血者找到舒适位置平躺于采血床上,伸展双臂。
4.5 采血针管排空后,按《采血操作规程》选择合适静脉进行穿刺,确定采血针在静脉内后用胶带纸加以固定,打开滑轮夹。
4.6 采集:4.6.1 触按“开始抽取按钮”,进行收集产品。
4.6.2 收集完成时,系统将发出“哗哗”的提示音,自动进入回输过程,回输完成,仪器会发出嘟嘟的提示音,系统状态行显示“运行完成”的消息。
原来单采血小板是这么回事发表时间:2019-09-23T14:02:28.333Z 来源:《医师在线》2019年6月11期作者:杨林慧[导读] 在经济快速增长的背景下,逐渐推动了我国献血事业的发展,使得越来越多的群众参与到献血事业当中。
杨林慧(四川省雅安市中心血站;四川雅安625000)在经济快速增长的背景下,逐渐推动了我国献血事业的发展,使得越来越多的群众参与到献血事业当中。
但对于大多数人来说,只是对献血具有简单的了解,而对单采血小板这一献血方式的了解程度则不是很高,在一定程度上限制了我国献血事业的发展。
因此,提升社会群众对单采血小板的了解程度,对我国献血事业的发展至关重要。
一、什么是单采血小板单采血小板是当前常用的一种血液采集方式,指的是通过自动化采血设备,从健康人员身体当中,采集一些病人治疗所需要的血小板,而对于其他血液成分来说,则返回到献血者的身体当中,得到浓缩血小板悬液,通过将这些血小板悬液输注到患者体内,以改善患者的凝血功能,从而达到止血的治疗目的。
国家规定,捐献者可以每半个月捐献一次单采血小板,但一年捐献的次数应控制在24次以下。
每次可献1个至2个治疗单位,或者1个治疗单位及不超过200mL血浆,全年血小板和血浆采集不超过10L.二、单采血小板的作用单采血小板主要是采集献血者血液中的血小板,其对一些患者的治疗具有重要作用,主要使用于血小板生成障碍引起的血小板减少、肿瘤大剂量放化疗、骨髓功能抑制或破坏、血小板计数低有出血倾向、血小板功能异常或障碍的病人。
单采血小板时,一袋血小板的含量在250mL左右,将其输注到患者体内之后,可以加快出血严重患者的止血速度。
同时可通过单采血小板的方式,治疗一些由不同病因引发的血小板减少,或者是血小板功能不正常的疾病,如白血病等。
但采过程中,捐献者可以根据自己的身体情况,向捐献1~2个治疗单位的血小板,对于献全血来说,相当于其中5~10倍的血小板,不仅效果更好,而且采集的更加快捷。
国卫医函…2019‟98号附件血站技术操作规程(2019版)2019年4月前言《血站技术操作规程(2015版)》自施行以来,对促进血站规范化管理,实现并巩固核酸检测全覆盖,提升血液质量安全水平发挥了重要作用。
为不断适应血站技术发展要求,我委组织相关单位和专家对规程进行系统梳理,按照保留现有体系框架、追踪前沿技术发展趋势、逐步提高标准要求、确保血液质量安全和献血者权益的思路,对规程进行修改完善,组织制定了《血站技术操作规程(2019版)》(以下简称《规程》)。
本《规程》正文包括献血者健康检查、血液采集、血液成分制备、血液检测、血液储存、发放与运输和质量控制等6个部分,对所涉及的关键技术做出相应规定。
其中一些原则性规定,血站在制定本单位操作规程时应当根据实际情况进一步细化。
以“宜”表述的内容为推荐性内容。
本《规程》的附录为资料性附录,供血站参考。
各血站应当按照国家相关法律、法规、规章、技术规范和标准,以及本《规程》的要求,结合具体工作实际,编制适合本血站使用的技术操作规程。
如有关血液标准、规范与《规程》存在不一致的地方,以《规程》规定为准。
本《规程》自2019年9月1日起施行。
《血站技术操作规程(2015版)》同时废止。
为不断提升血站质量管理水平和技术能力,《规程》将每3年修订1次。
目录1 献血者健康检查 (1)2 血液采集 (4)3 血液成分制备 (12)4 血液检测 (22)5 血液储存、发放与运输 (39)6 质量控制 (46)附录A 献血者血红蛋白检测(硫酸铜目测法) (58)附录B 血液检测方法的确认 (62)附录 C 血液检测试剂(血清学检测/核酸检测试剂)进货验收与放行记录表 (79)附录D 检测过程的性能监控 (80)附录E 微板法ABO血型定型试验 (86)附录F 血液质量控制检查方法 (88)附录G 血袋标签确认方法 (101)附录H (资料性附录)血站使用的强制检定工作计量器目录 (103)附录I 献血者健康检查要求 (105)1 献血者健康检查1.1 导则按照国家有关献血者健康检查要求(见附录I)的规定,对具有献血意向的人员进行健康检查,对检查结果进行综合分析和判断,做出是否适合献血的结论,保障献血者健康和安全。
献全血流程
1. 填表登记:出示身份证或其它有效身份证件,并请填写献血登记表。
2. 征询体检:征询、量血压、测体重等。
3. 初筛:测血色素、血型、乙肝表面抗原以及ALT等项目。
4. 献血:放松心情献血,每次献血量有200ml、300ml或400ml。
5. 休息:献血后稍作休息,多喝水,半小时后将绷带取下。
保证充足睡眠,24h内不剧烈运动。
6. 发证:领取献血证及纪念品。
3. 献单采血小板流程
1. 填表登记:出示身份证或其它有效身份证件,并请填写献血登记表。
2. 征询体检:健康征询、量血压等。
3. 初筛:测血色素、血型、血小板计数、乙肝表面抗原以及ALT等项目。
4. 献血:采集血小板,整个过程一般约需40分钟,每次采集血小板量有1人份或2人份。
5. 休息:献血后稍作休息,多喝水,半小时后将绷带取下,保证充足睡眠,24h内不剧烈运动。
6. 发证:领取献血证及纪念品。
XXXX医院治疗性血液成分单采和置换术管理程序一、目的治疗性血液成分单采和置换术是治疗一些难治性疾病并取得了一定疗效的辅助性治疗措施。
采用这项治疗技术的患者病情都比较危重,整个操作过程是在患者全身情况较差的条件下进行的,偶尔可发生威胁生命的不良反应和并发症。
为规范这项治疗技术的实施,确保治疗过程的安全,特制定本程序。
二、适用范围适用于开展治疗性血液成分单采和置换术的经治医师和相关科室的技术人员。
三、职责1、经治医师(1)负责治疗性血液成分单采和置换术的申请并与患者或其亲属签订《治疗性血液成分单采和置换术知情同意书》。
(2)与输血科技术人员共同制定治疗方案。
2、输血科技术人员和临床护理人员(1)制定治疗方案并实施。
(2)与经治医师共同负责治疗过程的监护。
四、管理程序1、定义治疗性血液成分单采是指分离和去除患者循环血液中某些病理性成分,还输其它正常成分,并补充一定量的置换液,以达到治疗疾病的目的。
根据去除成分的不同,可分为治疗性血细胞单采术和治疗性血浆单采术,后者因在操作过程中要用一定量的溶液和正常人血浆补充交换已被去除的病理性血浆,故又称血浆置换术。
2、严格掌握适应症(1)治疗性血细胞单采术适应症见表治疗性血细胞单采术适应症单采方法应用指征红细胞单采术真性红细胞增多症伴高黏滞血症,血红蛋白>180g/L,镰状细胞性贫血伴急性危象白细胞单采术各种白血病伴脑或肺部白细胞侵润,白细胞数>100×109g/L血小板单采术原发性血小板增多症伴血栓形成或出血,血小板数>1000×109g/L 外周血单个核细胞单采术恶性血液病及实体瘤(2)血浆置换术适应症A、高粘滞血症。
B、血栓性血小板减少性紫癜。
C、溶血性尿毒综合征。
D、肺出血肾炎综合征。
E、重症肌无力。
F、吉兰-巴雷综合征。
G、凝血因子抑制物。
H、ABO血型不合的骨髓移植。
I、自身免疫性溶血性贫血。
J、系统性血管炎(类风湿关节炎和系统性红斑狼疮)。
检验采血操作规程采血操作是临床中常见的一项技术操作,正确的采血操作规程能够保障患者的安全和采血质量。
下面将具体介绍一下采血操作规程。
一、准备工作1. 查阅病历:了解患者的相关疾病情况和用药情况,以便进行相应的采血措施。
2. 洗手消毒:进行必要的手部消毒工作,保持操作无菌。
3. 前置清洁:对采血器具和工作区域进行清洁消毒,以确保操作的无菌环境。
4. 货品准备:准备好需要使用的采血器具,包括血管针、采血管、胶布、棉球等。
二、采血操作1. 准确核对患者信息:核对患者的姓名、病历号等身份信息,确保操作的准确性。
2. 获取患者同意:向患者说明采血的目的和过程,并获取其书面同意。
3. 选择适当采血部位:根据患者的情况选择合适的采血部位,通常常用的部位有肘窝内侧、掌侧等。
4. 使用无菌针头:选择合适尺寸的无菌针头,打开包装,避免污染。
5. 用酒精棉球擦拭采血部位:先从内向外擦拭一次,再从外向内擦拭一次,以达到消毒的效果。
6. 适当固定患者的手臂:可以用一个宽而软的绷带将患者的手臂固定在一定位置,保证采血过程的安全。
7. 确定血管位置:将无菌针头插入患者的皮肤,通过观察松弛的血管反弹的情况,确定血管位置。
8. 收集血样:将采血针插入血管,将采血管固定在血管针上,等待血样缓缓流出。
9. 采集血量控制:根据需求采集适量的血样,短时间内采集太多的血样会对患者造成不必要的伤害。
10. 拔除针头:取下血管针,拉回血管采血管的管塞,用棉球严密的按住采血部位,防止出血。
11. 消毒覆盖:取出消毒草纸或透明胶布,将采血部位覆盖,避免污染和感染。
三、收尾工作1. 对采血工具进行妥善处理:将使用过的器械进行分类清洗,消毒和储存。
2. 观察采血部位:观察采血部位是否有出血、肿胀、疼痛等异常情况,并及时处理。
3. 交代注意事项:向患者交代注意事项,如保持采血部位干燥,避免刺激等。
4. 记录相关信息:记录采血相关信息,包括患者身份信息、采血部位、采集的血量等。
单采血小板名词解释
嘿,你知道单采血小板吗?这可真是个超级重要的东西呢!单采血
小板呀,就好比是身体里的小救星!比如说,你身体里的血管破了个
小口,就像你手上不小心划了一道口子那样,这时候血小板就迅速集
结起来,去把那个口子堵住,不让血流个不停。
单采血小板就是专门
把这些能止血的小英雄给单独采集出来呢!
想象一下,有个人受伤了,流了好多血,如果没有足够的血小板,
那可就危险啦!这时候单采血小板就能派上大用场。
它就像是战场上
的急救包,能迅速挽救生命。
我之前就遇到过一个事儿,我朋友的家人做手术需要血小板,那着
急的呀!到处找,还好最后找到了单采血小板,手术才顺利进行。
你
说这单采血小板是不是特别重要?
在医院里呀,那些医生和护士们对单采血小板可重视了。
他们会精
心地采集、保存,就像爱护宝贝一样对待它们。
而且呀,还有很多爱
心人士会去专门捐献单采血小板呢。
他们无私地奉献自己的一份力量,为了帮助那些需要的人,这是多么伟大的事情呀!
单采血小板真的是生命的守护者呀!它能在关键时刻发挥巨大的作用,挽救无数的生命。
所以呀,我们都应该了解它,重视它,也应该
感谢那些为单采血小板事业做出贡献的人们!
我的观点就是:单采血小板是非常非常重要的,我们每个人都应该对它心怀敬意和感激!。
单采血小板采集操作规程
1、目的:
保证献血者的安全和单采血小板的采集质量。
2、范围:
适用于单采血小板的采集。
3、职责:
3.1由具有相应资质并经岗位培训合格的医护人员或经培训合格的卫生技
术人员承担。
3.2负责采集血小板,血小板质量符合《全血及成分血质量要求》。
3.3负责对献血者的全程护理和献血反应的处理。
4、操作步骤:
4.1机采室工作人员接到献血办的机采血小板通知后,献血者的接待实行首
问负责制,欢迎献血者参加献血。
4.1.1请献血者出示有效身份证件,严格核对献血者身份证件,在计算机系
统献血管理界面查询既往献血记录及体检记录有无淘汰项目。
4.1.2严格遵照《献血者健康征询和体检操作规程》进行单采血小板者的健
康征询和体检。
4.1.3体检合格后留取献血者2ml、5ml血样交与检验人员,用于血常规和
输血传播性疾病检测。
离心血样标本后观察血浆上清有无乳糜浑浊,如上清清亮透明,则符合采集要求。
4.1.4血常规检测:记录血常规检测的结果,针对血常规不合格的和初检合格的献血者进行反馈。
初检结果不合格的,交专人进行统一反馈。
对初检
程序合格的献血者,核对无偿机采献血登记表和血常规检测报告。
血常规检测合格要求:红细胞压积0.36~0.45,PLT≥170×109/L,无其他异常情况。
4.2开始开集前给予献血者葡萄糖酸钙口服液20ml—30ml口服。
4.3管道安装见《MCS+血细胞分离机管道安装操作规程》。
4.4实施采集步骤:
4.4.1预冲耗材完成后操作人员再次核对献血者信息,根据该献血者献血参数
和采集要求设置献血参数和目标产量,需修改的献血者信息:性别、身高、体重、采前血小板计数、红细胞压积、目标产量2.5ELL(单份)、采集血浆量10 ml、记录采后血小板的数值,献血参数和目标产量可在采集过程中进行适当的调整。
4.4.2扎袖带,之后按“CUFF”键,使袖带充气。
4.4.3静脉穿刺根据《血液采集操作规程》中的静脉穿刺部分执行,严格进行
穿刺消毒,消毒面积不小于6 cm×8 cm。
作用1~3 min 。
宜消毒2~3遍。
对手臂卫生状况不佳者建议在消毒穿刺前进行手臂清洗。
4.4.4血液标本留取:穿刺见回血后打开穿刺针后部的止流夹和留样袋止流
夹,血液流至留样袋内10--15 ml后关闭留样袋止流夹。
可用做血液检测标本。
夹闭留样袋夹子,保持针头位置稳定,血流通畅,即可用胶布固定针头位置,用创可贴覆盖保护针眼,胶布固定,按开始键采集按Draw进行整个循环采集流程。
4.4.5献血码的粘贴:再次进行献血核对无误后将41号献血码粘贴与血小
板收集袋条形码的下方居中。
43号献血码粘贴于绿色管线上,45号
献血码粘贴于黄色管线上,47号献血码粘贴于复式泵上方。
46号献
血码粘贴于血小板留样交质管科用于产品抽检。
44号献血码粘贴于
全血留样袋上。
42号献血码粘贴于献血证。
4.4.6记录循环血量。
整个循环采集流程完成后,结束蜂鸣声会响起。
4.5完成采集后步骤及产品处理:
4.5.1完成采集后,关闭采集针处止流夹,夹闭血小板、血浆袋管路的止流
夹贴上消毒棉球,拔出针头,用绷带压迫止血,嘱20分钟后不出血
取下绷带。
为献血者解开袖带。
4.5.2关机,将耗材从机器上卸下。
排出产品袋(血小板5天贮存袋)中的气
体,留样,用热合机在距离储存袋15-20厘米处热合产品袋、留样袋
管路密封。
4.5.3单采结束再次对血液标本和《地区中心血站无偿献血登记表》上的献
血条形码、血型进行核对无误后交血库,放置血小板震荡保存箱内,双方交接签字。
4.5.4单采不顺利时,应对不合格的血液制品进行报废处理并填写《不合格
品报告单》。
耗材的报废写明报废原因,须经两人审核。
4.5.5发放献血证纪念品,向献血者讲解献血后注意事项及间隔时间等,向
献血者表示感谢。
4.5.6献血场所的废弃物应按《医疗废物管理程序》分类收集、包装、标识
交后勤人员,双方签字。
4.5.7按《机采信息管理标准操作规程》录入献血者信息。
4.5.8血小板贮存和交接根据《血液贮存、运输及交接操作规程》执行。
4.5.9做好相关记录。
5、单采过程中意外情况的处理:
5.1献血者精神过度紧张,献血前缺乏休息,空腹献血小板,常引起面色苍
白,恶心、呕吐,首先应暂停运行,口服葡萄糖,并作适当精神疏导,待精神缓解,症状减轻后,征得献血员同意后方可继续采血。
开始启动分离机时应降低全血流速,当无不良反应后再提高到正常速度。
5.2 枸橼酸盐中毒反应:一般不会出现此反应,但有的献血员对枸橼酸盐
过敏或是操作者失误使抗凝剂流速过快,会引起献血者出现轻度的枸
橼酸盐中毒反应,如:畏寒、口唇发麻、肢体麻木、烦躁不安等。
应
给予口服葡萄糖或葡酸钙口服液,使上述症状减轻直至消失。
6注意事项
6.1机采开始前和机采过程中均应向献血者解释机采的原理、血小板的用途、
机采的间隔期及捐献过程中的注意事项等。
6.2机采前先询问献血者是否空腹,有无过量饮酒及或进食过于油腻的食品,
睡眠是否充足。
6.3严格执行无菌操作技术。
穿刺不顺利或血流不畅时,分析原因并采取相应
措施及时纠正。
6.4上机前要严格检查一次性耗材是否密闭,有无破损、漏液、过期、抗凝剂
是否澄清和足量,有无变色,如有问题不得使用。
6.5如出现献血反应,应针对情况进行处理,并登记《地区中心血站无偿献血
登记表》,于当天和次日对献血者进行随访。
6.6每天一次清洁外表面和献血者压力检测器、清洁气泡检测器、光学感知
器。
每年由厂家工程师进行校验一次。
7.特殊故障处理见操作说明书。
8.附捐献血小板者健康要求:
8.1符合捐献全血的标准。
8.2男性大于55kg、体重女性大于50kg。
8.3捐献过200-400ml全血两次或两次以上。
8.4两手肘部血管要充盈、粗大,易于进针,肘部无抽血的新鲜针眼。
8.572小时内服用过阿斯匹林或含阿斯匹林药物者应暂缓单采,延期一周。
8.6两次捐献单采血小板间隔不少于一个月,距上次捐献全血间隔不少于3
个月。
8.7单采前两餐不能过多摄入油腻食物,应吃些馒头、面包、白粥、米饭、
素菜等。
8.8单采前一天应注意休息,不能熬夜、饮酒、高强度运动。
8.9血常规正常。
红细胞压积0.36~0.45,PLT≥170×109/L,血小板直方
图示血小板大小一致,无其他异常情况。
9.支持性文件
《血站基本标准》《血站管理办法》《血站质量管理规范》
10.相关记录
《地区中心血站无偿献血登记表》《血细胞分离记录》。