机动车安全技术检验机构常规检验资格许可技术条件
- 格式:doc
- 大小:336.00 KB
- 文档页数:17
机动车安全技术检验机构管理规定第一章总则第一条为了加强机动车安全技术检验工作,保障道路交通安全,根据《中华人民共和国道路交通安全法》和相关法律、法规的规定,制定本规定。
第二条本规定适用于开展机动车安全技术检验工作的机构,包括国家机动车安全检验机构和地方机动车安全检验机构。
第三条国家机动车安全检验机构是指由国务院交通运输主管部门批准设立的机动车安全技术检验机构。
地方机动车安全检验机构是指由省、自治区、直辖市、计划单列市交通运输主管部门批准设立的机动车安全技术检验机构。
第四条机动车安全技术检验机构应当遵守法律、法规,按照技术标准和检验程序进行机动车安全技术检验工作。
第五条地方机动车安全检验机构应当建立与国家机动车安全检验机构联网的管理系统,确保检验数据的安全和可靠。
国家机动车安全检验机构应当建立与地方机动车安全检验机构联网的管理系统,及时得到地方机动车安全检验机构的检验数据。
第六条国家机动车安全检验机构应当建立机动车综合性能检验、机动车排放污染检验、机动车轻型货车依法检验等检验业务专业分工,提供相应的检验服务。
第七条地方机动车安全检验机构按照所辖区域的机动车数量、工作量安排检验设备、人员,并确保其适应机动车安全技术检验工作的需要。
第八条机动车安全技术检验机构应当配备具有相应资质的检验人员,确保检验工作的准确性和可靠性。
第二章机动车安全技术检验机构的设立第九条机动车安全技术检验机构应当依法申请设立,并按照批准的工作范围和内容进行检验工作。
第十条机动车安全技术检验机构应当具备相应的检验设备和场地,并按照技术标准进行检验工作。
第十一条机动车安全技术检验机构应当建立健全管理制度,明确检验工作的程序和要求,保障检验工作的质量和效果。
第十二条机动车安全技术检验机构应当按照有关规定组织检验人员进行培训和考核,提高其专业水平和技能素质。
第十三条经批准设立的机动车安全技术检验机构应当取得相应的机动车安全技术检验资质证书,并依法依规进行检验工作。
机动车安全技术检验机构常规检验资格许可技术条件为规范机动车安全技术检验(以下简称“安检”)机构的常规检验资格许可,保障安检机构有序运行和规范安检机构工作,根据《中华人民共和国道路交通安全法》及其实施条例、《中华人民共和国行政许可法》、《中华人民共和国产品质量法》、《中华人民共和国计量法》及其实施细则、《机动车安全技术检验机构管理规定》(国家质量监督检验检疫总局令第87号,以下简称“管理规定”)等有关法律、法规和行政规章,制定本技术条件。
安检机构获得常规检验资格许可,必须满足本技术条件的要求。
1. 法人资格安检机构应当依法设立,具有法人资格,并承担相应的法律责任。
2. 依法经营安检机构应当遵守国家的法律法规,依法经营。
其企业的经营范围、事业法人和社团法人的业务范围应涵盖机动车安检。
3. 计量认证安检机构,必须经省级以上质量技术监督部门对其计量认证合格,获得计量认证合格证书。
在计量认证有效期内和认证合格范围内从事安检活动。
4. 人员安检机构应当具有与其从事检验、设备维护检查活动相适应的专业技术人员和管理人员。
4.1安检机构应设有机构负责人、技术负责人、质量负责人、报告授权签字人(或称“主任检验员”、“总检”),同时还应设有引车员、外观检验员、底盘检验员、登录员等检验人员和设备维护人员。
从事安检工作的专业技术人员必须经省级以上质量技术监督部门考核合格,持证上岗。
汽车常规检验安检机构,专业技术人员应不少于12人,摩托车常规检验安检机构应不少于6人。
4.2 安检机构上述岗位人员要求。
4.2.1机构负责人,应当熟悉机动车检验业务,了解与安检相关的法律法规和标准。
4.2.2 技术负责人、质量负责人、报告授权签字人,应当具备以下要求:⑴熟悉安检业务、相关的法律、法规和标准;⑵具有机动车相关专业的大专以上学历,或者中级以上工程技术职称;⑶熟悉机动车的理论与构造,熟悉各检验工位业务、流程及相关专业知识;⑷有3年以上的机动车检验的工作经历;⑸熟悉安检机构资格许可技术条件。
机动车安全技术检验机构检验资格许可技术条件为了规范机动车安全技术检验(以下简称“安检")机构的检验资格许可,保障安检机构有序运行和规范安检机构工作,根据《中华人民共和国道路交通安全法》及其实施条例、《中华人民共和国行政许可法》、《中华人民共和国产品质量法》、《中华人民共和国计量法》及其实施细则、《机动车安全技术检验机构监督管理办法》(国家质量监督检验检疫总局令第121号,以下简称《管理办法》)等有关法律、法规和行政规章,制定本技术条件。
一、法人资格安检机构应当依法设立,具有法人资格,并承担相应的法律责任.二、依法经营安检机构应当遵守国家的法律法规,依法经营。
企业的经营范围、事业法人和社团法人的业务范围应当涵盖机动车安全技术检验.三、人员安检机构应当具有与其从事检验、设备维护检查活动相适应的管理人员和专业技术人员.(一)安检机构应当设有机构负责人、技术负责人、质量负责人、报告授权签字人,同时还应当设有引车员、外观检验员、底盘检验员、登录员等检验人员以及设备维护人员、网络维护人员。
(二)安检机构的技术负责人、质量负责人、报告授权签字人、检验人员、设备维护人员、网络维护人员等检验技术人员,应当经省级质量技术监督部门考核合格,持证上岗。
(三)安检机构上述岗位人员应当具备以下条件:1.机构负责人应当熟悉机动车检验业务,了解与安检相关的法律法规和标准。
2.技术负责人、质量负责人、报告授权签字人应当具备以下条件:(1)熟悉相关的法律法规、标准和安检业务;(2)具有机动车相关专业的大专及以上学历或者中级以上工程技术职称(含)或者技师以上技术等级(含);(3)熟悉机动车的理论与构造,熟悉各检验工位业务、流程及相关专业知识;(4)有3年以上的机动车检验的工作经历;(5)熟悉安检机构资格许可技术条件要求。
3.检验人员应当具备以下条件:(1)了解机动车性能、构造及有关使用的一般知识;(2)熟悉检测仪器设备的结构及性能,熟练掌握检测仪器设备的操作规程;(3)了解机动车安全技术相关标准,掌握检验项目的技术标准及本机构的检验工艺流程;(4)掌握计算机操作技能,登录员应当熟练使用、管理计算机;(5)引车员应当持有与检测车型相对应的有效机动车驾驶证;(6)外观检查员和底盘检查员还应当熟悉相应的机动车性能、构造及有关使用的专业知识。
机动车安全技术检验机构检验资格许可技术条件为了规范机动车安全技术检验(以下简称“安检”)机构的检验资格许可,保障安检机构有序运行和规范安检机构工作,根据《中华人民共和国道路交通安全法》及其实施条例、《中华人民共和国行政许可法》、《中华人民共和国产品质量法》、《中华人民共和国计量法》及其实施细则、《机动车安全技术检验机构监督管理办法》(国家质量监督检验检疫总局令第121号,以下简称《管理办法》)等有关法律、法规和行政规章,制定本技术条件。
一、法人资格安检机构应当依法设立,具有法人资格,并承担相应的法律责任。
二、依法经营安检机构应当遵守国家的法律法规,依法经营。
企业的经营范围、事业法人和社团法人的业务范围应当涵盖机动车安全技术检验。
三、人员安检机构应当具有与其从事检验、设备维护检查活动相适应的管理人员和专业技术人员。
(一)安检机构应当设有机构负责人、技术负责人、质量负责人、报告授权签字人,同时还应当设有引车员、外观检验员、底盘检验员、登录员等检验人员以及设备维护人员、网络维护人员。
(二)安检机构的技术负责人、质量负责人、报告授权签字人、检验人员、设备维护人员、网络维护人员等检验技术人员,应当经省级质量技术监督部门考核合格,持证上岗。
(三)安检机构上述岗位人员应当具备以下条件:1.机构负责人应当熟悉机动车检验业务,了解与安检相关的法律法规和标准。
2.技术负责人、质量负责人、报告授权签字人应当具备以下条件:(1)熟悉相关的法律法规、标准和安检业务;(2)具有机动车相关专业的大专及以上学历或者中级以上工程技术职称(含)或者技师以上技术等级(含);(3)熟悉机动车的理论与构造,熟悉各检验工位业务、流程及相关专业知识;(4)有3年以上的机动车检验的工作经历;(5)熟悉安检机构资格许可技术条件要求。
3.检验人员应当具备以下条件:(1)了解机动车性能、构造及有关使用的一般知识;(2)熟悉检测仪器设备的结构及性能,熟练掌握检测仪器设备的操作规程;(3)了解机动车安全技术相关标准,掌握检验项目的技术标准及本机构的检验工艺流程;(4)掌握计算机操作技能,登录员应当熟练使用、管理计算机;(5)引车员应当持有与检测车型相对应的有效机动车驾驶证;(6)外观检查员和底盘检查员还应当熟悉相应的机动车性能、构造及有关使用的专业知识。
一、项目名称机动车安全技术检验机构常规检验资格许可(含新设立、换证)。
二、设定依据《中华人民共和国道路交通安全法》;《中华人民共和国道路交通安全法实施条例》。
三、办理依据1.《中华人民共和国行政许可法》;2.《机动车安全技术检验机构监督管理办法》(国家质检总局令第121号);3.关于进一步推进安检机构检验资格许可工作的通知(鲁质监监发〔2009〕343号)。
四、实施主体及受理范围市质监局负责受理本行政区域内机动车安全技术检验机构常规检验资格许可申请的受理,审批由省质监局负责,评审由省局委托的审查机构负责。
五、许可条件1.具备法人资格;2.具有满足机动车安全技术检验工作需要的,并经省级质量技术监督部门考核合格的从事机动车安全技术检验工作的技术人员;3.有完善的工作管理制度,有齐全的机动车安全技术检验标准等技术规范该件资料;4.具有申请检测车辆类型和项目所需的机动车安全技术检验的设备及其校准设备;5.机动车安全技术检验设备应当通过合法有效的型式认定,在用计量器具应当依法经质量技术监督部门授权的计量技术机构计量检定合格或校准,并在检定或校准有效期内;6.具有满足机动车安全技术检验的设施、工作场所和工作环境;7.其他应当具备的条件。
六、申请人需提交的材料机动车安检机构资格申请可单独申请,也可与机动车安检机构资质认定-计量认证一并申报,通用材料只须提交一套。
(一)申请新设立需提交材料1.《设立机动车安全技术检验机构/机动车安全技术检测线申请书》(一份,附规定格式电子文本);2.企业营业执照或其他法人证明文件和组织机构代码证复印件(各一份,需提交原件核对);3.申请设立安检机构、检测线的检测场所所有权或合法使用权证明复印件(一份,需提交原件核对);4.申请设立的安检机构、检测线的详细地址及该地点在本县(县级市、区)的具体方位图(一份);5.安检机构建设规划,包括建设周期、场地平面图、检测厂房设计方案、履行建设规划的书面承诺等复印件(各一份);6.企业法定代表人(或负责人)的身份证件复印件(一份)。
机动车安全技术检验机构检验资格许可技术条件1. 引言机动车安全技术检验机构是负责对机动车进行安全检验的专业机构。
为了确保机动车的安全性能,保障道路交通的安全运行,国家对机动车安全技术检验机构的检验资格进行了严格的规定和要求。
本文档将详细介绍机动车安全技术检验机构的检验资格许可技术条件。
2. 检验资格许可技术条件的背景机动车安全技术检验机构的检验资格许可技术条件是依据《机动车安全技术检验规程》等相关法律法规制定的。
该技术条件是为了规范机动车安全技术检验机构的建设和运行,保证其检验工作的科学性、规范性和准确性。
3. 技术条件内容3.1. 机构建设要求•机动车安全技术检验机构应具备符合国家标准的场地和设备。
•机构必须有完备的机动车安全检验设备和试验仪器,并保证其准确性和可靠性。
•机构必须具备一定数量和质量的专业技术人员,包括注册工程师和技术员等,以确保检验工作的科学性和准确性。
3.2. 检验人员要求•检验人员必须经过专业培训,具备相关专业知识和技能,熟悉机动车安全技术检验的各项要求和标准。
•检验人员必须持有国家相关部门颁发的检验员证书,且证书有效期内。
•检验人员必须保持良好的职业操守,严格遵守相关法律法规和规章制度。
3.3. 检验过程和标准•机动车安全技术检验机构必须按照国家标准和相关法律法规进行检验工作。
•检验过程必须准确、客观、公正,遵循科学的检验方法和程序。
•检验机构必须建立健全的质量管理体系,确保检验结果的可靠性和准确性。
3.4. 技术设备和软件要求•机动车安全技术检验机构必须使用符合国家标准和要求的检验设备和试验仪器。
•机构必须使用合法、正版的检验软件,确保检验结果的准确性和可靠性。
3.5. 技术档案和数据管理要求•机动车安全技术检验机构必须建立和维护机动车检验档案,包括车辆的基本信息、检验结果等。
•检验机构必须建立科学的数据管理系统,确保检验数据的安全性和完整性。
4. 技术条件的实施和监督4.1. 技术条件的实施•机动车安全技术检验机构必须严格按照技术条件的要求进行建设和运营。
我国机动车检测主要相关标准及法规最后一次修改日期:2009年3月14日编者说明:(1)目前机动车检测相关法规标准数量众多,编者根据相关资料进行了整理汇编,供同行参考。
望有关掌握最新动向的朋友积极提供信息与建议,以便不断更新完善此文,与广大同行们共享。
(2)本文为阅读与理解方便,对法规标准作了分类:法规文件:收集机动车检测有关部门法规、文件。
技术方法:收集机动车检测有关方法、合格性评价标准。
产品制造:对检测设备制造制定的产品制造标准。
计量检定:技术监督部门对检测设备定期检验用标准。
它应该是根据产品制造标准中对设备检测精度的相关要求,专门制订的定期检验技术要求和检验方法。
其它:本文所列GB/T 11798.(1-9)-2001系列标准为公安部交通管理局归口的设备检定技术条件,在技术监督部门进行设备检定时首先是执行计量标准JJG、JJF ,无JJG及JJF标准规程的设备,参考部门标准执行。
(3)检测方法与标准:目前我国主分安全检测、综合性能检测、环保检测三大类,分属公安部、交通部、环保局监管。
a、安全检测:属公安监管,对所有社会车辆实施年检、事故检等,检测项目有:安全项目:速度表检验、制动检验、侧滑检验、前照灯检验;环保项目:机动车尾气排放、喇叭噪音外检项目:车身、底盘、动态检验。
检测项目与方法:执行GA468-2004《机动车安全检测项目和方法》(过渡到2009.6.1被GB 21861-2008代替)检测标准:执行GB 7258-2004 《机动车运行安全技术条件》b、综合性能检测:属交通监管,对所有营运车辆实施二级维护、技术等级评定等检测,检测项目有:外检、安全、环保、动力性、经济性、可靠性等检测项目、方法、标准:执行GB 18565-2001《营运车辆综合性能要求和检验方法》,部分引1用GB 7258-2004 。
联网标准: JT/T 478-2002 《汽车检测站计算机控制系统技术规范》。
技术等级评定:JT/T 198-2004 《营运车辆技术等级划分和评定要求》。
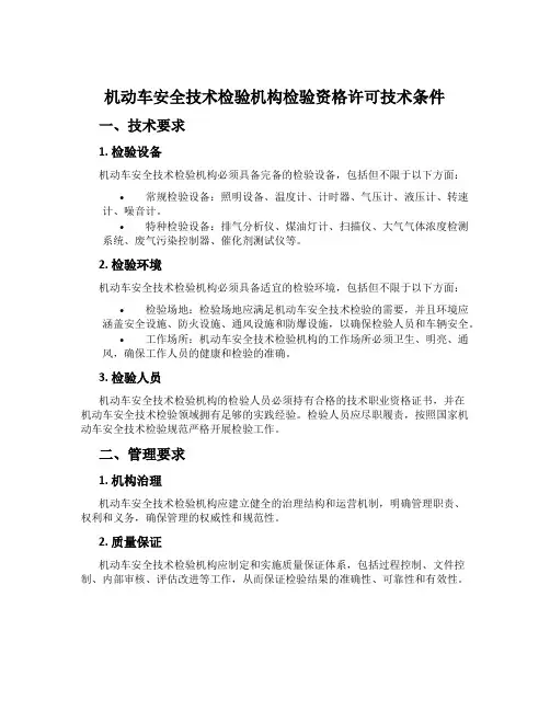
机动车安全技术检验机构检验资格许可技术条件一、技术要求1. 检验设备机动车安全技术检验机构必须具备完备的检验设备,包括但不限于以下方面:•常规检验设备:照明设备、温度计、计时器、气压计、液压计、转速计、噪音计。
•特种检验设备:排气分析仪、煤油灯计、扫描仪、大气气体浓度检测系统、废气污染控制器、催化剂测试仪等。
2. 检验环境机动车安全技术检验机构必须具备适宜的检验环境,包括但不限于以下方面:•检验场地:检验场地应满足机动车安全技术检验的需要,并且环境应涵盖安全设施、防火设施、通风设施和防爆设施,以确保检验人员和车辆安全。
•工作场所:机动车安全技术检验机构的工作场所必须卫生、明亮、通风,确保工作人员的健康和检验的准确。
3. 检验人员机动车安全技术检验机构的检验人员必须持有合格的技术职业资格证书,并在机动车安全技术检验领域拥有足够的实践经验。
检验人员应尽职履责,按照国家机动车安全技术检验规范严格开展检验工作。
二、管理要求1. 机构治理机动车安全技术检验机构应建立健全的治理结构和运营机制,明确管理职责、权利和义务,确保管理的权威性和规范性。
2. 质量保证机动车安全技术检验机构应制定和实施质量保证体系,包括过程控制、文件控制、内部审核、评估改进等工作,从而保证检验结果的准确性、可靠性和有效性。
3. 技术管理机动车安全技术检验机构应履行技术管理职责,包括质量检验、技术审核、技术指导、技术培训、数据管理和信息安全等工作,确保检验技术的先进性和规范性。
4. 安全管理机动车安全技术检验机构应建立和执行安全管理机制,确保检验活动和机构的安全,防止意外事故和人员伤亡事件的发生。
三、法规要求机动车安全技术检验机构应严格遵守相关的法律法规,包括但不限于以下方面:•严格遵守《机动车安全技术检验规范》、《机动车安全技术检验规程》等行业标准和规范;•遵守《机动车安全技术检验机构标准》、《机动车道路运输质量监督规定》等国家法律法规;•坚持诚信经营,在检验工作中不接受涉嫌贿赂和受贿的行为,维护社会公平和正义。
《机动车安全技术检验机构监督管理办法》(国家质检总局第121号令)《机动车安全技术检验机构监督管理办法》已经2009年8月28日国家质量监督检验检疫总局局务会议审议通过,现予公布,自2009年12月1日起施行。
2006年2月27日国家质量监督检验检疫总局公布的《机动车安全技术检验机构管理规定》同时废止。
局长二〇〇九年十月十三日机动车安全技术检验机构监督管理办法第一章总则第一条为了加强对机动车安全技术检验机构的监督管理,根据《中华人民共和国行政许可法》、《中华人民共和国道路交通安全法》及其实施条例、《中华人民共和国计量法》及其实施细则等有关法律法规,制定本办法。
第二条机动车安全技术检验机构(以下简称“安检机构”)开展机动车安全技术检验以及对安检机构实施监督管理应当遵守本办法。
本办法所称机动车安全技术检验,是指根据《中华人民共和国道路交通安全法》及其实施条例规定,按照机动车国家安全技术标准等要求,对上道路行驶的机动车进行检验检测的活动,包括机动车注册登记时的初次安全技术检验和登记后的定期安全技术检验。
本办法所称安检机构,是指在中华人民共和国境内,根据《中华人民共和国道路交通安全法》及其实施条例的规定,按照机动车国家安全技术标准等要求,对上道路行驶的机动车进行检验,并向社会出具公证数据的检验机构。
第三条国家质量监督检验检疫总局(以下简称“国家质检总局”)对全国安检机构实施统一监督管理。
各省级质量技术监督部门负责本行政区域内安检机构的监督管理工作。
市县级质量技术监督部门在各自的职责范围内负责本行政区域内安检机构的监督管理工作。
第四条各级质量技术监督部门应当遵循科学、公正、廉洁、高效的原则,依法对安检机构实施监督管理。
第五条安检机构应当严格依据国家有关法律法规规定,按照机动车国家安全技术标准和有关规定对机动车实施检验,并对检验结果负责。
第二章安检机构资格许可第六条安检机构的设置,应当遵循统筹规划、合理布局、方便检测的原则。
机动车安全技术检验操作规范机动车安全技术检验操作规范是为了保障机动车安全技术检验工作的质量和效率,确保机动车符合国家安全技术标准,预防交通事故的发生,根据《中华人民共和国道路交通安全法》、《机动车安全技术检验机构监督管理办法》、《机动车运行安全技术条件》和《机动车安全技术检验项目和方法》等国家标准,制定本操作规范。
一、总则1.1 本规范适用于机动车安全技术检验机构的机动车安全技术检验操作。
1.2 机动车安全技术检验应按照本规范的要求进行,确保检验工作质量。
1.3 机动车安全技术检验机构应具备相应的检验资格许可技术条件,并配备符合要求的检测设备及校准设备。
1.4 机动车安全技术检验机构应按照本规范的要求进行检测设备的预热、校准,并定期进行期间核查,确保检测设备的准确性和可靠性。
1.5 机动车安全技术检验机构应按照本规范的要求进行操作,确保检验结果的准确性和可靠性。
二、基本要求2.1 机动车安全技术检验项目应包括对车辆外观、制动系统、灯光及信号系统、转向系统、行驶系统、排放系统等的安全技术检验。
2.2 机动车安全技术检验应由具备相应资格的检验人员按照本规范的要求进行。
2.3 机动车安全技术检验机构应保存检验记录,并按照要求提供给相关部门。
三、操作规范3.1 检验准备3.1.1 检验前应检查车辆外观,确认车辆无明显损坏或缺失。
3.1.2 检验前应检查车辆的制动系统、灯光及信号系统、转向系统、行驶系统、排放系统等,确认车辆符合国家安全技术标准。
3.1.3 检验前应将车辆停放在平整的路面上,确保车辆稳定。
3.2 检验过程3.2.1 外观检查:由检验人员用目力检查车辆外观,确认车辆无明显损坏或缺失。
3.2.2 制动系统检验:检验人员应按照本规范的要求进行制动系统的检验,包括制动踏板、制动盘、制动片等。
3.2.3 灯光及信号系统检验:检验人员应按照本规范的要求进行灯光及信号系统的检验,包括前大灯、后尾灯、转向灯等。
机动车安全技术检验机构管理规定根据国家机动车安全技术监控管理规定,机动车安全技术检验机构需要按照以下规定进行管理:
1. 机动车安全技术检验机构应当具备相应的资质和条件,经国家机动车安全技术监控管理部门批准,并办理相应的登记手续。
2. 机动车安全技术检验机构应当建立完善的质量管理体系,确保检验工作的准确性和可靠性。
3. 机动车安全技术检验机构应当配备符合要求的检验设备和仪器仪表,并进行定期检定和校准。
4. 机动车安全技术检验机构应当培训并持证上岗的检验员,确保其具备相应的技术能力和专业素质。
5. 机动车安全技术检验机构应当保障检验工作的公正、公平、公开,不得有违法行为或者违反职业道德的行为。
6. 机动车安全技术检验机构应当及时更新和提升检验技术,适应新技术和新方法的发展。
7. 机动车安全技术检验机构应当根据规定时间进行检验工作,对不合格的车辆及时提出处理意见,并对检验结果负责。
8. 机动车安全技术检验机构应当保护检验信息的安全性,不得泄露或滥用检验信息。
9. 国家机动车安全技术监控管理部门对机动车安全技术检验机构进行监督检查,对违反规定的行为进行处罚,并随时撤销其资质和登记。
以上是机动车安全技术检验机构管理的基本规定,具体的管理要求可以根据国家相关法律法规和管理部门的规定而有所不同。
机动车安全技术检验机构检验资格许可条件1. 背景介绍机动车安全技术检验是保障交通安全的重要环节。
为了确保检验的公平性、客观性和的准确性,国家对机动车安全技术检验机构实行许可制度,明确机构所需的检验资格许可条件。
本文将对机动车安全技术检验机构检验资格许可条件进行介绍。
2. 检验资格许可条件机动车安全技术检验机构检验资格许可条件主要包括以下几个方面:2.1. 组织机构条件机动车安全技术检验机构应当依法设立,具备独立的法人资格,从业人员应当具备检验合格的技术人员,同时具备完善的内部组织机构和管理制度。
2.2. 检验设备条件机动车安全技术检验机构应当配备符合国家和行业标准的检测设备和仪器,设备应当按照规定进行安装、调试和正常使用,同时要具备完善的设备维护和管理制度。
2.3. 检验环境条件机动车安全技术检验机构应当具有良好的检验环境,应当确保检验场地、检验线路等符合国家和行业标准,同时应当具备完善的环境评估和管理制度。
2.4. 质量保障条件机动车安全技术检验机构应当建立、实施和维护符合国家和行业标准的质量保障体系,包括质量管理文件、质检手册等,同时应当进行内部审核和外部评估。
2.5. 检验记录条件机动车安全技术检验机构应当建立和完善检验记录系统,包括检验报告、检验记录、检验数据等,应当保证记录真实、准确、完整、及时。
3. 许可申请和审批流程机动车安全技术检验机构在申请检验资格许可时,应当按照相关规定提交申请材料,经过审查合格后方可获得许可。
许可审批主要包括以下环节:3.1. 材料审核机动车安全技术检验机构提交许可申请材料后,由当地交通管理部门组成专门的审批小组进行材料审核,包括申请人的组织机构和法人资格、从业人员的资格、检验设备和环境等方面。
3.2. 现场考察经过材料审核合格后,交通管理部门组织专家进行现场考察,主要检查机动车安全技术检验机构是否具备符合规定的检验设备、场地、从业人员和管理制度等条件,同时对检验记录和质量管理体系进行抽查。
安检与综检的简单比较
安检,全称机动车安全技术检验,由公安交通管理部门委托具有安检资质的检测机构进行,实施对象为全社会所有机动车辆包括四轮以上的汽车、农用货车、两轮、三轮摩托车,要求为达到安全运行的基本条件,2007年以前由交警部门负责行业管理,2007年以后移交技术监督局管理,实现社会化运行。
执行的法律法规为《道路交通安全法》。
综检,全称汽车综合性能检测,又分为两种类型:营运车辆技术等级评定检测、汽车二级维护竣工质量检测(抽检)。
实施对象为道路运输经营车辆,要求按所承担的经营范围不同有区别,营运车辆技术等级评定检测为例,在达到安全运行基本条件下,必须满足综合性能技术要求,此外,承担跨地区的旅客运输和危险品货物运输的车辆还必须达到更高要求的“一级”等级要求,一般旅客运输要达到“二级”,一般货物运输达到“三级”标准,所有从事道路运输的车辆必须由检测站进行“燃油消耗量核查”在国家管理目录内经检测核查符合要求的才能从事相关业务。
有运输行政管理部门进行行业管理,技术监督部门进行技术管理。
执行的法律法规为《道路运输条例》、《汽车运输业车辆技术管理规定》、《汽车运输业车辆综合性能检测站管理办法》、《机动车维修管理规定》、《道路货物运输及站场管理规定》、《道路旅客运输及客运站管理规定》、《道路危险货物运输管理规定》。
一般项目明细比较
检测能力明细比较。
常用检测标准清单机动车安全技术检验1.《机动车运行安全技术条件》 GB 7258-20122.《机动车安全技术检验项目和方法》 GB 21861-2008及其第1号修改单3.《道路车辆外廓尺寸、轴荷及质量限值》 GB 1589-20044.《点燃式发动机汽车排气污染物排放限值及测量方法(双怠速法及简易工况法)》GB 18285-20055.《车用压燃式发动机和压燃式发动机汽车排气烟度排放限值及测量方法》 GB 3847-20056.《农用运输车自由加速烟度排放限值及测量方法》GB 18322-2002工况法检测地方标准1.《在用点燃式发动机轻型汽车稳态工况法排气污染物排放限值》 DB 61/439-20082.《在用压燃式发动机汽车加载减速法排气烟度排放限值》DB 61/440-2008摩托车尾气检测标准1.《摩托车和轻便车摩托车排气污染物排放限值及测量方法(双怠速法)》 GB 14621-20112.《摩托车和轻便摩托车排气烟度排放限值及测量方法》GB 19758-2005汽车综合性能检测1.《机动车运行安全技术条件》 GB 7258-20122.《营运车辆综合性能要求和检验方法》 GB 18565-20013.《道路车辆外廓尺寸、轴荷及质量限值》 GB 1589-20044.《汽车动力性台架实验方法和评价指标》GB/T 18276-20005.《点燃式发动机汽车排气污染物排放限值及测量方法(双怠速法及简易工况法)》GB 18285-20056.《车用压燃式发动机和压燃式发动机汽车排气烟度排放限值及测量方法》 GB 3847-20057.《农用运输车自由加速烟度排放限值及测量方法》GB 18322-2002法律法规:1.《中华人民共和国道路交通安全法》2.《机动车安全技术检验机构监督管理办法》(总局121号令)3.《机动车安全技术检验机构检验资格许可技术条件》(国质检监[2009]521号)。
机动车安全技术检验机构监督管理办法第一章总则第一条为了加强对机动车安全技术检验机构的监督管理,根据《中华人民共和国行政许可法》、《中华人民共和国道路交通安全法》及其实施条例、《中华人民共和国计量法》及其实施细则等有关法律法规,制定本办法。
第二条机动车安全技术检验机构(以下简称“安检机构”)开展机动车安全技术检验以及对安检机构实施监督管理应当遵守本办法。
本办法所称机动车安全技术检验,是指根据《中华人民共和国道路交通安全法》及其实施条例规定,按照机动车国家安全技术标准等要求,对上道路行驶的机动车进行检验检测的活动,包括机动车注册登记时的初次安全技术检验和登记后的定期安全技术检验。
本办法所称安检机构,是指在中华人民共和国境内,根据《中华人民共和国道路交通安全法》及其实施条例的规定,按照机动车国家安全技术标准等要求,对上道路行驶的机动车进行检验,并向社会出具公证数据的检验机构。
第三条国家质量监督检验检疫总局(以下简称“国家质检总局")对全国安检机构实施统一监督管理。
各省级质量技术监督部门负责本行政区域内安检机构的监督管理工作。
市县级质量技术监督部门在各自的职责范围内负责本行政区域内安检机构的监督管理工作.第四条各级质量技术监督部门应当遵循科学、公正、廉洁、高效的原则,依法对安检机构实施监督管理。
第五条安检机构应当严格依据国家有关法律法规规定,按照机动车国家安全技术标准和有关规定对机动车实施检验,并对检验结果负责。
第二章安检机构资格许可第六条安检机构的设置,应当遵循统筹规划、合理布局、方便检测的原则。
第七条国家对安检机构实行资格管理和计量认证管理。
安检机构应当依照国家有关法律法规的规定,取得计量认证、检验资格许可后,方可在批准的检验范围内承担机动车安全技术检验。
省级质量技术监督部门负责实施本行政区域内安检机构检验资格许可申请的受理、审查、决定和发证。
第八条安检机构的计量认证管理依照计量有关法律法规的规定执行.第九条安检机构计量认证、检验资格许可的申请及其受理、现场审查、发证应当一并办理。
机动车安全技术检验机构监督管理办法第一章总则第一条为了加强对机动车安全技术检验机构的监督管理,根据《中华人民共和国行政许可法》、《中华人民共和国道路交通安全法》及其实施条例、《中华人民共和国计量法》及其实施细则等有关法律法规,制定本办法。
第二条机动车安全技术检验机构(以下简称“安检机构")开展机动车安全技术检验以及对安检机构实施监督管理应当遵守本办法.本办法所称机动车安全技术检验,是指根据《中华人民共和国道路交通安全法》及其实施条例规定,按照机动车国家安全技术标准等要求,对上道路行驶的机动车进行检验检测的活动,包括机动车注册登记时的初次安全技术检验和登记后的定期安全技术检验。
本办法所称安检机构,是指在中华人民共和国境内,根据《中华人民共和国道路交通安全法》及其实施条例的规定,按照机动车国家安全技术标准等要求,对上道路行驶的机动车进行检验,并向社会出具公证数据的检验机构.第三条国家质量监督检验检疫总局(以下简称“国家质检总局”)对全国安检机构实施统一监督管理.各省级质量技术监督部门负责本行政区域内安检机构的监督管理工作.市县级质量技术监督部门在各自的职责范围内负责本行政区域内安检机构的监督管理工作.第四条各级质量技术监督部门应当遵循科学、公正、廉洁、高效的原则,依法对安检机构实施监督管理。
第五条安检机构应当严格依据国家有关法律法规规定,按照机动车国家安全技术标准和有关规定对机动车实施检验,并对检验结果负责。
第二章安检机构资格许可第六条安检机构的设置,应当遵循统筹规划、合理布局、方便检测的原则.第七条国家对安检机构实行资格管理和计量认证管理。
安检机构应当依照国家有关法律法规的规定,取得计量认证、检验资格许可后,方可在批准的检验范围内承担机动车安全技术检验.省级质量技术监督部门负责实施本行政区域内安检机构检验资格许可申请的受理、审查、决定和发证。
第八条安检机构的计量认证管理依照计量有关法律法规的规定执行。
《机动车安全技术检验机构监督管理办法》(国家质检总局第121号令)《机动车安全技术检验机构监督管理办法》已经2009年8月28日国家质量监督检验检疫总局局务会议审议通过,现予公布,自2009年12月1日起施行。
2006年2月27日国家质量监督检验检疫总局公布的《机动车安全技术检验机构管理规定》同时废止。
局长二〇〇九年十月十三日机动车安全技术检验机构监督管理办法第一章总则第一条为了加强对机动车安全技术检验机构的监督管理,根据《中华人民共和国行政许可法》、《中华人民共和国道路交通安全法》及其实施条例、《中华人民共和国计量法》及其实施细则等有关法律法规,制定本办法。
第二条机动车安全技术检验机构(以下简称“安检机构")开展机动车安全技术检验以及对安检机构实施监督管理应当遵守本办法。
本办法所称机动车安全技术检验,是指根据《中华人民共和国道路交通安全法》及其实施条例规定,按照机动车国家安全技术标准等要求,对上道路行驶的机动车进行检验检测的活动,包括机动车注册登记时的初次安全技术检验和登记后的定期安全技术检验。
本办法所称安检机构,是指在中华人民共和国境内,根据《中华人民共和国道路交通安全法》及其实施条例的规定,按照机动车国家安全技术标准等要求,对上道路行驶的机动车进行检验,并向社会出具公证数据的检验机构.第三条国家质量监督检验检疫总局(以下简称“国家质检总局”)对全国安检机构实施统一监督管理。
各省级质量技术监督部门负责本行政区域内安检机构的监督管理工作。
市县级质量技术监督部门在各自的职责范围内负责本行政区域内安检机构的监督管理工作。
第四条各级质量技术监督部门应当遵循科学、公正、廉洁、高效的原则,依法对安检机构实施监督管理。
第五条安检机构应当严格依据国家有关法律法规规定,按照机动车国家安全技术标准和有关规定对机动车实施检验,并对检验结果负责。
第二章安检机构资格许可第六条安检机构的设置,应当遵循统筹规划、合理布局、方便检测的原则。
国家质量监督检验检疫总局关于印发《机动车安全技术检验机构常规检验资格许可技术条件》的通知(2006年8月25日国质检监[2006]379号)各省、自治区、直辖市质量技术监督局:为了贯彻落实《中华人民共和国道路交通安全法》及其实施条例,更好地执行《机动车安全技术检验机构管理规定》(国家质量监督检验检疫总局令第87号),加强对机动车安检工作机构资格管理工作,总局组织制定了《机动车安全技术检验机构常规检验资格许可技术条件》,现印发你们,请遵照执行。
机动车安全技术检验机构常规检验资格许可技术条件为规范机动车安全技术检验(以下简称“安检”)机构的常规检验资格许可,保障安检机构有序运行和规范安检机构工作,根据《中华人民共和国道路交通安全法》及其实施条例、《中华人民共和国行政许可法》、《中华人民共和国产品质量法》、《中华人民共和国计量法》及其实施细则、《机动车安全技术检验机构管理规定》(国家质量监督检验检疫总局令第87号,以下简称“管理规定”)等有关法律、法规和行政规章,制定本技术条件。
安检机构获得常规检验资格许可,必须满足本技术条件的要求。
1. 法人资格安检机构应当依法设立,具有法人资格,并承担相应的法律责任。
2. 依法经营安检机构应当遵守国家的法律法规,依法经营。
其企业的经营范围、事业法人和社团法人的业务范围应涵盖机动车安检。
3. 计量认证安检机构,必须经省级以上质量技术监督部门对其计量认证合格,获得计量认证合格证书。
在计量认证有效期内和认证合格范围内从事安检活动。
4. 人员安检机构应当具有与其从事检验、设备维护检查活动相适应的专业技术人员和管理人员。
4.1安检机构应设有机构负责人、技术负责人、质量负责人、报告授权签字人(或称“主任检验员”、“总检”),同时还应设有引车员、外观检验员、底盘检验员、登录员等检验人员和设备维护人员。
从事安检工作的专业技术人员必须经省级以上质量技术监督部门考核合格,持证上岗。
汽车常规检验安检机构,专业技术人员应不少于12人,摩托车常规检验安检机构应不少于6人。
4.2 安检机构上述岗位人员要求。
4.2.1机构负责人,应当熟悉机动车检验业务,了解与安检相关的法律法规和标准。
4.2.2 技术负责人、质量负责人、报告授权签字人,应当具备以下要求:⑴熟悉安检业务、相关的法律、法规和标准;⑵具有机动车相关专业的大专以上学历,或者中级以上工程技术职称;⑶熟悉机动车的理论与构造,熟悉各检验工位业务、流程及相关专业知识;⑷有3年以上的机动车检验的工作经历;⑸熟悉安检机构资格许可技术条件。
4.2.3 检验人员,应当具备以下要求:⑴具有高中或中专及以上学历;⑵了解机动车性能、构造及有关使用的一般知识;⑶熟悉检测仪器设备的结构及性能,熟练掌握检测仪器设备的操作规程;⑷了解本机构的检验工艺流程及相关标准。
掌握检验项目的技术标准;⑸掌握计算机操作技能,登录员应能熟练使用、管理计算机及其网络系统;⑹引车员应持有与检测车型相对应的有效机动车驾驶证;⑺外观检查员和底盘检查员还应当熟悉相应的机动车性能、构造及有关使用的专业知识。
4.2.4 设备维护人员要求:⑴具有相关专业中专或相当于中专(含)以上学历和技术员(含)以上职称;⑵掌握机动车构造和原理的一般知识;⑶掌握检测仪器设备的性能和使用要求,具备检测仪器设备管理知识,能对检测仪器设备进行维护、保养、校准。
5. 法律法规、行政规章、技术标准和管理制度5.1 法律法规和行政规章安检机构应具有下列法律法规和行政规章:(1)《中华人民共和国道路交通安全法》;(2)《中华人民共和国道路交通安全法实施条例》;(3)《中华人民共和国产品质量法》;(4)《中华人民共和国计量法》及其实施细则;(5)《中华人民共和国标准化法》。
(6)《机动车安全技术检验机构管理规定》(国家质检总局令第87号);5.2 技术标准5.2.1 安检机构应具有下列必备标准:(1) GB 7258-2004《机动车运行安全技术条件》;(2) GA 468-2004《机动车安全检验项目和方法》。
5.2.2 安检机构应具有与车辆安全、环保有关的相关标准,见附件1。
5.2.3 安检机构应具有的检测设备技术标准,见附件2。
5.2.4 安检机构应关注机动车安全标准的有效性,及时收集有效版本并采用。
5.3 管理制度安检机构应当制定严格、完备的管理制度,必须包括:(1) 安检机构专业技术人员和管理人员的岗位职责;(2) 安检机构专业技术人员和管理人员的培训、考核制度;(3) 安检机构专业技术人员和管理人员的行为规范;(4) 检测仪器设备(含标准气)的采购、验收、使用、保管、报废等程序或制度;(5) 检验事故分析报告程序或制度;(6) 检验记录、检验报告等技术文件和资料档案的修改、保存、销毁等程序或制度及保密制度;(7) 检测车间管理制度;(8) 普遍性质量安全问题的分析报告制度;(9) 安检机构年度报告制度;(10) 检验工作管理制度。
6. 检测仪器设备安检机构应当具备正确进行检验活动所需要的检测仪器设备,汽车主要检测仪器设备应采用固定式,摩托车检验可采用移动式。
固定式的检测仪器设备通常组成检测线。
6.1 根据检验车型的不同,检测线一般可分为大型车辆、小型车辆及摩托车检测线。
安检机构配置的检测仪器设备应满足检验GA 468—2004《机动车安全检测项目和方法》中表1和表2所规定项目的要求。
不同车型检验应具备的检测线要求见附件3。
不同车型检验必备检测仪器设备、设施的配置见附件4。
6.2 检测仪器设备应结构先进、可靠,采用数字式二次仪表并具有数据通讯接口,能够进行联网控制。
6.3 检测仪器设备要通过合法有效的型式认定。
6.4 检测仪器设备上,应当有清晰的产品铭牌、计量器具生产许可证(如有)等标志。
6.5 检测线检测仪器设备应采用计算机联网,实现自动检测、打印报告。
计算机联网检测控制系统,不得改变联网检测仪器设备的测试原理、分辨率、测量结果数据的有效位数和检测结果数据。
检测参数的采集、计算、判定应当符合有关标准。
6.6 在用检测设备和计量器具,须经法定或授权的计量检定机构周期计量检定、校准,并取得计量检定合格证、校准报告,且在有效期内。
6.7 检测仪器设备在以下特殊情况下要重新进行检定/校准。
6.7.1 检测设备修理后;6.7.2 新购设备在使用前;6.7.3 固定式检验设备在移装后;6.7.4 日常设备检查或设备期间核查发现有设备异常时。
6.8 应有仪器设备的检定周期表,内容包括:仪器设备的名称、编号、检定周期、检定单位、最近检定日期、送检负责人。
6.9 检测仪器设备,应有明显的统一格式的标志。
标志分“合格”“准用”“停用”三种,并分别以绿、黄、红三种颜色表示。
标志的内容包括:仪器编号、检定结论、检定日期及下次检定日期、检定单位。
6.10 应建立主要检测仪器设备的档案,内容包括设备、仪器合格证书、使用说明书、检定证书或校准报告、安装基础图、电器原理图、履历书、故障及维修记录等。
7. 信息联网设施计算机联网检测系统应在软硬件上具备与质量技术监督部门及相关业务部门联网的能力,实现信息共享。
8. 总体布局安检机构应当具备固定的工作场所,其工作环境应当保证检验、校准和检验数据、结果的真实、准确。
8.1 安检机构周边道路宽阔、交通顺畅、便捷、进出的道路视线良好。
8.2 安检机构的场地建筑必须能够满足安检现行相关标准(如GB 7258-2004、GA 468-2004等)规定的安检项目的实际需要,有用于安检的检验车间、试验车道、驻车坡道,有业务大厅、停车场、站内道路、办公区、微机房或室等设施。
8.2.1 试验车道:试验车道应铺设有平坦、硬实、清洁的水泥或沥青路面并设有规范的交通标志标线,路面附着系数应不小于0.7,跑道长度大型车辆检测应不小于100m,小型车辆检测不小于80m,宽度应不小于6m,纵向任意50m长度范围内坡度不大于1%,横向坡度不大于3%。
试验车道应设置有相应的助跑道路。
8.2.2 驻车坡道:用于在坡道上实测车辆的驻车制动性能。
其设计要求,坡度分别为15%和20%各一个,一般设计比例对15%坡道为高1.5m,宽3.5m,长10m;对20%坡道为高2m,宽3.5m,长10m。
能采用试验台进行检验时可不要驻车坡道。
坡道路面附着系数应不小于0.7。
摩托车检验不要求。
8.2.3 停车场地:停车场地面积应与检测能力相适应,不得占用站外道路停车。
停车场地应为水泥、沥青或其他硬地面,能承受车辆的碾压,并在场内划分停车线和车辆行驶通道,保持进出口畅通;要设置足够的消防、安全、照明设备。
如检测站内安全性能检测区和尾气排放检测区分开设置,停车场应对应分开设置以避免检测车辆交叉干扰。
8.2.4 站内道路:站内道路应为水泥或沥青路面,并设置交通标志、标线、引导牌。
道路应视线良好、保持通畅。
检测线出入口两端的道路应有一定的坡度,以保证雨水不流入检测线内;但坡度不应过大,便于车辆进出检测线。
道路的转弯半径、长度应能满足各类车辆出入的需要。
8.2.5 业务大厅:业务大厅应尽量从便民服务方面考虑:⑴ 各业务窗口应分工明确,设置标牌;业务窗口设计上,应尽量采用开放式窗口。
其数量能满足实际办公的需要。
一般各种业务受理窗口每条检测线应不少于3个,每个办公窗口面积不少于6㎡。
⑵ 室内应宽敞明亮。
⑶ 大厅内应设公示栏,公示各种手续规定、收费项目及标准、各岗位职责。
若为电子公示栏,则公示栏面积应不小于2m×3m。
8.2.6 微机房(室):应符合微机房建筑的有关要求。
8.2.7 安检机构应设置候检休息区、车辆检验流程图、监督橱窗等服务性设施,各设施布局应合理。
9. 检验厂房为了保证安全技术检验工作的正常进行,检测车间各工位要有相应的检测面积,厂房要宽敞,保证通风、照明、排水、防雨、防火和安全防护等设施良好。
9.1 车间内部尺寸9.1.1 长度:机动车检测线检测车间进出口之间的距离,大型车辆检测线不应小于50m,小型车辆检测线不应小于40m,摩托车检测线不小于20m。
如果检测线采用了能同时测量轮(轴)荷、侧滑等指标的平板制动检验台,则长度可视情况酌情缩短。
9.1.2 宽度:单条汽车检测线检测车间内部宽度,大型车辆检测线应不小于8m,小型车辆检测线应不小于6m;摩托车应不小于4m。
9.1.3 高度:大型车辆检测线室内最大高度应不小于6m;小型车辆检测线室内最大高度应不小于5m;摩托车检测线室内最大高度应不小于3m。
9.2 辅助设施检测车间辅助设施包括检测车间出入门、排污要求、底盘检查地坑、电缆沟、人行通道、消防通道和消防设施等。
9.2.1 检测车间出入门:大型车辆检测线高和宽应不小于5m,小型车辆检测线高和宽应不小于4m。