初中物理专题复习力学部分
- 格式:doc
- 大小:663.50 KB
- 文档页数:12
中考物理复习卷(力学)一、选择题1.关于力的认识。
下列说法中错误的是()A.力是物体对物体的作用B.力能使物体发生形变或改变物体运动状态C.物体间力的作用是相互的D.只有相互接触的物体才会产生力的作用2.如图所示的运动情景中,最明显的反映出力使物体发生形变的是()A .撑杆被运动员拉弯B .拦网改变排球运动方向C .踢出的足球能继续飞行D .蹬车在公路上疾驰3.你在使用钢笔答题时,笔中墨水的哪个量是保持不变的()A.密度B.质量C.重力D.体积4.以下安全提示中与摩擦力知识有关的是()A.请驾驶员系好安全带B.雨天路滑,驾驶员小心驾驶C.天干物燥,注意防火D.在火车站站台上候车的旅客请站在安全线以外5.如图所示,弹簧秤和细线的重力不计,物重G=1N,则弹簧秤A和B的示数分别为()A.1 N,0B.1N,2N C.2N,1N D.1N,1N6.下列关于密度的说法正确的是()A.密度大的物体质量一定大B.固体的密度一定比液体的密度大C.体积大的物体密度一定大D.密度大的物体单位体积的质量一定大7.2009年5月7日晚上,在杭州发生一起恶性交通事故,引起社会的反响。
三位青年在杭州文二西路上飙车,撞死过斑马线的行人,经公安交警部门认定,是一起由于汽车严重超速行驶造成的交通事故。
行驶的汽车刹车后,不能立即停止运动,这是因为()A.力是维持物体运动的原因B.汽车受到重力C.汽车具有内能D.汽车具有惯性8.小明把两支同样的粉笔竖直放置在坚硬的水平桌面上。
粉笔两头横截面积不同,其中一支正放,一支倒放(如图所示),以下分析正确的是()A.粉笔受到的重力与它对桌面的压力是一对平衡力B.两支粉笔都受到了桌面给予的摩擦力,且大小相等C.由于受力面积不同,桌面对粉笔的支持力不同D.本实验无法得出压力作用效果与受力面积的关系9.将一半径为R的实心金属球,用细线拉着,匀速缓慢地放入水深为2R的盛水容器中,直至容器底部,水未溢出。
初中物理力学知识归纳一、长度测量1、长度测量最常用的工具:刻度尺。
2、长度的单位:千米(km)、米(m)、分米(dm)、厘米(cm)、毫米(mm)、微米(μm)、纳米(nm)。
3、米是长度国际单位的主单位。
4、刻度尺使用前要观察:零刻线、量程、分度值。
5、刻度尺的使用:(1)用刻度尺测量时,尺要沿着所测长度;(2)不利用磨损的零刻线;(3)读数时视线要与尺面垂直。
6、读数——有效数字读法(1)了解刻度尺的分度值;(2)读出长度末端前的刻线读数;(3)多余部分自己估读;(4)要估读到分度值的下一位。
7、测量结果是由数字和单位组成。
8、减小误差的方法:多次测量求平均值。
二、速度、路程和时间1、物理学里把物体位置的变化叫机械运动(宏观运动),简称运动。
(微观运动在热学部分复习)2、参照物的定义:说物体在运动还是静止,要看以另外的哪个物体作标准,这个被选作标准的物体叫参照物。
3、匀速直线运动:快慢不变、经过的路线是直线的运动,叫做匀速直线运动。
4、速度的物理意义:速度用来表示物体运动的快慢。
5、匀速直线速度的定义:在匀速直线运动中,速度的大小等于运动物体在单位时间内通过的路程。
6、速度的公式:速度=路程/时间v=s/t7、速度的单位及单位换算:(1)单位:米/秒读作米每秒千米/时读作千米每时(2)单位换算:1米/秒=3.6千米/时8、速度值的物理意义:例:7.2米/秒:一个物体做匀速直线运动,它在1秒内通过的路程是7.2米。
变速运动定义:常见的运动物体的速度是变化的,这种运动叫变速运动。
平均速度:描述变速直线运动快慢的物理量是平均速度,它等于路程除以通过这段路程所用的时间。
9、平均速度10、路程和时间的计算(1)计算路程、时间、速度。
(2)计算路程、时间、速度的比值。
(3)多段路程、时间、速度的计算。
(4)过桥及往返问题。
三、质量和密度1、质量:物体所含物质的多少叫质量。
质量单位:国际单位制:主单位kg,常用单位:t、g、 mg2、质量的理解:固体的质量不随物体的形态、状态、位置、温度而改变,所以质量是物体本身的一种属性。
初中物理力学专题复习资料专题一力一.力指物体对物体的作用, 力的性质有推、拉、提、压、吸引和排斥等。
表示符号: 单位: 单位符号:观察上图我们得到给物体施加力会或。
练习:1. 如图所示,(a)(b)表示力的作用效果.其中(a)主要表示了力可以使物体发生____________ ,(b)主要表示了力可以使物体的_________发生改变.二、如图所示, 使一薄钢条的下端固定, 分别用不同的力去推它, 使其发生( )、( )、(c)、(d) 各图中的形变, 如果力的大小>,从图中可以的出的影响力的作用效果的因素分别是、、. 能得到此结论的图像分别是图、、。
练习: 1.物体A的质量都是5 kg, 画出图中A物体受到的重力的示意图.2.重20 N的小球正从斜面上加速滚下, 所受摩擦力为10 N, 在下图中画出小球所受重力和摩擦力的示意图。
3.在水平地面上有辆小车, 甲用6 N的力水平向右推车;乙用9 N的力向右上方与水平面成30°角拉车, 在下图中作出这两个力的示意图.4.如图, 一物体放在斜面上, 重15 N, 对斜面的压力为12 N, 用力的示意图画出这两个力。
一、分析下图可以的到的结论分别是(1)(2)(3)练习:1.放在水平桌面上的茶杯对桌面的压力和桌面对茶杯的支持力, 这两个力相同的是()A.作用点B.力的大小C.力的方向D.力的大小和作用点2..物体间力的作用是相互的”, 下列图中能生动地体现这一规律的是()第1题第2题第3题第4题3.用绳子系着水桶, 手拿着绳子从井中向上提水, 此时水桶受到向上的力, 这个力的施力物体是( )A. 手B. 绳子C. 地球D. 水4.划船时, 使船和桨一起向前运动的力的施力物体是( )A. 划船的人对桨的力B. 船桨对水的力C. 河中的水对桨的力D. 船对水的推力三、观察右图中图甲为捏橡皮泥, 图乙是拉弹簧总结两图的相同之处和不同之处。
观察两图还可以的到的结论有哪些?练习:1.小李在课外探究弹簧的长度跟外力的变化关系, 利用如图的实验装置记录了相应实验数据如下:(1)这项研究在实际中的应用是制成;(2)分析实验数据你可得到的结论;(3)该弹簧原长是cm, 若用该弹簧制作一只弹簧测力计, 其量程为N。
初中物理力学基础题目 Revised by Petrel at 2021初中物理总复习力学部分一.填空、选择题1.在人提水时,桶受到向上的拉力,这个力的施力物体是______,受力物体是______;手同时也受到向下的拉力,这个力的施力物体是______,受力物体是______。
2.在跳水这个运动项目中,运动员对跳板施力的同时,也受到跳板对他的作用力。
但这两个力作用的效果却不同,前者主要改变了跳板的______,后者主要改变了运动员的_________。
3.俗话说“一个巴掌拍不响”。
这句话反映的物理知识是__________________。
4.物体运动状态的以改变包括物体的_______或_______的改变。
运动状态不变的有_______状态,或______状态。
5.“鸡蛋碰石头”鸡蛋破了,而石头却完好,对这个现象的解释是石头对鸡蛋的力______于鸡蛋对石头的力,只是鸡蛋没有石头硬。
6.人开门和关门时用力方向不同,说明______________;门不易打开时,要用较大的力才能打开,说明______________;手作用在门框能把门轻易打开而作用在门轴很难打开,说明__________________ 。
7.下列情况中,具有弹力的是()A.弹簧B.橡皮筋C.拉弯的弓D.皮球8.下列事例中,不属于弹性形变的是()A.用手将充气的皮球按凹形B.人站在木板上使木板弯曲C.用铁锤把铁块打成各种形状D.撑杆跳高运动员将撑杆压弯9.质量为20kg的物体,受到的重力是______,一个物体受到的重力是800N,它的质量是______。
10.甲、乙两物体的质量之比是5:2,则它们受到的重力之比是______,若甲物体质量是10kg,则乙物体受到的重力大小是_________。
11.一个物体在月球上的重力等于在地球上所受重力的1/6,将12kg的物体放在月球上,其所受到的重力是______。
12下列哪一个物体所受的重力可能是30N()A.一个中学生B.一辆轿车C.一枝铅笔D.一个装满书的书包13.用钢笔写字时,笔尖与纸面间的摩擦是_______;用水性笔写字,笔尖与纸面间的摩擦是_______,人走路时,鞋底与地面间的摩擦是______。
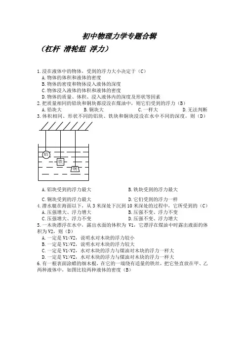
初中物理力学专题合辑(杠杆滑轮组浮力)1.浸在液体中的物体,受到的浮力大小决定于(C)A.物体的体积和液体的密度B.物体的密度和物体浸入液体的深度C.物体浸入液体的体积和液体的密度D.物体的质量、体积、浸入液体内的深度及形状等因素2.把质量相同的铅块和铜块都浸没在煤油中,则它们受到的浮力(B)A.铅块大B.铜块大C.一样大D.无法判断3.体积相同、形状不同的铝块、铁块和铜块浸没在水中不同的深度,则(D)铝铁铜A.铝块受到的浮力最大B.铁块受到的浮力最大C.铜块受到的浮力最大D.它们受到的浮力一样4.潜水艇在海面以下,从3米深处下沉到10米深处的过程中,它所受到的(C)A.压强增大、浮力增大B.压强不变、浮力不变C.压强增大、浮力不变D.压强不变、浮力增大5.一木块漂浮在水中,露出水面的体积为V1,它漂浮在煤油中时露出液面的体积为V2,则(D)A.一定是V1<V2,说明水对木块的浮力较小B.一定是V1>V2,说明水对木块的浮力较大C.一定是V1<V2,水对木块的浮力与煤油对木块的浮力一样大D.一定是V1>V2,水对木块的浮力与煤油对木块的浮力一样大6.有一根表面涂蜡的细木棍,在它的一端绕有适量的铁丝,把它竖直放在甲、乙两种液体中,如图比较两种液体的密度(B)甲乙A.ρ甲>ρ乙B. ρ甲<ρ乙C. ρ甲=ρ乙D.无法判断7.蜡块悬浮于酒精和水的混合物中,要使蜡块上浮,则应(B)A.往桶内加纯酒精B.往桶内加水C.使桶倾斜一定的角度D.把蜡块分为两半后再放入混合液中8.一均匀实心物体恰能悬浮于水中,若将此物体切成大小不等的两块,则(C)A.大块下沉,小块上浮B.大块上浮、小块下沉C.两块都悬浮D.两块都下沉9.在塑料袋中装满水并扎紧口袋,在空气中用弹簧秤称出它的重力是4.9牛,把这个塑料袋完全浸没在水中(不计塑料袋重),这时弹簧秤示数为(B)A.4.9牛B.零C.9.8牛D.无法判断10.排水量为2000吨的货轮,满载货物后,在海洋里受到的浮力是(A),在江河里航行受到的浮力是(A),排开水的体积是(C)。
初中物理力学《运动和力》复习指导(一)复习要点1.机械行为、参照物、行为和静止的相对性2.速度的界说,公式v=s/t,速度的单元及换算1m/s=3.6km/h变速行为的平均速度,会测量行为物体的平均速度v=s/t。
3.惯性、惯性定律(1)惯性:一切物体都有连结静止状况或匀速直线行为状况不变的性质,这种性质叫做惯性。
一切物体在任何情形下都具有惯性。
(2)惯性定律(即牛顿第必然律)内容:一切物体在没有受到外力浸染的时辰,总连结静止状况或匀速直线行为状况,这叫做惯性定律。
4.二力的平衡(1)二力(或几个力)的平衡:物体受到两个力(或几个力)浸染时,如不美观连结静止状况或匀速直线行为状况,这两个力(或几个力)彼此平衡.(2)二力平衡的前提①前提:,巨细相等,标的目的相反,统一物体,统一向线。
②应用:物体受平衡力,必然处于平衡状况,按照一个已知力,求另一个力。
5、行为和力物体行为状况的改变:物体速度巨细和行为标的目的的改变,都叫做物体行为状况的改变.(二)复习指导1.有关速度、旅程、时刻的计较2.惯性和惯性现象例1关于惯性,下面说法正确的是()(d)a.一切物体在没有受到外力浸染时,总连结匀速直线行为状况或静止状况的性质,叫做惯性b.射出的枪弹分开枪口后,仍然继续高速前进,是因为枪弹受到惯性的浸染c.汽车封锁策念头后仍能继续前进是因为汽车的惯性大于它受到的阻力d.一切物体在任何情形下都具有惯性3.关于平衡力、彼此浸染力的问题例2放在水平桌面上静止不动的墨水瓶,受到彼此平衡的两个力是()(a)a.墨水瓶受到的重力和桌面临墨水瓶的撑持力b.墨水瓶受到的重力与墨水瓶对桌面的压力c.桌面临墨水瓶的撑持力和墨水瓶对桌面的压力d.桌子只受到的重力和地面临桌子的撑持力。
初中物理力学部分知识点归纳1.速度和加速度:-物体的速度是物体在单位时间内所走过的距离。
速度的计算公式为v=s/t,其中v为速度,s为距离,t为时间。
-加速度是速度改变的快慢程度。
加速度的计算公式为a=(v-u)/t,其中a为加速度,v为末速度,u为初速度,t为时间。
2.牛顿运动定律:-第一定律(惯性定律):物体在没有外力作用下保持匀速直线运动或静止。
- 第二定律(力学定律):物体的加速度与作用在它上面的力成正比,且与物体的质量成反比。
F = ma,其中 F 为力,m 为物体质量,a 为加速度。
-第三定律(作用-反作用定律):任何一个物体受到的作用力,都有一个等大反向的反作用力作用在施力物体上。
3.重力:- 重力是地球对物体的吸引力。
物体所受的重力的大小可以通过重力公式 F = mg 计算,其中 F 为重力,m 为物体质量,g 为重力加速度(通常取9.8m/s²)。
4.力的合成与分解:-力的合成是指将多个力合成为一个力的过程。
合成力的大小等于各个力的矢量和。
-力的分解是指将一个力拆分为多个力的过程。
分解力的大小可以根据三角函数计算。
5.力的图示法:-力的图示法用箭头表示力的方向和大小。
箭头的长度表示力的大小,箭头的方向表示力的方向。
6.动量与冲量:- 动量是物体运动的量度,表示物体的运动状态。
动量的计算公式为p = mv,其中 p 为动量,m 为物体质量,v 为物体的速度。
-冲量是力在一段时间内作用于物体的总量。
冲量的计算公式为J=FΔt,其中J为冲量,F为力,Δt为时间间隔。
7.机械能与功:-机械能是物体由于位置和速度而具有的能量。
机械能可以分为动能和势能两部分。
- 动能是物体由于运动而具有的能量,动能的计算公式为 Ek =1/2mv²,其中 Ek 为动能,m 为物体质量,v 为物体的速度。
- 势能是物体由于位置而具有的能量,势能的计算公式为 Ep = mgh,其中 Ep 为势能,m 为物体质量,g 为重力加速度,h 为高度。
初中物理力学专题一、力1.力的概念:力是物体对物体的作用。
力不会脱离物体而存在,有了力一定有施力物体和受力物体2.力的作用效果⑴力可以改变物体的运动状态,还可以使物体发生形变。
⑵力是看不见摸不着的,但可以通过力的作用效果去感受它。
3.物体间力的作用是相互的:个物体对别的物体施加了力的作用,也一定同时受到别的物体对它施加的力的作用。
4.力的单位和符号:理学中力的符号为F,力的国际单位是牛顿,符号“N”。
5.力的三要素:大小、方向和作用点。
这三个因素叫做力的三要素。
力的三要素中任何一个都影响力的作用效果,要表述一个力,必须把力的三要素都说清楚。
6.力的图示与力的示意图7.弹力:任何物体只要发生弹性形变就会产生弹力。
物体受到的支持力和压力,绳的拉力等,实质都是弹力。
8.弹簧测力计:不超过弹簧弹性限度情况下,受到的拉力越大,弹簧伸长越长,这就是弹簧测力计的工作原理。
9.相互作用力:物体间力的作用是相互的,一个物体对另一个物体施加力的同时,也受到另一物体对它的力的作用。
物体间相互作用的一对力同时产生、同时消失,它们大小相等,方向相反,分别作用在两个物体上,作用在同一条直线上。
二、力和运动1.合力与分力:一个力对物体的作用与几个力同时对物体的作用,如果产生的效果相同,这个力就叫做那几个力的合力,那几个力就叫做这个力的分力。
2.同一直线上力的合成已知分力求合力就叫做力的合成。
求两个力的合力叫做二力合成。
两个力在一条直线上的合成最简单。
(1)沿同一直线上两个方向相同的力的合力,其大小等于这两个力的大小之和,其方向跟这两个力的方向相同。
(2)沿同一直线上两个方向相反的力的合力,其大小等于这两个力的大小之差,其方向与这两个力中较大的力方向相同。
3.牛顿第一定律定律内容:一切物体在不受外力作用时,总保持匀速直线运动状态或静止状态。
理解:“一切物体”表明本定律对于任何物体在任何状态下都适用。
“保持静止状态或匀速直线运动状态”的意思是:物体不受力时,原来静止的物体将永远保持静止状态;原来运动的物体将永远保持匀速直线运动。
初中物理力学知识点总结一、力和运动1.力的概念:力是使物体发生形状、速度、方向发生改变的原因。
2.力的计量:力的计量单位是牛顿(N),力的计量工具是弹簧测力计。
3.力的效果:力可以使物体产生平动、转动和形变。
4.力的合成:合力是指多个力的效果合成为一个力的结果。
5.力的分解:将一个力分解为多个力的过程。
二、牛顿定律1.牛顿第一定律(惯性定律):物体如果没有受到外力作用,将保持静止或匀速直线运动。
2. 牛顿第二定律(运动定律):物体受到的合力等于质量乘以加速度。
F=ma3.牛顿第三定律(作用与反作用定律):任何两个物体之间的作用力和反作用力大小相等、方向相反、作用在同一直线上。
三、摩擦力1.摩擦力的概念:两个物体相互接触时所产生的力。
2.摩擦力的特点:摩擦力的大小与物体之间的压力有关,与物体间相互作用的粗糙程度有关。
3.静摩擦力和滑动摩擦力:物体在静止时受到的摩擦力叫静摩擦力,物体在滑动时受到的摩擦力叫滑动摩擦力。
四、力的作用与力的性质1.重力:是地球对物体的吸引力,其大小和物体的质量、地球的质量有关,计量单位是牛顿。
2.弹力:两个物体之间产生弹性形变时产生的力。
3.引力:是物体之间的相互吸引力,是由于物体的质量而产生的。
4.正常力:是支撑着物体的力,垂直于支撑面。
五、压力和压强1.压力的概念:单位面积上的力的大小。
2.压力的计量单位:帕斯卡(Pa)或牛顿/平方米(N/m²)。
3.压力的计算公式:P=F/A(压力=力/面积)。
4.压强:是指物体受到的外界力导致的单位面积上的承压程度。
六、力的简单机械应用1.斜面:可以将负重分成横向的水平力和纵向的垂直力。
2.杠杆:可以通过改变力臂的长度来改变力的大小和方向。
3.轮轴:可以改变力的方向,同时将力转化为力矩。
4.力的传递:应用滑轮、传动带、齿轮等方式将力传递给其他物体。
七、功和机械能1.功的概念:当力作用于物体使其发生位移时所做的功。
2. 功的计算:功等于力乘以位移的大小和方向的余弦值。
力学初中物理知识点总结力学是初中物理课程中的重要组成部分,它主要研究物体在力的作用下的运动规律和物体间的相互作用。
以下是初中物理力学部分的知识点总结:# 1. 力的基本概念- 力的定义:力是物体间相互作用的一种推力或拉力。
- 力的单位:在国际单位制中,力的单位是牛顿(N)。
- 力的作用效果:力可以改变物体的运动状态,包括改变速度和方向,或者使物体发生形变。
# 2. 力的分类- 重力:地球对物体的吸引力,与物体的质量成正比,方向垂直向下。
- 摩擦力:物体在接触面上滑动时产生的阻力,与物体间的接触面积和压力有关。
- 弹力:物体发生形变后产生的恢复力,与物体的弹性系数和形变量有关。
- 支持力:物体受到的垂直于接触面的力,大小等于物体受到的重力。
- 拉力:绳子、弹簧等物体对其他物体的拉伸作用力。
# 3. 力的合成与分解- 合力:多个力作用在同一个物体上时,可以合成一个等效的力。
- 分力:一个力可以分解为几个分力,分力的矢量和等于原力。
- 平行四边形法则:二维平面上力的合成分解遵循平行四边形法则。
- 三角形法则:三维空间中力的合成分解遵循三角形法则。
# 4. 力的平衡- 平衡状态:物体在静止或匀速直线运动状态下,受到的力达到平衡。
- 二力平衡:两个力大小相等、方向相反、作用在同一直线上,使物体保持静止或匀速直线运动。
- 三力平衡:三个力作用在一个物体上,任意两个力的合力与第三个力相等且方向相反。
# 5. 牛顿运动定律- 牛顿第一定律(惯性定律):物体保持静止或匀速直线运动状态,除非受到外力作用。
- 牛顿第二定律(动力定律):物体的加速度与作用力成正比,与物体质量成反比,加速度方向与作用力方向相同。
- 牛顿第三定律(作用与反作用定律):作用力和反作用力大小相等、方向相反、作用在不同物体上。
# 6. 动量与冲量- 动量:物体的质量与速度的乘积,是矢量量。
- 冲量:力与作用时间的乘积,也是矢量量。
- 动量守恒定律:在没有外力作用的系统中,系统总动量保持不变。
一、选择题1、甲,乙两个实心均匀的正方体物块放在水平地面上,它们的质量相等,密度关系是甲>乙,当在甲,乙两物块上分别放重为G1,G2的物体或分别施加竖直向上的力F1,F2(F1,F2均小于物块的重力)时,甲,乙两物块对水平地面的压强相等,则G1与G2,F1与F2的大小关系()A,G1>G2,F1>F2 B,G1>G2,F1<F2 C,G1<G2,F1<F2 D,G1<G2,F1>F22、公路两侧的甲,乙两条水渠由路面下的倾斜涵洞相连,如图所示,两条水渠水面相平。
关于涵洞中的水流方向,下列说法中正确的是()A,由于水向低处流,涵洞中水流由B流向AB,由于甲侧涵洞口在水下较深处,压强大,涵洞水流会从A流向BC,由于两渠水面相平,涵洞中水流不流动D,条件不足,无法判断3,如图所示,甲,乙两只完全相同的试管中分别装有质量相同的液体,甲试管竖直放置,乙试管倾斜放置,两试管液面相平。
设液体对两试管底的压强分别为P甲和P乙,则()A,P甲<P乙,B,P甲=P乙C,P甲>P乙,D,条件不足无法判断甲试管竖直放置,乙试管倾斜放置,两试管液面相平。
则乙深度=甲深度,乙竖直则高度大于甲,所以V 乙大于V甲。
因为M甲等于M乙,所以甲的密度大,P=密度*g*h,H一样,甲密度大所以压强大。
4,如图,有甲,乙,丙三个容器分别装有质量相同的水,若水重G,水对容器底的压强分别为P A,P B,P C,压力分别为F A,F B,F C,它们之间的关系是()A,P A=P B=P C B,F A=F B=F C=G C,F A<F B=G<F C D,F B>F A=G>F C5,如图所示的容器中装有水,静止在水平桌面上,水对容器底部的压力为F1,容器对桌面的压力为F2,若容器的质量忽略不计,则()A,F1<F2 B,F1>F2 C,F1=F2 D,无法判断6,沙漠中有一个沙丘如图所示,当水平方向的风不断吹响沙丘时,沙丘会慢慢()A,向左移动B,向右移动C,仍停原处D,无法确定7,下列关于浮力的说法正确的是()A.浸入液体中的物体,其浸入液体中的体积就是该物体的体积B.浮力的方向是垂直向上的C.浸入液体中的物体,一定受到液体的浮力D . 物体受到气体对它向上和向下的压力差就是气体对它的浮力8,如图所示,对于水中正在上升的气泡,下列说法正确的是()A,气泡受到水的压强变小,浮力变小B ,气泡受到水的压强变小,浮力变大C ,气泡受到水的压强变大,浮力变小D,气泡受到水的压强变大,浮力变大9,一个空心球,空心部分体积为整个体积的一半,它漂浮在水面上,有一半体积露出水面,若将空心部分注满水,放入水中静止时将(水足够深)()A,漂浮 C ,沉底 B ,悬浮 D ,无法确定10,同一只鸡蛋先后放入甲,乙两杯不同浓度的盐水中,鸡蛋在甲杯处于悬浮状态,如图甲,在乙杯处于悬浮状态,如图乙,则可以肯定()A,甲杯盐水密度比乙杯盐水密度小 B ,甲杯盐水密度比乙杯盐水密度大C ,甲图鸡蛋受到的浮力比乙图鸡蛋受到的浮力小 D,甲图鸡蛋受到的浮力比乙图鸡蛋受到的浮力大11. (2010年浙江宁波,11题)2010年春晚,台湾著名魔术师刘谦表演的魔术,再次成为人们热议的话题,现有下列猜想:①果汁消失是因为纸杯中有夹层并有吸水物质。
初中物理力学知识大全力学是中学物理最重要的组成部分,也是学好物理的基础知识。
一、力的作用收效1、力的看法:力是物体对物体的作用。
2力的性质:物体间力的作用是相互的(相互作用力在任何情况下都是大小相等,方向相反,作用在不同样物体上)。
两物体相互作用时,施力物体同时也是受力物体,反之,受力物体同时也是施力物体。
3、力的作用收效:力能够改变物体的运动状态。
力能够改变物体的形状。
4、力的单位:国际单位制中力的单位是牛顿简称牛,用 N 表示。
力的感性认识:拿两个鸡蛋所用的力大体 1N 。
5、力的测量:⑴测力计:测量力的大小的工具。
(2)弹簧测力计:实验室测量力的工具6、力的三要素:力的大小、方向、和作用点。
7、力的表示法二、惯性和惯性定律:1、牛顿第必然律:⑴牛顿第必然律内容是:所有物体在没有碰到力的作用的时候,总保持静止状态或匀速直线运动状态。
12、惯性:⑴定义:物体保持原来状态不变的性质叫惯性。
⑵说明:惯性是物体的一种属性。
所有物体在任何情况下都有惯性。
3.二力平衡:(1)、定义:物体在碰到两个力的作用时,若是能保持静止状态或匀速直线运动状态称二力平衡。
(2)、二力平衡条件:二力作用在同一物体上、大小相等、方向相反、两个力在一条直线上4、力和运动状态的关系:力不是产生 (保持 )运动的原因受非平衡力,合力不为 0力是改变物体运动状态的原因三、功1、力学中的功①做功的含义:若是一个力作用在物体上,物体在这个力的方向上搬动了一段距离,力学里就说这个力做了功。
②力学里所说的功包括两个必要要素:一是作用在物体上的力; 二是物体在这个力的方向上搬动的距离。
③不做功的三种情况:有力无距离、有距离无力、力和距离垂直 .2、功的计算:①物理学中把力与在力的方向上搬动的距离的乘积叫做功。
②公式: W=FS③功的单位:焦耳(J),1J= 1N;m。
④注意:①分清哪个力对物体做功,计算时 F 就是这个力 ;②公式中 S 必然是在力的方向上经过的距离,重申对应。
1. 如图21所示,用水平向右的力F拉着物体,使其匀速直线运动了5m,运动时间为10s,F做功的功率是50W.这段时间(1)F做了多少功?(2)F多大?(3)在方框内画出物体运动时的受力示意图(以“黑点”代表物体).(4)物体受到的摩擦力多大?2.雅安4.20地震后灾后重建工作正在高效地进行,如图是某建筑工地上使用的塔式起重机.在一次操作过程中起重机将质量为500kg的建筑材料竖直提升了12m,用时15s,(g=10N/kg).求:(1)所提建筑材料受到的重力;(2)起重机提起建筑材料所做的功;(3)提升过程中该起重机的电动机功率为8kW,那么提升过程中塔式起重机的机械效率是多大?3.如图所示,滑轮组在向上的拉力F作用下,将重为120N的物体匀速提起,在10s内物体上移的距离为2m.求:(1)物体上升的速度;(2)有用功;(3)如果拉力F为50N,滑轮组提升该重物时的机械效率.4.电动蛙式打夯机(图甲)是利用冲击和冲击振动来夯实、平整场地的机械,由电动机、皮带轮、偏心块、夯架、夯锤等组成(图乙)。
启动电动机,在旋转着的偏心块离心力作用下,夯架绕后轴上下摆动,当夯架向下摆动时夯锤就夯击土层,向上摆动时使打夯机前移,故每夯击一次,机身即向前移动一次。
右表是某型号电动蛙式打夯机的部分参数(设夯锤夯击土层的能量全部用于夯实土层)。
(1)若打夯机以10m/min 的平均速度沿直线前进,则10min 前进了多少米?(2)为了估算某次夯锤夯击土层时的冲击力,小明将重为4N、底面积为1cm2的圆柱体竖直平放在被夯击土层上,土层被压下的深度与夯锤夯击的深度相同,则此次夯击时的平均冲击力为多少牛?(3)施工时,若打夯机前移消耗的能量为200J/次,则打夯机的机械效率是多少?5.已知小汽车的总质量为1500kg,该车以30m/s的速度作水平匀速直线运动,行驶了180s,汽车在行驶过程中受到的阻力为车重的0.16倍(g=10N/kg)求:(1)小车行驶的距离.(2)在此过程中汽车的牵引力和功率.6.宜昌快速公交“BRT”预计于2015年6月建成试运营.该项目北起夷陵客运站,南至宜昌东站,全长约为24km.如图所示是宜昌首批“BRT”公交样车,据测算,它全程平均速度约为30km/h.车辆配备了智能化的车辆调度和信息服务中心,通过GPS全球定位功能全程跟踪记录并实时传递每台营运车辆的各种信息.(1)GPS全球定位系统是通过电磁波(选填“电磁波”或“超声波”)来实时传递信息的.(2)“BRT”从起点夷陵客运站至终点宜昌东站需要多长时间?(3)若“BRT”在某一地段运行时,先以60km/h的速度运行60s,停车12s,再以50km/h的速度运行36s,求“BRT”在这一地段的平均速度是多少km/h?7.. 如图所示,一轻绳绕过定滑轮,一端与粗糙水平桌面上的滑块相连,另一端悬挂一个沙桶。
初中物理专题复习(力学部分)A、知识提要:一、速度、密度、压强、功率:二、重力、功、液体压强、浮力、机械效率:三、二力平衡的条件:1、2、3、4、四、液体压强的规律:1、2、3、4、5、五、阿基米德原理:六、杠杆平衡条件:表达式:七、流体压强与流速的关系:八、牛顿第一定律:九、增大压强的方法:减小压强的方法:十、增大磨擦的方法:减小磨擦的方法:十一、质量1、宇宙是由构成的,是保持物质原来性质的最小微粒,所以,物质是由构成的。
2、叫物体的质量。
质量是物质的,把一块铁搬到月球上,它的质量,把它加热,质量,把它熔成铁水,质量,把它折弯,质量,把它切掉一小块,质量。
3、实验室测量质量的工具是,使用天平测质量前要对天平进行调节,做到水平,归零,平衡;使用天平测质量时要将物体放在盘,砝码放在盘,按照的规则加砝码,当砝码不够用时再移动。
在读游码示数时要以游码边所对的刻度为准。
4、天平不平衡时的处理方法:如果是调节时不平衡,则应通过调节使它平衡,如果是测量时不平衡,则应通过加减或移动使它平衡。
5、使用天平的注意事项。
(教材第10页)十二、密度1、水的密度是,物理意义:。
2、密度是物质的一种,不同种类的物质密度一般。
3、物质大多“热胀冷缩”,即温度升高,体积,密度。
体积受温度影响较大,和较小。
4、水在时密度最大,以下时热缩冷胀,称之为水的反常膨胀。
十三、机械运动、速度、长度与时间的测量1、长度的单位是,常用的单位还有。
2、长度的测量工具是。
3、时间的单位是,常用的单位还有。
4、长度测量读数时,要读到分度值的。
5、测量值与真实值之间的差异叫,减小误差常用的方法是。
6、物体的叫机械运动。
是宇宙中的普遍现象。
7、研究物体运动时,被选作标准的物体叫。
参照物是一个的物体,相对于参照物发生了位置变化的物体是的,相对于参照物没有发生位置变化的物体是的。
我们通常是以为参照物的,描述时往往省略不提。
十四、力、牛顿第一定律、二力平衡1、力是对的作用。
力的作用是的,施力物体同时也是物体。
2、力的作用效果:、。
3、力的三要素:、、。
4、力的单位:、符号:。
5、力和运动的关系:当物体不受外力时,总保持或运动状态;当物体受平衡力时,总保持或运动状态;(相当于不受力)当物体受非平衡力时,物体的运动状态。
所以说,力是的原因。
6、是维持物体静止或匀速直线运动的原因。
十五、弹力、重力、摩擦力1、物体由于发生而产生的力叫弹力。
2、弹簧测力计的原理:在弹性限度内,弹簧的伸长与受到的拉力成。
3、弹簧测力计的使用:①不能超过;②指针要;③拉力的方向要与弹簧伸长的方向;④使用前用手来回轻轻拉几下。
4、由于地球吸引而使物体受到的力叫。
重力的施力物体是。
5、重力的大小与质量成,用公式表示为,其中g= ,物理意义是。
6、重力的方向是,利用它可以制成等。
7、重力的作用点叫,质地均匀,形状规则的物体,重心在它的上。
8、两个相互接触的物体,当它们或发生相对运动时,在接触面上会产生一个相对运动的力,叫。
9、摩擦力的方向与相对运动的方向,作用点在上。
10、影响滑动摩擦力大小的因素有和。
十六、杠杆、滑轮F= G系是S= h,n指。
十七、压强1、上端开口,下端相连通的容器叫,连通器的原理是当连通器里只装一种液体且不流动时,。
常见的连通器有等。
2、实验证明大气压强的存在,实验测出了大气压强的值,1标准大气压= 水银柱= 帕。
大气压强的应用有、等。
3、大气压强随高度的增加而,液体的沸点随气压增大而。
十八、浮力①原理法:;②称量法:;③压力差法:;④二力平衡法:;3、浮力的利用:轮船是利用的办法增大可利用的浮力;潜水艇是通过改变实现上浮和下沉的;气球、飞艇是通过改变来实现升降的。
十九、功和机械能、物体做功的两个必要因素是:和。
物体没在做功包括三种情况:①;②;③。
3、功的原理:。
B、作图及实验探究一、作图:1、如图12-4,O是杠杆的支点,画出力F的力臂,并用字母L表示。
2、物体A的质量都是5 kg,画出图中A物体受到的重力的示意图.3、画出下面各图中的动力臂L1和阻力臂L2.4、重20 N的小球正从斜面上加速滚下,所受摩擦力为10 N,在下图中画出小球所受重力和摩擦力的示意图。
5、按要求用笔画线绕好下列滑轮组。
6、在水平地面上有辆小车,甲用6 N的力水平向右推车;乙用9 N的力向右上方与水平面成30°角拉车,在下图中作出这两个力的示意图.7、如图,一物体放在斜面上,重15 N,对斜面的压力为12 N,用力的示意图画出这两个力。
二、实验探究:1、测金属块的密度:(1)用调节好的天平称金属块的质量,把金属块放天平的左盘内,当右盘内有50 g 的珐码一个,游码在标尺上的位置如下图所示,天平平衡。
则金属块的质量为_______g。
(2)观察量筒或量杯里水面到达的刻度时,视线要跟________相平。
(3)将金属块放人盛有40㎝3水的量筒中以后,水面所到达的位置如右图所示,则金属块的体积为_____cm3,金属块的密度是_______kg /m3。
玻璃杯和液体总质量/g玻璃杯和剩余液体的质量/g被测液体的质量/g被测液体的体积/cm3液体密度g/cm30 1 2 3 4 5 6 7 8 9 03、为了研究物质的某种特性,一位同学分别用甲、乙两种不同的液体做实验.实验时,他用量筒和天平分别测出甲(或乙)液体在不同体积时的质量,下表记录的是实验测得的数据及求得的质量跟体积的比值.积及质量的倍数关系,可归纳得出结论_______.(2)分析表中实验次数_______可归纳得出结论是:相同体积的甲、乙两种液体,他们的质量是不相同的.(3)分析表中甲、乙两种液体的质量与体积的比值关系,可归纳得出结论是:_____________________________________________4、古希腊学者亚里士多德认为:如果要使一个物体持续运动,就必须对它施加力的作用。
而伽利略则认为:运动的物体并不需要力来维持。
到底谁说得对呢?为了探究这个问题,小午和同学们设计了如图所示的实验。
(1)要探究运动到底需不需要力来维持,只需研究力对运动物体的影响,所以小午让一辆运动的小车在不同的阻力作用下研究它的速度如何变化。
小午在实验中是如何让小车受到不同阻力的?(2)为了探究不同阻力对运动的影响,我们应该保持小车受不同阻力前的速度是相同的,你认为小午是如何做到这一点的?(3)请将小午在本实验中的结论填写完全;平面越光滑,小车运动的距离越________,说明小车受到的摩擦力越________,速度减小得越________。
(4)根据小午的结论,你能推理出若小车不受阻力,将做什么运动吗?5、如下图所示,四根完全相同的钢片a、b、c、d固定在一水平木板上,分别受到力的作用会发生形变,四个力的大小关系是:F1=F3=F4>F2。
(1)如果要研究力的作用效果与力的大小的关系,应比较钢片______和_____;(2)如果要研究力的作用效果与力的方向的关系,应比较钢片______和_____;物质实验次数体积/cm3 质量/g 质量与体积的比值 g/cm3 甲1 10 18 1.82 20 36 1.83 30 54 1.8乙4 10 8 0.805 20 16 0.806 30 24 0.80(3)如果要研究力的作用效果与力的作用点的关系,应比较钢片______和_____;(4)这一研究过程运用的研究方法是_____________________________。
6、小红利用一根橡皮筋自制了一个测力计,发现它的量程太小(只有1 N)使用价值不大,小红想提高测力计的量程(变1 N为2 N),初步拟定了以下几种方案:①换一根相同的橡皮筋,然后改变刻度达到要求;②加一根相同的橡皮筋,然后改变刻度,提高量程;③直接改变刻度方法,把刻上1 N的地方换成2 N;④直接在刻1 N的地方下面继续按比例加刻刻度,直至2 N。
你认为可行的方案是________,另外几种方案不可行的理由是什么?7、给你一个弹簧测力计,一只装有适量水的烧杯,拴有细线的小金属块,现要测一个金属块的密度。
(1)应测出的物理量是:___________________(写出物理名称及代表的符号)。
(2)由测出的物理量可求出金属块浸没在水中受到的浮力F浮=________,金属块的体积V=___________,该金属块的密度ρ=_______________。
8、(1)将压强计的金属盒放在液体内某处,保持深度不变,改变金属盒橡皮膜所对的方向,这时U形管两边水面的高度差将_____,这说明同种液体同一深度___________________________________。
(2)将压强计的金属盒分别放入水和盐水的相同深度,则金属盒放在_____中时,U形管两边水面的高度差大,说明液体的压强与_____ 有关。
9、如图所示的实验是研究浸没在水中的石块所受浮力跟它排开水的重力的关系。
(1)对比乙弹簧测力计两次的示数可知石块受浮力大小是_____ N。
(2)对比甲弹簧测力计两次的示数可知石块排开的水重是_____ N。
(3)实验得到的结论是石块所受浮力的大小等于______________。
10、如图所示是“测定滑轮组机械效率”的实验,所用的钩码每个重1 N,则:(1)实验时应_______向上拉动弹簧秤;(2)若在上升中弹簧秤的示数是0.9 N,钩码上升的距离是0.1 m,那么拉力移动的距离是_______ m,所做的有用功是_______ J,此滑轮组的机械效率是_______。
11、如图所示,某同学做测定滑轮组的机械效率实验时,第一次用图甲的装置,第二次用图乙的装置,若每个滑轮的重力都相等,两次实验中所提升的重物G是同样的钩码,则(1)装置图_______所示的滑轮组更省力;(2)装置图_______所示的滑轮组的机械效率高,这是因为_____________;(3)如果两次实验中所提钩码G的重力都是4 N,钩码匀速上升时,弹簧秤的示数分别是F甲=1.5 N,F乙=1.2 N,那么这两个滑轮组的机械效率分别是η甲=_______,η乙=_______。
12、使用滑轮组提升重物,其机械效率与哪些因素有关?有什么关系?请你提出一个问题进行探究。
(1)你猜测影响滑轮组机械效率的因素有:(2)对你猜测的多种因素中的某一个因素进一步猜测它是怎样影响滑轮组的效率的?(3)针对(2)设计一个实验进行验证。
①实验器材:②画出你将使用的滑轮组的组装及绕线方法示意图。
③实验中需测的物理量有哪些?④写出计算滑轮组机械效率的表达式。
13、斜面是日常生活中经常见到的机械,让我们共同重温这段探究的历程。
(1)实验前,针对“省力多少与斜面的倾斜程度有何关系”,你的猜想是:;针对“斜面的机械效率与斜面的倾斜程度有何关系”,你的猜想是:。