工程之星操作步骤
- 格式:docx
- 大小:80.61 KB
- 文档页数:10
仪器操作步骤蓝牙连接蓝牙连接有两种方式,一种要先设置COM 口,另一种是蓝牙管理器连接,第二种方法只有高版本工程之星有此功能。
1、设置COM 口方式不进入工程之星,点击左下角开始一设置控制面板一Bluetooth设置,如下图:点击扫描设备,将会在空白处显示已经开机的主机编号,点击编号前的号,再双击串口服务,会出现两种情况。
第一种如下图:选择串口号,记住哪台仪器对应的哪个串口。
然后依次点击确定,0K。
第二种如下图:将会进入到串口管理界面中,查看哪台主机对应的哪个串口,如果没有你所要连接的主机编号,则选中后点击删除,再回到蓝牙设备中选择串口,方法参照第一种情况。
2、蓝牙管理器连接进入工程之星,点击配置T蓝牙管理器一扫描设备(如果已经有将要连接的主机编号,不用再搜索)一选择仪器编号一点击连接。
二、工程项目与坐标系统1、新建工程进入工程之星,点击工程,新建工程。
储存介质按实际需要选择,flash是手簿自带内存,再输入工程名称,点击确定,会弹出工程设置界面(如果没有弹出,则点击配置,工程设置),如下图所示:2、坐标系统接上图,点击编辑,进入下图所示:。
坐标系统列表I编辑I删除I确定I增加图中所示坐标系统一般为默认的坐标系统。
如果要修改,点击编辑即可,如果想新建一个自己的坐标系统,则点击增加,进入下图所示:参数系统名随便输入,一般按照项目名称或者日期再根据实际需要填写。
椭球名称和中央子午线根据图纸要求或者甲方要求进行填写,江苏的中央子午线是120。
其他项目不要改动,点击OK退回到主界面。
三、主机设置1、主机模式设置用蓝牙连接主机(要设置哪台主机就必须连接哪台主机)。
(1)工作模式设置点击配置一仪器设置-主机模式设置一主机工作模式设置-选择基准站或移动站一确定。
此方法是修改主机工作模式的,工作模式包括基准站、移动站、静态。
(2)数据链设置点击配置一仪器设置-主机模式设置一主机数据链一选择电台或网络或外置一确定。
工程之星操作步骤(有已知点)S82简易操作步骤一般的步骤为连接仪器——新建工程——求取参数——开始测量——数据输出几个步骤,一般来说我们要把测量坐标转换为当地坐标至少需要两个已知点,当然越多越好,用两个点求四参数,剩下的点来检核参数和精度是否满足要求。
如果用四个点求参数可以进行高程拟和。
参数的控制范围一般是已知点距离的1.5倍,如果距离过大,精度将减少。
曾经用两个相距600米的点求参数,在3.5公里处有一个已知点上检核了一下,坐标差了几十公分,所以说求参数的已知点距离大点才好,控制的范围才大。
这一点请大家注意在一个测区的测量一般可以这样来做,假设有两个已知点A和B,我们需要知道它的坐标系统和参数,比如中央子午线和投影高等。
连接好仪器后步骤如下:1.工程——新建工程——选择椭球——下一步——输入中央子午线(如果有投影高也输入,中央子午线和已知点坐标系提供的一致)——确定;有时候我们不知道已知点坐标系统的参数,我们可以输入当地的经度作为中央子午线,可以在右上角点击——TG这个命令,我们可以看到当前点经度是多少,再点击TG可以返回主界面。
2.在固定解状态下采集A和B的原始坐标,(注意输入杆高,一定对中,最好用三角支架,可以多采集两次取中间值),3.求转换参数,实际就是把84坐标转换为当地坐标的过程。
设置——控制点坐标库——增加——输入A点的已知坐标——OK——从坐标库选点——导入——选择当前文件**.RTK的文件,原始数据调入坐标库——选择A对应的原始坐标确定——OK——继续增加B的当地坐标和原始坐标,步骤和前面一样,当两个点增加完后点击保存——应用。
这样参数就好了,在设置——四参数设置里可以看到刚才求好的四参数,比例一般接近1最好,比如0.9999…….——1.0000…….之间(小数点后面至少4个9或者0才好,相当于每一公里长度变形在几个公分内,)如果有更多的已知点可以拿其余的来检核精度,如果加入了四个已知点高程可以更好的拟和,达到对高程精度的控制4.按A采集测量数据当基站关机或搬站后,我们需要而且必须做一个单点校正来消除基站变化影起的差异,因为基站每临时捕获的84坐标有差异。
工程之星快速使用指南求转换参数工程之星3.0主要功能的操作流程一、新建工程工程-> 新建工程,输入工程名-> 确定,弹出工程设置界面,在“坐标系”下,编辑-> 增加,在“投影”下,输入定义的参数系统名-> 在椭球参数下的“椭球名称”后面选择选择对应的椭球系-> 在投影参数下的“投影方式”后面选择对应的投影方式-> 输入中央子午线-> OK -> 选中新增加的参数系统-> 确定-> 确定二、求参数1、一个已知点求取参数【参考:南方RTK参数的求取及操作流程(一个已知点适用)地址】输入-> 校正向导A、基准站架设在未知点时,选择基准站架设在未知点-> 下一步-> 输入已知点点名、坐标、天线高、选杆高(移动站用的是碳纤杆)-> 校正-> 气泡居中后点确认。
B、基准站架设在已知点时,选择基准站架设在未知点-> 下一步-> 输入已知点点名、坐标、天线高、选斜高(基准站用三脚架架设需对中整平)-> 校正-> 确认。
特别注意:此种方法只适用于在一条线路上提供了较多的已知点,或是在一个小区域内作业时使用,并且距离不宜太长。
因为一个已知点是不能控制坐标系旋转的,所以在实际作业过程事先需对本地区采用单点校正后的精度先行确认。
当校正完一个后再到第二个点时,发现测量出的第二个坐标与已知坐标超出我们作业的精度要求时,需放弃使用该校正方法,采用两点或两个以上的点进行校正。
2、两个或两个以上的已知点求参数新建好工程,先在已知点上采集坐标,然后求参数。
具体过程如下:假设有两个已知点A、B输入-> 求转换参数-> 增加-> 输入点A的已知坐标-> 确定-> 从坐标管理库选点-> 选中在A 点采集的坐标-> 确定-> 确认-> 增加->输入B点的已知坐标-> 确定-> 从坐标管理库选点-> 选中在B点采集的坐标-> 确定-> 确认(若还有别的已知点可继续增加)-> 保存-> 输入参数的文件名-> OK -> 提示存储成功点OK -> 应用-> 点“是”三、测量测量-> 点测量测量:碳纤杆气泡居中,按A键-> 保存或按回车键查看测量点:双击B键或在输入-> 坐标管理库里查看四、放样1、点放样测量-> 点放样-> 目标-> 增加-> 输入所要放样的点的点名和坐标-> 确定-> 选中要放样的点-> 确定要放样下一个点重复上面的操作。
一、基准站部分1.架好脚架于未知点上,则大致整平即可。
2.接好电源线和发射天线电缆。
注意电源的正负极正确(红正黑负)。
3.打开主机和电台,主机开始自动初始化和搜索卫星,当卫星数和卫星质量达到要求后(大约1分钟),主机上的STA指示灯开始每秒闪动,同时电台上的TX指示灯开始每秒钟闪1次。
这表明基准站差分信号开始发射,整个基准站部分开始正常工作。
注意:为了让主机能搜索到多数量卫星和高质量卫星,基准站一般应选在周围视野开阔,避免在截止高度角15度以内有大型建筑物;为了让基准站差分信号能传播的更远,基准站一般应选在地势较高的位置。
二、移动站部分1,双击手簿屏幕下方蓝牙图标,点击“扫描设备”,当搜索完设备后,双击所要连接的设备点击“OK。
此时蓝牙端口已经配好。
二,仪器连接1,蓝牙配好后,双击“桌面工程帽图标”打开软件,点击“配置”下“端口设置”,选择与刚才配置的蓝牙号相同的端口号,点击确定。
2,电台设置,点击“配置”下“电台设置”,选择和基准站电台通道相同的数字,点击“切换”,再点击确定。
1.将移动站主机接在碳纤对中杆上,并将接收天线接在主机顶部(如果需要可将手簿用托架架在对中杆的适合位置)。
2.打开主机,主机开始自动初始化和搜索卫星,当达到一定的条件后,主机上的DATA指示灯开始快闪(必须在基准站正常发射差分信号的前提下),RX指示灯开始每秒钟闪1次。
表明已经收到基准站差分信号。
这时就可以正常工作了。
3.打开手簿,启动工程之星软件。
快速双击EGStar图标,如下图:4.启动软件后,进入如下面的界面中单击“工程—>新建工程” 如在弹出的对话框中输入工程名称(一般以当天的时间及项目名称命名,如20100526兰陵东路)输入完毕后点击右下角的“确定”点击“确定” 后,弹出下面的界面,在“坐标系统” 中点击“编辑”在出现的坐标系统列表中再点击“增加”出现下面的界面“参数系统名”输入测区名称选择当地坐标系,一般为Beijing54 或者 Xian80 坐标系再修改当地的中央子午线(临沂大多的中央子午线大多为118)输入完毕后点击OK ,再点击确定。
工程之星3.0操作流程一.新建工程操作:工程→新建工程单击新建工程,出现新建作业的界面,如图2-2所示。
首先在工程名称里面输入所要建立工程的名称,新建的工程将保存在默认的作业路径“\Storage Card\EGJobs\”里面。
如果之前已经建立过工程,并且要求套用以前的工程,可以勾选套用模式,如图2-3,并选择套用工程的eg文件。
然后单击“确定”。
如果需要进行坐标参数预设,可以勾选“坐标参数预设”。
单击“确定”,工程建立完毕。
图2-2 新建工程图2-3 输入工程名二.设置坐标系统操作:配置→坐标系统设置可以新建或编辑坐标系统。
单击“增加”或者“编辑”按钮出现图4-12所示界面:输入参考系统名,在椭球名称后面的下拉选项框中选择工程所用的椭球系统,输入中央子午线、投影高等投影参数。
椭球、中央子午线、和投影高须由甲方或设计方提供,自己猜测可能会造成后期测量结果的错误,在武汉地区一半中央子午线为114,投影高为0。
4-11 坐标系统选择编辑图4-12 坐标系统编辑三.采集控制点原始坐标操作:测量→点测量→平滑点击会出现另外5个菜单。
保存按钮,对当前点进行储存,和按"A"键存储一样的效果。
偏移存储。
平滑存储,设置平滑存储次数。
查看已测量的点。
选项按钮,修改屏幕缩放方式,有自动和手动两种方式。
图5-15 点测量点击平滑存储,设置平滑存储次数。
图5-19 平滑存储设置图5-20 平滑存储要采集至少两个控制点,这两个点的连线最好跨越测区,距离最好在1~2公里四.求转换参数(四参数)操作:输入→求转换参数在软件中的四参数指的是在投影设置下选定的椭球内GPS坐标系和施工测量坐标系之间的转换参数。
需要特别注意的是参与计算的控制点原则上至少要用两个或两个以上的点,控制点等级的高低和点位分布直接决定了四参数的控制范围。
经验上四参数理想的控制范围一般都在20-30平方公里以内。
操作:输入→求转换参数,如下图3-41。
一、工程选项1、运行工程之星软件,进入主界面视图左上角显示出的“default”为当前工程的工程名,菜单栏显示所有菜单命令,内容分为六个部分:工程、配置、测量、输入、工具、关于。
主要使用功能为工程、测量。
状态栏“P”代表当前的解状态,包括固定解、浮点解、差分解、单点解;2、单击工程,出现如图所示的工程子菜单界面:工程菜单中包括六个子菜单:新建工程、打开工程、文件导入导出、关闭主机声音、关闭主机、退出。
3、新建工程单击新建工程,出现新建作业的界面。
首先在工程名称里面输入所要建立工程的名称,新建的工程将保存在默认的作业路径“\SOUTHGNSS_EGStar\”里面,如下图所示。
输入完工程名称,还要选择坐标系统,这里我们统一选择厂家为我们建立的“梅河燃气.sys”。
如果所选择的坐标系统不同,测量的结果会偏移很大。
4、打开工程单击打开工程,选择我们所建立的工程左上角显示出的就为当前选择的工程名二、测量选项1、测量菜单包含测量和放样方面的内容。
主要有七个子菜单:点测量、自动测量、控制点测量、点放样、直线放样、曲线放样、道路放样。
主要使用功能为点测量、点放样。
2、点测量测量菜单操作的默认前提要求GPS 主机处于固定解的状态点击“保存”,然后输入点名。
3、点放样点击“目标”,再点击“点库获取”,选择需要放样的点,点击“点放样”点击“选项”,选择“提示范围”,选择1m,则当前点移动到离目标点1m 范围以内时,系统会语音提示,在放样主界面上也会三方向上提示往放样点移动多少距离。
三、文件导出功能单击“工程”→“打开工程”→选择我们需要导出的工程→再单击“工程”→“文件导入导出”→“文件导出”打开“文件导出”,在数据格式里面选择需要输出的格式,并输入导出文件名,注意文件类型需要选择的是“.csv”为后缀的类型。
RDK操作步骤一、新建工程打开工程之星→工程→新建工程→工程名称(不要重名)→确定→编辑→增加→①参数系统名、②选取54或80坐标系、③中央子午线→OK→选中刚建的参数系统名→确定→天线高(杆高)→输入杆高数值→右下角按确定键→回主菜单。
二、采基准点及转换1、采点:按测量键→点测量→右角下拉并点向“↑”键→点平滑→修改秒数(注意水泡居中)→确定→双击“B”查看点是否存储→返回→点平滑等同样方法测出第2或第3点→确定(或取消)回到主菜单。
2、转换:点输入→求转换参数→增加→输入点名、坐标、高程→确定→从坐标管理库中选点→选中对应的点号→确定→确认→再点增加,按以上步骤完成第二2个点输入(也可以输第3点)→保存→文件名(输入任意名)→OK→小框内OK→应用→点“提示框"内“是”→点右上角小方框→点水平→看比例计数,若在0。
9999~1。
000之内即可(最少为4个9或4个0)→确定(或取消)→回主菜单.3、复核第3个已知点。
三、点测量打开测量→选中点测量→移动站放准点位(水泡居中)→按“A”键→输入点名、检查天线高→按“ENT"回车键→双击“B”可查看→重复以上步骤,进入第2点测量。
四、点放样打开测量→选中点放样→目标→增加→输入点名、坐标、高程→确定→选中需要放的点→按右上方“确定”键→再按以上步骤重复放点。
五、直线放样打开测量→选中放样→右下角下拉并点“↑"键→目标→增加→输入线名、起点、终点有关数值,其中起点里程可选“0”→确定→点里程→选中起点距(或高程等)→若采点(即选点保存)可按“A"键→双击“B”查看→重复以上步骤,放其它点.六、校点打开输入→选中校正向导→下一步→输入校正点名、坐标、高程及杆高(若“直线杆”应改为“杆高")→扶正(水泡居中)点校正→扶正(注意:水泡居中)点确定→回主菜单→复核已知点(坐标、标高)。
注意:基站关闭后,必须校点、检查。
一、工程之星操作步骤一、架设基准站,把GPS切换到基准站工作模式(设置工作模式及指示灯在后文有详细介绍),用多功能电缆线把电瓶和GPS、发射电台链接起来,将发射天线和电台链接起来,并选择合适的电台通道。
(在连接电源的时候,先把两个接线头分别连接到GPS和电台上,再把夹子夹到电瓶上,开机)二、用蓝牙将手簿与移动站链接起来:双击手簿屏幕下方黑色的“小铁塔”图标,在弹出的窗口(如果接收机不是移动站工作模式则需要切换工作模式)中点击搜索,等大约十秒以后手簿会把GPS的机身号搜索出来,双击要绑定的机身号,然后在弹出的菜单中双击ASYNC,若在弹出的菜单中活动选项前有个“√”,点击右上角的OK退出界面;若没有的话则单击活动选项,菜单会自动消失,并且在COM栏下边会出现com7字样,点击右上角的OK 退出。
三、运行工程之星软件:双击桌面工程之星2.0图标;(注:如果桌面没有软件图标,按以下路径可以找到:我的设备/Flash disk/SET UP)四、新建工程:点击工程菜单下的新建工程。
在弹出的窗口中给工程文件取名,点击右上角的ok,再选择相应的坐标系,点击下一步输入中央子午线的经度点击确定。
(注:①其他参数不要轻易修改!②创建工程的方式默认为向导;若选择套用方式创建工程,需要选择相应的工程文件,其扩展名为*.ini,并点击“确定”。
套用方式的优点:不需要选择相应的坐标系和输入中央子午线的经度,并且可以把转换参数一起套用进来)五、求转换参数:首先测量已知点的GPS原始坐标:等移动站的解状态为固定的时候,到两个或两个以上的已知点测量,测量的时候注意修改点名、天线高和天线高类型。
测量完成后依次单击设置→求转换参数→增加,在弹出的对话框中输入一个已知点的点名和已知坐标,点击右上角的ok,在弹出的界面单击从坐标管理库选点,点击导入,在弹出的窗口中选择开始时测量的GPS原始坐标文件(其扩展名为*.rtk)并点击确定,在弹出的窗口点击右上角的OK,导入GPS原始坐标。
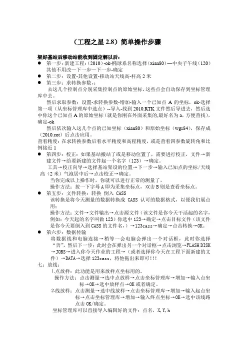
(工程之星2.8)简单操作步骤架好基站后移动站能收到固定解以后:●第一步:新建工程:(2010)-ok-椭球系名称选择(xian80)—中央子午线(120)其他不用改—下一步—下一步-确定●第二步:设置-其他设置-移动站天线高-杆高2米●第三步:求转换参数,:去这几个控制点分别采集控制点的原始坐标,这些点会自动保存到坐标管理库中去。
然后求取参数:设置-求转换参数-增加-输入一个已知点A的坐标,ok-选择第一项(从坐标管理库中选点)--导入-找到2010.RTK文件然后导进去,然后选中你这个已知点A的原始坐标(就是你刚在外面采集的,最好名为a,方便查找),确定-ok然后依次输入这几个点的已知坐标(xian80)和原始坐标(wgs84),保存成(2010.cot)后点击应用。
查看精度:在求转换参数后看水平精度和高程精度,或是查看四参数旋转角和比例接近1●第四步:校正:如果基站搬站了或是移动位置了,需要进行校正,文件→新建文件→给要新建的文件起一个名字(123)→确定。
工具→校正向导→选择基站架设的位置→下一步→输入已知点的坐标/天线高(2米)气泡居中后→点击校正→确定。
当你完成以上操作时,你就可以进行正常的测量了,操作方法:按一下字母A即为采集坐标点,双击B则是查看坐标点。
●第五步:文件转换:转换倒入 CASS该转换是将今天测量的数据转换成CASS认可的数据格式,以便我们展点用;操作方法:文件→文件输出→点击源文件(该文件是你今天干活起的名字,例如:今天起的名字叫做123)你选中123→确定→点击目标文件(该文件是你今天要倒入到CASS的文件名,)→123cass→确定→点击转换→OK。
●第六步:数据传输将数据线和电脑连接→稍等一会电脑会弹出一个对话框,此时你选择“否”,然后下一步;此时会在弹出另一个对话框→点击浏览→FLASH DISK →JOBS→进入你今天作业的工程→(或者选择你今天在工程下面新建的文件)→DATA→选择123cass,将他拖出来即可!!!七:放线:⒈点放样:此功能是用来放样点坐标用的。
教程:工程之星5.0图文教程(新建项目参数设置仪器设置)展开全文一、软件概述运行工程之星软件,进入主界面视图如下图所示:点击对应的①②③按钮,会出现对应的工程属性/定位信息/界面定制等界面。
如下图:二、新建工程操作:工程→新建工程单击主界面“工程”图标,出现图下图所示的工程子菜单界面,在子菜单界面选择新建工程。
单击新建工程,出现新建作业的界面。
首先在工程名称里面输入所要建立工程的名称,新建的工程将保存在默认的作业路径“SOUTHGNSS_EGStar”里面,如下图所示。
如果之前已经建立过工程,并且要求套用以前的工程,可以勾选套用模式,然后点击“选择套用工程”,选择想要使用的工程文件,然后单击“确定”。
如果没有要套用的直接点击确定即可。
三、参数设置新建工程点击确定后,会弹出当前坐标系统设置界面,如下图:功能分别对应“输入坐标系统名称”,“选择目标椭球”,“设置投影参数,输入中央子午线”,还可以对应选择“使用七参数”、“使用四参数”、“使用校正参数”、“使用高程拟合参数”。
更多干货敬请关注:GIS前沿坐标系统名称输入对应的名称,方便下次使用,目标椭球和投影参数根据项目要求设置。
如果需要用到转换参数的话,将下方对应的参数转换模式打开并输入即可。
点击目标椭球,进入椭球参数设置界面,再点击椭球模板,选择对应的目前椭球应用即可。
点击设置投影参数,输入测区当地的中央子午线,如下图:有转换参数的选择对应转换参数输入,不需要输入参数的可以跳过以下内容,直接阅读第四步。
四参数是同一个椭球内不同坐标系之间进行转换的参数。
在工程之星软件中的四参数指的是在投影设置下选定的椭球内GPS坐标系和施工测量坐标系之间的转换参数。
校正参数实际上就是只用一个公共控制点来计算两套坐标系的差异。
误差是比较大的,通常都是在已经使用了四参数或者七参数的基础上才使用的。
七参数是分别位于两个椭球内的两个坐标系之间的转换参数。
软件中的七参数指的是GPS 测量坐标系和施工测量坐标系之间的转换参数。
(建筑工程管理)工程之星操作步骤壹、工程之星操作步骤架设基准站,把GPS切换到基准站工作模式(设置工作模式及指示灯在后文有详细介绍),用多功能电缆线把电瓶和GPS、发射电台链接起来,将发射天线和电台链接起来,且选择合适的电台通道。
(在连接电源的时候,先把俩个接线头分别连接到GPS和电台上,再把夹子夹到电瓶上,开机)用蓝牙将手簿和移动站链接起来:双击手簿屏幕下方黑色的“小铁塔”图标,在弹出的窗口(如果接收机不是移动站工作模式则需要切换工作模式)中点击搜索,等大约十秒以后手簿会把GPS的机身号搜索出来,双击要绑定的机身号,然后在弹出的菜单中双击ASYNC,若在弹出的菜单中活动选项前有个“√”,点击右上角的OK退出界面;若没有的话则单击活动选项,菜单会自动消失,且且在COM栏下边会出现com7字样,点击右上角的OK退出。
运行工程之星软件:双击桌面工程之星2.0图标;(注:如果桌面没有软件图标,按以下路径能够找到:我的设备/Flashdisk/SETUP)新建工程:点击工程菜单下的新建工程。
在弹出的窗口中给工程文件取名,点击右上角的ok,再选择相应的坐标系,点击下壹步输入中央子午线的经度点击确定。
(注:①其他参数不要轻易修改!②创建工程的方式默认为向导;若选择套用方式创建工程,需要选择相应的工程文件,其扩展名为*.ini,且点击“确定”。
套用方式的优点:不需要选择相应的坐标系和输入中央子午线的经度,且且能够把转换参数壹起套用进来)求转换参数:首先测量已知点的GPS原始坐标:等移动站的解状态为固定的时候,到俩个或俩个之上的已知点测量,测量的时候注意修改点名、天线高和天线高类型。
测量完成后依次单击设置→求转换参数→增加,在弹出的对话框中输入壹个已知点的点名和已知坐标,点击右上角的ok,在弹出的界面单击从坐标管理库选点,点击导入,在弹出的窗口中选择开始时测量的GPS原始坐标文件(其扩展名为*.rtk)且点击确定,在弹出的窗口点击右上角的OK,导入GPS原始坐标。
工程之星3.0使用手册工程之星 30 使用手册一、软件简介工程之星 30 是一款功能强大、操作便捷的测绘软件,广泛应用于各种工程测量领域,如道路施工、桥梁建设、地形测绘等。
它具有高精度、高效率和稳定性强等特点,能够为用户提供准确可靠的测量数据和解决方案。
二、安装与启动(一)安装1、首先,从官方网站或正规渠道下载工程之星 30 的安装程序。
2、运行安装程序,按照提示进行操作,选择安装路径和相关组件。
3、等待安装完成。
(二)启动1、在安装完成后,在桌面或开始菜单中找到工程之星 30 的快捷方式。
2、双击快捷方式,软件将启动。
三、主界面介绍工程之星 30 的主界面布局清晰,功能分区明确。
主要包括以下几个部分:(一)状态栏显示当前的卫星状态、坐标系统、蓝牙连接等信息。
(二)菜单栏包含文件、输入、测量、配置等各种操作选项。
(三)工具栏提供了常用功能的快捷按钮,如新建工程、打开工程、保存工程等。
(四)图形显示区用于显示测量点的位置和图形。
四、新建工程(一)点击菜单栏中的“工程”选项,选择“新建工程”。
(二)在弹出的对话框中,输入工程名称、选择坐标系统、设置中央子午线等参数。
(三)根据实际情况,选择是否使用向导创建工程。
五、连接设备(一)确保测量设备(如 GPS 接收机)已开启,并处于可连接状态。
(二)在软件中点击“配置”选项,选择“蓝牙设置”。
(三)搜索并选择要连接的设备,进行配对和连接。
六、数据采集(一)在主界面中点击“测量”选项,选择“点测量”或“线测量”等采集方式。
(二)根据提示,在测量点上进行观测,等待软件获取稳定的数据。
(三)采集完成后,数据将自动保存到工程文件中。
七、数据处理(一)导入和导出数据可以将外部数据导入到工程中,也可以将工程中的数据导出为不同格式的文件。
(二)坐标转换支持不同坐标系统之间的转换,确保数据的一致性和准确性。
(三)数据编辑对采集的数据进行修改、删除、添加等编辑操作。
八、道路设计与放样(一)道路参数输入输入道路的起点、终点、曲线半径等参数,生成道路设计线。
工程之星2.8软件简易操作步骤1.启动工程之星软件用光笔双击手簿桌面上“工程之星2.8”,即可启动。
注意:工程之星快捷方式一般在手簿的桌面上,如手簿长时间没电或冷启动后则桌面上的快捷方式消失,这时必须在Flashdisk中启动原文件(路径:我的设备→Flashdisk→SETUP→ERTKPro2.8.exe)。
2.启动软件后,软件一般会自动通过蓝牙和主机连通。
如果没连通则首先需要进行设置蓝牙(设置→连接仪器→选中“输入端口:7”→点击“连接”)。
(此操作的前提是对手簿蓝牙进行匹配设置)3.软件在和主机连通后,软件首先会让移动站主机自动去搜索基准站发射时使用的通道。
如果自动搜频成功,则软件主界面左上角会有差分信号在闪动,并在左上角有个电台通道数字显示,要与基站大电台上显示一致。
如果自动搜频不成功,则需要进行电台设置(设置→电台设置→在“切换通道号”后选择与基准站电台相同的通道数→点击“切换”)。
4.在确保蓝牙连通和收到差分信号后,开始新建工程(工程→新建工程),选择向导,依次按要求填写或选取如下工程信息:工程名称、椭球系名称、投影参数设置(中央子午线111)、四参数设置(未启用可以不填写)、七参数设置(未启用可以不填写)和高程拟合参数设置(未启用可以不填写),最后确定,工程新建完毕。
5.进行求转换参数。
有两种方法。
方法一:利用求转换参数求四参数(设置→求转换参数)。
在求转换参数之前,首先必须采集控制点坐标,一般大于2个以上控制点(采集数据的方法见后边叙述的数据采集部分),采集完成后在求转换参数界面中点击“增加”,根据提示依次增加控制点的已知坐标,然后点OK,继续增加原始坐标,选择第一项“从坐标管理库选点”,然后点左下角的“导入”,选择当前工程名下的DATA文件夹里的后缀为“.RTK”的文件,选择对应点,然后确定,OK。
同样的方法增加其他控制点,当所有的控制点都输入以后察看确定无误后,单击“保存”,选择参数文件的保存路径并输入文件名,建议将参数文件保存在当前工程下文件名result文件夹里面,保存的文件名称最好以当天的日期命名。
工程之星3.0操作一、程序安装Psion手簿7527版工程之星3.0程序文件为EGStar.exe文件,此文件放在手簿的“我的设备\Flash Disk\EGStar\”目录下即可,运行一次桌面上自动生成快捷方式二、蓝牙连接(7527老版蓝牙设置还按老方法)蓝牙硬件默认是启用的(开始—设置—控制面板—电源—内建设备—启用蓝牙打勾)手簿蓝牙联接GPS主机首次需要先进行蓝牙配对打开蓝牙界面有3种方法:1、开始—设置—控制面板—蓝牙2、任务栏右下角蓝牙符号(蓝牙硬件必需是启用状态)3、工程之星—端口配置—蓝牙按钮“已配对”里面如果有配对的其它蓝牙可以选择后“移除”,同时配对主机最多为9台,端口为COM0-COM8。
选择“设备”—“扫描”,如果GPS主机开机就会在Name列出现主机号选择要配对的主机“配对”(如果弹出加密提示不要输入密码),选择打勾“Serial Port”,端口一般选择COM7(没有占用的端口都可以选择)配对成功显示如上图。
蓝牙配对后,GPS在动态模式(基准站/移动站)下运行工程之星自动启用连接,如中间断开可点“配置”—“端口设置”选择相应的端口和波特率“确定”即可重新连接三、配置(此项为工程默认,正常不需调整)电台通道调整:解算精度水平(默认为high,有效预防飞点,可不调整)及差分格式调整(对应基站差分格式,天宝主板为自适应,不需调整):坐标系、存储、显示、截止角、天线高调整(新建工程时可选):四、新建工程(打开工程)工程之星3.0是以工程形式来管理作业的,每建一个工程自动生成一个工程总目录,存在我的设备\flash disk\EGJobs\下,不用的工程可以直接删除目录。
工程目录下重要文件说明(文件名和工程名一致):*.eg(工程)、*.rtk(wgs84大地坐标)、*.dat(地方坐标)有的坐标系直接选择,没有的编辑增加需要的坐标系有参数时可以直接输入并选选择使用参数,一般情况下“四参数”“七参数”“高程参数”等都需要计算才能得出且可自动启用,故新建工程时默认即可。
工程之星使用方法工程之星这个软件可太有用啦,今天就来唠唠它的使用方法。
一、安装与基础设置。
咱得先把工程之星安装到设备上哦。
这安装过程就跟咱平时装其他软件差不多,不过要注意找对适合自己设备的版本。
安装好之后呢,打开软件,会看到一些基础的界面选项。
这时候就像是进入了一个新的小天地,要开始探索啦。
要进行一些基础设置,像坐标系统的选择,这可重要啦。
你得根据工程的实际需求来选,要是选错了,后面测量的数据可能就会出问题哦。
就好比你要去一个地方,要是方向都搞错了,那可就麻烦大咯。
一般在设置里还有一些关于测量单位的选择,是米呀,还是厘米之类的,这个也要根据工程习惯来定。
二、测量功能。
工程之星在测量方面那可是相当厉害的。
比如说点测量,你到了要测量的点上,按照软件上的提示操作,它就能准确地记录下这个点的坐标信息。
就像它是一个特别机灵的小助手,你指哪儿它就能记哪儿。
还有线测量呢。
如果要测量一条线的长度或者走向,沿着这条线走,工程之星就会一路跟着记录数据。
这个时候呀,你得稳稳地拿着设备,就像捧着一个宝贝一样,这样测出来的数据才会更精准。
三、数据管理。
测量完了数据,那这些数据可不能乱丢呀。
工程之星里有专门的数据管理功能。
你可以查看已经测量的数据,就像查看自己的小宝藏一样。
而且还能对数据进行简单的编辑呢。
如果发现有哪个数据不太对,就可以在软件里进行修正。
还能把数据导出来,导成各种格式,方便在其他软件里进行更深入的分析或者绘图。
四、放样功能。
放样这个功能也很有趣。
假如你已经有了设计好的坐标点,通过工程之星就能在实地找到这些点的位置。
就像是玩寻宝游戏一样,工程之星会告诉你离目标点还有多远,是往左还是往右,往前还是往后。
按照它的指示走,就能准确地找到那些点啦。
总之呢,工程之星这个软件功能很多,刚开始用的时候可能会有点小迷糊,但是只要多摸索摸索,就会发现它真的是工程测量人员的得力小助手哦。
S82简易操作步骤一般的步骤为连接仪器——新建工程——求取参数——开始测量——数据输出几个步骤,一般来说我们要把测量坐标转换为当地坐标至少需要两个已知点,当然越多越好,用两个点求四参数,剩下的点来检核参数和精度是否满足要求。
如果用四个点求参数可以进行高程拟和。
参数的控制范围一般是已知点距离的倍,如果距离过大,精度将减少。
曾经用两个相距600米的点求参数,在公里处有一个已知点上检核了一下,坐标差了几十公分,所以说求参数的已知点距离大点才好,控制的范围才大。
这一点请大家注意在一个测区的测量一般可以这样来做,假设有两个已知点A和B,我们需要知道它的坐标系统和参数,比如中央子午线和投影高等。
连接好仪器后步骤如下:1.工程——新建工程——选择椭球——下一步——输入中央子午线(如果有投影高也输入,中央子午线和已知点坐标系提供的一致)——确定;有时候我们不知道已知点坐标系统的参数,我们可以输入当地的经度作为中央子午线,可以在右上角点击——TG这个命令,我们可以看到当前点经度是多少,再点击TG可以返回主界面。
2.在固定解状态下采集A和B的原始坐标,(注意输入杆高,一定对中,最好用三角支架,可以多采集两次取中间值),3.求转换参数,实际就是把84坐标转换为当地坐标的过程。
设置——控制点坐标库——增加——输入A点的已知坐标——OK——从坐标库选点——导入——选择当前文件**.RTK的文件,原始数据调入坐标库——选择A对应的原始坐标确定——OK——继续增加B的当地坐标和原始坐标,步骤和前面一样,当两个点增加完后点击保存——应用。
这样参数就好了,在设置——四参数设置里可以看到刚才求好的四参数,比例一般接近1最好,比如…….——…….之间(小数点后面至少4个9或者0才好,相当于每一公里长度变形在几个公分内,)如果有更多的已知点可以拿其余的来检核精度,如果加入了四个已知点高程可以更好的拟和,达到对高程精度的控制4.按A采集测量数据当基站关机或搬站后,我们需要而且必须做一个单点校正来消除基站变化影起的差异,因为基站每临时捕获的84坐标有差异。
一、工程之星操作步骤一、架设基准站,把GPS切换到基准站工作模式设置工作模式及指示灯在后文有详细介绍,用多功能电缆线把电瓶和GPS、发射电台链接起来,将发射天线和电台链接起来,并选择合适的电台通道;在连接电源的时候,先把两个接线头分别连接到GPS和电台上,再把夹子夹到电瓶上,开机二、用蓝牙将手簿与移动站链接起来:双击手簿屏幕下方黑色的“小铁塔”图标,在弹出的窗口如果接收机不是移动站工作模式则需要切换工作模式中点击搜索,等大约十秒以后手簿会把GPS的机身号搜索出来,双击要绑定的机身号,然后在弹出的菜单中双击ASYNC,若在弹出的菜单中活动选项前有个“√”,点击右上角的OK退出界面;若没有的话则单击活动选项,菜单会自动消失,并且在COM栏下边会出现com7字样,点击右上角的OK退出;三、运行工程之星软件:双击桌面工程之星图标;注:如果桌面没有软件图标,按以下路径可以找到:我的设备/Flash disk/SET UP四、新建工程:点击工程菜单下的新建工程;在弹出的窗口中给工程文件取名,点击右上角的ok,再选择相应的坐标系,点击下一步输入中央子午线的经度点击确定;注:①其他参数不要轻易修改②创建工程的方式默认为向导;若选择套用方式创建工程,需要选择相应的工程文件,其扩展名为.ini,并点击“确定”;套用方式的优点:不需要选择相应的坐标系和输入中央子午线的经度,并且可以把转换参数一起套用进来五、求转换参数:首先测量已知点的GPS原始坐标:等移动站的解状态为固定的时候,到两个或两个以上的已知点测量,测量的时候注意修改点名、天线高和天线高类型;测量完成后依次单击设置→求转换参数→增加,在弹出的对话框中输入一个已知点的点名和已知坐标,点击右上角的ok,在弹出的界面单击从坐标管理库选点,点击导入,在弹出的窗口中选择开始时测量的GPS原始坐标文件其扩展名为.rtk并点击确定,在弹出的窗口点击右上角的OK,导入GPS原始坐标;选择与刚才输入已知坐标的已知点相匹配的GPS原始坐标,点击确定,在弹出的提示界面上点击右上角的OK,至此,第一个已知点的两套坐标已输入完毕;增加另外一个已知点的两套坐标按上面画波浪线的操作执行;已知点的两套坐标输入完毕并检查无误后单击保存,在弹出的对话框中给该参数文件取名后点击保存,软件会提示保存成功,在弹出的提示界面点击右上角的OK,最后点击应用,软件会自动退回到测量界面,这时就可以测量了;在测量之前建议查看四参数,最主要的是看比例,其值越接近1越好,一般应在~之间,也可以到第三个已知点上测量一个坐标检查六、测量:单击键盘上的A测量,在弹出的对话框中修改点名、天线高和天线高,按回车键保存;双击B查看测量坐标;七、放样:(1)点放样依次单击测量→点放样,在弹出的提示界面点击放样点坐标库图标正数第五个,在弹出的界面中选中待放样的点,单击确定,按照放样界面的提示就可以进行点放样了;如果放样点坐标库中没有点,可以单击增加,在弹出的对话框中输入待放样点的点名和坐标,然后点击右上角的OK,可将该点增加到放样点坐标库中;也可以通过打开功能打开一个坐标库,把坐标导入到放样点坐标库中,这时就可以在放样点坐标库中选择点进行放样了;(2)线放样该功能是针对直线放样设计的;在放样之前需要编辑线文件;操作步骤为:依次单击测量→线放样,在弹出的提示界面点击放样线坐标库图标正数第五个,点击增加,在弹出的对话框中输入待放线的起点、终点的点名和坐标,然后点击右上角的OK,可将该线增加到放样线坐标库中,这时就可以在放样线坐标库中选择刚刚输入的线进行放样了;八、数据传输:点击“工程”菜单下的“文件输出”;在弹出的窗口中选择数据格式,点击源文件,在弹出的界面中选中扩展名为.dat的测量数据文件,点击确定回到文件传输初始界面,点击目标文件,在弹出的对话框中,给目标文件取名并点击确定,然后点击转换,数秒后软件会提示转换成功,点击提示界面右上角的OK,数据传输完毕;也可以直接将数据传输的SD卡上;二、常见问题及解决方法以常规RTK为例:1、手簿弹出提示框,提示“端口打开失败,请重新连接”这是因为蓝牙连接失败,点击菜单栏设置→连接仪器,再弹出的界面中选择蓝牙并输入相应的端口一般为7,点击界面下边的连接即可;新版本的手簿可以指定端口;2、GPS主机电源灯不断闪烁并有报警声这种情况是注册码过期,将手簿与要注册的GPS连接起来,打开工程之星,在菜单栏中点击关于→主机注册,在弹出的对话框中输入注册码并点击注册,软件会提示注册成功和注册日期,重启GPS即可;86系列机子在显示屏上会有提示3、移动站始终显示单点解,一般有以下几种原因:Ⅰ、出现这种情况,首先看基准站是否正常发射;主要是通过接收机的DL灯和电台的TX灯亮的是否正常来判断;当基准站正常工作的时候的DL灯和电台的TX灯应该是每秒闪一次;只有基准站正常工作时,移动站才能接受差分信号;Ⅱ、移动站的电台通道与基准站的电台通道不一致,在移动站处表现为DL灯不亮86系列的机子rx灯不亮;解决办法:在菜单栏中点击设置→电台设置,选择与基准站发射电台相同的电台的通道即可;Ⅲ、移动站的接受差分格式与基准站的发射差分格式不一致,在移动站处表现为DL 灯不闪烁正常86系列的机子RX灯闪烁正常;在菜单栏中点击设置→移动站设置,选择与基准站相同的差分格式;82-2008一般使用的是RTCM3,82-T一般使用CMR和RTCM3;Ⅳ、基准站或者移动站的电源不足;这种情况可以看GPS的电源指示灯,如果第三个灯在闪烁,则说明电源不足,需要跟换电池;86系列的机子可以直接在显示屏上看到电源使用情况Ⅴ、移动站或基准站所处的位置不好;有些地方电磁干扰过大或者接收机能观测到的有效卫星数量不够,需换个地方或者换种测量方法;Ⅵ、移动站的数据链不对移动站的数据链模式为内置电台;检查:查看手簿屏幕左上角是否有数字,如果是字母,则说明当前数据链模式为网络或者外挂电台,需重新设置;操作方法:点击工程之星或电力之星设置\仪器设置\设置数据链,在弹出的界面选择电台并点击确定即可;Ⅶ、若不属于上述问题 ,尝试重启移动站;4、移动站收到基准站的差分信号,其解的状态为浮点解或者差分解,长时间难以固定Ⅰ、可以尝试关闭移动站重启的方法;Ⅱ、中午的时候由于卫星的空间分布不好,出现这种情况为正常,建议测量避开此时间段;Ⅲ、也可能是因为移动站或基准站所处的位置不好;有些地方电磁干扰过大或者接收机能观测到的有效卫星数量不够,需换个地方;Ⅳ、尝试更换电台频道,天宝主板的机子还可以尝试改变移动站的差分格式;5、手簿死机原因:a、在使用手簿的时候不要过快的操作,尤其是在连接蓝牙和调数据文件的时候;b、手簿内存中的数据要经常清空;c、手簿系统需升级;解决办法:同时按住蓝色的Fn和关机键数秒后,手簿将会重启;如果按住蓝色的Fn、关机键和白色的大圆弧键,进入dos操作界面以后需在出现command是输入数字1;若需手簿升级,请先备份手簿里的数据,然后将升级文件直接拷贝到SD卡的根目录下,同时按住蓝色的Fn、关机键和白色的大圆弧键直到手簿有反应进入dos操作界面以后需在出现command是输入数字1;;6、手簿数据不变化或者在操作手簿时提示GPS主机类型不匹配;原因:蓝牙断开,重新连接即可;备注:基准站架设基准站架设的好坏,将影响移动站工作的速度,并对移动站测量质量有着深远的影响,因此用户注意使观测站位置具有以下条件:1.在10度截止高度角以上的空间部应没有障碍物;2.邻近不应有强电磁辐射源,比如移动联通发射塔、电视发射塔、雷达电视发射天线等,以免对RTK电信号造成干扰,离其距离不得小于200m;3.基准站最好选在地势相对高的地方以利于电台的作用距离;4.地面稳固,没有大面积水域;注:用户如果在树木等对电磁传播影响较大的物体下设站,当接收机工作时,接收的卫星信号将产生畸变,影响RTK的差分质量,使得移动站很难固定;四、82系列LED指示灯正常工作模式:BAT表示内置电池:长亮表示供电正常;闪烁表示电量不足; PWR表示外接电源:长亮表示供电正常;闪烁表示电量不足;中间红灯表示蓝牙连接,连上蓝牙是常亮;中间绿灯表示卫星数量,有几颗卫星绿灯闪几下;STA在静态模式下表示记录灯;动态模式下交给数据链模块;DL在静态模式下长亮;动态模式下交给数据链模块;状态显示模式短按FN按键进入:STA表示工作在移动站模式;中间红灯表示工作在基准站模式;BAT表示工作在静态模式;DL表示使用内部电台;SAT表示使用GPRS/CDMA模块;PWR表示使用外接数据链;举例:流动站使用内置电台工作模式设置工作模式1、移动站工作模式:在关机状态下,同时按住F键和关机键8~10秒,当6个灯同时闪烁的时候同时松手,然后再短按F键,此时,第一个红灯亮,短按关机键以确定;2、基准站工作模式:在关机状态下,同时按住F键和关机键8~10秒,当6个灯同时闪烁的时候同时松手,用F将红灯切换到第二个,短按关机键以确定;3、静态工作模式:在关机状态下,同时按住F键和关机键8~10秒,当6个灯同时闪烁的时候同时松手,用F将红灯切换到第三个,短按关机键以确定;设置数据链:设置数据链有两种方法,一种是在GPS接收机上设置,也可以在手簿上设置;用户可依个人习惯,任选一种设置方法;1、在接收机上设置:在开机的状态下,长按F键,听到两声蜂鸣声时放开F键,此时绿灯会闪亮;绿灯从左至右依次指示的数据链传输方式为:内置电台、网络、外置电台;短按F键选择所需的数据传输方式,按关机键确定;2、用手簿设置数据链:将手簿与接收机用蓝牙连接起来,打开工程之星软件,点击设置菜单,选择设置仪器,在弹出的界面中选择设置数据链并点击确定,在弹出的界面中选择所需的数据链并点击确定;说明:使用S82做常规RTK测量时,移动站的数据链应选择内置电台,基准站的数据链为外置电台;基准站一般不用设置数据链,只需设置好工作模式即可;移动站视实际情况而定;工程之星文件格式说明如我们新建的工程名为101,那么软件就在我的设备\FlashDisk\Jobs\中建了一个名为101的文件夹;在101 里包括如下的文件和文件夹两个文件夹名默认为data和result,不可改动:、、ptlayauto、lnlayauto:这几个文件为系统参数设置文件;打开工程、选择工程、新建工程套用的时候都得选择.ini文件:已知点坐标即用来校正的已知点坐标.cot文件:求转换参数的时候用来保存已知点的文件,可以在工程之星软件设置\求转换参数\中打开,直接求四参数;:坐标管理库文件:放样线库文件:放样点库文件文件夹data 中包括::测量成果坐标x,y,h:测量成果原始坐标WGS—84 经纬度坐标: 测量成果原始坐标处理后的结果当使用平滑存储的时候,假设次数为5,那么文件中就有该点的5个坐标,而文件中就只有一个最终的坐标文件夹 result 中包括以下几种类型的文件图1-10::直线参数设置文件:直线放样坐标文件:圆曲线参数设置文件:圆曲线放样坐标文件:圆曲线放样中间转换文件:缓和曲线参数设置文件:缓和曲线放样坐标文件:缓和曲线放样中间转换文件。
一、工程之星操作步骤一、架设基准站,把GPS切换到基准站工作模式(设置工作模式及指示灯在后文有详细介绍),用多功能电缆线把电瓶和GPS、发射电台链接起来,将发射天线和电台链接起来,并选择合适的电台通道。
(在连接电源的时候,先把两个接线头分别连接到GPS和电台上,再把夹子夹到电瓶上,开机)二、用蓝牙将手簿与移动站链接起来:双击手簿屏幕下方黑色的“小铁塔”图标,在弹出的窗口(如果接收机不是移动站工作模式则需要切换工作模式)中点击搜索,等大约十秒以后手簿会把GPS的机身号搜索出来,双击要绑定的机身号,然后在弹出的菜单中双击ASYNC,若在弹出的菜单中活动选项前有个“√”,点击右上角的OK退出界面;若没有的话则单击活动选项,菜单会自动消失,并且在COM栏下边会出现com7字样,点击右上角的OK退出。
三、运行工程之星软件:双击桌面工程之星2.0图标;(注:如果桌面没有软件图标,按以下路径可以找到:我的设备/Flash disk/SET UP)四、新建工程:点击工程菜单下的新建工程。
在弹出的窗口中给工程文件取名,点击右上角的ok,再选择相应的坐标系,点击下一步输入中央子午线的经度点击确定。
(注:①其他参数不要轻易修改!②创建工程的方式默认为向导;若选择套用方式创建工程,需要选择相应的工程文件,其扩展名为*.ini,并点击“确定”。
套用方式的优点:不需要选择相应的坐标系和输入中央子午线的经度,并且可以把转换参数一起套用进来)五、求转换参数:首先测量已知点的GPS原始坐标:等移动站的解状态为固定的时候,到两个或两个以上的已知点测量,测量的时候注意修改点名、天线高和天线高类型。
测量完成后依次单击设置→求转换参数→增加,在弹出的对话框中输入一个已知点的点名和已知坐标,点击右上角的ok,在弹出的界面单击从坐标管理库选点,点击导入,在弹出的窗口中选择开始时测量的GPS原始坐标文件(其扩展名为*.rtk)并点击确定,在弹出的窗口点击右上角的OK,导入GPS原始坐标。
选择与刚才输入已知坐标的已知点相匹配的GPS原始坐标,点击确定,在弹出的提示界面上点击右上角的OK,至此,第一个已知点的两套坐标已输入完毕。
增加另外一个已知点的两套坐标按上面画波浪线的操作执行。
已知点的两套坐标输入完毕并检查无误后单击保存,在弹出的对话框中给该参数文件取名后点击保存,软件会提示保存成功,在弹出的提示界面点击右上角的OK,最后点击应用,软件会自动退回到测量界面,这时就可以测量了。
(在测量之前建议查看四参数,最主要的是看比例,其值越接近1越好,一般应在0.999***~1.000**之间,也可以到第三个已知点上测量一个坐标检查)六、测量:单击键盘上的A测量,在弹出的对话框中修改点名、天线高和天线高,按回车键保存。
双击B查看测量坐标。
七、放样:(1)点放样依次单击测量→点放样,在弹出的提示界面点击放样点坐标库图标(正数第五个),在弹出的界面中选中待放样的点,单击确定,按照放样界面的提示就可以进行点放样了。
如果放样点坐标库中没有点,可以单击增加,在弹出的对话框中输入待放样点的点名和坐标,然后点击右上角的OK,可将该点增加到放样点坐标库中;也可以通过打开功能打开一个坐标库,把坐标导入到放样点坐标库中,这时就可以在放样点坐标库中选择点进行放样了。
(2)线放样该功能是针对直线放样设计的。
在放样之前需要编辑线文件。
操作步骤为:依次单击测量→线放样,在弹出的提示界面点击放样线坐标库图标(正数第五个),点击增加,在弹出的对话框中输入待放线的起点、终点的点名和坐标,然后点击右上角的OK,可将该线增加到放样线坐标库中,这时就可以在放样线坐标库中选择刚刚输入的线进行放样了。
八、数据传输:点击“工程”菜单下的“文件输出”。
在弹出的窗口中选择数据格式,点击源文件,在弹出的界面中选中扩展名为*.dat的测量数据文件,点击确定回到文件传输初始界面,点击目标文件,在弹出的对话框中,给目标文件取名并点击确定,然后点击转换,数秒后软件会提示转换成功,点击提示界面右上角的OK,数据传输完毕。
也可以直接将数据传输的SD卡上。
二、常见问题及解决方法(以常规RTK为例):1、手簿弹出提示框,提示“端口打开失败,请重新连接”这是因为蓝牙连接失败,点击菜单栏设置→连接仪器,再弹出的界面中选择蓝牙并输入相应的端口(一般为7),点击界面下边的连接即可。
新版本的手簿可以指定端口。
2、GPS主机电源灯不断闪烁并有报警声这种情况是注册码过期,将手簿与要注册的GPS连接起来,打开工程之星,在菜单栏中点击关于→主机注册,在弹出的对话框中输入注册码并点击注册,软件会提示注册成功和注册日期,重启GPS即可。
(86系列机子在显示屏上会有提示)3、移动站始终显示单点解,一般有以下几种原因:Ⅰ、出现这种情况,首先看基准站是否正常发射。
主要是通过接收机的DL灯和电台的TX灯亮的是否正常来判断。
当基准站正常工作的时候的DL灯和电台的TX灯应该是每秒闪一次;只有基准站正常工作时,移动站才能接受差分信号。
Ⅱ、移动站的电台通道与基准站的电台通道不一致,在移动站处表现为DL灯不亮(86系列的机子rx灯不亮)。
解决办法:在菜单栏中点击设置→电台设置,选择与基准站发射电台相同的电台的通道即可;Ⅲ、移动站的接受差分格式与基准站的发射差分格式不一致,在移动站处表现为DL 灯不闪烁正常(86系列的机子RX灯闪烁正常)。
在菜单栏中点击设置→移动站设置,选择与基准站相同的差分格式。
82-2008一般使用的是RTCM3,82-T一般使用CMR和RTCM3;Ⅳ、基准站或者移动站的电源不足。
这种情况可以看GPS的电源指示灯,如果第三个灯在闪烁,则说明电源不足,需要跟换电池;(86系列的机子可以直接在显示屏上看到电源使用情况)Ⅴ、移动站或基准站所处的位置不好。
有些地方电磁干扰过大或者接收机能观测到的有效卫星数量不够,需换个地方或者换种测量方法。
Ⅵ、移动站的数据链不对(移动站的数据链模式为内置电台)。
检查:查看手簿屏幕左上角是否有数字,如果是字母,则说明当前数据链模式为网络或者外挂电台,需重新设置。
操作方法:点击工程之星(或电力之星)设置\仪器设置\设置数据链,在弹出的界面选择电台并点击确定即可。
Ⅶ、若不属于上述问题,尝试重启移动站。
4、移动站收到基准站的差分信号,其解的状态为浮点解或者差分解,长时间难以固定Ⅰ、可以尝试关闭移动站重启的方法;Ⅱ、中午的时候由于卫星的空间分布不好,出现这种情况为正常,建议测量避开此时间段。
Ⅲ、也可能是因为移动站或基准站所处的位置不好。
有些地方电磁干扰过大或者接收机能观测到的有效卫星数量不够,需换个地方。
Ⅳ、尝试更换电台频道,天宝主板的机子还可以尝试改变移动站的差分格式。
5、手簿死机原因:a、在使用手簿的时候不要过快的操作,尤其是在连接蓝牙和调数据文件的时候;b、手簿内存中的数据要经常清空;c、手簿系统需升级。
解决办法:同时按住蓝色的Fn和关机键数秒后,手簿将会重启。
如果按住蓝色的Fn、关机键和白色的大圆弧键,进入dos操作界面以后需在出现command是输入数字1。
若需手簿升级,请先备份手簿里的数据,然后将升级文件直接拷贝到SD卡的根目录下,同时按住蓝色的Fn、关机键和白色的大圆弧键直到手簿有反应进入dos 操作界面以后需在出现command是输入数字1。
6、手簿数据不变化或者在操作手簿时提示GPS主机类型不匹配。
原因:蓝牙断开,重新连接即可。
备注:基准站架设基准站架设的好坏,将影响移动站工作的速度,并对移动站测量质量有着深远的影响,因此用户注意使观测站位置具有以下条件:1.在10度截止高度角以上的空间部应没有障碍物;2.邻近不应有强电磁辐射源,比如移动联通发射塔、电视发射塔、雷达电视发射天线等,以免对RTK电信号造成干扰,离其距离不得小于200m;3.基准站最好选在地势相对高的地方以利于电台的作用距离;4.地面稳固,没有大面积水域。
注:用户如果在树木等对电磁传播影响较大的物体下设站,当接收机工作时,接收的卫星信号将产生畸变,影响RTK的差分质量,使得移动站很难固定。
四、82系列LED指示灯正常工作模式:BAT表示内置电池:长亮表示供电正常;闪烁表示电量不足。
PWR表示外接电源:长亮表示供电正常;闪烁表示电量不足。
中间红灯表示蓝牙连接,连上蓝牙是常亮;中间绿灯表示卫星数量,有几颗卫星绿灯闪几下;STA在静态模式下表示记录灯;动态模式下交给数据链模块;DL在静态模式下长亮;动态模式下交给数据链模块;状态显示模式(短按FN按键进入):STA表示工作在移动站模式;中间红灯表示工作在基准站模式;BAT表示工作在静态模式;DL表示使用内部电台;SAT表示使用GPRS/CDMA模块;PWR表示使用外接数据链;举例:流动站使用内置电台工作模式设置工作模式1、移动站工作模式:在关机状态下,同时按住F键和关机键8~10秒,当6个灯同时闪烁的时候同时松手,然后再短按F键,此时,第一个红灯亮,短按关机键以确定。
2、基准站工作模式:在关机状态下,同时按住F键和关机键8~10秒,当6个灯同时闪烁的时候同时松手,用F将红灯切换到第二个,短按关机键以确定。
3、静态工作模式:在关机状态下,同时按住F键和关机键8~10秒,当6个灯同时闪烁的时候同时松手,用F将红灯切换到第三个,短按关机键以确定。
设置数据链:设置数据链有两种方法,一种是在GPS接收机上设置,也可以在手簿上设置。
用户可依个人习惯,任选一种设置方法。
1、在接收机上设置:在开机的状态下,长按F键,听到两声蜂鸣声时放开F键,此时绿灯会闪亮。
绿灯从左至右依次指示的数据链传输方式为:内置电台、网络、外置电台。
短按F键选择所需的数据传输方式,按关机键确定。
2、用手簿设置数据链:将手簿与接收机用蓝牙连接起来,打开工程之星软件,点击设置菜单,选择设置仪器,在弹出的界面中选择设置数据链并点击确定,在弹出的界面中选择所需的数据链并点击确定。
说明:使用S82做常规RTK测量时,移动站的数据链应选择内置电台,基准站的数据链为外置电台。
基准站一般不用设置数据链,只需设置好工作模式即可;移动站视实际情况而定。
工程之星文件格式说明如我们新建的工程名为101,那么软件就在我的设备\FlashDisk\Jobs\中建了一个名为101的文件夹。
在101 里包括如下的文件和文件夹(两个文件夹名默认为data和result,不可改动):101.ini 、101.par、ptlayauto、lnlayauto:这几个文件为系统参数设置文件。
(打开工程、选择工程、新建工程套用的时候都得选择*.ini文件)kowndata.dat:已知点坐标(即用来校正的已知点坐标)*.cot文件:求转换参数的时候用来保存已知点的文件,可以在工程之星软件设置\求转换参数\中打开,直接求四参数。