配电网N-1供电安全准则
- 格式:doc
- 大小:34.00 KB
- 文档页数:13
穆广祺(山西省电力公司,山西太原 030001)关键词:设备;故障;检修;可靠性0 前言近年来,随着电网的不断壮大,对电网稳定性及设备可靠性的要求越来越高,电网稳定导则和有关电网规划建设的技术导则对电网安全运行的N-1准则均提出了不同要求。
然而,由于规划、对这设计、运行及经营等不同部门、相关技术人员一准则的理解和认识不同,供电可靠性与电价未形成有效的利益互动关系,造成电网规划建设、生产运行中不可避免地产生先天性安全隐患,对电网的长远发展也造成了不利影响。
因此,有必要澄清对N-1准则的一些错误认识,提高电网投资效益和安全性、可靠性,在确保电网可持续发展的前提下,稳步提高供电可靠性。
1 N-1准则的本质按照电网稳定导则有关定义,N-1准则是指正常运行方式下电力系统中任意一元件(如线路、发电机、变压器等)无故障或因故障断开后,电力系统应能保持稳定运行和正常供电,其他元件不过负荷,电压和频率均在允许范围内。
N-1准则用于单一元件无故障断开条件下电力系统静态安全分析,或单一元件故障断开后的电力系统稳定性分析即动态安全分析。
当发电厂仅有一回送出线路时,送出线路故障可能导致失去一台以上发电机组,此种情况也按N-1原则考虑。
由此可见,N-1准则包含两层含义:一是保证电网的稳定;二是保证用户得到符合质量要求的连续供电。
从目前情况看,保证电网的稳定由于涉及整个电网安全,无论在资金投入、运行方式还是技术措施上均得到足够的重视,但在保证用户特别是边远地区用户连续供电方面仍存在认识上的不足,造成局部电网生产运行长期处于被动局面。
2 N-1与系统稳定性要求电力系统稳定分为静态稳定、暂态稳定、动态稳定、电压稳定。
电力系统中单一元件无故障断开后,直接影响其静态稳定和电压稳定,使正常输变电能力受到限制,其中以发电机组和输电线路停运较为明显,尤其是单电源线路或单台主变压器供电的变电站,当线路或变压器停电检修时,影响最直接;电力系统中单一元件故障断开后,直接影响其暂态稳定、动态稳定和电压稳定,其中以发电机组故障、母线故障和输电线路故障较为突出,特别是枢纽变电站母线和网间联络线路。
10kV农配网设计注意事项一、网架结构(一)10kV配电网10kV电网应实行分区分片供电,城市配网应构成“手拉手”环网结构,可通过架空、电缆或混合线路实现“N-1”,乡镇所在地采用环网型供电,农村地区采用辐射型供电方式,村屯台区可采用树干型供电方式。
10kV电缆线路主环采用开闭所构成,通常由4~6台开闭所构成“手拉手”双电源开环运行方式,当环内负荷增长后可在适当位置插入第三回电源扩充为“3-1”网络结构。
10kV架空线路按分段联络接线方式,一般不超过三分段三联络。
(二)低压配电网低压配电线路实行分区供电,要明确供电范围,避免配变之间交叉供电。
二、台区改造原则(一)台区低压0.38kV线路的供电半径:市区≤250m,繁华地区为≤150m,郊区农村电网≤500m;当不满足时,应校验末端电压满足质量要求。
(二)配电变压器应按“小容量、多布点”的原则进行配置。
农村住户分散地区,无三相动力用户时宜采用单相变压器,单相变压器容量不大于30kVA。
(三)台区改造,首先考虑分割台区(供电半径过大、台区过大、台区自然分片、变压器台无法进入负荷中心等情况应分割台区)、减少供电半径,无法分割台区时再考虑更换变压器。
(四)新增的公用配电变压器容量:城区的选用315kVA、500 kVA、630 kVA。
农村的选用50kVA 、100 kVA、200 kVA、315kVA、400kVA、500kVA。
(五)现有台区变压器的改造原则:a、危及人身安全隐患;b、运行时间达到30年且运行工况差;c、配变存在缺陷和较多隐患,状态评价为严重或以上状态,经评估,修复技术经济不合理;d、S9型(1997年以前投产)及以下和国家明令淘汰高损耗配变。
(六)城区的公用配电变压器由于需要考虑与环境相协调,宜选用箱式变压器;城郊、乡镇及农村地区的公用配电变压器宜选用台架变。
(七)非晶合金配变选用应符合以下原则:1.城镇和乡村企业、商业、餐饮服务、农业灌溉以及农村生活等噪声非敏感区域;2.城市照明、小型商铺、餐饮等噪声敏感区域,可结合环境选用非晶合金配变;居民住宅、医院、学校、机关、科研单位等噪声敏感区域,可采用满足噪声限值要求的非晶合金配变。
配电网N-1供电安全准则N-1安全准则:在正常运行方式下,电力系统中任一元件无故障或因故障断开,电力系统能保持稳定运行和正常供电,其他元件不过负荷,且系统电压和频率在允许的范围之内。
这种保持系统稳定和持续供电的能力和程度,称为“N-1”准则。
其中N指系统中相关的线路或元件数量。
近年来,随着电网的不断壮大,对电网稳定性及设备可靠性的要求越来越高,电网稳定导则和有关电网规划建设的技术导则对电网安全运行的N-1准则均提出了不同要求。
然而,由于规划、设计、运行及经营等不同部门、相关技术人员对这一准则的理解和认识不同,供电可靠性与电价未形成有效的利益互动关系,造成电网规划建设、生产运行中不可避免地产生先天性安全隐患,对电网的长远发展也造成了不利影响。
因此,有必要澄清对N-1准则的一些错误认识,提高电网投资效益和安全性、可靠性,在确保电网可持续发展的前提下,稳步提高供电可靠性。
1 N-1准则的本质按照电网稳定导则有关定义,N-1准则是指正常运行方式下电力系统中任意一元件(如线路、发电机、变压器等)无故障或因故障断开后,电力系统应能保持稳定运行和正常供电,其他元件不过负荷,电压和频率均在允许范围内。
N-1准则用于单一元件无故障断开条件下电力系统静态安全分析,或单一元件故障断开后的电力系统稳定性分析即动态安全分析。
当发电厂仅有一回送出线路时,送出线路故障可能导致失去一台以上发电机组,此种情况也按N-1原则考虑。
由此可见,N-1准则包含两层含义:一是保证电网的稳定;二是保证用户得到符合质量要求的连续供电。
从目前情况看,保证电网的稳定由于涉及整个电网安全,无论在资金投入、运行方式还是技术措施上均得到足够的重视,但在保证用户特别是边远地区用户连续供电方面仍存在认识上的不足,造成局部电网生产运行长期处于被动局面。
2N-1与系统稳定性要求电力系统稳定分为静态稳定、暂态稳定、动态稳定、电压稳定。
电力系统中单一元件无故障断开后,直接影响其静态稳定和电压稳定,使正常输变电能力受到限制,其中以发电机组和输电线路停运较为明显,尤其是单电源线路或单台主变压器供电的变电站,当线路或变压器停电检修时,影响最直接;电力系统中单一元件故障断开后,直接影响其暂态稳定、动态稳定和电压稳定,其中以发电机组故障、母线故障和输电线路故障较为突出,特别是枢纽变电站母线和网间联络线路。
目次前言III1范围12规范性引用文件13名词术语34主要技术原则54.1规划建设的基本原则54.2电压等级选择54.3供电可靠性64.4容载比74.5中性点接地方式74.6短路电流74.7无功补偿84.8电能质量要求94.9电厂接入系统104.10电磁辐射、噪声、通信干扰等环境要求104.11配电网建设标准115高压配电网125.1供电电源125.2电网结构135.3高压架空线路135.4高压电缆线路165.5变电站216中压配电网286.1主要技术原则286.2中压配电网接线306.3中压架空配电线路316.4 中压电缆配电线路326.5开闭所326.6配电站326.7中压配电网设备的选择337低压配电网347.1主要技术原则347.2低压配电系统接地型式357.3低压架空配电线路367.4低压电缆配电线路367.5负荷估算368中低压配电网继电保护、自动装置及配电网自动化378.1配电网继电保护和自动装置378.2配电网自动化379用户用电管理399.1用电负荷分类399.2用户供电电压409.3用户供电方式409.4对特殊用户供电要求419.5城区用户供电方式4110电能计量4210.1计量装置的一般要求4210.2计量点的设置4410.3电能计量自动采集系统44附录A35~110kV架空线路与其它设施交叉跨越或接近的基本要求46附录B直埋电力电缆之间及直埋电力电缆与控制电缆、通信电缆、地下管沟、道路、建筑物、构筑物、树木之间安全距离50附图A南方电网城市配电网110kV电网、变电站接线图51附图B南方电网城市配电网35kV电网、变电站接线图55附图C南方电网城市配电网10kV线路接线图55前言为把中国南方电网公司建设成为经营型、服务型、一体化、现代化、国内领先、国际著名的企业,实现南方电网统一开放、结构合理、技术先进、安全可靠的发展目标,规范南方电网城市配电网的规划、设计、建设及改造工作,提高配电网设备装备水平,保证配电网安全、稳定、可靠、经济运行,满足南方五省(区)城市用电需要,特制定本导则。
分布式电源的配电网N-1安全校验方法简介N-1安全准则是配电网规划的重要准则。
N-1安全即在配电网中主变、馈线等发生N-1故障后,通过负荷转带保证不甩负荷的供电安全性。
研究表明,分布式电源的接入对提高配电网供电安全性具有十分重要的作用和积极的影响。
分布式电源接入配电网的容量和位置合理和适当的情况下,可提高配电网供电的可靠性和安全性。
未来配电网规划需考虑分布式电源的影响,N-1安全性校验是配电网规划的一个重要步骤,而分布式电源接入配电网后如何对配电网进行N-1安全性校验这一问题尚未解决,这对未来配电网的规划和安全性评价均有很重要的意义和作用。
因此,本文提出了一种含分布式电源的配电网N-1安全校验方法。
为含分布式电源的配电网规划提供了基础工具和方法。
1 配电网N-1后DG的处理方法1.1 与配网N-1相关的DG分类根据分布式电源(DG,Distributed GeneraTIon)在配电网N-1故障发生后是否可以作为配电网的备用电源,分布式电源可分为备用电源DG和非备用电源DG。
备用电源DG的输出功率通常可以控制,包括发电机组、微型燃气轮机、燃料电池以及带有储能装置的风力发电机和光伏等;非备用电源DG输出功率往往具有间歇性和波动性,受天气环境等因素的影响比较大,如未配有储能设备的风机和光伏等。
根据分布式电源在配电网N-1故障后是否与主电网联网又可以分为并网DG和脱网DG。
并网DG与主电网保持并网运行;脱网DG包括三种,一是电网正常运行时作为备用电源但未并网的DG;二是故障发生后直接退出运行的非备用电源DG;三是故障后形成孤岛运行的DG。
根据分布式电源在配电网N-1故障发生后所处的区域还可以分为故障区DG和非故障区DG。
故障区DG是指N-1故障发生后所形成的断电区域电网中的DG;非故障区DG同理是指N-1故障发生后处于非断电区域的DG。
不难看出,并网DG和脱网DG以及故障区DG和非故障区DG的概念都不是绝对的,任。
配电网规划得主要原则城市电网规划以城市总体发展规划为依据,强调其整体及长期得合理性与适应性。
一些影响整个电网结构得技术原则,如电压等级、可靠性、变压器负载率、变电所最佳容量、一次接线方式与电网允许短路容量等,都应遵循既定“原则”,同时在具体条件下应有适当得灵活性。
因为我国城市规模与经济发展程度相差悬殊,情况各有不同,另外,技术原则本身也受时间、地域、社会经济、科学文化与电力工业状况诸因素得影响与制约,所以,要强调“原则”,但要把“原则”瞧成随时代而进步、发展得结果。
这点应就是讨论下面各条原则得出发点、一、城市电网电压等级目前,我国省会城市与沿海大中城市基本上已建成220kV超高压外环网或双网,经过多年得改造,基本上形成了220/110(66)/10/0、38kV或220/35/10/0。
38kV四级输配电压,一般称220kV为送电电压,110、66、35kV为高压配电电压,10kV为中压配电电压,380/220V为低压配电电压。
各级电压电网得功能因城市规模不同而异。
电压等级就是根据技术经济综合论证确定得,它与国家得经济发展,尤其就是电气设备制造技术水平密切相关、由于城市经济得迅速发展,电力负荷大幅度上升,有得城市负荷密度已达3~4万kW/km2,个别小区高达几十万kW/km2。
所以,增大配电网容量就是目前城网得突出任务,其中提高城网配电电压成为大家关注得问题。
尽量简化城网得变压层次,有利于提高电网运行得经济效益与可靠性、同一电网各级电压要匹配合理,相邻两级电压差不应太小,此外还要考虑变压器容量大小得协调,以免上一级变电站因容量太大而使低压侧出线多而发生困难。
二、供电配电系统得可靠性供、配电可靠性就是指对用户连续供电得可靠程度。
在城网规划中,应从满足电网供电安全准则与满足用户用电要求两方面来考核、(1)我国规定城市配电网必须满足“N- 1"准则,具体就是指:○1高压变电所中失去任一回进线或一组降压变压器时,必须保证向下一级配电网供电;错误!高压配电网中一条架空线或一条电缆,变电所中一组降压变压器发生故障停运时,在正常情况下,除故障外处不停电,不得发生电压过低,不允许设备过负荷,在计划停运情况下,又发生故障停运时,允许部分停电,但应在规定时间内恢复供电;○3低压电网中当一台变压器或电网发生故障时,允许部分停电,但应尽快将完好得区段在规定时间内切换至邻近电网恢复供电、(2)对满足用户用电程度得规定就是:○1两回路供电得用户,失去一回路后,应不停电;错误!三回路供电得用户,失去一回路后,应不停电,再失去一回路后,应满足50%~70%用电;错误!一回路与多回路供电得用户电源全停电时,恢复供电得目标时间为一回路故障处理时间;错误!开环网络中得用户,环网故障时需通过电网操作恢复供电得,其目标时间为操作所需时间。
配电网N-1供电安全准则N-1安全准则:在正常运行方式下,电力系统中任一元件无故障或因故障断开,电力系统能保持稳定运行和正常供电,其他元件不过负荷,且系统电压和频率在允许的范围之内。
这种保持系统稳定和持续供电的能力和程度,称为“N-1”准则。
其中N指系统中相关的线路或元件数量。
近年来,随着电网的不断壮大,对电网稳定性及设备可靠性的要求越来越高,电网稳定导则和有关电网规划建设的技术导则对电网安全运行的N-1准则均提出了不同要求。
然而,由于规划、设计、运行及经营等不同部门、相关技术人员对这一准则的理解和认识不同,供电可靠性与电价未形成有效的利益互动关系,造成电网规划建设、生产运行中不可避免地产生先天性安全隐患,对电网的长远发展也造成了不利影响。
因此,有必要澄清对N-1准则的一些错误认识,提高电网投资效益和安全性、可靠性,在确保电网可持续发展的前提下,稳步提高供电可靠性。
1 N-1准则的本质按照电网稳定导则有关定义,N-1准则是指正常运行方式下电力系统中任意一元件(如线路、发电机、变压器等)无故障或因故障断开后,电力系统应能保持稳定运行和正常供电,其他元件不过负荷,电压和频率均在允许范围内。
N-1准则用于单一元件无故障断开条件下电力系统静态安全分析,或单一元件故障断开后的电力系统稳定性分析即动态安全分析。
当发电厂仅有一回送出线路时,送出线路故障可能导致失去一台以上发电机组,此种情况也按N-1原则考虑。
由此可见,N-1准则包含两层含义:一是保证电网的稳定;二是保证用户得到符合质量要求的连续供电。
从目前情况看,保证电网的稳定由于涉及整个电网安全,无论在资金投入、运行方式还是技术措施上均得到足够的重视,但在保证用户特别是边远地区用户连续供电方面仍存在认识上的不足,造成局部电网生产运行长期处于被动局面。
2N-1与系统稳定性要求电力系统稳定分为静态稳定、暂态稳定、动态稳定、电压稳定。
电力系统中单一元件无故障断开后,直接影响其静态稳定和电压稳定,使正常输变电能力受到限制,其中以发电机组和输电线路停运较为明显,尤其是单电源线路或单台主变压器供电的变电站,当线路或变压器停电检修时,影响最直接;电力系统中单一元件故障断开后,直接影响其暂态稳定、动态稳定和电压稳定,其中以发电机组故障、母线故障和输电线路故障较为突出,特别是枢纽变电站母线和网间联络线路。
目次前言 (IV)1 范围 (1)2 规范性引用文件 (1)3 名词术语 (3)4 主要技术原则 (4)4.1 规划建设的基本原则 (4)4.2 电压等级选择 (5)4.3 供电可靠性 (5)4.4 容载比 (6)4.5 中性点接地方式 (7)4.6 短路电流 (7)4.7 无功补偿 (7)4.8 电能质量要求 (8)4.9 电厂接入系统 (9)4.10 电磁辐射、噪声、通信干扰等环境要求 (10)4.11 配电网建设标准 (11)5 高压配电网 (11)5.1 供电电源 (11)5.2 电网结构 (12)5.3 高压架空线路 (12)5.4 高压电缆线路 (15)5.5 变电站 (19)6 中压配电网 (26)6.1 主要技术原则 (26)6.2 中压配电网接线 (27)6.3 中压架空配电线路 (28)6.4 中压电缆配电线路 (29)6.5 开闭所 (29)6.6 配电站 (30)6.7 中压配电网设备的选择 (31)7 低压配电网 (32)7.1 主要技术原则 (32)7.2 低压配电系统接地型式 (32)7.3 低压架空配电线路 (33)7.4 低压电缆配电线路 (33)7.5 负荷估算 (33)8 中低压配电网继电保护、自动装置及配电网自动化 (34)8.1 配电网继电保护和自动装置 (34)8.2 配电网自动化 (34)9 用户用电管理 (36)9.1 用电负荷分类 (36)9.2 用户供电电压 (36)9.3 用户供电方式 (37)9.4 对特殊用户供电要求 (37)9.5 城区用户供电方式 (38)10 电能计量 (39)10.1 计量装置的一般要求 (39)10.2 计量点的设置 (40)10.3 电能计量自动采集系统 (40)附录A 35~110kV架空线路与其它设施交叉跨越或接近的基本要求 (42)附录B 直埋电力电缆之间及直埋电力电缆与控制电缆、通信电缆、地下管沟、道路、建筑物、构筑物、树木之间安全距离 (45)附图A 南方电网城市配电网110kV电网、变电站接线图 (46)附图B 南方电网城市配电网35kV电网、变电站接线图 (49)附图C 南方电网城市配电网10kV线路接线图 (50)前言为把中国南方电网公司建设成为经营型、服务型、一体化、现代化、国内领先、国际著名的企业,实现南方电网统一开放、结构合理、技术先进、安全可靠的发展目标,规范南方电网城市配电网的规划、设计、建设及改造工作,提高配电网设备装备水平,保证配电网安全、稳定、可靠、经济运行,满足南方五省(区)城市用电需要,特制定本导则。
配电网N-1供电安全准则N-1安全准则:在正常运行方式下,电力系统中任一元件无故障或因故障断开,电力系统能保持稳定运行和正常供电,其他元件不过负荷,且系统电压和频率在允许的范围之内。
这种保持系统稳定和持续供电的能力和程度,称为“ N-1 ”准则。
其中N指系统中相关的线路或元件数量。
近年来,随着电网的不断壮大,对电网稳定性及设备可靠性的要求越来越高,电网稳定导则和有关电网规琲划建设的技术导则对电网安全运行的N-1准则均提出了不同要求。
然而,由于规划、设计、运行及经营等不同部门、相关技术人员对这一准则的理解和认识不同,供电可靠性与电价未形成有效的利益互动关系,造成电网规划建设、生产运行中不可避免地产生先天性安全隐患,对电网的长远发展也造成了不利影响。
因此,有必要澄清对N-1准则的一些错误认识,提高电网投资效益和安全性、可靠性,在确保电网可持续发展的前提下,稳步提高供电可靠性。
1 N-1准则的本质話按照电网稳定导则有关定义,N-1准则是指正常运行方式下电力系统中任意一元件(如线路、发电机、变压器等)无故障或因故障断开后,电力系统应能保持稳定运行和正常供电,其他元件不过负荷,电压和频率均在允许范围内。
N-1准则用于单一元件无故障断开条件下电力系统静态安全分析,或单一元件故障断开后的电力系统稳定性分析即动态安全分析。
当发电厂仅有一回送出线路时,送出线路故障可能导致失去一台以上发电机组,此种情况也按N-1 原则考虑。
由此可见,N-1 准则包含两层含义:一是保证电网的稳定;二是保证用户得到符合质量要求的连续供电。
从目前情况看,保证电网的稳定由于涉及整个电网安全,无论在资金投入、运行方式还是技术措施上均得到足够的重视,但在保证用户特别是边远地区用户连续供电方面仍存在认识上的不足,造成局部电网生产运行长期处于被动局面。
2 N-1 与系统稳定性要求电力系统稳定分为静态稳定、暂态稳定、动态稳定、电压稳定。
电力系统中单一元件无故障断开后,直接影响其静态稳定和电压稳定,使正常输变电能力受到限制,其中以发电机组和输电线路停运较为明显,尤其是单电源线路或单台主变压器供电的变电站,当线路或变压器停电检修时,影响最直接;电力系统中单一元件故障断开后,直接影响其暂态稳定、动态稳定和电压稳定,其中以发电机组故障、母线故障和输电线路故障较为突出,特别是枢纽变电站母线和网间联络线路。
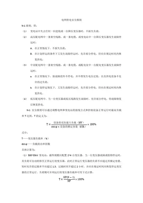
电网安全准则“N-1”要求
城市配电网的供电安全采用N-1准则,即:
(1)高压变电所中失去任何一回进线或一组降压变压器时,必须保证向下一级配电网供电;(2)高压配电网中一条架空线、或一条电缆,或变电所中一组降压变电器发生故障停运时;
a.在正常情况下,除故障段外不停电,并不得发生电压过低和设备不允许的过负荷;
b.在计划停运情况下,又发生故障停运时,允许部分停电,但应在规定时间内恢复供电;(3)低压电网中当一台变压器或电网发生故障时,允许部分停电,并尽快将完好的区段在规定时间切换至邻近电网恢复供电。
1配电网distributionnetwork从电源侧(输电网、发电设施、分布式电源等)接受电能,并通过配电设施就地或逐级分配给各类用户的电力网络。
其中,110kV~35kV电网为高压配电网,10(20、6)kV电网为中压配电网,220/380V电网为低压配电网。
2容载比capacity-loadratio容载比指某一供电区域、同一电压等级电网的公用变电设备总容量与对应的网供负荷的比值。
容载比主要用于评估某一供电区域35kV及以上电网的容量裕度,是配电网规划的宏观指标。
3供电半径power supply radius变电站供电半径指变电站供电围的几何中心到边界的平均值。
中低压配电网线路的供电半径指从变电站(配电变压器)二次侧出线到其供电的最远负荷点之间的线路长度。
4负荷负荷是指电力系统中,在某一时刻所承担的各类用电设备消费电功率的总和。
在负荷预测中一般进行的是年最大负荷(annual maximum load)预测,最大负荷指一年整点负荷最大值。
电功率表示消耗电能的快慢,一个用电器功率的大小等于它在1秒所消耗的电能。
电功率分为有功功率、无功功率和视在功率。
目前供电部门所分配的负荷指标,主要是指小时平均的有功功率指标,而不是视在功率和无功功率。
5负荷密度某区域最高电力负荷与该区域面积的比值。
其中,区域面积应扣除高山、戈壁、荒漠、水域、森林等无效供电面积。
6电压等级电压等级是指电力系统及电力设备的额定电压级别系列。
电力系统及设备额定电压是电力系统及电力设备规定的正常电压,即与电力系统及电力设备某些运行特性有关的标称电压。
电力系统各点的实际运行电压允许在一定程度上偏离其额定电压,在这一允许偏离围,各种电力设备及电力系统本身仍能正常运行。
目前我国常用的电压等级:220V、380V、6kV、10kV、20kV、35kV、66kV、110kV、220kV、330kV、500kV,1000kV。
通常将35kV及以上的电压线路称为送电线路,10kV及其以下的电压线路称为配电线路。
配电网N-1供电安全准则1. 引言配电网N-1供电安全准则是指在一种故障情况下,配电网仍能提供N-1种备选方案进行供电。
目的是为了保障配电网的稳定运行,保障电能供给的可靠性,降低因电力系统故障造成的影响和经济损失。
本文旨在介绍配电网N-1供电安全准则。
2. 配电网N-1供电安全准则的定义和概念2.1 定义配电网N-1供电安全准则指在一种故障情况下,配电网能够提供N-1种备选方案进行供电。
2.2 概念一般来说,配电网中有多个电源和多个负荷。
每次电源设备或支路负荷设备出现故障,都有可能导致电力系统故障。
当电力系统发生故障时,就需要通过系统自动化或人工干预等手段,在保证安全的前提下,尽快地将故障排除,并实现电能的再分配。
在一种故障情况下,必须保证配电网能够提供至少一种备选方案进行供电,才能确保有效应对电力系统故障。
3. 配电网N-1供电安全准则的实现3.1 配电网故障类别及其对应的备选方案当配电网中发生不同类型的故障时,需要按照相应的备选方案来供电。
常见的故障类型及其备选方案如下:•输电线路故障:切换到备用输电线路。
•变电站电压等级故障:切换到备用电压等级。
•发电机故障:切换到备用发电机。
•变压器故障:切换到备用变压器。
•支路故障:通过支路闭锁器分段控制,保证故障对其他部分的影响最小。
3.2 配电网N-1供电安全的实现方式为了保证配电网的N-1供电安全,需要实现如下几方面措施:•建立完善的配电网监控维护体系,能够及时发现和排除故障,保证故障时延最小。
•配电网N-1备选方案应该具有可靠性、正确性和适用性,并经过全面测试和验证。
•配电网的设计和运行应该具有扩展性,可以随时增加备选方案,以应对日益复杂的电力系统故障。
•建立强制性的故障报告和处理制度,对配电网的故障类型、故障原因、处理措施等进行记录、分析和评价,从而优化措施,提高供电质量和稳定性。
4. 结论配电网N-1供电安全准则是保障电力系统稳定运行的重要措施之一。
配电网N-1供电安全准则N-1安全准则:在正常运行方式下,电力系统中任一元件无故障或因故障断开,电力系统能保持稳定运行和正常供电,其他元件不过负荷,且系统电压和频率在允许的范围之内。
这种保持系统稳定和持续供电的能力和程度,称为“N-1”准则。
其中N指系统中相关的线路或元件数量。
近年来,随着电网的不断壮大,对电网稳定性及设备可靠性的要求越来越高,电网稳定导则和有关电网规划建设的技术导则对电网安全运行的N-1准则均提出了不同要求。
然而,由于规划、设计、运行及经营等不同部门、相关技术人员对这一准则的理解和认识不同,供电可靠性与电价未形成有效的利益互动关系,造成电网规划建设、生产运行中不可避免地产生先天性安全隐患,对电网的长远发展也造成了不利影响。
因此,有必要澄清对N-1准则的一些错误认识,提高电网投资效益和安全性、可靠性,在确保电网可持续发展的前提下,稳步提高供电可靠性。
1 N-1准则的本质按照电网稳定导则有关定义,N-1准则是指正常运行方式下电力系统中任意一元件(如线路、发电机、变压器等)无故障或因故障断开后,电力系统应能保持稳定运行和正常供电,其他元件不过负荷,电压和频率均在允许范围内。
N-1准则用于单一元件无故障断开条件下电力系统静态安全分析,或单一元件故障断开后的电力系统稳定性分析即动态安全分析。
当发电厂仅有一回送出线路时,送出线路故障可能导致失去一台以上发电机组,此种情况也按N-1原则考虑。
由此可见,N-1准则包含两层含义:一是保证电网的稳定;二是保证用户得到符合质量要求的连续供电。
从目前情况看,保证电网的稳定由于涉及整个电网安全,无论在资金投入、运行方式还是技术措施上均得到足够的重视,但在保证用户特别是边远地区用户连续供电方面仍存在认识上的不足,造成局部电网生产运行长期处于被动局面。
2N-1与系统稳定性要求电力系统稳定分为静态稳定、暂态稳定、动态稳定、电压稳定。
电力系统中单一元件无故障断开后,直接影响其静态稳定和电压稳定,使正常输变电能力受到限制,其中以发电机组和输电线路停运较为明显,尤其是单电源线路或单台主变压器供电的变电站,当线路或变压器停电检修时,影响最直接;电力系统中单一元件故障断开后,直接影响其暂态稳定、动态稳定和电压稳定,其中以发电机组故障、母线故障和输电线路故障较为突出,特别是枢纽变电站母线和网间联络线路。
一般而言,单一元件故障断开后,如果重合闸正常,对稳定及连续供电不会造成影响,但重合不成功,则可能造成局部区域供电受阻甚至电网稳定破坏。
所以,N-1准则与电网结构、运行方式、负荷分布及自动化控制装置配置有较大关系。
当电网规划、布局相对较合理时,可在一定程度上弥补网络薄弱等不足,当设备选择、配置较理想时,也可减少静态稳定缺陷。
3N-1的类型及影响由于N-1准则是按电网元件断开状态研究电网稳定性和安全供电问题的,因此有必要对元件N-1的状态类型进行划分归类,特别对其时效性特点进行进一步的分析。
第一类为计划性停运,如电网设备的计划性检修、预防性试验、季节性维护等。
其特点是与设备类型关系不大,预先可针对停运设备及相关元件、电网运行方式、负荷状况及环境因素采取措施,一般不会对电网稳定造成影响,既使可能造成局部区域限负荷或供电中断,其影响范围是有限的,影响时间也是可预知的。
计划停运时间一般为数小时到数天,特殊设备如发电机组会达到数十天,这类停运占电网设备累计停运时间的90%以上。
第二类是非计划停运,因设备运行过程中发生缺陷或局部故障而造成设备必须临时停运处理。
其特点是与设备类型有密切联系,如发电机组的热机及辅机部分,变电设备的断路器机构、隔离开关导电部分、变压器冷却系统和绝缘油系统等。
由于这类停运随机性较大,难以采取全面有效措施,因此可能对电网安全稳定性造成较大影响,是电网运行管理应重点解决的问题。
非计划停运时间一般为数小时到数天,这类停运占电网设备累计停运时间的3%~8%。
第三类是故障停运,是以断路器分断为特征的瞬间或短时过程。
由于在正常运行方式下已对机组出力、电网潮流、电压等采取了措施,因此,通常情况下,瞬间故障(故障后可重合成功)不会对电网稳定造成明显影响;单一永久故障(故障后未重合或重合失败)对电网稳定造成的影响也是有限的,但可能对局部区域供电造成严重影响。
故障停运时间差异较大,瞬间故障为几百毫秒到几秒,短时故障(一般永久故障)为数分钟到数小时,当设备故障后发生严重损坏时,其停运时间一般为数天甚至数月,往往对局部区域正常供电造成严重影响,这类停运占电网设备累计停运时间的1%~3%。
4设备类型与N-1的关系构成一个完整电网的设备除发电、输电、变电、配电一次设备外,还有保护、计量、通信、自动化、监控等二次设备。
由于各类设备在电网中的地位、作用不同,就形成了各自发生N-1时的明显差异,而这些差异往往未得到应有的重视和区别对待。
4.1发电设备这里所说的发电设备指锅炉、汽轮机、发电机、升压变压器及发电辅机设备。
由于发电生产的特殊性,除老式母管制小机组及部分辅机外,四大发电设备中任一设备发生N-1状况,就意味着整个机组系统出N-1=0,即完全丧失发电能力。
由于电源点和电网布局原因,也可能造成局部输电网断面稳定问题。
4.2输电设备输电线路,包括电缆是电力传输的通道,是构成电网的最重要的单元。
从设备自身看,其特点是:①灵活性、主动性大。
输电线路是由电力设计部门设计、施工安装部门“制造”的设备,每一条线路均有自己的地域特点,改造完善相对方便。
②受外界环境影响大。
由于线路设备基本上全部暴露在空气中,易受风、雨雪、雷电、污秽影响,外力破坏故障多。
③相对而言,线路设备故障、缺陷较直观,易于被运行人员掌握,但要完全杜绝故障,从经济上考虑并不可行。
④线路设备多数检修维护工作可实现带电作业,比其他电气设备有明显优势。
由于线路设备具有以上特点,当其发生N-1准则中定义的各种状况时,其影响是不同的:①瞬时性故障。
输电线路多数故障属于瞬时性故障,以雷击为最多,一般而言对系统稳定和用户供电不会产生明显影响。
②永久性故障,即造成重合闸不成功的故障。
多由外力破坏、风偏或污闪引起,这类故障一般为短时故障,多数在数小时内可试送成功。
③倒塔断线故障。
这是线路故障最严重的情况,由于环境及地域的不同,其恢复供电周期一般在十几小时到十几天之间。
此外,由于电网运行方式、保护配置及线路在电网中的重要性不同,线路故障的后果也大相庭径,从国内外多年的经验来看,引起电网稳定破坏造成大面积停电事故的起始原因多数是输电线路永久故障或线路大面积污闪跳闸。
4.3变电设备变电设备包括高压一次设备和直流、保护等二次设备。
变电一次设备有以下特点:①设备种类繁多,按作用类型分有变压器类、开关类、测量变换类、补偿类及绝缘支撑类,其中心是电力变压器;②设备“既成性”强,绝大多数变电设备均由专业化制造厂生产,电网运行单位难以完全掌握设备全部细节,备品配件储备困难;③检修工艺要求高,检修周期限制严格,对检修现场要求高;④设备内部状况不直观,难以准确掌握设备状态,设备缺陷的预知性处理仍处于探索阶段;⑤由于空间限制,难以开展带电作业;⑥设备故障后恢复供电周期较长,部分设备在现场不具备修复条件,必须返厂,故障修复费用高;⑦由于变电站性质决定了变电设备故障或停电检修往往直接影响本区域正常供电,社会影响较大。
二次设备有以下特点:①设备元件基本上工作在低电压、小电流条件下,易受到变电站电磁场干扰和影响;②与一次设备各单元互相关联性强,逻辑关系复杂,易造成误动、拒动;③二次设备随技术发展其变化较一次设备更新换代快得多,不同厂家元件互换性差,备品配件种类繁多,给维护、改造带来诸多困难;④二次设备不仅在本变电站内关联配合,还要在变电站间配合,涉及的运行管理单位多,对信息通道、网络间整体协调要求高;⑤二次设备中保护、自动化设备是电网的最后“屏障”,一旦出现问题,往往造成电网事故扩大,影响巨大。
4.4配电设备配电设备包括城市变电站低压侧设备、开闭所开关类设备、配电线路、中压电缆、配电变压器及配网自动化设备等。
由于配电设备均位于电网末端,因此当发生N-1情况时,不会对电网稳定造成影响,考虑配网N-1,重点应放在如何解决对用户的连续供电上。
配网故障有如下特点:①故障范围有限。
由于配网供电能力和供电半径限制,配网设备故障后影响的供电范围较小。
②故障类型简单。
农村、城镇及市郊配电线路故障以雷击短路和外力破坏为主,相对而言瞬间故障居多。
而城市配电线路故障主要以对树木放电等外力破坏类型为主,多数是永久性故障。
中压电缆故障基本上为电缆头爆炸等工艺缺陷型故障。
③由于配网设备相对简单,备品备件储备容易,且部分工作可实现带电作业,因此恢复供电的周期较短,一般可在数小时内解决。
5针对设备特点应用N-1的适用性原则从一般概念出发,解决N-1问题的最简单办法就是增加“备份”或“后备”。
然而,由于电力系统属于资金密集、技术密集型产业,在供电可靠性与电价间未形成有效的利益互动关系的前提下,过分强调足够的“备份”或“后备”能力是不经济的,也不利于电网的长期发展。
另一方面,参与电网运行的设备越多,电网运行就越复杂,发生元件故障的次数就越多,从某种意义上说稳定性、可靠性反而会降低。
所以,针对电网、设备特点,特别是局部区域连续供电要求,灵活应用N-1准则是确保电网安全、经济、可持续发展的有效途径。
5.1发电设备从以上分析可以看出,解决发电设备N-1问题应处理好以下几方面问题:①电网中应有足够的备用发电容量,旋转备用机组有较好的自动控制和调节性能,各类型机组群备用容量与装机容量相匹配;②做好区域电网负荷平衡,电源点与负荷中心布局合理,电源点建设与负荷发展相匹配,尽量避免大量电力的长距离传输;③机组接入电网的位置及电压等级应兼顾当地负荷及区域网间互备,避免过于集中,避免大量电力经多级升压、降压传输,远离负荷中心的大容量机组宜接入超高压电网,并保证足够的传输或负荷转移能力。
由于发电设备N-1的影响是全网性的,与电网发电总容量、机组单机容量有密切关系。
因此,从安全可靠性角度出发,规模或备用容量相对较小的电网不宜配置单机容量过大的机组,以免因静态稳定储备容量不足造成稳定恶化或出力限制。
5.2输电线路电网设备中发生N-1最多的元件就是输电线路,各个电网运行单位基本上都是以输电线路故障作为考核电网稳定性的出发点。
考虑到N-1准则的时效性、设备特性及故障发生概率关系,解决输电线路N-1问题应处理好以下几方面问题:①发电厂电源线路应与其装机容量匹配,在采取措施后可保证电网稳定的条件下应尽量减少电厂出线线路条数,必要时应接入电网不同的变电站点;②网间联络线应适当加强,包括其传输能力(电压等级、导体截面、线路长度)、绝缘水平(防雷、防污闪)及通道质量(防洪、防覆冰、避开采空区、林区);③区域电网应以220 kV环型电网为主,必要时应构成双环网,当负荷进一步加大使220 kV电网逐渐变为配电网后,其环网结构应逐渐转变为辐射结构;④尽量避免形成电磁环网,已有电磁环网应通过加强高电压等级电网而实现解环;⑤终端负荷站电源线路因最大负荷限制可采用双电源、两站三线或双“T”结构,但每一回线路应具备足够的过负荷能力(适当增大导线截面);⑥当线路通道状况较差时,不宜采用同塔双回或多回线路结构;⑦伸入市区终端变电站的线路应尽可能使双电源一次建成,若为电缆线路时可采用线路变压器单元接线。