生态水文学(1)
- 格式:ppt
- 大小:280.02 KB
- 文档页数:26
试题生态水文学的科学问题有哪些生态水文学是研究有关生态圈与水文圈之间的相互关系以及由此产生的相关问题的一门新兴学科。
生态水文学重点研究陆地表层系统生态格局与生态过程变化的水文学机理,提示植物与水的相互作用关系,回答与水循环过程相关的生态环境变化的原因与调控。
生态水文学的研究归纳为3个主要方向:一是流域中区域水文循环过程中生态与水文相互作用与影响问题,研究生态过程如何影响流域或区域的,包括河道内水生生态系统对河流水文过程的作用;二是流域水利工程措施作用和影响流域内的生态系统,也就是流域水文过程或水文情势变化对生态系统有何影响的问题,包括河道内和河道外相关区域;三是生态水资源问题,研究流域内各种生态系统的水资源需求和水消耗规律,包括不同水供给情况下的生态水分胁迫的响应机理。
前两个方面可以称为生态水文学的水文过程领域,后者则是生态水文学的水资源问题领域。
可以认为生态水文学是基于水文学和生态学理论基础的包含生态水文过程与生态水资源两个理论与实践相结合的学科体系。
1 生态水文过程生态水文过程研究存在多方面的来自学科交叉与村民委员会观念上的和技术手段上的等诸多困难,面临的最大挑战在于缺乏生态过程要素中有关水文的一些关键性的数据和信息积累,如植被结构如何影响降雨和雪的截留作用,土壤水分的有效性有水汽压差如何控制着植物功能性组分的蒸腾作用等,而且存在比水文过程更加复杂和困难的尺度问题。
1.1水文过程对生态系统的影响这是早期生态水文学的核心领域,以流域水利工程措施如何作用和影响流域内生态系统为主要研究内容,以及针对湿地生态系统——湿地、沼泽、泥炭地和水文生态系统等,研究水生生态对水文情势变化的响应。
另外,全球变化和人类活动共同作用下水文过程变化及其水资源的时空再分配淡水生态系统的影响,以及人类由此从淡水生态系统中丧失的生态服务功能及其未来变化趋势,将是生态水文学的核心科学问题。
生态系统与水文过程一样有着时间与空间的尺度效应,并且这种尺度效应与水文过程的尺度效应有着不同的范畴。
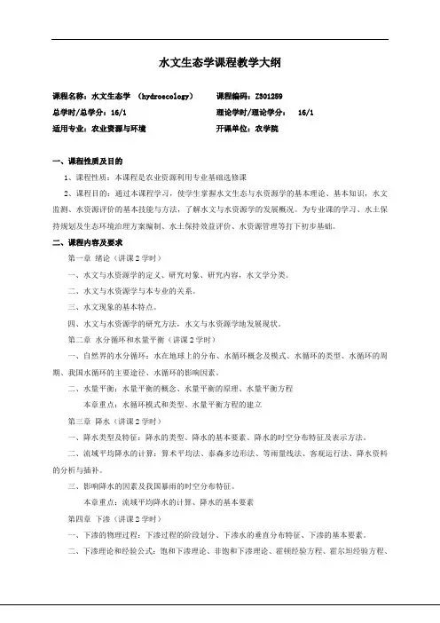
水文生态学课程教学大纲课程名称:水文生态学(hydroecology)课程编码:Z301259总学时/总学分:16/1 理论学时/理论学分: 16/1适用专业:农业资源与环境开课单位:农学院一、课程性质及目的1、课程性质:本课程是农业资源利用专业基础选修课2、课程目的:通过本课程学习,使学生掌握水文生态与水资源学的基本理论、基本知识,水文监测、水资源评价的基本技能与方法,了解水文与水资源学的发展概况。
为专业课的学习、水土保持规划及生态环境治理方案编制、水土保持效益评价、水资源管理等打下初步基础。
二、课程内容及要求第一章绪论(讲课2学时)一、水文与水资源学的定义、研究对象、研究内容,水文学分类。
二、水文与水资源学与本专业的关系。
三、水文现象的基本特点。
四、水文与水资源学的研究方法,水文与水资源学地发展现状。
第二章水分循环和水量平衡(讲课2学时)一、自然界的水分循环:水在地球上的分布、水循环概念及模式、水循环的类型、水循环的周期、我国水循环的主要途径、水循环的影响因素。
二、水量平衡:水量平衡的概念、水量平衡的原理、水量平衡方程本章重点:水循环模式和类型、水量平衡方程的建立第三章降水(讲课2学时)一、降水类型及特征:降水的类型、降水的基本要素、降水的时空分布特征及表示方法。
二、流域平均降水的计算:算术平均法、泰森多边形法、等雨量线法、客观运行法、降水资料的分析与插补。
三、影响降水的因素及我国暴雨的时空分布特征。
本章重点:流域平均降水的计算、降水的基本要素第四章下渗(讲课2学时)一、下渗的物理过程:下渗过程的阶段划分、下渗水的垂直分布特征、下渗的基本要素。
二、下渗理论和经验公式:饱和下渗理论、非饱和下渗理论、霍顿经验方程、霍尔坦经验方程、考斯加科夫经验方程。
三、影响下渗的因素:土壤特性的影响、降水特性的影响、植被的影响、地形地貌的影响、人为活动的影响。
本章重点:下渗理论与计算第五章蒸发(讲课2学时)一、水面蒸发:水面蒸发的物理机制、影响水面蒸发的因素、水面蒸发的估算。
河流生态水文学研究进展摘要:生态水文学是20世纪90年代兴起的一门新兴边缘学科,主要从流域尺度上研究水文与生态之间的相互关系,探索实现流域生态平衡与水资源可持续利用的新途径。
通过对生态学与水文学相关关系的分析,提出了河流生态水文学的概念与内涵,综述了河流生态水文学的研究进展,着重介绍了水文与生态的相互关系、水利工程的生态效应、河流生态需水量,以及河流生态系统的恢复,并在此基础上,结合中国实际情况,指出了河流生态水文学的研究重点,提出了未来的研究方向。
关键词:生态水文学河流生态系统水文过程生态修复生态水文学是20世纪90年代兴起的一门研究生态过程和生态格局水文机制的边缘科学,于1992年在都柏林国际水与环境大会上作为一门独立的学科提出来,目的是寻求对水文因子与生态系统间结构与功能的理解,是水资源可持续管理的方法[1]。
生态水文学源于湿地生态系统管理和恢复的研究,1996年Wassen[2]等第一次提出了生态水文学的定义,他们认为:生态水文学是为了更好地理解湿地生态系统自然发育以及评价湿地系统价值、保护和恢复的一门应用科学。
2000年Zalewski[3]提出的定义受到了较为广泛的认同,他认为:生态水文学是在流域尺度上研究水文学与生物区功能上的相互作用,是水资源可持续管理的一种新方法。
目前,生态水文学的研究已得到迅速的发展和广泛的重视,成为热点问题。
越来越多的研究人员将理论生态学应用于河流管理以便保护沿河生物群栖息场所的研究,营养物在河道、洪泛平原和河岸区内的迁移规律的研究,以及河流廊道对生物种群结构和空间生态结构的影响方面的研究。
由于人为干扰日益严重,河流生态系统退化已是全球性的生态环境问题,河流生态水文学研究被寄予厚望,成为生态水文学研究的中心问题。
1 河流生态水文学概念与内涵河流生态系统指河流水体的生态系统,属流水生态系统的一种,是陆地与海洋联系的纽带,在生物圈的物质循环中起着主要作用,具有栖息地功能、过滤作用、屏蔽作用、通道作用以及源汇功能。
生态水文学考试资料一。
名词解释1.水量平衡:是指任意选择的区域(或水体),在任意时段内,其收入的水量与支出的水量之间差额必等于该时段区域(或水体)内蓄水的变化量,即水在循环过程中,从总体上说收支平衡。
2.可能最大降水:系指在现代的地理环境和气候条件下,特定的区域在特定的时段内,可能发生的最大降水量。
3.水循环:是指地球上各种形态的水,在太阳辐射、地心引力等作用下,通过蒸发、水汽输送、凝结降水、下渗以及径流等环节,不断的发生相态转换和周而复始运动的过程。
4.引潮力:引潮力指月球和太阳对地球上单位质量的物体的引力,以及地球绕地月公共质心旋转时所产生的惯性离心力,这两种力组成的合力,是引起潮汐的原动力。
5.潮汐:海水周期性的涨退现象称为潮汐。
(潮汐是指海水在天体引潮力作用下所产生的周期性运动,习惯上把海面垂直方向涨落称为潮汐。
)6.流量:指单位时间内通过某一断面的水量。
7.径流:流域的降水,由地面与地下汇入河网,流出流域出口断面的水流,称为径流。
8.洋流:即海流,是指海洋中具有相对稳定的流速和流向的海水,从一个海区水平的或垂直的向另一海区大规模的非周期性的运动。
9.正常年径流量:天然河流的水量经常在变化,各年的径流量也有大有小,实测各年径流量的平均值,称为多年平均径流量,如果统计的实测资料年数增加到无限大时,多年平均流量将趋于一个稳定的数值,此称为正常年径流量。
10. 流域滞时:定义为净雨过程的重心到流域出口流量过程线的重心之时间距。
11.黑潮:北赤道洋流遇到大陆后,一部分向北在太平洋西部海域,西部海域形成势力强大的高温、高盐的透明度大的高速的洋流。
(起源于吕宋岛)二。
简答题1.水循环机理⑴水循环服从于质量守恒定律。
⑵太阳辐射与重力作用,是水循环的基本动力⑶水循环广及整个水圈,并深入大气圈、岩石圈及生物圈。
⑷全球水循环是闭合系统,但局部水循环却是开放系统。
⑸地球上的水分在交替循环过程中,总是溶解并携带着某些物质一起运动,诸如溶于水中的各种化学元素、气体以及泥沙等固体杂质等。
水文生态学研究综述近年来,随着环境问题的愈加严重,水资源的管理和保护成为了越来越重要的话题。
而水文生态学作为研究生态系统的水文过程和人类活动对水环境影响的交互作用的学科,日益受到关注和重视。
本文将综述水文生态学领域的研究进展和应用现状。
一、水文生态学的概念水文生态学(Hydroecology)是水文学与生态学的交叉学科,主要研究水文环境对生态过程的影响和生态系统对水文过程的反馈作用。
其中,水文环境包括了水文水资源、水文时间序列和水文空间分布等方面的信息,而生态过程则包括有机物质的生产和分解、能量传递、物质循环和群落的演替等。
二、水文生态学的研究内容水文生态学研究内容比较广泛,主要包括以下几个方面:1.生态系统对水文条件的响应。
研究生态系统对水文环境变化的反应机制,探讨各种生态系统不同等级的响应模式和反馈机制。
2.水文条件对生态系统的影响。
通过观测和模拟,探讨水文变化对生态系统能量、物质和群落数量的影响。
3.管控因素分析。
分析水文水资源变化的原因,探讨影响生态系统及水资源变化的自然因素和人为因素。
4.水文生态系统的模拟和预测。
基于水文生态系统基本理论和方法,运用数学模型和计算机模拟技术,描述和预测生态系统的水文过程。
5.水文生态保护技术的研究和应用。
通过研发相关技术手段,减轻生态系统的水文环境影响,维持生态系统的生态平衡。
三、水文生态学的现状与展望随着科学技术的飞速发展,水文生态学研究成果也在不断涌现。
在流域尺度上,以“清华流域研究”为代表的课题组全面阐述了流域水文生态过程的复杂性;在河流生态系统方面,依靠生物-物理耦合模型的建立,华南师范大学对广州珠江流域河流生态系统进行了深入研究,为生态系统脆弱性评估和生态修复提供了理论依据;在海岸带生态系统方面,韩国科学技术研究院则探讨了海岸带生态环境与海岸带的互动关系以及人类活动对海岸带的影响等一系列问题。
未来,随着全球气候变化的加速和人类活动的影响加剧,水文生态学研究具有更加广阔的发展前景。
第一章绪论(Introduction)本章主要内容1水文学的研究对象2水文学的发展动力3水文学的分支学科4本课程内容及学习方法水是人类生活必需品,同样也是社会生产资料人类社会因水而得以延续,无水就会消亡;水是地球系统中的水圈、大气圈、岩石圈、生物圈和人类圈相互联系的桥梁,是多种物质交换的载体。
大气圈洪水与干旱水圈岩石圈人类圈生物圈地质灾害水资源生态环境AerosphereBiospherelithosphere AnthroposphereHydrosphere水问题的出现(60年代初)人口的快速增长起因工、农业的迅速发展人类活动的加剧引发的水问题水资源的量和质都不能满足需求水多、水少、水脏以及由水而引发的地质灾害问题水资源的短缺是人类今天面对的重要问题之一,它影响着数以百万计人的生计水问题已成为世界关注的问题水资源短缺及水环境恶化是全球性的大问题,据世行预测,按现有的耗水模式及速率,至2025年全球2/3的人将生活在水资源短缺之中。
世行为解决水资源、环境问题而投放到发展中国家的资金为每年700-800亿美元,全球需求量在未来15年内将增加2倍.✓联合国(UN) ---IHD(65-74)/IHP✓相关的国际或地区性的组织IAEA/UNDP/UNESCO✓非政府组织的广泛的关注Four major water issues in ChinaFloodsDroughtsSoil and water losses Water pollutionmorelessturbiddirty洪涝灾害频繁水多南京市(Nanjing)Floods水少水资源短缺突出Droughts2000年以来中国旱情实况时间涉及省市旱情2011长江中下游地区湖南、湖北、江西、江苏、安徽等地发生严重干旱2010西南五省旱灾云南、贵州、广西、重庆、四川5省(区、市)耕地受旱面积1.01亿亩,占全国的84%,作物受旱7907万亩,2088万人、1368万头大牲畜因旱饮水困难(分别占全国的80%、74%).2009我国多省遭遇严重干旱连续3个多月,华北、黄淮、西北、江淮等地15个省、市未见有效降水。
资源与环境现代农村科技2021年第5期基于生态水文学原理的衡水湖湿地研究方法概述冯蕾(衡水学院生命科学系河北衡水053000)摘要:生态水文学是20世纪90年代兴起的一门研究生态过程和生态格局水文机制的新学科。
湿地作为全球三大生态系统之一,是生态水文学研究的一个重要对象。
本文从基本概念、研究背景及意义、湿地生态水文学的研究方法等方面进行阐述,为更好地保护衡水湖湿地的生物多样性,构建良好的生态格局,实现湿地资源的可持续利用和生态管理提供借鉴。
关键词:湿地;水文生态学;衡水湖1基本概念生态水文学(Ecohydrology)一词由1992年Dublin 在国际水与环境会议上提岀,之后国内外诸多学者对其概念进行了解释[1,2]。
Rodriguez-Iturbe认为生态水文学是指在不同时空尺度,在生态过程与生态模式的基础上研究水文机制的一门科学,认为其研究的核心应是湿地水文过程如何影响以植物为主要元素的生物过程及其反馈机制。
Nuttle认为生态水文学重点研究的是水文过程对生态系统的配置、结构和演变的影响,及生物过程对水循环要素产生的影响[3]。
2研究背景及意义湿地作为陆地和水生态系统之间的过渡性地带,具有调节小气候、净化水体、涵养水源、防涝蓄洪和保护生物物种多样性等重要功能。
湿地的形成、发育、演替甚至消亡的全过程都会受到湿地水文过程直接或间接的影响。
在人类活动及全球气候变化的影响下,全球湿地生态系统严重被破坏,导致水资源短缺、水质恶化、水体面积萎缩和功能退化。
我国的湿地生态安全问题同样受到了严重影响,严重制约了环境的可持续发展,因此,解决湿地生态系统水与生态退化问题具有极其重要的意义。
3基于生态水文学原理的衡水湖湿地研究方法概述衡水湖湿地及鸟类自然保护区位于华北平原,是华北平原唯一保存完整的内陆淡水湿地生态系统类型的国家级自然保护区,其具有独特的自然景观、水域、沼泽、林地等多种生态系统,生物多样性丰富。
为更好地保护衡水湖的生物多样性,构建良好的生态格局,实现湿地资源的可持续利用和生态管理,结合衡水湖研究现状,并基于生态水文学原理对衡水湖进行了研究。
生态水文与水环境关系研究导言水是生态系统中至关重要的组成部分,对于维持生态平衡、生物生存和人类生活具有重要意义。
随着工业化和城市化的进程,水环境面临着越来越大的压力和挑战。
生态水文与水环境关系的研究变得愈发重要,以帮助我们更好地理解水文过程和生态环境之间的相互影响,为有效管理和保护水资源提供科学依据。
本文将围绕生态水文与水环境关系展开讨论,探究二者之间的相互作用和影响,并提出一些可能的解决方案。
一、生态水文与水环境关系的概念1.生态水文学生态水文学是研究地表水和地下水与生态系统之间相互作用的学科。
它不仅研究水文过程对生态环境的影响,还研究生态系统的变化对水文过程的影响。
生态水文学的研究内容包括水文循环、水文过程、生态系统结构和功能,以及二者之间的关系,旨在促进生态系统与水文过程的和谐发展。
2.水环境关系水环境关系是指水资源与周围环境的相互关系,包括水与土壤、植被、动物等生物的相互作用,以及水质与环境因素对水生生物的影响。
水环境关系的研究旨在探究水资源对生态环境的影响以及环境对水资源的影响,为维护水环境的稳定和健康提供科学依据。
二、生态水文与水环境关系的相互作用1.水文过程对生态环境的影响(1)径流对水生生物的影响水文过程中的径流是生态系统的重要组成部分,它为水生生物提供了生存的环境和条件。
径流的变化对水生生物的生长和繁殖具有重要影响,例如干旱使得水生生物缺乏水资源而难以生存,而洪水则可能冲走水生生物的栖息地和食物来源。
水文过程对于维持水生生物的生态平衡至关重要。
(2)水文循环对生态系统的影响水文循环是生态系统中的重要环节,它调节了土壤、植被和水体之间的水分平衡,影响了生态系统的结构和功能。
水文循环的变化会改变植被的生长状况、土壤的湿度和气候条件,从而影响生态系统的稳定性和健康。
水文循环对生态系统的影响是不可忽视的。
2.生态环境对水文过程的影响(1)植被对水文过程的影响植被对水文过程的影响主要表现在植被的蒸腾作用和根系对土壤保持水分的作用。
生态水文学研究进展生态水文学是水文过程与生态过程相互作用的学科领域,主要涉及从微观到宏观的不同尺度上水文学与生态学的交叉融合。
近年来,随着全球气候变化和人类活动的加剧,生态水文学的研究越来越受到。
本文将回顾生态水文学的发展历程,介绍近年来研究进展以及探讨重要问题,展望未来的发展方向和应用前景。
一、核心主题生态水文学以水为核心,研究其在生态系统中的循环过程、对环境变化的响应机制以及为人类和自然生态系统所提供的功能和服务。
该领域水资源的可持续利用、生态系统的健康和人类福祉之间的相互关系,为解决全球气候变化和人类活动带来的水资源和生态环境问题提供了重要的理论和技术支持。
二、历史回顾生态水文学的发展历程可以追溯到20世纪初,当时的水文学家开始水文循环与生态系统的相互作用。
随着学科的发展,生态水文学逐渐形成了自己独特的研究领域和理论体系。
20世纪90年代以来,随着全球气候变化和人类活动的加剧,生态水文学的研究更加受到重视。
研究者们开始系统地探讨气候变化对水文循环的影响、水资源与生态系统的相互作用以及生态水文学在环境管理和决策中的应用等。
三、研究进展近年来,生态水文学的研究取得了显著的进展。
在理论研究方面,研究者们基于地球系统科学、生态学和水文学的理论与方法,深入探讨了水文循环与生态系统的相互作用机制。
在实验研究方面,通过野外实验和室内模拟实验,对不同尺度上的水文循环和生态系统过程进行了深入研究。
同时,随着遥感技术和GIS技术的发展,数据分析也变得更加高效和精准。
这些研究进展为解决实际问题提供了重要的科学依据和技术支撑。
四、重要问题探讨生态水文学的研究面临着一系列重要问题,如水资源管理、生态保护、气候变化等。
针对这些问题,本文提出以下解决方案和建议:1、水资源管理:生态水文学为水资源管理提供了新的思路和方法。
通过研究水文循环与生态系统的相互作用机制,我们可以更好地理解水资源的形成、分布和变化规律,进而制定更加科学合理的水资源管理策略。
生态水文学新概念“蓝水”与“绿水”资源一、概念解读“绿水”,主要是指植物根部的土壤存储的雨水,即源于降水、存储于土壤并通过蒸发、蒸腾进入到大气中的水汽。
“绿水”概念是相对于河流、湖泊和地下蓄水层中的“蓝水”而言的。
“蓝水”分为看得见的地表径流和地下径流的液态水;是河流、湖泊和地下蓄水层中的水,相对于“绿水”而言。
在某一流域中,“绿水”(气态水)的循环供给陆生生态系统,“蓝水”(液态水)的循环供给水生生态系统和人类的用水需求。
“绿水”的循环反映了自然界“土壤-植物”生态系统的用水消耗。
“蓝水”在地表和地下流动,从山顶到山脚,从陆地到海洋。
简单地说:“绿水”是指不可见的水,“蓝水”是指看得见的水。
二、“绿水”的重要作用绿水具有极为重要的生态功能,它不仅为所有陆地植物提供生长的必备条件,而且调节着全球的气温。
蒸发蒸腾到大气中的绿水起着温室效应,与干燥的大气相比,它使地表气温提高了30℃,大气中二氧化碳的温室效应,又使地表气温提高了3℃,如果没有这两者的温室效应,地表平均气温将是-18℃,而且不是现在的15℃。
正是绿水使地表平均气温既没有冷到冰点之下,也没有热到沸点之上,从而才使地球上的水能以液态形式存在,使生命能在地球上诞生和进化。
绿水还对陆地的降水模式起着重要的调节作用。
在全球尺度上,海洋蒸发的水汽进入陆地形成陆地40%的降水,另外60%的降水则来自陆地的蒸发和蒸腾,因而绿水构成了陆地一个具有支配作用的水汽反馈圈。
如果海洋水汽途经陆地的距离大于500—1000公里,则陆地绿水对陆地水循环的影响比海洋水汽更大。
三、“绿水”与“蓝水”据水文观测和监测所得的数据显示,全球降雨量蓝水约占1/3,绿水约占2/3。
陆地绿水对陆地水循环的影响比海洋水汽更大,如撒哈拉地区90%的降水来自绿水,美国中部地区60%的降水来自绿水。
植物的生物生产量、绿水量、降水量三者成正比例线性关系,并构成一个循环模式。
生物生产量越大,蒸腾量即生产性绿水量也越大,降水也越多。
目录生态学部分 (3)1.Liebig最小因子定律: (3)2.生态适应: (3)3.种群: (3)4.种群密度: (3)5.生态密度: (3)6.阿利氏规律: (3)7.种群的年龄结构: (3)8.环境容量K: (3)9.内源性因子调节学说: (3)10.种群进化与适应: (4)11.生态对策: (4)12.生物群落: (4)13.植物群落: (4)14.群落的物种组成: (4)15.种群成员型: (4)16.盖度: (4)17.丰富度指数: (4)18.种间关系: (4)19.窄生态位: (4)20.宽生态位: (4)21.竞争排斥原理: (4)22.植物生长型: (5)23.植物生活型: (5)24.旱生演替: (5)25.单元顶极说: (5)26.多元顶极说: (5)27.顶极-格局假说: (5)水文学部分 (5)28.产流: (5)29.产流量: (5)30.树体吸水量: (5)31.树冠通过雨量: (6)32.树冠滴下雨量: (6)33.树干流量: (6)34.树冠截留率(s): (6)35.树冠截留强度: (6)36.饱和截留量: (6)37.降雨滞后效应: (6)38.降雨历时延长效应: (6)39.下层植被截留: (6)40.枯落物持水量: (6)41.枯落物截留量: (6)42.相对含水量: (6)43.吸湿系数: (6)44.凋萎系数: (6)45.(最大)毛管持水量: (7)46.饱和含水量: (7)47.饱和差: (7)48.饱和度: (7)49.压力势(ψp): (7)50.土壤水分特征曲线的滞后现象: (7)51.饱和流: (7)52.非饱和流: (7)53.非饱和导水率: (7)54.水汽凝结: (7)55.下渗: (7)56.下渗率: (7)57.下渗能力: (7)58.初始下渗速率: (7)59.稳定下渗速率: (7)60.下渗曲线: (7)61.下渗累积曲线: (8)62.渗润阶段: (8)63.渗漏阶段: (8)64.渗透阶段: (8)65.蒸发: (8)66.蒸(散)发量: (8)67.蒸发力/最大可能蒸发量: (8)68.蒸(散)发速度: (8)69.饱和水汽压(es): (8)70. 主根: (8)71.侧根: (8)72.不定根: (8)73.直根系(深根性): (8)74.须根系(浅根性): (8)生态学部分1.Liebig最小因子定律:“植物的生长取决于处在最小量状态的矿质养分的量”。