笔记·干货丨cpa财务成本管理 · 财务报表分析和财务预测
- 格式:pdf
- 大小:255.17 KB
- 文档页数:4
CPA《财务成本管理》各章节学习攻略CPA《财务成本管理》向来以公式多,字母符号难记忆,遗忘率特别高出名,也是一直“难为”广大CPA考生的一科。
在平时的备考过程中,还是通过多做题来记忆效果比较好,因为通过做题不但可以记住公式,而且可以灵活应用。
今天浦江'财经就来分享《财管》各章节学习攻略。
一、基础阶段各章学习重点经过预习阶段的学习,相信大家和CPA财管已经建立了很深的感情,那么接下来与这位好朋友的相处一定会更加愉快。
这阶段大家可以将学习的重点转移到对教材的研读上,尤其要将教材上的例题弄懂做会,实现对好朋友更深层次的了解。
第一章财务管理基本原理从历年的考试情况来说,本章主要围绕财务管理的目标出题,要求考生对三种财务管理目标的优缺点一定要非常熟悉。
同时要重点掌握:①经营者目标和股东目标的矛盾与协调;②债权人目标和股东目标的矛盾协协调;③财务管理的核心概念和基本理论;④金融工具的类型;⑤金融市场的类型;⑥资本市场效率。
这章内容是考试的送分点,只要熟悉教材就可以轻松得分。
第二章财务报表分析和财务预测本章的主要考点集中在基本财务比率的计算与分析、市价比率的相关公式、权益净利率的驱动因素分析、内含增长率的测算、可持续增长率的测算和外部资本需求的测算,本章是重点章节,需要全面把握教材内容。
可持续增长率要重点掌握计算可持续增长的期末公式,可以结合相应的题目来掌握该知识点第三章价值评估基础从历年的考试情况来看,本章的主要考点包括货币的时间价值系数之间的转换、标准差和β系数的含义、投资组合的机会集曲线、资本市场线、资本资产定价模型、报价利率与有效年利率的关系等。
第一节利率是新增内容,从客观题的角度掌握即可。
这章的难度不大,在考试中所占的分值也不高,在学习的过程中按教材掌握即可。
第四章资本成本重点掌握债务资本成本的计算、普通股资本成本的计算、优先股资本成本的计算和加权平均资本成本的计算、资本成本的影响因素等。
2.客观题、主观题(连续考了7年!)都会考察。
3.考点集中在基本财务比率的计算与分析、杜邦分析体系(结合因素分析法)、管理用报表的原理和编制(结合企业价值评估)、财务预测、内含增长率、可持续增长率及资本需求。
考点1:财务比率分析1.短期偿债能力比率(1)营运资本=流动资产-流动负债=长期资本-长期资产(2)营运资本配置比率=营运资本÷流动资产。
流动比率=1÷(1-营运资本配置比率)(3)速动比率(酸性测试比率)。
速动比率=速动资产(构成是重点)÷流动负债(4)现金比率。
现金比率=货币资金(区别中级)÷流动负债(5)现金流量比率。
现金流量比率=经营活动现金流量净额÷流动负债流动负债采用期末数而非平均数,因为实际需要偿还的是期末金额,而非平均金额。
2.长期偿债能力比率(1)资产负债率=(总负债÷总资产)×100%(2)产权比率=总负债÷股东权益表明每1元股东权益配套的总负值的金额。
(3)权益乘数=总资产÷股东权益表明每1元股东权益启动的总资产的金额。
(4)三者之间的关系:==权益乘数===1+产权比率(5)利息保障倍数=(净利润+利息费用+所得税费用)÷利息费用特别注意:分子的“利息费用”是指计入本期利润表中财务费用的利息费用;分母的“利息费用”是指本期的全部应付利息,不仅包括计入利润表中财务费用的利息费用,还包括计入资产负债表固定资产等成本的资本化利息。
(6)现金流量与负债比率现金流量与负债比率=(经营活动现金流量净额÷负债总额)×100%该比率中的负债总额采用期末数而非平均数。
因为实际需要偿还的是期末金额,而非平均金额。
(与前面的短期偿债能力中的现金流量比率类似)3.营运能力比率(1)应收账款周转率(有三种表示形式)①应收账款周转次数=营业收入÷应收账款此处应收账款实为“应收票据及应收账款”,为顺应习惯称法,此处将其简称为“应收账款”,相关比率亦按此称谓。
【例题·单选题】在“利息保障倍数=”计算式中,分子的“利息费用”是()。
A.计入本期现金流量表的利息支出B.计入本期利润表的费用化利息C.计入本期利润表的费用化利息和资产负债表的资本化利息D.计入本期资产负债表的资本化利息【答案】B【解析】分子的“利息费用”是指计入本期利润表财务费用的利息费用;分母的“利息费用”是指本期的全部应付利息,不仅包括计入利润表财务费用的利息费用,还包括计入资产负债表固定资产等成本的资本化利息。
【例题·多选题】下列各项措施中,可降低应收账款周转天数的有()。
(2018年第Ⅰ套)A.提高信用标准B.延长信用期限C.提高坏账准备计提比率D.提高现金折扣率【答案】AD【解析】应收账款周转天数=360/应收账款周转率=360/(营业收入/平均应收账款)=360×平均应收账款/营业收入,提高信用标准,会减少平均应收账款和营业收入,但由于分子的基数小于分母,所以分子平均应收账款的下降幅度大于分母营业收入的下降幅度,会使分式变小,即降低应收账款周转天数。
选项A正确;延长信用期限,会提高平均应收账款和营业收入,但由于分子的基数小于分母,所以分子平均应收账款的提高幅度大于分母营业收入的提高幅度,会使分式变大,即提高应收账款周转天数。
选项B错误;提高坏账准备计提比率,不影响营业收入和平均应收账款,所以不影响应收账款周转天数,选项C错误;提高现金折扣率,不影响营业收入,但会降低平均应收账款,降低应收账款周转天数,选项D正确。
【例题•单选题】甲公司2016年年初流通在外普通股8000万股,优先股500万股;2016年6月30日增发普通股4000万股。
2016年末股东权益合计35000万元,优先股每股清算价值10元,无拖欠的累积优先股股息。
2016年末甲公司普通股每股市价12元,市净率是()。
(2017年第Ⅱ套)A.2.8B.4.8C.4D.5【答案】B【解析】普通股股东权益=35000-500×10=30000(万元),市净率=12/[30000/(8000+4000)]=4.8。
第二章财务报表分析和财务预测考情分析本章是教材中比较重要的章节。
最近三年,这部分分值一般在10 分左右,从考试题型看,单选、多选、计算及综合题都有可能出题。
学习提示本章涉及很多财务比率的分析与运用,要求同学既要准确记忆指标(包括指标分解),又能对指标进行简单的分析与说明。
本章的难点有两个:一是准确把握杜邦财务分析体系(包括改进的财务分析体系);二是掌握增长率与资本需求的测算。
从往年考试情况看,不少同学经常混淆指标,管理用的财务报表不熟悉,主观题没有解题思路。
建议学习本章时,多动手计算,多练习不同类型的题目,掌握出题的思路和解题方法。
主要内容1.财务报表分析的目的与方法2.财务比率分析3.财务预测的步骤和方法4.增长率与资本需求的测算第一节财务报表分析的目的与方法一、财务报表分析的目的将财务报表数据转换成有用的信息,以帮助信息使用者改善决策。
二、财务报表分析的方法(一)比较分析法(二)因素分析法依据财务指标与其驱动因素之间的关系,从数量上确定各因素对指标影响程度的一种方法,由于分析时,要逐次进行各因素的有序替代,又称为连环替代法。
1.具体运用设F=a×b×c标准数额(如上年、同业、预算等,称为基数):(2)特殊情况:1.营运资本(1)含义流动资产超过流动负债的部分。
(2)计算公式营运资本=流动资产-流动负债=长期资本-长期资产【例题•多选题】某公司当年的经营利润很多,却不能偿还到期债务。
为查清其原因,应检查的财务比率包括()。
A.销售净利率B.流动比率C.存货周转率D.应收账款周转率【答案】BCD【解析】不能偿还到期债务,说明短期偿债能力存在问题,B选项正确;影响流动比率可信性的因素包括了存货周转率和应收账款周转率,C、D选项正确;A选项反映了企业的盈利能力,不能说明为何企业经营利润多,却无法偿还到期债务。
【例题•单选题】下列关于营运资本的说法中,正确的是()。
(2016年)A.营运资本越多的企业,流动比率越大B.营运资本越多,长期资本用于流动资产的金额越大C.营运资本增加,说明企业短期偿债能力提高D.营运资本越多的企业,短期偿债能力越强【答案】B流动负债采用期末数现金流量比率【例题•单选题】现金流量比率是反映企业短期偿债能力的一个财务指标。
注册会计师《财务成本管理》重难点学习笔记第一章财务报表分析1、短期偿债能力比率营运资本=流动资产—流动负债=长期资本—长期资产流动比率=流动资产÷流动负债速动比率=速度资产÷流动负债现金比率=(货币资金+交易性金融资产)÷流动负债现金流量比率=经营活动现金流量净额÷流动负债2、长期偿债能力分析资产负债率=(总负债÷总资产)×100%长期资本负债率=(非流动负债÷长期资本)×100%长期资本=非流动负债+股东权益产权比率=总负债÷股东权益权益乘数=总资产÷股东权益利息保证倍数=息税前利润÷利息费用息税前利润=净利润+利息费用+所得税费用现金流量利息债务比=经营现金流量÷利息费用现金流量债务比=经营现金流量÷债务总额3、营运能力比率(2013年综合英语)应收账款周转率应收账款周转次数=销售收入÷应收账款应收账款周转天数=365÷(销售收入÷应收账款)应收账款与收入比=应收账款÷销售收入存货周转率存货周转次数=销售收入÷存货存货周转天数=365÷(销售收入÷存货)存货与收入的比=存货÷销售收入流动资产周转率流动资产周转次数=销售收入÷流动资产流动资产周转天数=365÷(销售收入÷流动资产)流动资产与收入比=流动资产÷销售收入营运资本周转率营运资本周转次数=销售收入÷营运资本营运资本周转天数=365÷(销售收入÷营运资本)营运资本与收入比=销售收入÷营运资本非流动资产周转率非流动资产周转次数=销售收入÷非流动资产非流动资产周转天数=365÷(销售收入÷非流动资产) 非流动资产与收入比=销售收入÷非流动资产总资产周转率总资产周转次数=销售收入÷总资产总资产周转天数=365÷(销售收入÷总资产)总资产与收入比=销售收入÷总资产4、盈利能力比例销售净利率=净利润÷销售收入总资产净利率=净利润÷总资产权益净利润=净利润÷股东权益5、市价比率市盈率=每股市价÷每股收益每股收益=(净利润-优先股股利)÷流通在外普通股加权平均股数市净率=每股市价÷每股净资产每股净资产=普通股股东权益÷发行在外普通股股数市销率=每股市价÷每股销售收入每股销售收入=销售收入÷流通在外普通股加权平均股数6、权益净利率=(净利润÷销售收入)×(销售收入÷总资产)×(总资产÷股东权益)=销售净利率×总资产周转次数×权益乘数第二章长期计划与财务预测可持续增长率=(销售净利率×净经营资产周转次数×净经营资产权益乘数×本期利润留存率)÷(1—销售净利率×净经营资产周转次数×净经营资产权益乘数×本期利润留存率)第五章资本成本1、估计普通股资本成本的方法:(1)资本资产定价模型——使用最广泛(2)折现现金流量模型(3)债券报酬率风险调整模型2、普通股成本——资本资产定价模型(2012年综合)Ks=Rf+ β(Rm−Rf)Rf——无风险报酬率Rm——平均风险报酬率β(Rm−Rf)——市场风险溢价率(或市场风险补偿率)3、影响公司资本成本的因素:(2010年综合)(1)无风险报酬率,指无风险投资所要求的报酬率,典型的无风险报酬率是政府债券投资。
财务成本管理精讲班注册会计师授课教师:储成兵第二章 财务报表分析和财务预测七、管理用财务报表体系1.区分经营资产和金融资产区分经营资产和金融资产的主要标志是看该资产是生产经营活动所需要的,还是经营活动暂时不需要的闲置资金利用方式。
经营活动销售商品或提供劳务等营业活动及与此有关的生产性资产投资活动。
金融活动筹资活动以及多余资本的利用。
经营负债销售商品或提供劳务所涉及的负债。
金融负债债务筹资活动所涉及的负债。
2.区分经营负债和金融负债3.根据上述概念重新编制的管理用资产负债表负债经营资产 金融负债 经营资产 金融负债 资产经营负债 - 经营负债- 金融资产 所有者权益 金融资产 所有者权益 所有者权益注:经营资产=经营性流动资产+经营性长期资产 经营负债=经营性流动负债+经营性长期负债净经营资产净负债+所有者权益(净)经营营运资本=经营性流动资产-经营性流动负债净金融负债(净负债)=金融负债-金融资产净经营性长期资产=经营性长期资产-经营性长期负债所有者权益4.区分经营损益和金融损益金融损益主要涉及:财务费用,以及公允价值变动损益、投资收益、资产减值损失中属于金融资产的份额,通常为负值,即:金融损益=-税后利息费用。
经营损益除金融损益以外的当期损益。
净利润=经营损益+金融损益=税后经营净利润-税后利息费用税后经营净利润=税前经营利润×(1-所得税税率)=净利润+税后利息费用=净利润+利息费用×(1-所得税税率)【提示】公式中利息费用=财务费用+减值损失中的金融资产的减值损失-金融资产公允价值变动收益-投资收益中的金融收益。
EBIT×(1-T)-I×(1-T)=税后净经营利润-税后利息=净利润其中“I”为:财务费用+(金融资产)减值损益-(金融资产)投资收益-(金融资产)公允价值损益5.区分经营活动现金流量和金融活动现金流量企业活动分为经营活动和金融活动两个方面。
注册会计师综合阶段-财务成本管理-第二章财务报表分析和财务预测第二章财务报表分析和财务预测历年考情概况本章是考试的重点章节,内容的综合性和关联性较强。
可与企业价值评估的现金流量折现模型、投资中心的投资报酬率和剩余收益计算、经济增加值计算等结合。
考试形式以主观题为主,客观题也有涉及,考试分值预计10分左右。
历年考核内容如下表:年度考核内容2012 杠杆贡献率、市盈率、外部融资需求、可持续增长率2013 现金流量比率2014 应收账款周转率、外部融资需求、内含增长率 2015 存货周转率、可持续增长率与外部融资额(部分计算)2016 传统杜邦分析+因素分析法2017 融资总需求+外部融资需求+预计利润表编制+预计资产负债表编制2018利息保障倍数中“利息费用”的含义、管理用报表编制+管理用财务分析体系+因素分析法本章知识体系【知识点】财务报表分析的维度★基于哈佛分析框架,现代财务报表分析一般包括战略分析、会计分析、财务分析和前景分析等四个维度相关说明战略分析确定主要的利润动因及经营风险并定性评估公司的盈利能力,包括宏观分析、行业分析和公司竞争策略分析会计分析评价公司会计反映其经营业务的程度,包括评估公司会计的灵活性和恰当性、修正会计数据等【知识点】财务报表分析方法(一)比较分析法比较分析法是对两个或两个以上可比数据进行对比,从而揭示趋势或差异。
1.按比较分析的对象划分★★(二)因素分析法因素分析法是依据财务指标与其驱动因素之间的关系,从数量上确定各因素对指标影响程度的一种方法。
1.因素分析法的基本步骤★(1)确定分析对象,即确定需要分析的财务指标,比较其实际数额和标准数额(如上年实际数额),并计算两者的差异。
(2)确定该财务指标的驱动因素,即根据该财务指标的内在逻辑关系,建立财务指标与各驱动因素之间的函数关系模型。
(3)确定驱动因素的替代顺序。
(4)按顺序计算各驱动因素脱离标准的差异对财务指标的影响。
cpa重点笔记CPA 重点笔记CPA,即注册会计师,是众多财务从业者梦寐以求的职业资格证书。
其考试涵盖了会计、审计、财务成本管理、经济法、税法、公司战略与风险管理等多个领域,知识面广、难度大。
以下是为大家整理的一些重点笔记,希望能对备考的朋友们有所帮助。
会计这门科目是CPA 考试的基础,也是重中之重。
在学习会计时,要重点掌握各类会计要素的确认、计量和记录,比如资产、负债、所有者权益、收入、费用和利润。
资产部分,固定资产的折旧计提方法、无形资产的研发支出处理等都是常考的知识点。
存货的计价方法以及存货跌价准备的计提也需要熟练掌握。
金融资产的分类和后续计量,特别是以公允价值计量且其变动计入当期损益的金融资产、持有至到期投资、可供出售金融资产以及贷款和应收款项之间的转换,是一个难点。
负债方面,应付职工薪酬的核算范围和非货币性福利的处理是容易被忽略但又可能出现在考题中的点。
长期负债中的借款费用资本化和费用化的区分,以及应付债券的会计处理,都需要认真理解。
所有者权益中,股本溢价、留存收益的核算以及其他综合收益的内容和核算方法要清晰明了。
收入部分,销售商品收入的确认条件、提供劳务收入的确认方法以及建造合同收入的核算,都是重点中的重点。
费用部分,期间费用的核算范围和具体内容要牢记。
利润部分,营业外收支的核算内容和利润分配的顺序要清楚。
审计这门科目相对来说比较抽象,需要建立起审计的思维模式。
审计计划和风险评估是审计工作的起点,要了解审计重要性的概念和运用,掌握如何进行风险评估以及识别和评估重大错报风险。
审计证据和审计工作底稿是审计过程中的重要载体,要明白审计证据的特性和获取方法,以及审计工作底稿的编制、归档和保管。
各类交易和账户余额的审计,比如销售与收款循环、采购与付款循环、生产与存货循环、货币资金的审计等,需要熟悉每个循环中的主要业务活动、关键内部控制以及可能存在的重大错报风险。
完成审计工作和出具审计报告是审计的最终成果,要掌握审计意见的类型和适用情况,以及如何在审计报告中恰当地表达审计意见。
第二章财务报表分析和财务预测考情分析本章主要介绍了基于财务报表的分析和预测两大部分内容。
是后续章节(如企业价值评估)的基础知识,涉及到的考点有财务报表分析指标的计算,销售百分比法、增长率(内含、可持续)的计算、外部资本需求的测算等内容。
从历年考试情况看,本章分值较多,经常在计算分析题中体现,属于重点章节。
第一节财务报表分析的目的与方法【知识点】财务报表分析的方法(一)比较分析法财务报表分析的比较分析法,是对两个或以上有关的可比数据进行对比,从而揭示趋势或差异。
(二)因素分析因素分析法,是依据财务指标与其驱动因素之间的关系,从数量上确定各因素对指标影响程度的一种方法。
【例】某公司20×1年3月某种材料费的实际数是6720元,而其计划数是5400元。
实际比计划增加1320元。
由于材料费用是由产品产量、单位产品材料耗用量和材料单价三个因素的乘积构成的。
因此,可以把材料费用这一总指标分解为三个因素,然后逐一分析它们对材料费用总额的影响程度。
【提示1】注意替代的顺序性;注意替代的连环性。
【提示2】所有影响因素数值之和,等于实际总额(或分析对象)与计划(或分析基数)差。
【知识点】财务报表分析的局限性第二节财务比率分析【知识点】短期偿债能力指标【提示】短期偿债能力指标与流动负债息息相关。
1.营运资本流动资产-流动负债=营运资本2.短期债务的存量比率3.现金流量比率【提示1】营运资本是流动负债偿还的缓冲垫,因为长期资本用于流动资产的部分,不需要在1年或1个营业周期内归还。
营运资本=长期资本-长期资产【记忆】短期偿债能力的比率指标,其分母均为流动负债,区别在分子。
分子的记忆可以通过其指标名称得出。
【2016考题﹒单选题】下列关于营运资本的说法中,正确的是()。
A.营运资本越多的企业,流动比率越大B.营运资本越多,长期资本用于流动资产的金额越大C.营运资本增加,说明企业短期偿债能力提高D.营运资本越多的企业,短期偿债能力越强『正确答案』B『答案解析』营运资本=流动资产-流动负债,是个绝对数,流动比率=流动资产/流动负债,是个相对数,绝对数大的,相对数不一定大,所以选项A不正确。
权人之间的冲突与协调回本金和利息;而股东由于其承担有限责任,在总资产报酬率高于借款利息率的前提下,希望进一步扩大负债,以充分发挥负债筹资的财务杠杆效应,争取更高的权益净利率人的同意,投资于比债权人预期风险更高的新项目(2)股东为了提高公司的利润,不征得债权人的同意而指使公司管理当局发行新债,致使旧债券的价值下降,使旧债权人蒙受损失的方法,除了寻求立法保护外,通常采取以下制度性措施:(1)在借款合同中加入限制性条款,如规定贷款的用途,规定不得发行新债或限制发行新债的数额等(2)发现公司有损害其债权意图时,拒绝进一步合作,不再提供新的贷款或提前收回贷款考点四金融工具与金融市场(掌握)(一)金融工具的类型金融工具具有下列基本特征:(1)期限性:金融工具通常有规定的偿还期限;(2)流动性:金融工具在必要时迅速转变为现金而不致遭受损失的能力;(3)风险性:购买金融工具的本金和预定收益存在损失可能性;(4)收益性:金融工具能够带来价值增值的特性。
不同金融工具的具体特征表现不尽相同。
譬如,与债券相比,股票没有规定的偿还期限,风险更大。
金融工具按其收益性特征可分为以下三类:1.固定收益证券。
固定收益证券是指能够提供固定或根据固定公式计算出来的现金流的证券。
例如,公司债券的发行人承诺每年向债券持有人支付固定的利息。
有些债券的利率是浮动的,但也规定有明确的计算方法。
固定收益证券的收益与发行人的财务状况相关程度低,除非发行人破产或违约,证券持有人将按规定数额取得收益。
2.权益证券。
权益证券代表特定公司所有权的份额。
发行人事先不对持有者作出支付承诺,收益的多少不确定,要看公司经营的业绩和公司净资产的价值,因此其风险高于固定收益证券。
权益证券的收益和发行人的财务状况相关程度高。
其持有人非常关心公司的经营状况。
3.衍生证券。
衍生证券的种类繁多,并不断创新,包括各种形式的金融期权、期货和利率互换合约。
由于衍生品的价值依赖于其他证券,因此它既可以用来套期保值,也可以用来投机。
注会《财管》各章学习重点注册会计师《财务成本管理》科目向来以公式多,字母符号难记忆,遗忘率特别高出名,也是一直“难为”广大注会考生的一个科目。
在平时的备考过程中,还是通过多做题来记忆效果比较好,因为通过做题不但可以记住公式,而且可以灵活应用。
为了帮助大家更加深入的了解注会《财管》各章重点及备考方法,小编特汇总如下:一、基础阶段各章学习重点经过预习阶段的学习,相信大家和注会财管已经建立了很深的感情,那么接下来与这位好朋友的相处一定会更加愉快。
这阶段大家可以将学习的重点转移到对教材的研读上,尤其要将教材上的例题弄懂做会,实现对好朋友更深层次的了解。
第一章财务管理基本原理从历年的考试情况来说,本章主要围绕财务管理的目标出题,要求考生对三种财务管理目标的优缺点一定要非常熟悉。
同时要重点掌握:①经营者目标和股东目标的矛盾与协调;②债权人目标和股东目标的矛盾协协调;③财务管理的核心概念和基本理论;④金融工具的类型;⑤金融市场的类型;⑥资本市场效率。
这章内容是考试的送分点,只要熟悉教材就可以轻松得分。
第二章财务报表分析和财务预测本章的主要考点集中在基本财务比率的计算与分析、市价比率的相关公式、权益净利率的驱动因素分析、内含增长率的测算、可持续增长率的测算和外部资本需求的测算,本章是重点章节,需要全面把握教材内容。
可持续增长率要重点掌握计算可持续增长的期末公式,可以结合相应的题目来掌握该知识点第三章价值评估基础从历年的考试情况来看,本章的主要考点包括货币的时间价值系数之间的转换、标准差和β系数的含义、投资组合的机会集曲线、资本市场线、资本资产定价模型、报价利率与有效年利率的关系等。
第一节利率是新增内容,从客观题的角度掌握即可。
这章的难度不大,在考试中所占的分值也不高,在学习的过程中按教材掌握即可。
第四章资本成本重点掌握债务资本成本的计算、普通股资本成本的计算、优先股资本成本的计算和加权平均资本成本的计算、资本成本的影响因素等。
CPA财务成本管理必背笔记-彩色打印版一.财务管理总论(一)目标财务管理的目标,取决于企业的总目标。
企业的目标为生存、发展、获利。
(1)力求保持以收抵支和偿还到期债务的能力,减少破产的风险,长期稳定生存下去,对财务管理的第一个要求。
长期亏损,企业终止的内在原因,不能偿还到期债务,直接原因。
(2)筹集企业发展的资金,第二个要求。
(3)通过合理、有效的使用资金使企业获利,第三个要求。
企业最具综合能力的目标是盈利。
盈利不但体现了企业的出发点和归宿,而且可以概括其他目标的实现程度,并有助于其他目标的实现企业的财务目标:(1)利润最大化(利润总额)。
缺点:没有考虑利润的取得时间,没有考虑所获利润和投入资本额的关系,没有考虑获取利润和所承担风险的关系。
(2)每股盈余最大化(每股利润或权益资本净利率)。
缺点:没有考虑每股盈余取得的时间,没有考虑每股盈余的风险性。
(3)股东财富最大化(每股股价)。
缺点:难以计量。
股价的高低,代表了投资大众对公司价值的客观评价。
它以每股价格表示,反映了资本与获利之间的关系;它受预期每股盈余的影响,反映了每股盈余大小及取得的时间;它受企业风险大小的影响,可以反映每股盈余的风险。
新编:(1)股东财富可以用股东权益的市场价值来衡量。
股东财富增加=股东权益的市场价值-股东投资资本=权益的市场增加值权益的市场增加值是企业为股东创造的价值。
(2)假设股东投资资本不变,股价最大化与增加股东财富具有同等意义。
如无假设条件,股价最大化与增加股东财富并不具有同等。
企业与股东之间的交易也会影响股价,但并不影响股东财富。
如,分派股利时股价下跌,回购股票时股价上升等。
(3)假设股东投资资本和利息率不变,企业价值最大化与股东财富最大化具有相同的意义。
如无假设条件,不能简单地将企业价值最大化等同于股东财富最大化。
因为企业价值增加=权益价值增加+债务价值增加,而债务价值的变化是由市场利率变化引起。
(二)影响财务管理目标实现的因素。
第二章财务报表分析与财务预测本章思维导图【考点1】财务报表分析方法(1)杜邦分析体系权益净利率=营业净利率×总资产周转次数×权益乘数(2)管理用财务分析体系权益净利率=净经营资产净利率+(净经营资产净利率-税后利息率)×净财务杠杆【考点2】财务比率分析【考点3】管理用财务报表体系1.管理用报表下的基本关系式(1)管理用资产负债表的基本等式①经营资产=经营性流动资产+经营性长期资产②经营负债=经营性流动负债+经营性长期负债③经营营运资本=经营性流动资产-经营性流动负债④净经营性长期资产=经营性长期资产-经营性长期负债⑤净经营资产=经营资产-经营负债=经营营运资本+净经营性长期资产⑥净金融负债(净负债)=金融负债-金融资产⑦净经营资产=净负债+股东权益2.管理用利润表的基本关系式①净利润=经营损益+金融损益=税后经营净利润-税后利息费用②税后经营净利润=税前经营利润×(1-所得税税率)=净利润+税后利息费用③税后利息费用=利息费用×(1-所得税税率)3.管理用现金流量表的基本关系式(1)实体现金流量=税后经营净利润+折旧与摊销-经营营运资本增加-资本支出(资本支出=净经营性长期资产增加+折旧与摊销)或:实体现金流量=税后经营净利润-净经营资产增加(2)债务现金流量=税后利息-净负债增加(3)股权现金流量=实体现金流量-债务现金流量或:股权现金流量=税后净利润-股东权益增加【提示】实体现金流量等于经营现金流量(或融资现金流量、金融现金流量)4.主要财务比率的计算5.管理用财务分析体系的基本框架(1)权益净利率=净经营资产净利率+(净经营资产净利率-税后利息率)×净财务杠杆(2)经营差异率=净经营资产净利率-税后利息率(3)杠杆贡献率=(净经营资产净利率-税后利息率)×净财务杠杆(4)权益净利率=净经营资产净利率+杠杆贡献率【考点4】外部融资需求的测算1.融资总需求的测算融资总需求=经营资产增加-经营负债增加=净经营资产增加【提示】经营资产增加与经营负债增加两者之差的计算方法有三种:①营业收入增加×经营资产销售百分比-营业收入增加×经营负债销售百分比②基期经营资产×营业收入增长率-基期经营负债×营业收入增长率③基期净经营资产×营业收入增长率2.外部融资需求的测算外部融资需求=融资总需求-可动用金融资产-增加留存收益【提示】(1)可动用金融资产即预计年度可以减少的金融资产。
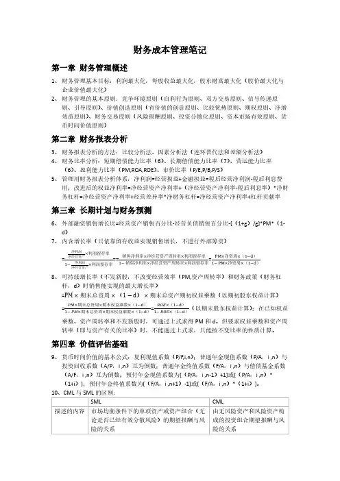
全是干货丨CPA财务成本管理
第二章财务报表分析和财务预测
Part 1:关键财务比率指标的计算和分析
一、记忆规律和要点提示
1.指标记忆规律
(1)母子比率指标(如资产负债率);
(2)子比率指标(如现金流量比率);
(3)周转率指标(如应收账款周转率)。
2.要点提示
(1)时点配时点:取自资产负债表(BS)-如偿债能力分析指标;
(2)时期配时期:取自利润表(P&L)和现金流量表(CF)-如盈利能力分析指标;
(3)时期配时点,时点取平均:取自BS、P&L和CF-如营运能力分析指标。
二、偿债能力分析
(一)短期偿债能力分析
1.请在【公式清单】中将你需要掌握的短期偿债能力的公式补充完整。
2.表外影响因素
(1)增强短期偿债能力:可动用的银行授信额度、可快速变现的非流动资产、偿债能力的声誉。
(2)降低短期偿债能力:与担保有关的或有负债事项。
(二)长期偿债能力分析
1.请在【公式清单】中将你需要掌握的长期偿债能力的公式补充完整。
2.表外影响因素:债务担保、未决诉讼。
三、营运能力分析
1.应收账款周转率
(1)理论上:使用赊销额,而非营业收入(会使应收账款周转率偏高)。
(2)季节性、偶然性和人为因素影响:选择期初和期末平均,或使用多个时点的平均数。
(3)坏账准备:如果坏账金额影响较大,则使用未计提坏账前的应收账款进行计算。
(4)联动分析:赊销分析+现金分析。
2.存货周转率
(1)周转额选择
①使用营业收入:短期偿债能力分析+分解总资产周转率。
②使用营业成本:存货管理业绩评估。
3.总资产周转率
各项资产周转天数或占收比之和等于总资产周转天数或占收比,但各项资产周转次数之和不等于总资产周转次数。
四、盈利能力分析
【太像真题了】
听小郭老师的话,回顾讲义【随堂题解10】
五、市价比率分析
请在【公式清单】中将你需要掌握的市价比率公式补充完整。
Part 2:管理用财务报表体系
1.请在【公式清单】中补充以下公式:
(1)编制管理用财务报表的6个核心公式(小郭老师课上画图并重点强调的哟);
(2)杜邦分析和管理用财务分析体系下权益净利率的计算公式;
(3)实体现金流量、债务现金流量和股权现金流量的计算公式。
2.回忆并填列企业金融活动产生的各类资产、负债和损益项目
Part 3:外部融资需求的测算
请在【公式清单】中补充用销售百分比法计算外部融资额的相关公式。
Part 4:内含增长率和可持续增长率的计算运用
请在【公式清单】中补充内含增长率的公式,以及根据期初或期末股东权益计算的可持续增长率公式。