营销系统到周转柜的业务流程
- 格式:docx
- 大小:1.09 MB
- 文档页数:7
德鲁克咨询(济南)有限公司
营销部业务流程
1、营销部将客户传真来的《销售订单》输入电脑,并由营销部总监审核。
查询当前仓库库存情况。
若需要向厂家订货的,将《销售订单》导出为《采购订单》并审核。
若仓库有货不需要向厂家订货,就将《销售订单》传给仓库,由仓库检货装箱。
2、收到仓库传来的未审核《销售单》后,由营销部总监确认客户货款余额的状况。
若客户有足够的货款余额,则审核此《销售单》(已审核《销售单》会自动生成《出仓单》,仓库凭此《出仓单》)。
若客户货款余额不足,则等待客户货款到帐后再审核《销售单》。
3、已审核《销售单》打印一式三联,并签名盖章。
第一联存根自留,第二联财务联交财务,第三联对方联交客户。
4、营销部分析代理商库存状况,并向代理商提出补货、调拨等建议。
5、分析自营专卖店的库存和销售情况,若需要补货,则开具《转仓单》,将总公司仓库的货品调拨到专卖店。
若需要在专卖店之间调拨货品,开具《调拨单》。
营销部总监审核《调拨单》。
经审核后的《调拨单》自动生成一张《进仓单》和一张《出仓单》并传给相关仓库。
由相关仓库收货、发货。
6、营销部审核加盟商传回的销售《出仓单》,冲减代理商库存。
7、营销部审核代理商传回的《盘点单》,调整代理商的仓库库存。
8、营销部将货品资料传给代理商。
地址:济南市高新区汇展国际花园1号楼9层。
超市生鲜高效周转的运营流程1.采购:采购是超市生鲜运营的第一步,也是关键的一步。
超市需要严格把控供应商和产品的质量,确保进货的鲜活和新鲜。
采购部门需要根据商品销售情况和市场需求做好销售预测,以便合理制定采购计划,避免过多或过少的采购。
同时,采购部门需要与供应商进行谈判和合作,争取更好的采购价格和条件。
2.储存:超市需要建立合理的储存系统,确保生鲜产品的保存和保鲜。
这包括不同商品的分类和分区储存,根据不同的温度和湿度要求合理设置存储环境。
超市还需要定期检查和维护储存设备,及时处理储存环境中的问题,避免商品腐烂或变质。
3.陈列:陈列是促进销售的重要环节。
超市需要根据商品的特点和顾客的购买需求,合理布局和设计陈列区域。
生鲜产品需要经常更新和调整陈列,确保商品的新鲜和吸引力。
同时,超市还需要定期检查陈列区域,清除过期和损坏的商品,确保陈列的整洁和有序。
4.销售:超市需要培养专业的销售团队,提供优质的销售服务。
销售人员需要了解产品的特点和优势,能够向顾客提供准确的产品信息和购买建议。
超市还可以通过促销活动和降价策略吸引顾客,增加销售额。
5.库存管理:超市需要建立科学的库存管理系统,实时掌握商品的库存情况和销售情况。
超市可以根据销售数据制定库存预警指标,及时补充库存,避免库存过高或过低。
合理的库存管理还可以减少损耗和报废,提高库存周转率和利润率。
综上所述,超市生鲜高效周转的运营流程涵盖了采购、储存、陈列、销售和库存管理等环节。
超市需要通过合理的采购计划、科学的储存系统、精心的陈列设计、优质的销售服务和科学的库存管理来提高生鲜产品的周转效率,确保商品的新鲜和销售额的最大化。
金力系统操作流程(销售与仓储)(2011年11月21日)目录1 零售 ---------------------------------------------------------------------- 11.1 普通零售 ------------------------------------------------------------ 11.2 零售退货 ------------------------------------------------------------ 7 1.2.1 未出库,未建档----------------------------------------------------- 9 1.2.2 未出库,已建档---------------------------------------------------- 10 1.2.3 已出库,未建档---------------------------------------------------- 13 1.2.4 已出库,已建档---------------------------------------------------- 151.3 订金销售(占可卖数)------------------------------------------------ 17 1.3.1 收订金 ----------------------------------------------------------- 17 1.3.2 退定金 ----------------------------------------------------------- 19 1.3.3 订金转销售-------------------------------------------------------- 211.4 零售订金单 --------------------------------------------------------- 23 1.4.1 订金(不占可卖数)------------------------------------------------ 25 1.4.2 订金转销售-------------------------------------------------------- 26 1.4.3 预收款 ----------------------------------------------------------- 28 1.4.4 预收款转销售------------------------------------------------------ 28 1.4.5 退订金/预收款----------------------------------------------------- 291.5 上门收款 ----------------------------------------------------------- 301.6 收余款 ------------------------------------------------------------- 331.7 收银台其他功能------------------------------------------------------ 35 1.6.1 打印票据---------------------------------------------------------- 35 1.6.2 查询日报---------------------------------------------------------- 351.6.3 收付款 ----------------------------------------------------------- 362 分销 --------------------------------------------------------------------- 372.1 分销销售 ----------------------------------------------------------- 372.2 分销退货 ----------------------------------------------------------- 41 2.2.1 未收款,未发货---------------------------------------------------- 41 2.2.2 已收款,未发货---------------------------------------------------- 42 2.2.3 已收款,已发货---------------------------------------------------- 432.3 分销商品退货冲红---------------------------------------------------- 453 物流派工 ----------------------------------------------------------------- 473.1 物流送货出库-------------------------------------------------------- 523.2 物流拉货入库-------------------------------------------------------- 533.3 退货有关的物流操作-------------------------------------------------- 544 仓储管理 ----------------------------------------------------------------- 574.1 订单入库 ----------------------------------------------------------- 574.2 零售退货入库-------------------------------------------------------- 584.3 分销退货入库-------------------------------------------------------- 604.4 返厂发货 ----------------------------------------------------------- 624.5 零售发货 ----------------------------------------------------------- 634.6 分销发货 ----------------------------------------------------------- 654.7 暂存出入库 --------------------------------------------------------- 675 返修 --------------------------------------------------------------------- 695.1 返修发货 ----------------------------------------------------------- 695.2 返修入库 ----------------------------------------------------------- 706 转仓 --------------------------------------------------------------------- 726.1 转仓收发货 --------------------------------------------------------- 726.2 转仓退回 ----------------------------------------------------------- 757 商品损溢 ----------------------------------------------------------------- 77 备注:仓管包括实际仓管人员和部门经理和店长。
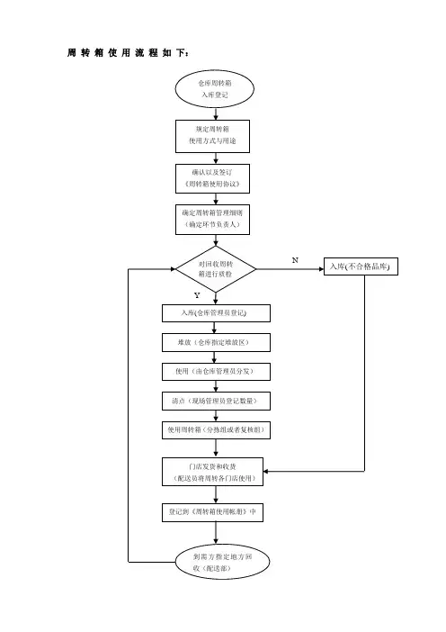
周转箱使用制度第一章总则1.为规范周转箱的使用,防止周转箱在运作过程中的流失和不必要的损坏,特制订本制度。
第二章细则一、周转箱的日常维护和使用2.周转箱为公司财产,任何单位、门店、个人不得以任何理由在未经批准的前提下私自占有、借用本公司周转箱;若有特殊情况需借用本公司周转箱者,需办理相关手续并至公司物流中心备案。
3.严禁将周转箱等挪做他用,放置和商品无关的任何东西。
4.保持周转箱的清洁。
周转箱内无垃圾、杂物、污渍、水渍等;每月至少清洗一次周转箱。
5.周转箱在使用过程中必须轻拿轻放。
搬运周转箱时,必须用双手平举,周转箱呈水平状态;不允许单手拎周转箱而造成箱体倾斜;严禁踩踏、蹲坐、摔扔周转箱。
6.周转箱堆叠不宜超过5层。
严禁超高堆叠周转箱。
7.必须要人工从高处取下周转箱时,需至少两人合力抬下。
严禁直接从托盘上将周转箱拖拉至地面。
8.若由于个人原因造成周转箱的损坏和缺少,照原价赔偿。
9.周转箱必须放在指定地点,不许乱堆乱放。
10.若发现周转箱损坏,必须立即报物流中心,以便及时维修或更换。
损坏的周转箱放至指定地点。
11.周转箱每月至少盘点一次,盘点结果报物流中心备案。
二、周转箱的交接流程12.司机送货至门店后,按照每车《签收单》(一式二联,无碳复印)所要求回收的周转箱数量向门店进行回收。
回收时无特殊情况(如系统故障造成的回收数量差异),一律不准门店有拖欠行为。
若门店不能如数归还,由司机记录在《签收单》上,并通知物流中心,由物流中心负责要求门店按原价赔偿。
13.司机配送完成后,驾车先到指定地点,由装卸工根据周转箱专管员的指挥,到指定地点,卸下所有周转箱,按规定层数叠放至托盘上。
14.装卸工和专管员共同确认周转箱的数量后,在一式二联的《签收单》上注明实际收到的周转箱的数量,并由司机、装卸工和专管员共同签字确认。
15.《签收单》的第一联由司机交给调度,第二联当场交专管员保管,作为周转箱回收的原始凭据。
16.电脑操作员按《签收单》所要求回收的数量与司机实际收回的数量进行核对,并用电子文档上登记交接情况,以确保周转箱如数回收。
营销部作业流程及标准一、现场介绍酒店服务设施操作程序及标准:程序1、约定时间(1)检查参观场地和预订情况,尽量避免酒店经营高峰。
(2)与客人约定一个双方都感觉方便的日期、时间。
2、准备工作(1)准备好宣传资料、名片等销售工具。
(2)对客人所要经过的地方进行检查。
(3)将情况通知大堂副理及各有关岗位。
3、参观(1)预计客人的到达时间,带好上述工具至前台迎候。
(2)向客人介绍行走路线,征求客人意见,并根据客人的需求进行即时调整。
(3)按参观路线进行参观,向客人介绍各类服务设施、营业时间、产品优势、销售政策等。
(4)分发销售资料。
(5)如果客人有时间,请客人至大堂吧喝饮料并休息(客人离店后签转帐单)。
(6)对客人提出的意见和建议及时做好记录。
(7)如客人有意向签定协议,则按要求与之签定《商务散客订房协议书》。
4、送客(1)向客人致谢,并询问是否还有其他要求。
(2)将客人送出酒店大门。
(3)填写《销售工作详细报告》。
标准1、穿着得体,仪容端庄、大方,不卑不亢。
2、尽量用姓氏称呼客人。
3、各类资料及宣传品提前准备充分。
4、当天整理访问资料并填写销售工作报告。
5、携带纸笔,随时记录客人要求。
6、签订协议必须严密、准确、清楚,双方经办人签字,双方单位盖章。
7、自动上门的客人由营销员接待看,如需签订协议,请主管经营副总与之洽谈。
二、会议销售的操作程序及标准1、各种会议销售由市场营销部负责,涉及租场、住房、宴会等方面的大型综合活动由市场营销部会同餐饮部、客房部共同协作。
2、备好推销的有关资料,如会场价目、餐饮标准、客房房价及租用设备价目表、名片等。
3、根据预定要求,了解会议的性质、名称、时间、人数、举办单位、联系人、电话号码等准确地记录要点。
4、确定会场的地点、形式、音响、灯光、服务、等所需的会议项目。
5、确定用餐标准,宴会人数、标准、地点、日期及会议的茶水、水果等要求和标准。
6、确定用房标准,房间类型、天数、日期、价格等。
货代公司操作流程操作部工作流程I、客户服务一、订舱1.客户向我司订舱的2.客户发来的订舱单需显示以下信息,但不限于此:1)托运人/发货人2)船公司/船名/航次或船期3)起运港4)目的港/中转港5)货名6)柜型、柜量7)运价8)托运人的签字、盖章3.客服人员收到订舱单后,须与SALES核对运价是否正确,并由SALES在订舱单上签字确认,然后再向相应船公司订舱(特殊情况可先口头与SALES确认, 待SALES返回公司再补签字确认)。
向订舱时,需先在各船公司专用台帐上自编S/O号。
4.订舱单发出后,客服人员应主动向船公司确认舱位,并将船公司传回的订舱确认单第一时间传给客户,订舱确认上面的订舱号与船名、航次要清晰、准确,以免造成混淆。
5.订舱完毕后,客服人员应及时将资料输入电脑,具体步骤如下:1)新建委托?C 输入托运人、货名、船公司、船名、航次、开航日期、装港、目的港、箱型箱量。
2)工作号,并按各业务员创建业务编号,比如“客户服务”以KF开头。
3)输入费用明细- 主要是应收费用。
4)订舱确认?C 输入订舱号。
输入电脑时,应确保准确,并特别注意以下信息:船公司名称、船名、航次(一律采用V。
XXX 的格式)、开船日期。
6.操作台帐应该认真、完整地填写,应注意以下几点:1)托运人应与订舱单上的托运人一致,并写清电话、传真、及联系人;2)费用明细应仔细填写,“应收”为向客户收取费用;“应付”为由我公司支付的费用;运费到付的需填写在“到付”栏,各种费用应分项列明;向客户收取的费用为ALL IN时,须注明包含哪些费用;免文件、电放费用的需由公司领导在台帐上签字确认;3)需由我司目的港代理代收运费的,须在台帐上注明使用哪家代理。
SALES在选用代理之前须与操作部经理或公司领导确认,不可使用公司公布名单之外的代理(特殊情况如用其他代理, 必须公司领导确认);4)客户需倒签、顺签、预借提单的,须由SALES在台帐上特殊事项一栏注明申请,由操作部经理或公司主管领导签字确认;5)订舱号、订舱日期、船名、开船日期要完整填写;6)客服人员应在台帐上相应位置签字。
销售出库业务标准流程销售出库业务是企业中非常重要的一环,它涉及到客户订单的处理和物流配送的安排。
为了确保销售出库过程的高效性和准确性,制定一套标准流程是非常必要的。
以下是销售出库业务的标准流程:1. 接收客户订单: 销售团队负责接收客户下达的订单,并核对订单的详细信息,包括产品型号、数量、单价等。
销售人员应与客户进一步确认订单详细信息,确保准确无误。
2. 内部审核: 销售订单通过内部审核,核对订单的合法性和完整性。
这个过程负责确保订单的一致性和符合公司政策。
3. 库存检查: 在确认订单的合规性后,将进行库存检查。
库存部门会核对当前库存数量是否满足订单需求。
如库存不足,需及时采取补货措施或与客户协商解决。
4. 出库配货: 一旦订单库存需求得到满足,仓库根据订单需求进行货物的配货和包装,确保货物安全和完整。
5. 出库操作: 仓库根据配货清单,对货物进行出库操作。
出库人员需要严格按照仓库管理系统的要求,记录货物出库的数量以及其他必要信息。
6. 出库审批: 出库操作完成后,需要经过审批流程。
仓库管理员将出库申请以及配货清单提交给相关负责人审批。
7. 物流安排: 审批通过后,物流部门将根据客户地址和配送方式,安排合适的物流渠道进行货物的配送。
确保货物及时到达客户手中。
8. 发货通知: 发货通知是确保客户及时获知货物运输情况的重要环节。
销售团队将出库信息传达给客户,包括物流信息以及预计交货时间。
9. 物流跟踪: 物流团队需要进行货物的跟踪,并及时更新物流信息。
如遇到物流问题,需及时与客户进行沟通并解决。
10. 签收回访: 物流团队会在货物签收后进行回访,确认客户已收到货物,并了解客户对货物质量和交付服务的满意度。
11. 结算和记录: 收到客户确认收货后,销售团队将进行相应的结算工作,并记录销售出库相关信息,包括销售额、销售量等。
以上是销售出库业务的标准流程,企业可以根据自身实际情况进行调整和优化。
通过建立标准流程,能够提高销售出库的效率和准确率,确保客户满意度,提升企业的竞争力。
周转箱使用管理办法1、使用目的:明确采用周转箱进行包装送货过程中供需双方的使用操作,规定周转箱在使用过程使用管理。
2、职责:2.1配送部负责使用周转箱的配送运输和周转箱的回收运输工作,并保证在运输过程中的完好无损。
2.2各门店必须签订《使用周转箱协议》和周转箱的收货交接、暂存保管、退库交接等工作。
3、程序3.1由配送自行申请周转箱并标明条码,同时制定使用协议。
3.2《使用周转箱协议》的签订3.3周转箱的送货、回收、保管3.3.1配送部采用周转箱送货时,在《周转箱使用帐册》上注明送货箱数,同时在送货单体现周转箱条码。
3.3.2收货员按《送货单》进行收货时,除对商品清收外。
并对周转箱数量进行清点,经与配送部送货人员核对无误后,在《送货单》上签字确认;同时,将周转箱数量填写在《周转箱使用帐册》中,由配送部送货人员及收货人员同时签字确认。
3.4周转箱的回收配送部每批送货时随车收回上批次使用后的空周转箱,空周转箱的具体数量必须同上批次配送的数量相同,并由双方相关人员在《周转箱使用帐册》上签字确认后方可收回。
3.5周转箱的保管配送部暂存于大阳公司的周转箱,双方每月定期核对数量。
编制:审核:周转箱使用流程如下:周转箱使用协议书甲方:上海智造空间家居用品有限公司各门店(以下简称甲方)乙方:北京环亚兴达物流有限公司(以下简称乙方)甲乙双方经过友好协商,甲方同意乙方为甲方所供的家居用品采用周转箱进行包装配送,作出如下规定:1.乙方应提供使用性能完好的塑料周转箱进行包装,对于商品一起送到甲方的各个直营门店,乙方应把使用性能完好连同属于正常损耗范围内的(裂纹和变形影响正常使用的周转箱,不包括遗失)周转箱交寄存在甲方仓库,供给甲方使用。
2.双方建立《周转箱使用帐册》,对周转箱的入、出帐务进行管理:1)乙方配送货物至甲方门店时,甲方门店收货员与乙方送货人员在清点周转箱的数量后,由双方人员在甲方的帐册上签名确认,甲方门店负责人依据乙方的送货单上签名确认的周转箱数登记入乙方帐册。
简述销售系统日常业务处理过程嘿,咱今儿就来说说销售系统日常业务处理那点儿事儿!你想想看,销售就像是一场精彩的大戏,而销售系统就是后台的魔法道具,让这出戏能顺顺利利地演下去。
每天一开始,就像是大戏拉开帷幕,得先把各种基础数据准备好呀。
产品信息啦,客户资料啦,都得整得明明白白的。
这就好比是演员得先熟悉自己的台词和角色设定,不然上台不就抓瞎啦?然后呢,有客户下单啦,这就像是舞台上的一个重要情节展开了。
得赶紧把订单信息录入系统,就像给这个情节记上一笔,可不能记错咯。
接着就是库存管理啦,得时刻留意着,可别到时候客户要的东西没货啦,那不就尴尬啦?这就好像舞台上道具得随时准备好,不能关键时刻掉链子呀。
然后安排发货,这就跟演员按照剧本走向舞台中央一样,得稳稳当当的,不能出岔子。
销售过程中还得和客户沟通呢,随时了解他们的需求和反馈。
这就像演员得和观众互动,听听他们的呼声,好随时调整自己的表演呀。
遇到客户有问题,得赶紧解决,可不能让人家不满意呀。
还有啊,得统计各种数据呢,销售了多少呀,哪个产品最受欢迎呀。
这就像导演得看看这场戏演得效果咋样,哪里好哪里不好,下次才能演得更精彩嘛。
想想看,要是没有销售系统来帮忙处理这些日常业务,那得多乱套呀!就跟演戏没了剧本一样,那不就全乱了嘛。
所以说呀,销售系统可太重要啦!它就像是一个贴心的小助手,把销售这场大戏安排得妥妥当当的。
咱再说说销售系统对企业的重要性吧,那可真是不亚于主角对一场戏的重要性呀!它能让企业的销售流程更顺畅,提高效率,这不就等于让戏演得更精彩更吸引人嘛。
而且通过分析系统里的数据,企业能更好地了解市场和客户需求,这就像演员了解观众的喜好一样重要呀。
你说,要是销售系统出了问题,那不就像戏演到一半舞台塌了一样嘛,那可不行呀!所以得好好维护,让它一直稳稳地发挥作用。
总之呢,销售系统的日常业务处理就是这么一回事儿,看似简单,实则暗藏玄机。
就像一场精彩的大戏,背后有着无数人的努力和付出呀!你说是不是这么个理儿呢?。
酒店周转管理制度及流程范文酒店周转管理制度及流程一、制度介绍酒店作为一种服务性行业,每天都会有大量的客人入住和离店,酒店周转管理制度及流程的建立和执行对于酒店的运营和管理非常重要。
本文将从酒店周转管理制度的建立、周转管理的流程以及周转管理的工具和技巧等方面进行分析和介绍。
二、酒店周转管理制度的建立1. 确定制度的目标和原则酒店周转管理制度的目标应该是提高周转率,确保顾客的快速入住和离店,并保障物品的合理分发和储存。
制度的原则应该是公平、规范、高效和可操作性强。
2. 制定酒店周转管理规章制度酒店应该根据自身的特点和需求制定周转管理的具体规章制度,涵盖员工入职培训、物品分发、出库管理、入库管理、值班时间安排、监控和考核机制等内容。
3. 建立周转管理组织架构酒店应该建立周转管理组织架构,明确职责和权限,设立周转管理部门或由相关职能部门承担周转管理的职责,确保周转管理工作的顺利进行。
三、酒店周转管理流程1. 入住登记流程(1)客人到达酒店前台,提供有效证件办理入住。
(2)前台接待员核实客人的身份和预订信息,办理入住手续,登记客人的个人信息和入住时间等。
(3)客人支付房费并办理押金手续。
(4)前台把客人的住宿信息输入系统,并为客人发放房卡。
(5)客人携带房卡前往指定房间。
2. 退房流程(1)客人携带房卡到前台办理退房手续。
(2)前台收回房卡,并核查客人是否有额外消费。
(3)收回客人押金,并返还退房证明。
(4)前台记录客人离店时间。
3. 客房清洁流程(1)客人退房后,客房清洁人员进入房间进行打扫。
(2)清洁人员按照工作单和清洁规程进行清扫、更换床单、开窗通风等工作。
(3)清洁人员报告完成情况,并向主管汇报。
4. 周转物品的管理流程(1)酒店建立物品管理系统,对周转物品实施统一管理。
(2)酒店根据入住率和需求量进行物品的采购和储存。
(3)前台根据客人的需求和订单安排周转物品的分配。
(4)清洁人员按照客房的清洁需求使用和管理周转物品。
智能周转柜用户操作手册江苏省电力公司智能周转柜用户操作手册福建网能科技开发有限责任公司2016年12月18日目录1适用范围 (2)2总体介绍 (2)2.1智能周转柜概述 (2)2.2周转柜结构示意图 (2)2.3操作流程图 (4)3快速使用指南 (4)3.1设备操作 (4)3.2角色与权限 ................................................................... 错误!未定义书签。
3.3首页介绍 (5)3.4操作流程图 ................................................................... 错误!未定义书签。
3.5业务应用操作 (5)3.5.1配送入库 (6)3.5.2未装入库 (10)3.5.3返回配送出库 (13)3.5.4装表出库 (21)3.5.5预领出库................................................................ 错误!未定义书签。
3.5.6预领出库(抢修用) (25)3.5.7周期盘点 ................................................................ 错误!未定义书签。
3.5.8主动盘点 (30)3.5.9移库入库 ................................................................ 错误!未定义书签。
3.5.10移库出库................................................................ 错误!未定义书签。
3.6统计查询 (33)3.6.1信息查询 ................................................................ 错误!未定义书签。
1概述根据国网公司《开展二级及以下计量表库(柜)可视化、自动化管理研究》工作要求,河南公司进行了二级及以下计量表库(柜)可视化、自动化管理研究实施工作,制定了智能周转柜经由计量自动化服务总线统一接入营销业务应用系统和计量生产调度平台的接入模式,实现智能周转柜统一管理、视频接入和数据可视化监控功能。
目前已经完成二级及以下计量表库(柜)可视化、自动化管理系统的设计研发与部署工作,并实现了河南营销业务应用系统和周转柜管理系统的正式接入。
1.1编写目的本文档描述了周转柜配货到供电所后的上线运行过程和常用的出入库业务操作过程,指导周转柜厂商配合供电公司业务人员完成智能周转柜上线运行操作,指导供电公司业务人员执行日常的出入库业务操作。
1.2预期读者预期读者为供电公司资产管理员、装表人员、营销业务应用系统操作人员和周转柜厂商工作人员。
2出入库操作2.1有工单出入库周转柜管理系统能够支持有工单出入库操作,主要包括配送入库、新装/更换出库、领出未装退回等。
2.1.1配送入库在智能周转柜上执行配送入库业务过程如下:1、首先需要在营销业务应用系统中执行配送流程,将配送流程执行到配送入库环节,如图3.1.1所示。
图3.1.12、在设备入库tab页中,点击【显示全部】按钮,选中需要入库的资产,然后点击“二三级库入库资产”tab页,【存放位置】选择智能周转柜库房、库区信息,点击【发送入库任务】按钮,将配送入库任务(字典值04)推送到对应库房和周转柜上,如图3.1.2所示。
图3.1.23、周转柜获取配送入库任务后,资产管理员即可按照配送入库明细执行入库操作;4、执行完成后,把入库结果上传至营销业务系统。
5、登陆营销系统,在配送入库环节,“入库清单”tab页,查看入库资产的信息,点击发送流程发送至下一环节。
如图3.1.3所示图3.1.32.1.2新装/更换出库在智能周转柜上执行新装/更换出库业务过程如下:1、首先需要在营销业务应用系统中发起新装/更换流程,制定配表方案,将流程正常发送至配表环节,然后在录入框中,录入待配电能表条形码,点击回车;或点击文本框后边的图标(红色的小框),选择周转柜库房,点击查询,选择表资产,点击确定,完成配表,最后点击回车键,如图 3.2.1所示。
功能介绍:新版智能周转柜总体分为五个功能:周转柜基本参数上线功能、有工单出入库、无工单出入库、储位变更、盘点。
1、周转柜基本参数上线功能在智能周转柜基本参数上线前,营销系统需要在系统中建立库房、库区、存放区、储位。
(注意:一个库区里只能存放一个周转柜,如果供电所存在多个智能周转柜,则需要建立对应数量的库区)操作流程及要求事项如下:路径:资产管理—库房管理—建立/维护库房(1)库房建立点击【增加】输入库房编号、库房名称、库房状态等必填条件,点击【保存】完成对库房的建立。
(2)库区建立点击【增加】输入库区编号、库区名称、库区类别(注意:目前周转柜只支持存放电能表)、等必填信息,点击【保存】,完成对库区的建立。
(3)存放区建立点击【增加】输入存放区编号、等必填信息,(重点要求:‘存放区名称’这个条件必须填写‘1号柜’,如果该周转柜存在两个柜单元,则同理,在创建一个存放区,且存放区名称填写‘2号柜’,要求一个存放区对应一个柜单元,且存放区名称与柜单元名称必须一致且不能重复)点击【保存】完成对存放区的建立。
(4)储位建立点击【增加】填写储位编号、储位名称等必点条件点击【保存】完成对储位的建立。
(5)创建完库房、库区、存放区、储位后,将库房编号、库区编号提供给项目组,由项目组线下提供wh_id及wh_area_id给地市专工,辅助周转柜基本参数上线。
2、有工单出入库、配送出库在配送流程的出库环节,如果所选择的出库设备存在于周转柜中,则在点击【出库】按钮时,会将该出库任务同步给智能周转柜系统,由周转柜进行设备出库。
、配送入库在配送流程,设备入库环节时,如果资产所入的库房为周转柜所在的库房,则在点击【入库】按钮时,会将该配送入库任务同步给智能周转柜系统,由周转柜进行设备入库。
、装表出库装表出库的出库任务单存在于营销系统所有的‘新装/换表’流程的出库环节在营销系统所有的‘新装/换表’流程的出库环节,如果所选择的出库设备存在于周转柜中,则在点击【选择发送】按钮时,会将该出库任务同步给智能周转柜系统,由周转柜进行设备出库。
系统营销部流程清单一、合同管理流程1、备忘录执行管理流程2、用户培训管理流程3、培训报价流程4、用户国内培训流程5、用户国外培训流程6、合同章管理流程7、合同文本规范管理流程8、销售目录管理流程9、合同评审流程10、合同接收流程11、合同审核流程12、合同生产清单的分解、统计分析及录入流程13、与系统部签订内部订单流程14、合同增订流程15、报价库管理流程16、补充合同跟踪管理流程17、退货处理流程18、零售合同处理流程19、合同终结流程20、营销总部内部合同处理流程21、CDMA合同管理流程22、配套设备采购流程23、档案管理流程二、计划管理流程1、总计划流程2、预测流程3、已签合同生产计划流程4、发货计划流程5、工程计划流程6、清点支持流程三、综合管理流程1、预算管理流程2、招聘流程3、辞退流程4、固定资产管理流程5、行政事务管理流程6、人员考核流程(研发人员、管理人员和业务支持人员)7、财务管理流程(包括报销、担保、转帐等)8、员工培训流程9、资产管理流程10、文件管理流程11、文件号管理流程12、安全劳动纪律管理流程13、通讯录管理流程14、精神文明建设流程15、东信目标跟踪流程四、技术市场工作流程1、技术支持工作流程2、网络技术支持工作流程3、产品管理工作流程4、展厅管理工作流程5、新技术研究与发展工作流程五、网络工程服务流程1、工程准备流程2、GSM网络优化流程3、工程割接流程4、项目号申请流程5、GSM前期规划流程6、急需设备申请流程7、频率规划设计流程8、新员工帐号申请流程9、工程业务管理标准操作流程说明:蓝色表示部门调整后将移交到其他部门的流程,灰色表示公司将统一管理的流程。
情感语录1.爱情合适就好,不要委屈将就,只要随意,彼此之间不要太大压力2.时间会把最正确的人带到你身边,在此之前,你要做的,是好好的照顾自己3.女人的眼泪是最无用的液体,但你让女人流泪说明你很无用4.总有一天,你会遇上那个人,陪你看日出,直到你的人生落幕5.最美的感动是我以为人去楼空的时候你依然在6.我莫名其妙的地笑了,原来只因为想到了你7.会离开的都是废品,能抢走的都是垃圾8.其实你不知道,如果可以,我愿意把整颗心都刻满你的名字9.女人谁不愿意青春永驻,但我愿意用来换一个疼我的你10.我们和好吧,我想和你拌嘴吵架,想闹小脾气,想为了你哭鼻子,我想你了11.如此情深,却难以启齿。
一、周转箱管理规则及流转流程1)周转箱定义:1.小循环周转箱:只在内部流转的周转箱,由于供应商的包装无法上线,所以必须在原料仓库翻包装后再上线2.大循环周转箱:循环范围从供应商到生产线,送至原料仓库不用翻包装,可以直接上线的周转箱。
3.空箱单:用于周转箱流转的单据,分为内部空箱单和外部空箱单,外部空箱单用于供应商至安仓之间流转,内部空箱单用于工厂至安仓之间流装;空箱单上需要打印供应商名、料箱名等,数量、日期另行填写2)周转箱管理规则1.建立空箱管理中心(CMC)在安仓,隶属于物流部门,使用管理系统,定制专用的空箱单,分为外部空箱单和内部空箱单,2.大循环周转箱的产权由英提尔和供应商协商解决,每种零件只能使用一种周转箱放置,不可同时使用两种;如要更换包装需书面提前通知流转的各方,且要供应商和英提尔确认后才可投入使用,使用新的包装后,旧包装不可再使用在对应零件上3.大循环和小循环用的周转箱必须分开存放,不得混淆堆放4.为了原料上线,任何上线的零件的包装数必须小于或等于班产需求量5.由供应商投放的周转箱,应当打上供应商自有的LOGO,且不可流转到其他供应商处;不同供应商的周转箱需要分开存放管理,不可混淆发放6.供应商处和CMC都应当建立周转箱台账管理,周转箱出入库都要使用空箱单,签收后的空箱单当天必须录入系统7.每次去供应商提货,车辆应当从安仓提取相同数量的空箱返还供应商;同理,自送的供应商,每次来送货后,应当返还相同数量的空箱给供应商8.供应商空箱短缺应当及时通报CMC,CMC协调积压的空箱送至短缺处;如果是上门取货的供应商,CMC来安排车辆送空箱,如果是自送的供应商,则CMC负责协调,让供应商来自取9.监控空箱系统,供应商如有多余的空箱,则CMC开始限制空箱的返还,直至空箱循环正常10.不能将周转箱作为非零件的盛放工具,严禁盛放垃圾等污染性物品11.不能露天堆放周转箱,露天堆放容易造成周装箱积灰,锈蚀,影响零件的包装质量,缩短包装的使用寿命12.英提尔产权的周转箱如有损坏,供应商不得随意报废。
1概述
根据国网公司《开展二级及以下计量表库(柜)可视化、自动化管理研究》工作要求,河南公司进行了二级及以下计量表库(柜)可视化、自动化管理研究实施工作,制定了智能周转柜经由计量自动化服务总线统一接入营销业务应用系统和计量生产调度平台的接入模式,实现智能周转柜统一管理、视频接入和数据可视化监控功能。
目前已经完成二级及以下计量表库(柜)可视化、自动化管理系统的设计研发与部署工作,并实现了河南营销业务应用系统和周转柜管理系统的正式接入。
1.1编写目的
本文档描述了周转柜配货到供电所后的上线运行过程和常用的出入库业务操作过程,指导周转柜厂商配合供电公司业务人员完成智能周转柜上线运行操作,指导供电公司业务人员执行日常的出入库业务操作。
1.2预期读者
预期读者为供电公司资产管理员、装表人员、营销业务应用系统操作人员和周转柜厂商工作人员。
2出入库操作
2.1有工单出入库
周转柜管理系统能够支持有工单出入库操作,主要包括配送入库、新装/更换出库、领出未装退回等。
2.1.1配送入库
在智能周转柜上执行配送入库业务过程如下:
1、首先需要在营销业务应用系统中执行配送流程,将配送流程执行到配送入库环节,如图3.1.1所示。
图3.1.1
2、在设备入库tab页中,点击【显示全部】按钮,选中需要入库的资产,然后点击“二三级库入库资产”tab页,【存放位置】选择智能周转柜库房、库区信息,点击【发送入库任务】按钮,将配送入库任务(字典值04)推送到对应库房和周转柜上,如图3.1.2所示。
图3.1.2
3、周转柜获取配送入库任务后,资产管理员即可按照配送入库明细执行入库操作;
4、执行完成后,把入库结果上传至营销业务系统。
5、登陆营销系统,在配送入库环节,“入库清单”tab页,查看入库资产的信息,点击发送流程发送至下一环节。
如图3.1.3所示
图3.1.3
2.1.2新装/更换出库
在智能周转柜上执行新装/更换出库业务过程如下:
1、首先需要在营销业务应用系统中发起新装/更换流程,制定配表方案,将流程正常发送至配表环节,然后在录入框中,录入待配电能表条形码,点击回车;或点击文本框后边的图标(红色的小框),选择周转柜库房,点击查询,选择表资产,点击确定,完成配表,最后点击回车键,如图 3.2.1所示。
图3.2.1
2、在“二三级库入库资产”tab页,点击【发送出库任务】按钮,将新装/更换出库任务(字典值11)推送到对应库房和周转柜上,如图3.2.2所示。
图3.2.2
3、周转柜获取新装/更换出库任务后,装表人员即可按照出库明细执行出库操作;
4、执行完成后,把出库结果上传至营销业务系统。
5、登陆营销系统,在配表(备表)环节,“已出库明细”tab页,查看出库资产的信息,如图3.2.3所示。
流程可正常发送至下一环节继续处理。
图3.2.3
2.1.3预领出库
在智能周转柜上执行预领出库业务过程如下:
1、在智能周转柜管理系统上选择预领出库菜单,然后根据装表需求选择计量器具的设备类别、接线方式、设备类型、设备规格、出库数量等信息,然后提交出库方案;
2、计量服务总线根据周转柜提交的出库方案,自动分配出库设备,并把设备明细信息推送至该周转柜;
3、装表人员按照获得的出库明细信息执行出库操作;
4、执行完成后,把出库结果上传至营销业务系统。
5、在营销系统走新装/更换流程,新装电能表时,将流程正常发送至“安装信息录入”环节。
如图4.1.1所示。
图4.1.1
6、将从智能周转柜直接领用资产的条形码,录入新装方案的条形码文本框
中,点击【单个保存】按钮,提示数据保存成功后即可,如图4.1.2所示。
图4.1.2
7、将拆回原因,装拆实数等工单中其余信息保存完毕后,营销工单可发送至下一环节继续处理。