商砼搅拌站员工岗位职责岗位及考核细则.doc
- 格式:doc
- 大小:807.04 KB
- 文档页数:11
岗位职责2017-10-1AdministratorXX混凝土有限公司目录一、总经理岗位职责 (2)二、副总经理岗位职责 (3)三、试验室主任岗位职责 (4)四、技术负责人岗位职责 (5)五、质量负责人岗位职责 (6)六、财务经理岗位职责 (7)七、经验部经理岗位职责 (8)八、生产部经理岗位职责 (9)九、采供部经理岗位职责 (10)十、办公室主任岗位职责 (11)十一、后勤部经理岗位职责 (12)十二、车队长岗位职责 (13)十三、品控员岗位职责 (14)十四、物检员岗位职责 (15)十五、资料员岗位职责 (16)十六、现场服务员岗位职责 (17)十七、设备管理员职责 (18)十八、会计岗位职责 (20)十九、出纳岗位职责 (21)二十、统计岗位职责 (22)二十一、调度员岗位职责 (23)二十二、操作员岗位职责 (24)二十三、铲车司机岗位职责 (25)二十四、汽车修理工岗位职责 (26)二十五、机修设备岗位职责 (27)二十六、泵工岗位职责 (28)二十七、仓管员岗位职责 (29)二十八、地磅员岗位职责 (30)二十九、安保岗位职责 (31)一、总经理岗位职责(一)全面负责公司的生产经营活动和公司的日常工作。
(二)负责建立公司的组织机构和质量管理组织机构,审核职能分配和提供必要的资源。
(三)签发公司日常行政和业务文件,代表公司对外处理重要业务。
(四)组织拟订公司的发展规划、经营方针、年度生产经营计划和三定工作计划及年度决算方案。
(五)主持制定公司的质量方针、目标,建立并实施质量管理体系,健全质量责任制。
(六)任命管理者代表,明确其职责和权限。
(七)主持管理评审工作。
(八)负责公司人事、劳资全面工作,决定公司员工的工资、福利、奖惩,按董事会要求做好员工的聘任和解聘。
(九)负责公司财务工作的监督、管理、考核工作。
(十)审核监督公司的管理制度的制定和修改,监督公司的企业管理考核工作。
(十一)组织好公司员工各类培训工作。
预拌混凝土质量控制流程及责任划分、考核细则1、原材料质量控制:1.1 选材1.1 由总工牵头,组织相关人员进行选材工作主要责任人:总工实验室材料科工作要求:1、每年由公司分管材料的副总牵头,组织材料科、试验室相关人员,根据上年原材料的供货情况、质量情况,组织对材料供应商供货合同的评审工作。
2、评审工作包括材料供应商的供货能力、供货价格和质量综合评审,将符合要求的供应商提供总经办确定新的供货合同。
3、供货过程中,由于供货质量较长时期或者严重存在问题的,由公司分管副总牵头,可以暂时组织合同评审,以确定是否终止供货合同等事项。
1.1 本项暂不考核1.2 材料入库主要责任人:过磅员1.2.1 过磅员应具备常规材料目测判断能力要求:过磅员应具备砂石材料标准基本知识(主要含砂石料级配和含泥量),对所进砂石应进行目测;对于明显存在质量问题的或者无法确认是否存在质量问题的材料,应及时通知试验室技术人员现场目测允许后才能入库;对于水泥及外加剂要求有出厂合格证查验后才允许入库。
考核内容:1.骨料进场时,过磅员未进行目测,场地内砂,石料存在明显缺陷时(指碎石规格严重不符,夹泥块,含泥量明显超标,砂含泥量超标,夹泥块,大块石,颗粒明显偏离要求),每发现一次按实际情况扣2-5 分。
2.对进场材料不安排或者指明卸料地点,骨料场内乱堆乱放的,按实际情况每次扣2- 10 分。
3.粉料,外加剂打错仓的除按规定赔偿损失外,每次扣20-50 分。
4、如过磅员无法判断入库材料是否符合质量标准要求的,应及时要求试验员对该批材料进行检验验收,无法判断而又不及时通知试验员,造成不符合要求的材料验收入库的,每次扣5- 10 分。
1.2.2 材料质量证明文件的检验与移交要求:在日常入库的水泥和外加剂样品及其技术资料,应及时传递给试验室进行检验。
考核内容:1、应该提供材料(指水泥或者外加剂)质量证明文件的材料,入库时应该验证这些文件,不能提供的应拒收,没有质量证明文件的,每次扣2 分。
【最新整理,下载后即可编辑】岗位责任制试验室主任岗位责任制1、贯彻执行上级与本机构有关的政策、方针、法令、法规、条例和制度,确定本机构的方针和目标,决定本单位的发展规划和计划;2、对检验室的检验工作计划的完成情况及检验工作的质量负责;3、建立健全质量管理体系和质量保证体系、切实保证能公正地、科学地、准确地进行国家规定的商品砼搅拌站各项原材料的试验检测工作,为砼搅拌站原材料质量提供保证,使之纳入全面质量管理的轨道;4.严格督促执行计量技术法规及计量器具检定规程,定期进行检查,及时制止使用不合格仪器和超过检定周期的仪器;5.审定签发商品砼的各项配合比;6.参与质量事故分析会,处理试验检测工作中发生的质量事故,并按程序提出奖惩意见。
7.督促、检查各岗位责任制的执行情况。
8.考核各类人员的工作情况,主管有关的人员安排、培训、考核工作、提出奖惩意见。
9.检查质量管理手册的执行情况,主持质量管理手册的制定、批准、补充和修改工作。
10、审定仪器设备的添置、检修、报废、更新计划。
技术负责人岗位责任制1、做好技术管理工作,负责检测工作中技术文件和仪器设备更新计划的审核。
2、审定试验方案、决策重大检测工艺,组织开展科研活动,推广应用新材料、新工艺、新技术。
3、组织学习新标准、新规范和新的测试方法,编制年度及近期技术发展规划。
4、主持检测人员的培训和考核,对晋升、奖惩提出建议。
5、参与重大质量事故和检测事故分析和处理。
6、负责安排试验资料和原始记录的整理归档,审核各项检测报告。
质量负责人岗位责任制1、全面负责试验工作质量,定期向室主任和技术负责人报告试验工作质量情况。
2、负责质量事故的处理。
3、负责试验质量争议的处理并向室主任和技术负责人报告结果。
4、制定质量政策及方针。
5、检查各类人员的试验质量、工作质量。
6、负责质量管理手册的贯彻执行和检查。
混凝土配合比设计员岗位责任制1、在实验室主任的指导下,负责各种砼配合比的设计工作。
搅拌站操作工岗位细则及奖惩办法搅拌站操作工岗位细则及奖惩办法搅拌楼操作工岗位责任细则为保证混凝土搅拌站设备正常运转及操作人员的人身安全,保证井下混凝土料的及时正常供应,特制定本管理制度。
第一章搅拌机安全操作规程(一).操作人员应熟悉本机主要性能、操作方法和各个旋钮的作用.要熟知搅拌机安全操作规程,熟悉搅拌机操作盘、骨料水泥操作盘功能,各功能键、仪表、警示灯相对应的机械原理、执行电器及其执行顺序。
经常检查各主令开关、按钮、指示灯电气设备的可靠性,特别是混凝土卸料门开、关限位及贮骨料门开、关限位,以保证工作程序自动运行。
(二).熟知搅拌动力盘、辅机动力盘、骨材动力盘盘面手动控制键的功能及其对应的机械机构、动力电器及其执行顺序。
经常检查电器系统各元件是否有损坏、松动现象。
各电动机运行情况,是否有发热现象.(三)搅拌主机工作时,严禁中途停机,如工作时有停电现象或者出现意外情况,应立即按下急停按钮,切断控制系统电源,并断开电源总开关,待故障排除后,如需要重新启动,必须使系统进入手动工作状态,将前一次中止的循环进行到底,使搅拌机内的砼卸出,各计量斗中料排尽,以防凝结。
(四)系统运行过程中,如无紧急情况,严禁改变工作方式(手动或自动)!(五)搅拌设备工作时,混凝土卸料区内严禁站人或在其下方工作或者穿行。
(六)进料时,严禁将头和手伸入料斗和机器架之间查看或者探摸进料情况。
运转中不得将手或工具等物品伸入搅拌筒内扒料出料。
(六)设备运行时,油泵工作方式选择开关应置于“自动”位置,不得随意停止主机油泵工作,并随时检查油泵供油是否正常。
(七)冰冻季节,工作结束应放尽水泵、外加剂泵、水箱中的水,以防冻坏泵及其管路,并启动水泵、外加剂泵运转1-2分钟。
(八)搅拌站检修时,特别是主机检修时,必须将总电源断开,操作面板上的急停开关按下,并将钥匙开关置于电源断开位置,后拔下钥匙,并派专人看守!第二章操作工操作规程(一)操作工要有高度的责任心,严格按照使用说明书中要求操作,严格遵守安全操作规程,操作室无关人员不得随意进入,更严禁操作工以外的人员操作设备。
商砼搅拌站员工的岗位职责及考核地研究地研究细则一、商砼搅拌站员工的岗位职责1.操作员:负责具体搅拌站设备的操作和控制,包括按照生产计划准确调整搅拌机搅拌时间和速度,监控料斗的进料情况,保持设备正常运行等。
2.装车员:负责将搅拌好的商砼装载到搅拌车上,保证装车的质量和速度,确保商砼的供应能够及时到达工地。
3.检验员:负责商砼的质量检验工作,包括采集商砼样品进行试验,检测商砼的强度、含水率等指标,确保商砼符合国家有关标准。
4.维修工:负责搅拌站设备的维护和保养工作,及时发现和排除设备故障,在设备出现故障时迅速解决,并制定设备维护计划和日常维护记录。
5.技术员:负责商砼配比的调整和优化工作,根据工程需求和工地环境的不同,确定商砼的材料配比,确保商砼的质量和性能。
二、商砼搅拌站员工的考核细则1.操作员考核细则:-设备操作熟练程度:包括搅拌机的启动、停止和调速等操作技能;-工作纪律和责任心:按照生产计划进行搅拌,并及时上报设备故障和生产异常情况,确保生产的连续性;-安全意识和操作安全:遵守操作规程,正确佩戴和使用个人防护装备,确保操作过程中的安全。
2.装车员考核细则:-装车速度和质量:及时将商砼装载到搅拌车上,并保证装车时商砼的质量和含泥量满足要求;-安全操作和交通规则:在装车过程中严守交通规则,确保车辆的安全行驶。
3.检验员考核细则:-检验水平和仪器使用:准确进行商砼样品的测试,并正确使用试验仪器设备;-报告准确性和合规性:编写准确的商砼测试报告,确保商砼的质量和性能达到标准要求。
4.维修工考核细则:-设备维修效果和速度:及时解决设备故障,并恢复设备的正常运行;-维护纪律和维修记录:制定设备维护计划,定期进行设备保养和维护,并记录相关维修和保养情况。
5.技术员考核细则:-配比调整和优化能力:根据工程需求和工地环境的不同,合理调整商砼的配比,确保商砼的质量和性能;-技术研究和创新:对商砼相关技术进行研究和创新,提升商砼的应用性能和环保性能。
商混搅拌站岗位职责第1篇:商混站各岗位职责商混站岗位职责站长岗位职责一、认真贯彻、落实、执行公司的各项规章制度,代表项目部对商混站进行日常管理。
二、制定混凝土质量总目标,控制各个时期的质量计划。
三、对机、电、起重设备自制机械等特种设备的安全运行负责,按照安全生产技术规范经常进行检修,并监督各种设备的保养与维修等工作。
四、对新购进的机械及大中修、外租设备必须严格检查把关,新购进的要有出厂合格证及完整的技术资料,使用前制定安全生产操作规程,组织专业技术培训,向有关人员交底,并报有关部门进行鉴定验收。
五、定期和不定期组织人员进行安全生产、文明生产检查。
针对存在的隐患,组织相关人员研究制定整改方案和预防措施,并监督检查各相关人员落实和实施情况。
六、负责组织站内特种操作人员人员定期培训、考核、持证上岗。
七、负责商混站的质量、环境及职业健康管理体系的正常运作。
八、严禁酒后上岗实验室主任(1)负责商混站质量监控的领导工作,主持站内试验的全面安全生产工作。
(2)认真执行行业产品质量检验的有关标准、规程和上级主管部门制定的各项规章制度、检测制度。
(3)负责计量仪器的维修、报废、更新、周期校检计划,并负责组织实施。
(4)监督原材料检验和砼质量控制制度的落实情况,定期检查影响产品质量的环节、因素,发现问题及时作出研究处理方案,并报领导批准后实施。
(5)对试验资料全面负责管理,并对砼质量进行统计分析,得出分析结果,组织进行不合格的评审和处理。
(6)严禁酒后上岗试验员岗位职责1、负责原材料进场取样、送检、索取试验报告。
2、每工作班生产混凝土前下发混凝土施工配合比技术交底。
3、每工作班生产混凝土前,对混凝土搅拌机计量装置进行校准并做好记录。
对输入微机中的各种材料数据进行复核,确认无误后方可允许搅拌机操作员开机生产。
4、严格按上级主管部门要求留置混凝土试件,并做好砼制件台帐。
5、做好试验资料的保管工作,试验资料不得随意外借和传阅,对各种原材料检测报告和现场检测记录、报告应分类存放,并做好相关的资料台帐。
混凝土搅拌站岗位职责混凝土搅拌站岗位职责在生活中,岗位职责使用的情况越来越多,岗位职责可以明确每个人工作职责是什么内容,该承担什么样的工作、担当什么样的责任、如何更好的去做、什么是不该做的等等。
那么什么样的岗位职责才是有效的呢?下面是小编整理的混凝土搅拌站岗位职责,欢迎阅读,希望大家能够喜欢。
混凝土搅拌站岗位职责11、原材料的进场检验(包括水泥、粉煤灰、矿粉、砂、石、外加剂等);2、混凝土开盘(按工地需要调整并确定生产配方);3、混凝土出厂质量控制(开盘后取样观察混凝土各项性能指标是否符合出厂标准,如不符合及时作出调整);4、搅拌站中生产的混凝土质量保证工作(取样试块抗压强度试验、抗折强度试验、抗渗试验、以及一些耐久性试验,一般的商砼站只进行抗压强度试验,并绘制强度曲线);5、工地现场跟踪服务(确保混凝土在工地有良好的工作性能,否则要进行调整);6、配合比资料的制作;7、参与配合混凝土搅拌站实验室主任完成配合比的设计及试配调整;宙斯重工有完善的生产工艺,科学的质量检验方法,严格的管理制度,高效的员工激励机制。
已通过ISO9001质量体系认证,产品荣获“河南省免检产品”主要混凝土搅拌机、水泥仓水泥罐、大中小型混凝土搅拌站等多次荣获“河南省名牌”。
混凝土搅拌站岗位职责21、负责试验室的资料管理,对主任负责。
2、负责及时向客户提供试验报告资料。
3、负责及时向供销部提供原材料检验报告。
4、负责公司文件的签收、传阅和归档。
5、负责本部门办公用品和试验用品的领取、发放和管理。
6、负责办公室的清洁卫生和监督检查本部门各室的清洁卫生工作。
7、负责本部门的考勤工作。
8、完成领导交办的其它任务。
混凝土搅拌站岗位职责31、负责试验室全面工作。
对总工办和公司领导负责。
2、负责贯彻执行国家颁布的有关文件、技术标准、规范规程。
3、负责贯彻执行公司的各项管理制度。
4、负责指导生产部门按国家标准和技术要求进行预拌混凝土生产。
5、负责协助公司技术负责人实施技术革新和推广新材料、新工艺、新技术。
混凝土搅拌站岗位职责1. 背景与目的本规章制度的目的是规范混凝土搅拌站岗位的职责,确保生产过程的安全、高效、质量合格,并提高岗位人员的责任意识和工作效率,以满足企业发展的需要。
2. 适用范围本规章制度适用于公司混凝土搅拌站的全部岗位人员,包含站长、搅拌机操作员、仓库管理员等。
3. 职责和权限3.1 站长职责和权限•负责混凝土搅拌站的日常管理和生产组织工作;•依照生产计划组织岗位人员进行生产作业,确保生产进度和质量;•负责岗位人员的培训与考核,提高员工的技能和素养;•订立并执行安全生产制度,确保生产过程的安全;•负责搅拌站设备检修和维护保养,并做好相应记录;•搭配上级领导进行生产报表的编制和汇报工作。
3.2 搅拌机操作员职责和权限•负责搅拌站的生产操作工作,确保搅拌过程平稳、安全;•依据生产任务,准确投料、计量,保证混凝土的配比;•检查搅拌机设备的运转情况,及时发现并处理故障;•定期清洁和维护搅拌机设备,保证设备的良好状态;•搭配质检人员进行混凝土质量的检验和测试;•组织岗位人员进行安全生产培训,确保操作的安全性;•上报设备异常情况和生产事故或险情。
3.3 仓库管理员职责和权限•负责混凝土原材料子的储存和管理工作;•依据生产计划,保证原材料子的供应和消耗;•确保原材料子的储存环境符合要求,防潮、防火、防鼠害;•定期清点和检查原材料子的库存,避开过期和挥霍;•帮助质检人员对原材料子进行抽样和检验;•搭配搅拌机操作员的工作,及时供应所需的原材料子。
4. 工作流程4.1 准备工作•站长依据生产计划组织岗位人员按时到岗;•站长和搅拌机操作员检查设备运行情况和原材料子的库存情况;•仓库管理员检查原材料子的质量,并备好所需的原材料子。
4.2 搅拌过程•搅拌机操作员准确投料、计量,按要求启动搅拌机;•搅拌机操作员检查搅拌过程中设备的运行情况,及时处理异常情况;•搅拌机操作员负责监测混凝土搅拌过程中的温度、湿度等参数;•搅拌机操作员依据混凝土配比要求,及时停机、排放混凝土。
商砼搅拌站员工岗位职责及考核细则
商砼搅拌站是指将水泥、砂、石及其他各种物料在一定比例下
通过搅拌机械设备混合而成的混凝土生产厂家。
作为一个生产厂家,砼搅拌站需要有一支高素质的员工队伍,涉及到的员工职责和考核
细则如下:
一、生产管理人员
生产管理人员主要负责砼搅拌站的生产计划、生产调度、生产
进度、产量和质量等的管理工作,具体职责如下:
1. 砼搅拌站的生产计划,根据客户要求以及市场需求,及时正
确安排生产计划,确保生产的正常进行。
2. 生产调度的工作,根据生产计划和生产的实际情况,合理安
排运输车辆和混凝土生产配方,确保生产进度正常。
3. 生产进度和产量的管理,严格执行生产计划,并依据生产进
度调整车辆的配送数量,保证高效率的生产。
4. 砼搅拌站的质量控制,对于生产设备进行日常检查,确保生
产的质量达到国家标准。
5. 根据生产情况及时统计和评估生产数据,提高效率和效益,
确保企业的利润。
二、调度员
1。
混凝土搅拌站试验室各岗位职责记得收藏好哦,以便需要随时可以拿出来:试验室工作职责总则:监控原材料验收与商品混凝土生产,预防潜在质量影响因素,为商砼站生产、现场服务提供技术支撑。
1、对进厂原材料进行监测。
2、对商品混凝土生产、输送全过程进行质量监控。
3、在满足质量要求的条件下,结合工程特点,最大限度的优化商品混凝土施工配合比,降低单方商品混凝土的主材成本。
4、出具商品混凝土开盘资料。
5、组织进行商品混凝土施工技术指导与技术回访。
6、负责对不合格产品的处置提供技术支持和实施指导。
7、负责试验室仪器设备、称量、计量系统的校核管理与控制工作。
8、参与搅拌工艺和工艺参数的改进。
9、沟通协调站内外部门、机构间工作与关系。
10、完成分公司技术部下达的科研开发计划,科研新成果应用计划。
试验室主任岗位职责1、贯彻落实公司、站各项规章管理制度,并提出合理化建议。
2、负责本系统的制度建设与完善、目标管理、成本预算、档案管理、内控管理及经济活动分析。
3、负责制定本系统人员需求、培训计划,负责本科室人员选聘、业务培训、绩效考核、奖惩晋升、团队建设。
4、牵头组织本单位的质量管理及控制工作,对产品出站质量负责。
5、负责设计、优化、管理本单位的商品混凝土生产配合比,负责产品实现过程的检查、调整、验证和标识及可追溯性的控制。
6、负责组织验收各进场原材料,监督原材料试验。
7、对生产全过程的实现进行组织、指导以及监督。
提供产品防护技术措施的支持和实施指导。
余下全文8、负责本单位试验仪器、计量设备的台账管理及周期检定工作。
9、负责对本单位的技术资料进行归档管理。
负责管理、审核、组织更新本单位适用技术标准、规范、规程。
10、负责本单位的客户技术服务工作,与客户各方就商品混凝土工程技术问题进行有效沟通,帮助客户解决疑难问题。
11、对客户质量投诉及时做出回应,妥善处理客户质量投诉。
12、负责组织本单位商品混凝土质量的统计分析。
13、负责组织不合格产品的处理。
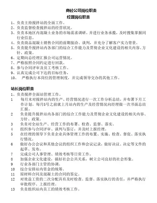
商砼公司岗位职责经理岗位职责1、负责主持搅拌站的全面工作。
2、负责监督检查搅拌站的经营状况。
3、负责本地区内混凝土业务的市场需求调研。
并进行业务承揽,及时搜集掌握同行业信息。
4、负责商品混凝土销售合同的前期接洽、谈判,并充分了解客户实力背景。
5、负责提升搅拌站内各部门的综合工作能力及贯彻企业文化建设的相关内容、方针、政策。
6、定期向总经理汇报公司运营情况。
7、严格按照合同约定进行回款。
8、参与合同评审及员工考核工作。
9、认真完成公司下达的目标任务,10、严格执行本岗位的管理制度,并完成领导交办的其他工作。
站长岗位职责1、负责搅拌全面站管理工作。
1 每月末对搅拌站内的生产、经营情况进行一次工作分析总结,并布署下月工作计划。
每月5号之前就上月站内的生产及经营情况向经理做一次书面总结汇报。
2负责提升搅拌站内各部门的综合工作能力及贯彻企业文化建设的相关内容、方针、政策。
3负责对全站生产、经营工作的布署、检查、监督、落实。
4组织参与合同评审、谈判与签订,并及时上报经理。
5在经理的领导下负责企业具体管理工作的布置、实施、检查、督促、落实执行情况。
6做好办公会议和其他会议的组织工作和会议记录,做好决议、决定等文件的起草、发布。
7完成公司人事管理、绩效考核等日常工作。
8加强企业文化建设,搞好社会公共关系,树立公司良好的社会形象。
9行业各部门主管的协调。
10综合安排站内资金的统筹。
11原材料合同及混凝土的合同的签定。
12对效益工资的二次分配具有及时检查、监督、落实执行的责任,并严格执行审批程序、上报经理。
13负责组织站内员工的绩效考核工作。
14严格执行公司的财务管理制度及各职能部门的相关政策与制度。
15机械设备使用服从商砼公司管理部门的调配,机械设备停用三天以上必须上报经理。
16出现质量、安全事故及时上报经理。
生产部长岗位职责1 负责组织每十五天的原材料盘点工作。
2 协助站长对站内所有员工工作情况进行监督、检查,并考核。
站长管理制度一、认真贯彻、落实、执行公司的各项规章制度,全面负责搅拌站的日常管理,改变思想,主动靠前。
二、坚决执行岗位责任制,并负责审批和处理所属的工作问题,对生产安全和砼质量负直接责任。
三、负责组织定期和不定期的安全生产、文明生产检查。
针对存在的问题和隐患,组织相关人员研究制定整改方案和预防措施,并监督检查各项相关人员的落实和实施情况。
四、加强本站设备管理,督促相关人员做好设备维护保养工作,保持设备完好率,确保计量准确,保证生产期间设备正常运转。
五、站长根据项目部的周、月施工计划预判至少1个星期内现场砼供应可能会出现的问题,提前做好应对、协调工作,把矛盾化解在萌芽状态。
六、与项目部各部门及各架子队做好协调沟通工作,及时签认超方混凝土,及时将办理结算的台账送到项目部。
七、及时与现场沟通,确保混凝土及时出站,确保混凝土供应的连续性。
八、站长必须非常清楚每天本站范围内的现场施工进度,可能需要供应砼的地方。
必须知道本站范围内的关键线路和施工节点,了解搅拌车在正常情况下达到现场时间。
九、改进工作思路,站长必须要有全局意识和大局意识,不能顾此失彼,提高组织能力和协调能力,充分调动各方资源。
十、督促做好迎检工作,对站内的文明施工,内业资料等经常督促检查。
十一、对于拉泥浆、拉水、零用铲车等超出合同规定范围的要及时找现场及架子队长签认。
十二、做好对原材料的掌控,确保混凝土生产及质量。
参与原材料核销,并对节超原因进行分析,确保材料不亏损。
十三、加强油料控制,成本控制。
对需要维修的设备先做出预判,并及时向公司汇报。
十四、搅拌站每天对每个部位砼供应状态及在供应过程中的突发事件以短信方式告之各架子队和项目部相关人员,避免耽误各个工点的施工安排和资源调配。
十五、搅拌站必须上报第二天本站砼供应情况、设备运转情况。
十六、加强人员管理和人才队伍的培养输送工作。
一方面引进新员工,快速培养,快速上手;另一方面引进成熟工种,形成可调配性高的稳定队伍。
混凝土搅拌机操作岗位责任制一、岗位职责混凝土搅拌机操作岗位的主要职责是负责混凝土搅拌机的操作和维护工作,确保混凝土的质量和生产效率。
具体岗位职责如下:1. 安全操作:负责混凝土搅拌机的安全操作,按照相关规定使用设备和工具,保证自己和他人的安全。
2. 生产计划:负责按照生产计划,准确地掌握生产调度信息,按时安排混凝土搅拌机的运行,确保生产任务的完成。
3. 设备检查:负责对混凝土搅拌机进行日常检查,包括检查设备的电气线路、润滑系统、传动系统等,及时发现和排除故障。
4. 搅拌操作:负责进行混凝土的搅拌操作,掌握搅拌时间、搅拌速度、搅拌比例等关键参数,并进行实时调整,保证混凝土的质量符合要求。
5. 故障维修:及时发现并处理混凝土搅拌机的故障,包括排除设备故障、修复液压系统故障等,确保设备正常运行。
6. 清洁维护:负责对混凝土搅拌机进行日常的清洁和维护工作,包括清理设备表面的混凝土残渣、清理液压系统中的杂物等。
7. 仪器监测:使用相关测试仪器对混凝土的质量进行实时监测,包括测量混凝土的坍落度、密度、强度等指标,确保质量符合标准。
8. 资料记录:对混凝土搅拌机的运行情况进行记录,包括设备运行时间、搅拌效果、故障情况等,及时反馈给相关部门。
9. 团队合作:与其他相关岗位密切合作,如生产调度员、维修工程师等,共同协作完成生产任务。
二、工作要求混凝土搅拌机操作岗位对工作人员的要求如下:1. 熟悉岗位技术要求:具备混凝土搅拌机操作的相关知识和技能,熟悉混凝土搅拌机的构造、性能和操作规程。
2. 安全意识强:具备一定的安全意识和安全操作技能,能够保证自己和他人的人身安全,并遵守相关的操作规定和安全制度。
3. 保持工作区域整洁:对工作区域保持整洁和干净,及时清理混凝土残渣和垃圾,保持设备的清洁操作环境。
4. 心理素质稳定:具备良好的心理素质和抗压能力,能够应对工作中的各种紧急情况和压力,保持冷静和稳定。
5. 团队合作能力:具备良好的团队合作精神,与其他相关岗位密切配合,积极参与工作,共同完成生产任务。
岗位责任制试验室主任岗位责任制1、贯彻执行上级与本机构有关的政策、方针、法令、法规、条例和制度,确定本机构的方针和目标,决定本单位的发展规划和计划;2、对检验室的检验工作计划的完成情况及检验工作的质量负责;3、建立健全质量管理体系和质量保证体系、切实保证能公正地、科学地、准确地进行国家规定的商品砼搅拌站各项原材料的试验检测工作,为砼搅拌站原材料质量提供保证,使之纳入全面质量管理的轨道;4.严格督促执行计量技术法规及计量器具检定规程,定期进行检查,及时制止使用不合格仪器和超过检定周期的仪器;5.审定签发商品砼的各项配合比;6.参与质量事故分析会,处理试验检测工作中发生的质量事故,并按程序提出奖惩意见。
7.督促、检查各岗位责任制的执行情况。
8.考核各类人员的工作情况,主管有关的人员安排、培训、考核工作、提出奖惩意见。
9.检查质量管理手册的执行情况,主持质量管理手册的制定、批准、补充和修改工作。
10、审定仪器设备的添置、检修、报废、更新计划。
技术负责人岗位责任制1、做好技术管理工作,负责检测工作中技术文件和仪器设备更新计划的审核。
2、审定试验方案、决策重大检测工艺,组织开展科研活动,推广应用新材料、新工艺、新技术。
3、组织学习新标准、新规范和新的测试方法,编制年度及近期技术发展规划。
4、主持检测人员的培训和考核,对晋升、奖惩提出建议。
5、参与重大质量事故和检测事故分析和处理。
6、负责安排试验资料和原始记录的整理归档,审核各项检测报告。
质量负责人岗位责任制1、全面负责试验工作质量,定期向室主任和技术负责人报告试验工作质量情况。
2、负责质量事故的处理。
3、负责试验质量争议的处理并向室主任和技术负责人报告结果。
4、制定质量政策及方针。
5、检查各类人员的试验质量、工作质量。
6、负责质量管理手册的贯彻执行和检查。
混凝土配合比设计员岗位责任制1、在实验室主任的指导下,负责各种砼配合比的设计工作。
2、必须熟练掌握商品砼的设计、试配、调整工作,并加强对砼新技术新知识的学习,不断提高设计水平。
混凝土搅拌站人员岗位职责混凝土搅拌站人员岗位职责目录√总经理岗位职责 (2)√副总经理岗位职责 (3)√办公室主任岗位职责 (4)会计岗位职责 (5)√出纳岗位职责 (5)√统计员岗位职责 (6)√物资设备部经理岗位职责 (7)√销售业务员岗位职责 (9)√试验室主任岗位职责 (10)技术负责人岗位职责 (10)质量负责人岗位责任 (11)质检员岗位职责 (12)试验员岗位职责 (13)资料管理员岗位职责 (13)√生产部经理岗位职责 (14)√生产部值班调度岗位职责 (15)搅拌楼操作员岗位职责 (16)√机电组组长岗位职责 (17)√铲车司机岗位职责 (18)中控操作员岗位职责 (19)辅助工岗位职责 (20)小车司机岗位职责 (20)保洁员岗位职责 (21)√门卫人员岗位职责 (22)√炊事员岗位职责 (23)√收料员岗位职责 (23)√总经理岗位职责一、认真贯彻党和政府的方针、政策、法令法规及公司董事会等上级行政部门的指示、决议。
二、全面主持以司的行政工作,组织制定公司的机构设置和人员编制;向董事会提请聘任或解聘公司副总经理、财务负责人;聘任或解聘除由董事会聘任或解聘以外的管理人员,对公司发生的重大事情进行奖惩。
三、确定公司的发展方向和管理目标,组织制订公司的发展规划、年度工作计划,积极努力完成董事会下达的各类任务和目标。
四、总经理主持召开经理办公会、中层干部会,协调各行政机构的工作,发挥各职能部门的作用。
五、总经理负责组织制定公司各项规章制度、操作规程,推行岗位责任制,不断全面提高公司管理水平。
六、负责审核、审批公司的各种费用开支,做到严格把关、开源节流。
七、直接领导公司办公室负责审批以公司名义发出的各类文件、信函,批办上级来文,做好内外工作的衔接。
八、总经理应该定期向董事长及总公司主管领导汇报工作,接受总公司的监督及指导,对提出的问题和建议,积极解决和落实。
九、依据有关规章制度决定对公司职工的奖惩、升级、加薪及辞退。
股东代表岗位职责1、直接对股东负责。
监督公司生产经营管理工作,实施股东会议决议,并向股东会报告工作。
2、贯彻执行国家和政府主管部门有关预拌混凝土技术规定、法律法规和公司章程,遵守公司财经纪律和内控制度。
3、主持召开总经理室会议。
4、提出公司年度财务预算、利润分配方案和亏损弥补方案。
5、聘任或解聘公司总经理、副总经理和总工。
6、审批公司各部门物资和材料购买计划。
审批公司各项开支。
7、签订和委托签订原材料采购合同和混凝土销售合同。
审批物资采购招投标文件及物资购销合同,指导相关的招投标工作。
总经理岗位职责1、直接对股东代表负责。
依法经营,贯彻执行公司各项规章制度。
2、主持公司全面生产经营、安全、质量、技术等工作。
3、受股东代表委托主持召开总经理室会议。
签发公司各类文件。
4、有权提出聘任和解聘副总经理和环节干部,有权提出奖罚全体员工。
5、参加盟市主管单位召开的有关会议。
6、负责试验室参加内蒙古自治区、兴安盟和乌兰浩特市的三级检查。
7、负责安全部门的各级检查。
8、完成股东代表交办的其它工作任务。
副总经理岗位职责(财务、营销、法务)1、直接对总经理负责。
依法经营,贯彻执行公司各项规章制度。
2、主管公司财务、营销、法务工作。
3、有权提出聘任和解聘主管部门正副职环节干部,有权提出奖罚主管部门的员工。
4、参加盟市主管单位召开的有关会议。
5、负责分管各部门的上级部门检查等工作。
6、完成领导交办的其他工作任务。
副总经理岗位职责(综合部、生产、书记、工会主席)1、直接对总经理负责。
依法经营,贯彻执行公司各项规章制度。
2、主管公司综合部、生产运输部和采购等工作。
3、主管公司党建、工会和安全工作。
4、有权提出聘任和解聘主管部门的正副职环节干部。
有权提出奖罚主管部门的员工。
5、参加盟市主管单位召开的有关会议。
6、负责分管各部门的上级部门检查等工作。
7、完成领导交办的其他工作任务。
总工岗位职责(技术、质量)1、直接对总经理负责。
混凝土搅拌站员工岗位职责及考核细则QG-FW1004序岗位号名称站长一岗位考核办法岗位职责备注及说明奖励惩罚1、统管全局、系统安全好各岗位员工的分对能够高效而较好地完成工作的,出现工作失误的,每次视损失大小给予~元工及合作年底一次性给予元奖励的扣款对因未协调好关系而导致公司受到损失的,视情况2、协调好内、外部门的各种关系给予元的处罚3、建立健全各项管理制度并认真贯彻落实1、未建立制度者,扣元2、未认真落实者,扣元4、制订相关的奖惩制度和考核办法对未实施考核与奖惩办法的给予~元的处罚5、向外联系业务,满足搅拌站的正常生产根据联系业务产值,给予 % 的奖励需要对一年未发生安全事故的,年底一对因管理不到位造成安全事故发生的,给予元的6、对搅拌站的安全管理工作负主要责任次性给予元奖励处罚7、对搅拌站的业务形象、厂容厂貌负全责由于工作疏忽,影响公司形象者,处罚元8、贯彻落实公司各项管理规定和国家相关1、未认真贯彻落实公司相关规定,一次扣元的法律法规2、不服从公司安排与调度的,一次扣元9、保守公司商业机密泄漏商业机密的,一次扣款元1、贯彻落实安全制度与各项管理规定1、对不负责,玩忽职守造成安全事故发生的,发2、检查安全隐患、制订安全整改措施并监生一次扣款元督及时整改2、未及时整改相关隐患导致事故发生的,一次扣款元安3、监督安全防护用品的正确使用与发放全1、安全台帐不完善的,扣款元对认真查处安全,一年都未发管4、认真搞好各项安全台帐及管理2、台帐未建立的,扣款元二生安全事故的,年底一次性奖励理3、未认真填写安全台帐的,扣款元元岗5、对员工进行安全教育及知识培训1、未按规定进行员工教育与培训的,扣款元位6、学习国家相关安全法律、法规及政府规章,并提出相应的建议7、运用先进、科学及适用的安全设施与设备,提高环境本质安全1、对发生事故未及时上报的,一次扣款元8、及时上报和处理发生的相关安全事件2、对事故未及时采取措施,造成事故扩大的,一次扣款元1、熟悉岗位工作内容及工艺流程2、及时收集搅拌车辆行驶线路、所经路线对未做好相应记录影响到对车辆考勤的,一次扣款的交通情况,并做好相应记录元1、一年中无调度失误,年底一次性奖励元3、掌握工地现场施工情况:需求量、灌注若因对施工现场不了解,导致调度失误,造成混凝2、对掌握情况及时,避免了混凝土调时间、混凝土初凝时限、混凝土性能土报废的,一次扣款元的浪费或报废的,出现一次奖励度元三岗4、合理安排车辆进程,工作要做到合理、对由于安排车辆不合理,造成等待超时的,一次扣位有序,衔接紧密款元5、收集各工地浇注进度情况,及时进行分对工作疏忽,对可能出现的浇注推迟、中断等情况析,并据此做出相应的调度调整未及时掌握,导致损失的,一次扣款元1、对汇报有价值的商混信息的,一6、掌握其他建设项目对商混的需求情况,次奖励元并有针对性地进行联系与洽谈,或向上汇2、若洽谈成功一次商混供应合同报的,给予元提成7、对需要其他部门配合的事宜,向领导汇报请求支援1、一年中都未发生安全事故的,1、熟悉设备操作、维护、保养的相关规程底一次性奖励元2、掌握设备技术操作要领并严格遵照执行3、对工作环境进行安全评估,采取相应措施防范不安全因素泵4、随时观察泵送混凝土的性能、确认其初送凝时间四5、对已过初凝时间的混凝土严禁泵送,并能及时汇报,挽回公司损失的,岗及时向调度汇报一次奖励元位6、操作过程中要注意自身安全,严禁冒险蛮干。
年由于不熟悉操作规程,导致设备损坏的,一次扣款元由于不熟悉技术规程,导致损失的,一次扣款元未认真观察环境是否安全,造成安全事故或损失的,一次扣款元未及时汇报造成损失的,一次扣款元由于自身冒险蛮干造成安全事故的,一次扣款元搅拌车五驾驶岗位中控操六作岗位1、熟悉设备操作、维护、保养的相关规程因未正常维护保养,造成机械事故,一次扣款元2、掌握设备技术操作要领并严格遵照执行违反操作规程,一次扣款元因违章造成交通事故的,根据交警责任划分进行相3、遵守交通规则、交通秩序与行车准则应的处罚4、遵从调度指挥、协调,听从现场指挥人一年中都未发生安全生产事故1、因不服从指挥,导致事故的,一次扣款元员的调度的,年底一次性奖励元2、因服从指挥不到位导致事故的,一次扣款元5、行车过程中要注意交通安全、采取必须因冒险蛮干、撞红灯、抢道行驶而罚款、扣分的,的安全防范措施,严禁冒险蛮干。
由驾驶员自己承担1、熟悉岗位操作规程、搅拌站生产工艺流程2、熟悉设备操作规程、一般故障判断及处理一年内未发生失误的,年底一次性3、掌握混凝土配合比、混凝土各性能参数奖励元由于工作不认真,导致未按配合比进行调配的,一的控制要领次扣款元4、合理安排各批次混凝土量的分配与生产因未合理安排而导致浪费或影响生产的,一次扣款组织元1、未及时进行数据上报,一次扣款元5、搞好生产数据的统计、归类与整理上报2、归类整理不合要求,一次扣款元6、按照技术总工对混凝土各技术参数的控未按技术参数要求进行生产组织的,一次扣款元制要求进行生产组织7、及时反映生产过程中出现的意外情况( 如砂、石、水泥及添加剂的不合格现象)8、及时了解和掌握施工现场的进展情况,以进行适时调整和细化1、按照原材料的技术参数要求进行采购材2、对进货原料进行严格验收、按规定区域1、验收不严格,一次扣款元料进行堆放2、不按规定区域指挥堆放的,一次扣款元采3、做好价格控制、随时进行市场调查,掌对市场已上调,而做到材料采购价七未及时进行价格下调的,根据情况一次扣款元购握价格变化情况,及时进行价格调整格不上调的,根据情况一次奖励元岗4、认真进行记录,搞好台帐、报表的统计1、未建立台帐、未认真记录的,一次扣款元位与上报工作2、记录错误、计算错误的,一次扣款元5、自觉接受各方面的监督拒绝接受监督的,一次扣款元6、保守搅拌站采购方面的商业机密泄漏公司商业机密的,一次扣款元7、熟悉各材料的性能、作用与质量要求8、服从负责人指挥与技术总工对材料质量不服从调整安排的,一次扣款元要求等的调整安排1、熟悉原材料的性能与工艺要求2、掌握设备操作规程、技术要领不遵守操作规程,一次扣款元料3、认真按要求 ( 质量、数量、品种等) 进行未按规定要求进行上料的,一次扣款元场原材料的配料进仓工作能正确履行职责,一年未发生责任上4、对来料按规程要求进行堆放、确保堆放事故的,年底一次性奖励元未按规定进行物料堆放的,一次扣款元八均匀,不产生大的离析现象料岗5、按要求进行设备维护、保养等工作未进行设备维护、保养的,一次扣款元位6、服从指挥、调度与协调不服从指挥的,一次扣款元技1、掌握搅拌站工艺流程和各环节的重要技九术术参数总2、按要求对原材料进行抽样检测、并做好1、未完善台帐,一次扣款元工数据登记、归类整理与台帐保管2、台帐整理不到位、数据缺失,一次扣款元岗3、根据各合同要求进行配合比试验与确因工作疏忽未正确下达配合比指标的,一次扣元位定,并向中控操作室下达书面任务对降低了生产成本的材料配合比生4、研究降低成本的配合比及材料组成产组织,根据降低情况,年底一次性奖励元5、组织指挥现场见证取样工作未进行现场见证取样影响到工程的,一次扣款元6、搞好混凝土生产样的检测指挥、安排与未按要求搞好生产样检测部署与落实的,一次扣款落实元7、指挥搞好试验室的相关试验工作8、做好质检台帐的记录、归档与整理工作未按要求进行档案整理、归类的,一次扣款元试1、熟悉和掌握试验室的操作规程和操作技对一年内都能正确做好本职工作,未按规程要求进行试验的,一次扣款元验术要领十发挥好监督作用的,年底一次性给岗2、认真做好试验室设备、器材及其他物资予奖励元环境卫生不达标的,一次扣款元位的管理与清洁卫生工作3、按规定进行日常样品的抽样检测与记录4、对试验数据进行认真细致的记录、整理与归档5、按总工要求做好原材料的配比试验6、按原材料质量要求进行取样检测7、对检测出不符合技术质量要求的原料时,及时向主管领导汇报1、负责好办公室日常的文字处理、考勤2、负责搅拌站日常的接待与后勤管理工作办3、搞好办公区域、员工宿舍区的清洁卫生公检查与管理工作十能较好完成所属工作的,年底一次室4、按档案要求,进行相关资料的归类整理一性奖励元岗与保管位5、配合领导搞好日常的行政管理工作6、按领导要求进行相应数据的统计与上报日常抽样检测未落实的,一次扣款元未按要求进行归档整理的,一次扣款元未按要求进行配合比试验的,一次扣款元未按要求取样检测的,一次扣款元1、对不达标现象未及时汇报的,一次扣款元2、对不达标现象隐瞒不报的,一次扣款元未按要求做好所属工作,一次扣款元因人为原因致使档案及资料丢失的,一次扣款元未按要求进行统计与上报的,一次扣款元7、完成领导临时安排的各项工作资料十管二理岗位生活十后三勤岗位8、保守公司商业机密泄漏公司商业机密的,一次扣款元1、负责资料的日常登记与保管2、进行资料的归类、整理归类、整理不合要求的,一次扣款元3、负责资料的收发、借阅登记及收回4、及时进行相关资料的封存与入库5、确保收集资料的完整性、全面性6、确保资料不遗失、外泄遗失资料、资料外泄的,一次扣款元7、重要资料,未经领导同意,严禁借阅及未经领导同意的,一次扣款元复印1、搞好员工日常生活饮食的科学合理搭配2、对所采购食物的安全性负责造成员工食物中毒的,一次扣款元3、控制采购食物的价格,降低生活成本出现价格高于市场价,一经落实,一次扣款元4、接受相关人员对食物数量、质量及价格拒绝接受监督与核实的,一次扣款元的监督5、按规定和要求的时间进行各餐供应因餐饭供应未按规定影响员工就餐而耽误工作的,一次扣款元。