旗袍的成品规格
- 格式:ppt
- 大小:2.27 MB
- 文档页数:20
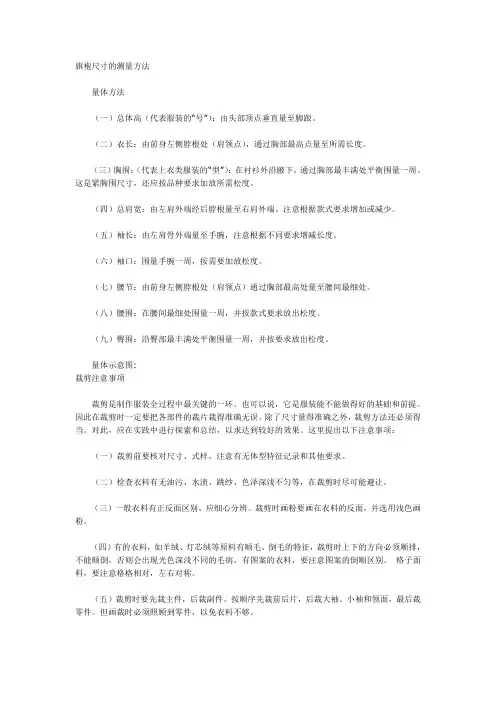
旗袍的量体方法(一)总体高(代表服装的“号”):由头部顶点垂直量至脚跟。
(二)衣长:由前身左侧脖根处(肩领点),通过胸部最高点量至所需长度。
(三)胸围:(代表上衣类服装的“型”):在衬衫外沿腋下,通过胸部最丰满处平衡围量一周。
这是紧胸围尺寸,还应按品种要求加放所需松度。
(四)总肩宽:由左肩外端经后脖根量至右肩外端。
注意根据款式要求增加或减少。
(五)袖长:由左肩骨外端量至手腕,注意根据不同要求增减长度。
(六)袖口:围量手腕一周,按需要加放松度。
(七)腰节:由前身左侧脖根处(肩领点)通过胸部最高处量至腰间最细处。
(八)腰围:在腰间最细处围量一周,并按款式要求放出松度。
(九)臀围:沿臀部最丰满处平衡围量一周,并按要求放出松度。
唐装作为中国的传统服装,具有自己独特的魅力,相对于西装外观挺括、线条流畅、穿着舒适,并且配上领带或领结更显潇洒大方的特点,唐装的肩部自然垂展,不加任何雕饰,整件衣裳全凭穿着者的风骨和气度撑着。
而且穿着中装非常舒适,它没有一定的形式,是随着穿的人身体曲线而改变的。
传统唐装因为蕴涵着丰富的文化底蕴,对场合、身份、年龄等要求也相对较高,并不是任何人都适合穿着的,一般来说,较为成熟的人群比较容易将唐装穿的好看。
但由于现代科技的发展,唐装已经不仅仅局限于印花面料、小立领、中间扣的样式,所以现代人选择唐装,也少了很多限制。
唐装/中装的面料选择唐装一般以土布,真丝、织锦缎等为主要面料。
因这些都是天然的面料,一般会有缩水,所以在选购时要询问一下商家是否已经做过缩水处理,如果是单选面料请裁剪师制作的话,应该向其说明面料情况,以免衣服洗过之后无法再穿。
购买染色面料制作唐装时,不妨先用手摩擦一下,看看是否掉色。
在挑选服装面料时,也应结合自身的气质进行选择。
因为适合年轻人和老年人的款式和面料都是不同的,年轻人选购应以绸缎、丝织面料为佳。
但时代发展到现在,有很多面料也可以用来做唐装。
像牛仔布可以做西装,用它做唐装当然也不在话下。
旗袍尺寸的测量方法量体方法(一)总体高(代表服装的“号”):由头部顶点垂直量至脚跟。
(二)衣长:由前身左侧脖根处(肩领点),通过胸部最高点量至所需长度。
(三)胸围:(代表上衣类服装的“型”):在衬衫外沿腋下,通过胸部最丰满处平衡围量一周。
这是紧胸围尺寸,还应按品种要求加放所需松度。
(四)总肩宽:由左肩外端经后脖根量至右肩外端。
注意根据款式要求增加或减少。
(五)袖长:由左肩骨外端量至手腕,注意根据不同要求增减长度。
(六)袖口:围量手腕一周,按需要加放松度。
(七)腰节:由前身左侧脖根处(肩领点)通过胸部最高处量至腰间最细处。
(八)腰围:在腰间最细处围量一周,并按款式要求放出松度。
(九)臀围:沿臀部最丰满处平衡围量一周,并按要求放出松度。
量体示意图:裁剪注意事项裁剪是制作服装全过程中最关键的一环。
也可以说,它是服装能不能做得好的基础和前提。
因此在裁剪时一定要把各部件的裁片裁得准确无误。
除了尺寸量得准确之外,裁剪方法还必须得当。
对此,应在实践中进行探索和总结,以求达到较好的效果。
这里提出以下注意事项:(一)裁剪前要核对尺寸、式样,注意有无体型特征记录和其他要求。
(二)检查衣料有无油污、水渍、跳纱、色泽深浅不匀等,在裁剪时尽可能避让。
(三)一般衣料有正反面区别,应细心分辨。
裁剪时画粉要画在衣料的反面,并选用浅色画粉。
(四)有的衣料,如羊绒、灯芯绒等原料有顺毛、倒毛的特征,裁剪时上下的方向必须顺排,不能颠倒,否则会出现光色深浅不同的毛病。
有图案的衣料,要注意图案的倒顺区别。
格子面料,要注意格格相对,左右对称。
(五)裁剪时要先裁主件,后裁副件。
按顺序先裁前后片,后裁大袖、小袖和领面,最后裁零件。
但画裁时必须照顾到零件,以免衣料不够。
(六)裁剪时画线一定要保持横平竖直,要注意衣料经纱纬纱(纵横)的方向,不要纵、横、斜乱用,一般衣料都用经纱(纵纱)做长度,领面用纬纱。
裁剪制图说明(一)本书裁剪实例所画的轮廓线,都是净尺寸,在裁剪时,必须另放适当的缝份。
河南省职业技能等级认定试卷服装制版师技能等级认定高级理论知识试卷04 注 意 事 项1、考试时间:120分钟。
2、请首先按要求在试卷的标封处填写您的姓名、准考证号和身份证号。
3、请仔细阅读试题目回答要求,在规定的位置填写您的答案。
一 二 三 总分 统分人 得分 得 分 评分人 一、单项选择题(第1题~第120题。
请选择一个正确答案,将相应字母填入括号内。
每题0.5 分,共 60 分。
) 1.( )是高尚道德情操在职业活动中的重要体现。
(A)忠于职守 (B)尽职尽责 (C)廉洁奉公 (D)恪守信用 2.要做到遵纪守法,对每个职工来说,必须做到( )。
(A)有法可依 (B)反对“管“、“卡”、“压” (C)反对自由主义 (D)努力学法,知法、守法、用法 3.下列关于爱岗敬业的说法中,你认为正确的是( )。
(A)市场经济鼓励人才流动,再提倡爱岗敬业已不合时宜 (B)即便在市场经济时代,也要提倡“干一行、爱一行、专一行” (C)要做到爱岗敬业就应一辈子在岗位上无私奉献 (D)在现实中,我们不得不承认,“爱岗敬业”的观念阻碍了人们的择业自由 4.服装企业使用有毒有害原料进行生产或者在生产中排放有毒有害物质的企业, 两次审核的间隔时间不得超过 ( )。
(A)一年 (B)二年 (C)五年 (D)半年 5.常用英文首字母代表面料如N:棉纶 F:麻 S:丝 W:( )。
(A)氨纶 (B)腈纶 (C)毛 (D)羊毛 6. 在服饰配色中,为取得和谐统一的效果,可在有色彩系中同时加入灰色,这种方法称为( )统调。
(A)色相 (B)明度 (C)面积 (D)纯度考 生 答 题 不 准 超 过 此 线 地区姓名身 份 证 号准考证号7.平面构成中对称分为:轴对称、中心对称、( )、移动对称、扩大对称。
(A)角度对称 (B)缩小对称(C)旋转对称 (D)点对称8.在服装构成中,门襟纽扣的排列和百褶裙的褶裥形式即是( )。
项目(实训)六:旗袍结构制图
一、实训目的
1.旗袍的款式外形特征
2.掌握旗袍的测量及各部位放松量的控制
3.熟悉旗袍衣身的制图步骤与要点
4.能对袖子进行配制
5.会对旗袍领子进行配制
二、实训设备、工具、材料
多媒体投影仪、制图工作台、放码尺、三角尺、软尺、大弯尺、铅笔、橡皮、牛皮纸、胶带、剪刀等。
三、实训资源(实训原理)
(一)参考规格设置
(二)测量及松量:
1.胸围放松量:净胸围加放4~6cm。
2.腰围放松量;净腰围加放3~5cm。
3.臀围放松量:净臀围加放5~7cm。
4.领围放松量:净领围加放1~2cm。
5.衣长测量:由颈肩点经胸高点量至踝骨以上25cm左右。
(三)制图参考
四、实训内容及步骤
1.款式分析,规格确认
2.前后衣片框架与结构绘制
3.前片右衽配制
4.袖子框架与结构绘制
5.领子结构绘制
五、实训数据(实训现象或实训结论)
将实测模特尺寸与放松量填入下表
六、思考与练习
旗袍各部位放松量的设置?
七、评分标准
实训报告(实训任务工作单)。
旗袍的规格设计、直裁法、原型法与放码规则一、旗袍规格设计后衣长L=0.6h(身高号160cm)+15cm =110cm胸围B=84cm(净胸围)+4~6cm(放松量)=90cm腰围=68cm (净腰围)+5~6cm(放松量)=74cm臀围=90cm (净臀围)+ 4cm(放松量)=94cm背长38cm(160为38,身高每增减5cm,背长就增减1cm.领围N=36cm 肩宽S=40cm胸省大正常为3.5cm,平胸体取小2~2.5cm ,挺胸体取大4~5cm 。
二、旗袍的直裁法直裁法是我国传统的服装裁剪方法,它是控制人体主要部位的数值,加放一定的松量,再以这些数值按一定的比例公式推算出其他细部尺寸,如胸宽,背宽,袖窿深等.它只能适合于常规,简单,细部变化少的服装。
本文的直裁法是作者应用原型的理论,将其重新创建而成,在衣身平衡等方面能达到原型法同样的技术水平。
旗袍直裁制图步骤:后片制版1.作后衣长110cm。
2.背长线由上平线量下38cm,即腰围线WL。
3.臀围线由WL下量18cm。
4.作后片袖窿深为1.5B/107+7=20.5cm。
5.画后领口,后横领= (2/10)N=7.2,后直领=后横领/3。
6.画后肩线,肩斜15:4.5 ,肩宽=S/2=20cm。
7.作背宽线为(1.5/10)B+4~4.5=18cm。
8.作胸围大B/4=22.5cm,臀围大H/4 =23.5cm。
9.计算后片吸腰省量(B-W)/2x0.6cm=4.8cm .侧缝为1/3省量。
10.摆缝劈势15:1.下摆起翘量0.7cm。
前片制版:1.各水平线同后片。
2.前中是箱形前片,前中袖窿深比后片增加胸省量3.5- 0.5=3cm。
3.画前领口,前横领=后横领-0.3cm=7.2-0.3=6.9cm,直领=后横领=7.2cm。
然后画顺领窝弧线。
4.画前肩线,肩斜15:6 ,前肩线长=后肩线长-0.6cm。
5.作前胸宽=(1.5/10 )B+2.5~3 =16cm 。
旗袍用料计算方法旗袍是一种传统的中国女性服装,其独特的设计和优美的线条深受人们的喜爱。
制作旗袍需要计算用料,本文将介绍旗袍用料的计算方法。
下面是本店铺为大家精心编写的5篇《旗袍用料计算方法》,供大家借鉴与参考,希望对大家有所帮助。
《旗袍用料计算方法》篇1旗袍是一种贴身的服装,因此计算用料时需要考虑到人体的尺寸和旗袍的款式。
一般来说,旗袍的用料计算方法包括以下几个步骤: 1. 测量身体尺寸:制作旗袍前,需要先测量身体的尺寸,包括胸围、腰围、臀围、肩宽、袖长等。
这些尺寸将直接影响到旗袍的大小和款式。
2. 确定旗袍款式:旗袍的款式多种多样,包括长款、短款、无袖、长袖等。
根据个人喜好和身体尺寸,选择适合自己的款式。
3. 计算用料:根据旗袍的款式和身体尺寸,计算出需要的布料面积。
一般来说,旗袍的用料包括衣身、袖子、领子等部分。
4. 选择面料:旗袍的面料选择也非常重要,不同面料的旗袍适合不同的场合和气候。
一般来说,丝绸、棉麻、涤纶等面料都适合制作旗袍。
5. 调整尺寸:制作旗袍时,需要根据实际情况调整尺寸,例如加入缝份、裁剪等。
以上是旗袍用料计算方法的简单介绍。
当然,具体的计算方法还会受到旗袍款式、面料、身体尺寸等因素的影响。
《旗袍用料计算方法》篇2旗袍是一种传统的中国女性服装,通常由丝绸、棉布、涤纶等面料制成。
计算旗袍用料的方法通常取决于面料的宽度和长度。
以下是一些可能有用的参考信息:1. 面料宽度:通常情况下,丝绸面料的宽度为 110 厘米,仿丝绸面料的宽度为 145 厘米。
因此,如果需要制作一件旗袍,需要根据面料的宽度来确定需要购买多少面料。
2. 面料长度:通常情况下,旗袍的长度为身高加上额外的 10 厘米。
因此,如果知道身高,可以计算出需要的面料长度。
3. 计算方法:制作旗袍时,通常需要将面料裁成两块,一块用于前片,一块用于后片。
因此,需要购买的面料长度应该是旗袍长度的两倍。
例如,如果旗袍长度为 120 厘米,那么需要购买的面料长度应该是 240 厘米。
1衣长:从NP起点通过BP顺着往下量2胸高:从NP点量到BP点下1cm3胸距:量BP点外1cm的距离4胸围:透过BP点,放一手指的宽份,水平测量,再加1.5~2cm的松量5小腰围:再腰最细的地方贴身量一圈,放一手指的宽份,再加松量(依个人喜好而定,紧身加1~1.5cm;稍宽加1.5~2cm;)6前腰长:从NP点通过BP点量到小腰线,并于乳下轻压皮尺,才能量的准确7后腰长:从NP点量后身,垂直到小腰线的长度8后左右肩腰:从SP在后身垂直到小腰线的长度,左右都要测量9前左右肩腰:从SP起避过乳部,量到小腰线的距离,左右都要量10中腰长:从NP点通过BP点,量到小腰线下11cm处,既腹部凸出11中腰围:中腰线位置水平量一圈再加1~2cm的松份12下腰长:从NP通过BP量到下腰的长度,下腰位置由侧面观察后面臀部最翘的地方,水平移到前面来决定其距离,大腿粗的人,下腰线下移5cm左右13下腰围(臀围):下腰长的位置水平绕一圈,加1~2cm的宽份,腹部突出的人可加至3~5cm(视腹部大小加减),大腿粗的宽份2~2.5cm14叉高:从NP量到膝上10~15cm15肩宽:在背部上方量两肩SP的距离16后平:在肩至腋下三分之二处水平量背部宽度,接袖时+1cm17前平:肩至腋下三分之二处量前面两手臂根部的间隔18领长:脖子根部量一圈,再加1cm松份,可加减1.5~219领高:通常4~6cm,视个人喜好袖子长袖:从肩点SP到手腕的长度,同时量肘长(SP到弯曲时的肘点距离),和肘围(肘部弯曲90°量肘围一圈的尺码加2~3cm的宽份)。
※袖口在手腕量袖长的位置,绕一圈加加3~4cm的松度,袖口开叉。
中袖:从SP量到所要的长度。
※在袖口的位置量一圈加2~3cm的松度。
无袖:肩宽作为基准,决定袖长位置。
※从袖长位置量手臂根部一圈加2cm的松度即为无袖的袖口尺寸乳高;如图A在前平位置作水平记号线,通过BP到小腰的长度,如图B从前平与袖笼交叉点量到小腰的长度。
成品规格:160/86
衣长:60,胸围:94(加放常量),肩宽:39,领围:38,肩宽:24
外形概述前,后均片有公主分割线, 省前面中间开襟钉纽扣6粒. 侧缝腰节处收腰.,袖
口压2.5---3厘米的贴边.
制图公式前片: 前中线首先画出的基础直线
上平线垂直于前中线
下平线按衣长规格平行于上平线
止口线取1.5厘米,由前中线量进
袖笼深线@/10+胸围/10-1厘米(包含横胸省)
腰节线 @/4
横领宽 2领围/10-0.5
直领深 2领围/10+1(也可加深1厘米)
肩宽肩宽/2-0.2
肩斜 22度
胸围大胸围/4+0.5
胸宽 1.5胸围/10+3
腰节收1.5厘米
下摆大1.5厘米
起翘1.5厘米
前腰省大2.7厘米
横胸省 2.8厘米
胸高点胸高:@/10+胸围/10+1
胸距 :胸围/10
延长上平线,袖笼深线,腰节线,下平线衣长降低0.7
横领宽:2领围/10-0.4
直领深:横/3
肩宽:肩宽/2+0.3
肩斜:20度
胸围大:胸围/4-0.5
背宽:1.5
胸围/10+3.5
腰节收1.5厘米,
下摆放1.5厘米,后侧缝起翘1.5厘米,后中起翘 0.7厘米.
后腰省大3.3
备注:收省的大小可根据人体胸腰差和穿着的习惯进行适当的分配及调整
短袖制图公式
先量取前,后袖肥的长度
上平线下平线
袖中线: 袖长袖山高:袖肥/4+(3--4厘米)
袖肥大:前袖肥大=前袖肥-1(斜量)
后袖肥大=后袖肥-0.5(斜量)
袖口大:比总袖肥大两边各小2---3厘米.。
旗袍三围规格的优化设计研究1. 引言1.1 研究背景旗袍作为中国传统的优美服饰,自古以来一直备受瞩目。
旗袍的三围规格(胸围、腰围、臀围)是决定旗袍穿着效果的重要因素之一,但是目前市面上的旗袍存在着一些问题,比如尺寸不合身、款式单一等。
这些问题导致了一些消费者对于旗袍的购买体验不尽人意。
针对这些问题,本研究旨在优化旗袍的三围规格设计,提升旗袍的穿着舒适度和美观度。
通过对现有旗袍三围规格的问题进行分析,结合数据分析和优化设计方法,设计出更符合消费者需求的旗袍规格。
本研究将以实践案例为例,探讨优化设计方法的具体应用和效果评估。
通过本文的研究,旨在为旗袍设计行业提供新的思路和方法,促进旗袍市场的发展,提升旗袍的品质和市场竞争力。
本研究也具有一定的理论指导意义,可以为相关领域的研究提供借鉴和参考。
1.2 研究目的研究目的是为了探讨旗袍三围规格的优化设计方法,提升旗袍的穿着舒适度和美观性。
通过对现有旗袍三围规格存在的问题进行分析,结合数据分析和优化设计方法,进行实践案例研究,以验证优化设计方法的有效性,并对其进行效果评估。
通过本次研究,旨在为旗袍设计行业提供有效的三围规格优化设计方案,解决传统旗袍存在的尺寸不合适、不舒适等问题,为旗袍产业的发展提供有益的参考和指导。
通过优化设计的研究,也将为传统文化与现代设计的结合提供新的思路和方法,推动旗袍产业的创新发展,提升旗袍在时尚界的影响力和竞争力。
1.3 研究意义旗袍三围规格的优化设计研究具有重要的研究意义。
旗袍作为中国传统服饰之一,在丰富了中国文化的同时也展现了中国传统的优雅和韵味。
由于每个人的身形和体型都有所不同,传统的旗袍制作常常难以满足所有人的需求,导致尺码不合适,穿着效果不佳。
对旗袍三围规格进行优化设计,可以更好地适应不同人群的需求,提高服饰的舒适性和美观性。
随着时代的发展和人们审美观念的改变,人们对服装的要求也在不断提高。
通过对旗袍三围规格的优化设计,可以更好地符合现代人的审美需求,使旗袍更具时尚感和个性化,提升其在当代社会中的受欢迎程度。
组成部件:
1、前衣片:面料 1片
2、小襟:面料 1片
3、小襟贴边:里料 1片
4、后衣片:面料 1片
5、领面:面料 1片
6、领里:面料 1片
7、领衬:树脂衬 1片
8、牵带:有纺衬 3条
9、滚条:异色布若干
10、包缝条:里料 4条
10、领钩: 1副
工艺流程:
做缝制标记→缉、烫省→归拔→敷牵带→烫包缝条→做小襟→开衩部位、底边滚边→合肩缝→做、装领→大襟开襟部位、领头部位滚边→合摆缝→滚袖窿→做盘扣→钉盘扣→钉领钩
(一)做缝制标记:
前、后衣片:腰节位、臀高位、开襟止点位、开衩位、领圈中点位、省位。
(二)缉、烫省:
1、缉省:侧胸省、腰胸省按省位标记缉线,达到“准、直、尖”的质量要求。
2、烫省:前、后裙片的腰胸省均烫倒向中心,侧胸省向下烫倒,省尖要烫散。
(三)归拔:
1、前衣片:
(1)、由腰节向上至BP.位置斜向拉拔,拔开胸部,可使胸部隆起造型自然、立体。
向下拉拔,也可使腹部隆起。
前中腰部拔开,使前中腰吸自然。
(2)、归拔摆缝。
摆缝侧胸省上下归烫,胖势推向胸部,使胸部胖势集中。
腰节位置拔开,使腰吸量适当向平面部位转移。
摆缝臀高部位归烫,胖势推向腹部。
(3)、拔烫肩缝。
小肩中部位置拔烫,使肩缝自然朝前弯曲,并能体现人体前肩凹陷的效果。
2、后衣片:
(1)、由腰节向上至背部位置斜向拉拔,使背部隆起,向下拉拔,使臀部隆起。
后中腰部拔开,使后中腰。
旗袍三围规格的优化设计研究旗袍作为中国传统的传统服饰之一,一直以其优雅、端庄的风格深受人们喜爱。
在旗袍的设计制作过程中,三围尺寸是一个十分重要的指标,其合理优化设计对于旗袍的整体效果和穿着舒适度起着决定性的作用。
本文将对旗袍三围规格的优化设计进行研究,探讨如何通过合理的优化设计,使得旗袍更能够体现出其独特的魅力和韵味。
一、旗袍三围规格的意义和现状分析旗袍的三围规格主要包括胸围、腰围和臀围,它们是反映身体形态的重要指标。
合理的三围规格设计对于旗袍的版型效果和穿着舒适度至关重要。
目前,市面上的旗袍产品的三围规格设计存在一些问题。
一方面,部分旗袍的三围规格设计并不符合大众的身体特征,导致穿着时过紧或者过松,影响穿着的舒适度和美感;部分旗袍在设计时只注重了外观效果,而忽视了三围规格的合理性,造成了旗袍的版型效果不佳。
优化设计旗袍的三围规格具有重要的现实意义和实践价值。
二、优化设计旗袍三围规格的原则1. 确保版型效果:合理的三围规格设计应该可以使得旗袍在穿着时紧密贴合身体曲线,展现出优美的版型效果,而不应该出现过紧或者过松的情况。
2. 注重穿着舒适度:三围规格的设计应该考虑到人体的生理特点,避免束缚和压迫,保证穿着的舒适度,让人在穿着旗袍时感到自在和舒适。
3. 体现个性风格:不同的人具有不同的身体形态和喜好,优化设计旗袍的三围规格时需要考虑到不同人的个性化需求,尽可能满足不同人的穿着需求。
1. 充分了解穿着人群的身体特征和需求:在进行三围规格的设计时,需要充分了解目标穿着人群的身体特征和需求,采集大量的身体尺寸数据,并进行分析和综合,确定出合适的三围规格范围。
2. 结合人体工程学进行设计:人体工程学是一门研究人体与产品(以及工作环境)之间的适配关系的学科,可以为优化设计旗袍的三围规格提供一定的科学依据。
通过人体工程学的原理,可以确定出合适的三围规格范围,并进行合理的调整,以确保旗袍的穿着舒适度和版型效果。
序号名称尺寸(CM)备注文字说明1身高赤足站立, 测量从头顶到脚跟的距离。
2领围测量脖子的圆周长度 (从两侧锁骨的中心点开始,绕颈部一圈,再回到锁骨中心点)。
当布尺绕颈部一圈后, 须留一根食指尖可伸进去的宽度。
从侧面看,布尺会从颈部後方往前方些微向下倾斜, 并非呈现水平。
3夹圈(袖圈)测量手臂和肩膀接合处的圆周长度。
(测量方法: 从肩膀上方绕过腋下后,再回到肩膀上方, 围成一圈。
)4上手臂测量手臂上半部二头肌的圆周长度,也就是上手臂最宽的地方。
5手臂长手臂自然伸直垂下, 测量肩膀到手腕关节的长度。
旗袍详细尺码表6正面胸宽从左边腋下与前身结合点水平量至右侧腋窝与前身结合点的距离为前胸宽。
7胸围穿着内衣, 然後把布尺置于胸部最饱满的地方, 绕过腋下, 然後围成一圈。
请注意这不是您的内衣尺寸。
8胸距穿着内衣, 测量两侧胸部最高点 (BP点) 间的距离。
9后肩宽测量从一边的肩关节, 通过脖子后面骨头, 到另一边肩关节的距离。
布尺不会成直线, 而会有一点微弯。
10后背宽测量两侧腋下间的距离。
(布尺置于后背测量)。
11腰围腹部成自然放松状态, 将布尺沿着肚脐上方的腰围线围成一圈。
(肚脐上2cm,将软尺贴身测量一圈)12腹围腹部成自然放松状态, 用布尺从最宽的地方开始绕一圈, 布尺通常位于臀骨的上方处。
13臀围用布尺从臀部最宽的地方开始, 通过臀骨, 围绕一圈。
这时布尺处于臀部最宽的地方。
14正面胸高测量从肩膀最高点处到胸部最高点 (BP点) 的距离。
15正面腰节测量从肩膀最高点处,通过胸部最高点(BP点),然后到腰部最细处的长度。
16后肩到后腰长度测量从肩膀最高点处到后腰部最细处长度。
17裙长 正面腰到膝盖的长度(及膝裙)测量从正面腰围线到正面膝盖的长度。
18裙长 正面腰到脚踝的长度(长裙)测量从正面腰围线到正面脚踝的长度。
19后腰到脚跟长度测量从后腰围线到后脚跟的长度。
20衣长 从颈侧点经乳峰点(胸部最高点)到旗袍末端的距离。
无肩缝连袖的宽敞旗袍无肩缝的宽敞旗袍是五十年前普通穿用的,直线裁剪与宽敞为其特征,自单夹绒棉等,以至加毛皮的皮袍都有。
制图通常采用直接裁剪方法,先将其方法介绍如下:一布是以正面向内,先折宽度。
横宽是B/4+0.8或H/4+0.3,两者当中较大者加上5~6公分。
长度要折成衣长加下摆缝份。
(布料先竖着折叠,再横着折叠)上面的一层2片是前身,下面一层2片是后身。
首先将第一层布的下摆向内拉回1.5公分,成一斜线,最下层亦同,伸缩性的料子拉回一公分即可。
后身同法。
以其斜线为中心线。
上端所浮出来的分量作为小襟重叠掩盖部分。
在案板上面画一直线,将前后身的中心线对其此线,用针固定在案板上,然后开始制图。
在最上层的布上做前衣身之制图。
自A点往下量乳高尺寸、前腰长、中腰长、下腰长、开叉位置、衣长等,并作垂直线同时做上胸围线、腰围线、中腰围线、臀围线、下摆线等记号。
在这些线上记下各部位的宽度,因为是宽敞的所以胸围(B)、腰围(W)、中腰围(MH)、臀围(H)的尺寸在此加宽,图中用长方形各自内的数字来表示制图尺寸。
如果想使其更宽敞的时候,可以再加宽份。
其次决定前领口与抬肩位置,并以抬肩下两公分处为大襟的终点。
大襟线要加0.5公分的缝份。
自上面一片布剪开人中的长度布端如点线位置裁剪,剪至中心前线,即将前中心剪到A点。
领口处剪Y字形缺口需注意不要剪得太深(只有(a)的长缺口要连第二片布一起剪,(b)的只在第一片布上。
剪Y字形的缺口)翻开第一片布的肩位部分,第二片布要在剪入缺口处重叠1公分并贴合。
1公分是需加在人中的分量。
二所翻开第一片布,把剪入Y字形缺口部分稍微打开,用熨斗向斜方向拉熨开。
三把所翻开的肩的部分回复原位置。
并在肩的部分与下层合拢拉平,则在大襟上重叠2公分,即在前中心拉熨开的部分使超出中心线约0.6公分,这一部分作为小襟缝份。
在胁边大襟处也有重叠2~3公分。
自腰围线上6~7公分处,画出胸褶的中心线,褶份是2.5公分四如4-a折叠胸折分,重新量取胸围宽与抬肩尺寸,在肩线的延长线上量取袖长,决定袖口尺寸,与抬肩线连结。