人教高中地理必修二第二章第一节教案
- 格式:doc
- 大小:17.00 KB
- 文档页数:2
§2.1城市空间结构一、教学目标:1、理解并学会分析城市形成的区位条件2、掌握城市的空间结构特点及其影响因素3、能够判断城市功能区并且解释理由4、掌握中心地理论的内容二、核心问题:1、城市区位分析2、城市功能区的特点及其影响因素1)掌握功能区的特点,依据功能区的特点,学会判断功能区2)依据影响功能区布局的因素,判断功能区并解释其成因3)分析影响地租高低的因素4)根据功能区的分布,判断城市形态及其影响因素3、中心地理论三、重难点分析(一)重点:1、城市区位分析2、中心地理论(二)难点:城市空间结构特点及其影响因素四、课时安排:4课时五、教学过程(一)导入新课我们生活在集宁这个较大城市,那么什么是城市呢?城市有什么特点呢?(二)讲授新课一、城市的含义及其特点:1、含义:人口达到一定规模,从事非农产业,一定地域的政治、经济、文化中心。
2、城市的特点:人口和产业活动密集(密集性);生产效率和经济效率比较高(高效性);交通运输和信息交流相对发达(动态性)(与乡村相比)(承转)提问:我国的大城市大分布在什么地区?为什么?城市的分布(布局、选址)受那些因素的影响?二、城市区位分析1、区位:是指某一事物与其它事物的空间关系(影响事物布局在这里的影响因素)思考1:地理事物有哪些,可以分为几大类?(承转)区位因素就是影响某一事物布局(分布)在这里的因素2、城市区位分析1)自然地理区位:①地理位置:②气候----人的分布---城市(中低纬度地区,沿海200km范围内居住60%以上的人口)③地形—平原地区,地形平坦,便于农耕,有利于发展交通,便于联系;节省建筑投资,最适宜人居住高原:低纬地区,城市建在高原面上,例如巴西高原—凉爽中高纬地区,城市建在河谷地区,例如太原建在汾河谷地,青藏高原的城市—河谷地区④河流:提供水;防御功能;水运;河谷地区,土壤肥沃,适合农耕两河交汇处---重庆(嘉陵江)、宜宾(岷江)、攀枝花(雅龚江)、武汉(汉水)通航段的起点和终点(长江宜宾---上海),注意:河流的起点,一般无城市过河点:伦敦;赣州河流入海口:上海河流的曲流处,河心岛,建城市,河流起到防御功能2)人文区位①资源---开采资源,吸引人迁移,建立城市,目前存在转型的问题②交通---交通枢纽、交通干线两侧。
地理必修二第二章教案教案标题:探索地球的内部结构教学目标:1. 理解地球的内部结构,包括地球的构造、地壳板块运动和地震活动。
2. 掌握地球内部的构造特征和地震的成因。
3. 培养学生的观察能力、实验能力和团队合作精神。
教学重点:1. 地球的内部结构和构造特征。
2. 地壳板块运动和地震活动的原因和影响。
教学难点:1. 地球内部结构的三层模型的理解和应用。
2. 地壳板块运动和地震活动的关系及其对地球表面的影响。
教学准备:1. 多媒体设备和投影仪。
2. 实验材料:模型球、破碎的岩石、地震波模型等。
3. 教学资源:地理教科书、地球内部结构的图表、地震活动的实例等。
教学过程:一、导入(5分钟)1. 利用多媒体设备展示一些地震活动的图片或视频,引起学生对地球内部结构的兴趣。
2. 引导学生思考:地球是如何形成的?地球的内部是什么样的?二、知识讲解(15分钟)1. 介绍地球的内部结构,包括地壳、地幔和地核。
2. 利用多媒体设备展示地球内部结构的图表,帮助学生理解地球的三层模型。
3. 解释地球内部结构的特点和相互作用。
三、实验探究(20分钟)1. 将模型球切开,展示地球的内部结构,并解释每个部分的特点。
2. 制作地震波模型,通过实验演示地震波在地球内部的传播路径。
3. 引导学生进行实验观察,并记录实验结果。
四、知识巩固(15分钟)1. 分组讨论:请学生分成小组,共同探讨地壳板块运动和地震活动的关系。
2. 每个小组选择一个实例,展示地壳板块运动和地震活动的影响。
3. 学生进行展示,并互相评价。
五、拓展延伸(10分钟)1. 提出问题:地壳板块运动和地震活动对人类有什么影响?如何预防地震灾害?2. 引导学生进行思考和讨论,提出解决方案。
六、总结反思(5分钟)1. 总结地球的内部结构和地壳板块运动的重要性。
2. 学生反思本节课的学习收获和困惑,并提出问题。
教学评估:1. 学生实验记录和观察结果。
2. 学生小组讨论和展示的内容和表现。
第二章资源、环境与区域发展第一节区域发展的自然环境基础一、自然条件与区域发展1.自然条件对区域发展的影响(1)区域发展离不开自然条件,如地理位置、自然要素等,特别是在古代。
(2)自然条件只是重要条件,但不是唯一条件。
2.人类为了生存和发展,需要改造自然(1)改造自然,必须遵循自然规律,谋求人地和谐。
(2)如果人类活动违背自然规律,虽然在短期内能够获得经济效益,终究会受到大自然的惩罚。
二、自然资源与区域发展1.自然资源是区域发展的物质基础(1)在不同发展阶段,影响区域发展的自然资源种类不同。
①在农业社会,土地资源对区域发展具有重要影响。
②在工业社会,矿产资源对区域发展影响较大。
(2)在一定生产力水平下,自然资源丰富程度是区域发展的重要基础。
①一种重要能源或关键性矿产资源的发现与开发,会使区域经济发生根本性改变。
②有的区域矿产资源贫乏,成为制约区域发展的重要因素。
(3)自然资源的种类和储量区域分布与组合极不平衡,有的区域不仅自然资源种类多而且数量大,对其经济发展起到很好的支撑作用。
2.自然资源的开发、利用是区域发展的关键(1)有的区域矿产资源丰富,但过度依赖矿产资源,也会制约区域经济的发展。
(2)有些国家矿产资源贫乏,却并未阻碍其经济发展。
【思考】日本地域狭小,资源贫乏,第二次世界大战后却逐步发展成为一个经济发达国家,对此谈谈你的看法。
答案第二次世界大战后,日本利用当时国际市场上充足、稳定、价格便宜的燃料和原料,以及对工业产品巨大的需求量,发挥当时日本国内素质较高、价格较低的劳动力以及优良港湾的优势,大力发展本国经济。
探究点一自然条件与区域发展材料一岷江发源于四川北部,穿行于高山峡谷,出岷山后向南从成都平原西缘穿过。
都江堰坐落在成都平原西部的岷江上,工程由分水鱼嘴、飞沙堰、宝瓶口等部分组成,两千多年来一直发挥着防洪、灌溉的作用,使成都平原成为水旱从人、沃野千里的“天府之国”。
材料二下图为都江堰水利工程示意图。
人教版高中地理必修二全套教案
第一课时:介绍地理学
- 课程目标:了解地理学的基本概念和研究内容,培养地理思维和观察能力。
- 教学重点:地理学的定义和内容。
- 教学内容:
- 什么是地理学?
- 地理学的基本领域和研究内容。
- 地理思维和观察能力的培养。
- 教学方法:讲授结合实例,引导学生观察和思考。
第二课时:地球的形状与结构
- 课程目标:了解地球的形状和内部结构,理解地球为什么具有这样的形状。
- 教学重点:地球的形状和内部结构。
- 教学内容:
- 地球的形状是什么?
- 地球的内部结构有哪些层次?
- 地球形状和内部结构的形成原因。
- 教学方法:讲授结合实例,使用模型和图表进行解释。
第三课时:地球运动的基本形式
- 课程目标:了解地球的自转和公转运动,认识地球季节的形
成原因。
- 教学重点:地球的自转和公转运动,季节的形成原因。
- 教学内容:
- 地球的自转运动是什么?
- 地球的公转运动是什么?
- 地球季节的形成原因。
- 教学方法:讲授结合实例,使用动画和图片进行演示。
...
(依次编写其他课时的教学内容、目标和重点,按照教材的章
节顺序进行排列)
课程评价
- 课程评价方法:考查学生对地理基本概念和知识的理解程度,观察学生的地理思维和观察能力是否得到提高。
- 评价工具:笔试、口头回答问题、观察记录等。
- 评价标准:能准确描述地理学的基本概念和内容,具备一定的地理思维和观察能力。
新人教版高中地理必修二全册教案第一课单元导入与全册导读
研究目标
- 理解地理学科的定义和研究对象
- 了解本册教材的研究内容和研究目标
教学重点
- 理解地理学科的定义和研究对象
教学难点
- 理解地理学科的研究内容和方法
教学准备
- 教材《新人教版高中地理必修二全册》
- 多媒体设备
教学过程
1. 导入:引导学生思考地理学的定义和研究对象,并进行简单
的讨论。
2. 展示本册教材的研究内容和研究目标,激发学生的研究兴趣。
3. 提出教学重点和难点,并解释相关概念和知识。
4. 引导学生思考地理学的研究内容和方法,引发学生对地理学
科的兴趣和思考。
5. 结束本节课的教学,布置相关预作业。
教学反思
本节课通过引导学生思考和讨论,帮助他们理解地理学的定义
和研究对象。
同时,通过展示本册教材的学习内容和学习目标,激
发了学生的学习兴趣。
在教学过程中,教师应注重引导学生思考和
发散思维,培养他们对地理学科的兴趣和思考能力。
在未来的教学中,可以通过更多的案例分析和实地调研等方式,加深学生对地理
学的理解和实践能力。
让学生成为课堂的主人2.1“乡村和城镇空间结构”的教学设计教材版本:人民教育出版社地理必修(2)章节:第二章第一节一、教学目标结合实例,解释乡村和城镇内部的空间结构,说明合理利用城乡空间的意义。
二、教学重点:影响人口分布的因素。
三、教学难点:影响人口分布的因素。
四、教学方法问题引导法、讨论法、辩论法、材料分析法、多媒体辅助教学。
五、教学过程[新课导入]:出示“广西大圩古镇”图,导入。
[新课教学]:一、乡村的土地利用1.经济活动乡村是以农业经济活动为主的地区。
2.用地类型依据农业生产的特点,农业用地可分为耕地、林地、草地、水域等不同类型。
3.乡村内部空间结构(1)农业用地一般分布在村落的周围。
为了方便生产,农业用地一般分布在村落的周围。
例如:在我国川西平原部分地区,田地紧密围绕在村落住宅的周边(图2.2)。
(2)以公共服务设施为中心,住宅往往由此向外环绕分布。
乡村以农业用地和居住为主。
当乡村发展到一定规模时,村落出现了一些满足居民社会需求的公共设施,以提供祭祀、聚会、娱乐、商业、医疗、教育等多种服务。
这样,村落内部土地利用出现了简单的分化,以公共服务设施为中心,住宅往往由此向外环绕分布(图23)。
二、城镇内部空间结构1.经济活动城镇包括城市和镇,是以非农业经济活动为主的地区。
2.用地类型城镇里人口相对较多,经济活动多样,出现了土地利用的专业化,往往会形成不同的功能区,如居住区、商业区、工业区等(图24)。
有些大城市因为功能复杂,还会形成其他的功能区,如行政区、文化区、旅游休闲区、生态区等。
城镇不同的功能区之间一般没有明确的界线,某一种功能区以某利用方式为主,可能兼有其他类型的用地。
如,居住区里常常也有商店,只是商店用地所占的比例较低而已。
(1)居住区是城镇中广泛分布的一种功能区。
图为我国浙江杭州某居住区。
(2)商业区多位于城镇中心、交通干线的两侧或街角路口,主要为点状或条状分布。
大城市的中心往往形成中央商务区。
第一节乡村和城镇内部的空间结构一、乡村和城镇1.乡村:一般是以从事农业活动的农业人口为主的聚落,规模较小。
2.城镇:一般是以非农业人口为主的聚落,规模较大,尤其是规模更大的城市,是一定地域范围内的政治、经济和文化中心。
二、乡村内部的空间结构1.乡村内部功能分区(1)公共空间:村民进行各种活动和交流的场所,常在乡村中心。
(2)居住区:村民日常居住的地方,主要由房屋和院落组成,一般位于公共空间的周围。
(3)生产区:农业生产直接或间接利用的土地,包括耕地、园地、林地、牧草地、养捕水面、农田水利设施及田间道路等,位于居住区的周围。
2.影响因素:自然环境、社会经济及风俗文化等。
3.发展变化及保护(1)变化特点:新建的乡村居住区多呈现整齐划一的格局。
(2)既应注意对历史文化建筑的保护,又要注意突出乡村特色。
三、城镇内部的空间结构1.城镇功能区:城镇中同一类要素和活动在空间上的集聚。
2.内部功能区(1)概念:城市内部各功能区之间的相对位置关系,形成了城市内部的空间结构,被概括为同心圆、扇形和多核心等不同模式。
(2)形成原因①历史原因:城市发展初期形成的功能分区延续下来,发展成为现代城市的功能区。
②经济原因:在城市内部,不同区域的土地利用价值相差很大,城市中心土地价格昂贵,一般为商业区,往外依次为住宅区和工业区。
③交通原因:不仅影响城市的发展规模,而且影响城市发展的空间形态和各功能区的分布与发展。
④社会原因:由于各种社会群体的社会地位、生活方式和宗教信仰的不同而形成不同的居住区和活动区。
⑤行政原因:政府通过制定政策和进行城市规划,合理引导或明确划定不同功能区。
四、合理利用城乡空间1.合理利用城乡土地,建设资源节约型城乡。
2.建设良好人居环境,构建环境友好型城乡。
3.处理好各种关系,建设和谐的城乡。
一、判断题1.乡村内部的空间结构一般由公共空间、居住区和生产区三部分组成。
( )2.乡村内部空间结构不能体现人类生产、生活与周围环境的相互关系。
(新教材)统编人教版高中地理(必修第二册)全册优质教案目录第一章人口第一节人口分布第二节人口迁移第三节人口容量第二章乡村和城镇第一节乡村和城镇空间结构第二节城镇化第三节地城文化与城乡景观第三章产业区位因素第一节农业区位因素及其变化第二节工业区位因素及其变化第三节服务业区位因素及其变化第四章交通运输布局与区域发展第一节区域发展对交通运输布局的影响第二节交通运输布局对区域发展的影响第五章环境与发展第一节人类面临的主要环境问题第二节走向人地协调——可持续发展第三节中国国家发展战略举例第一节人口分布第一章人口第一节《人口分布》【课程标准】普通高中地理课程标准 (2017)“内容标准2.1运用资料,描述人口分布、迁移的特点及其影响因素,并结合实例,解释区域资源环境承载力、人口合理容量。
”【教材分析】本节以一个“卫星影响世界地图”这一情境设计和提问导入,以使学生能在真实的情境中带着问题开始本节内容的学习。
本节讲述世界人口分布大势和特点,阐述自然、人文诸因素对人口分布的影响,回答了两个基本问题:世界人口主要分布在哪儿?为什么?在讲述人口分布及其影响因素时,教材采用了由一般到个别、由现象到本质的分析方法。
本节共有两个标题:“世界人口的分布”、“影响人口分布的因素”。
第一个标题聚焦世界人口的分布。
教材先安排图 1.2“世界人口的分布(2014年),引导学生仔细观察,从图中发现世界人口分布的不均衡性。
接着从纬度、距海岸远近、海拔三个方面,利用数据进一步描述世界人口分布的特点。
在描述人口分布特点之后,本节第二个标题结合实例,引导学生从自然和人文两个方面,分析制约世界人口分布状况的诸多影响因素。
这样层层深入,由浅人深,有助于学生掌掘比较完整的知识和分析问题的思路,培养学生的综合思维。
另外,课后还有一个“活动”教学和“自学屋”。
【教学目标与核心素养】(一)教学目标1.运用世界、国家或地区等图文资料,描述世界人口分布的特点。
人教版高中地理选择性必修二第二章资源、环境与区域发展第2节生态脆弱区的综合治理(第一课时)本课时是从两个方面进行分析和讲解的:1.生态脆弱区。
概括了我国生态脆弱区的基本特点:面积大,类型多,分布广。
2.北方农牧交错带的土地退化及原因。
分别从自然原因和人为原因两个方面分析其对该地区土地退化的影响。
区域认知:运用资料,说出北方农牧交错带自然环境的特点。
综合思维:运用资料,说出生态脆弱区自然环境的特点。
地理实践力:运用资料,以北方农牧交错带为例,说明其存在的环境与发展问题以及综合治理措施。
人地协调观:归纳学习某生态脆弱区自然环境的特点、存在的环境与发展问题,以及综合治理措施的一般方法。
北方农牧交错带的土地退化及原因新课导入:贵州喀斯特山区石漠化观看视频并思考:(1)什么是喀斯特地貌?它有什么典型特征?可溶性岩石(如碳酸盐岩、硫酸盐岩等)在流水作用下所形成的地貌。
典型特征:奇峰林立,地表崎岖,岩石绚丽。
地表常见有石芽、石林、峰林、溶沟、漏斗、落水洞、溶蚀洼地等形态;而地下则发育着地下河、暗湖、溶洞。
溶洞内有多姿多彩的石笋、钟乳石和石柱等。
(2)贵州喀斯特地区为什么出现了大面积的石漠化?自然原因:1.西南地区降水丰富且强度大,容易发生水土流失;2.地形崎岖,植被不良,遇到暴雨,容易发生水土流失;3.石灰岩广泛分布,抗风化能力较强,成土过程缓慢,土层薄,土壤流失后岩层暴露,土壤再生很难形成;人为原因:破坏植被,加剧水土流失。
生态脆弱区的定义、特点定义:指生态系统抗干扰能力弱、易于退化且难以恢复的地区。
主要分布区:干湿交替、农牧交错、水陆交界、森林边缘、沙漠边缘等地区。
主要特点:面积大,类型多,分布广。
土地退化表现:土地沙化、石漠化、土壤侵蚀、土壤盐碱化、土壤肥力下降等。
阅读课本第一部分并结合所学知识,思考以下问题:追问:石漠化与贫困为什么喀斯特地区总是与贫困交织在一起?《我国南方喀斯特山区石漠化恶性循环图》北方农牧交错带的土地退化及原因北方农牧交错带:指农区与牧区的过渡地带,也是半湿润地区与半干旱地区的过渡地带。
第一节中国黄土高原水土流失的治理1.歌诀法记忆黄土高原水土流失的原因自然条件很特殊,地表破碎遭侵蚀;直立干燥抗蚀差,遇到急雨易崩塌。
构造运动较剧烈,谷坡陡峭滑坡易;植被稀少缺保护,削减雨水能力低。
人类活动是诱因,开荒伐林过牧齐;采矿修路挖窑洞,水土流失不为奇。
2.概括法记忆水土流失的治理措施包括生物措施和工程措施。
生物措施主要是植树种草,但要因地制宜,宜林则林,宜草则草。
工程措施包括兴修水库、打坝淤地、修建水平梯田。
水土流失的原因和危害1.区域可持续发展中的环境问题(1)区域可持续发展的内容:(2)环境可持续发展需要解决的问题:环境污染和生态破坏等。
2.水土流失的原因(1)水土流失的自然原因:(2)水土流失的人为原因:①长期农业生产过程中造成的森林和草原被毁,使地表的抗侵蚀性减弱。
②不合理利用土地造成恶性循环,如过度开垦、过度放牧、乱伐林木、开矿和无计划地修建窑洞等。
3.水土流失的危害图表解读黄土高原的范围和地形图[信息获取](1)黄土高原位于太行山以西,乌鞘岭以东,秦岭以北,古长城以南。
横跨青、甘、宁、内蒙古、陕、晋、豫七省区大部分或一部分。
(2)黄土高原地势由西北向东南倾斜,海拔多在 1 000~2 000m。
地表千沟万壑,支离破碎。
(3)黄土高原位于我国的季风区还是非季风区?该区域降水有何特点?对黄土高原的水土流失有何影响?提示:根据我国季风区与非季风区的界线,我们可以看出黄土高原位于我国的东部季风区,并且处于季风区向非季风区的过渡地带,具有降水集中、多暴雨的特点。
黄土高原降水集中和多暴雨是导致水土流失的主要原因。
问题探究“九曲黄河万里沙,浪淘风簸自天涯。
如今直上银河去,同到牵牛织女家。
”——唐·刘禹锡《浪淘沙》思考探究:黄河是世界上含沙量最大的河流,你知道黄河中的泥沙来源于哪里吗?提示:主要来自黄土高原的水土流失。
知识升华一、黄土高原水土流失的原因1.自然原因黄土高原的水土流失是地貌、黄土、气候和植被等多种因素共同作用下产生的。
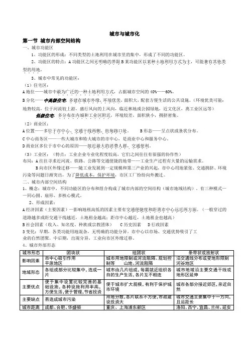
城市与城市化第一节城市内部空间结构一、城市功能区1、功能区的形成:不同类型的土地利用在城市里的集中,形成了不同的功能区。
2、功能区的特点:A功能区之间无明确的界限................,可能兼有其他类......B某功能区以某种土地利用方式为主型的用地....。
3、城市中常见的功能区:(1)住宅区:A地位——城市中最为广泛的一种土地利用方式.............,占据城市空间的40%——60%。
B分化——中高级住宅,多建在城市外缘,环境优美............,面积大,配套方便生活的公共设施。
(环境优美可能:地势较高,位于河流较上游,盛行风向的上风向,临近林地或公园绿地,近文化区,离工业区远等)低级住宅,多分布在内城和工业区附近............,环境较差,面积狭小,拥挤密集。
(2)商业区:A位置——多位于市中心、交通干线两侧、街角路口处..................。
B形态——呈点状或条状分布。
C中心商务区——一些大城市和特大城市的市中心,是商业中心和服务中心。
D商业区多位于市中心的原因——接近最大的消费人群,交通便利..............。
(3)工业区:(特点:工业企业专业化程度较高,它们之间往往有很强的协作性)布局:A往往寻求近河流、铁路、公路等交通便捷的地带——工业生产过程有大量的运输需求。
B向市区外缘迁移——随工业发展到一定规模和第三产业的兴起,市中心用地紧张、交通拥挤、环境污染等问题日渐突出,为了降低成本,保护环境,市区工厂纷纷向外搬迁。
二、城市内部空间结构1、概念:城市中,不同功能区的分布和组合构成了城市内部的空间结构(城市地域结构)。
有三种模式——同心圆、扇形、多核心模式。
2、形成因素:A经济因素(主要因素)—影响地租高低的因素主要有交通便捷度和距离市中心远近两方面................。
(一般穿过的道路越多或距交通干线越近,土地租金越高;距市中心越近,土地租金也越高)B社会因素(收入、知名度、种族或宗教团体) C历史因素 D行政因素3变化:早期,各类功能用地混杂,无明确的功能分异。
《乡村和城镇空间结构》教案教学目标1.结合实例,说明乡村的土地利用类型和分布。
2.运用实例和资料,说明城镇内部主要功能区主要特点和分布。
3.通过实地调查,分析学校所在地区某城市功能区的形成和变化。
4.结合实例,理解合理规划乡村与城镇的空间结构的重要性,树立人地协调发展的观念。
重点难点【教学重点】1.结合实例,分析城镇的内部空间结构。
【教学难点】1.理解城镇内部空间结构的形成因素。
2.说明合理利用城乡空间的意义。
第1课时教学过程【课程引入】出示材料:诸葛村视频、诸葛村内外平面示意图此处引用平台上的资源【知识解析】诸葛村空间结构师:诸葛村位于浙江省兰溪市,其村落布局宛如八卦图。
村落的中心为钟池,一半水塘一半陆地,两面各设一口水井,形成极具象征意义的鱼形太极图。
钟池周围分布有八条巷道,多数民居沿着巷道分布。
诸葛村是聚落的一种表现形式,村中民居和祠堂等建筑如何分布?带着这些问题,我们开始今天的学习。
【讲授新课】(板书)乡村和城镇的空间结构师:聚落是人类各种形式聚居地的总称,它既是人们居住、生活、休息和进行活动的场所,也是人们进行劳动、生产的场所。
聚落有哪两种形式?生:(可能的答案)乡村、城镇。
出示视频:乡村和城镇聚落师:对比不同类型的聚落景观图,思考二者的差异。
出示表格:乡村与城镇的区别师:请从聚落规模、交通特点、人口分布、建筑特点、生产方式的角度比较乡村和城镇的特点。
生:(可能的答案)乡村是以农业经济活动为主的地区,规模较小,交通不便,人口稀疏,建筑多为低层建筑;城镇以非农业经济活动为主的地区,规模较大,交通便利,人口密集,建筑密集且高……出示图片:诸葛村鸟瞰图和平面示意图师:诸葛村属于乡村聚落,请大家观察诸葛村鸟瞰图和平面示意图,思考1.诸葛村的土地利用形式有哪些?生:(可能的答案)农业用地、居住用地、公共设施用地。
(板书)乡村的土地利用2.不同利用形式的土地分布在哪里?生:(可能的答案)农业用地分布在村落的外围;居住用地分布在农业用地之内,公共设施用地之外;公共设施用地分布在乡村中部……师:农业用地按照农业生产特点大致可分为耕地、林地、草地、水域等不同类型。
高一地理必修二第二章第一节教案高一地理必修二第二章第一节教案作为一无名无私奉献的教育工作者,有必要进行细致的教案准备工作,借助教案可以更好地组织教学活动。
教案应该怎么写才好呢?下面是小编为大家整理的高一地理必修二第二章第一节教案,欢迎大家借鉴与参考,希望对大家有所帮助。
一、三维目标知识与技能:1、理解城市形态与地理环境的关系2、结合实例分析城市各功能区的形成及区位特征3、培养学生整理、分析资料的能力和把获得的有用信息、结论加以表达的能力过程与方法:1、自主探究法2、读图分析、讨论法情感、态度与价值观:引导学生关注社会、关注生活,增强学生对城市发展的参与意识二、教学重点城市的地域形态;城市地域结构特点;经济因素在城市地域功能分区中的作用。
三、教学难点城市地域形态的形成与地理环境的关系。
经济因素在城市地域功能分区中的作用。
四、教具准备:多媒体课件、教学挂图、自制图表等五、课时安排:2课时六、教学过程:第一课时新课导入:城市是人类文明的中心,世界近50%的人口居住、生活在城市。
随着世界经济的发展,城市的规模在不断地扩大,新的城市在不断涌现,这就是城市化。
在第二章中我们一起来探讨城市以及城市化。
板书:第一节城市的内部空间结构城市形态师:请同学们阅读教材18页图2、1,注意观察比较三幅图中城市的形态,想想城市外部形态之所以不同和哪些因素有关。
(学生看图)总结:成都是团块状是因为在平原上;兰州沿着黄河谷地延伸呈条带状;重庆地处长江和嘉陵江的交汇处,又是丘陵地区,地形崎岖不平,呈分散状。
由此我们可以知道,城市形态收地形、水系和交通线路的影响。
过渡:城市的形态差异不仅表现在外部形态的不同,在城市的内部,不同的土地有不同的利用方式,形成城市的不同功能分区,从而形成不同城市内部不同的空间结构。
板书:二、城市土地利用和功能分区(指导学生阅读教材18-21页的内容,采取自学—指导的教学方法,思考并回答下列问题)1、城市中的土地有那些主要的利用方式?(商业用地、住宅用地、工业用地、政府机关用地、交通用地和农业用地等不同类型)2、阅读教材图2、2,观察城市中有哪些主要的功能区?分别是怎样形成?不同功能区有明确界线吗?(主要有商业区、工业区和住宅区。
人教版地理必修2第二章第一节《城市内部空间结构》教学设计课程标准及教学目标的设定●运用实例,分析城市的空间结构,解释其形成的原因。
对该条课程标准的理解及教学目标的设定本条“标准”有三个要求,这三个要求在能力要求上具有明显的层次性。
①要会分析城市的空间形态和城市的功能分区(土地利用)两个方面。
所谓会“分析”,是指会在城市地图上,说出城市具有什么土地利用方式和功能分区,并归纳出这种分布的特点;②会解释这种结构特点的形成原因;③会使用实例进行分析说明。
考虑到高中阶段学生心理和认知特点,本条标准并未将学习的要求定位在完整掌握目前广为承认的关于城市空间结构的理论(如同心圆地带理论、梯度理论、扇形理论、城市内部的中心地结构理论等)上,而是定位在能用这些理论中反映出来的地理原理来理解城市内部空间结构的形成和差异。
至于“要学习几个理论”、“学习哪个理论”、“要掌握某个理论中的哪些概念或原理”等问题,该条标准亦未作出具体的规定,而是强调“运用实例”,对具体城市的空间结构进行分析,并进而理解其形成的原因,进而在此基础上帮助学生形成初步的地理思想。
基于以上理解:对本条标准进行细化,可以设定以下教学目标:1、能运用城市地图,辨析其空间形态类型(集中式:团块状、条带状;分散式:组团状)。
2、能以某个具体城市为例,运用地图,分析其空间形态与地形、水系和交通线等因素的关系,理解其城市空间形态的形成原因。
3、能以某个具体城市为例,说出该城市的土地利用类型(商业用地、工业用地、政府机关用地、住宅用地、休憩及绿化用地、交通用地和农业用地)。
4、能以某个具体城市为例,运用地图,分析其功能分区的结构及各个功能分区的分布和土地利用方式的特点。
5、能说出地租与交通便捷程度和距离市中心远近的关系,并根据各类土地利用方式在城市不同位置的付租能力说明城市功能分区形成原因。
6、能以某个具体城市为例,说明城市内部空间结构是发展和变化着的。
7、掌握运用城市地图,进行城市形态和城市空间结构分析的方法,形成初步的地理思想。
高中地理人教版必修二第二章城市与城市化[教案]
第一节城市内部空间结构(第1课时)
●三维目标
[知识与技能]
1.理解城市形态与地理环境的关系
2.结合实例分析城市各功能区的形成及区位特征
3.培养学生整理、分析资料的能力和把获得的有用信息、结论加以表达的能力
[过程与方法]
1.自主探究法
2.读图分析、讨论法
[情感、态度与价值观]
引导学生关注社会、关注生活,增强学生对城市发展的参与意识
●教学重点
城市的地域形态;城市地域结构特点;经济因素在城市地域功能分区中的作用。
●教学难点
城市地域形态的形成与地理环境的关系。
经济因素在城市地域功能分区中的作用。
●课时安排
2课时
●教学过程
[新课导入]补充:城市在区域中的作用——城市是区域的管理中心;城市是区域的服务中心;城市是区域的经济增长中心
一、城市土地利用和功能分区:
1.城市中土地的利用形式:
同类活动在城市空间上的集聚——形成功能区
2.功能分区的实质:城市土地利用方式的不同
3.功能分区的特点:功能分区是相对的,不是绝对的
一是各功能区之间无法划分明确的分界线;二是在同一个功能区中,只是该功能用地所占比例较大,其他功能用地所占比重较小而已。
4.功能区的主要类型:
(1)住宅区:
城市中最广泛的一种土地利用方式,占城市空间的40%~60%
①高级住宅区:多建在城市的外缘,要求环境优美、配套设施齐全
②低级住宅区:多建在内城或工业区附近,条件较差
(2)商业区:
①分布原则:市场最优原则——城市的几何中心
交通最优原则——交通干线两侧或街角路口处
②中心商务区(CBD):
它是经济活动最为繁忙的地方;人口数量昼夜差别很大;建筑物高大稠密;内部有明显
的功能分区(水平和垂直的分布)
(3)工业区:
①分布在城市的外缘或郊区,靠近资源产区或交通线
②目的在于降低生产成本,保护城市环境
[活动]P21
●板书设计
●教学反思
第一节城市内部空间结构(第2课时)
●教学过程
[新课导入]城市内主要的功能区及分布特点?
二、城市内部空间结构的形成和变化:
1.城市地域结构:不同功能区的分布和组合
2.地域结构的模式:
(1)同心圆模式:多分布于平原地区,例如——成都
(2)扇形模式:在交通的影响下,各功能区沿着交通线呈扇形或楔形向外扩展,例如——沈阳
(3)多核心模式:由于地价高、交通和居住拥挤等原因,远离中心的郊区也出现了新的核心,例如——重庆
3.影响城市地域结构的因素:
①经济因素:土地的付租水平——距离市的远近;交通的通达性
[分析]P23图
②收入:主要影响不同的住宅区
③知名度:
④种族和宗教:
⑤城市历史:
4.城市内部空间结构的变化:功能区混杂——明显分区
●板书设计
●教学反思。