基于matlab的u形管式换热器优化设计
- 格式:docx
- 大小:10.95 KB
- 文档页数:3
分类号密级U D C 编号本科毕业论文(设计) 题目MATLAB在导热问题中的运用所在院系数学与数量经济学院专业名称信息与计算科学年级 05级学生姓名朱赤学号 0515180004指导教师周瑾二00九年四月文献综述1、概述MATLAB是一个为科学和工程计算而专门设计的高级交互式的软件包。
它集数值分析、矩阵运算、信号处理和图形显示于一体,构成了一个方便的、界面友好的用户环境。
在这个环境下,对所要求解的问题,用户只需简单的列出数学表达式,其结果便以数值或图形方式显示出来。
MATLAB中有大量的命令和事先定义的可用函数集,也可通称为MATLAB的M文件,这就使得用它来求解问题通常比传统编程快得多;另外一点,也是它最重要的特点,易于扩展。
它允许用户自行建立完成指定功能的M文件。
从而构成适合于其它领域的工具箱。
MATLAB既是一种编程环境,又是一种程序设计语言。
它与其它高级程序设计语言C、Fortran等一样,也有其内定的规则,但其规则更接近于数学表示,使用起来更为方便,避免了诸如C、Fortran语言的许多限制,比方说,变量、矩阵无须事先定义;其次,它的语句功能之强大,是其它语言所无法比拟的,再者,MATLAB提供了良好的用户界面,许多函数本身会自动绘制出图形,而且会自动选取坐标刻度。
传热学是一门研究由温差引起的热能传递规律的科学,其理论和技术在生产、科学研究等领域得到了广泛的应用。
在能源动力、建筑建材及机械等传统工业部门中,传热学理论的应用解决了这些部门生产过程的热工艺技术,而在新能源利用、军事高科技等新技术领域中,它甚至对一些关键技术起到了决定性作用。
传热过程是传热学研究最基本的过程之一,传统的数学分析解法只能解决相对简单的传热问题,而在解决复杂的实际传热问题时,数学描述和求解都很困难。
随着计算机技术的兴起,解偏微分方程组等早期不能被很好解决或模拟的部分已逐渐被人们完成。
同时,计算机技术的发展,尤其是MATLAB的出现,不但解决了很多较复杂的问题,也大大促进了传热学理论的发展。
U型管式换热器设计
首先,U型管式换热器的结构设计要考虑到流体在管内的流动情况以及换热管的换热能力。
由于U型管式换热器采用U型管作为热交换管,其双管道设计可以使两种不同介质在管内同时进行换热。
因此,在设计U型管式换热器时要保证两种介质的流量分别在两个管道内均匀分布,并且流体之间不能相互混合。
为了实现这一目的,可以在管道内部加入隔板或者采用平行的管道。
其次,选择合适的换热管材料也是U型管式换热器设计中必不可少的一项工作。
换热管材料需要满足介质的特性以及工艺要求。
一般来说,常用的换热管材料包括不锈钢、碳钢、铜及铜合金等。
选择合适的换热管材料可以提高换热效率并且延长换热器的使用寿命。
另外,在U型管式换热器的热工计算中,需要考虑到换热面积、热载荷以及热媒等因素。
换热面积可以根据实际需要进行计算,一般使用单位面积的对流换热系数与换热器的换热面积进行乘积来计算总换热面积。
热载荷是指每小时热媒需要吸收或释放的热量,根据实际生产过程中的需求进行合理选取。
最后,根据热媒流体的特性确定热媒的出口温度和入口温度,进而计算出所需的冷却水量或者加热水量。
在设计U型管式换热器时还需要考虑到管壳两侧的介质流动阻力及换热媒体的温度降低。
为了降低介质流动阻力,可以合理设计进出口管道的位置,保证流体在管内的流动速度均匀,减小流动阻力。
同时,为了充分利用能量,减小换热媒体的温度降低,可以采用多级换热器或者增加管道长度来提高换热效果。
综上所述,U型管式换热器的设计需要综合考虑结构设计、换热管材料的选择以及热工计算等多个因素。
合理的设计可以提高换热效率,满足工业生产中的热交换需求。
u型管式换热器毕业设计U型管式换热器毕业设计导言换热器是工业领域中常见的设备,用于将热能从一个介质传递到另一个介质。
U型管式换热器是一种常见的换热器类型,它具有结构简单、传热效率高等优点,因此在许多工业领域得到广泛应用。
本文将探讨U型管式换热器的毕业设计,包括设计原理、结构优化和性能评估等方面。
设计原理U型管式换热器的设计原理基于热传导和对流传热的基本原理。
换热器内部由一系列U型弯管组成,热源介质通过管道的一侧流过,而冷却介质则通过管道的另一侧流过。
热源介质在管道内释放热量,而冷却介质则吸收这些热量,实现热能的传递。
结构优化在U型管式换热器的毕业设计中,结构优化是一个重要的考虑因素。
优化设计可以提高换热器的传热效率、降低能耗和减小设备体积。
以下是一些常见的结构优化方法:1. 材料选择:选择具有良好导热性能和耐腐蚀性的材料,以确保换热器的长期稳定运行。
2. 管道布局:通过合理的管道布局,最大限度地增加管道的接触面积,提高传热效率。
3. 流体流动优化:通过优化流体的流动路径和速度分布,减小流体的阻力,提高传热效率。
4. 热交换面积增加:通过增加管道的长度或增加管道的数量,增加热交换面积,提高传热效率。
性能评估在U型管式换热器的毕业设计中,性能评估是必不可少的一步。
通过性能评估,可以验证设计的合理性,并对换热器的传热效率和能耗进行评估。
以下是一些常见的性能评估指标:1. 传热效率:传热效率是衡量换热器传热性能的重要指标。
传热效率越高,表示换热器能够更有效地传递热能。
2. 温度差:温度差是指热源介质和冷却介质之间的温度差异。
温度差越大,表示换热器能够更快速地传递热量。
3. 能耗:能耗是指在换热过程中消耗的能量。
通过降低能耗,可以提高换热器的能源利用效率。
结论U型管式换热器是一种常见且有效的换热器类型,在工业领域中得到广泛应用。
在毕业设计中,结构优化和性能评估是关键的考虑因素。
通过合理的结构优化和科学的性能评估,可以设计出高效、节能的U型管式换热器,满足工业生产中的换热需求。
U型管式换热器的设计摘要本设计着重就PN2.0DN700 U型管式换热器的设计,并简要论述了其加工制造过程,就以所给物性参数与生产量为基础,利用传热原理和传热计算所得换热面积确定U型管式换热器的基本形式.依据GB150—1998《钢制压力容器》和GB151—1999《管壳式换热器》等标准对换热器各零件结构与强度进行了设计,包括筒体、管箱管板以及进出口管等。
最后还介绍了U型管换热器检验、安装、维修的内容。
【关键词】:传热面积传热系数U型式换热器管壳式换热器前言使热量从热流体传递到冷流体的设备称为换热设备,换热器是化学工业,石油工业及其它行业中广泛使用的热量交换设备。
通常在化工厂的建设中,换热器约占总投资10-20%,在石油炼油厂中,换热器约占全部工艺设备投资的35-40%。
石油、化工装置中的换热设备,应用得最为广泛的是管壳式换热器。
虽然现在出现大量结构紧凑高效的换热设备,例如:波纹板换热器、板翅式换热器、螺旋板换热器、散板换热器等,但在各行业的换热设备中,管壳式换热器仍占据着主导地位。
因为许多工艺过程都具有高温、高压、高真空、有腐蚀等特点,而管壳式换热器具有选材范围广(可为碳钢、低合金钢、高合金钢、铝材、铜材、钛材等),换热表面清洗较方便,适应性强,处理能力大,特别是能承受高温和高压等特点,所以管壳式换热器被广泛应用于化工、炼油、石油化工、制药、印染以及其它许多工业中,它适用于冷却、冷凝、加热、蒸发和废热回收等方面。
U型管换热器的结构特点是:只有一块管板,管束由多根U形管组成,管的两端固定在同一块管板上。
由于受弯管曲率半径的限制,其换热管排布较少,管束最内层管间距较大,管板的利用率较低,壳程流体易形成短路,对传热不利。
当管子泄露损坏时,只有管束外围处的U形管才便于更换,内层换热管坏了不能更换,只能堵死,而坏一根U形管相当于坏两根管,报废率较高。
U型管式换热器结构比较简单,价格便宜,承压能力强,适用于管、壳壁温差较大或壳程介质结垢需要清洗,又不适宜采用浮头式和固定管板式的场合。
U形管换热器管板的优化设计1概述管壳式换热器换热是为了实现物料之间的热量传递过程的一类设备,它在化工、能源、动力医药装置设备中应用最为广泛 ,因为管壳式换热器的结构非常坚固 ,并且能够选择多种材料进行制造 ,所以适应能力极强 ,尤其是在高温、高压和大型装置中得到了普遍性的应用。
【1】在管壳式换热器的各种型式中,U形管式换热器具有结构简单紧密、密封性能好、金属消耗小、制造价格低、热补偿性好、承压能力强等诸多优点,适用于高温、高压等工况。
U形管换热器的结构设计须要考虑材料、温度、压力、结垢情况、壁温差、流体性质以及检修与清理等多种因素,综合上述因素才能考虑来设计其结构形式。
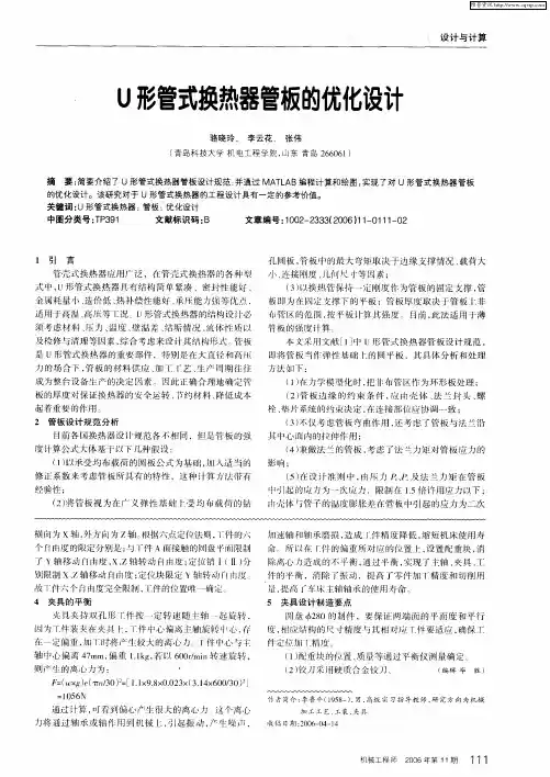
[2]1-分程隔板;2-管箱;3-筒体;4-纵向隔板;5-U 形管;6-椭圆封头;7-拉杆;8-定距环; 9-折流板;10-支座;11-管板图1 U型管换热器结构图2换热器管板分析方法的发展世界上每个国家都有自己的管壳式设计规范,我国目前通用的是 99 年修订过的GB151-1999《管壳式换热器》。
国际上比较早出现的管板设计规范是美国的管壳式换热器制造商协会(TEMA)标准,虽然计算公式简单,但是适用范围和计算精度都有比较大的限制。
【3】前人对管板的研究以及各国的规范大多都采用等效板理论,这种方法在管板的实际设计中得到了非常广泛的应用"但是等效板法以弹性薄板理论为基础,用于厚管板分析的时候可能会存在较大的偏差;同时,各国的范都是基于管板载荷与约束均具有轴对称性而导出来的,实际上除了单管程和单壳程换热器的管板外,其余种类换热器管板都不可能满足这个条件;另外,采用无孔等效板还不能准确的模拟管板上温度场,尤其是在采用胀接与管子连接的同时,对管板温度场有重要的影响。
【4】计算机技术突飞猛进的发展使的有限元数值分析法在管板设计与研究上的应用成为了一种可能,该方法的最大优点就是可以充分的模拟管板的真实结构,和真实的载荷边界条件,而不受到管板厚度或者其他结构形式的限制和影响,所以越来越受到重视。
换热器作为一种标准工艺设备已经被广泛应用于动力工程领域和其他过程工业部门。
以工业上常用的列管式换热器为例,热流体和冷流体通过对流热传导达到换热的目的,从而使换热器物料出口温度满足工业生产的需求。
但是,由于换热系统这种被控对象具有纯滞后、大惯性、参数时变的非线性特点,传统的PID控制往往不能满足其静态、动态特性的要求。
控制方式的单一性及目前制造工艺的限制,使换热器普遍存在控制效果差,换热效率低的现象,造成能源的浪费。
如何提高换热器的控制效果,提高换热效率,对于缓解我国能源紧张的状况,具有长远的意义。
本课题是针对换热器实验设备温度控制的改进提出的。
设计中首先通过对现阶段换热器出口温度控制的特点进行分析,从而发现了制约控制效果进一步提高的瓶颈,为下一步改善换热器的控制效果提供了理论依据。
然后根据换热系统组成、控制流程的特点对换热器温度控制系统建立数学模型。
再根据所建立的数学模型,联系换热器温度控制的特点,给出了相应的控制策略,即带Smith预估补偿的模糊串级控制方案。
主回路采用Smith预估补偿的模糊控制算法,副回路采用模糊PID控制算法,并在理论上验证了其可行性。
最后用MATLAB7.0/SIMULINK工具箱进行换热器出口温度的控制仿真,并对仿真结果进行分析,说明所设计的控制算法及方案的优越性。
关键词:换热器温度控制;PID控制;模糊控制;仿真The heat exchanger based on MATLAB simulation of temperaturecontrolHeat exchanger as a standard process equipment has been widely used in the field of power engineering and other process industries. Commonly used in industrial heat exchanger tube as an example, the hot fluid and cold fluid heat transfer through convection heat transfer to achieve the purpose, so that heat exchanger outlet temperature materials to meet the needs of industrial production. However, as the heat exchange system that has a pure time delay plant, large inertia, the parameters of the nonlinear time-varying characteristics of the traditional PID control often can not meet the static and dynamic characteristics of the request. Control the uniformity and the current manufacturing process of the limit, so that the effect of heat exchanger to control the prevalence of poor, low heat transfer efficiency, resulting in waste of energy. How to improve the control of the effect of heat exchangers to improve heat transfer efficiency and ease the tense situation in our country's energy, with a long-term significance.This issue is heat exchanger for temperature control of laboratory equipment to improve the proposed. first of all , The design stage through the heat exchanger outlet temperature control characteristics of the analysis, which found that the effect of restricting the control to further improve the bottleneck for further improving the control of the effect of heat exchanger provides a theoretical basis. Heat exchange system according to the composition of the characteristics of control flow on the heat exchanger temperature control system mathematical model. Established in accordance with the mathematical model of contact heat exchanger temperature control characteristics of the corresponding control strategy, which Smith estimated compensation with fuzzy cascade control program. Smith estimated the main loop compensation for the use of fuzzy control algorithm, the Vice-loop fuzzy PID control algorithm, and in theory, to verify its feasibility. Toolbox MATLAB7.0/SIMULINK Finally, heat exchanger outlet temperature of the control simulation, and analysis of simulation results to illustrate the design of control algorithms and the advantages of the program.Key words: heat exchanger temperature control; PID control; fuzzy control; simulation目录摘要 (I)Abstract (II)第一章绪论 (1)1.1 引言 (1)1.2 选题的背景及意义 (1)1.3换热器的温度控制概述 (2)1.3.1 换热器简介 (2)1.3.2换热器运行控制的现状 (4)1.4课题的主要任务及意义 (5)第二章换热系统的数学模型 (6)2.1 换热器过程控制系统分析 (6)2.2 信号的检测及参数关系 (7)2.2.1 流量信号的检测 (7)2.2.2 温度信号的检测 (8)2.2.3 执行机构的输入输出关系 (8)2.3 换热器特性分析 (9)2.3.1换热器的静态特性分析 (9)2.3.2换热器的动态特性 (13)2.4离心泵控制模型 (16)2.4.1 系统组成概述 (16)2.4.2离心泵的动态特性 (17)第三章换热器温度控制系统分析及方案设计 (19)3.1 换热器温度控制系统分析 (19)3.2 控制模型的选择 (22)3.2.1 副回路控制模型的选择 (22)3.2.2主回路控制模型的选择 (23)第四章换热器控制系统控制算法 (24)4.1 模糊控制理论 (24)4.1.1 模糊控制概述 (24)4.1.2 模糊控制的原理 (25)4.2基本模糊控制器的设计 (26)4.2.1 模糊化过程 (27)4.2.2 模糊化方法 (28)4.2.3 建立模糊控制器的控制规则 (30)4.2.4 模糊推理与模糊判决 (31)4.3 模糊PID控制算法实现 (32)4.3.1 PID控制原理及模糊PID控制原理图 (32)4.3.2模糊参数自整定原则 (34)4.3.3 各变量隶属度函数的确定 (34)4.3.4建立模糊规则表 (35)4.3.5 模糊PID控制器的MATLAB实现 (37)4.4 Smith—Fuzzy串级控制算法的实现 (41)4.4.1 Smith预估补偿的原理 (41)4.4.2 Smith预估补偿的实现 (43)4.4.3换热器出口温度Smith—Fuzzy控制实现 (43)第五章换热器温度控制系统仿真及结果分析 (46)5.1仿真软件简介 (46)5.2基于换热器出口水温控制系统的仿真 (48)5.3换热器温度控制系统仿真分析 (52)第六章结束语 (54)参考文献 (55)致谢 (57)第一章绪论1.1 引言换热器是一种用来进行热量交换的工艺设备,在工业生产中应用极为广泛。
基于MATLAB的换热器温度控制仿真研究基于MATLAB的换热器温度控制仿真研究摘要换热器作为一种标准工艺设备已经被广泛应用于动力工程领域和其他过程工业部门。
以工业上常用的列管式换热器为例,热流体和冷流体通过对流热传导达到换热的目的,从而使换热器物料出口温度满足工业生产的需求。
但是,由于换热系统这种被控对象具有纯滞后、大惯性、参数时变的非线性特点,传统的PID控制往往不能满足其静态、动态特性的要求。
控制方式的单一性及目前制造工艺的限制,使换热器普遍存在控制效果差,换热效率低的现象,造成能源的浪费。
如何提高换热器的控制效果,提高换热效率,对于缓解我国能源紧张的状况,具有长远的意义。
本课题是针对换热器实验设备温度控制的改进提出的。
设计中首先通过对现阶段换热器出口温度控制的特点进行分析,从而发现了制约控制效果进一步提高的瓶颈,为下一步改善换热器的控制效果提供了理论依据。
然后根据换热系统组成、控制流程的特点对换热器温度控制系统建立数学模型。
再根据所建立的数学模型,联系换热器温度控制的特点,给出了相应的控制策略,即带Smith预估补偿的模糊串级控制方案。
主回路采用Smith预估补偿的模糊控制算法,副回路采用模糊PID控制算法,并在理论上验证了其可行性。
最后用MATLAB7.0/SIMULINK工具箱进行换热器出口温度的控制仿真,并对仿真结果进行分析,说明所设计的控制算法及方案的优越性。
关键词:换热器温度控制;PID控制;模糊控制;仿真The heat exchanger based on MATLAB simulation of temperaturecontrolAbstractHeat exchanger as a standard process equipment has been widely used in the field of power engineering and other processindustries. Commonly used in industrial heat exchanger tube as an example, the hot fluid and cold fluid heat transfer through convection heat transfer to achieve the purpose, so that heat exchanger outlet temperature materials to meet the needs of industrial production. However, as the heat exchange system that has a pure time delay plant, large inertia, the parameters of the nonlinear time-varying characteristics of the traditional PID control often can not meet the static and dynamic characteristics of the request. Control the uniformity and the current manufacturing process of the limit, so that the effect of heat exchanger to control the prevalence of poor, low heat transfer efficiency, resulting in waste of energy. How to improve the control of the effect of heat exchangers to improve heat transfer efficiency and ease the tense situation in our country's energy, with a long-term significance.This issue is heat exchanger for temperature control of laboratory equipment to improve the proposed. first of all , The design stage through the heat exchanger outlet temperature control characteristics of the analysis, which found that the effect of restricting the control to further improve the bottleneck for further improving the control of the effect of heat exchanger provides a theoretical basis. Heat exchange system according to the composition of the characteristics of control flow on the heat exchanger temperature control system mathematical model. Established in accordance with the mathematical model of contact heat exchanger temperature control characteristics of the corresponding control strategy, which Smith estimated compensation with fuzzy cascade control program. Smith estimated the main loop compensation for the use of fuzzy control algorithm, the Vice-loop fuzzy PID control algorithm, andin theory, to verify its feasibility. Toolbox MATLAB7.0/SIMULINK Finally, heat exchanger outlet temperature of the control simulation, and analysis of simulation resultsto illustrate the design of control algorithms and the advantages of the program.Key words: heat exchanger temperature control; PID control; fuzzy control; simulation目录摘要 .......................................................................................................................... (I)Abstract .............................................................................................................. ........................ II 第一章绪论 .. (1)1.1 引言 (1)1.2 选题的背景及意义 (1)1.3换热器的温度控制概述 (2)1.3.1 换热器简介 (2)1.3.2换热器运行控制的现状 (4)1.4课题的主要任务及意义 (5)第二章换热系统的数学模型 (6)2.1 换热器过程控制系统分析 (6)2.2 信号的检测及参数关系 (7)2.2.1 流量信号的检测 (7)2.2.2 温度信号的检测 (8)2.2.3 执行机构的输入输出关系 (8)2.3 换热器特性分析 (9)2.3.1换热器的静态特性分析 (9)2.3.2换热器的动态特性 (13)2.4离心泵控制模型 (16)2.4.1 系统组成概述 (16)2.4.2离心泵的动态特性 (17)第三章换热器温度控制系统分析及方案设计 (19) 3.1 换热器温度控制系统分析 (19)3.2 控制模型的选择 (22)3.2.1 副回路控制模型的选择 (22)3.2.2主回路控制模型的选择 (23)第四章换热器控制系统控制算法 (24)4.1 模糊控制理论 (24)4.1.1 模糊控制概述 (24)4.1.2 模糊控制的原理 (25)4.2基本模糊控制器的设计 (26)4.2.1 模糊化过程 (27)4.2.2 模糊化方法 (28)4.2.3 建立模糊控制器的控制规则 (30)4.2.4 模糊推理与模糊判决 (31)4.3 模糊PID控制算法实现 (32)4.3.1 PID控制原理及模糊PID控制原理图 (32) 4.3.2模糊参数自整定原则 (34)4.3.3 各变量隶属度函数的确定 (34)4.3.4建立模糊规则表 (35)4.3.5 模糊PID控制器的MATLAB实现 (37)4.4 Smith—Fuzzy串级控制算法的实现 (41)4.4.1 Smith预估补偿的原理 (41)4.4.2 Smith预估补偿的实现 (43)4.4.3换热器出口温度Smith—Fuzzy控制实现 (43) 第五章换热器温度控制系统仿真及结果分析 (46)5.1仿真软件简介 (46)5.2基于换热器出口水温控制系统的仿真 (48)5.3换热器温度控制系统仿真分析 (52)第六章结束语 (54)参考文献 (55)致谢 (57)第一章绪论1.1 引言换热器是一种用来进行热量交换的工艺设备,在工业生产中应用极为广泛。
采用MATLAB语言编程对U形管式换热器管板厚度进行优
化设计
刘美丽;周俊杰
【期刊名称】《新疆石油天然气》
【年(卷),期】2010(006)002
【摘要】以U形管式换热器为研究对象,采用面向对象程序设计语言MATLAB进行编程,得到不同设计条件下的管板厚度值和一系列的厚度变化曲线图.分析管板厚度变化趋势图,得出了U形管式换热器的管板厚度与压差成比例关系,实现了对U形管式换热器管板的优化设计.
【总页数】4页(P94-97)
【作者】刘美丽;周俊杰
【作者单位】克拉玛依电视大学,新疆,乌鲁木齐,834000;郑州大学化工与能源学院,河南,郑州,450001
【正文语种】中文
【中图分类】TE965
【相关文献】
1.基于Matlab的U形管式换热器优化设计 [J], 李云花;许雪;骆晓玲
2.U形管式换热器管板的优化设计 [J], 骆晓玲;李云花;张伟
3.基于U形管式换热器的优化设计研究 [J], 李云花;骆晓玲
4.布管方式对U形管式换热器管板强度的影响研究 [J], 张睿明;罗翔鹏
5.关于U形管式换热器温度场的数值模拟研究 [J], 韩文娟;梁雪娇;严成贵;彭义敏;李德翠
因版权原因,仅展示原文概要,查看原文内容请购买。
毕业论文 U型管式换热器机械设计及三维建模、工作仿真第一章绪论在工业生产中,为了实现物料之间热量传递过程的一种设备,统称为换热器。
它是化工、煤油、动力、原子能和其它许多工业部门广泛应用的一种通用工艺设备。
对于迅速发展的化工、煤油等工业生产来说,换热器尤为重要。
通常在化工厂的建设中,换热器约占总投资的10%~20%。
在石油炼厂中,换热器约占全部工艺设备投资的35%~40%。
在化工生产中,为了工艺流程的需要,往往进行着各种不同的换热过程:如加热、冷却、蒸发和冷凝。
换热器就是用来进行这些热传递的设备,通过这种设备,以便使热量从温度较高的流体传递给温度较低的流体,以满足工艺的需要。
总之换热器在化工生产中的应用是十分广泛的,任何化工生产工艺几乎都离不开它。
而在这些换热设备中,使用量最大的是管壳式换热器,它与其它形式的换热器相比较,最突出的优点是,单位体积内能够提供较大的传热面积,传热效果比较好,由于它的结构坚固,而且可以选用的材料范围较广,故适应性强,操作弹性大,因此,它广泛应于许多工业部门,尤其是化工生产中。
换热过程的强化是炼厂节能工作中的重要一环。
随着节能工作的深入发展,炼油厂各装置内部及装置间的换热量明显增大,而换热器冷热流之间的温度差则不断减小。
为了节约投资,不过多地增加换热面积,提高换热器的总传热系数就成了一个十分紧迫的任务。
本设计用螺纹管代替普通换热器的光管能有效的提高管外表面积,可以在管外给热系数不组的情况下,大大提高总传热系数,强化了传热,故使用螺纹管换热器可以做为强化传热的一个方向。
1.1设计条件:1.1.1设计原始参数管程介质:汽油壳程介质:汽油管程设计压力:2.43Mpa 壳程设计压力:2.45Mpa 管程设计温度:200? 壳程设计温度:200? 地震烈度:7级场地土类别:二类管程腐蚀余量:2mm 壳程腐蚀余量:3mm2 容器类别:二类换热面积: 170 m1U型管式换热器机械设计及三维建模、工作仿真1.1.2设计要求:1、查阅相关科技资料及英文资料2、进行换热器的结构论证及材料选择论证3、进行换热器机械设计及强度校核(传热性能及传热量的计算和校核)4、在Pro /E环境下进行换热器的三维建模及工作动态仿真模拟5、编号设计说明书(不少于20000字,含英文摘要)6、科技译文(不少于5000字)7、绘制换热器零部件机械图纸1.1.3设计主要内容1、绪论(1)设计内容、说明思想、设计特点(2)换热器在炼油装置中简单工艺流程及应用(3)主要设计参数的确定及说明2、材料的选择及论证3、换热器结构选择及论证(1)换热器整体结构型式及特点(2)前管箱、壳体和后端盖结构型式及特点(3)管束分程和分程隔板的布置及特点(4)管子尺寸及排列、数量、偏差和总传热面积的确定(5)折流板、拉杆、定距管等零件的结构及特点(6)管子与管板的连接说明(7)接管、法兰、管箱法兰、外头盖法兰、浮头法兰的结构及特点(8)支耳、支座、排气管、排液管的结构及作用(9)换热器密封结构型式及密封点的说明4、换热器零部件强度计算与校核(1)封头、壳体厚度计算(管子厚度计算)(2)管板强度计算与校核2第一章绪论(3)开孔补强计算(4)法兰强度计算与校核(5)鞍座强度校核5、绘制工程图纸6、对换热器零部件进行三维建模及工作动态仿真制作7、英文翻译1.2设计思想工程设计是一项政策性很强的工作,因而,要求工程设计人员必须严格地遵守国家的有关方针和法律规定以及有关行业规范,特别是国家的工业经济法规、环境保护法规和安全法规。
基于MATLAB的管壳式换热器优化设计王雷;蒋宁【摘要】基于MATLAB 7.6开发了管壳式换热器,充分利用压降优化设计软件.通过改变换热器结构,充分利用管壳程压降,提高传热系数,减少换热面积.通过案例分析表明,充分利用压降后,换热器的传热系数提高了21%,换热面积减小了20%,大大减少了换热器的投资费用.%Making best use of pressure drop, the paper developed an optimizing design software for shell and tube heat exchanger based on MATLAB 7. 6. By varying the structures of heat exchanger, fully using of pressure drop between shell and tube gap can improve heat transfer coefficient and reduce heat exchange area. By analysis of the designed case, the results prove that the heat transfer coefficient increases by 21% and the heat exchange area reduces by 20% , thus the cost of heat-exchanger can be decreased greatly. [Ch,4 fig. 2 tab.10 ref. ]【期刊名称】《轻工机械》【年(卷),期】2012(030)002【总页数】4页(P9-12)【关键词】传热学;管壳式换热器;MATLAB软件;压降;传热系数;换热面积【作者】王雷;蒋宁【作者单位】浙江工业大学化工过程机械研究所,浙江杭州310014;浙江工业大学化工过程机械研究所,浙江杭州310014【正文语种】中文【中图分类】TK172;TQ051.50 引言管壳式换热器是工业过程热量传递中应用最为广泛的一种换热器,其适用的操作温度与操作压力范围较大,制造成本低,清洗方便,处理量大,工作可靠,长期以来,人们已在其设计和加工制造方面积累了许多经验。
基于matlab的u形管式换热器优化设计
1. 简介
U形管式换热器是一种常见的热交换设备,广泛应用于工业生产和能源系统中。
通过合理优化设计U形管式换热器,可以提高热能的利用效率,降低能源消耗。
本文基于matlab对U形管式换热器进行优化设计进行探讨。
2. U形管式换热器的工作原理
U形管式换热器由两个管束组成,形状类似于字母“U”。
热量通过一个管束传递给另一个管束,实现热量交换。
主要包括两种工质:热源流体和冷却流体。
热源流体通过一个管束,将热量传递给冷却流体,在冷却流体管束中完成冷却,并将热量带走。
U形管式换热器具有结构简单、热效率高、传热面积大等优点。
3. U形管式换热器的优化设计方法
3.1 初步设计
首先进行初步设计,在给定的工作条件下,根据经验公式计算出换热器的初步设计参数,如流体流速、管壁材料等。
3.2 热力计算
利用热力学原理,对热源流体和冷却流体在换热器内的热力学参数进行计算,包括温度、压力等。
3.3 管内传热计算
通过求解传热方程,计算流体在管内的传热情况。
利用matlab编写传热方程的数值求解程序,求解出传热区域内的温度分布。
3.4 管外传热计算
根据管壁材料的传热特性,计算出管内传热过程中的热量传递到管外的情况。
通过计算管外温度分布,确定换热器的整体传热情况。
3.5 优化设计
根据初步设计和传热计算的结果,通过matlab的优化算法,优化换热器的设计参数,如管径、管长、管数等,以提高换热效率。
4. U形管式换热器优化设计案例
4.1 案例背景
某化工企业需要设计一台U形管式换热器,将高温热源流体中的热量传递给低温冷却流体,要求换热效率最大化。
4.2 初步设计
根据给定的工作条件,进行初步设计:热源流体温度为100℃,流量为10 kg/s;冷却流体温度为30℃,流量为5 kg/s。
4.3 热力计算
利用热力学原理,计算热源流体和冷却流体在换热器内的热力学参数。
热源流体的温度降为70℃,冷却流体的温度升至50℃。
4.4 管内传热计算
编写matlab程序,求解管内传热方程,并得到传热区域内的温度分布。
根据计算结果,得到管内温度在不同位置的变化情况。
4.5 管外传热计算
根据管壁材料的传热特性,计算热量从管内传递到管外的过程。
计算管外温度的变化情况。
4.6 优化设计
利用matlab的优化算法,对初始设计参数进行优化。
优化的目标是最大化换热效率。
通过多次迭代,得到最佳设计参数。
5. 结论
通过对U形管式换热器的优化设计,可以提高换热效率,降低能源消耗。
利用matlab进行计算和优化,可以高效地进行设计工作。
通过该优化设计方法,可以为工业生产和能源系统提供可靠的换热设备。