人教版高中历史选修一知识点归纳
- 格式:doc
- 大小:92.50 KB
- 文档页数:12
人教版高中历史选修一知识点总结第一单元梭伦改革课标内容要求:(1)了解梭伦改革前雅典的社会状况,认识梭伦改革的必要性。
(2)简述梭伦改革的主要措施,指出改革的基本特点。
(3)分析梭伦改革对雅典民主政治建设的影响。
知识要点:一、梭伦改革的背景:1、政治:雅典城邦国家产生(公元前9~前8世纪)——设立中央议事会和行政机构贵族制国家确立(公元前8~前6世纪)——贵族专权而平民无权2、经济发展农工商业以及贸易得到发展3、阶级变化:工商业奴隶主形成,公民内部斗争激烈:“山地派”、“平原派”、“海岸派”4、梭伦当选为首席执政官:雅典贵族与平民长期斗争的结果二、梭伦改革:1、内容:“颁布解负令”确立财产等级制度、恢复公民大会权力、建立“四百人会议”设立公民陪审法庭、鼓励发展农工商业2、特点:奠定民主政治基础、促进工商业发展三、梭伦改革的评价1、历史意义:改革为雅典的民主政治奠定基础克里斯梯尼改革促进雅典民主政治的形成伯利克里改革使雅典民主政治得以最终确立2、历史局限:贵族在国家政权中占据绝对优势,下层平民未享有充分的权利氏族制度残余及贵族拥有世袭占有土地的特权贵族和平民的矛盾未得以从根本上解决,社会政局动荡不安第二单元商鞅变法课标内容要求:(1)知道春秋战国时期各国改革的基本史实,认识春秋战国时期的时代特征。
(2)了解商鞅变法的具体措施和内容,认识其特点。
(3)探讨商鞅变法的历史作用。
知识要点:一、背景:春秋战国时期的社会大变革1、根本原因:社会生产力的发展——铁器、牛耕的使用2、经济基础:生产关系的变化——私田增多出现新的封建剥削方式井田制瓦解封建土地私有制确立3、阶级基础:阶级关系的变化——新的阶级形成新兴地主阶级要求变革4、社会条件:春秋战国时期的战争频繁、思想繁荣、各国竞相改革变法齐国管仲改革、鲁国“初税亩”、魏国李悝变法、楚国吴起变法二、商鞅变法内容:1、以农求富的经济改革:废井田、开阡陌;重农抑商、奖励耕织;统一度量衡2、政治改革:奖励军功、建立二十等爵制;加强集权、普遍推行县制、建立严密的户籍制、制定连坐法3、文化风俗改革:“燔诗书、明法令”;改革社会风尚习俗、父子分居、一夫一妻三、评价:秦国强盛、意义深远1、作用:废除旧制度,创建新制度;促使秦国成为当时先进的国家,为秦国统一全国奠定了基础;对秦国以至中国历史的发展都起了重要作用2、表现经济上:改变了旧有的生产关系,废井田,开阡陌,从根本上确立了土地私有制。
高中历史选修一知识点总结一、先秦时期的政治制度夏朝:约公元前2070年,禹建立夏朝,开始了家天下的统治方式,采用世袭制替代禅让制。
夏朝建立了军队,制定了刑法,设置了监狱,并修筑了城堡和道路。
商朝:商朝实行内外服制,已有较系统的国家机构和分掌内外服各类事务的官吏。
商朝的政治制度对后来的周朝产生了深远的影响。
西周:西周实行分封制,将王畿以外的地区分封给同姓贵族、异姓功臣或旧贵族,建立诸侯国。
同时,西周的政治制度还体现了原始民主传统,君主的权力受到制约,国人也可以通过舆论来影响朝政。
二、春秋战国时期的改革春秋改革:目的是富国强兵,为争霸奠定基础。
改革内容包括任用贤才、改革内政、发展生产、增强军事等,特点是在维护旧制度的前提下进行。
战国变法:目的是建立、巩固地主阶级的专政,完成统一。
变法内容包括废井田、承认土地私有、废除奴隶主贵族特权、实现中央集权等,特点为封建制度取代奴隶制度。
三、秦朝的政治制度秦朝实行郡县制,废除了分封制,加强了中央集权。
同时,秦朝还实行了一系列严格的法律制度,如连坐法、秦律等,以及统一的文书制度,使官僚机构能够高效运转。
四、两汉至明清时期政治制度的演变两汉时期继承了秦朝的中央行政制度,仍为三公九卿制。
随着历史的演进,政治制度也在不断变化和完善,如隋唐时期的三省六部制、明清时期的内阁制等。
这些政治制度的演变体现了不同历史时期的社会需求和政治环境。
以上是高中历史选修一的主要知识点总结,涵盖了先秦时期的政治制度、春秋战国时期的改革、秦朝的政治制度以及两汉至明清时期政治制度的演变等内容。
通过对这些知识点的学习和理解,可以更好地掌握历史时期的重要改革事件及其对中国政治制度和社会发展的影响。
历史选修1知识点总结《历史选修1》是中国高中历史教材中的一部分,主要内容涉及中国古代史和世界古代史。
通过学习这门课程,学生可以了解人类文明的发展历程,掌握一定的历史知识,培养对历史的兴趣和研究能力。
以下是《历史选修1》的主要知识点总结。
一、古代史的起源1. 史前文明史前文明是指人类出现至文明兴起之前的一段时间,主要内容包括旧石器时代、新石器时代和青铜时代。
在这个阶段,人类主要是以狩猎和采集为生,还没有建立起稳定的社会组织和生产方式。
2. 早期文明的形成早期文明的形成是指人类社会逐渐进入农业社会和城市社会的阶段,主要包括古埃及文明、美索不达米亚文明、印度河流域文明和中国黄河流域文明。
这些文明在农业、手工业、商业等方面取得了显著的成就,为后世的文明发展打下了良好的基础。
二、古代世界的大一统和分裂1. 奴隶社会的特点奴隶社会是古代社会的一个阶段,其特点是生产力的发展和社会分工的加剧。
在奴隶社会时期,奴隶制度成为社会生产关系的主要形式,奴隶主是社会的主要统治阶级。
奴隶社会时期的经济主要是以农业为基础,城市也开始兴起,并且贸易逐渐发展起来。
2. 古代世界的大一统在古代,出现了一些大一统的帝国,如古埃及、美索不达米亚、波斯和印度的摩西多王朝等。
这些帝国在政治、军事、文化等方面取得了辉煌的成就,但其统治也往往是以剥削和压迫为基础的。
这些帝国的形成,表明了人类社会逐渐走向了大一统的趋势。
3. 古代世界的分裂古代世界也存在着各种形式的分裂,如中东地区的希腊城邦、古代罗马和波斯等,以及印度次大陆地区的王国和诸侯国等。
这些分裂体现了社会内部矛盾的激化和统治阶级之间的斗争。
同时,在帝国的边缘地区,也经常出现了各种局部政权和独立国家。
三、中国古代社会的大一统和分裂1. 大一统的形成中国古代社会的大一统是指中国古代社会一些大一统帝国的形成,如夏、商、周等朝代。
这些大一统帝国在政治、文化、宗教等方面都取得了显著的成就,为中国古代社会的发展和进步做出了重要贡献。
高中历史选修一知识点总结一、古代文明的起源与发展1. 古埃及文明- 尼罗河的重要性- 法老制度- 金字塔的建造与意义- 象形文字的发明与发展2. 美索不达米亚文明- 苏美尔人的贡献- 汉谟拉比法典- 巴比伦王国的兴衰- 楔形文字的使用3. 印度河流域文明- 哈拉帕与莫亨佐-达罗遗址- 城市规划与排水系统- 未解之谜:文明的衰落4. 古代中国文明- 夏、商、周三代的更迭- 青铜器的制作与使用- 甲骨文的发现与研究- 封建制度的形成二、古典时期的世界1. 希腊文明- 城邦制度- 斯巴达与雅典的对比- 希腊哲学的发展(苏格拉底、柏拉图、亚里士多德) - 希腊神话与宗教2. 罗马文明- 罗马共和国的政治结构- 罗马法的基本原则- 罗马帝国的扩张与衰落- 基督教的兴起与影响3. 其他古典文明- 波斯帝国的组织与文化- 亚历山大大帝的征服- 古代非洲与美洲的文明三、中世纪的欧洲1. 封建社会- 封建制度的基本原则- 领主与农奴的关系- 骑士文化与骑士道2. 教会的权威与影响- 教皇与教会的权力- 十字军东征的背景与影响- 黑死病对欧洲的影响3. 文艺复兴的曙光- 文艺复兴的起源与发展- 人文主义的兴起- 艺术与科学的革新四、近现代历史的转折点1. 启蒙运动- 启蒙思想家的主张- 科学与哲学的进步- 启蒙运动对社会的影响2. 工业革命- 工业革命的起源与进程- 工业革命对社会经济的影响 - 工人阶级的形成与斗争3. 民族主义与帝国主义- 民族主义的兴起- 帝国主义的扩张- 世界大战的爆发与后果五、二十世纪的全球变革1. 两次世界大战- 第一次世界大战的原因与结果 - 第二次世界大战的背景与影响 - 战争对国际秩序的重塑2. 冷战与后冷战时代- 冷战的起源与发展- 苏联的解体与东欧的变革- 全球化的趋势与挑战3. 信息时代的到来- 信息技术的革新- 互联网对社会的影响- 新兴技术的发展前景请注意,这只是一个基本的框架,您可以根据具体的教学大纲或学习需求进行调整和补充。
高二历史选修一重点知识点高二历史选修一重点知识点一、“人是万物的尺度”1、智者学派产生的背景:雅典等一些古希腊城邦,奴隶制民主政治发展到顶峰。
雅典成为希腊政治和文化中心。
人在社会中的地位日益突出,有些学者的研究越来越关注“人&rdquo 高中数学;本身。
2、智者学派的思想主张:(1)以人和人类社会为探索的主题,研究人类,反思人类自己。
关注人与人之间的关系、社会组织、风俗习惯和伦理规范等。
(2)强调人的价值。
(3)代表人物及主张:普罗泰格拉提出“人是万物的尺度”,否定神的意志是衡量一切的尺度,树立了人的尊严和。
他的思想概括了智者学派的主要思想,体现了希腊文化人文主义的本质。
二、美德即知识1、苏格拉底的思想主张:(1)倡导“有思想力的人是万物的尺度”,希望重新建立人们的道德价值观,以挽救衰颓中的城邦制度。
(2)提出“美德即知识”的思想。
(3)提出善是人的内在灵魂,世界上没有人自愿作恶,人之所以作恶是出于无知。
(4)教育对美德同样重要,教育可以使人认识自己灵魂之内已有的美德。
2、影响:苏格拉底对人性本身的研究,是人类精神觉醒的一个重要表现,他使哲学真正成为一门研究“人”的学问。
三、柏拉图和亚里士多德1、苏格拉底的学生柏拉图关注的焦点也是人类社会,著有《理想国》一书,他根据智慧品德而不是按照出身,把每个人明确分工,各司其职,主张有正义感和理性的“贤人”统治国家。
2、柏拉图的这种想法尽管有很多错误,但他鼓励人们独立理性思考.为理性主义的发展奠定了基础。
3、柏拉图的学生亚里士多德在很多学术领域取得了卓越的成就,成为古希腊最博学的人。
他关注自然界和人类生活,特别强调在整个自然界中,人类是级的。
高二历史选修一重点知识点19世纪60——90年代,中国经历了一场“师夷长技以自强的洋务运动。
代表:中央——奕;地方——曾国藩、李鸿章、左宗棠、张之洞。
主要内容:(1)前期,以“自强”为旗号,创办近代军事工业;(2)后期,以“求富”为旗号,兴办近代民用工业。
人教版高中历史选修一知识点总结第一单元梭伦改革课标内容要求:(1)了解梭伦改革前雅典的社会状况,认识梭伦改革的必要性。
(2)简述梭伦改革的主要措施,指出改革的基本特点。
(3)分析梭伦改革对雅典民主政治建设的影响。
知识要点:一、梭伦改革的背景:1、政治:雅典城邦国家产生(公元前9~前8世纪)——设立中央议事会和行政机构贵族制国家确立(公元前8~前6世纪)——贵族专权而平民无权2、经济发展农工商业以及贸易得到发展3、阶级变化:工商业奴隶主形成,公民内部斗争激烈:“山地派”、“平原派”、“海岸派”4、梭伦当选为首席执政官:雅典贵族与平民长期斗争的结果二、梭伦改革:1、内容:“颁布解负令”确立财产等级制度、恢复公民大会权力、建立“四百人会议”设立公民陪审法庭、鼓励发展农工商业2、特点:奠定民主政治基础、促进工商业发展三、梭伦改革的评价1、历史意义:改革为雅典的民主政治奠定基础克里斯梯尼改革促进雅典民主政治的形成伯利克里改革使雅典民主政治得以最终确立2、历史局限:贵族在国家政权中占据绝对优势,下层平民未享有充分的权利氏族制度残余及贵族拥有世袭占有土地的特权贵族和平民的矛盾未得以从根本上解决,社会政局动荡不安第二单元商鞅变法课标内容要求:(1)知道春秋战国时期各国改革的基本史实,认识春秋战国时期的时代特征。
(2)了解商鞅变法的具体措施和内容,认识其特点。
(3)探讨商鞅变法的历史作用。
知识要点:一、背景:春秋战国时期的社会大变革1、根本原因:社会生产力的发展——铁器、牛耕的使用2、经济基础:生产关系的变化——私田增多出现新的封建剥削方式井田制瓦解封建土地私有制确立3、阶级基础:阶级关系的变化——新的阶级形成新兴地主阶级要求变革4、社会条件:春秋战国时期的战争频繁、思想繁荣、各国竞相改革变法齐国管仲改革、鲁国“初税亩”、魏国李悝变法、楚国吴起变法二、商鞅变法内容:1、以农求富的经济改革:废井田、开阡陌;重农抑商、奖励耕织;统一度量衡2、政治改革:奖励军功、建立二十等爵制;加强集权、普遍推行县制、建立严密的户籍制、制定连坐法3、文化风俗改革:“燔诗书、明法令”;改革社会风尚习俗、父子分居、一夫一妻三、评价:秦国强盛、意义深远1、作用:废除旧制度,创建新制度;促使秦国成为当时先进的国家,为秦国统一全国奠定了基础;对秦国以至中国历史的发展都起了重要作用2、表现经济上:改变了旧有的生产关系,废井田,开阡陌,从根本上确立了土地私有制。
选修一记忆方法第一单元梭伦改革第1课雅典城邦的兴起1、财产等级制度:一全二高三低四无(第一等级可担任一切官职,第二等级担任高级官职,第三等级可出任低级官职,第四等级不能担任官职)2、找三人代表三位改革家讲述改革措施第二单元商鞅变法2——11、春秋战国的新气象:经济大发展,地主要掌权,战争很频繁,百家齐呐喊2、秦国的有利条件:国君权力集中,法家得到认同。
尚武精神很猛,晋国已经不行。
到处招揽贤能,孝公决心强兵。
商鞅及时到来,变法隆隆发生。
2——2商鞅名字的由来:商鞅本来不姓商,本姓公孙名叫鞅。
卫国是其出生地,故此又称他卫鞅。
曾投魏国不得志,后到秦国拜秦王。
两次变法功劳大,封到商地称商鞅。
对商鞅一生的评价:一代有雄才商鞅,变法使得秦强。
纵然有些局限,难掩成就辉煌。
招致贵族反抗,无奈命归西方。
生命死得其所,英名万古流芳。
第三单元孝文帝改革第2课孝文帝的改革措施新制;长官租田(三长制、官吏俸禄制、租调制、均田制)迁都洛阳的原因:平城离得远,改革难进展。
粮食很困难,北方不安全。
迁都的进行:谎称要南伐,抵洛道路滑。
谁还愿南伐,只好迁都啦。
移风易俗的措施:讲易通改(讲汉话、易服装、通婚姻、改籍贯、改汉姓。
作业让老师一讲就容易了,学生们通通都改过来了)第3课政权封建化的措施:尊儒、办校、复礼、纳制第四单元第2课富国之法:青市农税均免(请示农税均免:请示中央后,农民的税全免了)强兵之法:甲马兵军(保甲法、保马法、将兵法、设军器监)第3课变法的作用:变法的启示:改革的道路是艰难曲折的,改革的信念是不能妥协的,改革的人选是要细加斟酌的。
第五单元宗教改革第2课马丁路德改革的内容:因信能称义,仪式去一去。
《圣经》是权威,上帝心中立。
王权高教权,路德才出气。
第3课加尔文改革:核心虽是先定论,选民弃民自己混。
政权教权合为一,最高领袖加尔文。
第六单元第1课改革的背景:奥斯曼统治黑暗,马木路克割据混战,阿里上台夺权。
第3课英国的干涉:签约奥斯曼,策动奥斯曼,偏袒奥斯曼。
高中历史选修1知识点第一单元梭伦改革第1课雅典城邦的兴起一、贵族政治与社会动荡1.公元前9—前8世纪雅典城邦的阶级构成:贵族平民农民手工业者2.公元前8~前6世纪,雅典城邦平民与贵族的矛盾尖锐原因:①政治上:贵族掌握大权;公民大会的权力有名无实②经济上:贵族通过放高利贷、土地兼并等方式盘剥平民;许多平民沦为“六一汉”或债务奴隶贵族专横和压榨,激起平民反抗。
社会矛盾尖锐,必须进行改革来缓和社会矛盾二、工商业的发展1.公元前8世纪以后,雅典社会发生的变化:①农业生产力大为提高(铁制农具),工商业发展②形成了工商业奴隶主阶层2.各派别的势力关系,利益要求:平原派:即贵族,主张维护贵族政治,巩固自身既得利益山地派:即下层平民,主张实行激进的民主政治,进行彻底的社会变革海岸派:即工商业者,主张打破贵族专权,分享权力;反对激进要求,主张温和改革“海岸派”和“山地派”共同反对贵族专权,强烈要求改革三、首席执政官梭伦梭伦成为执政官的条件:改革前雅典城邦的社会状况(梭伦改革的背景)1、平民与贵族的矛盾尖锐○1政治上:贵族把持权力机关○2经济上:贵族盘剥平民,平民沦为“六一汉”及债务奴隶○3平民暴动○4贵族内部局部调整未能缓和社会矛盾2、随着雅典工商业发展,工商业奴隶主阶级和平民对贵族专权日益不满,改革呼声日益强烈。
3、梭伦的个人因素①出身贵族,同情平民②收复萨拉米斯岛,获得威望③“疯诗人事件”表达了爱国热情○4公元前594年,当选为首席执政官(有权力)第2课除旧布新的梭伦改革一、梭伦改革主要内容:1、“解负令”的内容○1废除所有债务,禁止以人身为抵押借贷○2解放债务奴隶○3废除“六一汉”制度。
2、其他的改革举措○1规定占有土地的最高限额,限制土地兼并;制定“遗嘱法”○2允许贵族保留祖传的地产,保持贵族优越的经济地位3、以上改革的作用:○1贵族兼并土地受到制约,失去扩展势力的物质基础○2许多平民重新获得土地和自由,扩大了公民的基础○3使雅典城邦走上对外掠夺外邦奴隶的道路二、实行财产等级制度1、确立财产等级制度的目的:打破贵族的世袭特权原则:按财产多少划分等级特点:财产越多,等级越高,权利和义务就越多2、内容:①政治权力分配:第一等级——一切官职第二等级——除司库以外的高级官职第三等级——低级官职第四等级——无权担任官职②军事义务:第一等级、第二等级——提供骑兵,自备军械、军装和马匹第三等级——提供重装步兵,自备军械和军装第四等级——充当轻装步兵和一般水手,不用自备军备,只带棍棒③公共开支:所有公共开支随等级的高低增减3、财产等级制度的评价:并未实现真正的平等,但打破了贵族的垄断特权,为工商业奴隶主开辟了参与政治的途径三、重组国家权力机构四、鼓励工商业发展1、目的:扩大下层平民就业机会,壮大城邦实力2、措施:○1农业,提倡种植经济作物,禁止粮食出口,抑制粮食涨价,保障平民生活稳定○2手工业,对内让孩子学门手艺,否则儿子可以拒绝赡养父母,对外对移民手工业者给予公民权○3商业,改革币制与度量衡制;确立私有制,成人财产继承自由原则;倡导节俭,抑制奢侈浪费;惩罚游手好闲之徒。
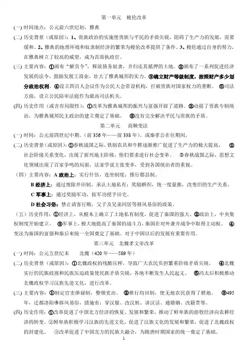
第一单元梭伦改革(一)时间地点:公元前六世纪初,雅典(二)历史背景(或原因):1、贵族政治的实施使贵族与平民的矛盾尖锐,阻碍了生产力的发展,需要缓和。
2、雅典的地理环境和奴隶制经济的繁荣为梭伦改革提供了条件。
3、梭伦通过自身的努力,在雅典树立了较高的威望,成为首席执政官。
(三)主要内容:①颁布“解负令”,释放债务奴隶,并归还其抵押的土地。
②颁布了一系列促进经济发展的法令,鼓励发展工商业,壮大了雅典城邦的实力。
③确立财产等级制度,按照财产多少划分政治权利。
④设立四百人会议作为公民大会常设机构,打破贵族对国家权力的垄断。
⑤司法方面,设立公民陪审法庭作为最高司法机关。
(四)历史作用(或含有局限性):①改革为雅典城邦的振兴与富强开辟了道路。
②动摇了贵族专制统治,为雅典城邦民主政治的建立奠定了基础。
③没有完全解决平民与贵族的矛盾。
第二单元商鞅变法(一)时间:公元前四世纪中期。
(前356年——前338年)。
或秦孝公在位期间。
(二)历史背景(或原因):①春秋战国之际,铁制农具和牛耕逐渐推广促进了生产力的极大提高。
②社会阶级关系变化,出现了新兴地主阶级,他们要求进行社会变革。
○3春秋战国之际,思想文化领域出现了百家争鸣的局面,法家学说主张变革,受到各国统治者的重视。
(四)主要内容:A政治上:实行什伍,连坐制度;推行郡县制。
B经济上:通过废除井田制,承认土地私有;奖励耕织,统一度量衡,改变旧的生产关系。
C军事上:通过奖励军功,按军功授予田宅。
D社会习俗:禁止请客行贿,父子及兄弟同居等移风易俗的政策。
(五)历史作用:①经济上,从根本上确立了土地私有制度,促进了秦国的强大。
②政治上,中央集权制度开始建立。
③军事上,极大地提高了秦国的战斗力,秦国在对外兼并战争中取得主动权。
④变法为秦国的富强和秦后来统一全国奠定了基础。
对于中国以后的发展有重要作用。
第三单元北魏孝文帝改革(一)时间:公元五世纪末北魏(420年——589年)(二)历史背景(或原因):①北魏政权的残酷压榨,导致广大农民负担繁重阶级矛盾尖锐。
高中历史选修一知识要点归纳高中历史选修一知识要点归纳选修一的历史内容是对必修一的知识的拓展和补充,学生们也应该重视选修一的知识,不能忽略它的。
下面是店铺为大家整理的高中历史选修一知识归纳,希望对大家有用!高中历史选修一知识要点梭伦改革一、历史背景㈠改革根本原因:贵族与平民和工商业矛盾的激化㈡改革的内因:基伦暴动和德拉古法:矛盾激化的表现(解决危机的尝试)㈢改革外因和导火线:萨拉米危机(解决危机尝试的影响)㈣梭伦当选为首席执政官:立志改革,振兴城邦(诗人政治家)二、改革目的:1、直接目的:消除矛盾,稳定雅典的社会秩序。
2、根本目的:振兴城邦,维护奴隶主统治。
三、改革内容: 1、颁布解负令 2、发展农工商业 3、提高平民地位⑴按土地收入多寡分成四个等级,并确定了相应的政治权利。
①目的:打破贵族的世袭特权。
②内容:四个等级:富豪级、骑士级、双牛级和日佣级。
政治权利:第一、二等级担任高级官职,第三等级担任低级官职,第四等级不能担任官职,保护贵族特别是工商业奴隶主的利益。
③实质:富豪政治代替贵族政治。
④意义:打破贵族的世袭特权,维护了富裕工商业者的利益,为雅典政治民主化开辟道路。
⑤评价:局限性:没带来真正的平等。
进步性:扩大了民主权利的基础。
⑵创立人会议作为公民大会常设机构①组成:四个部落各选100人组成,但第四等级没有资格。
②职能:为公民大会预审提案,准备日程。
③作用:使第三等级公民获得参政议政的机会;提高公民大会的地位;打破贵族对国家权力垄断。
⑶组建民众法庭和创立陪审法庭,分割贵族法庭权力①措施:将贵族法庭大多数职权转归民众法庭,贵族法庭负责宗教和重大刑事案件审理。
实行陪审员(不分等级,抽签产生)制度,陪审员负责案件审查、判决和起诉。
②作用:民众法庭的`设立打破贵族对法律的垄断;陪审法庭使平民获得参加国家政权的权利。
高中历史选修一知识王安石变法一、变法的原因(一)经济上:冗官,冗兵,冗费——造成积贫局面⑴冗兵:①从赵匡胤开始每逢灾年将流民编入军队。
历史选修一归纳总结知识点历史选修一是一门很重要的课程,它让我们更好地了解和认识历史,帮助我们对过去的经验教训有更深刻的认识。
在这门课中,我们学到了许多不同的历史知识点,下面对这些知识点进行归纳总结。
第一部分:古代文明的崛起和发展1. 古代文明的起源:古代文明的起源可以追溯到5万年前的旧石器时代,重要的古代文明有埃及、美索不达米亚、印度河流域文明等。
2. 美索不达米亚文明:美索不达米亚文明位于今天的伊拉克地区,是世界上最早的城市文明之一,发明了著名的楔形文字和发明了第一套法典——《汉谟拉比法典》。
3. 尼罗河流域文明:尼罗河流域文明位于非洲的埃及地区,以其壮丽的金字塔和庙宇而闻名,古埃及人还相信死后有来世,并将法老视作神明。
4. 印度河流域文明:印度河流域文明位于印度次大陆,其特点是城市规划先进、排水系统完善,还发明了印度体系的文字——梵文,以及数学中的零的概念。
第二部分:古代帝国的兴衰与文化的传播1. 古希腊的兴起与民主:古希腊位于东地中海地区,它的兴起与美索不达米亚文明的交流有着密切的关系,古希腊最著名的政治制度是民主制度。
2. 古罗马帝国:古罗马帝国曾经是世界上最大的帝国之一,它的文化对欧洲各国产生了重要影响,古罗马是军事、政治和工程建设方面的伟大成就。
3. 古印度文化:古印度文化以宗教、哲学和数学著称,佛教和印度教是其中最重要的两种宗教,为世界文化的传播起到了重要的作用。
第三部分:中世纪的转折与冲突1. 拜占庭帝国:拜占庭帝国是罗马帝国的东部继承者,它维持了古代文化的传承并在教育、艺术和建筑方面取得了重要成就。
2. 伊斯兰帝国:伊斯兰帝国兴起于公元7世纪,迅速扩展,成为当时世界上最大的帝国之一,对艺术、科学、数学和哲学都有重要贡献。
3. 欧洲封建制度:欧洲中世纪时期的封建制度是一种农奴制度,社会等级分明,领主和农民之间有着严格的等级差距。
第四部分:近代的革命与变革1. 文艺复兴:文艺复兴是从14世纪末到16世纪的欧洲发生的一场思想运动,它对艺术、文学和科学的发展产生了深远影响。
高中历史选修一知识要点总结高中历史选修一是一门涵盖广泛、内容丰富的学科,它探讨了人类社会的演变和历史事件对现代世界的影响。
本文将总结高中历史选修一的重要知识要点,帮助学生能够系统地理解和记忆这门学科的核心概念。
一、古代文明与人类发展1. 石器时代:人类社会的起源和演变在石器时代,人类学会制作和使用石器工具,社会生活逐渐从狩猎采集阶段向农业和畜牧业过渡。
2. 从城邦到帝国:古代社会的形成和发展古代文明如古埃及、古希腊、古罗马等的兴起,标志着人类从小规模的城邦逐渐转变为大帝国。
3. 印度文明与佛教的兴起印度文明以其独特的宗教和社会制度而闻名,佛教的兴起改变了印度社会的传统价值观。
4. 中国古代文明的起源中国古代文明以黄河和长江流域为中心,其特点是封建制度、儒家思想和四大发明(指纸、印刷术、火药和指南针)的发明。
二、帝国与探险1. 西方的探险精神与大航海时代大航海时代使欧洲国家开始殖民探险,并推动了人类文明的全球交流。
2. 古代帝国的兴衰以罗马帝国和中国古代帝国为例,探讨帝国建立、疆域扩张和衰落的原因。
3. 交流与文化融合在帝国时代,东西方文化的交流促进了艺术、科学和技术的传承与创新。
4. 欧洲文艺复兴欧洲文艺复兴时期,人们开始追求人文主义思想,这对欧洲历史和文化产生了深远的影响。
三、近代社会的变革1. 宗教改革与宗教战争宗教改革使欧洲基督教教会在宗教、政治和社会方面发生了深刻的变革。
2. 经济革命与资本主义的兴起工业革命的爆发为资本主义经济体系的形成奠定了基础,从而推动了社会的现代化进程。
3. 法国大革命与民主政治法国大革命极大地冲击了欧洲的封建秩序,并为民主政治的发展铺平了道路。
4. 世界两次大战与冷战的兴起两次世界大战和冷战的发生改变了世界地缘政治格局,对全球社会、经济和政治产生了重大影响。
四、现代世界的挑战与变革1. 全球化与经济发展全球化促进了不同国家和地区之间的经济合作和文化交流,同时也带来了全球性的挑战。
高中历史知识点总结选修一一、古代文明的起源与发展1. 古埃及文明:尼罗河流域的农业文明,金字塔的建造,法老制度。
2. 古代美索不达米亚文明:苏美尔、阿卡德、巴比伦等城邦的兴起,汉谟拉比法典的制定。
3. 印度河流域文明:哈拉帕、莫亨佐-达罗等城市的建立,城市规划与排水系统。
4. 古代中国文明:黄河与长江流域的文明起源,夏、商、周三代的政治制度与文化特点。
二、希腊与罗马的古典文明1. 希腊文明:城邦制度,斯巴达与雅典的对比,希腊哲学(苏格拉底、柏拉图、亚里士多德)。
2. 希腊艺术与科学:希腊雕塑、建筑(帕台农神庙),数学(毕达哥拉斯、欧几里得)。
3. 罗马共和国与帝国:罗马法的起源与发展,凯撒、奥古斯都等重要人物,罗马建筑(罗马竞技场、许愿池)。
4. 基督教的兴起与传播:耶稣基督的生平,早期教会的发展,君士坦丁大帝与基督教合法化。
三、中世纪欧洲封建社会1. 封建制度的建立:领主与农奴的关系,封建等级制度。
2. 教会影响:教皇与国王的权力斗争,十字军东征的起因与结果。
3. 中世纪城市与商业:城市复兴,行会制度,商业的发展与贸易路线。
4. 文化与教育:中世纪大学的兴起,哥特式建筑(巴黎圣母院),文艺复兴的萌芽。
四、亚洲的帝国与文化1. 伊斯兰帝国的扩张:穆罕默德的生平,阿拉伯帝国的建立,伊斯兰文化与科学的贡献。
2. 中国的唐宋变革:科举制度的完善,唐宋文学与艺术的繁荣,宋明理学的发展。
3. 日本的平安时代与武士道:源平合战,武士阶级的兴起,平安时代的文学与艺术。
4. 蒙古帝国的兴起与衰落:成吉思汗的征服,元朝的统治,丝绸之路的繁荣。
五、文艺复兴与宗教改革1. 文艺复兴的起源与发展:意大利城邦的繁荣,人文主义的兴起,文艺复兴三杰(达芬奇、米开朗基罗、拉斐尔)。
2. 宗教改革的背景与影响:马丁·路德的95条论纲,新教的产生,天主教会的反宗教改革。
3. 欧洲的地理大发现:哥伦布发现新大陆,麦哲伦环球航行,地理大发现对世界的影响。
高中历史选修一知识点总结(最新最全)
本文档总结了高中历史选修一课程的知识点,旨在提供最新最
全的信息。
一、古代史知识点
1. 考古学:包括考古学的定义、研究方法和意义等内容。
2. 公元前史:介绍人类起源、早期人类社会和文明的发展。
3. 中国古代史:涵盖从上古时期到清朝的历史事件、王朝更迭、社会制度和文化成就等。
4. 世界古代史:介绍埃及、希腊、罗马等古代文明的兴衰。
二、近代史知识点
1. 近代欧洲史:介绍欧洲启蒙运动、法国大革命、工业革命等
重要事件和思想。
2. 中国近代史:包括鸦片战争、太平天国运动、辛亥革命等中
国近代史重要事件。
3. 世界近代史:涵盖世界两次世界大战、冷战时期以及其它重
要国际事件。
三、现代史知识点
1. 当代中国史:包括建国初期、文化大革命、改革开放等中国现代史重要事件。
2. 国际关系:介绍国际关系理论、重要国际组织和国际间的合作与冲突等内容。
3. 当代世界史:探讨世界各地的重要历史事件和国际间的影响力。
四、历史学方法和文献研究
1. 历史学方法:介绍历史学的研究方法、理论和重要思想家的观点。
2. 文献研究:探讨历史文献的鉴别、分析和运用技巧。
以上为高中历史选修一知识点的总结,涵盖了古代史、近代史和现代史的内容,旨在提供最新最全的信息。
希望这份文档对你的研究有所帮助。
字数:200字。
历史选修一知识点汇总
一、古代文明与社会形态演变
1. 旧石器时代:人类最早的文明活动。
2. 新石器时代:农业的兴起,人类从采集时代进入了农耕时代。
3. 民族的形成与迁徙:大规模人口迁移导致民族形成和文明的
交流与融合。
4. 奴隶社会:社会阶层分化明显,出现私有财产和奴隶制度。
5. 封建社会:以封建地主阶级为基础,地主农民关系紧密,农
业经济占主导地位。
二、中国古代史
1. 夏朝:中国历史上的第一个朝代,有历史记载可依据。
2. 商朝:商代是中国历史上第二个朝代,主要有铜器出现和商
代文字的使用。
3. 西周:周公制定了许多制度和礼制,开创了中国封建王朝的
基础。
4. 春秋战国:中国历史上一个重要的转折时期,处于封建社会
与封建制度中前期和后期的过渡阶段。
5. 秦朝:秦始皇统一六国,成为中国历史上第一个中央集权制度国家。
三、世界史与地理
1. 古代埃及文明:尼罗河流域的古代文明,主要以埃及人为中心。
2. 希腊罗马文明:古希腊和罗马是古代文明中极为重要的两个国家。
3. 印度古代文明:古印度是亚洲四大古代文明之一,主要有和两大流派。
4. 文明:古代阿拉伯地区的宗教文化。
5. 欧洲中世纪:中世纪是欧洲历史上的一个阶段,以封建制度为主。
以上是历史选修一中的一些重要知识点汇总,希望对你有所帮助。
人教版历史选修1全册知识归纳
选修1——重大历史改革回眸全册知识归纳
历史上重大改革的规律性总结
改革指对旧有的生产关系、上层建筑作局部或根本性的调整变动。
改革是社会发展的强大动力。
1.改革的分类
从改革的程度看,一种是在不触动根本制度的前提下,进行局部的调整;一种是对旧的生产关系和上层建筑进行彻底的改革,导致社会制度发生根本性变化。
从改革的性质看,有奴隶制度的改革、封建主义的改革、资本主义的改革和社会主义的改革。
从改革的内容看,有政治改革、经济改革、军事改革和文化改革。
2.改革的实质
改革是统治者对生产关系所进行的调整。
它与社会革命不同,并不否定现存制度,而是对现存制度加以改良,使之尽量适应不断变化的时代。
3.改革的原因(背景)及相应目的
总的来讲,古代重要政治改革的发生都是由于旧的生产关系或上层建筑不适应新的生产力或经济基础的发展的需要。
具体来讲,这些原因大体可以表述为:。
人教版高中历史选修一《历史上重大改革回眸》第一单元梭伦改革课标内容要求:(1)了解梭伦改革前雅典的社会状况,认识梭伦改革的必要性。
(2)简述梭伦改革的主要措施,指出改革的基本特点。
(3)分析梭伦改革对雅典民主政治建设的影响。
知识要点:一、梭伦改革的背景:1、政治:雅典城邦国家产生(公元前9~前8世纪)——设立中央议事会和行政机构贵族制国家确立(公元前8~前6世纪)——贵族专权而平民无权2、经济发展农工商业以及贸易得到发展3、阶级变化:工商业奴隶主形成,公民内部斗争激烈:“山地派”、“平原派”、“海岸派”4、梭伦当选为首席执政官:雅典贵族与平民长期斗争的结果二、梭伦改革:1、内容:“颁布解负令”确立财产等级制度、恢复公民大会权力、建立“四百人会议”设立公民陪审法庭、鼓励发展农工商业2、特点:奠定民主政治基础、促进工商业发展三、梭伦改革的评价1、历史意义:改革为雅典的民主政治奠定基础克里斯梯尼改革促进雅典民主政治的形成伯利克里改革使雅典民主政治得以最终确立2、历史局限:贵族在国家政权中占据绝对优势,下层平民未享有充分的权利氏族制度残余及贵族拥有世袭占有土地的特权贵族和平民的矛盾未得以从根本上解决,社会政局动荡不安第二单元商鞅变法课标内容要求:(1)知道春秋战国时期各国改革的基本史实,认识春秋战国时期的时代特征。
(2)了解商鞅变法的具体措施和内容,认识其特点。
(3)探讨商鞅变法的历史作用。
知识要点:一、背景:春秋战国时期的社会大变革1、根本原因:社会生产力的发展——铁器、牛耕的使用2、经济基础:生产关系的变化——私田增多出现新的封建剥削方式井田制瓦解封建土地私有制确立3、阶级基础:阶级关系的变化——新的阶级形成新兴地主阶级要求变革4、社会条件:春秋战国时期的战争频繁、思想繁荣、各国竞相改革变法齐国管仲改革、鲁国“初税亩”、魏国李悝变法、楚国吴起变法二、商鞅变法内容:1、以农求富的经济改革:废井田、开阡陌;重农抑商、奖励耕织;统一度量衡2、政治改革:奖励军功、建立二十等爵制;加强集权、普遍推行县制、建立严密的户籍制、制定连坐法3、文化风俗改革:“燔诗书、明法令”;改革社会风尚习俗、父子分居、一夫一妻三、评价:秦国强盛、意义深远1、作用:废除旧制度,创建新制度;促使秦国成为当时先进的国家,为秦国统一全国奠定了基础;对秦国以至中国历史的发展都起了重要作用2、表现经济上:改变了旧有的生产关系,废井田,开阡陌,从根本上确立了土地私有制。
这就激发了劳动者的生产积极性,为秦国的农业生产带来了生机政治上:打击并瓦解了旧的血缘宗法制度,健全了封建国家机器的职能,开始建设中央集权制度军事上:奖励军功,达到了强兵的目的,提高了秦国军队的战斗力,为秦国下一步的战略发展创造了有利条件综合国力:公元前343年,秦国已经成为富强之国,周天子派人送礼,各诸侯派人来称贺3、局限性轻视教化,鼓吹轻罪重罚;加重了对人民的剥削与压迫;未与旧的制度、文化、习俗划清界限4、消极影响:推行的严刑峻法和文化高压政策导致了秦朝的暴政,对后世影响消极。
压制工商业发展,违背了社会发展的规律,不利于商品经济的发展。
倡导君主独裁专制,选错了政治体制的方向为后世君主专制埋下了祸根;改革不彻底,所以在我国封建社会初期特别是秦汉时期存在大量奴隶制残余。
第三单元北魏孝文帝改革课标内容要求:(1)了解北魏孝文帝改革的背景。
(2)归纳北魏孝文帝改革的主要内容。
(3)探讨北魏孝文帝改革的历史作用。
知识要点:一、背景:1、东晋时建代国,拓跋珪建魏,统一黄河流域影响:社会安定,经济恢复,推动了畜牧经济向农业经济的转变,国家机构日益完备,民族融合2、鲜卑文明与汉文明冲突,社会矛盾尖锐,改革迫在眉睫宗主督护制,豪强地主隐瞒人口,逃避赋税、徭役广大农民赋税赋税负担沉重,农民起义不断民族矛盾激化,北魏统治者未处理好民族关系,激化矛盾3、冯太后与孝文帝注重汉化,改革条件具备二、改革内容:1、创新制:制定俸禄制、推行均田制、设立三长制、推行租调制2、迁都:目的——强化中原统治、避开鲜卑族旧势力;原都城偏穷、交通不便、不如洛阳;北受柔然威胁、南为经略中原3、移风易俗:汉服、汉话、汉姓、通汉婚、改汉籍三、评价:促进民族大融合1、经济的复苏和繁荣农业经济的恢复与发展手工业经济的发展商业的发展2、政权封建化的加速尊儒崇经,兴办学校恢复汉族礼乐制度采纳汉族封建统治制度3、民族的交流与融合鲜卑游牧民族的农耕化汉族人民生活的鲜卑化第四单元王安石变法课标内容要求:(1)了解王安石变法的历史背景。
(2)归纳王安石变法的主要内容,评价其历史作用。
知识要点:一、背景:1、北宋中期社会危机严重(1)土地兼并,农民负担沉重,阶级矛盾尖锐,农民反抗斗争不断(2)极贫积弱局面:财政困难,入不敷出;辽和西夏威胁北宋安全2、庆历新政:以整顿整治为中心,触犯大官僚大地主利益,推行一年多夭折二、内容:1、富国之法青苗法农田水利法免役法市易法方田均税法均输法2、取士之法改革科举整顿太学改革官吏选拔3、强兵之法保甲法保马法将兵法设军器监三、评价:1、结果:新法被废止原因:新法遭到大官僚、大地主、大商人的强烈反对失去宋神宗的支持新法推行中的缺陷2、变法的历史作用北宋积贫局面的改善:政府财政收入大幅上升,国库充裕北宋积弱局面的改善:军队战斗力增强,取得重大胜利第五单元宗教改革课标内容要求:(1)了解中世纪天主教的地位,认识欧洲宗教改革的必要性。
(2)知道马丁?路德的宗教改革主张,理解欧洲宗教改革的实质。
(3)简述欧洲宗教改革的主要内容,分析欧洲宗教改革的历史作用。
知识要点:一、背景:中世纪天主教的黑暗统治和危机1、天主教地位:支配地位,大一统神权统治。
经济上是最大的封建地产所有者;政治上,教权高于世俗王权,至高无上;思想文化上,支配文化教育,钳制人们思想;社会生活方面,天主教会的影响无处不在,广大人民深受教会束缚。
2、宗教“异端”思想含义:中世纪时,基督教占统治地位的派别对异己派别的蔑称实质:市民阶级的反封建斗争矛头:天主教会手段:利用宗教思想“异端”表现:12世纪法国纯洁派 14~15世纪英国人威克里夫捷克人胡司思想及胡司战争影响:打击了天主教神权统治为宗教改革奠定了思想基础3、西欧向近代过渡资本主义产生、发展;西欧民族国家发展;文艺复兴解放了人们思想二、宗教改革:1、马丁.路德宗教改革(1)社会原因根本原因:分裂割据的政治局阻碍德国社会经济的发展主要原因:罗马教廷对德国进行政治控制和经济掠夺主观原因:马丁.路德立志宗教改革直接原因:天主教兜售赎罪券(2)标志:“九十五条论纲”发表(3)马丁.路德宗教改革的主要内容理论基础——因信称义《圣经》是信仰的惟一权威世俗的统治权力高于教权并支配教权建立本民族教会(4)路德宗教改革的影响推动了广大民众的反封建斗争;《圣经》翻译成德文,促进了德意志民族语言的发展;最终确立了“教随国定”原则,路德教派取得合法地位;确立新教,冲击了罗马教会在德国的神权统治,为欧洲宗教改革开辟了道路。
2、加尔文宗教改革(1)原因条件马丁.路德宗教改革的影响;文艺复兴时期人文主义的影响;加尔文深入研究《圣经》(2)内容坚持《圣经》是最高权威,反对教皇权威;主简化宗教仪式;提出自由平等和个人主义宗教精神;主张“先定论”,宣扬选民和弃民;主张选民要有奋斗精神,具有节制、忍耐等美德;主张建立共和式的长老制度;建立政教合一政权(3)作用传播到欧洲许多地区;日内瓦成为“新教的罗马”3、亨利八世宗教改革(1)背景资产阶级要求冲破封建神学思想的束缚天主教对英国的经济掠夺和政治控制文艺复兴运动和宗教改革思想的传播社会各阶层反对教会情绪的不断高涨日益集权的英国君主力图摆脱罗马教廷的桎梏(2)内容禁止英国教会向罗马教廷纳年贡断绝英国教会在行政和经济上与罗马教廷的联系规定国王为英国最高首脑保留天主教主制、基本教义和仪式没收修道院财产归王室所有(3)结果伊丽莎白一世进一步巩固了宗教改革成果确立了英国基督教为英国国教英国国教会成为封建专制统治的工具三、历史作用沉重打击了天主教会在欧洲的神权统治促进了欧洲民族国家的发展打击了西欧的封建势力有利于资本主义的发展否定了罗马天主教会的权威解放了人们的思想四、实质:资产阶级反对封建统治的政治运动第六单元穆罕默德?阿里改革课标内容要求:(1)了解穆罕默德?阿里改革的历史背景。
(2)简述穆罕默德?阿里改革的主要内容,认识其在埃及历史上的作用。
知识要点:一、历史背景:1.必要性:(1)埃及国力的衰弱:奥斯曼素丹的政治、经济统治和马木路克的反动统治——经济凋敝、政局动荡——国力削弱。
政治:奥斯曼帝国的统治征服派遣总督(帕夏)建立近卫军保留马木路克经济:包税制埃及形势:恶化马木路克的统治经济凋敝西方经济势力入侵(2)面临民族危机:英法列强的殖民侵略原因:埃及战略地位优越,自然资源丰富英法等国资本主义发展地需要条件:18世纪后期埃及国力衰弱、局势动荡英法资本主义国家实力强大(3)埃及独立民族意识形成2.可能性:阿里政权的建立(原因:埃及人民反侵略斗争和独立民族意识的形成;开罗三次起义,穆罕默德?阿里取得政权(1805年);阿里政权面临的形势:国外—英国等西方列强侵略,国内—面临奥斯曼帝国和马木路克反动势力的威胁)拿破仑在的近代化措施的诱导二、内容:1、改革土地制度没收不向政府纳税的包税人土地;没收了违规的宗教地产;废除包税制,将全部包税地收归国有;改革赋税制度,征收单一的土地税;确定了土地私有制度2、促进经济发展(1)农业兴修水利,推广改良农具,引种新的经济作物;设立专门机构,管理各地农作物的种植品种和面积;重要经济作物实行国家专卖制度;向贫苦农民提供种子、牲畜、农具和贷款限制私营手工业生产,发展官办工厂;引进西欧国家的技术、设备、人才和资金;重点发展军事工业,同时创办民用工业(3)商业和对外贸易的繁荣商业中心:开罗地中海东部贸易中心:亚历山大3、政治内容中央设立国务会议、咨议会地方建立了省、县、乡、村各级行政机构目地:确立高度的中央集权,巩固统治实质:维护专制集权4、文化创办学校,培养人才;聘请外国专家讲学和传授技术,选派埃及青年去欧洲留学;建立印刷厂、出版读物、翻译著作、创办报纸5、军事废除雇佣兵制度,实行征兵制;按照法国模式组织和训练新式军队采用当时最先进的武器装备军队三、评价:1、局限① 建立并巩固了封建的中央集权统治,农民和工人受到沉重的剥削和掠夺② 残暴统治和连年战争,给人民带来沉重灾难2、意义① 结束埃及长期混乱,确立统一中央集权体制,奠定近代埃及民族国家基础。
改革发展了农业和商业,建立了近代工业,大大提高了社会生产力,推动了埃及社会历史进程,促进了文化繁荣,增强了经济、军事实力,在较长时期内维护了埃及的独立与主权② 埃及实际摆脱奥斯曼帝国统治,推迟欧洲列强侵占进程③ 引进了西方资本主义科学技术和思想文化,客观上促进资本主义发展,推动埃及进步四、穆罕默德?阿里改革的失败1、内忧根本原因:阿里政权的封建专制性、扩张性具体原因:税收加重战事不止、征兵频繁表现:土地荒芜、工厂停工父母残子武装起义不断2、外患原因:英国等列强进行殖民扩张,助土反埃结果:埃及战败、阿里身死、埃及沦为半殖民地第七单元 1861年俄国农奴制改革课标内容要求:(1)简述1861年俄国农奴制改革的历史背景。