艺术创作理论和创造类型
- 格式:ppt
- 大小:19.11 MB
- 文档页数:105
艺术创作论刘小土1.艺术创造活动/(过程)艺术创作活动是指艺术家在创作欲望的推动下,运用已掌握的艺术创作本领,以生活中得来的素材为材料,围绕一定的主题倾向,进行艺术思维,从而在头脑中形成比较完整的艺术意象,并能运用艺术语言和各种表现技巧,把它物化为供人欣赏的艺术形象,简言之,即艺术作品的全部创作过程,一般可分为艺术体验、艺术构思和意象物化三个重要阶段。
2.解衣般礴“解衣般礴”出自《庄子》的一段关于绘画活动的著名论述,其形象生动地描绘了艺术家创作时的自由情态。
借此说明,作为人类一种特殊的精神产品,艺术创作活动有其特殊的规律性,它是要求创作者纯化自己的思维,摒除杂念和功利心,以全身心投入其中的一种创造劳动,“解衣般礴”论即强调艺术创作中主体精神的作用,主张人的情感在创作活动中无拘无束的抒发,这一理论对中国艺术创作具有不可低估的作用。
3.庖丁解牛出自《庄子》,喻指人的自由获得在于主观精神和客观规律相一致。
艺术创作活动须长期摸索客观规律,使“技”游刃有余,达到自由境界,方能与“道”相通,而且,此外提及的“技”是含规律与含目的的,艺术家只有经过长期的勤学苦练和艰苦的艺术实践,才能达到出神入化、随心所欲如“庖丁解牛”一样的艺术境界,这是中国古典美学理论的一大贡献。
4意在笔先意在笔先是指艺术家在下笔前须先有充分的审美思维活动和立意,意在笔先又称“意在笔前”、“意存笔前”。
传言王维所作《画学秘诀》:“凡画山水,意在笔先”,清代画家方熏将“意”与风格相联系,认为“意”具有奇、高、深、远等特点,因此作品应具有相应的风格。
5“隐含的读者”“隐含的读者”是德国接受美学家伊瑟尔提出的概念,“隐含的读者”不是真实的读者,而是对读者接受能力和视野的潜在考虑,它贯穿于整个艺术创作过程之中,支配和制约着艺术家的创作活动,伊瑟尔指出:读者对文学作品的接受并不仅仅通过阅读表现出来,而是贯穿艺术创作的全过程;文学是一种交流的过程,它与读者之间的关系是一种对话的关系,因此,不论作者是否意识到,他在创作作品的过程中都会预先设计到“接受模式”,这就是“隐含的读者”。
艺术活动的构成根据艺术活动的发展及其当代状况,可以将艺术活动视作一个系统,它由4个要素或环节构成。
1.客体世界即艺术活动所反映和表现的客观社会生活及自然界,具有美价值的客体世界是艺术创造的主要对象。
2.艺术创作与制作艺术创作即艺术家基于自身的审美经验和审美体验,运用特定的艺术语言和材料,所进行的从审美意象到艺术形象或艺术意境的创造性活动。
艺术制作与艺术创作密切相关,它更多地体现出以物质性制作为主的特点。
在当代艺术活动中,艺术制作显示出重要的和具有相对独立性的意义。
3.艺术作品即艺术创作和艺术制作的成果,是由艺术主体创造的审美意识物态化的表现形式。
4.艺术传播与接受艺术传播即借助于一定的物质媒介和传播方式,将艺术信息或作品传递给接受者的过程。
艺术接受即在传播的基础上,以艺术作品为对象、以鉴赏者为主体,积极能动的消费、鉴赏和批评活动。
关于艺术发生的几种学说:(1)摹仿说认为艺术起源于人类对于自然或现实生活的摹仿。
这是一种有关艺术起源的最古老的理论,它在古希腊的哲学家中比较流行,德谟克利特、亚里士多德等人均持这种观点。
(2)游戏说认为艺术活动起源于人类所具有的游戏本能。
一方面由于人类具有过剩的精力,同时由于人类可以将这种过剩的精力运用到没有功利性的活动中,于是体现为一种自由的游戏。
德国的席勒,英国学者斯宾塞、德国学者谷鲁斯均持这样的观点。
(3)表现说认为艺术起源于人类情感表现和交流的需要。
持这一观点的有意大利美学家克罗齐、英国史学家柯林伍德、美国学者苏珊·朗格等。
(4)巫术说认为艺术起源于原始民族的巫术仪式活动。
这是在近代西方学术界最具影响的一种理论。
这个学说最早由英国学者爱德华·泰勒提出,英国学者詹姆斯·弗雷泽也持这一观点。
(5)劳动说认为艺术产生的根本动力和原因,在于人类的实践活动,尤其是占主导地位的物质生产实践活动。
这是对艺术产生根本原因最具影响的揭示。
俄国普列汉诺夫等人对此进行过阐释。
美术创作基础知识美术创作是一门独特的艺术形式,涉及到广泛的技巧、概念和理论。
了解基础知识对于提升创作的质量和表现力至关重要。
本文将介绍一些美术创作的基础知识,帮助读者更好地理解和应用这些概念。
一、线条与形状线条和形状是美术创作中的基本元素。
线条有不同的类型,如直线、曲线、斜线等等。
它们可以用于描绘物体的轮廓、纹理、动态和情感等。
形状则是由线条所形成的空间区域,可以是几何形状或自然形状。
掌握线条和形状的运用可以帮助创作出更有深度和立体感的作品。
二、色彩理论色彩是美术创作中不可或缺的元素之一。
色彩可以传达情感,创造氛围,并强化作品的视觉效果。
理解色彩理论可以帮助艺术家深入了解色彩的组成、相互作用和运用。
色彩有三个基本属性:色调、明度和饱和度。
通过掌握这些属性,艺术家可以有效地运用色彩来表达自己的创作意图。
三、透视与比例透视和比例是绘画和设计中常用的技巧,用于创造三维空间的 illus ion。
透视关注了物体在空间中的相对位置和形状,通过线性透视和点透视的原理,艺术家可以更准确地表现远近、大小和深度。
比例则涉及到物体之间的大小关系,使作品更具真实感和平衡感。
四、构图与布局构图是指作品的整体结构和安排。
艺术家需要考虑诸多因素,如重点位置、对称与不对称、黄金分割等等,以创造视觉上的平衡和吸引力。
布局则关注元素在画面中的相对位置和空间占用。
艺术家可以运用对比、重复、层次等手法来组织布局,以达到所需的美学效果。
五、材料与工具艺术创作使用的材料和工具千变万化。
了解不同的绘画、雕塑和立体设计材料,以及如何正确使用各种工具,对于创作非常重要。
了解材料和工具的特性和属性有助于艺术家更好地实现自己的想法,并创造出独特的作品。
六、艺术风格与表现力艺术家可以根据个人的创作意图和理念选择不同的艺术风格和表现方式。
了解不同的艺术风格,如印象派、表现主义、写实主义等等,可以丰富艺术家的视野,并开拓创作的可能性。
表现方式涉及到表达艺术家情感和思想的方式和手法,如用色、笔触、纹理等等。
艺术理论与艺术创作的关系作者:沙晴黄河来源:《中文信息》2019年第02期摘要:众所周知,艺术贯穿着人类历史发展的始终,给予人们以美的享受。
回望艺术发展的历史进程,不同时期的艺术具有不同的特征,艺术家们通过艺术品所表达的思想情感及艺术价值深刻反映了一个时代的精神与追求,却又具有与时代分离的独特性。
然而,无论身处于和何种时代,艺术理论与艺术创作的关系都是艺术界所探寻、论证的问题。
关键词:艺术理论艺术创作理论与创作中图分类号:J04 文献标识码:A 文章编号:1003-9082(2019)02-0-01对于艺术创作,人们普遍持有两种观点:一是艺术创作具有较大的难度,要求人们具备一定的基本功;二是人们只有具备了一定的艺术创作理念及扎实的基础功之后,艺术创作才是水到渠成的事情。
然而,艺术有其独特的规律,需要艺术家们将艺术理论与艺术创作有机结合,方可创造出反映时代的精神与需求。
一、艺术理论对于艺术创作的重要性据调查显示,我国现阶段的艺术系大学生普遍存在着一种“重技法轻理念”的思想观念,甚至部分艺术家也未能正确认识艺术理论对于艺术创作的重要性。
长期以往,人们将会逐渐固化艺术创作比艺术理论重要的思想,忽视艺术理论修养对于艺术作品创作的重大作用。
因此,正确定位艺术理论在艺术创作的地位是首要问题。
艺术理论的主要目的是为了探寻、挖掘艺术深层次的源泉与其创作规律,主要通过连接各个门类之间的关系理性分析艺术的本质,这赋予了艺术客观性、科学性的特点。
另外,从艺术体系的角度论述艺术理论的性质,可发现艺术理论与艺术创作是密切相关的阐释体系,二者之间相辅相成,缺一不可。
在艺术发展的历史进程中,艺术理论并非是短期形成的,而是经过长期不断反复的实践、论证、实践的过程才发展成熟为一种较为完整的理论体系。
除此之外,“构思”具有重要的作用,伴随艺术家创作过程的始终。
首先,人们需要在进行艺术创作前制定一个整体的规划,计划艺术的表现内容,从而依据自身的想法寻找、筛选题材,才可进入作品创作的阶段。
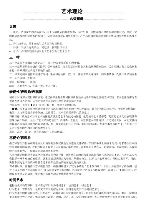
----------------------------------艺术理论-----------------------------------------------------------------------------名词解释------------------------------------灵感1、概念:艺术家在创造活动中,由于大脑皮质的高度兴奋,所产生的一种特殊的心理状态和思维方式,是在一定的抽象思维和形象思维的基础上,显意识和潜意识的相互作用,产生出新概念和新意象的顿悟式和突发性的思维方式。
2、产生的基础:是丰富的生活实践和知识积累。
3、特征:灵感具有突发性、易逝性、新颖性等特征。
4、意义:及时的把握灵感有助于艺术创新与艺术创作。
三一律三一律是西方戏剧结构理论之一,是一种关于戏剧结构的规则。
三一律是从亚里士多德的《诗学》引申出来的,由文艺复兴时期意大利戏剧理论家提出,后由法国古典主义戏剧家推行,在欧洲剧坛长期占据统治地位。
三一律规定剧本创作必须遵守时间、地点和行动的一致,即一部剧本只允许写单一的故事情节,戏剧行动必须发生在一天之内和一个地点。
优点:剧情集中,紧凑。
缺点:人物类型化,千篇一律,千人一面。
表现性/表现论/表现说侧重于对内部主观世界的表现,通过内部主观世界间接或曲折地表达外部客观世界的艺术理论,艺术创作统称为表现论及表现性艺术。
认为艺术是艺术家的主观想象和情感的表现。
代表人物:克罗齐【意】,美学只有一种,就是直觉的科学。
(直觉,即不必进行理性分析就能直接感知到事物真相的一种心理能力,具有它特殊的规定性。
直觉是由想象而来的,从内容看是关于个体的,从结果看,其产生的是形象化的意象。
)科林伍德,认为艺术与非艺术的区别实质上是艺术与技巧的区别,他的基本艺术思想是,真正的艺术具有表现性和想象性两个特征,因此,”艺术必然是语言”。
伯格森,直觉是一种直接进入对象内部、与之契合无间、水乳交融的神秘的心理体验与单纯的意识进程,是一种无功利时用目的的、非理性的本能。
第一章第一节:艺术是意识形态,也是生产形态1:人类思维着的头脑用艺术的·宗教的·实践精神的·理论的四种方式掌握世界……2:艺术形态要求把强烈的主体意识强烈的主观因素渗透到生产过程里,物化到产品对象里。
.3:艺术品以不可重复性为其标志4:要求生产者主体将自己的主观世界的审美情致审美体验以及自创的·相得益彰的美的形式构成,“物化”到产品中。
第二节:艺术形态的划分1:根据物化结构的不同,把艺术形态划分为:时间艺术,空间艺术,时空艺术。
2:时间艺术的物化结构形式,主要是:在一定的时间过程中延续的展开。
3:“音乐起源说”的三种观点(1)劳动起源说(2)语言起源说(3)巫术起源说4:空间艺术的物化结构形成,主要是:在一定的时间并列式的展开。
5:空间艺术(1)绘画三种方式【1】纹章学的方式【2】色调表情的构成【3】纯粹的色彩构成(2)雕塑最大特点(优势)三度空间性6:时空艺术:舞蹈(即是时间艺术,又是空间艺术)三种要素:姿势结构动作。
7:动作的标准:具有规范性、内涵、讲究形式美和风格的特点。
8:综合艺术之一:文学音乐最早可追溯到有历史记载的希腊荷马史诗,约在公元前9世纪至公元前8世纪。
9:史诗【伊利亚特】【奥德赛】10:【玛纳斯】我国新疆柯尔克孜人共同民族史诗。
11:说唱艺术曲艺--------京韵大鼓【重整河山待后生】(骆玉笙)12 综合艺术之二:戏剧表演戏剧表演可分为3个大体系(1)俄国斯坦尼斯拉夫斯基(2)德国布莱希特独创“史诗剧”理论和“间离效果“说。
(3)中国梅兰芳的表演体系14:综合艺术之三:建筑,最佳建筑的三要素:实用、坚固、美观第三节:艺术形态的构成关系1:三种方式一:直接面向外在世界———同国外在世界展示内在世界二:直接面向内在世界-———通过内在世界折射外在世界三:内在世界和外在世界的综合显现2:19世纪上半叶,法国作曲家柏辽斯在学生时代曾创作一首【幻想交响曲】。
艺术概论章节知识点第一章艺术属性论第一节艺术主体论含义:“艺术主体”是指有思维、有主观能动性、能认识并改造世界的人,是艺术的创作者与占有者。
凡人类活动所涉及的事物(包括思维,幻想,幻影等),都可以看作艺术客体。
一、情感论持这种观点的人认为:艺术的本质属性是对主体情感的传达代表人物:法国美学家“维隆”。
维隆认为情感是艺术的决定因素和主要表现内容。
在艺术作品中,情感借助线条,形状,色彩的结合或具有一定节奏的动作、音响或言语表现出来。
俄国作家列夫托尔斯泰荷兰画家森特凡高法国画家高更二、表现论艺术的表现论认为,艺术就是心灵的表现。
代表人物:意大利哲学家“克罗齐”。
认为“美学只有一种,就是直觉(或表现的知识)的科学。
这种知识就是审美的或艺术的事实。
”柯林伍德继承发展了克罗齐的艺术直觉理论。
认为艺术是情感的表现,他把主观的表现看做是“真正艺术”的特征,是艺术的本质属性,否认技巧与目的,否认客观的再现。
他把再现的艺术分为三等级:1、无取舍。
2、有所取舍3。
有情感之表现。
三、无意识论这种观点的人认为,艺术是主题本能欲望的表现。
代表人物是奥地利精神分析家弗洛伊德和瑞士精神理学家荣格。
弗洛伊德认为艺术的本质是原欲的“升华”。
认为人格由“本我(原始本能)、自我(协调本能和现实之间不平衡的机能)、超我(内部道德机制)”三部分组成。
荣格认为艺术源于“集体无意识”。
伟大艺术家,听从集体无意识的驱使,借自己的作品传达出时代的心声。
四、游戏自娱论这种观点的人认为,艺术是自由的游戏,是自我的娱乐。
代表人物德国古典哲学家康德,席勒加以系统。
英国唯心哲学家斯宾塞发展。
席勒认为艺术是自由的游戏,是“过剩精力”的消耗。
斯宾塞认为艺术和审美活动本质上是一种游戏,游戏和艺术都是“过剩精力”的发泄。
第二节艺术主客体论一、理念论认为,艺术是理念的感性显现,是上帝的创造物。
代表人物德国哲学家黑格尔和希腊哲学家帕拉图。
理念:是西方先验哲学中一个重要的哲学概念。
广东省高等教育自学考试艺术概论课程(课程代号:00504)考试大纲目录Ⅰ课程性质与设置目的II课程内容和考核目标第一章艺术的形态自学和考试基本要求课程内容考核知识点及要求第二章艺术的发生、发展和社会功用自学和考试基本要求课程内容考核知识点及要求第三章艺术作品自学和考试基本要求课程内容考核知识点及要求第四章艺术家自学和考试基本要求课程内容考核知识点及要求第五章艺术创作自学和考试基本要求课程内容考核知识点及要求第六章艺术欣赏自学和考试基本要求课程内容考核知识点及要求Ⅲ有关说明与实施要求附录:题型举例Ⅰ课程性质与设置目的一、《艺术概论》课程是高等艺术院校艺术类专业学生必修的基础理论课程之一。
它是以美术、音乐为主线,扩及文学、戏剧、舞蹈等多门类艺术,力求在中、西艺术比照中探索艺术新观念,并建立艺术理论教程新体系。
《艺术概论》就是艺术理论,是人类艺术实践经验的概括和总结,它阐述艺术实践和艺术理论之间的基本问题。
二、本课程的设置目的与要求:通过本课程的学习,使学生深入了解艺术的本质和规律性特征;掌握艺术形态的基本特点及内在联系;进一步了解艺术产生、发展与存在的规律和意义;健全学生的系统学科理论知识,提高学生对艺术的理解力,从而能在相对系统的理论基础上进行实践。
通过本课程的学习,使学生从宏观上把握美的特点和规律,树立健康向上的审美理想,培养学生运用科学的美学观分析和解决艺术实践当中所遇到的问题,激发对艺术学习的历史责任感,使学生的艺术创作更有自觉性、思想性和创新性,为艺术教育专业的学子们奠定扎实的理论基础。
三、教材的第一、三、五、六章是考核重点。
第一章内容要求学生理解艺术形态的种类、特点、构成关系及艺术形态与主体世界的关系,掌握艺术的本质及规律性特征。
第三章要求学生把握什么是艺术作品,理解有关艺术作品的构成因素,并从本体论上把握艺术作品。
第五章要求学生在了解艺术创作和理解相关理论的基础上,能结合自己的创作实践对艺术创作的过程做出理论分析和总结,并进一步掌握艺术创作理论及类型(再现论及再现性艺术;表现论及表现性艺术;构成论及实验性艺术;自然论和中国的艺术精神)。
论述常见的课程类型一、综合课程类型1.1 通识课程通识课程是大学教育中的一种基础课程,旨在培养学生的综合素质和跨学科的思维能力。
通识课程通常包括人文科学、社会科学、自然科学和工程科学等领域的课程。
1.2 跨学科课程跨学科课程是将不同学科的知识和方法结合起来,以解决复杂问题或探索新领域。
跨学科课程可以帮助学生培养创新思维和综合能力,促进学科之间的交流和合作。
1.3 项目课程项目课程是通过实践项目来培养学生的实际操作能力和解决问题的能力。
项目课程通常由学生自主选择和组织,通过团队合作完成项目任务。
二、专业课程类型2.1 基础课程基础课程是专业学习的基础,包括专业的理论知识和基本技能。
基础课程通常在专业学习的前期进行,为后续的专业课程打下基础。
2.2 专业核心课程专业核心课程是专业学习的重点,包括专业的理论知识和实践技能。
专业核心课程通常是学生在专业领域深入学习和研究的基础。
2.3 选修课程选修课程是学生根据个人兴趣和需求选择的课程,旨在拓宽专业知识和提升个人能力。
选修课程通常涵盖专业领域的不同方向或深入研究的特定主题。
2.4 实践课程实践课程是通过实践活动来培养学生的实际操作能力和解决问题的能力。
实践课程通常与专业领域的实际需求和职业要求密切相关。
三、创新课程类型3.1 创业课程创业课程是培养学生创新创业能力和创业精神的课程。
创业课程通常包括创业理论、创业实践和创业项目等内容,旨在培养学生的创新思维和创业意识。
3.2 设计课程设计课程是培养学生设计能力和创新思维的课程。
设计课程通常包括设计理论、设计方法和设计实践等内容,旨在培养学生的创造力和设计能力。
3.3 科技创新课程科技创新课程是培养学生科技创新能力和科学精神的课程。
科技创新课程通常包括科学研究方法、科技创新案例和科技创新项目等内容,旨在培养学生的科学思维和创新能力。
3.4 艺术创作课程艺术创作课程是培养学生艺术创作能力和审美素养的课程。
艺术创作课程通常包括艺术理论、艺术表达和艺术实践等内容,旨在培养学生的艺术创造力和艺术鉴赏能力。
《艺术概论》复习提纲绪论1.《艺术概论》,顾名思义,就是概括地、简要地讲述或论述艺术的基本理论。
2.《艺术概论》的研究对象:概括地说,艺术理论是以各门艺术的普遍规律作为自己的研究对象。
具体地说,艺术理论要综合地研究、考察人类社会的一切艺术现象,探索和揭示各种艺术现象共有的普遍规律,主要是研究各种艺术现象的共性问题,艺术的基本原理和概念范畴问题。
3. 德国美学家康拉德·费德勒最早提出艺术学与美学分离的构想。
5. 艺术理论与部门艺术理论的关系,是一般与特殊、普遍与个别的关系。
6. 艺术回归社会的中介就是艺术接受。
7. 从社会关系的角度看,艺术作为一种特殊的意识形态,是社会生活全面的、审美的反映。
从创作活动的角度看,艺术又是艺术家审美意识、审美理想和审美情感的一种表现状态,二者具体地统一在社会历史的进程之中。
8. 任何成功的艺术创作、美的艺术作品,都是合目的性与合规律性的统一。
9. 关于艺术的起源⑴模仿说——认为艺术是对现实的模仿关于艺术起源,最早产生的是模仿说。
代表(西方):赫拉克利特、亚里士多德、达·芬奇、莎士比亚、别林斯基、车尔尼雪夫斯基等;(中国):姚最、张璪、荆浩、袁宏道、王履等。
苏格拉底⑵表现说——认为艺术是心灵的表现代表:意大利(哲学家)克罗齐:“直觉说”法国(哲学家)伯格森:“直觉即创造,即艺术。
”英国(美学家)科林伍德:“直觉表现”德国(哲学家)费希特:“唯我论”⑶游戏说——认为艺术起源于人类的游戏冲动游戏说的代表人物是18 世纪德国哲学家席勒和19 世纪英国哲学家斯宾塞,称为“席勒——斯宾塞理论”。
代表:德国(古典哲学家)康德德国(美学家)席勒:“艺术起源于游戏”英国(哲学家)斯宾塞⑷巫术说——认为艺术起源于巫术英国著名人类学家爱德华·泰勒在《原始文化》一书中,最早提出艺术起源于“巫术”的理论主张。
英国人类学家詹·弗雷泽的《金枝》也是探讨原始文化的巨著。
艺术概论复习资料1、艺术语言不但是创造艺术形象的表现手段,并且本身具有审美价值。
2、我国声乐一般又被划分为民族唱法、美声唱法、通俗唱法等几类。
其中美声唱法,源于意大利,它追求声音效果,讲究发声方法,注意运用华彩和装饰。
3、艺术生产理论把艺术创作——艺术作品——艺术鉴赏这三个相互联系的环节,作为一个完整的系统来研究,从而提醒出艺术作品与欣赏者、对象与主体、生产与消费之间相互依存、相互转化的辩证关系。
4、大量资料说明,原始歌舞确实和原始人类的巫术崇拜活动有关。
5、北宋画家张择端的?清明上河图?,是一幅堪称国宝级的传世名作,也是一幅著名的风俗画长卷。
6、在艺术构思中,形象思维贯串始终,但灵感思维和抽象思维也起很大作用。
7、欣赏中国园林,不但要注意欣赏它的自然美、建筑美,尤其要注意欣赏它的文化美。
它是中国园林的精华与核心。
8、象征主义是西方现代派艺术中出现最早、影响最大的一个流派,它的理论根底就是叔本华的主观唯心主义哲学,同时也吸收了尼采的思想和瑞典神秘主义哲学家史威登堡的“对应论〞思想。
9、德国古典美学的开山鼻祖康德把他的美学体系建立在主观唯心主义根底之上。
10、古罗马建筑师维特鲁威提出了建筑的三条根本原那么:实用、巩固、美观。
11、散文的种类丰富多彩,一般将其分为抒情散文、叙事散文和议论散文三大类。
12、古希腊哲学家柏拉图是较早对艺术的本质进展哲学探讨的学者。
13、世界上三种古老的戏剧艺术是古希腊戏剧、印度梵剧和中国戏曲。
14、按艺术形象的存在方式来分,艺术可分为时间艺术、空间艺术和时空艺术。
15、人类文化大系统主要包括物质文化、制度文化和精神文化等几大系统,从文化构造来看,精神文化是核心。
16、造型艺术最根本的特征就是造型性。
17、?日出·印象?是法国画家莫奈的一幅油画作品。
这幅画虽然不是他的最典型的作品,但它却是印象派画史上一面旗帜,因为“印象派〞这个名称就源于这幅画。
18、心理学上的联想,是指“由一事物想到另一事物的心理过程。
艺术设计理论与创作艺术设计理论是指对艺术设计实践中所表现的美学、文化、技术等方面的规律和方式进行系统性和理论化的描述和探讨。
在创作中,艺术设计理论的作用可以表现为两个方面,一是指导作品的制作,二是影响作品的表现形式。
首先,艺术设计理论将影响作品的制作。
艺术设计理论中的美学观念、审美标准以及设计方法等,都是创作中必不可少的内容。
比如说,在创作时需要考虑到使用什么样的色彩、构图方式,表现什么样的情感和主题,这些都可以通过艺术设计理论来进行分析和指导。
艺术设计理论的研究可以让我们更加深入地理解和掌握艺术规律,从而在创作中运用到合适的技术和手法。
其次,艺术设计理论可以影响作品的表现形式。
艺术的表现形式可以分为多种类型,如绘画、雕塑、建筑、装置艺术等等。
每一种艺术形式都有其独特的表现方式,而艺术设计理论的研究可以为不同类型的艺术作品提供不同的理论支持。
比如说,在建筑设计中需要考虑到空间、构造、材料等方面,这些可以通过艺术设计理论中的建筑美学来进行思考和指导。
在装置艺术中,也需要考虑到空间、时间、视觉效果等等方面,这些可以通过艺术设计理论中的装置美学来进行分析和指导。
总之,艺术设计理论可以为创作提供有益的指导和支持,从而使作品更加具有艺术性和表现力。
在创作中,艺术设计理论的作用是不可或缺的。
而在艺术设计理论的研究与运用中,需要注意以下几个方面:一、理论应用要结合实际艺术设计理论是与艺术设计实践相伴相生的,艺术设计理论的具体应用要结合实践,针对不同的情境和问题,采用适合的理论工具,以达到预期的效果。
比如说,教育领域中针对学生的创意能力进行训练,需要采用适合的理论引导,如认知心理学、美学等等。
二、理论要有创新性艺术设计理论的研究要有创新,要在传统的基础上进行拓展和创新,寻找新的艺术规律和方式。
只有这样,艺术设计理论才能更好地服务于创作,为艺术的发展做出贡献。
如当代艺术中的概念艺术、行为艺术和数字艺术等,都需要新的理论支持和指导。
现代艺术与创作理论现代艺术是二十世纪以来艺术创作的重要流派,其呈现出与传统艺术形式不同的特点与风格。
现代艺术的出现与创作理论息息相关,本文将从艺术观念、审美体验和创作方法三个方面来探讨现代艺术与创作理论的关系。
一、艺术观念1.1 反传统观念现代艺术与传统艺术形式在艺术观念上存在明显的差异。
传统艺术强调对客观世界的准确描绘和再现,而现代艺术更加注重艺术家的主观表达和创造力。
现代艺术家试图摆脱传统束缚,用更自由、个性化的方式来表达他们的艺术理念。
1.2 表现主义与抽象表达现代艺术的观念转变为表现主义和抽象表达的兴起提供了契机。
表现主义通过印象和情感的强烈表达,打破了传统艺术形式对美的束缚。
抽象表达则是去除具象形式,将艺术转向更为纯粹的形式与色彩的探索。
二、审美体验2.1 激发观众想象力与传统艺术相比,现代艺术更加注重观众与艺术作品之间的互动体验。
通过独特的艺术形式,现代艺术作品激发观众的想象力,引发他们对作品的思考与感悟。
艺术从被动接受变为主动参与,观众成为了艺术创作的一部分。
2.2 拓宽审美边界现代艺术作品通常具有较高的观赏门槛,使观众需要耐心去理解与欣赏。
这种审美体验拓宽了传统观念中对美的定义与理解,使人们更加开放地接纳不同的艺术表现形式。
现代艺术作品的多样性与复杂性使观众可以从中找到自己的独特感受。
三、创作方法3.1 多媒体与艺术碰撞现代艺术创作方法在技术与媒介上与传统艺术有了明显的不同。
现代艺术家借助多媒体技术创新,将不同的艺术形式进行碰撞与结合。
例如,音乐与绘画、雕塑与舞蹈等形式的融合,赋予作品更丰富的维度和表现力。
3.2 反思与批判现代艺术强调对当代社会现象与问题的反思与批判。
艺术家通过作品表达对社会现实的思考,对种族、性别、社会阶级等议题进行关注与探索。
现代艺术成为了批判与思考的平台,引发了人们对社会问题的关注与思考。
总结现代艺术与创作理论密切相关,艺术观念的变革、观众的审美体验变化以及创作方法的创新是现代艺术发展的重要推动力。
音乐创作中的灵感来源和创造过程摘要:本文从音乐创作的概述开始,介绍了音乐创作的定义、作用和研究意义。
接着,详细探讨了音乐创作的灵感来源,包括个人经历、文化背景、社会事件等因素对音乐的影响。
然后,介绍了对于音乐创作必不可少的技法和手段,包括和声、旋律、节奏、编曲等技术,以及录音、制作等过程。
之后,探讨了音乐创作中的创新和风格的问题,强调创新和风格的研究对于音乐创作的重要性。
最后,总结了音乐创作的灵感来源、技法和手段、创新和风格等方面,指出音乐创作需要持续不断地创新和发展。
关键词:音乐创作、灵感来源、个人经历、文化背景、持续发展。
一、音乐创作的基础知识音乐是一种充满人类情感和表现力的艺术形式,它以美妙的旋律和声音为载体,传达着人类生活的点滴感悟。
音乐创作作为一种创造性的艺术形式,也是音乐活动的重要组成部分之一。
本文将详细探讨音乐创作的相关内容,包括基础知识、创意思维、灵感来源等方面。
1. 音乐理论知识:音乐创作需要音乐理论知识的支持。
音乐理论知识包括音高、音程、节奏、和声、曲式等方面。
音乐人们需要了解这些基本概念,才能够组织好音乐元素,创造出有结构和层次的作品。
2. 乐器演奏技巧:对于创作者来说,乐器演奏技巧也是非常重要的。
无论是钢琴、吉他、小提琴、贝斯还是其他乐器,熟练地掌握演奏技巧,可以让音乐人更加自如地用音乐语言表达自己的创作思想。
3. 作曲软件:随着科技的不断进步,作曲软件的应用越来越广泛,如今已经成为音乐创作不可或缺的工具之一。
音乐人们可以通过各种作曲软件进行录音、编排和混音等操作,搭建自己的音乐创作平台。
4. 合作能力:音乐创作不仅是个人的创作,也需要多人的合作,这就需要音乐人具备良好的合作能力。
音乐创作中需要涵盖多种艺术形式,例如舞蹈、服装、美术等,因此需要音乐人善于与其他艺术家合作,以实现音乐创作的多样性。
掌握这些基本技能可以让音乐人更好地进行音乐创作,从而创造出更具有表现力、艺术性和商业价值的作品。
文化艺术中的创作理论与文化传承文化艺术是一种表达和传递文化的重要方式,通过创作艺术作品,人们可以感受到不同文化的独特魅力。
在文化艺术的创作过程中,创作理论起着重要的指导作用,同时也是文化传承的重要途径之一。
一、创作理论的作用创作理论是指在文化艺术创作中,艺术家根据自己对艺术的理解和认知,形成的一套创作原则和方法。
创作理论不仅可以指导艺术家在创作中的思路和表现手法,还可以帮助观众更好地理解和欣赏艺术作品。
创作理论的作用之一是激发艺术家的创造力。
艺术家通过对艺术形式和表达方式的思考和探索,可以不断开拓创新,创造出更加独特和有个性的作品。
创作理论可以帮助艺术家找到自己的创作方向和风格,从而在创作中保持独特性和创新性。
此外,创作理论也可以帮助艺术家更好地传递文化信息。
每个文化都有其独特的艺术表达方式和符号体系,通过创作理论的指导,艺术家可以更准确地表达文化内涵,让观众更好地理解和感受到文化的魅力。
创作理论可以帮助艺术家在创作中保持对文化的敏感性和深度,使作品更具有文化内涵和表达力。
二、文化传承的重要性文化传承是指将一代人的文化遗产传递给下一代的过程。
文化传承不仅可以使文化得以延续,还可以让人们更好地了解和认识自己的文化根源,增强文化自信心。
在文化艺术创作中,文化传承起着重要的作用。
通过艺术作品的创作和传播,文化的精髓和独特性可以得到传承和弘扬。
艺术作品可以通过形象、音乐、文字等多种形式,将文化内涵传达给观众,使观众在欣赏作品的同时,也能够了解和感受到文化的深度和内涵。
文化传承还可以促进文化多样性的发展。
每个地区和民族都有其独特的文化,通过文化艺术的创作和传承,可以使各种文化得到平等对待和尊重。
文化的多样性不仅能够丰富人们的精神生活,还可以促进不同文化之间的交流和融合,推动文化的进步和发展。
三、创作理论与文化传承的结合创作理论与文化传承是相辅相成的。
创作理论可以为文化传承提供指导和支持,而文化传承则为创作理论提供了源源不断的素材和灵感。