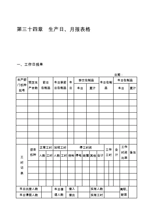
D06生产部门停滞时间统计月报表
- 格式:doc
- 大小:44.00 KB
- 文档页数:1
能直观显示停产时间段excel统计表范例-概述说明以及解释1.引言1.1 概述引言在现代工业生产中,停产时间段是一个重要的指标,它反映了企业生产过程中可能出现的停工现象。
准确地统计和记录停产时间段对于企业的生产管理和效益评估具有重要意义。
然而,传统的统计方法往往无法直观地展示停产时间段的分布情况,给管理人员带来了困扰。
针对这一问题,本文将介绍一种能够直观显示停产时间段的Excel统计表范例。
通过该统计表,管理人员可以清晰地了解停产时间段的分布情况,帮助他们快速识别生产中存在的问题,并在最短时间内采取相应的措施进行改进,从而提高生产效率和企业盈利能力。
本文将从Excel统计表的重要性、停产时间段的意义以及直观显示停产时间段的需求三个方面进行探讨。
在结论部分,将对本文的内容进行总结分析,探讨这种Excel统计表的实际应用价值以及未来发展方向。
接下来,我们将先介绍Excel统计表的重要性。
1.2文章结构1.2 文章结构本文将按照以下顺序进行论述:引言、正文和结论。
为了帮助读者更好地理解文章内容,本文还在正文部分划分了三个主要小节。
在引言部分,我们将简要概述文章的背景和目的,以及文章所要探讨的问题。
通过引言部分,读者能更好地了解文章的整体框架和主题。
接下来是正文部分,正文将分为三个小节,分别是Excel统计表的重要性、停产时间段的意义以及直观显示停产时间段的需求。
在正文中,我们将深入探讨每个小节所涉及的概念、原理和应用。
通过对Excel统计表的重要性的阐述,读者能够理解为什么使用Excel来统计数据是必要的,并了解Excel在数据分析中的作用。
然后,我们将讨论停产时间段的意义,以便读者能够更好地理解为什么需要对停产时间进行统计和分析。
最后,我们将探讨直观显示停产时间段的需求,在这一部分,我们将介绍一些在Excel中展示停产时间段的方法和技巧,以帮助读者更好地理解和应用这些方法。
最后是结论部分,我们将对全文进行总结分析,回顾文章中的主要观点和论证,以便读者能够更好地理解本文的核心思想。
生产计划排产表格
一个完善的生产计划排产表格对于企业的生产运营至关重要。
通过有效地安排生产计划,企业可以在资源利用上更加高效,降低生产成本,提高生产效率。
以下是一个简单的生产计划排产表格示例:
生产计划排产表格
订单编号产品名称计划生产数量完成时间状态
001 产品A 1000 3月1日进行中
002 产品B 500 3月5日待生产
003 产品C 800 3月10日计划中
004 产品A 1200 3月15日计划中
005 产品D 600 3月20日未启动
在该表格中,每行代表一个生产订单,包括订单编号、产品名称、计划生产数量、完成时间以及状态等信息。
通过这个表格,生产部门可以清晰地了解每个订单的执行进度,帮助他们更好地安排生产计划。
订单编号是每个订单的独特标识,在跟踪和管理订单时非常重要。
产品名称告诉生产人员生产的具体产品是什么,以便正确准备所需材料和设备。
计划生产数量指明了该订单的生产规模,生产部门可以根据数量合理安排生产线和人员。
完成时间则是订单预期完成的时间,有助于生产部门合理安排生产进度。
状态可反映订单的实时进展,让生产人员了解每个订单的生产状态。
通过这样清晰明了的生产计划排产表格,企业可以更好地管理生产计划,提高生产效率,降低生产成本,满足客户需求,提升竞争力。
国家安全生产监督管理总局关于印发《生产安全事故统计报表制度》的通知文章属性•【制定机关】国家安全生产监督管理总局(已撤销)•【公布日期】2010.04.22•【文号】安监总统计[2010]62号•【施行日期】2010.04.01•【效力等级】部门规范性文件•【时效性】失效•【主题分类】机关工作,劳动安全保护正文*注:本篇法规已被:国家安全监管总局关于印发生产安全事故统计报表制度的通知(2012)(发布日期:2012年7月16日,实施日期:2012年7月16日)废止国家安全生产监督管理总局关于印发《生产安全事故统计报表制度》的通知(安监总统计〔2010〕62号)各省、自治区、直辖市及新疆生产建设兵团安全生产监督管理局,各省级煤矿安全监察机构,国务院有关部门安全监管机构:《生产安全事故统计报表制度》已经国家统计局同意,现予印发,自2010年4月1日起施行,有效期2年。
原《生产安全事故统计制度》同时废止。
国家安全生产监督管理总局二○一○年四月二十二日生产安全事故统计报表制度国家安全生产监督管理总局制定中华人民共和国国家统计局批准2010年4月本报表制度根据《中华人民共和国统计法》的有关规定制定。
《中华人民共和国统计法》第三条规定:国家机关、社会团体、企业事业组织和个体工商户等统计调查对象,必须依照本法和国家规定,如实提供统计资料,不得虚报、瞒报、拒报、迟报,不得伪造、篡改。
《中华人民共和国统计法》第十五条规定:统计机构、统计人员对在统计调查中知悉的统计调查对象的商业秘密,负有保密义务。
目录一、总说明二、报表目录三、调查表式(一)生产安全事故情况(工矿商贸A1表)(二)生产安全事故情况(续)(工矿商贸A2表)(三)各类生产安全事故综合情况(综合B1表)(四)地区生产安全事故综合情况(综合B2表)(五)生产安全事故按单位控制类别情况(工矿商贸C1表)(六)生产安全事故按所属行业情况(工矿商贸C2表)(七)生产安全事故按事故类型情况(工矿商贸C3表)(八)生产安全事故按事故原因情况(工矿商贸C4表)(九)煤矿生产安全事故(一)(工矿商贸C5表)(十)煤矿生产安全事故(二)(工矿商贸C6表)(十一)火灾事故情况(行业D1-1表)(十二)火灾死亡事故情况(行业D1-2表)(十三)火灾重伤事故情况(行业D1-3表)(十四)火灾直接经济损失事故情况(行业D1-4表)(十五)道路交通事故情况(行业D2-1表)(十六)道路交通死亡事故情况(行业D2-2表)(十七)道路交通重伤事故情况(行业D2-3表)(十八)道路交通直接经济损失事故情况(行业D2-4表)(十九)水上交通事故情况(行业D3-1表)(二十)水上交通死亡事故情况(行业D3-2表)(二十一)水上交通重伤事故情况(行业D3-3表)(二十二)水上交通直接经济损失事故情况(行业D3-4表)(二十三)铁路交通事故情况(行业D4-1表)(二十四)铁路交通死亡事故情况(行业D4-2表)(二十五)铁路交通重伤事故情况(行业D4-3表)(二十六)铁路交通直接经济损失事故情况(行业D4-4表)(二十七)民航飞行事故情况(行业D5-1表)(二十八)民航飞行死亡事故情况(行业D5-2表)(二十九)民航飞行重伤事故情况(行业D5-3表)(三十)民航飞行直接经济损失事故情况(行业D5-4表)(三十一)房屋建筑及市政工程事故情况(行业D6-1表)(三十二)房屋建筑及市政工程死亡事故情况(行业D6-2表)(三十三)房屋建筑及市政工程重伤事故情况(行业D6-3表)(三十四)房屋建筑及市政工程直接经济损失事故情况(行业D6-4表)(三十五)农业机械事故情况(行业D7-1表)(三十六)农业机械死亡事故情况(行业D7-2表)(三十七)农业机械重伤事故情况(行业D7-3表)(三十八)农业机械直接经济损失事故情况(行业D7-4表)(三十九)渔业船舶事故情况(行业D8-1表)(四十)渔业船舶死亡事故情况(行业D8-2表)(四十一)渔业船舶重伤事故情况(行业D8-3表)(四十二)渔业船舶直接经济损失事故情况(行业D8-4表)(四十三)特种设备事故情况(行业D9-1表)(四十四)特种设备死亡事故情况(行业D9-2表)(四十五)特种设备重伤事故情况(行业D9-3表)(四十六)特种设备直接经济损失事故情况(行业D9-4表)四、填表说明及主要指标解释五、附录(一)国家统计局关于印发《统计上大中小型企业划分办法(暂行)》的通知(节选)(二)企业职工伤亡事故分类标准(GB6441-86)(节选)(三)关于统计上对公有和非公有控股经济的分类办法(四)中华人民共和国工种分类目录(节选)一、总说明(一)统计目的为及时、全面掌握全国生产安全事故情况,深入分析全国安全生产形势,科学预测全国安全生产发展趋势,为安全生产监管、煤矿安全监察工作提供可靠的信息支持和科学的决策依据,制订本统计报表制度。
生产情况统计表格全文共四篇示例,供读者参考第一篇示例:生产情况统计表格是企业管理中非常重要的工具,可以帮助管理者了解生产状况,及时调整生产计划,提高生产效率。
以下是一份关于生产情况统计表格的详细介绍。
生产情况统计表格通常包括以下几个方面的内容:生产数量、生产质量、生产成本、生产效率等。
通过对这些方面的统计和分析,管理者可以全面了解生产状况,及时发现问题,制定有效的生产计划和措施,提高生产效率和产品质量。
在生产数量方面,统计表格通常会包括每天、每周或每月的生产数量,以及与之前的比较。
通过对生产数量的统计,管理者可以了解生产状况的发展趋势,及时应对生产波动。
管理者还可以根据生产数量的统计结果,调整生产计划,提高生产效率。
生产成本是企业经营管理中最关键的指标之一。
在生产情况统计表格中,管理者通常会统计企业的生产成本,包括原材料成本、人工成本、设备成本、间接费用等。
通过对生产成本的统计分析,管理者可以了解企业生产过程中的各项成本占比,发现成本过高的环节,制定控制措施,降低成本,提高企业利润。
第二篇示例:生产情况统计表格是企业管理中非常重要的工具之一,通过统计生产数据,可以帮助企业管理者了解公司在生产过程中的表现,及时发现问题,并做出相应的调整和优化。
本文将详细介绍生产情况统计表格的基本结构和内容,并解释如何利用表格中的数据进行有针对性的管理决策。
一、生产情况统计表格的基本结构生产情况统计表格通常由以下几个部分组成:1.表头:包括表格的标题和制表日期等信息。
2.生产指标:列出要统计的生产指标,如产量、合格率、故障率等。
3.时间范围:给出统计数据的时间范围,比如每日、每周、每月等。
4.统计数据:将各项生产指标按照时间顺序列出,以便进行对比和分析。
5.统计分析:根据统计数据进行分析,找出问题和优化方案。
6.备注:记录表格相关的其他信息,如特殊情况、异常数据说明等。
1. 产量统计:记录每个时间段内的产品产量,可以分为总产量和各个产品的产量统计。
生产报表管理制度生产报表统计管理制度总则一、生产报表统计工作是生产管理的一项基础技术工作,是反映生产管理、指导运行、制定计划的重要依据。
二、生产报表实行统一管理,分级负责。
三、生产报表统计工作必须由专人负责,具体实施,保持统计人员的相对稳定。
四、生产报表统计工作要有统一的口径,科学的计算方法、监督认证的办法,保证各项统计客观、完整、正确。
五、生产报表统计工作需有完善的统计台帐,能及时为生产、科研工作提供各项统计数据。
六、统计人员须如实填报汇总各项统计数字,不得拒报、瞒报、迟报。
七、统计人员必须遵守保密制度,未经领导同意,不得擅自向外单位及无关人员提供各项统计数据及查阅原始记录。
八、统计人员要及时做好各项统计资料的收集整理工作,按存档要求装订和保存好统计资料。
细则一、生产技术处报表统计管理制度1、按时全面收集污水厂的生产报表。
2、每日向领导上报各污水厂日汇总报表;生产旬报在污水厂旬报上交后的一天完成;生产月报在污水厂旬报上交后两天内完成。
3、及时汇总、统计领导所需要的各类临时报表。
4、加强统计数据管理,保证统计数据客观、完整、正确,提高给类生产数据的利用率。
5、按时对各类生产报表整理、装订、存档备查。
6、未经同意,不得私自外借或复制各类生产报表。
7、根据污水厂实际工艺运行变化,及时调整好报表格式以适应生产之需。
8、科学合理制定各报表编号。
二、污水厂生产报表统计管理制度污水厂生产报表统计管理制度包含以下两个方面:报表上报和生产报表统计管理两方面内容。
(一)、报表上报为了保证各类报表的实效性,让上级及时了解各厂生产工艺运行数据,对外报表能够及时送达,各厂须按照以下规定按时递交各类生产报表。
1、每日按时上报水质、水量日汇总报表和在线仪运行记录的电子版。
2、上旬、中旬、下旬生产报表的电子版应在当月12日、22日和次月2日前上报生产技术处。
以上报表的打印版(必须有厂领导签字并加盖公章)应在电子版上报后的两日内送至生产技术处。
线名:工序:设备:计划数量(㎡)
实际完成(㎡)差异开始时间~结束时间1
2
3
4
5
6
7
8
9
10
11
12
13
14
15
合计生产部门停线原因分类:1.无生产计划 2.缺料 3.设备故障 4.质量问题 5.人
生
合计NO:
客户名称生产完成情况
班组日排
1.请严格按照表格内容认真填写。
表格中的“完成情况”一览要求下班后交接班时再
2.“√”表示完成,“〇”表示部分完成,“╳”表示未生产。
当班未能生产完成的订单,清与下一班
3.所生产的半成品要严格控制品质,所交接的半成品必须保证质量的情况下,再与下一道工序交接。
生产批号
生产时间: 年 月 日损耗时间类别详细原因描述班长主操
5.人员不足
6.其它原因
生产停机记录(大于一分钟必须记录)
操作者班长确认组日排产表
班时再填写。
能生产完成的订单,清与下一班班长交接协产,下一班继续生产。
况下,再与下一道工序交接。
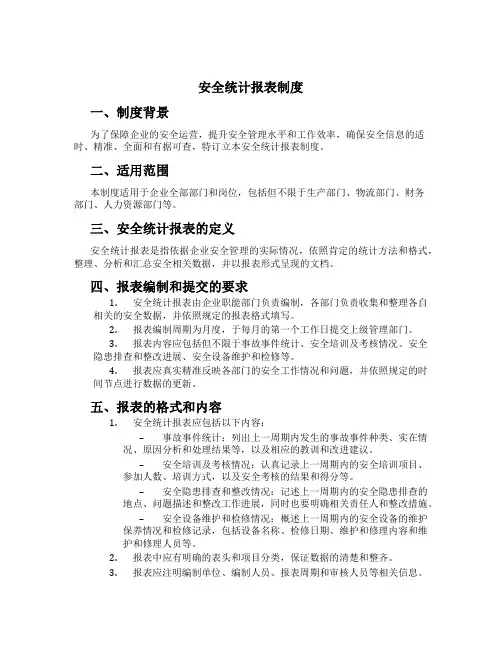
安全统计报表制度一、制度背景为了保障企业的安全运营,提升安全管理水平和工作效率,确保安全信息的适时、精准、全面和有据可查,特订立本安全统计报表制度。
二、适用范围本制度适用于企业全部部门和岗位,包括但不限于生产部门、物流部门、财务部门、人力资源部门等。
三、安全统计报表的定义安全统计报表是指依据企业安全管理的实际情况,依照肯定的统计方法和格式,整理、分析和汇总安全相关数据,并以报表形式呈现的文档。
四、报表编制和提交的要求1.安全统计报表由企业职能部门负责编制,各部门负责收集和整理各自相关的安全数据,并依照规定的报表格式填写。
2.报表编制周期为月度,于每月的第一个工作日提交上级管理部门。
3.报表内容应包括但不限于事故事件统计、安全培训及考核情况、安全隐患排查和整改进展、安全设备维护和检修等。
4.报表应真实精准反映各部门的安全工作情况和问题,并依照规定的时间节点进行数据的更新。
五、报表的格式和内容1.安全统计报表应包括以下内容:–事故事件统计:列出上一周期内发生的事故事件种类、实在情况、原因分析和处理结果等,以及相应的教训和改进建议。
–安全培训及考核情况:认真记录上一周期内的安全培训项目、参加人数、培训方式,以及安全考核的结果和得分等。
–安全隐患排查和整改情况:记述上一周期内的安全隐患排查的地点、问题描述和整改工作进展,同时也要明确相关责任人和整改措施。
–安全设备维护和检修情况:概述上一周期内的安全设备的维护保养情况和检修记录,包括设备名称、检修日期、维护和修理内容和维护和修理人员等。
2.报表中应有明确的表头和项目分类,保证数据的清楚和整齐。
3.报表应注明编制单位、编制人员、报表周期和审核人员等相关信息。
六、报表的存档和保密1.安全统计报表应依照规定的时间周期适时归档存档,确保报表的连续性和完整性。
2.存档的报表应妥当保管,建立分类档案,易于查阅和使用。
3.报表中的安全信息应严格保密,仅限于内部使用,未经授权不得外传和泄露。