高级财务管理作业2
- 格式:doc
- 大小:48.50 KB
- 文档页数:10
形考作业高级财务管理答案高级财务管理作业1(第一章至第四章)一、名词解释1、目标逆向选择:也称之目标次优化选择、目标换位,是指成员企业局部利益目标与整体利益目标的非完全一致性,与由此产生的成员企业经营理财活动的过分独立或者缺乏协作精神的现象。
2.公司治理结构:是指一组联结并规范公司资本所有者、董事会、经营者、亚层次经营者、员工与其他利益有关者彼此间权、责、利关系的制度安排,包含产权制度、决策与督导机制、激励制度、组织结构、董事问责制度等基本内容。
3.财务管理体制:是企业管理当局或者集团总部为界定各方面财务管理的责权利关系,规范理财行为所确立的基本制度,包含财务组织制度、财务决策制度、财务操纵制度等三个要紧方面。
4.财务总监委派制:是母公司为保护集团整体利益,强化对子公司经营管理活动的财务操纵与监督,由母公司直接对子公司委派财务总监,并纳入母公司财务部门的人员编制,实行统一管理与考核奖罚的一种财务操纵制度与方式。
5.财务政策:是指管理总部或者母公司基于战略进展结构规划与整体利益最大化目标而对集团整体及各成员企业的财务管理活动所确立的基本行为规范与价值推断取向标准。
二、推断题1、×2、√3、√4、√5、×6、×7、√8、√9、×10、√11、×12、√13、×14、×15、√16、√17、×18、×19、√20、√三、单项选择题1、C 2、C3、B4、C5、C6、B7、A8、D9、D10、B四、多项选择题1、BC2、ACD3、BCE4、CD5、ABDE6、BCD7、DE8、BCDE9、ABDE10、ABD五、简答题1、简述企业集团成功的基础保障。
答:(1)、一个企业集团成败,最基础的保障在于能否确立起两条交互融合的生命线:具有竞争优势的产业进展线与高效率的管理操纵线。
(2)、一个进展思路不明确,缺乏竞争优势与广阔市场前景的产业进展线的企业集团注定是没有前途的。
《高级财务管理(二)》2022-2023期末试题及答案高级财务管理(二) 2022-2023期末试题及答案试题1. 请解释什么是财务风险管理。
(10分)2. 简要说明企业如何评估和管理市场风险。
(15分)3. 解释资金成本,并说明其在财务决策中的作用。
(10分)4. 请列举和解释三种不同的债券类型。
(15分)5. 简述股票市场的特点,并解释为什么投资者会选择投资股票。
(10分)6. 解释什么是项目风险评估,并提供一个项目风险评估的实例。
(15分)7. 描述企业的四个长期财务决策,并解释其重要性。
(20分)8. 简要说明资本预算分析的概念和步骤。
(10分)9. 解释财务杠杆效果,并说明对企业决策的影响。
(15分)10. 请解释什么是财务报告分析,以及为什么对企业很重要。
(10分)答案1. 财务风险管理是指企业通过识别、量化和管理各种与财务活动相关的风险来最大限度地保护企业的财务利益的过程。
2. 企业评估和管理市场风险的过程包括市场分析、竞争分析、需求预测、产品定价策略制定等,以便了解市场的变化和风险,并制定相应的措施来减少和管理这些风险。
3. 资金成本是资金的使用成本,包括借款利率、股东要求的回报率等。
在财务决策中,资金成本被用来评估和比较不同项目的投资回报率和风险。
4. 三种不同的债券类型包括公司债券、政府债券和可转债。
公司债券是由公司发行的债券,政府债券是由政府发行的债券,可转债是可以在一定条件下转换为公司股票的债券。
5. 股票市场的特点包括股票的流动性高、交易便利、价格波动大等。
投资者选择投资股票是因为股票具有较高的回报潜力,可以参与企业的经营决策,还可以享受分红等权益。
6. 项目风险评估是指评估项目实施过程中可能发生的风险,并制定相应的风险管理策略。
例如,一个房地产开发项目可能面临市场需求波动、建造成本上升、政策变化等风险。
7. 企业的四个长期财务决策包括投资决策、融资决策、股东权益分配决策和风险管理决策。
财务管理·作业二一、要住房还是拿房帖张博士是成功海归人士,国内某领域的知名专家,某日接到一家上市公司的邀请函,邀请他作为公司的技术顾问,指导开发新产品。
邀请函的具体条件如下:1.每个月来公司指导工作一天;2.每年聘金20万元;3.提供公司所在城市住房一套,价值100万元;4.在公司至少工作6年。
张博士对以上工作待遇很感兴趣,对公司开发的新产品也很有研究,决定应聘。
但他不想接受住房,因为每月仅到公司工作一天,住公司招待所就可以了。
因此他向公司提出,能否将提供住房改为发住房补贴。
公司研究了张博士的请求,决定可以在今后6年里每年年初支付张博士25万元房帖。
收到公司的通知后,张博士又犹豫起来,因为如果向公司要住房,可以将其出售,扣除售价5%的契税和手续费,他可以获得95万元的现金,而若接受房帖,则每年年初可获得25万元。
假设每年存款利率3%,则张博士应该如何选择?如果张博士本身是一个企业的业主,其资金的投资回报率为32%,则他又该如何选择呢?解:1.如果张博士不是企业主时:(1)要住房:收益Y=95万(2)不要住房:收益Y=25(1+3%)6+25(1+3%)5+……+25(1+3%)=25·{(1+3%)6-1}/3%=161.7万(3)因为161.7>95,所以,不要住房。
2.张博士是企业主时:(1)要住房:收益Y=95(1+32%)6=502.536万(2)不要住房:收益Y=25(1+32%)6+25(1+32%)5+……+25(1+32%)=442.39万(3)因为502.536>442.39,所以,要住房。
二、提前还贷为何要多付利息银行贷款利率一提再提,搞得“房奴”、“车奴”焦头烂额。
部分贷款者开始了提前还贷的行动,没想到,有人提前还贷却莫名其妙地多付了利息,这是怎么回事呢?去年,陶先生用房产抵押向银行借了一笔50万元的1年期个人消费贷款,年利率为7.254%(在1年期基准利率5.58%的基础上上浮了30%),贷款于2007年3月29日到期。
高级财务管理形成性考核册作业参考答案1-3高级财务管理形成性考核册作业1参考答案一、名词解释1.目标逆向选择也称为目标次优化选择、目标换位, 是指成员企业局部利益目标与整体利益目标的非完全一致性, 以及由此产生的成员企业经营理财活动的过分独立或缺乏协作精神的现象。
2.公司治理结构是指一组联结并标准公司资本所有者、董事会、经营者、亚层次经营者、员工以及其他利益相关者彼此间权、责、利关系的制度安排, 包括产权制度、决策与督导机制、鼓励制度、组织结构、董事问责制度等根本内容。
3.财务管理体制是企业管理当局或集团总部为界定各方面财务管理的责权利关系, 标准理财行为所确立的根本制度, 包括财务组织制度、财务决策制度、财务控制制度等三个主要方面。
4.财务总监委派制是母公司为维护集团整体利益, 强化对子公司经营管理活动的财务控制与监督, 由母公司直接对子公司委派财务总监, 并纳入母公司财务部门的人员编制, 实行统一管理与考核奖罚的一种财务控制制度与方式。
5.财务政策是指管理总部或母公司基于战略开展结构规划与整体利益最大化目标而对集团整体及各成员企业的财务管理活动所确立的根本行为标准与价值判断取向标准。
二、判断题〔正确的在括号内划"√", 错误的在括号内划"×"〕1. 企业集团本身并不是法人, 从而不具备独立的法人资格以及相应的民事权。
〔√〕2. 母公司要对子公司实施有效的控制, 就必须采取绝对控股的方式.〔×〕3. 在财务管理主体上, 企业集团呈现为一元中心下的多层级复合结构特征。
〔√〕4. 一般而言, 较之分权制, 集权制下的总部对财务信息的质量要求更高、内容结构更加复杂。
〔×〕5. 成员企业个体财务目标对集团整体财务目标在战略上的统合性, 是企业集团财务管理目标的根本特征。
〔√〕6. 账面〔财务报表〕意义的财务资源规模的大小, 是判断一个企业集团是否拥有财务资源优势的根本依据。
高级财务管理作业(二)(第五章~第六章)一、术语解释:(每个题目2分,共10分)1。
预算控制2、预算管理组织3.投资政策4、内部折旧政策5.基因替换策略二、判断题:(每小题1分,共20分)2.预算是计划的量化(包括“数量”和“金额”),反映预算活动所需的财政资源和可能产生的财政资源。
()3、任何企业集团,无论采取何种管理体制或管理政策,子公司资本预算的决策权都将掌握于控股母公司手中。
()4.母公司作为集团的最高决策机构,在整个预算组织中占据核心领导地位。
(5)根据集团不同的发展阶段和战略重点,预算目标规划的切入点也有不同的模式。
()6、就基本目的而言,产业型企业集团所实施的资本运作同资本型企业集团一样,主要都是基于资本保值与增值目的。
()7.在制定投资政策时,应建立投资领域,并偏离集团核心竞争力有效支持的投资活动1、就其本质而言,现代预算制度方式与传统计划管理方式并无多大差异。
()排除这种可能性。
()8、从财务上来讲,只要账面收入大于账面成本即可确认账面收益,是实际的现金流入量与企业集团或股东的真实财富。
()9.面对激烈的市场竞争,我们必须重视产品的质量和功能。
因此,产品的质量功能越高越好。
()10、对于资本型企业集团,如何实现资本的保值增值是母公司关注的核心点。
()11、企业价值最大化是实现股东财富最大化目标的前提与基础,并成为厘定财务标准的首要依据。
()12.资产的必要收益率实际上包括两个层次:一是项目资产的必要收益率;第二,总资产的必要回报率。
()13、项目法人负责制是在项目责任人负责制基础上衍生发展而来的,其目的在于明确投资风险与管理责任的主体。
()14.《税法》的折旧政策具有严格的法律效力,对企业集团等不同法人的财团没有灵活性。
()15、税法折旧政策的目标在于统一对全社会财务报告的口径,体现对外会计报告信息的通用性原则。
()16.集团总部在选择和使用会计折旧政策和税务折旧政策时,要考虑的首要问题是如何使市场价值最大化和税务现金流出最小化。
高级财务治理作业2答案一、名词解释:1、预算操纵:或称预算治理,确实是将企业集团的决策目标及其资源配置规划加以最化并使之行以实现的内部治理活动或过程。
2、预算治理组织:是指负责企业集团瞀编制、审定、监督、协调、操纵与信息反馈、业绩考核的组织机构,其中居于主导地位的是母公司董事会及预算委员会。
3、投资政策:是治理总部基于集团战略进展结构目标规划,而对集团整体及各成员企业的投资及其治理行为所确立的差不多规范与推断取向标准,是企业集团财务战略与财务政策的重要组成部分,要紧包括投资领域、投资方式、质量标准、财务标准等差不多内容。
4、内部折旧政策:是指企业集团在遵循会计与税法折旧政策的前提下,依照自身的需要选择的一套适合企业集团内各成员企业的一种折旧政策。
5、基因置换策略:也叫存量资产优化组装,即以现有存量资产为基础,而将健康资产中具有旺盛生命力的无形资产的“基因”(品牌、商标、商誉、技术、经营力),注入处于休眠或病变状态的存量资产体内,以期激活或转换休眠的或病变的“基因”,从而达到盘活整体存量资产的目的。
二推断题:1、就其本质而言,现代预算制度方式匚传统打算治理方式并无多大差异。
(╳)2、预算亦即打算的定量(包括“数量”与“金额”两个方面)化,它反映着预算活动所需的财务资源和可能制造的财务资源。
(╳)3、任何企业集团,不管采取何种治理体制或治理政策子公司资本预算的决策权都将掌握于控股母公司手中。
(√)4、作为集团最高决策机构的母公司居于整个预算组织的核心领导地位。
(╳)5、按照集团不同进展时期及其战略侧重点的不同,在预算目标规划的切入点上,也有着差异的模式。
(√)6、就差不多目的而言,产业型企业集团所实施的资本动作同资本型企业集团一样,要紧差不多上基于资本保值与增值目的。
(√)7、在制定投资政策时,应确立投资领域,并将偏离集团核心能力有效支持的投资活动排除出去。
(√)8、任凭风浪起务虚来讲,只要账面收入大于账面成本即可确认账面收益,是实际的现金流入量与企业集团或股东的真实财宝。
一、论述题(共3 道试题,共100 分。
)论述题(1. P公司为母公司,2007年1月1日,P公司用银行存款33 000万元从证券市场上购入Q公司发行在外80%的股份并能够控制Q公司。
同日,Q 公司账面所有者权益为40 000万元(与可辨认净资产公允价值相等),其中:股本为30 000万元,资本公积为2 000万元,盈余公积为800万元,未分配利润为7 200万元。
P公司和Q公司不属于同一控制的两个公司。
(1)Q公司2007年度实现净利润4 000万元,提取盈余公积400万元;2007 年宣告分派2006年现金股利1 000万元,无其他所有者权益变动。
2008年实现净利润5 000万元,提取盈余公积500万元,2008年宣告分派2007年现金股利1 100 万元。
(2)P公司2007年销售100件A产品给Q公司,每件售价5万元,每件成本3 万元,Q公司2007年对外销售A产品60件,每件售价6万元。
2008年P公司出售100件B产品给Q公司,每件售价6万元,每件成本3万元。
Q公司2008年对外销售A产品40件,每件售价6万元;2008年对外销售B产品80件,每件售价7万元。
(3)P公司2007年6月25日出售一件产品给Q公司,产品售价为100万元,增值税为17万元,成本为60万元,Q 公司购入后作管理用固定资产入账,预计使用年限5年,预计净残值为零,按直线法提折旧。
要求:(1)编制P公司2007年和2008年与长期股权投资业务有关的会计分录。
(2)计算2007年12月31日和2008年12月31日按权益法调整后的长期股权投资的账面余额。
(3)编制该集团公司2007年和2008年的合并抵销分录。
(金额单位用万元表示。
)答:(1)①2007年1月1日投资时:借:长期股权投资—Q公司33000贷:银行存款33000②2007年分派2006年现金股利1000万元:借:应收股利800(1000×80%)贷:长期股权投资—Q公司800借:银行存款800贷:应收股利800③2008年宣告分配2007年现金股利1100万元:应收股利=1100×80%=880万元应收股利累积数=800+880=1680万元投资后应得净利累积数=0+4000×80%=3200万元应恢复投资成本800万元借:应收股利880长期股权投资—Q公司800贷:投资收益1680借:银行存款880贷:应收股利880(2)①2007年12月31日,按权益法调整后的长期股权投资的账面余额= (33000-800)+800+4000×80%-1000×80%=35400万元②2008年12月31日,按权益法调整后的长期股权投资的账面余额=(33000800+800)+(800-800)+4000×80%-1000×80%+5000×80%-1100×80%=38520万元(3)①2007年抵销分录1)投资业务借:股本30000资本公积2000盈余公积1200 (800+400)未分配利润9800 (7200+4000-400-1000)商誉 1000贷:长期股权投资35400少数股东权益8600 [(30000+2000+1200+9800)×20%]借:投资收益 3200少数股东损益800未分配利润—年初 7200贷:本年利润分配——提取盈余公积 400本年利润分配——应付股利1000未分配利润98002)内部商品销售业务借:营业收入500(100×5)贷:营业成本500借:营业成本80 [ 40×(5-3)]贷:存货 803)内部固定资产交易借:营业收入 100贷:营业成本 60固定资产—原价 40借:固定资产—累计折旧4(40÷5×6/12)贷:管理费用4②2008年抵销分录1)投资业务借:股本30000资本公积 2000盈余公积 1700 (800+400+500)未分配利润13200 (9800+5000-500-1100)商誉 1000贷:长期股权投资38520少数股东权益9380 [(30000+2000+1700+13200)×20%] 借:投资收益4000少数股东损益 1000未分配利润—年初9800贷:提取盈余公积500应付股利1100未分配利润132002)内部商品销售业务A 产品:借:未分配利润—年初 80贷:营业成本80 B产品借:营业收入 600贷:营业成本 600借:营业成本60 [20×(6-3)]贷:存货60 3)内部固定资产交易借:未分配利润—年初 40贷:固定资产——原价 40借:固定资产——累计折旧4贷:未分配利润—年初 4借:固定资产——累计折旧 8贷:管理费用82. M公司是N公司的母公司,20×5~20×8年发生如下内部交易:(1)20×5年M公司销售甲商品给N公司,售价为100万元,毛利率为20%,N公司当年售出了其中的30%,留存了70%。
2018年上半年高级财务管理第二次作业问题 11.设立目的只是为了掌握子公司的股份,利用控股权影响股东大会和董事会,支配被控制公司的重大决策和生产经营活动,而本身并不直接从事生产经营活动的企业集团类型是答案A.股权型企业集团B.控制型企业集团C.产业型企业集团D.控股型企业集团构建财务预警系统,首先有赖于建立高效的()答案A.计算机辅助管理系统B.财务信息收集传递机制C.财务风险分析机制D.预警分析的组织机制下列业绩评价标准中,最具适用性的是( )答案A.行业标准B.经验标准C.预算标准D.历史标准基于经济利润,所有者关注的指标是答案A EVAB WACCC 营业利润D 净利润经股东大会同意,授予一定对象可以在一定时间内,以一定价格购买一定数量公司股票的选择权利是答案A看涨期权B激励期权C股票期权D风险期权按工人完成的一定作业量和一定的计件单价计算劳动报酬的工资形式属()答案A.计时工资B.计件工资C.浮动工资D.定额工资下列在企业业绩评价中不属于单一指标评价方法的是()答案A.投资报酬率指标B.现金流量指标C.财务评价指标D.均衡记分卡企业集团实现资金集中管理的主要方式是结算中心与()答案A.财务公司B.财务顾问C.银行D.中介公司从融资的角度来讲,企业集团融资管理的目标应立足于( )。
答案A. 增加资金来源B. 预防财务危机C. 创造财务优势D. 入形成规模经济在下列股利支付方式中,( )通常被认为是企业承认自身处于财务困境的标志。
答案A.股票股利B.股票合并C. 增资配股D.股票分割1.并构方向目标企业定向发行新股的收购方式是答案A.现金收购B.卖方融资C.杠杆收购D.换股杠杆收购不包括下列哪种收购主体答案A政府B公司管理层C战略投资者D金融投资者托宾Q比率法由诺贝尔经济学奖获得者JAMES TOBIN提出,其计算为答案A股本/对应资产重置资本B股本/对应资产历史成本C股票市值/对应资产历史成本D股票市值/对应资产重置成本属于资本扩张的资本变动形式的是答案A并购B MBOC割股上市D员工持股计划资本经营的核心问题是( )答案A.资本扩张问题B.资本重整问题C.资本经营权问题D.资本控制权问题下列反收购方法中,通过降低收购者的收购收益或增加收购者风险来达到反收购目的的是()答案A.股份回购B.寻找“白马骑士”C.“皇冠上的珍珠”对策D.收购收购者公司财务风险不包括下列哪个答案A负债风险B信用风险C投机风险D外汇风险某公司的资产变现率为90%,资产负债率为40%,则其资金安全率为()答案A.36%B.40%C.50%D.90%问题191.中小企业策略联盟的最大特点是强调( )答案A.合作B.合并C.协作D.合伙财务预警分析方法中的标准化调查法,之所以称其为标准化,原因在于这种方法()答案A.调查表格具有统一格式B.所提出的问题具有共性,对所有企业普遍适用C.对回答的问题统一进行解释D.不受专业人员主观判断影响在财务预警分析中,模糊综合评判法步骤有( )答案A.确定评判因素集B.确定评价指标的权重集C.设定评价结论D.对指标评价结论值进行模糊统一E.模糊综合评判决策财务杠杆系数与企业财务风险程度的关系是( )答案A.财务杠杆系数越大,财务风险越高B.财务杠杆系数越大,财务风险越低C.财务杠杆系数越小,财务风险越高D.财务杠杆系数越小,财务风险越低E.无任何关系根据资本运动方向,资本经营的具体形式分为()答案A.资本扩张形式B.资本重整C.资本收缩形式D.资本积累形式E.资本增值形式企业并购过程中的风险主要有( )答案A.营运风险B.信息风险C.体制风险D.融资风险E.反收购风险平衡计分卡的四方面是答案A.顾客B.客户C.内部作业D.创新与学习.风险投资的基本特征包括()答案A.投资方式主要是股权性投资B.投资的周期比较长C.高风险,高报酬D.仅仅是一种投资活动E.永久持股A.股份制改组B.股权交换C.公司内部人持股D.股权出售E.股份回购专项指标修正指标基本指标评议指标综合指标A.评价主体B.评价客体C.评价对象D.评价指标E.评价标准和评价报告A.会计核算资料及财务报表信息失会导致业绩评价的不真实B.仅仅关注过去已实现的业绩,忽略未来的发展C.仅仅关注财务信息会使业绩评价存在片面性D.是一种内部化的评价,忽略了对企业在竞争中地位及其变化的评价答案对错答案对错答案对错答案对错答案对错。
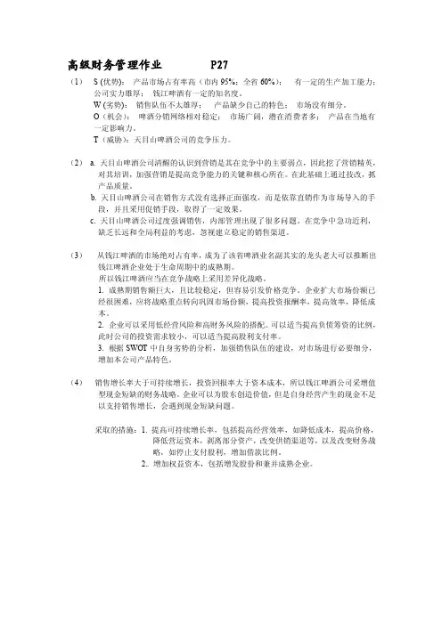
高级财务管理作业 P27(1)S (优势):产品市场占有率高(市内95%;全省60%);有一定的生产加工能力;公司实力雄厚;钱江啤酒有一定的知名度。
W (劣势):销售队伍不太雄厚;产品缺少自己的特色;市场没有细分。
O(机会):啤酒分销网络相对稳定;市场广阔,潜在消费者多;产品在当地有一定影响力。
T(威胁):天目山啤酒公司的竞争压力。
(2) a. 天目山啤酒公司清醒的认识到营销是其在竞争中的主要弱点,因此挖了营销精英,对其培训,加强营销是提高竞争能力的关键和核心所在。
在此基础上通过技改,抓产品质量。
b. 天目山啤酒公司在销售方式没有选择正面强攻,而是依靠直销作为市场导入的手段,并且采用促销手段,取得了一定效果。
c. 天目山啤酒公司过度强调销售,内部管理出现了很多问题。
在竞争中急功近利,缺乏长远和全局利益的考虑,忽视建立稳定的销售渠道。
(3)从钱江啤酒的市场绝对占有率,成为了该省啤酒业名副其实的龙头老大可以推断出钱江啤酒企业处于生命周期中的成熟期。
所以钱江啤酒应当在竞争战略上采用差异化战略。
1. 成熟期销售额巨大,且比较稳定,但容易引发价格竞争。
企业扩大市场份额已经很困难,应将战略重点转向巩固市场份额,提高投资报酬率,提高效率,降低成本。
2. 企业可以采用低经营风险和高财务风险的搭配。
可以适当提高负债筹资的比例,此时公司的投资需求较小,可以适当提高股利支付率。
3. 根据SWOT中自身劣势的分析,加强销售队伍的建设,对市场进行必要细分,增加本公司产品特色。
(4)销售增长率大于可持续增长,投资回报率大于资本成本,所以钱江啤酒公司采增值型现金短缺的财务战略。
企业可以为股东创造价值,但是自身经营产生的现金不足以支持销售增长,会遇到现金短缺问题。
采取的措施:1. 提高可持续增长率,包括提高经营效率,如降低成本,提高价格,降低营运资本,剥离部分资产,改变供销渠道等,以及改变财务战略,如停止支付股利,增加借款比例。
财务管理作业第二章习题1.1994年1月1日存入银行1000元,年利率10%。
要求计算:(1)每年复利一次,1997年1月1日账户余额是多少?(2)若1000元,分别在1994年、1995年、1996年和1997年1月1日各存入250元,仍按10%利率,每年复利一次,求1997年1月1日余额?(3)分四年存入相等金额,为了达到第一问所得到的账户余额,每期应存入多少金额。
2.某公司1991年、1992年年初对甲项目投资分别为50000元,该项目于1996年初完工投产,1996、1997、1998、1999年末现金流入量各为35000元,年利率为9%。
求:(1)投资额于1991年初的现值;(2)各年现金流入量于1991年初的现值。
3.如果6年分期付款购物,每年初付200元,设银行利率为10%,该项分期付款相当于一次现金支付的购价是多少?4.王先生2000年1月1日向银行按揭80万,年限为20年,年利率为12%,按揭款每月等额支付,第一次支付按揭款在2000年1月31日。
(1)每月按揭款是多少?(2)2006年1月1日,王先生到银行提前还款,问应还多少?(3)计算出2005年1月份所还按揭款中的利息。
5.某公司持有由甲、乙、丙、丁四种股票构成的证券组合,它们的β系数分别是1.5、1.0、0.6和2.0,它们在证券组合中所占的比重分别是40%、30%、20%和10%,股票的市场报酬率为13%,无风险报酬率为7%,试确定这种证券组合的风险报酬率。
6.某厂准备以500万元投资新建一车间。
预计年收益及概率分别为:120万元为0.2;100万元为0.5;60万元为0.3。
若行业风险价值系数为6%,无风险收益率为8%,求:计算该项目的收益期望值,标准离差,标准离差率及风险收益率。
7.已知:现行国库券的利率为5%,证券市场组合平均收益率为15%,市场上A、B、C、D四种股票的β系数分别为0.91、1.17、1.8和0.52;B、C、D股票的必要收益率分别为16.7%、23%和10.2%。
《高级财务管理》习题与答案(解答仅供参考)一、名词解释:1. 资本结构:资本结构是指企业各项长期资金筹集来源的构成及其比例关系,主要包括股权资本和债权资本。
它直接影响企业的财务风险、资本成本及市场价值。
2. 财务杠杆:财务杠杆是指企业在运用固定成本资本(如债务融资)时,由于息税前利润变动对普通股每股收益产生放大的效应。
其体现了企业的负债对所有者权益收益波动的影响程度。
3. 经济附加值(EVA):经济附加值是指公司扣除资本成本后的经营利润,即企业净利润减去全部资本成本后的余额,是衡量企业真实盈利能力与股东价值创造能力的重要指标。
4. 现金流量贴现模型(DCF):现金流量贴现模型是一种基于未来预期现金流入现值总和来评估投资项目或企业价值的方法,反映了货币时间价值的概念。
5. 资产证券化:资产证券化是指将缺乏流动性的但具有稳定现金流收入的资产,通过一定的结构安排,转变为可以在金融市场上流通的证券的过程。
二、填空题:1. 企业财务管理的目标通常概括为____最大化和____最大化。
答案:企业价值;股东财富。
2. 在财务管理中,____分析是对企业偿债能力进行评价的重要方法之一。
答案:财务比率。
3. 根据____理论,公司在确定最佳资本结构时应使得加权平均资本成本最低。
答案:MM资本结构。
4. 财务管理中,____原则是指每一项投资决策都应当以其预计产生的未来净现金流为基础进行评价。
答案:净现值原则。
5. 企业通过调整____政策、____政策和____政策,实现财务管理的主要目标。
答案:投资、筹资、股利。
三、单项选择题:1. 下列哪一项不是影响资本结构的因素?(A)A. 行业特征B. 股东要求的回报率C. 企业生命周期阶段D. 国家宏观经济政策2. 当企业面临破产清算时,下列哪类投资者拥有优先清偿权?(C)A. 普通股股东B. 优先股股东C. 债权人D. 管理层3. 下列哪种情况会降低公司的财务杠杆系数?(B)A. 发行普通股股票以增加资本B. 提高息税前利润C. 增加长期借款D. 减少留存收益4. 关于财务预算编制,以下哪种说法不正确?(D)A. 财务预算是对未来一定时期内企业财务活动所作的具体规划B. 财务预算包括现金预算、预计利润表和预计资产负债表等内容C. 财务预算有助于企业控制成本、提高经济效益D. 财务预算仅适用于大型企业,中小企业无需编制5. 在企业进行投资项目决策时,如果两个互斥项目的初始投资额相同,应该选择哪个项目?(B)A. 投资回收期短的项目B. 净现值大的项目C. 内部收益率高的项目D. 年金成本低的项目四、多项选择题:1. 下列哪些因素会影响企业的资本结构决策?(ABCD)A. 财务风险偏好B. 利率波动预期C. 企业成长阶段与生命周期D. 税收政策及税率E. 市场对股权和债权的需求2. 在进行财务报表分析时,以下哪些是常用的财务比率?(ABCE)A. 流动比率B. 速动比率C. 权益乘数D. 销售净利率E. 资产负债率F. 总资产周转率3. 关于股利政策,以下说法正确的有?(ABD)A. 股利支付率体现了公司分配给股东利润的比例B. 剩余股利政策主张公司在满足投资需求后,将剩余收益分配给股东C. 固定股利政策可以保证股利的稳定性,不受公司盈利变动的影响D. 股利增长模型可用于估计股票价值,并帮助确定合理的股利发放水平E. 股票回购不能作为股利分配的一种替代方式4. 下列哪些属于财务管理中的长期筹资方式?(ABCD)A. 发行普通股B. 发行优先股C. 长期借款D. 发行企业债券E. 商业信用5. 企业在进行投资项目评价时可能使用的指标包括?(ABCE)A. 净现值(NPV)B. 内部收益率(IRR)C. 投资回收期D. 平均会计回报率E. 获利指数(PI)五、判断题:1. 财务杠杆效应说明了增加债务融资会同时放大公司的盈利能力与破产风险。
第二篇答题区二、多项选择题四、计算分析题1.2.3.4.5.6.7.第二篇题目一、单项选择题【20×1】1.公司拟筹集能够长期使用、筹资风险相对较小且易取得的资金,以下融资方式较适合的是()。
A.商业信用融资B.发行长期债券C.发行普通股D.长期借款融资2.发行公司流通在外的债券累计总额不得超过公司净资产的()。
A.60% B.50%C.40%D.30%3.按受偿权排列顺序低于其他债券的债券为()。
A.可转换公司债券B.附属信用债券C.收益公司债券D.附认股权债券4.设立股份有限公司,采用募集设立的,发起人认购的股份不得小于公司股份总数的()。
A.35%B.30%C.25%D.20%5.下列情况中,不符合《公司法》所规定的股票上市条件的是()。
A.资本总额5亿元人民币B.向社会公开发行股份的比例为10%C.开业时间10年,第1~3年亏损,第4~6年盈利,第7年亏损,第8~10年盈利D.公司主要发起人为国有大型企业6.在长期借款合同的保护性条款中,属于一般性条款的是()。
A.限制资产抵押B.限制资本支出规模C.贷款专款专用D.限制租赁固定资产的规模7.与债券信用等级有关的利率因素是()。
A.到期风险附加率B.违约风险附加率C.纯粹利率D.通货膨胀附加率8.以下项目中,属于自发性负债的项目是()。
A.季节性临时借款B.短期生产周转借款C.存货超储而举债的债务D.应付税金9.企业采取宽松的营运资金持有政策,产生的结果是()。
A.收益性较高,资金流动性较低B.资金流动性较高,风险较低C.益性较高,资金流动性较高D.收益性较低,风险较低10.影响债券发行价格的主要因素是()。
A.期限B.债券面值C.票面利率水平高低D.票面利率与市场利率的一致程度11.具有短期和长期借款双重特点的借款信用条件是()。
A.借款抵押B.信贷限额C.周转信贷协定D.补偿性余额12.下列项目中属于商业信用的是()。
A.融资租赁B.应交税金C.应付账款D.商业银行贷款13.某企业发行面值为100元、期限为10年的债券,票面利率为10%,分期付息,那么当市场利率为12%时,发行价格应该为()。
财务管理作业(二)姓名成绩第三章财务管理的价值观念【学习目的与要求】通过本章学习,掌握资金时间价值的概念;掌握终值与现值、年金终值与年金现值的计算;掌握风险的概念与种类。
掌握风险报酬及其衡量方法。
【内容提要】一、资金时间价值资金时间价值是指一定量资金在不同时点上的价值量的差额,它相当于没有风险和没有通货膨胀条件下的社会平均资金利润率。
终值又称将来值,是现在一定量现金在未来某一时点上的价值,俗称本利和。
现值又称本金,是指未来某一时点上的一定量现金折合到现在的价值。
单利利息的计算公式为:I=P·i·n单利终值的计算公式为:F=P(1+i·n)单利现值与单利终值互为逆运算,其计算公式为:P=F/(1+i·n)复利终值的计算公式为:Fn =P(1+i)n复利现值与复利终值互为逆运算,其计算公式为:Pn = Fn/(1+i)n = Fn (1+i)-n年金是指一定时期内每次等额收付的系列款项,包括普通年金、即付年金、递延年金、永续年金等类型。
普通年金是指从第一期起,在一定时期内每期期末等额收付的系列款项,又称为后付年金。
普通年金终值的计算公式为:FA= A×{ [(1+i)n-1]}/ i偿债基金与年终值互为逆运算,“偿债基金系数”,记作(A/F,i,n),等于年金终值系数的倒数。
普通年金现值的计算公式为:PA= A[1-(1+i)-n]/i年资本回收额与年金现值互为逆运算,“资本回收系数”,记作(P/A,i,n),等于年金现值系数的倒数。
即付年金是指从第一期起,在一定时期内每期期初等额收付的系列款项。
又称先付年金。
即付年金终值的计算公式为:F=A·[(F/A,i,n+1)-1]即付年金现值的计算公式为:P=A·[(P/A,i,n-1)+1]递延年金是指第一次收付款发生时间与第一期无关,而是隔若干期后才开始发生的系列等额收付款项。
它是普通年金的特殊形式。
高级财务管理作业(一)参考答案一、名词解释:1、目标逆向选择:也称目标次优化选择,目标换位,是指成员企业局部利益目标与整体利益目标的非完全一致性,以及由此产生的成员的企业经营理财活动的过分独立或缺乏协作精神。
2、公司治理结构:是指一组联结并规范公司财务资本所有者、董事会、监事会、经营者、亚层次的经营者、员工以及其他利益相关者彼此间权、责、利关系的制度安排,包括产权制度、决策督导机制、激励制度、组织结构、董事/监事问责制度等基本内容。
3、财务管理体制:是指管理总部或母公司为界定企业集团各方面财务管理的权责利关系,规范子公司等成员企业理财行为所确立的基本制度,简称财务体制,包括财务组织制度、财务决策制度、财务控制制度三个主要方面。
4、财务总监委派制:母公司为维护集团整体利益,强化对子公司经营管理活动的财务控制与监督,由母公司直接对子公司委派财务总监,并纳入母公司财务部门的人员编制实行统一管理与考核奖罚的财务控制方式。
5、财务政策:是管理总部或母公司基于战略发展结构规划与整体利益最大化目标,而对集团整体及各成员企业的财务组织管理活动所确立的基本行为规范与价值判断趋向标准。
它是实现财务资源配置与使用秩序化、高效率性,控制与督导集团整体财务战略得以遵循与贯彻实施的核心保障。
二判断题:1、企业集团总部与各成员企业的关系同大型企业的总、分公司间的关系没有质的区别,只有量的差别。
(╳)2、强大的核心竞争力与高效率的核心控制力依存互动,构成了企业集团生命力的保障与成功的基础。
(√ )3、企业贪图财务管理的特殊性源于其治理结构的多级法人制。
(√ )4、在财务管理主体上,企业集团呈现为一元中心下的多层级复合结构特征。
(√)5、单一法人制企业所涉及的财务活动领域相对较窄,所以面临的财务风险较小。
(╳)6、由于企业集团的成员企业具有独立的法人地位,所以成员企业可以脱离母公司的核心领导,完全依照自身的偏好进行理财。
(╳)7、对母公司而言,充分发挥资本杠杆效应与确保对子公司的有效控制是一对矛盾。
第四章6、你得到了一笔金额为10万美元,同时在25年以300次月供的方式偿还的按揭贷款。
a.如果利率为每年16%,月供的金额是多少?b.如果你每月仅可以支付1000美元,你可以获得的贷款金额是多大?c.如果你每月可以支付1500美元,并且需要借入10万美元,还清这笔贷款需要花费多少个月?d.如果你每月可以支付1500美元,并且需要借入10万美元,同事希望得到一笔为其25年的按揭贷款,你可以支付的最高利率是多少?10、你按照10.55%的APR从银行借入偿还期为30年的10万美元。
每月的支付是多少?如果你必须支付两个百分点的预付,意味着你仅从银行得到了98000美元,这笔按揭贷款的实际APR是多少?13、雇主刚给咨询师休一笔2500美元的奖金,她正考虑用这笔钱开始为未来进行储蓄。
她可以将这笔钱进行投资而专区每年10%的利率。
a.按照“72法则”,休将其财富增加到5000美元大约需要多长时间?b.她将其财富增加到5000美元实际需要的精确时间是多少?22、你的表亲向你征询建议,是应当以995美元的价格购买5年后一次性支付1200美元的债券还是投资于一家本地银行账户。
a.债券现金流的内部收益率是多少?为了做出决策你需要何种额外信息?b.如果你了解到该银行5年内每年支付3.5%(按年复利)的利率,你讲给她什么建议?c.如果银行在5年内每年支付5%的利率,你的建议将发生什么变化?如果债券的价格是900美元,同事该银行每年支付5%的利率,你的建议将发生什么变化?第五章4、假设你现在40岁,同事希望在65岁退休。
你预期有生之年可以在你的储蓄上享有平均为6%的年利率(退休前及退休后)。
为了从66岁开始每年提供8000美元的退休收入从而可以对其他来源(社会保障计划、退休金计划等)进行补充,你希望储蓄足够的金钱。
假设你决定这种额外的收入仅需要提供15年(到80岁为止)。
假定你的第一笔储蓄计划价款一年后实施。
a.为了达到目标,从现在到退休期间你每年必须储蓄多少?b.如果从现在到退休这一时期内,通货膨胀率被证实为每年6%,从当前货币购买力的角度而言,你的第一笔8000美元取款的价值是多少?a.首先计算从66岁时起,将来的15年每年可以获得8000美元的支助,则在65岁时应攒足:PV PMT(8000,6%,15)=77697.9919美元再计算为在65岁时得到77697.9919美元,应从40岁起连续存25年,每年存:PMT FV(77697.99,6%,25)=1416.18b.如果通货膨胀率为6%,在66岁时获得的8000美元的现值为:PV FV(8000,6%,26)=1758.480210、具有挑战性的问题:乔治.思里夫特里斯今年45岁,每年赚取5万美元,同事预期她的未来收入和通货膨胀保持同步但不会超过通货膨胀。
《高级财务会计》第二次作业一、单项选择题(每小题2分,共20分)1.ACCBC 6.ABCDC二、多项选择题(每小题2分,共20分)1. ABCDE2.ACD3.ABCE4.ABC5.ABC6.ABDE7.AC8.ABCDE9.BD 10.ABC三、简答题(每小题5分,共10分)四、业务题(共50分)1. 解题思路:(1)P公司2007年和2008年长期股权投资按照成本法核算2007年1月1日投资时借:长期股权投资—Q公司330 000 000贷:银行存款330 000 0002007年分派现金股利,P公司应分得1000×80%=800借:应收股利8 000 000贷:投资收益8 000 000借:银行存款8 000 000贷:应收股利8 000 0002008年宣告发放现金股利1100万元,P公司应分得1100×80%=880万元。
借:应收股利8 800 000贷:投资收益8 800 000借:银行存款8 800 000贷:应收股利8 800 000(2)2007年按权益法确认投资收益4000×80%=3200(万元)借:长期股权投资—Q公司32 000 000贷:投资收益32 000 000对Q公司分派的股利调减长期股权投资:1000×80%=800(万元)借:应收股利8 000 000贷:长期股权投资—Q公司8 000 000冲销成本法下会计处理借:投资收益8000000贷:应收股利8000000权益法调整后2007年12月31日长期股权投资账面余额=33000+3200-800=35400(万元)2008年按权益法调整对B公司的长期股权投资对2007年的调整:借:长期股权投资2400 (3200-800)贷:未分配利润——年初2400按权益法确认2008年投资收益5000×80%=4000(万元)借:长期股权投资—Q公司40 000 000贷:投资收益40 000 000借:应收股利8 800 000贷:长期股权投资—Q公司8 800 000冲销成本法下会计处理借:投资收益8800000贷:应收股利8800000权益法调整后2008年12月31日长期股权投资账面余额:=33000+2400+4000-880=38520(万元)(3)2007年抵销分录借:股本300 000 000资本公积20 000 000盈余公积—年初8 000 000盈余公积—本年 4 000 000未分配利润-年末98 000 000商誉10 000 000贷:长期股权投资354 000 000少数股东权益86 000 000 (40000+4000-1000)×20%=8600万元母公司投资收益和子公司期初未分配利润与子公司本期利润分配和期末未分配利润的抵销借:投资收益32 000 000少数股东损益8 000 000未分配利润-年初72 000 000贷:提取盈余公积 4 000 000对所有者(或股东)的分配10 000 000未分配利润-年末98 000 000内部存货交易的抵消借:营业收入 5 000 000贷:营业成本5 000 000借:营业成本800 000贷:存货800 000 【40×(5-3)】=80(万元)内部固定资产交易抵消借:营业收入 1 000 000贷:营业成本 600 000固定资产—原价400 000借:固定资产-累计折旧40 000 (400 000/5*(6/12)=40 000元)贷:管理费用40 0002008年抵销分录借:股本300 000 000资本公积20 000 000盈余公积—年初12 000 000盈余公积—本年 5 000 000未分配利润-年末132 000 000 【(9800+5000-500-1100)】商誉100 000 000贷:长期股权投资385 200 000少数股东权益93 800 000 【(40000+4000-1000+5000-1100)×20%=9380】母公司投资收益和子公司期初未分配利润与子公司本期利润分配和期末未分配利润的抵销借:投资收益40 000 000少数股东损益10 000 000未分配利润-年初98 000 000贷:提取盈余公积 5 000 000对所有者(或股东)的分配11 000 000未分配利润-年末132 000 000内部存货交易的抵消A产品借:未分配利润-年初800 000贷:营业成本800 000B产品借:营业收入 6 000 000贷:营业成本6 000 000借:营业成本600 000贷:存货600 000 【20×(6-3)】=60(万元)内部固定资产交易抵消借:未分配利润-年初400 000贷:固定资产原价400 0002007年计提的固定资产折旧抵消借:固定资产-累计折旧40 000 (400 000/5*(6/12)=40 000元) 贷:未分配利润-年初40 0002008年计提的固定资产折旧抵消借:固定资产-累计折旧80 000 (400 000/5=80 000元) 贷:管理费用80 0002. 2004年抵消分录借:营业收入 1 200 000贷:营业成本 1 000 000固定资产—原价200 000借:固定资产-累计折旧40 000 (200 000/5=40 000元) 贷:管理费用40 0002005年抵消分录借:未分配利润-年初200 000贷:固定资产原价200 000借:固定资产-累计折旧40 000 (200 000/5=40 000元) 贷:未分配利润-年初40 000借:固定资产-累计折旧40 000贷:管理费用40 0002006年抵消分录借:未分配利润-年初200 000贷:固定资产原价200 000借:固定资产-累计折旧80 000 (200 000/5=40 000元) 贷:未分配利润-年初80 000借:固定资产-累计折旧40 000贷:管理费用40 0002007年抵消分录借:未分配利润-年初200 000贷:固定资产原价200 000借:固定资产-累计折旧120 000 (200 000/5=40 000元) 贷:未分配利润-年初120 000借:固定资产-累计折旧40 000贷:管理费用40 000(2)2008年不清理则会计分录:借:未分配利润-年初200 000贷:固定资产原价200 000借:固定资产-累计折旧160 000贷:未分配利润-年初160 000借:固定资产-累计折旧40 000贷:管理费用40 000(3)2008年被清理则会计分录:借:未分配利润-年初40 000贷:管理费用40 000(4)2009年不清理则会计分录:借:未分配利润-年初200 000贷:固定资产原价200 000借:固定资产-累计折旧200 000贷:未分配利润-年初200 0003.(1)抵消上期内部应收账款计提的坏账准备借:应收账款—坏账准备40 000贷:未分配利润-年初40 000(2)将内部应收账款与应付账款抵消借:应付账款500 000贷:应收账款500 000(3)将应收账款计提的坏账准备抵消借:资产减值损失20 000贷:应收账款—坏账准备20 000。
高级财务管理作业答案(总4页)本页仅作为文档封面,使用时可以删除This document is for reference only-rar21year.MarchD.研究探索未来投资方向定位10.在股利分配战略上,可采用高股利支付战略的是企业集团发展的( C )。
A.初创期B.发展期C.成熟期D.调整期四、多项选择题(下面各题所给的备选答案中,至少有两项是正确的,将正确答案的字母序号填入括号内。
多选或漏选均不得分)1.在现代市场经济条件下,大凡一个企业能够由单一法人组织结构走向多个法人的联合体,最为深层的动因源自于( ABCDE )。
A.市场与企业彼此间的替代机制 B.“交易内部化”效应C.资源聚合的规模优势 D.组织结构重整的管理协同优势E.整体竞争优势。
2.下列组织,不具备独立的法人资格( AE )。
A.董事会 B.总公司C.母公司 D.子公司E.分公司3.企业集团组建的宗旨或基本目的在于( BC )。
A.实施管理体的集权制 B.发挥管理协同优势C.谋求资源的一体化整合优势 D.消除竞争对手E.取得市场的垄断地位4.母公司在确定对子公司的持股比例时,应结合下列因素加以把握( ABC )。
A.子公司的重要程度 B.股本规模与股权集中程度C.市场效率 D.财务管理体制类型E.企业集团类型5.下列是集团公司对成员企业的持股比例(假设在任何成员企业里,拥有20%的股权即可成为第一大股东)。
则其中与集团公司可以母子关系相称的是( ABC )。
A.A100% B.B51%C.C30% D.D5%E.E0%6.企业集团的财务组织制度需要解决的基本问题是(A CDE )。
A.财务管理权限的划分 B.财务信息报告的组织程序C.财务管理组织机构人员的设定 D.财务管理组织机构的设置E.各层级财务组织机构的职责定位7.下列属于财务控制制度的研究范畴的是( ABD )。
A.财务预算制度 B.财务报告制度C.财务管理体制 D.财务总监委派制度E.财务组织机构设置8.财务结算中心主要包括基本职能有( ABCD )。
第二次作业讲评同学们好:我将批改作业情况反馈给您,请阅读。
问题反馈如下:1.做作业之前没有认真仔细阅读教材,对基本概念和基本原理掌握的不够扎实。
2.做题时没有仔细审题,因此导致答案错误很可惜。
3.回答问题不全面,综合分析问题的能力较差。
反映在作业里面就是:简答题回答的只是教材上的条目,没有对条目做进一步的解释说明;案例分析题大部分学员只是从教材上摘录了原理,对基本原理阐述的不完整,也不知道如何将理论与实际两者有机结合起来,效果不是很理想,没有达到预期设计案例教学的目的。
根据已经完成的这次作业的完成情况来看,大多数学员对名词解释和简答题掌握的比较好,其次是判断题、单项选择题和多项选择题,计算及分析题、案例分析题存在的问题最多。
现在针对作业中存在问题较多的题型的答案进行解析。
(一)判断题1、就其本质而言,现代预算制度方式与传统计划管理方式并无多大差异。
()答案:错误。
现代预算制度方式与传统计划管理方式两者有质的差别。
主要表现在:在传统的计划管理方式下,企业只是被动的接受与绝对的服从计划,是计划的具体执行者,也不对完成结果负责。
企业没有任何权利,压力和动力。
而现代的预算制度是企业为有效地聚合内部各种资源,强化竞争优势,主动实行的“以人为本”的管理机制,它不是一种单纯的管理方法。
其根本点在于通过预算代替日常管理,使预算成为一种自动的管理机制。
本题混淆了两者之间质的差别。
详细内容见教材P13、104。
2、预算亦即计划的定量(包括“数量”与“金额”两个方面)化,它反映着预算活动所需的财务资源和可能创造的财务资源。
()答案:错误。
预算是计划以定量的方式表现出来的,而定量包括“数量”和“金额”两方面。
其中,“数量”反映预算活动的水平以及支持这种活动所需的实物资源;“金额” 主要反映预算活动所需的财务资源和可能创造的财务资源。
即“数量”和“金额”是预算的两个组成部分,二者缺一不可。
本题只强调了“金额”,而忽略了“数量”。
详细内容见教材P104。
3、任何企业集团,无论采取何种管理体制或管理政策,子公司资本预算的决策权都将掌握于控股母公司手中。
()答案:正确。
详细内容见教材P139。
4、作为集团最高决策机构的母公司居于整个预算组织的核心领导地位。
()答案:正确。
详细内容见教材P112。
5、按照集团不同发展阶段及其战略侧重点的不同,在预算目标规划的切入点上,也有着差异的模式。
()答案:正确。
详细内容见教材P121。
6、就基本目的而言,产业型企业集团所实施的资本运作同资本型企业集团一样,主要都是基于资本保值与增值目的。
()答案:错误。
企业集团组建的源动力不同,其目的也不一样。
资本型的企业集团的目的在于通过资本运作实现资本的保值增值,而产业型的企业集团的基本目的不仅仅局限于资本的保值增值,更主要的在于借助资本运作调整产业或产品结构,优化资源配置,强化核心产业或主导产品的市场竞争优势,同时为子公司等成员企业创造一种风险机制。
详细内容见教材P33或168。
7、在制定投资政策时,应确立投资领域,并将偏离集团核心能力有效支持的投资活动排除出去。
()答案:正确。
详细内容见教材P165。
8、从财务上来讲,只要账面收入大于账面成本即可确认账面收益,是实际的现金流入量与企业集团或股东的真实财富。
()答案:错误。
因为会计按权责发生制原则确认收入、成本,强调的是应计的数,而财务是按收付实现制原则确认收入、成本的,强调的是实际发生的数,因此,从财务上讲,只有当会计应计的现金流量转化为实际的现金流入量时,才能确认收益的实现,才表明企业集团或股东的财富实质性的取得。
同时还考虑时间价值和机会成本的存在。
即会计强调的是应计数量,而财务强调实际发生的数量与质量的协调统一。
详细内容见教材P170。
9、面对激烈的市场竞争,必须关注产品的质量功能。
因此,产品的质量功能应该越高越好。
()答案:错误。
因为质量的高低,功能的多少都是相对而言的,是与成本联系在一起的。
首先,强调产品的质量和功能,并不是说质量越高,功能越多就越好,它们还与成本相关,并且与成本成正比的关系。
其次,质量与功能的满足,并不代表产品销售必然能够实现,是否具有价格的竞争优势将最终起着决定性的作用。
所以,正确处理好质量、功能与成本之间的关系,把握好度,是企业强化市场竞争优势,厘定投资质量标准必须权衡考虑的一个核心问题。
详细内容见教材P169。
10、对于资本型企业集团,如何实现资本的保值增值是母公司关注的核心点。
()答案:正确。
详细内容见教材P168。
11、企业价值最大化是实现股东财富最大化目标的前提与基础,并成为厘定财务标准的首要依据。
()答案:错误。
谋求市场竞争优势是实现股东财富最大化目标的前提与基础,并成为厘定财务标准的首要依据。
详细内容见教材P171。
12、资产必要收益率实际上包含了两个层次,一是项目资产必要收益率;二是总资产必要收益率。
()答案:正确。
详细内容见教材P173。
13、项目法人负责制是在项目责任人负责制基础上衍生发展而来的,其目的在于明确投资风险与管理责任的主体。
()答案:正确。
详细内容见教材P173。
14.税法折旧政策具有严格的法律效力,对企业集团这样不同法人的联合体也没有任何弹性。
()答案:错误。
税法折旧政策具有严格的法律效力,对单一法人企业几乎没有任何弹性可言,而对于企业集团来说,尽管没有变更税法政策的权力,但作为不同法人组成的经济联合体却可以创造出相对的弹性空间。
详细内容见教材P181。
15、税法折旧政策的目标在于统一对全社会财务报告的口径,体现对外会计报告信息的通用性原则。
()答案:错误。
统一对全社会财务报告的口径,体现对外会计报告信息的通用性原则是会计折旧政策的目标而不是税法折旧政策的目标。
税法折旧政策的目标在于统一纳税计算口径,从而直接影响企业集团的纳税现金支出以及实现利润的留存额。
详细内容见教材P181。
16、集团总部在选择并利用会计折旧政策及税法折旧政策时,需要考虑的首要问题是怎样更有利于实现市场价值最大化和纳税现金流出最小化。
()答案:正确。
详细内容见教材P181。
17、品牌延伸既节约了推出新产品的费用,又可使新产品搭乘原品牌的声誉便车,很快得到消费者承认,是一种值得竭力推广的有效的品牌战略。
()答案:错误。
这种做法只看到了品牌延伸有利的一面,而忽略了由此所造成的负面影响,如对原有品牌形象的损害,使品牌原有的个性模糊,从而使消费者的信念渐进动摇以至完全丧失,使企业陷入品牌延伸的误区。
详细内容见教材P197。
18、反向经营策略同专利战略一样属于无形资产的营造战略。
()答案:错误。
反向经营策略属于无形资产的营造策略,而专利战略属于无形资产的营造战略。
详细内容见教材P193。
19、要使质量标准得以落实,就必须建立严格的质量保障与监督体系,但不能实行质量否决。
()答案:错误。
质量是企业的生命,严格的质量标准是母公司及各层阶成员企业必须遵循的基本规范。
要使质量标准得以落实,必须在集团内部建立严格的质量保障与监督体系,实行质量否决。
详细内容见教材P192。
20、在存量资产整体运动中,无形资产与有形资产在地位和作用上是相互对称的。
()答案:正确。
详细内容见教材P195。
(二)单项选择题1、将企业集团的决策管理目标及其资源配置规划加以量化并使之得以实现的内部管理活动或过程,称为()。
A.量化管理B.预算管理C.量化控制D.目标管理答案:B。
详细内容见教材P104。
2、责任预算及其目标的有效实施,必须依赖()的控制与推动。
A.财务战略与财务政策B.预算控制的指导思想C.具有激励与约束功能的各项具体责任业绩标准D.决策权、执行权、监督权分立与相互制衡答案:C。
详细内容见教材P107。
3、准确地讲,一个完整的资本预算包括()。
A.营运资本预算B.运用资本预算C.资本投资预算与营运资本预算D.资本投资预算与运用资本预算答案:D。
详细内容见教材P137。
4、对于产业型企业集团,其预算目标必须以()为前提。
A.市场预测B.生产能力C.目标利润D.企业环境答案:A。
详细内容见教材P126。
5、资产收益率是企业各项经济资源综合利用的结果,用公式可描述为()。
A.资产收益率=销售毛利率×资产周转率B.资产收益率=销售毛利率+资产周转率C.资产收益率=销售利润率×资产周转率D.资产收益率=销售利润率+资产周转率答案:C。
详细见教材P172计算公式。
6、已知销售利润率11%,资产周转率500%,则资产收益率为()。
A.22%B.55%C.39%D.45%答案:B。
详细见教材P172计算公式。
7、香港税法给予纳税企业“资本减免”的政策优惠包括()。
A.首期免税折旧额和内部可抵减折旧额B.内部可抵减折旧额和会计免税折旧额C.首期免税折旧额和每年免税折旧额D.每年免税折旧额和会计免税折旧额答案:C。
详细内容见教材P184。
8、企业集团制定内部折旧政策必须考虑的一个首要因素是()。
A.固定资产的营运能力B.有利于实现企业集团市场价值最大化C.有利于实现企业集团纳税现金流量最小化D.关注技术进步,支持成员企业经营性固定资产的更新换代答案:D。
详细内容见教材P183。
9、下列不属于无形资产营造战略的是()。
A.基因置换战略B.专利战略C.质量信誉战略D.品牌战略答案:A。
详细内容见教材P190~192。
10、()是企业集团以接受资本投入的方式引进其他企业的先进技术,置换休眠或病态资产原有的落后陈旧的技术,通过技术置换来优化组装休眠或病态资产。
A.商标(商誉)置换模式B.技术置换模式C.经营力置换模式D.专营权置换模式答案:B。
详细内容见教材P196。
(三)多项选择题1、预算控制的机制性主要表现为()等方面。
A.风险自抗B.资源共享C.战略导向D.权力制衡E.人性化自我控制答案:ACDE。
详细内容见教材P104、105。
2、预算控制循环的系统化过程包括()。
A.目标拟定与预算编制B.责任落实与推动实施C.业绩报告与偏差诊治D.责任辨析与业绩评价E.奖罚兑现与总结改进答案:ABCDE。
详细内容见教材P106。
3、对于预算监控机构而言,整个监控工作必须着重抓住()等关键要素。
A.资本保值增值目标B.销售进度C.成本与质量D.现金流E.责任者的积极性、创造性与责任感答案:BCD。
详细内容见教材P114。
4、在预算执行审批权限划分上,最为重要的影响因素是()。
A.预算项目的重要性B.预算金额的大小C.预算期限的长短D.预算涉及企业内部层级的多少答案:AB。
详细内容见教材P144、145。
5、资本分配预算包括的基本内容有()。
A.确定资本投资方式B.划分资本预算单位C.确定资本分配标准D.选择资本分配形式E.选定资本预算对象答案:ABCD。