新民事诉讼法重大修改之民事抗诉
- 格式:docx
- 大小:19.75 KB
- 文档页数:7
《民事诉讼法》修改对民事再审检察建议的影响【摘要】修改后的民事诉讼法确立了“检察建议”这一监督形式的法律地位,为检察机关依法监督、规范监督提供了重要依据,对民事检察工作影响巨大。
《民事诉讼法》修改后,拓展和明确了检察机关的监督职能,对进一步规范民事检察工作、提高执法能力、强化自身监督提出了更高要求,对民事再审检察建议将会产生巨大影响。
【关键词】民事诉讼法;民事检察工作;影响2012年8月31日,第十一届全国人民代表大会常务委员会第二十八次会议表决通过了修改《中华人民共和国民事诉讼法》的决定,新民事诉讼法自2013年1月1日起施行。
修改后的民事诉讼法确立了“检察建议”这一监督形式的法律地位,为检察机关依法监督、规范监督提供了重要依据,对民事检察工作影响巨大。
一、再审检察建议面临的机遇修改后的民事诉讼法确立了“检察建议”这一监督形式的法律地位,为检察机关依法监督、规范监督提供了重要依据。
检察建议写入民事诉讼法,对检察机关来说,既是机遇,也是挑战。
首先,有利于督促审判权的规范运作。
与抗诉相比,再审检察建议这一监督方式更灵活、监督范围更宽广,检察建议入法扩大了检察机关监督权。
通过检察建议恰当处理审判权与检察监督权的关系,从根本上讲是尊重审判权运作规律,检察机关更能充分发挥其法律监督的权威性。
其次,检察建议写入民事诉讼法,彰显司法体制改革的成果和检法两院的“共识”。
司法改革实践表明,再审检察建议(也叫“准抗诉”),是抗诉的一种辅助形式。
通过个案再审检察建议,督促法院启动再审程序,便于减少办案环节,节约司法资源,增强监督效果。
再次,再审检察建议进一步促进了司法和谐。
检察机关对人民法院工作运用检察建议提出监督意见,既维护了法律的严肃性,又使检法两院之间、政法部门与当事人之间关系趋于一致,在短时间内实现和谐统一的办案效果。
二、再审检察建议存在的问题首先,立法过于原则、简单、抽象,较为笼统,缺乏详细的操作规范,削弱了监督效果。
2023民事诉讼法主要修订内容【前言】随着社会的发展和法治理念的深入,我国民事诉讼法也需要不断调整和完善,以适应新的经济、社会和人民群众的需求。
为此,根据立法机关的要求和广大群众的意见建议,2023年针对民事诉讼法进行了一系列的修订。
本文将对2023年主要的民事诉讼法修订内容进行介绍和分析,以帮助读者全面了解相关法律改革的重要纲要。
【一、宽严相济原则的强化】为更好地保护当事人合法权益,新修订的民事诉讼法进一步强调了宽严相济的原则。
在判决和执行方面,根据案情与案件性质的不同,法院将更加灵活地运用宽严相济原则,既尊重法律的严肃性,又兼顾实际情况,使裁判结果更加公正合理。
【二、程序效率的提升】为了提高民事诉讼的效率,新修订的民事诉讼法主要在以下几个方面进行了重要调整。
1. 争议解决机制的创新:为促进当事人达成和解,新的民事诉讼法增设了调解和仲裁的机制。
在涉及财产纠纷的案件中,法院将积极推动当事人通过调解等方式快速解决纠纷,提高争议解决的效率和合作性。
2. 证据规定的优化:依托现代科技手段,新修订的民事诉讼法允许当事人在提供证据时可以采用电子数据或其他新型证据材料。
这将有助于提高证据收集和呈现的效率,加快案件审理的进程。
3. 应讼程序的简化:新的民事诉讼法在应讼程序的规定上进行了简化,例如取消一审多次补正状况的规定,并加大对滥诉行为的惩罚力度,以减轻法官的工作压力,保障案件审理的顺利进行。
【三、调解制度的完善】为更好地促进社会和谐稳定,新修订的民事诉讼法对调解制度进行了一系列的完善。
1. 调解员制度的创新:为了加强调解工作的专业性和权威性,新民事诉讼法规定设立专门的调解员机构,并对其权限和责任进行明确规定。
调解员将发挥其专业性和中立性,积极引导当事人达成和解,减少矛盾的升级和社会纠纷的发生。
2. 程序公开和公正:新的民事诉讼法要求对涉及民事纠纷的调解程序实行公开,保障当事人的知情权和参与权。
同时,调解员的行为将受到法律监督,确保调解的公正性和合法性。
《中华人民共和国民事诉讼法》新旧对比及解读上《中华人民共和国民事诉讼法》新旧对比及解读一、第十三条增加一款,作为第一款:“民事诉讼应当遵循诚实信用原则。
”解读:诚实信用原则是民事活动的基石,而不讲诚信的情况在市场经济的今天层出不穷,而在民事诉讼中,当事人歪曲事实、隐匿证据、提供虚假证据、恶意诉讼等行为屡见不鲜,因此,有必要在民事诉讼中予以明确。
二、将第十四条修改为:“人民检察院有权对民事诉讼实行法律监督。
”原诉讼法条文:第十四条人民检察院有权对民事审判活动实行法律监督。
解读:民事诉讼活动包括但不限于民事审判,民事审判是民事诉讼中的一个重要环境,检察院作为监督机关,将对法院的法律监督扩大为诉前、诉讼中以及诉讼后的整个诉讼过程。
三、删去第十六条。
原诉讼法条文:第十六条人民调解委员会是在基层人民政府和基层人民法院指导下,调解民间纠纷的群众性组织。
人民调解委员会依照法律规定,根据自愿原则进行调解。
当事人对调解达成的协议应当履行;不愿调解、调解不成或者反悔的,可以向人民法院起诉。
人民调解委员会调解民间纠纷,如有违背法律的,人民法院应当予以纠正。
解读:人民调解委员会的调解不是民事诉讼法的必经程序,其调解也不具有法院调解、仲裁调解、附有强制执行力的公证处的强制力,还需要法院的确认才能具有可执行性。
而是增加了“第六节确认调解协议案件”,通过第一百九十四条、第一百九十五条的规定,来解决调解协议的效力问题。
四、将第二十五条改为第三十四条,修改为:“合同或者其他财产权益纠纷的当事人可以书面协议选择被告住所地、合同履行地、合同签订地、原告住所地、标的物所在地等与争议有实际联系的地点的人民法院管辖,但不得违反本法对级别管辖和专属管辖的规定。
原诉讼法条文:第二十五条合同的双方当事人可以在书面合同中协议选择被告住所地、合同履行地、合同签订地、原告住所地、标的物所在地人民法院管辖,但不得违反本法对级别管辖和专属管辖的规定。
解读:约定管辖的主体增加了其他财产权益纠纷的当事人,以及增加了实际联系地点的法院作为可选择法院。
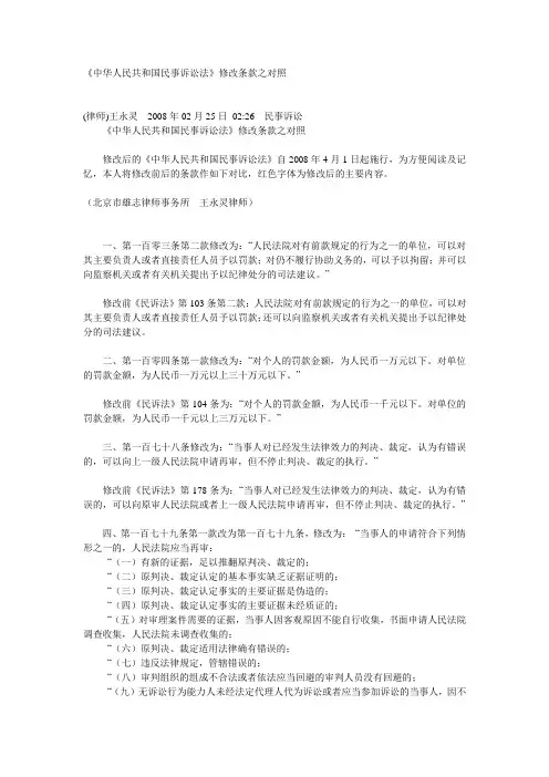
《中华人民共和国民事诉讼法》修改条款之对照--------------------------------------------------------------------------------(律师)王永灵2008年02月25日02:26 民事诉讼《中华人民共和国民事诉讼法》修改条款之对照修改后的《中华人民共和国民事诉讼法》自2008年4月1日起施行,为方便阅读及记忆,本人将修改前后的条款作如下对比,红色字体为修改后的主要内容。
(北京市雄志律师事务所王永灵律师)一、第一百零三条第二款修改为:“人民法院对有前款规定的行为之一的单位,可以对其主要负责人或者直接责任人员予以罚款;对仍不履行协助义务的,可以予以拘留;并可以向监察机关或者有关机关提出予以纪律处分的司法建议。
”修改前《民诉法》第103条第二款:人民法院对有前款规定的行为之一的单位,可以对其主要负责人或者直接责任人员予以罚款;还可以向监察机关或者有关机关提出予以纪律处分的司法建议。
二、第一百零四条第一款修改为:“对个人的罚款金额,为人民币一万元以下。
对单位的罚款金额,为人民币一万元以上三十万元以下。
”修改前《民诉法》第104条为:“对个人的罚款金额,为人民币一千元以下。
对单位的罚款金额,为人民币一千元以上三万元以下。
”三、第一百七十八条修改为:“当事人对已经发生法律效力的判决、裁定,认为有错误的,可以向上一级人民法院申请再审,但不停止判决、裁定的执行。
”修改前《民诉法》第178条为:“当事人对已经发生法律效力的判决、裁定,认为有错误的,可以向原审人民法院或者上一级人民法院申请再审,但不停止判决、裁定的执行。
”四、第一百七十九条第一款改为第一百七十九条,修改为:“当事人的申请符合下列情形之一的,人民法院应当再审:“(一)有新的证据,足以推翻原判决、裁定的;“(二)原判决、裁定认定的基本事实缺乏证据证明的;“(三)原判决、裁定认定事实的主要证据是伪造的;“(四)原判决、裁定认定事实的主要证据未经质证的;“(五)对审理案件需要的证据,当事人因客观原因不能自行收集,书面申请人民法院调查收集,人民法院未调查收集的;“(六)原判决、裁定适用法律确有错误的;“(七)违反法律规定,管辖错误的;“(八)审判组织的组成不合法或者依法应当回避的审判人员没有回避的;“(九)无诉讼行为能力人未经法定代理人代为诉讼或者应当参加诉讼的当事人,因不能归责于本人或者其诉讼代理人的事由,未参加诉讼的;“(十)违反法律规定,剥夺当事人辩论权利的;“(十一)未经传票传唤,缺席判决的;“(十二)原判决、裁定遗漏或者超出诉讼请求的;“(十三)据以作出原判决、裁定的法律文书被撤销或者变更的。
ignore those who try to discourage you.简单易用轻享办公(页眉可删)民事案件抗诉的程序是怎样的?导读:受理。
人民检察院受理民事抗诉案件的来源包括民事诉讼当事人或者其他利害关系人申诉、全国人民代表大会及其常委会以及地方各级人民代表大会或者其他机关转办、上级人民检察院交办以及人民检察院自行发现。
立案。
有抗诉权或者有提请抗诉权的人民检察院受理的民事抗诉案件,符合民事诉讼法规定的抗诉条件的,人民检察院应当自受理之日起30日内立案。
立案应当通知申诉人和其他当事人。
一、民事案件抗诉的程序1、受理。
人民检察院受理民事抗诉案件的来源包括民事诉讼当事人或者其他利害关系人申诉、全国人民代表大会及其常委会以及地方各级人民代表大会或者其他机关转办、上级人民检察院交办以及人民检察院自行发现。
2、立案。
有抗诉权或者有提请抗诉权的人民检察院受理的民事抗诉案件,符合民事诉讼法规定的抗诉条件的,人民检察院应当自受理之日起30日内立案。
立案应当通知申诉人和其他当事人。
3、审查。
人民检察院立案以后,应当及时指定检察人员对人民法院的民事审判活动进行审查。
对不服人民法院生效判决、裁定的案件,应当就民事判决、裁定是否符合法定的抗诉条件进行审查。
人民检察院审查民事案件,应当就原审案卷进行审查,原则上不应当进行调查。
4、提请抗诉。
地方各级人民检察院对同级人民法院已经发生法律效力的判决、裁定,经审查认为符合抗诉条件的,应当提请上一级人民检察院抗诉。
人民检察院提请抗诉,应当制作《提请抗诉报告书》,并将审判卷宗、检察卷宗报上级人民检察院。
《提请抗诉报告书》应当写明以下内容:案件来源、当事人基本情况、基本案情、诉讼过程、当事人申诉理由、提请抗诉理由及法律依据。
5、提出抗诉。
人民检察院提出抗诉,由检察长批准或者检察委员会决定。
抗诉应当由有抗诉权的人民检察院向同级人民法院提出。
决定抗诉的案件,应当制作《抗诉书》。
《抗诉书》应当载明:案件来源、基本案情、人民法院审理情况及抗诉理由。
第1篇一、引言民事抗诉是指当事人、第三人或者法定代表人、法定代理人,对人民法院作出的生效民事判决、裁定不服,向上一级人民法院提出申诉,要求撤销或者变更原判决、裁定的诉讼行为。
根据我国《民事诉讼法》的相关规定,本文将对民事抗诉适用的法律条文进行梳理和分析。
二、民事抗诉的法律依据1.《中华人民共和国民事诉讼法》《中华人民共和国民事诉讼法》是民事抗诉的主要法律依据,其中涉及民事抗诉的相关条文如下:(1)第一百九十九条:当事人、第三人或者法定代表人、法定代理人,对人民法院作出的生效民事判决、裁定不服,可以向上一级人民法院提出申诉。
(2)第二百条:上一级人民法院收到申诉后,应当组成合议庭进行审查,认为原判决、裁定确有错误的,应当依法改判、撤销或者变更。
2.《中华人民共和国民事诉讼法司法解释》《中华人民共和国民事诉讼法司法解释》对民事抗诉的相关问题进行了补充和细化,其中涉及民事抗诉的条文如下:(1)第二百零二条:当事人、第三人或者法定代表人、法定代理人,对人民法院作出的生效民事判决、裁定不服,向上一级人民法院提出申诉的,应当提交下列材料:(一)申诉状;(二)原判决、裁定书;(三)证明原判决、裁定错误的证据材料;(四)其他有关材料。
(2)第二百零三条:上一级人民法院收到申诉后,应当在三个月内审查完毕,并作出以下处理:(一)认为原判决、裁定确有错误的,应当依法改判、撤销或者变更;(二)认为原判决、裁定正确的,应当驳回申诉;(三)认为原判决、裁定存在瑕疵,但不足以影响案件公正处理的,可以发回重审。
三、民事抗诉的适用条件1.申诉主体:当事人、第三人或者法定代表人、法定代理人。
2.申诉对象:人民法院作出的生效民事判决、裁定。
3.申诉理由:认为原判决、裁定确有错误。
4.申诉期限:自收到判决、裁定之日起六个月内提出。
四、民事抗诉的程序1.申诉人向上一级人民法院提交申诉状及相关材料。
2.上一级人民法院组成合议庭进行审查。
3.合议庭对原判决、裁定进行审查,认为确有错误的,依法改判、撤销或者变更;认为正确的,驳回申诉。
中华人民共和国民事诉讼法修正案(草案)(2011) 文章属性•【公布机关】全国人大常委会•【公布日期】2011.10.29•【分类】立法草案及其说明正文中华人民共和国民事诉讼法修正案(草案)(十一届全国人大常委会第二十三次会议初次审议2011年10月29日公布)一、将第十四条修改为:“人民检察院有权以检察建议、抗诉方式对民事诉讼实行法律监督。
”二、删去第十六条。
三、将第二十五条改为第三十四条,修改为:“合同或者其他财产权益纠纷的当事人可以书面协议选择被告住所地、合同履行地、合同签订地、原告住所地、标的物所在地等人民法院管辖,但不得违反本法对级别管辖和专属管辖的规定。
”四、增加一条,作为第二十六条:“因公司设立、解散等纠纷提起的诉讼,由公司住所地人民法院管辖。
”五、将第三十八条改为第一百二十六条,增加一款,作为第二款:“当事人未提出管辖异议,并应诉答辩的,视为受诉人民法院有管辖权,但违反级别管辖和专属管辖规定的除外。
”六、将第三十九条改为第三十八条,第一款修改为:“上级人民法院有权审理下级人民法院管辖的第一审民事案件。
”七、将第四十五条改为第四十四条,第一款修改为:“审判人员有下列情形之一的,应当自行回避,当事人有权用口头或者书面方式申请他们回避:“(一)是本案当事人或者当事人、诉讼代理人近亲属的;“(二)与本案有利害关系的;“(三)与本案当事人、诉讼代理人有其他关系,可能影响对案件公正审理的;“(四)审判人员违反规定会见当事人、诉讼代理人,接受当事人、诉讼代理人请客送礼,或者有贪污受贿,徇私舞弊,枉法裁判行为的。
”八、增加一条,作为第五十五条:“对污染环境、侵害众多消费者合法权益等损害社会公共利益的行为,有关机关、社会团体可以向人民法院提起诉讼。
”九、将第六十三条修改为:“证据包括:“(一)当事人的陈述;“(二)书证;“(三)物证;“(四)视听资料;“(五)电子数据;“(六)证人证言;“(七)鉴定意见;“(八)勘验笔录。
民事案件抗诉、申诉的法律规定1.最高人民法院关于人民法院在再审程序中应当如何处理当事人撤回原抗诉申请问题的复函 (2)2.最高人民法院审判监督庭印发《关于审理民事、行政抗诉案件几个具体程序问题的意见》的通知 (2)3.最高人民检察院民事行政检察厅关于人民检察院办理民事行政案件撤回抗诉的若干意见 (3)4.最高人民检察院关于最高人民检察院检察委员会审议民事行政抗诉案件范围的规定.. 45.人民检察院民事行政抗诉案件办案规则 (4)6.最高人民检察院民事行政检察厅关于规范省级人民检察院办理民事行政提请抗诉案件的意见 (9)7.最高人民法院研究室关于人民法院可否驳回人民检察院就民事案件提出的抗诉问题的答复....... 1..0.8.最高人民法院关于人民检察院对不撤销仲裁裁决的民事裁定提出抗诉人民法院应否受理问题的批复......................................................................... 1..0 9.最高人民法院关于人民检察院对撤销仲裁裁决的民事裁定提起抗诉,人民法院应如何处理问题的批复......................................................................... 1..010.最高人民检察院关于对已生效的中止诉讼的裁定能否提出抗诉的答复 (11)11.最高人民法院关于人民检察院对民事调解书提出抗诉人民法院应否受理问题的批复1112.最高人民法院关于人民法院不予受理人民检察院单独就诉讼费负担裁定提出抗诉问题的批复............................................................................... 1..1.13.最高人民法院关于对企业法人破产还债程序终结的裁定的抗诉应否受理问题的批复1214.最高人民法院关于检察机关对先予执行的民事裁定提出抗诉人民法院应当如何审理问题的批复... 1..2.15.最高人民法院关于上一级人民检察院对基层人民法院已发生法律效力的民事判决、裁定向中级人民法院提出抗诉,中级人民法院可否交基层人民法院再审的复函 (12)16.最高人民法院关于人民检察院提出抗诉按照审判监督程序再审维持原裁判的民事、经济、行政案件,人民检察院再次提出抗诉应否受理的批复 (12)17.最高人民法院关于对执行程序中的裁定的抗诉不予受理的批复 (13)18. 中华人民共和国人民法院组织法(2006 修正).......................................... 1. 319. 最高人民法院、最高人民检察院关于印发《关于对民事审判活动与行政诉讼实行法律监督的若干意见(试行)》的通知........................................................ 1..420. 《民事诉讼法》 ...................................................................... 1..4.21. 最高人民法院印发《关于规范人民法院再审立案的若干意见(试行)》的通知 (15)22. 最高人民法院案件审限管理规定(2001 年11 月5 日法[2001]164 号) (16)第1 页共22 页23.人民检察院民事行政抗诉案件办案规则(2 0 0 1年9月30日最高人民检察院第九届检察委员会第九十七次会议讨论通过).................................................. 1 6 24.最高人民法院、最高人民检察院关于印发《关于对民事审判活动与行政诉讼实行法律监督的若干意见(试行)》的通知........................................................ 1.8 25.最高人民法院关于下级法院撤销仲裁裁决后又以院长监督程序提起再审应如何处理问题的复函............................................................................. 1.9 26.最高人民法院关于适用《中华人民共和国民事诉讼法》审判监督程序若干问题的解释 (19)27.《人民检察院诉讼规则》 (20)28.《浙江省高级人民法院、浙江省人民检察院关于办理民事、行政抗诉案件若干问题的意见》161.最高人民法院关于人民法院在再审程序中应当如何处理当事人撤回原抗诉申请问题的复函(2004年4月20日法函[2004]25 号)云南省高级人民法院:你院《关于人民检察院因审查当事人申诉而提起抗诉的民事再审案件,申诉人在人民法院审理过程中申请撤诉、是否应当准许的请示》(云高法[2003] 9号)收悉。
2023年民事诉讼法修改要点
一、完善调解与诉讼相衔接的机制
为进一步强化调解在民事诉讼中的作用,新民事诉讼法对调解与诉讼相衔接的机制进行了完善。
具体包括:
1.增加规定调解协议的司法确认程序,为当事人提供更加便捷、有效的纠纷解决方式;
2.规定在诉讼过程中,法官应当积极引导当事人进行调解,提高调解成功率;
3.明确调解协议的效力,规定经司法确认的调解协议具有强制执行力。
二、完善繁简分流机制
为优化司法资源配置,提高审判效率,新民事诉讼法对繁简分流机制进行了完善:
1.增加规定小额诉讼程序,为标的额较小的案件提供更加快速、简便的审理方式;
2.完善简易程序,扩大简易程序适用范围,简化审理程序,提高审判效率;
3.规定法院可以根据案件情况,在征得当事人同意后,适用简易程序审理案件。
三、完善小额诉讼程序
小额诉讼程序是民事诉讼法中一项重要的程序制度,为标的额较小的案件提供更加快速、简便的审理方式。
新民事诉讼法对小额诉讼程序进行了完善:
1.明确小额诉讼程序的适用范围和适用条件;
2.增加规定小额诉讼程序的具体审理程序和审理期限;
3.完善小额诉讼程序的救济机制,确保当事人合法权益得到保障。
四、完善独任制程序
独任制是指由一名法官独任审理案件的制度。
新民事诉讼法对独任制程序进
行了完善:
1.明确独任制适用的案件范围和适用条件;
2.完善独任制程序的具体审理程序和监督机制;
3.增加规定独任制程序的法律效力,确保案件公正、高效地审理。
中华人民共和国民事诉讼法(2021年修正)文章属性•【制定机关】全国人民代表大会•【公布日期】2021.12.24•【文号】中华人民共和国主席令第一〇六号•【施行日期】2022.01.01•【效力等级】法律•【时效性】现行有效•【主题分类】民事诉讼综合规定正文中华人民共和国民事诉讼法(1991年4月9日第七届全国人民代表大会第四次会议通过根据2007年10月28日第十届全国人民代表大会常务委员会第三十次会议《关于修改〈中华人民共和国民事诉讼法〉的决定》第一次修正根据2012年8月31日第十一届全国人民代表大会常务委员会第二十八次会议《关于修改〈中华人民共和国民事诉讼法〉的决定》第二次修正根据2017年6月27日第十二届全国人民代表大会常务委员会第二十八次会议《关于修改〈中华人民共和国民事诉讼法〉和〈中华人民共和国行政诉讼法〉的决定》第三次修正根据2021年12月24日第十三届全国人民代表大会常务委员会第三十二次会议《关于修改〈中华人民共和国民事诉讼法〉的决定》第四次修正)目录第一编总则第一章任务、适用范围和基本原则第二章管辖第一节级别管辖第二节地域管辖第三节移送管辖和指定管辖第三章审判组织第四章回避第五章诉讼参加人第一节当事人第二节诉讼代理人第六章证据第七章期间、送达第一节期间第二节送达第八章调解第九章保全和先予执行第十章对妨害民事诉讼的强制措施第十一章诉讼费用第二编审判程序第十二章第一审普通程序第一节起诉和受理第二节审理前的准备第三节开庭审理第四节诉讼中止和终结第五节判决和裁定第十三章简易程序第十四章第二审程序第十五章特别程序第一节一般规定第二节选民资格案件第三节宣告失踪、宣告死亡案件第四节认定公民无民事行为能力、限制民事行为能力案件第五节认定财产无主案件第六节确认调解协议案件第七节实现担保物权案件第十六章审判监督程序第十七章督促程序第十八章公示催告程序第三编执行程序第十九章一般规定第二十章执行的申请和移送第二十一章执行措施第二十二章执行中止和终结第四编涉外民事诉讼程序的特别规定第二十三章一般原则第二十四章管辖第二十五章送达、期间第二十六章仲裁第二十七章司法协助第一编总则第一章任务、适用范围和基本原则第一条中华人民共和国民事诉讼法以宪法为根据,结合我国民事审判工作的经验和实际情况制定。
民事抗诉再审程序是怎样的
民事抗诉指的是在作出民事判决之后,当事⼈不同意判处结果,或者发现判处结果有错误的情况下,向上级法院提出再审的程序,并不是所有的判决都是会发⽣再审程序的,有些案件属于简易程序,或者⼀审终审,具体的,你可以和店铺⼩编⼀起看看什么是关于民事抗诉再审程序。
民事抗诉再审程序是怎样的
现⾏的民事诉讼法设计的审判监督程序即再审程序的启动有三种途径:
⼈民法院决定、当事⼈申请和⼈民检察院提出抗诉。
民事诉讼法对⼈民法院决定和当事⼈申请再审的审理程序规定较为确定,⽽对⼈民检察院提出抗诉再审的案件审理程序规定⽐较模糊,即对抗诉的再审案件应由原审还是上级法院审理,对原来是⼀审的抗诉再审案件应按⼀审程序还是按⼆审程序审理,民事诉讼法⽆具体明确的规定。
《中华⼈民共和国民事诉讼法》
第⼆百零⼋条检察院抗诉
最⾼⼈民检察院对各级⼈民法院已经发⽣法律效⼒的判决、裁定,上级⼈民检察院对下级⼈民法院已经发⽣法律效⼒的判决、裁定,发现有本法第⼆百条规定情形之⼀的,或者发现调解书损害国家利益、社会公共利益的,应当提出抗诉。
地⽅各级⼈民检察院对同级⼈民法院已经发⽣法律效⼒的判决、裁定,发现有本法第⼆百条规定情形之⼀的,或者发现调解书损害国家利益、社会公共利益的,可以向同级⼈民法院提出检察建议,并报上级⼈民检察院备案;也可以提请上级⼈民检察院向同级⼈民法院提出抗诉。
各级⼈民检察院对审判监督程序以外的其他审判程序中审判⼈员的违法⾏为,有权向同级⼈民法院提出检察建议。
如果希望能够⽤法律维权,建议你可以进⾏店铺在线咨询,专业的律师团队会为你解答问题,及时合法的保护你的权益。
2023民事诉讼法主要修订内容全国人民代表大会常务委员会关于修改《中华人民共和国民事诉讼法》的决定(2023年9月1日第十四届全国人民代表大会常务委员会第五次会议通过)第十四届全国人民代表大会常务委员会第五次会议决定对《中华人民共和国民事诉讼法》作如下修改:一、将第四十条修改为:人民法院审理第一审民事案件,由审判员、人民陪审员共同组成合议庭或者由审判员组成合议庭。
合议庭的成员人数,必须是单数。
适用简易程序审理的民事案件,由审判员一人独任审理。
基层人民法院审理的基本事实清楚、权利义务关系明确的第一审民事案件,可以由审判员一人适用普通程序独任审理。
“人民陪审员在参加审判活动时,除法律另有规定外,与审判员有同等的权利义务。
”二、将第四十七条第四款修改为:“前三款规定,适用于法官助理、书记员、司法技术人员、翻译人员、鉴定人、勘验人。
”三、将第一百一十五条修改为:当事人之间恶意串通,企图通过诉讼、调解等方式侵害国家利益、社会公共利益或者他人合法权益的,人民法院应当驳回其请求,并根据情节轻重予以罚款、拘留;构成犯罪的,依法追究刑事责任。
“当事人单方捏造民事案件基本事实,向人民法院提起诉讼,企图侵害国家利益、社会公共利益或者他人合法权益的,适用前款规定。
”四、将第一百三十条第二款修改为:“当事人未提出管辖异议,并应诉答辩或者提出反诉的,视为受诉人民法院有管辖权,但违反级别管辖和专属管辖规定的除外。
”五、将第一百四十条第二款修改为:“开庭审理时,由审判长或者独任审判员核对当事人,宣布案由,宣布审判人员、法官助理、书记员等的名单,告知当事人有关的诉讼权利义务,询问当事人是否提出回避申请。
”六、将第一百八十四条修改为:“人民法院审理选民资格案件、宣告失踪或者宣告死亡案件、指定遗产管理人案件、认定公民无民事行为能力或者限制民事行为能力案件、认定财产无主案件、确认调解协议案件和实现担保物权案件,适用本章规定。
本章没有规定的,适用本法和其他法律的有关规定。
新《民事诉讼法》抗诉条件新敏思诉讼法在2019年的时候就开始实施,由于经过修订,所以内容也发生一些改变,下面由小编为大家讲讲新《民事诉讼法》的抗诉条件由哪些。
2019年8月31日,全国人民代表大会常务委员会作出关于修改《中华人民共和国民事诉讼法》的决定,该决定于2019年1月1日施行。
在审判监督程序领域,民事抗诉条款的修改或新增,无疑是此次修改的亮点。
新《民事诉讼法》用第208条、209条、210条及211条4个条款,较为系统全面地完善了检察院民事抗诉的程序,新增检察建议的法律监督模式,确立了“法院纠错先行、检察监督断后”的顺位模式,明确了检察院的调查取证权,进一步理清了民事审判监督程序中法院、检察院、当事人之间的关系,使得“准三审”的民事再审程序更加具有实践的可操作性,意义十分重大。
一、关于增加对调解书监督新《民事诉讼法》第208条规定,最高人民检察院、上级人民检察院发现调解书损害国家利益、社会公共利益的,应当提出抗诉。
地方各级人民检察院发现调解书损害国家利益、社会公共利益的,可以向同级人民法院提出检察建议,并报上级人民检察院备案;也可以提请上级人民检察院向同级人民法院提出抗诉。
根据上述条款,对调解书的监督也正式纳入人民检察院民事抗诉的范围。
(一)关于“违反自愿原则、内容违法”的调解书,人民检察院能否提起抗诉新《民事诉讼法》对调解书的再审进行了完善,第198条新增了人民法院可以依职权对所有确有错误的调解书启动再审,第201条保留了当事人对有证据证明“违反自愿原则或违反法律的调解书”的再审申请权利(第202条亦增加了当事人对已经发生法律效力的解除婚姻关系的调解书不得申请再审),同时第208条新增了检察院对“损害国家利益、社会公共利益”调解书的监督。
随之而来的问题是,对于“违反自愿原则、协议书内容违法”的调解书,人民检察院能否提起抗诉?笔者认为,答案是否定的。
理由主要有两点:第一,第208条明确规定,检察院法律监督的主要任务是对损害国家利益、社会共同利益的生效民事调解书提出抗诉,至于对其他的生效调解书提起抗诉并无法律依据;第二,调解作为我们国家法院审理民事案件的一种特有的审理方式,法律虽然要求法院在分清是非的基础上进行调解,但既然是调解,就不可避免的要互谅互让、作出让步,是否违反自愿原则,往往只有当事人自己知道。
新旧《民事诉讼法》对比解读2012年04月21日点击:4652次2007年10月28日,全国人民代表大会常务委员会第三十次会议以150票赞成、1票反对、3票弃权,表决通过了《关于修改〈中华人民共和国民事诉讼法〉的决定》,修改后的《民事诉讼法》将于2008年4月1日起施行。
本次修改主要针对“申诉难”和“执行难”两大顽症,对施行了16年之久的《民事诉讼法》的相关规定做了相应的修改。
一、指定申请再审的法院:原规定当事人对已经发生法律效力的判决、裁定,认为有错误的,可以向原审人民法院或者上一级人民法院申请再审,但不停止判决、裁定的执行。
修改后的规定当事人对已经发生法律效力的判决、裁定,认为有错误的,可以向上一级人民法院申请再审,但不停止判决、裁定的执行。
修改前的民诉法规定,申请再审应向原审人民法院或者上一级人民法院提出,实践当中当事人多头申诉、反复申诉,造成了人民法院的重复审查。
这次的修改明确规定申请再审应向上一级人民法院提出,这样既可以避免多头申诉、重复申诉的情况,又可以保障人民法院能够公平地审理案件,增强了当事人的信心,因为当事人往往会觉得向原审法院进行申诉无法得到原审法院的纠正。
二、再审事由从五项具体为十五项:原规定当事人的申请符合下列情形之一的,人民法院应当再审:(一)有新的证据,足以推翻原判决、裁定的;(二)原判决、裁定认定事实的主要证据不足的;(三)原判决、裁定适用法律确有错误的;(四)人民法院违反法定程序,可能影响案件正确判决、裁定的;(五)审判人员在审理该案件时有贪污受贿,徇私舞弊,枉法裁判行为的。
修改后的规定当事人的申请符合下列情形之一的,人民法院应当再审:(一)有新的证据,足以推翻原判决、裁定的;(二)原判决、裁定认定的基本事实缺乏证据证明的;(三)原判决、裁定认定事实的主要证据是伪造的;(四)原判决、裁定认定事实的主要证据未经质证的;(五)对审理案件需要的证据,当事人因客观原因不能自行收集,书面申请人民法院调查收集,人民法院未调查收集的;(六)原判决、裁定适用法律确有错误的;(七)违反法律规定,管辖错误的;(八)审判组织的组成不合法或者依法应当回避的审判人员没有回避的;(九)无诉讼行为能力人未经法定代理人代为诉讼或者应当参加诉讼的当事人,因不能归责于本人或者其诉讼代理人的事由,未参加诉讼的;(十)违反法律规定,剥夺当事人辩论权利的;(十一)未经传票传唤,缺席判决的;(十二)原判决、裁定遗漏或者超出诉讼请求的;(十三)据以作出原判决、裁定的法律文书被撤销或者变更的。
民事诉讼法抗诉的规定有哪些1、纯人身关系的裁决,如解除婚姻关系的案件,客观上已经无法进行纠正,但是因解除婚姻而导致的夫妻财产分割纠纷仍可提起抗诉。
2、如上所述,对于生效的民事调解书,损害“国家利益、社会公共利益”的可以抗诉;但“违反自愿原则、协议书内容违法”的,不可以抗诉。
抗诉是人民检察院行使的一项法律监督权,如果人民检察院对法院作出的判决认为有错误的时候,可以向法院提出重新审理的要求。
那么关于▲民事诉讼法抗诉的规定有哪些?下面小编将带来相关的内容。
▲民事诉讼法抗诉的规定▲(一) 审判监督程序抗诉的含义1 、抗诉的含义人民检察院按照审判监督程序提起的抗诉,是对人民法院已经发生法律效力的判决和裁定,认为确有错误时,依法由最高人民检察院或作出判决、裁定人民法院的上级人民检察院向同级人民法院提出抗诉的一种诉讼活动。
2、再审程序的抗诉与上诉审程序抗诉的区别再审的抗诉是人民检察院抗诉形式的一种,同上诉审程序的抗诉一样,同属于人民检察院的审判监督活动,其目的都是对人民法院的判决和裁定是否正确,实行监督,以维护法律的正确实施。
但是,二者也有区别:(1)抗诉针对的判决和裁定的性质不同。
上诉程序的抗诉,是针对尚未发生法律效力的判决和裁定提出的。
而审判监督程序的抗诉,是针对已经发生法律效力的判决和裁定提出的。
(2)启动抗诉的主体不同。
上诉程序的抗诉是地方各级人民检察院,对同级人民法院第一审判决和裁定提出抗诉。
而审判监督程序的抗诉,除最高人民检察院对各级人民法院生效的裁判有权抗诉外,只有上级人民检察院对下级人民法院的生效裁判有权抗诉。
地方各级人民检察院如果发现同级人民法院已经发生法律效力的判决和裁定确有错误时,应当提出抗诉意见,报请上一级人民检察院审查决定。
(3)抗诉的期限不同。
上诉程序的抗诉,法律规定对于判决的抗诉期限为10日,对于裁定的抗诉期限为5日。
而审判监督程序的抗诉,没有期限的限制,只要人民检察院发现生效的判决和裁定有错误,不论判决和裁定是在执行中,还是已经执行完毕,均可提出抗诉。
民事诉讼法中关于抗诉的相关规定《民事诉讼法》在审判监督程序编里面,共有三处提到了检察建议,其中两处为再审检察建议如第208条第二款“地方各级人民检察院对同级人民法院已经发生法律效力的判决、裁定,发现有本法第二百条规定情形之一的,或者发现调解书损害国家利益、社会公共利益的,可以向同级人民法院提出检察建议,并报上级人民检察院备案。
提到抗诉,大部分人都会想到其在刑事诉讼中的运用。
但是,不可忽略的是,民事诉讼中同样也有抗诉。
并且,民事诉讼中的抗诉在民事诉讼过程中同样重要。
那么,▲民事诉讼法中关于抗诉的相关规定是什么呢?民诉中的抗诉与刑诉中的抗诉有何区别呢?365律师将在下文为您介绍。
▲一、民诉中关于抗诉的相关规定1、关于民事抗诉的范围。
必须明确的是,民事检察监督应当主要是“事后监督”,即对生效判决、裁定、调解书的监督,而不是“事前监督”、“事中监督”或者“全程监督”。
新《民事诉讼法》第208条规定,最高人民检察院、上级人民检察院发现调解书损害国家利益、社会公共利益的,应当提出抗诉。
地方各级人民检察院发现调解书损害国家利益、社会公共利益的,可以向同级人民法院提出检察建议,并报上级人民检察院备案;也可以提请上级人民检察院向同级人民法院提出抗诉。
根据上述条款,对调解书的监督也正式纳入人民检察院民事抗诉的范围2、各级人民检察院审查同级人民法院作出的生效民事裁判及调解书,认为符合法律规定抗诉条件的,可以向同级人民法院发出检察建议。
根据新《民事诉讼法》,在审判监督程序编里面,共有三处提到了检察建议,其中两处为再审检察建议,如第208条第二款“地方各级人民检察院对同级人民法院已经发生法律效力的判决、裁定,发现有本法第二百条规定情形之一的,或者发现调解书损害国家利益、社会公共利益的,可以向同级人民法院提出检察建议,并报上级人民检察院备案;也可以提请上级人民检察院向同级人民法院提出抗诉”以及第209条,另外一处为其他审判程序中的检察建议,即第208条第三款。
新民事诉讼法重大修改之民事抗诉发布时间:2013-02-21 12:05:472012年8月31日,全国人民代表大会常务委员会作出关于修改《中华人民共和国民事诉讼法》的决定,该决定于2013年1月1日施行。
在审判监督程序领域,民事抗诉条款的修改或新增,无疑是此次修改的亮点。
新《民事诉讼法》用第208条、209条、210条及211条4个条款,较为系统全面地完善了检察院民事抗诉的程序,新增检察建议的法律监督模式,确立了“法院纠错先行、检察监督断后”的顺位模式,明确了检察院的调查取证权,进一步理清了民事审判监督程序中法院、检察院、当事人之间的关系,使得“准三审”的民事再审程序更加具有实践的可操作性,意义十分重大。
一、关于增加对调解书监督新《民事诉讼法》第208条规定,最高人民检察院、上级人民检察院发现调解书损害国家利益、社会公共利益的,应当提出抗诉。
地方各级人民检察院发现调解书损害国家利益、社会公共利益的,可以向同级人民法院提出检察建议,并报上级人民检察院备案;也可以提请上级人民检察院向同级人民法院提出抗诉。
根据上述条款,对调解书的监督也正式纳入人民检察院民事抗诉的范围。
(一)关于“违反自愿原则、协议书内容违法”的调解书,人民检察院能否提起抗诉新《民事诉讼法》对调解书的再审进行了完善,第198条新增了人民法院可以依职权对所有确有错误的调解书启动再审,第201条保留了当事人对有证据证明“违反自愿原则或违反法律的调解书”的再审申请权利(第202条亦增加了当事人对已经发生法律效力的解除婚姻关系的调解书不得申请再审),同时第208条新增了检察院对“损害国家利益、社会公共利益”调解书的监督。
随之而来的问题是,对于“违反自愿原则、协议书内容违法”的调解书,人民检察院能否提起抗诉?笔者认为,答案是否定的。
理由主要有两点:第一,第208条明确规定,检察院法律监督的主要任务是对损害国家利益、社会共同利益的生效民事调解书提出抗诉,至于对其他的生效调解书提起抗诉并无法律依据;第二,调解作为我们国家法院审理民事案件的一种特有的审理方式,法律虽然要求法院在分清是非的基础上进行调解,但既然是调解,就不可避免的要互谅互让、作出让步,是否违反自愿原则,往往只有当事人自己知道。
如果当事人在调解之后反悔,而人民检察院作为公权力又对之进行干预,对调解的另一方无疑是不公平的,与调解机制快速有效地化解矛盾纠纷的精神相违背。
(二)如何理解“国家利益、社会公共利益”就检察院对生效民事调解书的监督,另一个问题是,对“国家利益、社会公共利益”如何理解?有观点认为:法律就是国家利益、社会公益以及其他一切合法权益的具体体现,违反法律就是损害了国家利益、社会公共利益。
笔者认为,此观点不太妥当。
从文义上解释,一般认为,国家利益是指满足或者能够满足国家生存发展为基础的各方面需要并且对国家在整体上具有好处的事务。
社会公共利益是指特定范围的广大公民所能享受的利益。
但是,遍查民事诉讼法,法律对上述概念并无定义。
而根据江平教授的观点:国家利益是相对于私人利益而言的,社会共同利益是相对于商业利益而言的。
无论如何,该条款处的“国家利益、社会公共利益”指的应是影响宏观方面利益的情形,如果狭隘地理解成违反法律就是损害国家利益、社会公共利益,无疑是和该条款的精神相违背。
二、关于民事抗诉的范围必须明确的是,民事检察监督应当主要是“事后监督”,即对生效判决、裁定、调解书的监督,而不是“事前监督”、“事中监督”或者“全程监督”。
一般来说,下列情况不属于检察院民事抗诉的范围:第一,纯人身关系的裁决,如解除婚姻关系的案件,客观上已经无法进行纠正,但是因解除婚姻而导致的夫妻财产分割纠纷仍可提起抗诉。
第二,如上所述,对于生效的民事调解书,损害“国家利益、社会公共利益”的可以抗诉;但“违反自愿原则、协议书内容违法”的,不可以抗诉。
第三,当事人对可以上诉的一审判决、裁定在发生法律效力后,没有正当理由说明未提出上诉的,不可以提起抗诉。
以此督促当事人应当积极寻求法院处理纠纷,只有穷尽法院处理渠道,才可依法申请检察院抗诉。
第四,对法院诉讼前或诉讼中作出的裁定,如诉前保全、先予执行等,虽一经作出就产生法律效力,但并不是最终裁定,当事人可以通过复议等方式予以解决,故对上述生效裁定,检察院不予抗诉。
三、关于检察建议各级人民检察院审查同级人民法院作出的生效民事裁判及调解书,认为符合法律规定抗诉条件的,可以向同级人民法院发出检察建议。
根据新《民事诉讼法》,在审判监督程序编里面,共有三处提到了检察建议,其中两处为再审检察建议,如第208条第二款“地方各级人民检察院对同级人民法院已经发生法律效力的判决、裁定,发现有本法第二百条规定情形之一的,或者发现调解书损害国家利益、社会公共利益的,可以向同级人民法院提出检察建议,并报上级人民检察院备案;也可以提请上级人民检察院向同级人民法院提出抗诉”以及第209条,另外一处为其他审判程序中的检察建议,即第208条第三款。
结合新《民事诉讼法》及最高人民法院、最高人民检察院《关于对民事审判活动与行政诉讼施行法律监督的若干意见(试行)》的相关规定,检察院向同级法院提出检察建议的基本流程是:第一,应由检察长批准或经检察委员会讨论决定是否提起检察建议,制作《检察建议书》并连同检察卷宗移送法院。
第二,法院收到检察建议后,应当在3个月内进行审查并将审查结果书面回复检察院。
法院认为需要再审的,应当通知当事人。
第三,检察院认为法院不予再审的决定不当的,或者法院逾期未裁定再审的,应当提请上级检察院予以抗诉。
值得提出的是,在以往的司法实践中,再审检察建议既用于同级检察院对同级法院的民事裁决,也用于上级检察院对下级法院的生效裁判及调解书。
而新《民事诉讼法》第208条明确规定,上级检察院对下级法院的裁判及调解书只能抗诉,只有同级检察院才可以对同级法院提出再审检察建议。
四、关于“法院纠错先行、检察监督断后”的顺位模式新《民事诉讼法》第209条第一款规定:有下列情形之一的,当事人可以向人民检察院申请检察建议或者抗诉:(一)人民法院驳回再审申请的;(二)人民法院逾期未对再审申请作出裁定的;(三)再审判决、裁定有明显错误的。
这一条款实际上确立了审判监督程序中“法院纠错先行、检察监督断后”的顺位模式。
2007年《民事诉讼法》启动再审的渠道有三个:第一,当事人申请再审;第二,人民法院依职权启动再审;第三,人民检察院抗诉启动再审。
在司法实践中,当事人为了确保再审程序的启动,往往是既向人民法院递交再审申请书,同时也向人民检察院递交抗诉申请书。
由于法院和检察院在审查方面的时间不一致,常常会出现检察院针对原审生效裁判的抗诉书到达法院的时候,法院早已经过再审审查撤销了原审生效裁判,这极易导致再审程序的混乱以及浪费有限的司法资源。
新《民事诉讼法》第209条是审判监督程序中的一个历史性的转变,表明了检察监督要在穷尽法院自身救济的情况下方能启动。
即在以下三种情况下,当事人才可以向检察院申请抗诉:第一,针对人民法院驳回再审申请的抗诉。
这是因为已经历经一次再审,当事人已经无法再通过向法院申请再审的方式启动再审,只能申诉或向检察院申请抗诉。
而申诉,作为一种信访机制,并非一种法定的程序,其启动再审的流程非常艰难。
而通过检察院抗诉,充分发挥检察机关的检察监督作用,以防止确有错误的裁判没有被得到更正。
这里需要指出的是,人民法院裁定驳回再审申请后,当事人又向人民检察院申诉的,人民检察院对驳回再审申请的裁定不应当提出抗诉,而是对原生效判决、裁定、调解书提出抗诉;第二,针对人民法院逾期未对再审申请作出裁定的抗诉。
以往的实践中,虽然相关法律对再审审查期限作了明确的规定,但是地方法院用拖时间的方式给当事人施压,迫使和解的事情经常出现,为了保护诚信当事人的合法权益,新法规定法院逾期审查的,当事人可就逾期审查申请检察院抗诉;第三,再审判决、裁定有明显错误的。
应当注意的是,该条款规定“明显错误”,换句话说一般的错误将无法申请抗诉。
五、关于检察院在民事抗诉中的调查取证权新《民事诉讼法》第210条规定:人民检察院因履行法律监督职责提出检察建议或者抗诉的需要,可以向当事人或者案外人调查核实有关情况。
此条款作为新增条款,明确了检察院在民事抗诉中的调查取证权。
虽然该条款规定了检察院的调查取证权,但是必须指出的是,与刑事侦查权不同,检察院在民事抗诉案件中的调查取证被严格予以限制,防止检察机关过多地干预民事纠纷,导致平等的民事纠纷主体之间地位失衡。
根据最高人民法院、最高人民检察院《关于对民事审判活动与行政诉讼施行法律监督的若干意见(试行)》第3条、第13条规定,检察院在民事抗诉中行使调查取证权要满足以下四个要件:第一,仅对发生法律效力的判决、裁定、调解认定的事实有调查取证的权力;第二,仅限于向当事人或案外人调查核实,不能向原审审判人员进行调查取证;第三,仅限于调查核实以下内容:(1)可能损害国家利益、社会公共利益的;(2)民事诉讼的当事人或者行政诉讼的原告、第三人在原审中因客观原因不能自行收集证据,书面申请人民法院调查收集,人民法院应当调查收集而未调查收集的;(3)民事审判、行政诉讼活动违反法定程序,可能影响案件正确判决、裁定的;第四,检察人员出席再审法庭时,应对人民检察院依职权调查收集的、包括有利于和不利于申诉人的证据予以出示,并对当事人提出的问题予以说明。
只有经过法庭质证的证据,才能作为人民法院认定事实的证据。
六、关于抗诉再审的审级和下交再审新《民事诉讼法》第211条规定:人民检察院提出抗诉的案件,接受抗诉的人民法院应当自收到抗诉书之日起30日内作出再审的裁定;有本法第200条第一项至第五项规定情形之一的,可以交下一级人民法院再审,但经该下一级人民法院再审的除外。
该条款是针对检察院抗诉再审的审级及下交再审的限制的规定。
一般而言,在民事审判监督程序的审级设置中,由下级法院负责案件的事实部分,而由上级法院负责适用法律问题。
因此,该条款规定,对于“本法第二百条第一项至第五项规定情形之一的”,即“(1)有新的证据,足以推翻原判决、裁定的;(2)原判决、裁定认定的基本事实缺乏证据证明的;(3)原判决、裁定认定事实的主要证据是伪造的;(4)原判决、裁定认定事实的主要证据未经质证的;(5)对审理案件需要的主要证据,当事人因客观原因不能自行收集,书面申请人民法院调查收集,人民法院未调查收集的”,可以交下一级人民法院再审,但是有两种情况下上级法院不得移交下一级人民法院再审:一是抗诉案件已经经过该下级人民法院再审过的,不管是否存在本法第200条所列第(1)至(5)项再审事由,均不能指令下级人民法院再审;二是案件已经上一级法院审查并驳回再审申请的,检察院对该案又提出抗诉的,一般由上一级法院裁定再审。