初二物理上册【培优补差一】声现象
- 格式:doc
- 大小:298.00 KB
- 文档页数:6
八年级物理上册《声现象》知识点归纳八班级物理上册《声现象》学问点归纳(精选6篇)八班级物理上册《声现象》学问点归纳篇1声音的产生与传播声音是由物体的振动产生的声音的传播需要介质(固体、液体和气体)真空不能传声2、声音在15℃空气中的速度为340m/s我们怎样听到声音听到声音的两种途径:耳朵听声和骨传声双耳效应:可由此推断声源方位声音的特性声音的三大特性:音调、响度、音色1、音调由发声体振动频率打算的,频率越大,音调越高。
2、响度跟发声体振动的振幅大小有关,还跟声源到人耳的距离远近有关。
3、不同发声体所发出的声音的品质叫音色,由发声体的材料和结构打算噪声的危害和掌握减弱噪声的三条途径:可以在声源处、传播过程中和人耳处减弱凡是阻碍人们正常学习、工作、休息的声音以及对人们要听的声音产生干扰的声音都是噪声声的利用声音可以传递能量声音可以传递信息利用超声波碎结石、清洗钟表等精密仪器等医生查病时的“闻”,b超诊病,敲铁轨听声音等八班级物理上册《声现象》学问点归纳篇2一、声音的发生与传播现象:1、课本p13图1.1-1的现象说明:一切发声的物体都在振动。
用手按住发音的音叉,发音也停止,该现象说明振动停止发声也停止。
振动的物体叫声源。
练习:①人说话,唱歌靠声带的振动发声,动听的鸟鸣靠鸣膜的振动发声,悦耳的蟋蟀叫声靠翅膀摩擦的振动发声,其振动频率肯定在20-XX0次/秒之间。
②《黄河大合唱》歌词中的“风在吼、马在叫、黄河在咆哮”,这里的“吼”、“叫”“咆哮”的声源分别是空气、马、黄河水。
③敲打桌子,听到声音,却看不见桌子的振动,你能想出什么方法来证明桌子的振动?可在桌上撒些碎纸屑,这些纸屑在敲打桌子时会跳动。
2、声音的传播需要介质,真空不能传声。
在空气中,声音以看不见的声波来传播,声波到达人耳,引起鼓膜振动,人就听到声音。
练习:①p14图1.1-4所示的试验可得结论真空不能传声,月球上没有空气,所以登上月球的宇航员们即使相距很近也要靠无线电话交谈,由于无线电波在真空中也能传播,无线电波的传播速度是3×108 m/s。
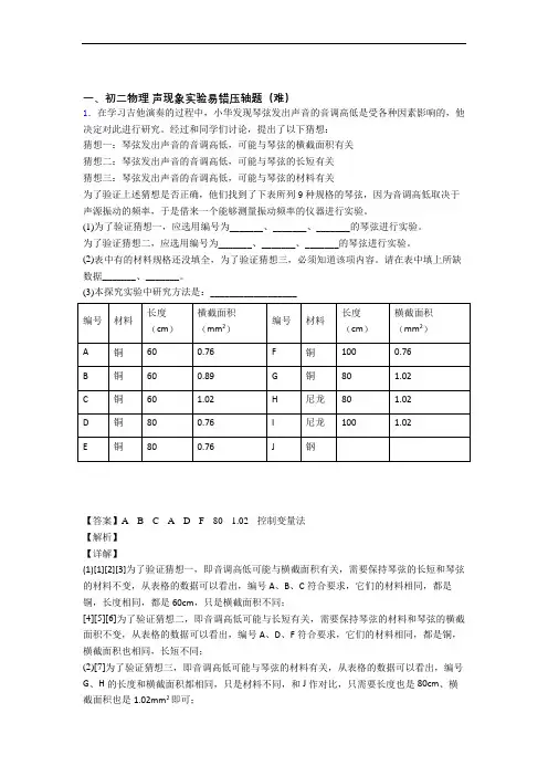
一、初二物理声现象实验易错压轴题(难)1.噪声是一种严重的环境污染,李明想制作一个防噪声的耳罩,他通过比较几种材料(衣服、锡箔纸、泡沫塑料)的隔音性能,来选择一种隔音性能好的材料做耳罩的填充物。
实验器材除了待检测的材料外,还有:音叉、机械闹钟、鞋盒。
(1)在本实验中适合作声源的是_____,另一个仪器不适合作声源的理由是___(2)李明将声源放入鞋盒内,在其四周塞满待测填充材料,他设想了以下A、B两种实验方案.你认为最佳的是________方案。
A.让人站在距鞋盒一定的距离处,比较所听见声音的响度B.让人一边听声音,一边向后退,直至听不见声音为止,比较此处距鞋盒的距离实验中测得的数据如下表所示,则待测材料中隔音性能最好的是____________。
(3)实验过程中应将声源响度________(选填“调大”或“调小”),因为铃声响度越大时,人要听不到声音时与声源的距离将越_____(选填大或小),导致实验在教室中难以进行.同时在比较不同材料时铃声响度应____(选填“随材料而改变”或“保持不变”),这种物理方法叫_______。
(4)小红从家中也找出下列一些材料开始探究:一张报纸、一件羽绒服、一个薄塑料袋、一些泡沫板,李明认为小红选择这些材料直接进行实验存在一个明显问题,不能有效地说明这些材料的隔声性能,请指出这个明显的问题:_______。
(5)对材料进行科学调整后,他们通过探究得到如下实验数据:由此数据可将这些材料隔声性能最好的是____________。
【答案】机械闹钟音叉发出的声音不稳定,不能持续发声B泡沫塑料调小大保持不变控制变量法没有控制材料厚度相同羽绒服【解析】【分析】【详解】(1)[1][2]机械闹钟,发出的声音稳定,能持续发声,所以选用机械闹钟,而音叉发出的声音不稳定,不能持续发声,所以不选用音叉。
(2)[3]A方案中,由于人耳听到的响度无法测量,只能凭感觉判断,没有可靠的实验数据;在B方案中,通过比较到鞋盒的距离判断隔音效果,因为距离可以测量,有可靠地实验数据,能够较好的判断隔音效果。
第一章《声现象》一、声音的发生与传播1、一切发声的物体都在振动。
用手按住发音的音叉,发音也停止,该现象说明振动停止发声也停止。
振动的物体叫声源。
①人说话,唱歌靠声带的振动发声,婉转的鸟鸣靠鸣膜的振动发声,清脆的蟋蟀叫声靠翅膀摩擦的振动发声,其振动频率一定在20-20000次/秒之间。
②《黄河大合唱》歌词中的“风在吼、马在叫、黄河在咆哮”,这里的“吼”、“叫”“咆哮”的声源分别是空气、马、黄河水。
③敲打桌子,听到声音,却看不见桌子的振动,你能想出什么办法来证明桌子的振动?可在桌上撒些碎纸屑,这些纸屑在敲打桌子时会跳动。
2、声音的传播需要介质,真空不能传声。
在空气中,声音以看不见的声波来传播,声波到达人耳,引起鼓膜振动,人就听到声音。
①真空不能传声,月球上没有空气,所以登上月球的宇航员们即使相距很近也要靠无线电话交谈,因为无线电波在真空中也能传播,无线电波的传播速度是3×108 m/s。
②“风声、雨声、读书声,声声入耳”说明:气体、液体、固体都能发声,空气能传播声音。
3、声音在介质中的传播速度简称声速。
一般情况下,v固>v液>v气声音在15℃空气中的传播速度是340m/s合1224km/h,在真空中的传播速度为0m/s。
☆有一段钢管里面盛有水,长为L,在一端敲一下,在另一端听到3次声音。
传播时间从短到长依次是☆运动会上进行百米赛跑时,终点裁判员应看到枪发烟时记时。
若听到枪声再记时,则记录时间比实际跑步时间要晚(早、晚)0.29s (当时空气15℃)。
☆下列实验和实例,能说明声音的产生或传播条件的是(①②④)①在鼓面上放一些碎泡沫,敲鼓时可观察到碎泡沫不停的跳动。
②放在真空罩里的手机,当有来电时,只见指示灯闪烁,听不见铃声;③拿一张硬纸片,让它在木梳齿上划过,一次快些一次慢些,比较两次不同;④锣发声时,用手按住锣锣声就停止。
4、回声是由于声音在传播过程中遇到障碍物被反射回来而形成的。
八年级上册物理声现象知识点总汇声音是我们日常生活中不可或缺的一部分,我们听到各种各样的声音,但你知道这些声音是如何产生的吗?在八年级上册物理课程中,我们学习了许多与声音相关的知识点。
本文将对这些知识点进行总结和归纳,以帮助你更好地理解声音产生和传播的原理。
一、声的产生声音是由物体振动引起的,当物体振动时,周围的空气被挤压和稀薄,产生了声波。
声波是一种机械波,通过空气、水或固体传播。
1. 声的物理量声音是由振动引起的,我们可以用一些物理量来描述声音,包括声源、频率、振动周期、振幅和声强等。
- 声源:产生声音的物体或介质。
- 频率:声音振动的次数,单位是赫兹(Hz)。
- 振动周期:声音振动一个完整周期所需要的时间。
- 振幅:声音振动的大小,决定了声音的响度。
- 声强:声音能量的大小,单位是分贝(dB)。
2. 声的传播声音是通过振动传播的,传播的介质可以是气体、液体或固体。
在空气中,声音的传播速度约为每秒343米,但在不同的介质中,传播速度会有所变化。
3. 声的传播路径当声音传播时,会遇到一些障碍物。
当声波遇到障碍物时,会发生反射、折射和衍射。
- 反射:声波遇到障碍物后发生反射,形成回声。
- 折射:声波从一种介质传播到另一种介质时,会发生折射。
- 衍射:声波在通过障碍物的缝隙或物体周围边缘时发生衍射,使声音能够传播到它本来无法到达的区域。
二、声音的性质声音有许多不同的性质,例如音调、音量和音色。
1. 音调音调是指声音的高低,与声音的频率有关。
频率高的声音听起来会比频率低的声音更高音调。
2. 音量音量是指声音的大小,与声音的振幅和声强有关。
振幅大、声强大的声音听起来会比振幅小、声强小的声音更响亮。
3. 音色音色是指能够区分不同声音来源的特征,每个声音源都有独特的音色。
例如,同样频率和音量的声音,人声和乐器声仍然可以辨别出来。
三、声音与媒质的关系声音的传播与媒质有密切的关系,不同的媒质会对声音的传播和听觉特性产生影响。
八年级物理第二章《声现象》知识点归纳声音是我们日常生活中经常接触到的物理现象之一,它是物体振动在介质中的传播所产生的机械波。
声音不仅在人类沟通和交流中起着重要的作用,而且在科学研究和工程应用领域也具有广泛的应用。
本文将对八年级物理第二章《声现象》的知识点进行归纳和概述,帮助读者更好地理解该章节内容。
一、声音的产生和传播1. 声音的产生:声音是由物体的振动引起的,物体振动使空气分子振动,进而传递能量形成声波。
2. 声音的传播:声音是通过介质传播的,主要传播介质是气体、液体和固体。
在这些介质中,声波会引起介质分子的振动传递,形成声音的传播。
二、声音的特性1. 声音的强度:声音的强度取决于声源的振幅大小,与传播距离成反比。
强度的单位是分贝(dB)。
2. 声音的频率:频率表示声音发生振动的快慢,单位是赫兹(Hz)。
不同频率的声音会产生不同的音调。
3. 声音的音调:音调是声音的高低音程,与声音的频率有关。
频率越高,音调越高。
4. 声音的响度:响度是声音的主观感觉,与声音的强度有关。
响度越大,声音越响亮。
三、声音的传播特性1. 声音的直线传播:当声音在均匀介质中传播时,其传播路径是直线。
2. 声音的反射:声音遇到障碍物时会发生反射,根据入射角和反射角的关系可以推导出声音反射定律。
3. 声音的折射:声音由一种介质传播到另一种介质时,会发生折射现象,根据折射定律可以计算折射角度。
4. 声音的衍射:声音通过一个障碍物边缘时会发生衍射现象,衍射角度与波长有关。
四、声音的利用1. 声音的通信:声音是一种重要的通信工具,人们可以通过声音进行语言沟通和传递信息。
2. 声音的测量:利用声音的传播特性和声波传播的原理,可以进行声音的测量和分析,例如使用麦克风进行声音录制和音频信号分析等。
3. 声音的工程应用:声音在工程领域具有广泛的应用,如音响系统设计、声纳探测、音频信号处理等。
总结:通过对八年级物理第二章《声现象》知识点的归纳和概述,我们了解到了声音的产生和传播原理,以及声音的特性和传播特性。
初二物理上册第一章声现象知识点总结第一章声现象一、声音的产生:1、声音是由物体的振动产生的;(人靠声带振动发声、蜜蜂靠翅膀下的小黑点振动发声,风声是空气振动发声,管制乐器考里面的空气柱振动发声,弦乐器靠弦振动发声,鼓靠鼓面振动发声,钟考钟振动发声,等等);2、振动停止,发生停止;但声音并没立即消失(因为原来发出的声音仍在继续传播);3、发声体可以是固体、液体和气体;4、声音的振动可记录下来,并且可重新还原(唱片的制作、播放);二、声音的传播'1、声音的传播需要介质;固体、液体和气体都可以传播声音;声音在固体中传播时损耗最少(在固体中传的最远,铁轨传声),一般情况下,声音在固体中传得最快,气体中最慢(软木除外);2、真空不能传声,月球上(太空中)的宇航员只能通过无线电话交谈;3、声音以波(声波)的形式传播;注:由声音物体一定振动,有振动不一定能听见声音;4、声速:物体在每秒内传播的距离叫声速,单位是m/s;声速的计算公式是v=s/t;声音在空气中的速度为340m/s;三、回声:声音在传播过程中,遇到障碍物被反射回来,再传入人的耳朵里,人耳听到反射回来的声音叫回声(如:高山的回声,夏天雷声轰鸣不绝,北京的天坛的回音壁)1、听见回声的条件:原声与回声之间的时间间隔在0.1s以上(教师里听不见老师说话的回声,狭小房间声音变大是因为原声与回声重合);2、回声的利用:测量距离(车到山,海深,冰川到船的距离);:四、怎样听见声音1、人耳的构成:人耳主要由外耳道、鼓膜、听小骨、耳蜗及听觉神经组成;2、声音传到耳道中,引起鼓膜振动,再经听小骨、听觉神经传给大脑,形成听觉;3、在声音传给大脑的过程中任何部位发生障碍,人都会失去听觉(鼓膜、听小骨处出现障碍是传导性耳聋;听觉神经处出障碍是神经性耳聋);4、骨传导:不借助鼓膜、靠头骨、颌骨传给听觉神经,再传给大脑形成听觉(贝多芬耳聋后听音乐,我们说话时自己听见的自己的声音);骨传导的性能比空气传声的性能好;5、双耳效应:生源到两只耳朵的距离一般不同,因而声音传到两只耳朵的时刻、强弱及步调亦不同,可由此判断声源方位的现象(听见立体声);五、声音的特性包括:音调、响度、音色;1、音调:声音的高低叫音调,频率越高,音调越高(频率:物体在每秒内振动的次数,表示物体振动的快慢,单位是赫兹,振动物体越大音调越低;)】2、响度:声音的强弱叫响度;物体振幅越大,响度]越强;听者距发声者越远响度越弱;3、音色:不同的物体的音调、响度尽管都可能相同,但音色却一定不同;(辨别是什么物体法的声靠音色)注意:音调、响度、音色三者互不影响,彼此独立;六、超声波和次声波1、人耳感受到声音的频率有一个范围:20Hz~20190Hz,高于20190Hz叫超声波;低于20Hz叫次声波;2、动物的听觉范围和人不同,大象靠次声波交流,地震、火山爆发、台风、海啸都要产生次声波;七、噪声的危害和控制1、噪声:(!)从物理角度上讲物体做无规则振动时发出的声音叫噪声;(2)从环保的角度上讲,凡是妨碍人们正常学习、工作、休息的声音以及对人们要听的声音产生干扰的声音都是噪声;)2、乐音:从物理角度上讲,物体做有规则振动发出的声音;3、常见招生来源:飞机的轰鸣声、汽车的鸣笛声、鞭炮声、金属之间的摩擦声;4、噪声的等级:表示声音强弱的单位是分贝。
初中物理竞赛辅导―声现象初中物理竞赛辅导资料类别:姓名:(一)声现象一、知识点:1、声音的发生:一切正在发声的物体都在振动,振动停止,发声也就停止。
声音是由物体的振动产生的,但并不是所有的振动都会发出声音。
2.真空中的声音传输(1)声音要靠一切气体,液体、固体作媒介传播出去,这些作为传播媒介的物质称为介质。
登上月球的宇航员即使面对面交谈,也需要靠无线电,那就是因为月球上没有空气,真空不能传声(2)声音在不同的介质中以不同的速度传播3、回声:声音在传播过程中,遇到障碍物被反射回来人再次听到的声音叫回声(1)区别回声与原声的条件:回声到达人的耳朵比原声晚0.1秒以上。
(2)低于0.1秒时,则反射回来的声间只能使原声加强。
(3)利用回声可测海深或发声体距障碍物有多运4.音调:声音的高度称为音调,由发声体的振动频率决定。
频率越高,音调越高。
5.响度:声音的大小称为响度。
响度与扬声器振动的振幅以及声源到人耳的距离有关6、音色:不同发声体所发出的声音的品质叫音色7、噪声及来源从物理角度看,噪声是指发声体做无规则地杂乱无章振动时发出的声音。
从环保角度看,凡是妨碍人们正常休息、学习和工作的声音属于噪音。
8、声音等级的划分人们用分贝来划分声级。
30db-40db是理想的安静环境。
超过50分贝会影响睡眠,超过70分贝会影响睡眠以上会干扰谈话,影响工作效率,长期生活在90db以上的噪声环境中,会影响听力。
9.噪声衰减方式:可在声源、传播过程和人耳处减弱。
10.声音利用:声音可以传递信息;声音可以传递能量。
2、练习1、当你吹笛子时,用手指按住或放开不同的孔就会发出高低不同的声音,奏出动听的音曲.笛子是靠声音,如图所示,如果笛子,若将。
第1页孔全堵上,其发音的音调笛孔全打开,发音的音调2.列车进入隧道前必须鸣笛。
如果列车速度为80km/h,空气中的声速为340m/s,且司机在鸣笛两秒钟后听到隧道入口处悬崖反射的回声,则列车与隧道入口处的距离为____________________。
一、初二物理声现象实验易错压轴题(难)1.在学习吉他演奏的过程中,小华发现琴弦发出声音的音调高低是受各种因素影响的,他决定对此进行研究。
经过和同学们讨论,提出了以下猜想:猜想一:琴弦发出声音的音调高低,可能与琴弦的横截面积有关猜想二:琴弦发出声音的音调高低,可能与琴弦的长短有关猜想三:琴弦发出声音的音调高低,可能与琴弦的材料有关为了验证上述猜想是否正确,他们找到了下表所列9种规格的琴弦,因为音调高低取决于声源振动的频率,于是借来一个能够测量振动频率的仪器进行实验。
(1)为了验证猜想一,应选用编号为_______、_______、_______的琴弦进行实验。
为了验证猜想二,应选用编号为_______、_______、_______的琴弦进行实验。
(2)表中有的材料规格还没填全,为了验证猜想三,必须知道该项内容。
请在表中填上所缺数据_______、_______。
(3)本探究实验中研究方法是:__________________【答案】A B C A D F80 1.02控制变量法【解析】【详解】(1)[1][2][3]为了验证猜想一,即音调高低可能与横截面积有关,需要保持琴弦的长短和琴弦的材料不变,从表格的数据可以看出,编号A、B、C符合要求,它们的材料相同,都是铜,长度相同,都是60cm,只是横截面积不同;[4][5][6]为了验证猜想二,即音调高低可能与长短有关,需要保持琴弦的材料和琴弦的横截面积不变,从表格的数据可以看出,编号A、D、F符合要求,它们的材料相同,都是铜,横截面积也相同,长短不同;(2)[7]为了验证猜想三,即音调高低可能与琴弦的材料有关,从表格的数据可以看出,编号G、H的长度和横截面积都相同,只是材料不同,和J作对比,只需要长度也是80cm、横截面积也是1.02mm2即可;(3)[8]本探究实验过程中,三个变量,保持其中两个量不变,对比第三个量的变化与音调高低的关系,这是用到了控制变量法。
第二章声现象是八年级物理的一个重要章节,主要涵盖了声音的产生、传播和接收等方面的内容。
以下是对这一章节的知识点进行超详细总结:1.声音的产生:-声音是由振动产生的,当物体发生振动时,会引起周围空气的振动,形成声波。
-声音的振动源可以是弹簧、弦、膜等。
-声音的大小与振动源的振幅有关,振幅越大,声音越大。
2.声音的传播:-声音是通过介质传播的,介质可以是固体、液体或气体。
-在固体中传播的声音速度最快,气体中传播的声音速度最慢。
-声音传播的速度与介质的密度和弹性有关,密度越大,弹性越大,声音传播的速度越快。
3.声音的特性:-声音具有频率、振动数、声强和音调等特性。
-频率是指声音振动的次数,单位是赫兹(Hz)。
-振动数是指声音波动的次数,单位是圈。
-声强是指声音的强度,单位是分贝(dB)。
-音调是指声音的高低,与声音的频率有关,频率越高,音调越高。
4.声音的传播过程:-声音的传播可以分为发声、传播和接收三个过程。
-发声过程是指声音的产生过程,物体发生振动,引起空气的振动。
-传播过程是指声音从振动源传播到接收者的过程,通过空气中的分子相互碰撞传递能量。
-接收过程是指声音到达接收者的过程,接收者的耳朵接收到声音引起耳膜振动,再通过神经传递到大脑。
5.声音的传播路径:-声音在空气中传播时,会沿直线传播,遇到障碍物时会发生反射、折射和吸收等现象。
-声音的反射是指声波遇到障碍物时,发生反射从而改变传播方向。
-声音的折射是指声波传播过程中,由于介质密度的变化,使声波改变传播方向。
-声音的吸收是指声波能量被障碍物吸收而无法传播的现象。
6.声音的强度和音量:-声音的强度是指声音的能量,可以通过声强来表示。
-声音的音量是指人耳感受到的声音大小,与声音强度有关。
-声音的音量可以通过调整声音的强度来改变。
7.声音的频率和音调:-声音的频率是指声音的振动次数,频率越高,声音越尖锐,音调越高。
-声音的音调可以通过调整声音的频率来改变。
一、初中物理声现象问题求解方法1.如下图所示的实验,通过听声音的变化,能够达到“探究影响声音响度的因素”这个目的的一项是A.B.C.D.【答案】A【解析】【分析】【详解】试题分析:声音的大小叫响度,响度与发声体振动的幅度有关.A中让同一小球从不同高度掉到鼓面上,一小球对鼓面的撞击力不同,发出声音的响度也不同;B是研究声音的传播;C和D是研究音调与发声体振动的频率的关系.故选A考点:音调;响度;声音的传播2.某校于2018年3月13日举行了“诵读经典致敬大师”为主题的诵读比赛.下列说法正确的是A.诵读声是空气振动产生的B.诵读声一定不是噪音C.使用话筒可以提高声音的音调D.诵读声是通过空气传进观众耳朵的【答案】D【解析】【分析】(1)一切正在发声的物体都在振动.(2)声音的传播需要介质.(3)音调是指声音的高低,由频率决定;响度是指人耳感觉到的声音的强弱或大小.(4)在日常生活中,凡是影响人们工作,生活休息及干扰需要听到的声音都是噪声.【详解】A.诵读声是由学生声带振动产生的,故A错误;B.诵读声是优美动听的,但对于需要休息的人来说是一种噪音,故B错误;C.使用话筒可以提高声音的响度,故C错误;D.诵读声是通过空气传进观众耳朵的,故D正确.3.关于声现象,下列说法正确的是()A.诗句“蝉噪林逾静,鸟鸣山更幽”中“蝉声、鸟声”靠音调区分B.诗句“路人借问遥招手,怕得鱼惊不应人”中“为了不惊动鱼”是在传播途中控制噪音C.诗句“姑苏城外寒山寺,夜半钟声到客船”中“钟声”是大钟振动产生的D.诗句“入夜思归切,笛声清更哀”中“笛声”是靠笛子传播进入人耳的【答案】C【解析】【分析】【详解】A.音色是发声体特有的品质特征,可以区分声源,故诗句中“蝉声、鸟声”靠音色区分,故A错误;B.诗句“路人借问遥招手,怕得鱼惊不应人”中“为了不惊动鱼”是在声源处控制噪音,故B 错误;C.声音由振动产生,诗句中“钟声”是大钟振动产生的,故C正确;D.空气可以传播声音,诗句中“笛声”是靠空气传播进入人耳的,故D错误;故选C。
一、初中物理声现象问题求解方法1.随着生活水平的日益提高,人们对生存环境越来越重视.下列有关声音的认识正确的是()A.“不敢高声语,恐惊天上人”中的“高声”是指音调高B.声音在真空中传器速度为340m/sC.风吹树枝发出声音,说明声音是由物体振动产生的D.汽车安装倒车雷达,是利用声音传递能量【答案】C【解析】【分析】声音是由物体的振动产生的,声音在不同的介质中的传播速度不同,声音不能在真空中传播,声音在空气中的传播速度是340m/s;响度是指声音的强弱;音调是指声音的高低。
声音能够传递信息,也能传递能量。
【详解】A.“不敢高声语,恐惊天上人”中的“高”是指声音的响度大,故A错误;B.声音的传播需要介质,真空不能传声,因此声音在真空中传播速度为0m/s,故B错误;C.声音是由物体的振动产生的,风吹树叶发出声音,这是由树叶的振动发出的声音,故C 正确;D.声音能够传递信息,也能传递能量,汽车安装倒车雷达,是利用声音传递信息,故D 错误。
故选C。
【点睛】本题考查的是声现象的基础知识,同时在学习物理的时候,中国的古诗词也含有很丰富的物理知识,所以学习物理是一个很综合性的知识。
解决此类问题要结合声音产生的条件、声音的传播是需要介质和传播速度几个方面去分析同时还考查了声音三个特性的区分。
2.已知月球对物体也有引力,“嫦娥四号”月球探测器的成功登陆月球,标志着中国人实现“奔月”的梦想将成为现实,试分析,下列哪种活动在月球上不可实现A.利用录音机录下自己的歌声B.利用凸透镜探究成像规律C.利用天平测物体的质量D.利用弹簧测力计测物体的重力【答案】A【解析】【分析】【详解】A.在月球上利用录音机录下自己的歌声不能实现,因为声音传播靠介质,月球上是真空,声音不能传播,所以不能利用录音机录下自己的歌声,故A符合题意;B.在月球上利用凸透镜探究成像规律可以实现,因为光能在真空中传播,所以能利用凸透镜探究成像规律,故B不符合题意;C.在月球上利用天平测物体的质量可以实现,因为天平是根据杠杆平衡条件工作的,月球上也有引力,只要有引力就能利用天平称物体的质量,故C不符合题意;D.在月球上利用弹簧测力计测物体的重力可以实现,因为弹簧测力计能测量力的大小,月球上存在重力,所以可以用弹簧测力计测量物体重力,故D不符合题意。
八年级物理(上册)第一章声现象(2022年整理)备注:在江苏省各市往届的中考真题中,声现象的知识一般以一道选择题的形式出现,分值2分。
一、声音是什么记忆知识点:1、声音是由振动产生的。
2、发声的物体叫声源。
3、固体、液体、气体都能发声,都可以成为声源。
4、声音可以在固体、液体、气体中传播,但不能在真空中传播。
5、声音是一种波。
6、通常情况下,声音在空气中的传播速度约为340m/s。
在水中传播比在空气中快,在钢铁中传播比在水中快。
考点1:声源-正在发声的物体叫作声源。
注意:固体、液体、气体都可以发声,都可以成为声源。
例题1[2021陕西汉中月考]:用鼓槌敲击鼓面,我们听到鼓声,那么鼓声的声源是()A、空气B、鼓槌C、鼓面D、手臂解析:鼓声是由鼓面振动产生的,所以声源是鼓面。
考点2:声音是由物体振动产生的。
例题2[2020年湖南湘西州中考]:按照民间传统习俗,迎亲队伍时常以敲锣打鼓、吹唢呐等方式来营造热闹喜庆的场面。
关于唢呐和锣鼓的发声原因,下列说法正确的是()A、锣、鼓和唢呐的声音都是因为振动而产生的B、只有唢呐的声音是因为振动而产生的C、只有鼓的声音是因为振动而产生的D、只有锣的声音是因为振动而产生的解析:声音是由物体振动产生的,锣、鼓和唢呐的声音都是因为振动而产生的,故选A。
考点3:声音可以在固体、液体和气体中传播,但不能在真空中传播。
例题3[2021江苏无锡期中]:《亚丁湾护航“十八般兵器”》的报道中称,中国海军护航舰上出现一种神秘的声波武器,对索马里海盗构成了有效的威慑。
阻挡这一神秘声波武器的有效手段为()A、半导体网B、真空网C、磁性物质网D、金属物质网解析:声音不能在真空中传播,所以应使用真空网。
考点4:声音是一种波,称为声波。
例题4[2020江苏苏州月考]:将一支点燃的蜡烛放在扬声器前方,当扬声器发出较强的声音时,可以看到烛焰随着音乐的节奏晃动,扬声器的盆纸由于发出声音,声音通过传到烛焰出,烛焰晃动说明声音具有。
第三讲声现象【技巧点拨】1.声音的特性①利用声音的音调、音色、响度的变化来传递信息:在发声体不变的情况下,发声体的粗细、长短、厚薄、松紧发生变化时,声音的变化主要表现为音调的变化,“脆”的、“尖”的声音音调高,“沉闷”的声音音调低,如敲击腹部判断消化不良,敲击车胎判断胎内气体是否充足,敲击西瓜判断西瓜是否成熟都是根据音调的高低来判断的,物体品质的好坏主要是用音调来判断的。
在发声体本身发生变化时,声源发出的声音的音色变化最显著,另外对损坏的物体,如碗、瓷器破了,敲击时主要是音色发生了变化,所以,我们用音色来判断是什么物体发声,或物体是否出现了损坏。
响度主要用来判断介质的传声效果和到声源的距离.②声音特性的变化在声源不发生变化时,打击力的大小不同只会影响声音的响度,不考虑音调的变化.若声源的长度、厚度、松紧、粗细、轻重发生变化时,音调就发生变化,做这类题目时我们应按照下面的步骤来做:第一步,判断哪个物体发声;第二步,发声体的什么量发生了变化;第三步,根据影响特性的因素做出结论。
2.声音的区分和听到敲击声的次数区分两个声音的条件之一就是这两个声音到达人耳的间隔不能小于0.1s。
特别的,要区分音调和音色基本相同的原声和回声,必须要求回声到达人耳的时间比原声晚0.1s以上,否则只能使原声得到加强。
敲击物体(如自来水管)一端,在另一端会听到几次声音?要想听到两次以上的声音,也必须要求经空气、固体或其它介质传到人耳的声音之间的时间间隔不得小于0.1s,否则就只能听到一次声音。
3.共振、开普勒效应、双耳效应共振:两个发声的物体,如果相距足够近时,当敲击一个物体发出声音时,另一个物体不敲也会自动发出声音,这种现象称之共振或共鸣,它的本质是振动通过空气等介质传给另一个物体,发生共振的物体的频率必须和发声体相同或相近。
装在音箱中的扬声器就应用了共振现象,音箱中空气柱的频率和扬声器的频率相同,当扬声器发声时,音箱中的空气柱也发生振动,发出声音,两个声音相互加强,使人听到的声音响度增大。
一、初二物理声现象实验易错压轴题(难)1.在学习吉他演奏的过程中,小华发现琴弦发出声音的音调高低是受各种因素影响的,他决定对此进行研究,经过和同学们讨论,提出了以下猜想:猜想一:琴弦发出的声音的音调高低,可能与琴弦的横截面积有关;猜想二:琴弦发出的声音的音调高低,可能与琴弦的长短有关;猜想三:琴弦发出的声音的音调高低,可能与琴弦的材料有关。
为了验证上述猜想是否正确,他们找到了下表所列9种规格的琴弦,因为音调的高低取决于声源振动的频率,于是借来一个能够测量振动频率的仪器进行实验(1)小华选用了H、I两根琴弦,是为了研究音调的高低与_____的关系;同组的小明选用A、D、F三根琴弦来进行实验,你认为_____(选填“能”或“不能”)研究音调与该因素的关系;该实验主要的研究方法是__________。
(2)小明想选用三根琴弦来验证音调的高低与琴弦横截面积的关系,应选_____(填写编号)的三根琴弦。
(3)小华认为:如果想选用三根琴弦来验证音调的高低与琴弦的材料的关系,还要添加一根钢琴弦J,它的长度应该为________cm、横截面积为________mm2。
(4)在评估交流中,同学们一致认为采用三根琴弦进行实验较合理,理由是:____________。
【答案】琴弦长短能控制变量法 A、B、C 80 1.02实验次数较多,得出的结论具有普遍性,得出结论比较可靠【解析】【分析】【详解】(1)[1]小华选用了H、I两根琴弦,材料相同,横截面积相同,但长度不同相同,是为了研究音调的高低与琴弦长短的关系。
[2]选用A、D、F三根琴弦,它们的材料相同,横截面积相同,但长度不同相同,也可以研究音调的高低与琴弦长短的关系。
[3]实验中应用的实验方法为控制变量法。
(2)[4]选用A 、B 、C 三根琴弦,它们的材料相同,长度相同,但横截面积不同相同,来验证音调的高低与琴弦横截面积的关系。
(3)[5][6]因为要验证音调的高低与琴弦的材料的关系,所以要求三根琴弦长度相同、横截面积相同,由表中提供的信息可知,DHJ 符合条件,所以添加这根铜琴弦J ,它的长度也为80cm 和横截面积为1.02mm 2。
一、选择题1.关于声现象,下列说法错误的是()A.“闻其声而知其人”主要是根据声音的音色来判断的B.吹奏笛子时,演奏者用手指按住不同气孔,是为了改变声音的音调C.公共场合要“轻声慢语”指的是减小发生声音的响度D.医生通过听诊器给病人诊病是利用声音能传递能量2.新冠肺炎疫情期间,全国掀起了“停课不停学”的网络在线课堂热潮。
下列有关网课的说法,错误的是()A.老师对着麦克风讲课时发出的声音不是声带振动发出的声音B.学生将手机的音量调大,是改变了手机声音的响度C.老师随机提问与学生互动交流的过程,利用了声能传递信息D.学生在听课时关闭门窗,是在传播过程中减弱噪声3.如图所示,小明用小锤轻敲和重敲音叉时,分别将悬挂的轻质小球紧靠音叉,发现小球弹起的角度不同,比较角度大小是为了探究()A.声音的产生原因B.响度和频率的关系C.音调和频率的关系D.响度和振幅的关系4.疫情期间停课不停学,同学们在家收看“空中授课”时,以下有关声音的说法,正确的是()A.不同老师教学时说话声音音色不同B.增大音量提高了声音音调C.关上窗户可以防止外界噪声的产生D.授课老师的声音不是由振动产生5.下列关于声现象的描述中错误的是()A.敲响桌面时看到桌面上的纸屑跳动,说明发声体在振动B.水中的鱼儿被行人的响声吓跑,说明水可以作介质传声C.用装有不同水量的杯分别敲击发声,可研究音调与振幅的关系D.在考场应保持安静,是要求在声源处减弱噪声6.“小明,上学啦!”家住一楼的小强大声喊着三楼的小明,邀他一起上学。
对这一过程中的声现象的解释,正确的是()A.小强的喊声是空气的振动产生的B.小明能听到楼下的喊声,说明声音可以在空气中传播C.小明从喊声中听出是小强,他是根据声音的响度来判断的D.小明的妈妈提醒他下楼时脚步要轻些,这是为了降低音调7.下列事例是利用声传递能量的是()A.医生用听诊器诊断病情B.利用超声波排除人体内的结石C.司机利用倒车雷达防止倒车撞人D.蝙蝠利用“回声定位”确定目标的位置8.“抖音”App是一款社交类的软件,“抖音”的一项功能是将正常录制的音和视频通过App软件以3倍的速度快速播放而达到“短”的目的,此时声波的频率也为正常声音的3倍。
一、选择题1.白居易的《琵琶行》中有这样的诗句,“大弦嘈嘈如急雨,小弦切切如私语”,这里的急雨和私语主要指的是声音的不同()。
A.音调B.响度C.音色D.频率2.唐代诗人岑参的诗中有“中军置酒饮归客,胡琴琵琶与羌笛。
”胡琴、琵琶、羌笛各是一种乐器,它们演奏出来的声音可能具有的相同特征是()A.音调响度B.音色响度C.音色音调D.音色音调响度3.关于声现象,下列说法正确的是()A.“公共场所不要大声喧哗”是要求人们说话时降低音调B.人们能分辨出二胡和小提琴发出的声音,主要是因为它们的音色不同C.“禁止鸣笛”是在传播过程中减弱噪声D.超声波能够粉碎体内“结石”,这是因为声波能传递信息4.医生在给病人检查腹部是否有积水时,常会用手轻轻敲击患者腹部,细细倾听其发出的声音,此为“叩诊”,关于叩诊说法正确的是()A.积水越多,音调越高B.积水越少,音调越高C.积水越多,响度越大D.积水越少,响度越大5.如图所示,小胡同学做有关声现象的实验时,将一个正在发声的音叉贴近面颊,目的是为了()A.估算发声音叉的质量B.体验发声音叉的温度C.感受发声音叉的振动D.判断声音的传播速度6.关于声现象,下列说法正确的是()A.二胡演奏出的乐音,是由弦的振动产生的B.声音和光在空气中传播时,声音传播得较快C.声音在空气中传播比在水中传播得快D.在太空宇航员的声音可以在真空中传播7.百米赛跑时,终点计时员必须一看到发令枪冒烟就开始计时,如果计时员听到枪声才开始计时,所记录的成绩与运动员的实际成绩相比,一定()A.少了0.294s B.多了0.294s C.少了0.34s D.多了0.34s8.下列关于声现象的说法,正确的是()A.真空也能传声B.只要物体振动,我们就能听到声音C.声音在各种介质中传播的速度一般不同D.在城区禁止汽车鸣笛,是在传播过程中减弱噪声9.下列与声音有关的四个情景,说法错误的是()A.图甲中的发声扬声器使烛焰晃动,说明声波能传递能量B.图乙中的倒车需达是利用超声波传递信息C.图丙中的发声音叉将乒乓球弹开,说明发声的物体在振动D.图丁中8个相同玻璃瓶装有不同高度的水,敲击它们时发出声音的音色不同10.下列有关声现象的叙述错误的是()A.声音都是靠空气来传播的B.声音传播的速度与响度无关C.面对听力较弱者要提高音量讲话D.企鹅妈妈能在众多小企鹅的叫声中辨别出自己的“孩子”11.如图所示,是小明探究“看”到自己的声音的实验。
一、选择题1.(0分)下列四幅图中,关于声现象的描述错误的是()A.真空罩中正发声的闹钟,逐渐抽出罩中空气声音减小B.敲击装水的玻璃瓶,水多的瓶子发出声音的音调高C.用两个棉球塞住耳朵也能清楚地听到音叉发声,声音的这种传导方式叫骨传导D.工人戴上防噪声耳罩,是从“防止噪声进入人耳朵”的方面着手控制噪声解析:B【分析】(1)声音传播需要介质,真空不能传声。
(2)声音的大小(或强弱)叫响度;声音振动的快慢影响声音的音调,振动越快音调越高。
(3)声音的传播需要介质,一切固体、液体、气体都可以作为传声的介质;声音在固体中传声效果最好,液体次之,气体最差。
(4)防治噪声的途径:在声源处减弱、在传播过程中减弱、在人耳处减弱。
A.声音传播需要介质,真空不能传声,逐渐抽出真空罩中的空气,闹钟的声音会越来越小,故A正确,不符合题意;B.用大小相同的力敲击图中的瓶子,由于杯内水的体积不同,导致瓶子的振动快慢不同,水多的瓶子振动慢,发声的音调低,故B错误,符合题意;C.用棉球塞住耳朵也能听到音叉发声,说明固体可以传声,是利用骨传导,故C正确,不符合题意;D.工人戴防噪声耳罩是从人耳处来控制噪声的,故D正确,不符合题意。
故选B。
2.(0分)关于声现象,下列说法错误的是()A.“闻其声而知其人”主要是根据声音的音色来判断的B.吹奏笛子时,演奏者用手指按住不同气孔,是为了改变声音的音调C.公共场合要“轻声慢语”指的是减小发生声音的响度D.医生通过听诊器给病人诊病是利用声音能传递能量解析:DA.每个人说话的音色都不一样,“闻其声而知其人”主要是根据声音的音色来判断的,A 正确,不合题意;B.吹奏笛子时,演奏者用手指按住不同气孔,是为了改变振动的空气柱的长度,即改变空气柱振动的快慢,故是为了改变音调,B正确,不合题意;C.公共场合要“轻声慢语”指的是减小发生声音的响度,C正确,不合题意;D.医生通过听诊器给病人诊病,得知病情信息,这是利用声音能传递信息,D错误,符合题意。
培优补差专题(一)【声现象】
一、基础拾遗
1.声音是由于物体的________________产生的。
我们把正在发声的物体叫做_______。
2.声音可以在_________、_________和__________中传播,但不能在_________中传播。
3.分析在空气中发声的音叉,当音叉叉股向外振动时,压缩邻近的空气,使这部分空气_______(形成密部),当叉股向内侧振动时,这部分空气又变_____(形成疏部),随着音叉的不断振动,在空气中形成了_______相间的_______。
我们称为这种波动叫声波。
4.将一支点燃的蜡烛放在喇叭的前方,当喇叭中发出较强的声音时,可以看到的现象是_______________________。
5.声波能使物体振动,能粉碎小石头,这些都表明声音具有________,这就是____能。
6.声音的_________叫做响度,振动的幅度称为______。
声音的响度与声源振动的幅度有关,__________越大,响度越大。
7.声音的________叫做音调。
振动的快慢常用每秒振动的次数_______表示,它的单位是_______。
如某人心跳每分钟72次,合每秒_____次,此人的心跳频率就是______。
8._______、_________和_________是反映声音特性的三个物理量,称作声音的三要素。
9.乐音的波形是_________,而噪音的波形却是__________的。
从环境保护的角度看,凡是影响人们正常学习、工作和休息的声音,凡是人们在某些场合“不需要的声音”,都属于_________。
10.减少噪声的主要途径有:_____________________,________________________,_____________________________。
在体育馆的顶端和四周用吸音材料制成特殊形状的结构,来吸音、消声,是通过_________________来减弱噪声的。
11.人耳__________的声音包括超声波和次声波。
与可听声相比,超声波具有__________好、________强,易于获得较集中的_______等特点,因而有广泛的应用。
声呐利用超声波的__________;B超是利用了超声波的__________强;超声波速度测定器则是利用了易于获得____________的特点。
而超声波清洗器则是运用超声波能使清洗液产生剧烈________形成去污作用的特点。
12.次声波可以传得很远,很容易绕过_________,而且无孔不入。
13.回声是声波在传播过程中遇到障碍物___________而形成的,只有离障碍物较远,发出的声音经过较长时间(大于________s)再回到耳畔,我们才能把回声与原声区分开。
当障碍物离得太近时,声波很快反射回来,回声与原声混在一起,使原声_______,这就是在室内讲话比旷野里听起来响亮的缘故。
14.如图甲所示,用竖直悬挂的泡沫塑料球接触发声的音叉时,泡沫塑料球被弹起,这个现象说明;如图乙所示,敲击右边的音叉,左边完全相同的音叉把泡沫塑料球弹起,这个现象说明。
二、对接中考
1.(09杭州)下列说法中正确的是()
A.只要物体振动,就一定能听到声音
B.固体、液体、气体都能传播声音
C.宇航员们在月球上也可以直接用口语交谈
D.声音在固体、液体中比在空气中传播得慢些
2.(09济宁)为了探究声音的响度与振幅的关系,小明设计了如图所示的几个实验。
你认为能够完成这个探究目的的是()
3.(09江苏)如图所示,用悬挂着的乒乓球接触正在发声的音叉,乒乓球会多次被弹开.这个实验是用来探究()
A.声音能否在真空中传播
B.声音产生的原因
C.音调是否与频率有关
D.声音传播是否需要时间
4.(09威海)有一种电动牙刷,它能发出超声波,直达牙刷棕毛刷不到的地方,这样刷牙干净又舒服,则下列说法正确的是()
A.电动牙刷发出的超声波不能在空气中传播
B.超声波不是由物体振动产生的
C.超声波的音调很低所以人听不到
D.超声波能传递能量
5.(09南昌)关于“声现象”下列说法不正确的是()
A.真空不能传声是通过实验与推理的方法获得的
B.发出较强声音的喇叭能使它前面的烛焰“跳舞”,说明声波能传递能量
C.课堂上听到老师的讲话声,说明声音可以在空气中传播
D.声音在不同介质中传播速度相同
6.(09烟台)音乐会上不同的乐器演奏同一首乐曲,我们也能够分辨出不同乐器发出的声音.这主要是依据()
A.音调 B.响度 C.音色 D.频率
7.(09成都)当喇叭里响起“我和你,心连心,共住地球村……”的男声演唱时,小明和小亮齐声说:“是刘欢在演唱!”他们做出判断的依据是不同演员声音的()A.音调不同B.响度不同C.音色不同D.声速不同
8.(09湖南娄底)“未见其人,先闻其声”,就能判断来的熟人是谁,主要是依据讲
话人的()
A.振幅B.音调C.响度D.音色
9.(09广州)下列控制噪声的措施中,属于防止噪声产生的是()
A.关闭房间的门窗 B.会场内把手机调到无声状态
C.高速公路旁的房屋装隔音窗D.机场跑道工作人员使用防噪声耳罩
10.(09山东潍坊)近年来,为了控制噪声污染,改善居民的生活环境,有些城市采取了城区禁止汽车鸣笛、道路两边种花植树、高架桥两侧安装隔声板等措施。
下图所示的标志中,表示“禁止鸣笛”的是()
11.(09贵阳)如图所示,是我市城区到龙洞堡机场高速公路某路段两旁安装的隔音墙,其目的是减小车辆行驶时产生的噪声对公路两旁居民的危害。
这种减小噪声危害的方法主要是在下列哪个途径中实现的()
A.噪声的产生B.噪声的传播
C.噪声的接收 D.以上三种均是
12、小孩用嘴巴把一个气球吹大,由于小孩用力太大,气球
被吹破了,发出“嘭”的响声,这响声是由于()A.球皮被吹大时振动发出的声响 B.吹气时球内空气振动发出的响声
C.破裂时球皮振动发出的响声 D.球皮破裂时引起周围空气振动发出的响声13.(09湖南娄底)娄底市区主要道口设有噪声监测设备,某时刻该设备的显示屏上显示49.20的数字,这个数字的单位是。
14.(09山东平原)如图所示的是摩托车引擎后安装的消声器的结构图,摩托车安装消声器是采用的方法来减弱噪声的。
15.(09贵阳)通常情况下,人耳能听到声音的频率范围是20~20000HZ,其频率高于
20000HZ的声波称为。
请你列举一个人们利用这种声波的实例:。
16.(09山东平原县)如图所示,用硬纸片把一个喇叭糊起来,做成一个“舞台”。
台上小人在音乐声中翩翩起舞,这个现象说明__________。
17.(09福州市)北京奥运会开幕式上声势浩大的“击缶而歌”精彩绝伦,缶声是由于缶面产生的,然后通过传播到现场观众耳朵的。
这壮观的场面由同步通讯卫星通过波传递到全国各地。
18.(09烟台)有些耳聋病人配有骨导式助听器就能听到声音的原理是_____________。
19.(09江西)自然界和日常生活中有很多有趣的声现象.例如:笑树能发出笑声是因为果实的外壳上面有许多小孔,经风一吹,壳里的籽撞击壳壁,使其发声;广场音乐喷泉的优美旋律是通过传入我们耳中的。
20.(09四川自贡)两人相距较远说话时,听不到对方的声音,但同样情况下,用自制的土电话就可以听到相互的说话声;耳朵贴在铁轨上能听到远处火车开来的声音而站起来就听不到了。
对此,请你提出一个要研究的问题。
21.(09河南)汇演上,小明弹奏电吉他时不断用手指去控制琴弦长度,这样做的目的是为了改变声音的;琴声是通过传播到我们耳中的。