2010版GMP检查GMP认证检查综合评定原则与严重缺陷举例
- 格式:doc
- 大小:46.00 KB
- 文档页数:7
GMP检查中十大缺陷检查重点01GMp缺陷之《机构与人员》.将中间产品的取样、检验等职责交由生产部门负责。
1.培训落实不到位,培训针对性差。
新员工未掌握操作技能即独立操作。
2.生产管理、质量管理人员偏少,在有人请假时不能及时管理到位。
3.特殊岗位(如中药材检验)缺乏有实际经验的人员上岗。
4.质量转受权人没有经过相应的培训。
5.进入洁净区的维修人员未进行微生物知识培训。
6.对进入不同洁净级别区(室)的外来人员,未进行个人卫生、更衣等要求的现场指导。
7.洁净服未进行编号,不同洁净级别衣物在一起清洗、整理。
02 GMp缺陷之《厂房与设施》.功能间面积偏小,生产物料存放及人员操作空间不够,容易造成混淆、交叉污染.1.未按维修计划对厂房进行维修保养,不能提供相关记录。
2.厂房改造图纸不受控,没有版本号,不能追踪修订历史。
3.厂房设计不合理,储存物品区同时作为人流通道。
4.企业对多产品共用厂房设施、设备的风险评估不充分。
5.新安装设备设施或硬件改造无记录,改造后未进行验证、修改文件、人员培训。
6.在线生产过程中,加工过的物料与未加工过的物料放在同一垫板上,且容器无物料名称。
7.温、湿度监控点不具有代表性。
温、湿度,压差出现超标情况,未采取适当处理措施,未按偏差管理制度执行,记录与实际不符。
8.对产尘大房间的气流流型未进行确认,不能充分证明该区域的粉尘不外泄。
9.下水管管径过小,排污水时溢至周围地面。
水槽及盖板过小,水封过浅,无法形成水封。
10.车间产尘操作间除尘设施除尘能力不够,方法不正确,除尘效果不好。
11.对直接入药的中药饮片粉碎间及人员、物料进出间未参照洁净区管理。
12.包装区域不同的包装线之间未采取有效的物理隔离。
13.毒性饮片库为玻璃门窗,不符合安全储存的要求。
14.接受、发放和发运区域不能有效地保证物料、产品不受外界(如雪、雨)的影响。
15.在生产区和质量控制区进行取样,未建立防止污染、交又污染、混淆和差错的书面程序。
本文红色字体为整理内容1.企业个别人员对实际操作不熟悉(批号10291510001决明子原药材的液相图谱中出现拖尾未处理),个别人员未经专门培训。
图谱峰形应该有培训,比如理论塔板数,拖尾因子大于多少该图谱不能使用,都应该有培训,让操作者知道什么样子的图谱是能用的2.成品库内设的易串味库、毒性成品库、阴凉库无温湿度记录。
所有有实验的功能间都应该严格控制温湿度这样才能保证试验的准确性,比如多肽严格控制温度这样的试验,如果没有对温湿度进行监控,试验结果可能不准确,或者分析不出来原因3.成品阴凉库存放的桂枝所用内膜袋在包材库未见到相应台账。
所有的原辅料包材来样品留样都应该有台账,按真实的GMP走,合规。
4.原药材阴凉库地面有积水未及时处理造成霉斑。
应该定期对不常用的功能间进行检查,比如有无积水,虫,并收拾卫生。
5.原药材库存放的小通草、黄连、密蒙花、紫菀入库时间为2016年1月19日,但至今未取样。
于第三条同。
6.化验室二氧化硫检测所需0.01%氢氧化钠滴定液为外购,但未进行复标。
购买的滴定液获自己配制的,到期应该定期复标,否则再次使用时容易对试验造成失败,若复标过一次不能再次复标应该即使废弃。
7.企业2015年不合格报告书地骨皮(批号:150430),与企业制定的《批号制定及管理规程》(SMP-08-011)规定的流水号不一致。
做新记录的时候组长组员应该对记录的编号对应sop进行检查。
8.化验室只有一台十万分之一分析天平(型号:FA2004N),不能满足对照品的称定要求。
使用天平的时候,要按照称量的数据写记录,比如天平是0.01的记录不能写0.1,不真实。
1.原料库内部分品种未建立货位卡,如:钩藤(YL003-20160301、YL003-20160302);2.原料库内待验品种无状态标识;化验室的待检药品没有明确标识,存放位置也比较随意就放在主任办公室,没有指定的接受框。
3.2015年人员培训档案中仅有培训计划及评定表等,培训资料不完整;4.原料库及成品库的台账中无相关产品的物料编码、批号等信息;5.两批山药(151101、151102)的显微图片的淀粉粒、导管、草酸钙针晶三个显微图分别相似,存在一图多用的现象;图谱需要真实,不能用类似的图谱互相代替6.企业各类变更未按照规程建立完整的变更系统;7.黄芪(YL132-20150701)检验原始记录中黄芪甲苷的含量测定缺少计算过程;写记录的时候应该尽量详细,不该减少的不能减少8.发现留样室内柴胡(150801)的留样有虫蛀现象。
GMP认证现场检查缺陷项目整改报告大容量注射剂(造影剂)GMP认证现场检查缺陷项目整改回复报告国家药品认证管理中心于2011年5月10日至2011年5月13日对我公司位于大容量注射剂(造影剂车间)进行GMP认证现场检查,现场检查未发现严重缺陷和主要缺陷,发现一般缺陷13项。
公司按《药品生产质量管理规范》(2010年修订版)对存在的问题制定了整改计划,并按要求对存在问题进行整改,现将整改具体情况汇报如下:缺陷1、对洁净区操作人员清洁消毒工作的培训内容未能及时根据新修订GMP进行更新;质量转受权人部分法规知识欠缺。
(27)1)、将原执行文件PR-318G《三十、十万级洁净区清洁、消毒工作》、PR-316G《百、万级洁净区清洁、消毒工作》文件根据新版GMP要求进行修订,修订为PR-316H《A级、B级和C级洁净区清洁、消毒工作》、PR-318G H《D级洁净区清洁、消毒工作》。
将洁净级别按2010版规范附录要求分为A、B、C、D级,并在文件内对洁净区的级别进行对应分类,如A(百级)、灌装间辅助区域B级,C(万级)及D (十万级)等,并对岗位人员进行了培训考核。
修订后的PR-316H《A级、B级和C级洁净区清洁、消毒工作》摘要见附件1-1PR-318 H《D级洁净区清洁、消毒工作》摘要见附件1-2修订后的文件培训记录见附件1-32)、对质量转受权人的培训情况进行了审核,其已接受过相关法规的培训考核,能够理解相关法规的内容要求,但对其仍进行了相关法规的再培训,包括《药品管理法》、《药品管理法实施条例》及《药品注册管理办法》,明确了《药品生产许可证》、《药品生产批件》、GMP认证以及产品上市的相互关系和要求。
质量转受权人相关法规培训记录见附件1-42、灭菌前室与灭菌后室之间的门,没有防止灭菌车直接进入灭菌后室的有效措施。
(38)1)变更sop PO-2 101 007B《灭菌岗位的标准操作规程》,对穿越灭菌前室与灭菌后室之间的人流及物流加以控制,在灭菌前室与灭菌后室之间的门上安装单向门禁,仅限于灭菌后的空车返回。
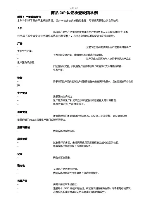
药品GMP认证检查缺陷举例附件1 严重缺陷举例本附件列举了部分严重缺陷情况,但并未包含该类缺陷的全部,可根据需要增加其它的缺陷。
人员-高风险产品生产企业的质量管理或生产管理负责人无药学或相关专业本科学历(或中级专业技术职称或执业药师资格),且对其负责的工作缺乏足够的实践经验。
厂房-无空气过滤系统以消除生产或包装时容易产生的空气污染。
-有大范围交叉污染,表明通风系统普遍存在故障。
-生产区或检验区未与其它用于高风险产品的生产区有效分隔。
-厂区卫生状况差,到处有生产残留物积聚/有清洁不充分导致的异物。
-虫害严重。
设备-用于高风险产品的复杂生产操作用设备未经确认符合要求,且有证据表明存在故障。
生产管理-无书面的生产处方。
-生产处方或生产批记录显示有明显的偏差或重大的计算错误。
-伪造或篡改生产和包装指令。
质量管理-质量管理部门不是明确的独立机构,缺乏真正的决定权,有证据表明质量管理部门的决定常被生产部门或管理层否决。
原辅料检验-伪造或篡改分析结果。
成品检验-批准放行销售前,未按照所适用的质量标准完成对成品的检验。
-伪造或篡改检验结果/伪造检验报告。
记录-伪造或篡改记录。
稳定性-无确定产品效期的数据。
-伪造或篡改稳定性考察数据/伪造检验报告。
无菌产品-关键灭菌程序未经验证。
-注射用水(WFI)系统未经验证,有证据表明存在微生物/内毒素超标的情况。
-未做培养基灌装验证以证明无菌灌装操作的有效性。
-无菌灌装产品在灌装期间无环境控制/未监控微生物。
-培养基灌装验证失败后仍继续进行无菌灌装生产。
-未对首次无菌检查不合格进行彻底调查,就根据复试结果批准放行产品。
附件2 主要缺陷举例本附件列举了部分主要缺陷情况,但并未包含该类缺陷的全部,可根据需要增加其它的缺陷。
人员-生产企业的质量管理或生产管理负责人无药学或相关专业本科学历(或中级专业技术职称或执业药师资格),且对其负责的工作缺乏足够的实践经验。
-委托无足够资质的的人员履行质量管理部门或生产部门的职责。
药品GMP认证检查结果评定程序(征求意见稿)2011年6月1.目的本程序规定了对企业药品GMP检查中发觉的缺陷依照其风险进行分类的原则,列举了各类风险的缺陷情况,旨在保证检查员不采纳统一的检查标准,并依据风险评定对检查结果进行判定。
2.适用范围本程序适用于药品认证治理中心组织的药品GMP认证检查、跟踪检查、飞行检查的结果判定。
3.职责3.1检查组对企业进行现场检查,依照药品GMP 要求,发觉企业存在的缺陷,并将这些缺陷进行分类,并依照这些缺陷对检查结果做出推断,形成检查报告。
3.2经办人审核检查报告和企业的整改报告,做出初审意见。
3.3处长审核初审意见,报中心分管主任审批后,报送国家局。
4.检查结果判定4.1缺陷的分类缺陷是指药品GMP检查过程中,检查员记录的所有偏差或不足,这些偏差或不足经确认后写入检查报告中。
缺陷份为“严峻”、“要紧”和“一般”,其风险等级依次降低。
4.1.1严峻缺陷属于下列情形之一的为严峻缺陷:1)对使用者造成危害或存在健康风险;2)与药品GMP要求有严峻偏离,易造成产品不合格;3)文件、数据、记录等不真实;4)存在多项要紧缺陷,经综合分析表明质量治理体系中某一系统未能有效运行。
4.1.2要紧缺陷属于下列情形之一的为要紧缺陷:1)与药品GMP要求有较大偏离;2)不能按要求放行产品,或质量受权人不能履行其放行职责;3)存在多项一般缺陷,经综合分析表明质量治理体系中某一系统不完善。
4.1.3一般缺陷不属于严峻缺陷和要紧缺陷,但偏离药品GMP要求的为一般缺陷。
4.2产品分类企业所生产的产品,依据风险分为高风险产品和一般风险产品。
4.2.1高风险产品以下药品属高风险产品1)治疗窗窄的药品2)高活性、高毒性、高致敏性产品(包括微量交叉污染即能引发健康风险的产品,如青霉素类、细胞毒性产品、性激素类)3)无菌药品4)生物制品5)血液制品6)生产工艺复杂的产品(是指参数操纵的微小偏差即可造成产品不均匀或不符合质量标准的工艺,如:小剂量固体制剂中的粉末状物料混合与制粒、长效或缓释产品)4.2.2 一般风险产品只高风险产品以外的其它产品。
2010版gmp检查评定标准2010版GMP检查评定标准。
GMP(Good Manufacturing Practice)是指良好生产规范,是制药行业的基本要求之一,旨在确保药品生产过程中的质量和安全。
2010版GMP检查评定标准是根据国家相关法律法规和制药行业的实际情况制定的,其内容涵盖了药品生产的各个环节,对于提高药品质量、保障患者用药安全具有重要意义。
首先,2010版GMP检查评定标准明确了药品生产企业的基本要求。
生产企业必须具备合理的场地和建筑结构,保证生产环境的洁净、无菌。
同时,企业必须建立健全的质量管理体系,包括质量方针、质量目标、质量手册等文件的编制和实施。
此外,企业应当建立完善的人员管理制度,确保员工具备相应的技能和知识,严格执行相关操作规程。
其次,2010版GMP检查评定标准对药品生产的各个环节进行了详细的规定。
从原辅料的采购到成品的包装,都要求严格按照标准操作。
特别是在药品生产过程中,要求严格控制各个环节的温度、湿度、压力等参数,确保生产过程的稳定性和可控性。
此外,对于药品的质量控制和检验也有着具体的要求,包括原辅料的检验、中间品的检验、成品的检验等。
再次,2010版GMP检查评定标准对药品生产企业的设施设备提出了严格要求。
企业必须保证设备的合理性、有效性和可靠性,确保设备的运行符合规定的要求。
同时,对于设备的维护和保养也有着具体的规定,要求企业建立健全的设备管理制度,确保设备的正常运行和维护。
最后,2010版GMP检查评定标准还对药品生产企业的文件记录和质量保证提出了具体要求。
企业必须建立健全的文件记录制度,确保生产过程的可追溯性和可控性。
同时,对于质量保证体系的建立和执行也有着具体的规定,要求企业建立健全的质量保证体系,确保生产过程的质量和安全。
总的来说,2010版GMP检查评定标准是制药行业的重要标准之一,对于提高药品质量、保障患者用药安全具有重要意义。
企业必须严格按照标准要求进行生产,确保药品的质量和安全。
药品GMP认证检查缺陷举例附件1 严重缺陷举例本附件列举了部分严重缺陷情况,但并未包含该类缺陷的全部,可根据需要增加其它的缺陷。
人员- 高风险产品生产企业的质量管理或生产管理负责人无药学或相关专业本科学历(或中级专业技术职称或执业药师资格),且对其负责的工作缺乏足够的实践经验。
厂房- 无空气过滤系统以消除生产或包装时容易产生的空气污染。
- 有大范围交叉污染,表明通风系统普遍存在故障。
- 生产区或检验区未与其它用于高风险产品的生产区有效分隔。
- 厂区卫生状况差,到处有生产残留物积聚/有清洁不充分导致的异物。
- 虫害严重。
设备- 用于高风险产品的复杂生产操作用设备未经确认符合要求,且有证据表明存在故障。
生产管理- 无书面的生产处方。
- 生产处方或生产批记录显示有明显的偏差或重大的计算错误。
- 伪造或篡改生产和包装指令。
质量管理- 质量管理部门不是明确的独立机构,缺乏真正的决定权,有证据表明质量管理部门的决定常被生产部门或管理层否决。
原辅料检验- 伪造或篡改分析结果。
成品检验- 批准放行销售前,未按照所适用的质量标准完成对成品的检验。
- 伪造或篡改检验结果/伪造检验报告。
记录- 伪造或篡改记录。
稳定性- 无确定产品效期的数据。
- 伪造或篡改稳定性考察数据/伪造检验报告。
无菌产品- 关键灭菌程序未经验证。
- 注射用水(WFI)系统未经验证,有证据表明存在微生物/内毒素超标的情况。
- 未做培养基灌装验证以证明无菌灌装操作的有效性。
- 无菌灌装产品在灌装期间无环境控制/未监控微生物。
- 培养基灌装验证失败后仍继续进行无菌灌装生产。
- 未对首次无菌检查不合格进行彻底调查,就根据复试结果批准放行产品。
附件2 主要缺陷举例本附件列举了部分主要缺陷情况,但并未包含该类缺陷的全部,可根据需要增加其它的缺陷。
人员- 生产企业的质量管理或生产管理负责人无药学或相关专业本科学历(或中级专业技术职称或执业药师资格),且对其负责的工作缺乏足够的实践经验。
新版药品GMP认证检查程序及评定原则威海市食品药品监督管理局1、新版药品GMP认证检查的组织组织方式上仍将继续采用国家和省两级认证检查的模式国家局负责注射剂、放射性药品、血液制品、生物制品等药品GMP认证工作省局负责辖区内除注射剂、放射性药品、血液制品、生物制品以外的药品GMP认证工作及国家局授权开展的检查认证工作2、新修订药品GMP的主要特点·重点细化了软件要求,弥补了98版GMP的不足·强化了质量管理体系、质量风险管理及文件管理·强调了药品生产与药品注册及上市后监管的联系·增强了指导性、可操作性,方便开展检查工作3、新版药品GMP申请资料要求的特点·综合描述性的文件(20-30页)(综述)·明确提供关键信息,检查组进行现场核实·逐渐转为电子申报,方便检查员提前了解企业情况4、新版药品GMP认证检查的方式方法主要在检查方案制定、检查方法、检查记录、检查结果判定、检查报告撰写等方面进行调整。
(1)检查方案制定:体现企业接受检查历史,反映生产品种等信息,重点要求检查组根据申报材料的信息展开检查(2)检查时间:原则上3-5天,必要时可延长(3)检查方法:采用基于风险、基于系统的方法对企业开展检查。
即通过对企业的质量管理体系、人员、厂房设施与设备、物料、生产、包装、检验等环节的检查来发现企业在执行GMP方面存在的不足(4)规范的进行现场检查记录(5)检查报告:要求检查组在描述缺陷时细化现场发现的具体问题,综合全面的反映企业的实际情况(6)缺陷评定:要求检查组采用风险评估的方法对检查中发现缺陷进行分类,根据企业的实际情况结合判定原则进行综合判定5、药品GMP认证检查结果判定98版(缺陷分类计算式)检查评定标准的不足(1)关键项目和一般项目的划分没有充分考虑不同剂型、品种之间的差异性,不能区分对同一项目企业违反药品GMP程度的大小,缺乏风险评估的理念(2)综合判定时没有从整体上判断企业实际执行药品GMP的能力水平—没有提出将检查中发现几项相互关联的一般缺陷合并升级为严重缺陷的要求,从而导致企业和检查员只注重检查判断标准而忽视对药品GMP灵魂的把握(3)检查结果的判定:只有通过和不通过,没有给予企业对缺陷进行认真整改后通过认证检查的机会,造成企业和检查员的压力都很大6、新版药品GMP认证检查结果判定原则:不再制定与GMP条款相对应的检查评定标准;以风险评估判定原则为基础,基本保持国际通用的原则,具体变化如下:(1)不再制定具体的检查项目(检查评定标准),认证检查时主要围绕药品GMP 的条款进行(2)根据给使用者带来的风险来对检查中发现的缺陷项目进行分类,分为:严重缺陷、主要缺陷、一般缺陷(3)将弄虚作假等欺诈行为定为严重缺陷(不能容忍)(4)增加可根据实际存在风险的大小,将相关联的几项一般缺陷或主要缺陷经综合评定后,上升为主要缺陷或严重缺陷的规定(5)增加了如企业对上次检查发现的缺陷未按承诺完成整改的,则该缺陷的严重程度应在本次检查中升级的规定(6)增加了根据企业的整改情况结合检查组报告,综合评定企业批次是否通过药品GMP认证检查的规定(现场检查只反馈缺陷项目,整改报告很重要),增加了整改后通过的结论(7)增加了一些针对不同类别产品典型缺陷的示例(缺陷示例),为企业和检查员提供指导,利于统一评定标准。
新版GMP认证检查缺陷部分举例(八个企业)文件部分:部分文件制定时其内容不确切、不易懂,可操作性不强。
现场检查时,大容量注射剂车间***注射液灌装岗位出现异常时调查报告内容不详细;***注射液(批号:******)批生产记录中缺少清洗西林瓶的注射用水水压、温度和清洗时间。
灌装岗位清场SOP中规定,灌装结束后没有使用完的非PVC膜材应在A级保护下包扎,操作人员未按SOP规定执行。
生产用设备、检验仪器的使用日志中无清洁、维护、维修等内容。
注射用水系统维护操作规程部分内容不准确,如未依据设备参数或相关验证结果制定控制进水流量等参数、手工操作方法与生产商规定不符合。
纯化水设备系统(EDI)未制定清洁方法、程序等内容。
药品检验仪器设备无编号,未制定编制编号的操作规程。
配制、灌装系统清洗操作规程中没有详细描述过滤器进行离线清洗拆卸并安装替代管路用于系统清洗的操作要求,没有描述清洗消毒后对管路系统进行压缩吹干的操作要求。
物料采购管理制度(编号:SMP-SP102A)文件中6.3.2中写明采购物料无确定质量标准时,根据申购部门要求向供货单位了解技术指标,直至符合要求。
文件编制用词不准确。
胶塞、铝盖湿热灭菌标准操作规程中有真空干燥过程,批记录中有灭菌图谱,但岗位记录中无具体真空干燥时间体现。
《液体车间FSZKW30,FSZKW40型组合式空调机组清洁规程》(文件编号:AD-G64-YT0023)规定清洗、更换初中效过滤器依据不合理,未规定记录压差初始阻力。
空压站岗位操作工,岗位SOP培训不到位。
编号43-1011《制剂车间净化空调系统维护规程》中,未对低于初阻力阻力时应更换初、中效过滤器做出规定。
批号为4011C42的某某注射液的配液批生产记录,没有规定夹层的正常压力范围。
批生产记录中的个别记录内容与SOP规定不一致。
如冻干粉针批生产记录中只记录配制罐、贮液罐清洁灭菌的清洁时间,消毒保温时间,但在《配制罐、贮液罐清洁灭菌规程》SOP-PT605A规定清洁的压力(0.1~0.2mPa)时间(20min)温度121℃,但在批生产记录中却无此数据的相应记录。
药品GMP认证检查缺陷举例附件1 严重缺陷举例本附件列举了部分严重缺陷情况,但并未包含该类缺陷的全部,可根据需要增加其它的缺陷。
人员-高风险产品生产企业的质量管理或生产管理负责人无药学或相关专业本科学历(或中级专业技术职称或执业药师资格),且对其负责的工作缺乏足够的实践经验。
厂房-无空气过滤系统以消除生产或包装时容易产生的空气污染。
-有大范围交叉污染,表明通风系统普遍存在故障。
-生产区或检验区未与其它用于高风险产品的生产区有效分隔。
-厂区卫生状况差,到处有生产残留物积聚/有清洁不充分导致的异物。
-虫害严重。
设备-用于高风险产品的复杂生产操作用设备未经确认符合要求,且有证据表明存在故障。
生产管理-无书面的生产处方。
-生产处方或生产批记录显示有明显的偏差或重大的计算错误。
-伪造或篡改生产和包装指令。
质量管理-质量管理部门不是明确的独立机构,缺乏真正的决定权,有证据表明质量管理部门的决定常被生产部门或管理层否决。
原辅料检验-伪造或篡改分析结果。
成品检验-批准放行销售前,未按照所适用的质量标准完成对成品的检验。
-伪造或篡改检验结果/伪造检验报告。
记录-伪造或篡改记录。
稳定性-无确定产品效期的数据。
-伪造或篡改稳定性考察数据/伪造检验报告。
无菌产品-关键灭菌程序未经验证。
-注射用水(WFI)系统未经验证,有证据表明存在微生物/内毒素超标的情况。
-未做培养基灌装验证以证明无菌灌装操作的有效性。
-无菌灌装产品在灌装期间无环境控制/未监控微生物。
-培养基灌装验证失败后仍继续进行无菌灌装生产。
-未对首次无菌检查不合格进行彻底调查,就根据复试结果批准放行产品。
附件2 主要缺陷举例本附件列举了部分主要缺陷情况,但并未包含该类缺陷的全部,可根据需要增加其它的缺陷。
人员-生产企业的质量管理或生产管理负责人无药学或相关专业本科学历(或中级专业技术职称或执业药师资格),且对其负责的工作缺乏足够的实践经验。
-委托无足够资质的的人员履行质量管理部门或生产部门的职责。
药品GMP认证检查评定标准
(征求意见稿)
一、药品GMP认证检查项目共266项,其中关键项目(条款号前加“*”)101项,一般项目165项。
二、药品GMP认证检查时,应根据申请认证的范围确定相应的检查项目,并进行全面检查和评定。
三、检查中发现不符合要求的项目统称缺陷项目,其中关键项目不符合要求者称为严重缺陷,一般项目不符合要求者称为一般缺陷。
四、发现的缺陷,如果在申请认证的各剂型或产品中均存在,应按剂型或产品分别计算。
五、在检查过程中,发现企业隐瞒有关情况或提供虚假材料的,
按严重缺陷处理。
检查组应调查取证,详细记录。
六、结果评定
(一)未发现缺陷的,通过药品GMP认证。
(二)未发现严重缺陷,且一般缺陷≤10项,企业改正并经所在地省级药品监督管理部门检查确认后,方可通过药品GMP认证。
省级药品监督管理部门应出具检查确认报告,并附企业缺陷改正情况或说明。
(三)发现严重缺陷或一般缺陷≥11项的,不予通过药品GMP
认证。
药品GMP认证检查项目。
GMP认证检查综合评定原则
综合评定应采用风险评估的原则,综合考虑缺陷的性质、严重程度以及所评估产品的类别对检查结果进行评定。
评定应综合考虑产品类别、缺陷的性质和出现的次数。
缺陷分为严重缺陷、主要缺陷和一般缺陷,其风险等级依次降低。
现场检查综合评定时,低一级缺陷累计可以上升一级或二级缺陷。
(一)只有一般缺陷,或者所有主要和一般缺陷的整改情况证明企业能够采取有效措施进行改正的,评定结果为“符合”;
(二)有严重缺陷或有多项主要缺陷,表明企业未能对产品生产全过程进行有效控制的,或者主要和一般缺陷的整改情况或计划不能证明企业能够采取有效措施进行改正的,评定结果为“不符合”。
缺陷分类的整体思路
严重缺陷指与药品GMP要求有严重偏离,产品可能对使用者造成危害的。
属于下列情形之一的为严重缺陷:
◆对使用者造成危害或存在健康风险的;
◆与药品GMP要求有严重偏离,易造成产品不合格的;
◆文件、数据、记录等不真实;
◆存在多项主要缺陷,经综合分析表明质量管理体系中某一系统未能有效
运行
一般缺陷:不属于严重缺陷和主要缺陷,偏离药品GMP要求
产品风险分类
(一)高风险产品:
治疗窗窄的药品:高活性、高毒性、高致敏性产品(包括微量交叉污染即能引发健康风险的产品,如青霉素类、细胞毒性产品、性激素类);无菌药品;生物制品、血液制品;生产工艺复杂的产品(是指参数控制的微小偏差即可造成产品不均或不符合质量标准的工艺,如:小剂量固体制剂中的粉末状物料混合与制粒、长效或缓释产品)
治疗窗窄的药品如:环孢素、地高辛、华法林等。
(二)一般风险产品:
指高风险产品以外的其它产品
严重缺陷举例
一、机构与人员
(一)组织机构不能保证药品生产质量管理的要求,如
1、质量管理机构不是独立的部门,不能独立履行质量保证和质量控制的
职责。
(第16条)
2、管理职责规定不明确,存在多项质量管理职责遗漏。
(第18条)
3、职责委托给不具有相当资质的人并对产品质量造成影响。
(第19条)
4、无制度保证受权人独立履行产品放行职责。
(第20条)
(二)缺乏足够的、符合资质要求的人员保证生产质量管理正常进行,如:
1、企业的质量管理、生产管理负责人、受权人不符合相关资质要求,且对其负责的工作缺乏足够的实践经验。
(第22条至25条)
2、从事质量检验的人员缺乏基本理论知识及实际操作技能。
(第18条)
(三)缺乏必要的培训
1、无系统的培训制定、计划、方案,有证据表明培训工作未具体实施。
(第26条)
2、高风险产品的关键岗位未经过专门的专业技能及安全防护(如果需
要)培训且无相关实践经组。
(第28条)
(四)、人员卫生对生产造成影响,如:
进入高风险产品关键区域的人员未经控制,不能保证产品及人员的安全。
(第29条)
二厂房与设施
(一)厂区环境
1、厂区卫生状况差,虫害严重。
(第40条)
2、厂区卫生状况差,存在大范围生产残留物积聚。
(第40条)
(二)洁净区(室)洁净环境不能满足生产工艺要求,如:
1、有大范围交叉污染,表明洁净区通风系统普遍存在故障。
(第48条)
2、非洁净区的空气未经净化进入洁净区,或低级别洁净区的空气未经处理进入高级别洁净区。
第48条
3、取样区的空气洁净度级别低于生产级别要求。
(第62条)
4、洁净区的水池、地漏易对药品生产造成污染,A/B级洁净室)区)内不得设备地漏。
(附录一29条
(三)厂房不适用于所生产的品种,易造成污染或交叉污染的,如:
1、高致敏性药品(如青霉素类)或生物制品(如卡介苗或其他用活性微
生物制备而成的药品)无独立厂房与设施,或排至室外的废气未经净化处理,排风口靠近其他空气净化系统的进风口。
(第46条)
2、生不β-内酰胺结构类药品、性激素类避孕药品未使用专用设施(如独立的空气净化系统)和设备,或未与其他药品生产区严格分开。
(第46条)
3、与激素类、细胞毒性类、高活性化学药品共用生产厂房,未采取特别防护措施并经过必要的验证。
(第46条)
4、与非药用产品共用生产厂房,且对药品质量有不利影响的。
(第46条)
三设备
1、设备选型不符合产品工艺的要求,如无菌药品过滤使用含石棉的过滤器,无菌药品灭菌设备无自动监测、记录装置或生产能力与批量不适应。
(第71条)
2、有证据表明产品已被设备上的异物(如润滑油、机油、铁锈和颗粒)污染。
(第77条)
四物注与产品
1、药品生产所用的原辅料、与药品直接接触的包装物料不符合相应的质量标准。
(第102条)
2、药品上直接印字所用油墨不符合食用标准要求。
(第102条)
3、进口原辅料不符合国家相关的进口规定(第102条)
4、不合格品未进行严格管理。
(第131、132条)
五确认(IQ\OQ\PQ)与验证
1、关键设备未经确认符合要求。
(第139条、140条)
2、空调净化系统和水系统未经确认符合要求。
(第139、140条)
3、生产工艺(检验方法)未经验证。
(第139、140、141条)
六文件管理
无书面的生产工艺规程及关键工艺控制点,或生产工艺规程与注册批准的工艺不一致。
(第152条)
七生产管理
1、生产处方或生产批记录显示与工艺规程有明显的偏差或重大的计算错误,而未进行处理。
(第184条)
2、伪造或篡改生产和包装指令。
(第4条)
3、已生产或正在生产的药品,无批生产记录(第171条)
4、没有按照规定的原则划分批号或确定生产日期。
(第186条)
5、在同一操作间同时进行不同品种和规格药品的生产操作,易发生混淆或交叉污染。
(第188条)
6、有数条包装线同时进行包装,未进行有效隔离。
(第206条)
八质量管理(质量保证与质量控制)
(一)质量管理部门不是明确的独立机构。
缺乏真正的决定权,有证据表明质量管理部门的决定常被生产部门或管理层否决。
(第16条)
(二)质量管理部门未对生产全过程进行监控(第12条)
(三)质理管理部门未严格履行对原辅料、中间产品、成品取样、检验、留样的职责。
(第225条)如:
1、未检验或未按照所适用的质量标准进行检验。
2、伪造或篡改检验结果/伪造检验报告。
3、检验结果可信度低。
4、未采用法定的检验方法,且未经过方法学验证的。
5、物料、成品未按批取样、检验。
6、成品未按批留样。
(四)变更失控。
(第240条)如:
1、变更无明确程序、管理部门、责任人。
2、与质量有关的变更普遍存在无记录,未经批准即实施现象。
3、与质量有关的重大变更未经批准即实施。
4、需经药品监管部门批准的变更未得到批准后即已实施
(五)偏差处理失控。
(第250条)如:
1、偏差处理无明确的程序、管理部门、责任人。
2、普遍存在偏差不报、漏报现象。
九委托生产与委托检验
1、未经批准进行委托生产。
(第279条)
2、成品(除动物实验外的项目)进行委托检验。
(第287条)
3、委托生产或委托检验不符合药品生产许可和注册的有关要求。
(第279条)
十产品退货与召回
发运记录或销售记录无法追溯每批产品销售情况。
(第295条)
十一其它
(一)记录伪造或篡改记录。
(第4条)
(二)稳定性伪造或篡改稳定性考察数据/伪造检验报告。
(第4条)(三)无菌产品
1、关键灭菌工艺(程序)未经验证。
(附录一第3条)
2、注射用水(WFI)系统未经验证,有证据表明存在微生物/内毒素
超标的情况。
(附录一第40条)
3、未做培养基灌装验证以证明无菌灌装操作的有效性。
(附录一第
47条)
4、无菌灌装产品在灌装期间无环境控制/未监控微生物。
(附录一第
10、11条)
5、培养基灌装验证失败后仍继续进行无黑工程灌装生产。
(附录一
第47条)
6、未对首次无菌检查不合格进行长度彻底调查,就根据复试结果批
准放行产品。
(附录一第64条)
7、未对水溶性产品进行最终湿热灭菌(F0>8)。
(附录一第61、62
条)
8、生产/灌装操作的房间洁净度等级不正确。
(附录一第7条)。