《模电》习题集解析
- 格式:doc
- 大小:1.19 MB
- 文档页数:15
习 题3.1 在晶体管放大电路中,测得两个晶体管各个电极的电流如图P3.1所示,试分别标出各个晶体管的管脚e 、b 和c ;判断各晶体管是NPN 型还是PNP型;并分别估算它们的值。
( a)( b)图P3.1答:(a )从左至右依次为b , e , c ,NPN ,40 (b )从左至右依次为b , c , e ,PNP ,603.2用直流电压表测得电路中晶体管各电极的对地静态电位如图P3.2所示,试判断这些晶体管分别处于什么状态。
A .放大B .饱和C .截止D .损坏⑴ ; ⑵ ; ⑶ ; ⑷ ; ⑸ 。
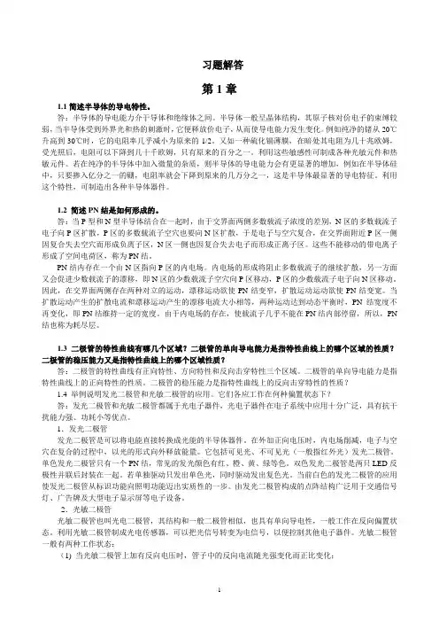
图P3.2解:(1)A ;(2)A ;(3)C ;(4)D;(5)B3.3 某晶体管的输出特性如图P3.3(BR)CEO V 和P CM 。
4628图P3.31000.99,I CEO =10μA ,(BR)CEO V ≈55V ,P CM ≈100mW3.4电路如图P3.4所示,已知晶体管β=50,在下列情况下,用直流电压表测晶体管的集电极电位,应分别为多少?设V C C =12V ,晶体管饱和管压降V C E S =0.5V 。
(1)正常情况 (2)R b 1短路 (3)R b 1开路(4)R b 2开路 (5)R C 短路CC图P3.4解:设V BE =0.7V 。
则 (1)基极静态电流V4.6mA 022.0c C CC CE b1BEb2BE CC B ≈-=≈--=R I V V R V R V V I(2)由于V BE =0V ,晶体管截止,V CE =12V 。
(3)由于基极电流 >≈-=mA 22.0 b2BE CC B R V V I mA 045.0 cCESCC ≈-R V V β故晶体管饱和,V CE =V CES =0.5V 。
(4)晶体管截止,V CE =12V 。
(5)由于集电极直接接直流电源,故V CE =V CC =12V 。
3.5 在图P3.5所示电路中,T 为硅晶体管,β=50。
分析/作图题 1.电路如图所示,稳压管的稳定电压Z1Z26V U U ==,正向压降不计,输入电压u t I V =5sin ω,REF 0V U =,简要分析电路的工作原理并画出输出电压o u 的波形。
+-REFU I u R 1z D 2z D ou2. 如图所示为一波形发生器电路,(1)试说明,它是由那些单元电路组成的;(2)定性画出A 、B 、C 各点的波形 。
+-+-+-RRC Cf R 1R 2R 3R 0R 1C A B C z D ±Au Bu Cu tωtωtω03. 如上图所示稳压电路,选择正确答案填空:(1)R2、R3为电路的______ ;R1、VDz 为电路的______;VT 为电路的______;A为电路的______。
A. 调整管部分B. 基准电压部分C. 比较放大部分D. 输出电压采样部分(2)比较放大环节所放大的对象______。
A. 基准电压B. 采样电压C. 基准电压与采样电压之差4. 已知如下图所示电路中,场效应管的转移特性和输出特性分别如图(b)(C)所示,利用图解法求解静态时IDQ 和UGSQ。
5. 试判断下图所示各电路是否满足自激振荡的相位平衡条件6. 判断下图电路级间反馈的正负,如果是负反馈,说明反馈组态。
计算题1、在图示放大器中,晶体管的静态V BE≈0.7V,β=100(1)估算静态工作点I C和V CE 。
(2)画出交流等效电路。
(3)求放大器的A V、A VS、R i和R o 。
2设下图所示电路中T1、T2特性理想对称,且β=100,U BEQ=0.7V,rbe=2kΩ。
(1)静态时,流过Re的电流约为多少,I CQ1和I CQ2为多少?。
(2)差模电压放大倍数Aud为多少;当u i1=1mV,u i2=-1mV时,输出信号uo为多少?3 下图所示电路引入了什么类型负反馈?若引入的是深度负反馈,则反馈系数是多少,电压放大倍数是多少?4已知电路如图所示,T1和T2管的饱和管压降|U CES|=3V,V CC=15V, R L=8Ω。
第一章参考答案一、判断题1、√2、×3、√4、√5、×6、×二、单项选择1、(a)2、(c)3、(c)4、(a)5、(c)6、(c)7、(c)8、(b)9、(b) 10、(b)11、(c) 12、(a) 13、(a) 14、(b) 15、(a) 16、(c) 17、(b) 8、(a) 19、(a) 20、(b)21、(c)三、解:U O1≈1.3V,U O2=0,U O3≈-1.3V,U O4≈2V,U O5≈1.3V,U O6≈-2V。
四、解:U O1=6V,U O2=5V。
五、解:u i和u o的波形如题5解图所示。
题6解图题5解图六、解:u i和u o的波形如题6解图所示。
题6解图七、解:1、当U I=10V时,若U O=U Z=6V,则稳压管的电流为4mA,小于其最小稳定电流,所以稳压管未击穿。
故V 33.3I LLO ≈⋅+=U R R R U当U I =15V 时,稳压管中的电流大于最小稳定电流I Zmin ,所以U O =U Z =6V同理,当U I =35V 时,U O =U Z =6V 。
2、 =-=R U U I )(Z I D Z 29mA >I ZM =25mA ,稳压管将因功耗过大而损坏。
八、解:波形如题8解图所示。
题8解图第二章 参考答案一、判断1、√2、×3、×4、√5、×6、√7、×8、×9、√ 10、× 11、√二、单项选择题1、(c)2、(a)3、(b)4、(b)5、(c)6、(a)7、(a)8、(a)9、(b) 10、(c) 11、(b) 12、(a) 13、(c) 14、(b) 15、(c) 16、(b) 17、(b) 18、(c) 19、(b) 20、(a) 21、(c) 22、(a) 23、(c) 24、(c) 25、(a) 26、(c) 27、(c) 28、(c) 29、(a) 30、(b) 31、(c) 32、(b) 33、(b) 34、(a) (a) (a) 35、(c) 36、(a) 37、(c) 38、(c) 39、(b) 40、(c) 41、(c) 42、(b) 43、(b) 44、(c) 45、(c) 46、(b) 47、(b) 48、(b) 49、(a) 50、(a) 51、(c) 52、(c) 53、(c) (c) 54、(c) (a)二、填空题1、NPN,PNP ;硅,锗;电子和空穴。
项目一习题参考答案1. PN结正向偏置时是指P区接电源的正极,N区接电源的负极。
2. 在常温下,硅二极管的死区电压约为0.5V,导通后正向压降约为0.6~0.8V ;锗二极管的死区电压约为0.1V,导通后正向压降约为0.2~0.3V。
3. 三极管按结构分为NPN型和PNP型;按材料分为硅管和锗管。
三极管是电流控制型器件,控制能力的大小可用 表示,它要实现信号放大作用,需发射结正偏,集电结反偏。
4. 场效应管是电压控制型器件,控制能力的大小可用g m表示,它的主要特点是输入电阻很大。
5. 能否将1.5V的干电池以正向接法接到二极管两端?为什么?解:不能,因为二极管正向电阻很小,若将1.5V的干电池以正向接法接到二极管两端会使得电路中的电流很大,相当于干电池正、负极短路。
6. 分析图1.52所示电路中各二极管是导通还是截止,并求出A、B两端的电压U AB(设VD为理想二极管,即二极管导通时其两端电压为零,反向截止时电流为零)。
图1.52 题6图解:(a)VD导通,U AB=-6V。
(b)VD截止,U AB=-12 V。
(c)VD1导通,VD2截止,U AB=0 V。
(d)VD1截止,VD2导通,U AB=-15 V。
7. 在图1.53所示电路中,设VD为理想二极管,u i =6sinω t (V),试画出u O的波形。
图1.53 题7图解:(a)(b)8. 电路如图1.54所示,已知u i=5sinΩ t(V),二极管导通电压为0.7V。
试画出u i与的波形。
解:u i>3.7V时,VD1导通,VD2截止,u o=3.7V;3.7V>u i>-4.4V时,VD1截止,VD2截止,u o= u i;u i<-4.4V时,VD1截止,VD导通,u o=-4.4 V。
9. 测得电路中几个三极管的各极对地电压如图1.55所示,试判别各三极管的工作状态。
图1.54 题8图图1.55 题9图解:(a)三极管已损坏,发射结开路(b)放大状态(c)饱和状态(d)三极管已损坏,发射结开路10. 测得放大电路中六只晶体管的电位如图1.56所示。
作业习题解答1.1 在题1.1图中,各元件电压为 U 1=-5V ,U 2=2V ,U 3=U 4=-3V ,指出哪些元件是电源,哪些元件是负载?解:元件上电压和电流为关联参考方向时,P=UI ;电压和电流为非关联参考方向时,P=UI 。
P>0时元件吸收功率是负载,P<0时,元件释放功率,是电源。
本题中元件1、2、4上电流和电流为非关联参考方向,元件3上电压和电流为关联参考方向,因此P 1=-U 1×3= -(-5)×3=15W ; P 2=-U 2×3=-2×3=-6W ;P 3=U 3×(-1)=-3×(-1)=3W ;P 4=-U 4×(-4)=-(-3)×(-4)=-12W 。
元件2、4是电源,元件1、3是负载。
1.4 在题1.4图中,已知 I S =2A ,U S =4V ,求流过恒压源的电流I 、恒流源上的电压U 及它们的功率,验证电路的功率平衡。
解:I=I S =2A ,U=IR+U S =2×1+4=6V P I =I 2R=22×1=4W ,U S 与I 为关联参考方向,电压源功率:P U =IU S =2×4=8W ,U 与I 为非关联参考方向,电流源功率:P I =-I S U=-2×6=-12W ,验算:P U +P I +P R =8-12+4=01.6 求题1.6图中的U 1、U 2和U 3。
解:此题由KVL 求解。
对回路Ⅰ,有: U 1-10-6=0,U 1=16V对回路Ⅱ,有: U 1+U 2+3=0,U 2=-U 1-3=-16-3=-19V 对回路Ⅲ,有:U 2+U 3+10=0,U 3=-U 2-10=19-10=9V验算:对大回路,取顺时针绕行方向,有:-3+U 3-6=-3+9-6=0 ,KVL 成立1.8 求题1.8图中a 点的电位V a 。
模电典型例题分析第二章题2.1 如图所示电路,已知集成运放开环差模电压增益为∞,其电源电压±VCC=±14V ,Ui=1V ;R1=10k,Rw=100k 。
请问:当Rw 滑动端分别在最下端、最上端和中点时时,输出Uo =?V ; 解:14V ,1V,6V题2.2 在题图所示的放大电路中,已知Ω=====k R R R R R 1087521,Ω===k R R R 201096∶① 列出1O u 、2O u 和O u 的表达式;② 设V u I 3.01=,V u I 1.02=,则输出电压?=O u注:此图A 1的同相端、反相端标反。
解分析:本题中,运放A 1构成反相比例运用电路,A 2构成同相比例运用。
而A 3则构成了一个减法电路,由于可将运放当作理想器件,又在线线场合下使用,所以可使用“虚短”及“虚断”的两个基本概念来对电路进行分析。
(1)211111522216101010311202O I I I O I I I R u u u u R R u u u u R =-=-⨯=-⎛⎫⎛⎫=+=+⨯= ⎪ ⎪⎝⎭⎝⎭ 对A 3,103222281020210203O O O I R u u u u u R R +=⨯===++因为0133079u u u u R R ---=- 332011I I u u u u u -+===-()()90313212712201023O I I I I I R u u u u u u u R u u -=--=---=+(2)120.3,0.120.330.10.9I I O u V u Vu V ===⨯+⨯=题2.3 加减运算电路如图所示,求输出电压O u 的值。
R u分析:本题中运放A 构成了差分减法电路,由于运放可作理想器件,且工作在线性区,可用“虚短”和“虚断”的基本概念来分析电路。
此电路的同相和反相端分别有两个输入信号,因此可用叠加原理来分析。
模拟电子技术基础第四版清华大学电子学教研组编童诗白华成英主编自测题与习题解答目录第1章常用半导体器件‥‥‥‥‥‥‥‥‥‥3第2章基本放大电路‥‥‥‥‥‥‥‥‥‥‥14 第3章多级放大电路‥‥‥‥‥‥‥‥‥‥‥31 第4章集成运算放大电路‥‥‥‥‥‥‥‥‥41 第5章放大电路的频率响应‥‥‥‥‥‥‥‥50 第6章放大电路中的反馈‥‥‥‥‥‥‥‥‥60 第7章信号的运算和处理‥‥‥‥‥‥‥‥‥74 第8章波形的发生和信号的转换‥‥‥‥‥‥90 第9章功率放大电路‥‥‥‥‥‥‥‥‥‥‥114 第10章直流电源‥‥‥‥‥‥‥‥‥‥‥‥‥126第1章 常用半导体器件自测题一、判断下列说法是否正确,用“×”和“√”表示判断结果填入空内。
(1)在N 型半导体中如果掺入足够量的三价元素,可将其改型为P 型半导体。
( √ ) (2)因为N 型半导体的多子是自由电子,所以它带负电。
( × ) (3)PN 结在无光照、无外加电压时,结电流为零。
( √ )(4)处于放大状态的晶体管,集电极电流是多子漂移运动形成的。
( × )(5)结型场效应管外加的栅一源电压应使栅一源间的耗尽层承受反向电压,才能保证其GS R 大的特点。
( √ )(6)若耗尽型N 沟道MOS 管的GS U 大于零,则其输入电阻会明显变小。
( × ) 二、选择正确答案填入空内。
(l) PN 结加正向电压时,空间电荷区将 A 。
A.变窄 B.基本不变 C.变宽 (2)稳压管的稳压区是其工作在 C 。
A.正向导通B.反向截止C.反向击穿(3)当晶体管工作在放大区时,发射结电压和集电结电压应为 B 。
A.前者反偏、后者也反偏B.前者正偏、后者反偏C.前者正偏、后者也正偏 (4) U GS =0V 时,能够工作在恒流区的场效应管有 A 、C 。
A.结型管B.增强型MOS 管C.耗尽型MOS 管三、写出图 所示各电路的输出电压值,设二极管导通电压U D =。
习题解答第1章1.1简述半导体的导电特性。
答:半导体的导电能力介于导体和绝缘体之间。
半导体一般呈晶体结构,其原子核对价电子的束缚较弱,当半导体受到外界光和热的刺激时,它便释放价电子,从而使导电能力发生变化。
例如纯净的锗从20℃升高到30℃时,它的电阻率几乎减小为原来的1/2。
又如一种硫化镉薄膜,在暗处其电阻为几十兆欧姆,受光照后,电阻可以下降到几十千欧姆,只有原来的百分之一。
利用这些敏感性可制成各种光敏元件和热敏元件。
若在纯净的半导体中加入微量的杂质,则半导体的导电能力会有更显著的增加,例如在半导体硅中,只要掺入亿分之一的硼,电阻率就会下降到原来的几万分之一,这是半导体最显著的导电特征。
利用这个特性,可制造出各种半导体器件。
1.2 简述PN结是如何形成的。
答:当P型和N型半导体结合在一起时,由于交界面两侧多数载流子浓度的差别,N区的多数载流子电子向P区扩散,P区的多数载流子空穴也要向N区扩散,于是电子与空穴复合,在交界面附近P区一侧因复合失去空穴而形成负离子区,N区一侧也因复合失去电子而形成正离子区。
这些不能移动的带电离子形成了空间电荷区,称为PN结。
PN结内存在一个由N区指向P区的内电场。
内电场的形成将阻止多数载流子的继续扩散,另一方面又会促进少数载流子的漂移,即N区的少数载流子空穴向P区移动,P区的少数载流子电子向N区移动。
因此,在交界面两侧存在两种对立的运动,漂移运动欲使PN结变窄,扩散运动运动欲使PN结变宽。
当扩散运动产生的扩散电流和漂移运动产生的漂移电流大小相等,两种运动达到动态平衡时,PN结宽度不再变化,即PN结维持一定的宽度。
由于内电场的存在,使载流子几乎不能在PN结内部停留,所以,PN 结也称为耗尽层。
1.3 二极管的特性曲线有哪几个区域?二极管的单向导电能力是指特性曲线上的哪个区域的性质?二极管的稳压能力又是指特性曲线上的哪个区域性质?答:二极管的特性曲线有正向特性、方向特性和反向击穿特性三个区域。
《模拟电子技术》复习题一一、填空题1、在N型半导体中,多数载流子是;在P型半导体中,多数载流子是。
2、场效应管从结构上分为结型和两大类,它属于控制性器件。
3、为了使高阻信号源与低阻负载能很好地配合,可以在信号源与负载之间接入(共射、共集、共基)组态放大电路。
4、在多级放大器中,中间某一级的电阻是上一级的负载。
5、集成运放应用电路如果工作在线性放大状态,一般要引入____________。
6、根据下图中各三极管的电位,判断它们所处的状态分别为_________、_________、_________。
7、正弦波振荡电路通常由,,和四部分组成。
二、选择题1、利用二极管的()组成整流电路。
A 正向特性B 单向导电性 C反向击穿特性2、P型半导体是在本征半导体中加入()后形成的杂质半导体。
A 空穴B 三价元素硼C 五价元素锑 3、场效应管的漏极特性曲线如图2-3所示,其类型为( )场效应管。
A P 沟道增强型MOS 型B P 沟道耗尽型MOS 型C N 沟道增强型MOS 型D N 沟道耗尽型MOS 型E N 沟道结型F P 沟道结型 图2-104、有一晶体管接在放大电路中,今测得它的各极对地电位分别为V 1=-4V,V 2=-1.2V,V 3=-1.4V,试判别管子的三个管脚分别是( )。
A 1:e、2:b、3:c B 1:c、2:e 、3:bC 1:c、2:b、3:eD 其它情况 5、集成运放中间级的作用是( )。
A 提高共模抑制比B 提高输入电阻C 提高放大倍数D 提供过载保护6、根据相位平衡条件,判断图2-6所示振荡电路中( )发生振荡。
A 可能 B 不能7、差模信号电压是两个输入信号电压( )的值。
A 差 B 和 C 算术平均8、在单相桥式整流电容滤波电路中,已知变压器二次电压有效值U 2=24V ,设二极管为理想二极管,用直流电压表测得R L 的电压值约为21.6V ,问电路的现象是( )。
《模拟电⼦技术基础》典型习题解答《模拟电⼦技术基础》典型习题解答模拟电⼦技术基础习题与解答1章绪论1.2.1在某放⼤电路输⼊端测量到输⼊正弦信号电流和电压的峰-峰值分别为5A µ和5 mV 。
输出端接2k Ω电阻负载,测量到正弦电压信号峰-峰值为1V 。
试计算该放⼤电路的电压增益V A 、电流增益IA 、功率增益P A ,并分别换算成dB 数表⽰。
解:(1)电压增益20010513=?==-iO V V V A )(46200lg 20)(dB dB A V ==∴(2)电流增益 100105102/1/63=??===-iLO iO I I R V I I A )(40100lg 20)(dB dB A I ==∴(3)功率增益20000=?=I V P A A A )(43102lg 104dB A P =?=∴1.2.4 某放⼤器输⼊电阻,10Ω=k R i 如果⽤A µ1电流源驱动,放⼤电路短路输出电流为10,mA 开路输出电压为10V 。
求放⼤电路接Ωk 4负载电阻时的电压增益V A 、电流增益I A 、功率增益P A ,并分别转换成dB 数表⽰。
解:Ω=?==-k I V R OsOO O 11010103100010101064=?===-ii OO iOO VO I R V V V A)(62106.1lg 10)(106.12000800)(662000lg 20)(200010)14(101010101010)(58800lg 20)(80010)14(1041066334463333dB dB A A A A dB dB A R R R A I I A I I A dB dB A R R R A V V A P I V P V LO O ISiO V iOS IS V OL L VOiO V =?=?=?=====?+?=+===?=====?+??=+==∴--功率增益电流增益⽽电压增益第⼀章半导体器件的基础知识1.2 电路如图P1.2(a )所⽰,其输⼊电压u I1和u I2的波形如图(b )所⽰,⼆极管导通电压U D =0.7V 。
作业及答案第一章1、什么是P 型半导体、N 型半导体、PN 结?P 型半导体:在纯净的硅晶体中掺入三价元素(如硼),使之取代晶格中硅原子的位置,就形成P 型半导体,亦可称为空穴型半导体。
主要靠空穴导电。
N 型半导体:在纯净的硅晶体中掺入五价元素(如磷),使之取代晶格中硅原子的位置,就形成N 型半导体,亦可称为电子型半导体。
主要靠自由电子导电PN 结:采用不同的掺杂工艺,将P 型半导体与N 型半导体制作在同一块硅片上,在它们的交界面就形成PN 结。
PN 结具有单向导电性。
2、简述PN 结的单向导电性。
在PN 结上外加一电压,如果P 型一边接正极,N 型一边接负极,电流便从P 型一边流向N 型一边,空穴和电子都向界面运动,使空间电荷区变窄,电流可以顺利通过,即PN 结外加正向电压时处于导通状态。
如果N 型一边接外加电压的正极,P 型一边接负极,则空穴和电子都向远离界面的方向运动,使空间电荷区变宽,电流不能流过,即PN 结外加反向电压时处于截止状态。
这就是PN 结的单向导电性。
3、简述PN 结的伏安特性。
如左图所示,当PN 结外加正向电压,电流i 随电压u按指数规律变化;当PN 结外加反向电压,首先没有电流流过,但当反向电压增大到一定程度时,反向电流将急剧增加,将PN 结反向击穿。
P. 67四、已知稳压管的稳压值6V Z U =,稳定电流的最小值min 5mA Z I =。
求图T1.4所示电路中1o U 和2o U 各为多少伏。
解:(a) 1316V 2=1086(500102)6L o DZ L o R K U U V V U V R R K U V-Ω∴⨯=⨯=>=+⨯+Ω∴=只有当加在稳压管两端的电压大于其稳压值时,稳压管输出电压才为:(b) 226V 5=105(55)5L o L o R K U U V V R R K U VΩ∴⨯=⨯=++Ω∴=只有当加在稳压管两端的电压大于其稳压值时,稳压管输出电压才为:P. 69-70: 1.3,1.61.3 电路如图P1.3所示,已知t u i ωsin 5=(V ),二极管导通电压U D =0.7V 。
模拟电子线路随堂练习第一章半导体器件作业1-1一、习题(满分100分)1.N型半导体带负电,P型半导体带正电。
()2.以空穴为主要导电方式的半导体称为P型半导体。
()3.PN结处于正向偏置时,正向电流小,电阻大,处于导通状态。
()4.晶体二极管的反向电压上升到一定值时,反向电流剧增,二极管被击穿,就不能再使用了。
()5.硅二极管两端只要加上正向电压时立即导通。
()6.在本征半导体中,空穴和自由电子两种载流子的数量不相等。
()7.晶体三极管的基极,集电极,发射极都不可互换使用。
()8.晶体三极管工作在饱和状态的条件是:发射结正偏,集电结正偏。
()9.晶体三极管有三种工作状态,即:放大状态,饱和状态,导通状态。
()10.三极管是一种电压控制器件,场效应管是一种电流控制器件。
()11.温度升高后,在纯净的半导体中()。
A.自由电子和空穴数目都增多,且增量相同B.空穴增多,自由电子数目不变C.自由电子增多,空穴不变D.自由电子和空穴数目都不变12.如果PN结反向电压的数值增大(小于击穿电压),则()。
A.阻当层不变,反向电流基本不变B.阻当层变厚,反向电流基本不变C.阻当层变窄,反向电流增大D.阻当层变厚,反向电流减小一、习题(满分100分)1.N型半导体()。
A.带正电B.带负电C.呈中性D.不确定2.如果二极管的正反向电阻都很大,则该二极管()。
A.正常B.断路C.被击穿D.短路3.对于晶体二极管,下列说法正确的是()。
A.正向偏置时导通,反向偏置时截止B.反向偏置时无电流流过二极管C.反向击穿后立即烧毁D.导通时可等效为一线性电阻4.工作在放大状态的三极管两个电极电流如图,那么,第三个电极的电流大小、方向和管脚自左至右顺序分别为()。
A.0.03mA 流出三极管e、c、bB.0.03mA 流进三极管e、c、bC.0.03mA 流出三极管c、e、bD.0.03mA 流进三极管c、e、b5.测得电路中晶体三极管各电极相对于地的电位如图,从而可判断该晶体管工作在()。
1. 电路如图10.46所示,变压器副边电压有效值为22U ,二极管当作理想元件 (1) 画出2u 、D1u 和O u 的波形;(2) 求出输出电压平均值OL U 和输出电流平均值OL I 的表达式;(3) 二极管的平均电流DL I 和所承受的最大反向电压Rmax U 的表达式。
图10.46 题1图解:(1)全波整流电路,波形如图所示。
u 2/222(2)输出电压平均值OL U 和输出电流平均值OL I 为 2OL 2OL L0.90.9 U U U I R ≈≈(3)二极管的平均电流DL I 和所承受的最大反向电压Rmax U 为2DL Rmax 2L0.45 U I U R ≈=2. 电路如图10.47所示,变压器副边电压有效值2150V U =,2220V U =。
试问: (1) 输出电压平均值O1L U 和O2L U 各为多少;流过L1R 和L2R 的电流平均值O1L I 和O2L I 各为多少?(2) 各二极管承受的最大反向电压和流过各二极管的平均电流为多少?图10.47 题2图解: (1)输出电压平均值O1L U 和O2L U 各为多少;流过L1R 和L2R 的电流平均值O1L I 和O2L I 各为O1L U ≈0.45(U 21+U 22)=31.5V ;O1LO1L L1U I R =O2L U ≈0.9U 22=18V ;O2LO2L L2U I R =(2)D 1的最大反向电压和平均电流R12122)99V U U U +≈;D1O1L I I = D 2、D 3的最大反向电压和平均电流R2R32257V U U ≈==;O2LD2D32I I I == 3. 电路如图10.48所示。
(1) 分别标出O1u 和O2u 对地的极性;(2) O1u 和O2u 分别是半波整流还是全波整流;(3) 当212220V U U ==时,O1L U 和O2L U 各为多少?(4) 当2118V U =,2222V U =时,画出O1u 和O2u 的波形;并求出O1L U 和O2L U 各为多少?图10.48 题3图解: (1)均为上“+”、下“-”。
1.1 解:(1)A ,C (2)A (3)C (4)A1.2 解:u i 和u o 的波形如解图P 1.2所示。
解图P1.2 1.3解:波形如解图P1.3所示。
1.4 解:二极管的直流电流 I D =(V -U D )/R =2.6m A 其动态电阻 r D ≈U T /I D =10Ω 故动态电流有效值I d =U i /r D ≈1m A1.5 解:(1)两只稳压管串联时可得1.4V 、6.7V 、8.7V 和14V 等四种稳压值。
(2)两只稳压管并联时可得0.7V 和6V 等两种稳压值。
1.6 解:(1)当U I =10V 时,若U O =U Z =6V ,则稳压管的电流为4m A ,小于其最小稳定电流,所以稳压管未击穿。
故 V 33.3I LL O ≈⋅+=U R R R U 当U I =15V 时,稳压管中的电流大于最小稳定电流I Z mi n ,所以U O =U Z =6V .同理,当U I =35V 时,U O =U Z =6V 。
(2)=-=R U U I )(Z I D Z29m A >I ZM =25m A ,稳压管将因功耗过大而损坏。
1.7解:(1)S 闭合。
(2)R 的范围为 。
Ω=-=Ω≈-=700)(233)(Dmin Dmax Dmax Dmin I UV R I U V R1.8解:答案如(右)解图所示。
1.9解:晶体管三个极分别为上、中、下管脚,答案如解表所示。
解表1.10 解:(1)当V B B =0时,T 截止,u O =12V 。
(2)当V B B =1V 时,因为60bBEQBB BQ =-=R U V I μ AV9mA 3 C CQ CC O BQ CQ =-===R I V u I I β 所以T 处于放大状态。
(3)当V BB =3V 时,因为160bB E QBB BQ =-=R U V I μ ABEC CQ O BQ CQ mA 8 U R I V u I I CC <-===β 所以T 处于饱和状态。
《 模 拟 电 子 技 术 》 练 习填 空1.半导体是一种导电能力介于 ________与 ________ 之间的物质 。
2.当外界温度、光照等发生变化时,半导体的______能力会发生很大变化。
3.在半导体中,参与导电的不仅有_________,而且还有_______,这是半导体区别导体导电的重要特征 。
4.N 型半导体主要靠_______导电,P 型半导体主要靠______导电 。
5.PN 结正向偏置是将P 区接电源的______极,N 区接电源的_____极 。
6.PN 结加正向电压时______,加反向电压时________,这种特性称为PN 结的______________________________。
7.整流二极管的最主要特性是__________,使用时应考虑的两个主要参数是__________和______________。
8.在常温下,硅二极管的死区电压约为______V ,导通后在较大电流下的正向压降约为________V ,锗二极管的死区电压约为_______V ,导通后在较大电流下的正向压降约为_______ V 。
9.当加在二极管两端的反向电压过高时,二极管会被 ________ 。
10.用指针式万用表的两表棒分别接触一个二极管的两端,当测得的电阻值较小时,黑表笔所接触的一端是二极管的________极 。
11.电路如图所示,试确定二极管是正偏还是反偏。
设二极管正偏时的正向压降为0.7V ,估 算 U A ~ U D 值 。
图 a :VD 1_______ 偏置 , U A =_____,U B =_______;图 b :VD 2________ 置 , U C =_____,U D =_______。
12.判断下图所示各电路中二极管是导通还是截止,并求出AB 两端电压U AB (设二极管均为理想二极管)图a :VD_______,U AB _______。
图b :VD_______,U AB _______。
图c :VD_______,U AB _______。
图d :VD 1_______,VD 2_______,U AB _______ 。
13.硅稳压管是工作在_________状态下的硅二极管,在实际工作中,为了保护稳压管,需在外电路串接 _________。
I4.晶体三极管(简称三极管或晶体管)是由两个PN 结构成的一种半导体器件,从结构上看可以分为_______和_________两大类型。
15.三极管具有电流放大作用的内部条件是 :(l )_____区很薄 ;(2)_______区的多数载流子的浓度较高 ;(3)_______结的面积较大 。
I6.三极管具有放大作用的外部条件是 :(l )_______结正向偏置 ;(2)________结反向偏置 。
17.三极管的工作有赖于两种载流子——自由电子和空穴,因此又称它为_______ 晶体三极管 。
18.PNP 型三极管处于放大状态时,三个电极中____ 极电位最高,____极电位最低 。
19.三极管的电流放大作用是指三极管的______电流约是_____电流的β倍,即利用_____电流,就可实现对_____电流的控制。
20.三极管正常放大时,发射结的导通压降变化不大,小功率硅管约为_____V ,锗管约为______ V 。
21.三极管在放大区的特征是当I B 固定时,I C 基本不变,体现了管子的______特性 。
22.三极管的输出特性曲线可分为三个区域。
当三极管工作在_______区时,关系式I C ≈βI B 才成 立;当三极管工作在______区时,I C ≈0;当三极管工作在_______区时U CE ≈0。
23.若某三极管的管压降U CE 保持不变,当测得I B =30μA 时,Ic =1.2mA ,则发射极电流I E =______ mA ;如果I B 增大到50μA 时,Ic 增加到2 m A ,则三极管的电流放大系数β=_______24.下图所示的各晶体管电极上的实测对地电压数据中,分析各管的情况。
图a 中管子工作在 区,图b 中管子工作在 区,图c 中管子工作在 区,图d 中管子工作在 区。
25.在共射、共集和共基三种基本放大电路组态中。
(可不限一种)(1)希望电压放大倍数大,可选用______________组态 。
(2)希望既能放大电压,又能放大电流应选用_________________组态。
(3)希望输出电压与输入电压同相,可选用______________组态。
(4)希望带负载能力强,应选用_________________组态。
(5)希望从信号源索取的电流小,应选用_______________组态。
26.多级放大器常用的级间耦合方式有___________、____________、和___________三种形式。
27.在多级放大电路中,后级的输人电阻是前级的___________,而前级的输出电阻则可视为后级的______________。
28.集成运算放大器(简称集成运放)是一种采用_________耦合方式的多级放大电路,一般由四部分组成,即__________、__________、___________和___________。
29.理想集成运放的开环差模电压放大倍数A ud =_________,差模输入电阻r id =________,差模输出电阻r od =_________30.集成运放的两个输入端分别为_______输入端和_______输入端,前者的极性与输出端________,后者的极性与输出端_________。
31.正弦波振荡电路的相位平衡条件是___________;幅值平衡条件是___________11.3V32.正弦波振荡器的幅值平衡条件,是指振荡器已进入稳态振荡而言的,欲使振荡器在接通电源后自行起振,或者说能够自励,起振时必须满足__________的条件。
32.正弦波振荡器只在一个频率下满足相位平衡条件,这个频率就是振荡频率f0,这就要求在AF环路中包含一个________网络。
33.正弦波振荡器一般是由____________、__________、___________和____________四部分所组成。
34.根据构成选频网络所采用的元件不同,正弦波振荡电路可分为____________、___________、。
35.直流稳压电源一般由____________ 、____________、____________ 和__________四部分组成。
36.稳压电路的任务是使输出直流电压在__________或___________时也能保持稳定。
37.用稳压管组成稳压电路,稳压管必须与负载电阻________ 。
38.限流电阻R在稳压电路中不仅有_________作用,而且还有__________作用。
39.稳压电源的主要技术指标包括_____________和_____________。
40.所谓滤波就是保留脉动直流电中的__________成分,尽可能滤除其中的__________成分。
41.采用电容滤波,电容必须与负载________;采用电感滤波,电感必须与负载___________。
42.杂质半导体有___________型和___________型之分。
43.二极管的类型按材料分有____________和___________两类。
44.稳压二极管主要工作在________区。
45.单相半波整流电路中,二极管承受的最大反向电压U RM__________,负载电压U O___________。
46.变压器反馈式的LC正弦波振荡器输出的正弦波频率为f0=_______________,桥式RC正弦波振荡器输出的正弦波频率为f0=_______________。
47.场效应管根据导电沟道不同有和两种。
48.三极管是利用输入______控制输出的________,是________控制型器件。
49.场效应管是利用_________来控制输出________,是________控制型器件。
50.场效应管的导电过程仅仅取决于______载流子的运动,故又称场效应管为_______晶体管。
51.场效应管按其结构的不同,可分为_____________和______________。
52.光电二极管是将能转变为的半导体器件,它工作在状态,当光照增大时反向电流。
53.发光二极管是将能转变为的半导体器件,它工作在状态。
54.某放大电路的开环放大倍数为100,引入反馈系数F=0.01的负反馈,则此负反馈的反馈深度为,闭环放大倍数为。
55.放大器的失真分为和,前者是由于引起,后者是由于引起。
判断下列说法是否正确,正确的在括号中画√,错误的画×。
1.利用微变等效电路,可以很方便地分析计算小信号输入时的静态工作点。
()2.三极管的输入电阻r be是一个动态电阻,故与静态工作点无关。
()3.在固定偏置共射极放大电路中,为得到较高的输入电阻,在R b固定不变的条件下,晶体管的β应该尽可能大些。
()4.在固定偏置共射极放大电路中,若晶体管β增大一倍,则电压放大倍数也将相应增大一倍。
()5.电压放大器的输出电阻越小,意味着放大器带负载的能力就越强。
()6.差动放大电路有四种接法,差模电压放大倍数仅取决于输出端接法,而与输入端接法无关()7.单端输入与双端输入的差模输入电阻相等。
()8.差模信号都是直流信号,共模信号都是交流信号。
()9.注意选择元件,使电路尽可能对称,可以减小差动放大电路的零点漂移。
()10.直接耦合放大电路只能放大直流信号,不能放大交流信号。
()11.单端输出与双端输出的差模输出电阻相等。
()12.一个理想的差动放大电路,只能放大差模信号,不能放大共模信号。
()13.由于接入负反馈,则反馈放大电路的A就一定是负值,接入正反馈后A一定是正值。
( )14.在负反馈放大电路中,放大器的放大倍数越大,闭环放大倍数就稳定。
( )15.在深度负反馈放大电路中,只有尽可能地增大开环放大倍数,才能有效地提高闭环放大倍数。
( )16.在深度负反馈的条件下,闭环放大倍数A uf≈1/F,它与反馈网络有关,而与放大器开环放大倍数无关,故可以省去放大通路,仅留下反馈网络,以获得稳定的放大倍数。
()17.三极管在发射极和集电极互换使用时,仍有较大的电流放大作用。
()18.结型场效应管都是耗尽型,而MOS场效应管都是增强型。
()19.场效应管的最大特点是输入电阻高。
()20.P型半导体是在本征半导体中掺入五价元素获得。
()21.滞回比较器的特点是当输入电压逐渐增大或逐渐减小时,两种情况下门限电压不相等。