农网改造升级工程档案资料范本表格
- 格式:doc
- 大小:420.50 KB
- 文档页数:34
XX电业局10千伏及以下农网工程档案资料序号工程资料资料明细表格模板分类号保管期限备注一建设管理资料1 开工计划文件8201 永久由发策部或农电部移交;按顺序排列装订成1卷。
2 初设批复文件3 初设代可研报告(含初设图)4 概算书5 施工合同(施工安全协议)(施工招标资料及中标通知书)8200 长期由农电部或基建部移交;按顺序排列装订成1卷。
6 设计合同(含设计委托书)7 监理或质监协议合同8 其他服务合同和协议9 设备订货合同10 设备中标通知书及技术协议11 林木砍伐许可证及草场、耕地占用补偿协议12 三个项目部建设组织机构及相关运管资料13 环评登记表、消防、红线图、土地使用证、房产证等二开工阶段资料1 开(停、复)工报告见附表8204 永久按顺序排列装订成1卷。
2 施工四措一案(包含复测分坑技术手册)3 施工安全、技术交底4 施工图纸会审纪要(含会议签到表)见附表三施工中技术资料1 线路复测记录报验申请表见附表8204 永久根据资料数量多少按顺序排列装订成1卷或多卷。
单条线路的各类检查记录按检查记录类别及施工工序进行排列。
2 路径复测记录表见附表3 拉线安装与基础安装检查记录申请表见附表4 拉线安装与基础安装检查记录见附表5 电杆组立与绝缘子安装检查记录申请表见附表6 电杆组立与绝缘子安装检查记录见附表7 导线架设检查记录报验表见附表8 导线连接检查记录见附表实验报告9 线路交叉检查记录见附表10 保护间隙安装检查记录见附表11 弧垂施工检查及评级记录见附表12 配电安装调试检查记录报验表见附表13 变压器安装检查记录见附表调试记录及实验报告14 断路器安装检查记录见附表调试记录及实验报告15 电容器安装检查记录见附表调试记录及实验报告16 隔离开关安装检查记录见附表调试记录及实验报告四材料开箱资料1 产品合格证(钢筋混凝土预制件出厂合格证)见附表8204 永久根据资料数量多少按顺序排列装订成1卷或多卷。
35kV农网升级改造工程文件资料检查表工程名称:检查时间:工程地址:年月日序号检查项目已编制并报审已编制未报审未编制备注一施工项目部应向监理项目部报送的文件资料项目管理部分1 施工项目部成立发文[SXMB1]及项目经理任命书2施工项目部管理人员资格报审[SXMB2](附主要施工管理人员资质证件)3 施工组织设计报审 [SXMB3](附《施工组织设计》)4强制性条文执行计划报审 [SXMB4](附强制性条文执行计划)5 管理制度报审 [SXMB5]6施工进度计划报审 [SXMB6](附施工进度计划横道图)7施工进度调整计划报审 [SXMB7](附施工进度调整计划横道图)施工进度计划有调整时8 施工月报[SXMB13]9 工程开工报审 [SXMB17] 附开工报告(含三措)10 单位(分部)工程开工报审 [SXMB18]11监理工程师通知回复单 [SXMB25](附整改情况报告)下达监理工程师通知时12 工程总结[SXMB26] 竣工后安全管理部分1安全文明施工实施细则报审[SAQB2](附安全文明施工实施细则)2 施工应急预案报审[SAQB3](参照国家电网基建[2011]1573号文件要求报)3 安全文明施工报审[SAQB4]4 主要施工机械/工器具/安全用具报审[SAQB5]5大中型施工机械进/出场申报表[SAQB6](附大型机械合格证件)质量管理部分1 工程创优施工实施细则报审[SZLB1] 创优工程报2质量通病防治措施报审 [SZLB2](附质量通病防治措施)3施工质量检验及评定范围划分报审[SZLB3](附施工质量检验评定范围划分表)4 工程控制网测量报审[SZLB4]5主要测量计量器具/试验设备检验报审[SZLB6](附测量计量器具和试验设备检定合格证件)6试验(检测)单位资质报审[SZLB7](附资质等级、计量检定证明及试验人员的资格证书复印件)7 主要材料及构配件供货商资质报审[SZLB9]8工程材料/构配件/设备进场报审 [SZLB10](附出厂质量证明文件)9主要设备开箱报审 [SZLB12](附设备开箱明细表)10 “设备开箱检验记录表” [SZLB13]11 工程材料/构配件/设备缺陷通知单 [SZLB15]12 设备(材料、构配件)缺陷处理报验[SZLB16]13特殊工种/特殊作业人员报审 [SZLB17](附特殊工种人员资质证件)14试品/试件试验报验报告[SZLB18] (附沙、石、水泥、钢材、导线压接头、瓷具、金具、绝缘油、SF6等复试报告单)15强制性条文执行记录报审[SZLB23](附输变电工程施工强制性条文执行记录表)16检验批质量报验申请(土建)[SZLB33](附检验批施工质量验收记录表)17分项工程质量报验申请[SZLB34](附分项工程质量检验评定表)18分部工程质量报验申请[SZLB35](附分部工程质量检验评定表)19单位工程质量报审[SZLB36](附单位工程质量检验评定表)20调试报告报审[SZLB37](附保护调试报告、设备交接试验报告、主接地网和避雷针接地电阻测试报告)21工程质量中间验收申请[SZLB39](附工程质量专检报告)22工程初检申请[SZLB40](附工程质量专检报告)监理项目部初验合格后,施工项目部写出“竣工报告申请”报监理项目部造价管理部分1 工程预付款报审 [SZJB2](附施工合同)2工程进度款报审 [SZJB3](附施工工程完成情况月报)3工程变更单 [SZJB4(附变更建议或变更方案、变更预算书)]4 工程竣工结算审核表[SZJB8 附竣工结算书技术管理部分1 一般施工方案((措施、调试)报审 [SJSB3]2 特殊施工技术方案((措施)报审 [SJSB4]3 工程变更执行报验单[SJSB9]二监理项目部向业主项目部报审的文件资料1 设计技术交底及图纸会审会议纪要2监理规划及报审[JXMB2]、[JXMB3]3 监理实施细则及报审[JXMB2]、[JZLB2]4 安全监理工作方案[JAQB2]5 旁站监理方案及报审[JXMB2]、[JZLB3]6 监理项目部总监任命书及监理人员资质证书7 见证取样送检人员备案书及原材料复检记录8 监理工作联系单[XMB5]9 监理工程师通知及回复单[JXMB6]、[SXMB25]10 会议纪要[JXMB](工程协调会议纪要)11质量/安全活动记录[JXMB12](监理人员内部分工、交底、培训记录)12 工程质量中间验收申请表[JZLB11]13 工程竣工预验收申请表[JZLB12]14 工程施工质量评估报告[JZLB15]15 工程质量通病防治工作评估报告[JZLB16]16 监理工作总结[JXMB18]17 工程进度一级网络计划报审[JXMB7]18 质量监理巡视情况周报[JZLB4]检查人:。
10kV及以下电网建设与改造工程档案资料编制说明为加强10kV及以下工程档案资料管理,规范资料,按照集团公司要求,结合目前10kV及以下工程管理实际,我们组织人员编制了工程档案资料范本,现就有关编制予以说明:一、工程档案必须具备的17种资料1、工程项目批复文件:指市公司对县公司工程项目的批复文件,在单项工程档案中均应留存。
2、工程设计说明书:工程设计要应用集团公司10kV及以下配电网工程典型设计。
设计单位需对工程中每个工程项目的设计依据、规模、建设方案、气象条件、机电安装、电气设备选型等进行说明,为设备材料招标提出技术要求。
设计书要附工程施工图、预算书。
2.1图纸使用集团公司图纸模板(CAD版),每个项目要有平面走径图(10kV以馈路,0.4kV以行政村),当有多个施工段时,要有子项目图(10kV以工程施工段,0.4kV以台区为绘制单位)。
图纸使用A3或A4纸打印,横向排列。
2.2当一个单项工程在一页图纸中无法完全清晰显示时,可对图纸进行拆分,但需注明图纸之间的关系。
2.3绘制图纸使用模板中的标准图例对设计线路的杆型、档距和主要设备进行标注。
2.4由市公司负责设计的普通图纸,由省设计公司或榆林设计公司技术指导并把关。
10kV及以下的电缆、电缆分支箱、箱变、开闭所、环网柜、钢管杆等重点单项工程由省地电设计公司或榆林设计公司负责设计。
2.5每张图纸中应做简要说明,内容包括线路长度,导线型号,砼杆数量及型号,主要设备型号、数量等。
2.6低压线路图纸包含户表工程中下户线、计量箱及表计分布图的设计。
应简要说明下户线型号、长度。
2.7图纸须注明设计图。
2.8预算书按《20kV及以下配电网工程建设预算编制规定》编制,使用集团公司统一预算软件。
3、工程施工中标通知书:由招标公司通过招标或竞争性谈判的方式,对选定具有施工资质的单位下达的中标通知,在单项工程档案中均应留存。
4、工程施工合同:建设单位与施工中标单位签订《工程施工合同》。
新疆电力公司10千伏及以下农网工程档案资料模板备注:1. 配网工程资料乡镇为单位组卷;2. 初设、概算、施工图纸必须盖设计室图章;3. 竣工图必须加盖竣工图章,并签名;4. 所有移交资料必须签字、盖章完整,不得涂改、留空;5. 工程项目中不发生项目不用填写;6. 各阶段影像资料按顺序归档。
附表目录配网工程开工报告 (6)配网施工图会审记录 (7)工程复工申请表 (8)工作联系单 (9)会议记录 (10)签到表 (11)文件收发记录 (11)会议记录问题执行反馈表 (12)线路复测记录报验申请表 (13)拉线安装与基础安装检查记录报验申请表 (15)拉线安装与基础安装检查记录 (16)电杆组立与绝缘子安装检查记录报验申请表 (17)电杆组立与绝缘子安装检查记录 (18)导线架设安装检查记录报验申请表 (19)导线连接检查记录 (20)保护间隙安装检查记录 (22)配变安装检查记录报验申请表 (24)断路器安装检查调试记录 (26)电容器安装检查记录 (27)跌落式保险、隔离开关安装检查记录 (28)工程质量自查自检整改记录 (29)工程竣工验收申请 (30)配网工程竣工报告 (31)工程缺陷整改通知单 (35)设计变更通知单和经济技术签证单 (36)****配网改造工程量汇总表 (37)废旧物资回收清册 (39)物资设备材料清册 (40)工程开工报审表工程名称:编号:SXMX17注本表一式份,由施工项目部填报,业主项目部、监理项目部各一份,施工项目部份。
配网工程开工报告2012年******10/0.4千伏配网建设工程“四措一案”编制:职务:项目总工审核:职务:项目经理批准:职务:副总经理监理审核:职务:项目总监二〇一二年四月目录一、目录 (1)二、编制说明 (2)三、施工方案 (3)四、施工组织措施 (9)五、施工技术措施 (12)六、施工安全措施 (14)七、环境保护措施 (18)八、应急预案 (20)九、物体打击伤害事故应急预案 (23)编制依据1.《国家电网公司电力建设工程施工技术管理导则》2.《国家电网公司工程建设质量管理规定》3.《国家电网公司输变电工程施工工艺示范手册》4.《建设工程施工现场供用电安全规范》征求意见版5.《电力建设工程施工技术管理制度》及国家有关规程、规范、技术标准及有关施工工艺导则施工方案一、工程概况*******二、工程地点:****三、计划开工时间:2012年03月21日计划完工时间:2012年06月20日四、主要工作流程:10/0.4千伏配网建设,进行线路复测分坑—编制工程专项前期资料—接收物资—设备材料等运输到位—电杆运输、防腐制作—土方开挖—铁件组装、立杆、土方回填夯实、制作调整拉线、编制施工杆号—新建及拆换线路—放、紧线、调整弧垂等—核对10/0.4、0.22千伏线路相序、火零线—调试、安装10千伏断路器、跌落式熔断器、避雷器等设备、接地安装—调试、安装10/0.4千伏配变、0.4千伏综合配电箱—接地电阻测量—自检、消缺、完工—同步具备档案资料。
海南省 2020 年 4 类重点对象农村危房改造任务分配表序号市县名称1海口市2三亚市3儋州市4文昌市5琼海市6万宁市7五指山市8东方市9昌江县10临高县11屯昌县12白沙县13定安县14澄迈县15乐东县16陵水县17保亭县18琼中县19洋浦合计任务数其中 : 建档立卡备注未脱贫户数59000782327700000025015068071147711003901201121110042464农村危房改造农户档案目录序号资料名称1农户申请书2申请人基本信息表3农户申请审批表4危房改造对象认定表5身份证、家庭户口薄及 4 类重点对象证件复印件6任务分配结果在村(居)委会、镇政府公示资料及照片7建设规划许可证复印件或相关备案资料8施工人员信息表9建筑工匠培训证明材料10工程质量安全巡查记录表11危房改造前、中、后三张照片12海南省农村危房改造进度确认表13农户个人“一卡通”账号复印件及补助资金发放证明材料14建房备案书15农村危房改造竣工验收表16改造任务完成情况在村(居)委会、镇政府公示资料及照片17施工协议(或承诺书)各市县可根据实际情况增加相关内容海南省农村危房改造申请人基本信息表填表日期:年月日户主姓名性别身份证号码联系电话户主相片住址镇村(居)委会村建档立卡贫困户□低保户□对象类别贫困残疾人家庭□农村分散供养特困人员□姓名年龄与户主身份证号码工作单位及关系职业家庭主要成员情况村(居)委会(公章)核实意见时间:年月日镇政府(公章)审核意见时间:年月日填写说明: 1. 申请对象要按要求认真、如实填写。
填写必须字迹工整,内容齐全,严禁漏项,严禁涂改,并使用纯黑或碳素墨水书写。
2. 村(居)委会、镇政府调查核实后签署意见并加盖公章。
海南省农村危房改造农户申请审批表填表日期:年月日户主姓名危房等级C级□ D 级□改造方式原址(拆除)重建□异地重建□修缮加固□改造(新建)结构类型框架□砖混□砖木□木结构□改造(新建)占地面积楼层22面积( m)( m)补助标准(元)经村民民主评议会议讨论,于年月日至月日在申请人所在村(居)民委员会公示,公示后无异议,建议列入危房改造补助对村委会受理意见象,我们将督促其按质按时完成改造任务。
附件1:农牧区配网建设与改造工程管理归档资料目录农牧区配网建设与改造工程竣工归档资料目录青海省电力公司农牧区10千伏及以下配电网建设与改造工程开工报告包单位存三份。
青海省电力公司农牧区10千伏及以下配电网建设与改造工程开工报审表本表一式六份,由承包单位填报,建设管理单位、监理单位、项目部各一份,承包单位存三份。
青海省电力公司农牧区10千伏及以下配电网建设与改造“三措”及施工方案审批表青海省电力公司农牧区10千伏及以下配电网建设与改造特殊工种(工作)人员报审表本表一式五份,由施工单位填报,项目部,监理单位各一份,施工单位存三份。
青海省电力公司农牧区10千伏及以下配电网建设与改造现场检查整改通知单青海省电力公司农牧区10千伏及以下配电网建设与改造整改报验单本表一式三人份,由承包单位填报,项目部、监理单位,承包单位各存一份。
青海省电力公司农牧区10千伏及以下配电网建设与改造工程初步竣工验收申请表本表一式六份,由承包单位填报,建设管理单位、监理单位、项目部各一份,承包单位存三份。
青海省电力公司农牧区10千伏及以下配电网建设与改造工程竣工报告青海省电力公司农牧区10千伏及以下配电网建设与改造工程竣工报验表本表一式五份,由承包单位填报,项目部、监理单位各一份、承包单位存三份。
青海省电力公司农牧区10千伏及以下配电网建设与改造工程联系单本表一式六份,由承包单位填报,项目部、设计单位、监理单位各一份,承包单位存三份。
青海省电力公司农牧区10千伏及以下配电网建设与改造工程施工验收(初/复验)本表一式六份,由项目部填报,建设管理单位、监理单位、运行单位、项目部各一份,承包单位二份。
青海省电力公司农牧区10千伏及以下配电网建设与改造工程投运移交单建设单位:项目部:运行单位:(盖章)本表一式三份,由项目部填报,建设单位、项目部、运行单位。
青海省电力公司农牧区10千伏及以下配电网建设与改造应急预案报审查本表一式六份,由承包单位填报,项目建设管理单位、项目部、监理单位、承包单位各有一份。
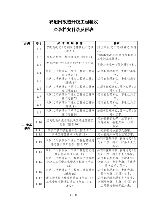
农配网改造升级工程验收必录档案目录及附表注:标“*”的项目若无则可不归档附表1 农配网批次工程项目总体情况汇总表5 / 87附表2 农配网工程单项工程项目清单(工程编号:xxxxxxx-x)6 / 87台区;3)“改造”配变包括:新购变压器改造台区、利旧变压器改造台区7 / 87附表3怀化电业局(X X县局、公司)农配网改造升级工程目标责任书考核方:(县局、公司名称)责任方:(专业所、专业班组名称)根据《怀化电业局XX县局(公司)农配网改造升级工程施工任务书》(编号:)的要求,为了明确目标,落实责任,确保农配网改造升级各项单项工程施工任务全面完成,特签订本目标责任书。
一、责任目标内容1、按期完成(县局、公司名称)下达的农配网改造升级单项工程项目内容及投资规模;2、及时办理单项工程开竣工报告,按时移交单项工程竣工资料;3、严格按照省公司下达的设计批复编制的施工图进行施工,工程变更必须按照有关要求严格履行审批手续后方可实施。
3、工程质量符合国家、国网公司、省公司规程规范要求,单项工程验收一次性合格率不低于80%。
4、健全各种各种制度和措施,搞好现场安全文明施工和安全生产,不发生行为性严重违章,不发生重伤以上人身事故和重大设备损坏事故。
6、严禁施工班组和农网改造管理人员对村民索拿卡要或接受村里的吃请、红包礼金、土特产等行为;严禁利用农网改造进行乱收费、乱摊派;严禁在农网改造中要求村里提供免费劳力和食宿。
二、责任期限年月日至年月日。
三、考核管理按(县局、公司XX管理考核办法)进行考核。
四、附则本责任书一式两份,双方各执一份,经双方签名后生效。
考核方:责任方:考核方代表:责任方代表:签字日期:年月日附表4 农网10千伏及以下批次工程开工报审表工程名称: 设计批复文号:工程编号:本表一式份,由县供电企业填报,电业局建设管理部门、项目监理部各一份,县供电企业存份。
附表5 工程开工报告附表6 农网10千伏及以下单项工程开工报审表工程名称: 工程编号:项目设计批复文号:批次工程编号:本表一式份,由施工班组或供电所填报,县电力局、项目监理部各一份,承包单位存份。
附件1:农网改造升级10kV及以下工程综合性文件材料归档范围序号分类资料目录资料提供部门保管单位备注1 工程依据性省发改委批复文件1、《福建省农网改造升级规划(总规)》发展部省公司2、《福建省农网改造升级规划(总规)》年修订稿发展部省公司3、省公司下达的投资(调整)计划及项目明细表发展部省公司依据性文件1、《县农网改造升级规划》地市局、县公司2、《县农网改造升级规划》年修订稿地市局、县公司3.(地)市局下达的投资(调整)计划及项目明细表地市局4.《农网改造升级可行性研究报告》县公司每年一套5.《农网改造升级初步设计报告》县公司每年一套6.县公司下达的投资(调整)计划及项目明细表县公司2 招投标过程及合同管理招标文件物资、监理、设计、施工招标委托函、公告、招标文件发售登记表、招标文件、最高控制价、中标单位的投标文件、评标报告(评标纪律、签到表、评标委员会名单、专家抽取)、定标会议记录表、中标通知书非招标签报、采购方案、谈判文件、开标会议签到表、投标文件投递登记表、投标文件、谈判前后报价表、谈判报告、采购通知书招投标中心组织招标单位县公司合同物资合同及技术规范书物资管理部门委托书农网工程设计委托书、农网工程施工委托书、农网工程监理委托书配网管理部门3 工程管理性有关文件国网级以上1、【发改办能源〔2010〕2520】国家发展改革委办公厅关于印发《农村电网改造升级项目管理办法》的通知省公司,地市局、可保管在文书档案2、国家电网农〔2010〕1303号】关于转发国家能源局《农村电网改造升级技术原则》的通知中,列表注明文书档案号。
3、【国家电网科〔2010〕857号】关于印发《农网建设与改造技术导则》等标准的通知4、【国家电网农〔2009〕454号】关于印发农网完善工程相关管理办法的通知5、【农安〔2010〕50号】关于印发《农村配网工程施工作业典型安全措施》的通知6、【招标二〔2010〕168号】关于加强农网升级改造工程招标采购管理工作的通知7、【国家电网基建〔2010〕1613号】关于推广应用国家电网公司农网10kV及以下工程通用设计的通知8、【农安〔2010〕55号】1关于加强农网工程安全质量管理工作的意见9、农技〔2011〕40号关于印发《农网改造升级 10kV及以下工程项目文件材料归档目录》的通知省公司1、【闽电农〔2010〕1219号】关于成立福建省电力有限公司农网改造升级工程领导小组及办事机构的通知各单位可保管在文书档案中,列表注明文书档案号2、【闽电农农改〔2011〕1号】关于印发《福建省电力有限公司农村电网改造升级工程管理办法》的通知3、闽电发展规〔2010〕155号关于印发《福建省农村配电网规划设计导则(试行)》的通知闽电发展规〔2010〕155号4、【闽电发展规〔2010〕167号】关于印发《配电网防洪涝与地质灾害的差异化规划设计措施(试行)》的通知3 工程管理性有关文件省公司5、闽电财农改〔2011〕4号关于印发《福建省电力有限公司农村电网改造升级项目资金管理办法》的通知各单位可保管在文书档案中,列表注明文书档案号6、闽电营销〔2010〕1096号7关于印发《福建省电力有限公司农网配电设施改造技术规范(试行)》的通知7、闽电监察农改〔2011〕2号关于开展农网改造升级工程督察工作的通知8、物资〔2011〕3号关于加强新一轮农村电网改造升级项目招标、物资供应管理的通知9、【闽电新闻农改〔2011〕3号】关于开展“新一轮农村电网改造升级工程”主题传播活动的通知10、闽电安监农改〔2011〕6号关于印发《福建省电力有限公司农网改造安全监督办法》的通知11、闽电营销农改〔2011〕5号关于印发《福建省电力有限公司农网改造升级配网工程管理办法》的通知12、闽电审农改2011〕7号关于印发《福建省电力有限公司农网改造升级工程审计工作方案》的通知13、营配〔2011〕5号关于抓紧做好新一轮农网改造升级配网项目工作的通知14、营配〔2011〕27号关于下发《农村配电网改造升级工程管理督查工作方案》的通知市电业局、县公司1、市、县政府成立农网改造升级领导小组各单位可保管在文书档案中,列表注明文书档案号2、市电业局、县公司农网改造升级领导小组3、市电业局、县公司农网改造升级督查组、《督查方案》和《检查大纲》4、市电业局、县公司《10kV及以下农配网项目生产全过程管理实施办法》、《农配网工程质量检验和验收管理办法》、《农配网工程档案管理制度》、《农网改造作业信息网上公布制度》。
(电力行业)新疆电力公司千伏及以下农网工程档案资料模板新疆电力公司10千伏及以下农网工程档案资料模板备注:1.配网工程资料乡镇为单位组卷;2.初设、概算、施工图纸必须盖设计室图章;3.竣工图必须加盖竣工图章,并签名;4.所有移交资料必须签字、盖章完整,不得涂改、留空;5.工程项目中不发生项目不用填写;6.各阶段影像资料按顺序归档。
附表目录配网工程开工报告 (6)配网施工图会审记录 (7)工程复工申请表8工作联系单9会议记录10签到表11文件收发记录11会议记录问题执行反馈表12线路复测记录报验申请表 (13)拉线安装与基础安装检查记录报验申请表15拉线安装与基础安装检查记录16电杆组立与绝缘子安装检查记录报验申请表17电杆组立与绝缘子安装检查记录18导线架设安装检查记录报验申请表19导线连接检查记录20保护间隙安装检查记录22配变安装检查记录报验申请表24断路器安装检查调试记录26电容器安装检查记录27跌落式保险、隔离开关安装检查记录28工程质量自查自检整改记录29工程竣工验收申请30配网工程竣工报告31工程缺陷整改通知单35设计变更通知单和经济技术签证单36****配网改造工程量汇总表37废旧物资回收清册39物资设备材料清册40工程开工报审表工程名称:编号:SXMX17注本表一式份,由施工项目部填报,业主项目部、监理项目部各一份,施工项目部份。
配网工程开工报告2012年******10/0.4千伏配网建设工程“四措一案”编制:职务:项目总工审核:职务:项目经理批准:职务:副总经理监理审核:职务:项目总监二〇一二年四月目录一、目录 (1)二、编制说明 (2)三、施工方案 (3)四、施工组织措施 (9)五、施工技术措施 (12)六、施工安全措施 (14)七、环境保护措施 (18)八、应急预案 (20)九、物体打击伤害事故应急预案 (23)编制依据1.《国家电网公司电力建设工程施工技术管理导则》2.《国家电网公司工程建设质量管理规定》3.《国家电网公司输变电工程施工工艺示范手册》4.《建设工程施工现场供用电安全规范》征求意见版5.《电力建设工程施工技术管理制度》及国家有关规程、规范、技术标准及有关施工工艺导则施工方案一、工程概况*******二、工程地点:****三、计划开工时间:2012年03月21日计划完工时间:2012年06月20日四、主要工作流程:10/0.4千伏配网建设,进行线路复测分坑—编制工程专项前期资料—接收物资—设备材料等运输到位—电杆运输、防腐制作—土方开挖—铁件组装、立杆、土方回填夯实、制作调整拉线、编制施工杆号—新建及拆换线路—放、紧线、调整弧垂等—核对10/0.4、0.22千伏线路相序、火零线—调试、安装10千伏断路器、跌落式熔断器、避雷器等设备、接地安装—调试、安装10/0.4千伏配变、0.4千伏综合配电箱—接地电阻测量—自检、消缺、完工—同步具备档案资料。
附件2:农网改造升级10kV及以下单项工程文件材料归档范围及参考表格序号资料目录表格编号提供部门依据文件备注1 立项资料项目技术方案说明A1 各供电所闽电营销农改[2011]5号第七条第三点也称“农网建设与改造方案”工程项目立项申请单或立项审查会议纪要A2配网管理部门闽电营销农改[2011]5号第七条第三点立项审查会议纪要只需注明文书档案号立项批文发展策划部闽电总规[2010]108号第5.5.2条只需注明文书档案号初设图及概算设计单位闽电营销农改[2011]5号第七条第二点初设审图纪要或会审单A3农改管理部门闽电营销农改[2011]5号第七条第二点其它立项相关资料农改管理部门闽电营销规〔2010〕172号第十四条包括政府相关文件、会议纪要等资料2 设计资料勘测设计合同及会签单农改管理部门闽电营销规〔2010〕172号施工图及相关设计资料、预算书设计单位闽电营销农改[2011]5号第二十三条第一点施工图会审单B1农改管理部门闽电营销农改[2011]5号第二十三条第一点竣工草图及移交单B2配电管理部门闽电总规[2010]108号A1:项目技术方案说明书竣工图B3 设计单位闽电营销农改[2011]5号第二十四条第二点其它设计相关资料包括工程设计(变更))等资料3 施工及监理资料停电申请与批复配电管理部门闽电总规[2010]108号从调度MIS系统取工程施工、监理合同及会签单农改管理部门闽电总规[2010]108号规划走廊、建设、破路、水利、绿化、煤气等审批资料及地下管配网管理部门闽电总规[2010]108根据工程实际工程开工报审表C1业主项目经理/监理单位闽电总规[2010]108号第5.8.1条路径复测报审C2 施工单位闽电总规[2010]108号普通基础分坑及检查记录C3 施工单位闽电总规[2010]108号施工组织设计报审表C4 施工单位闽电总规[2010]108号第5.8.1条内含施工组织设计方案施工管理人员资质报审表C5 施工单位农安〔2010〕55号工程现场交底记录C6工程管理部门闽电总规[2010]108号第5.8.1条施工“三措一案”报审表C7业主项目经理/监理单位闽电营销农改[2011]5号第三十七条工程安全文明施工实施报审表C8 施工单位闽电营销农改[2011]5号第三十七条主要施工机械/工器具/安全用具报审表C9 施工单位闽电营销农改〔2011〕5号第三十七条根据工程实际工程材料/构配件/设备进场报审表C10 施工单位基建质量[2007]11号主要设备开箱申请单C11 施工单位基建质量[2007]11号主要测量、计量器具检验报审表C12 施工单位农安〔2010〕55号特殊工种/特殊工作人员报审表C13 施工单位农安〔2010〕55号施工进度计划报审表C14施工单位/监理单位国家电网办[2010]250号文第二十一条施工质量验收及评定项目划分报审表C15施工单位/监理单位国家电网办[2010]250号文第二十一条分项工程质量报验申请单C16施工单位/监理单位国家电网办[2010]250号文第二十一条分部工程质量报验申请单C17施工单位/监理单位国家电网办[2010]250号文第二十一条单位工程质量报审表C18施工单位/监理单位国家电网办[2010]250号文第二十一条隐蔽工程签证C19业主项目经理/监理单位闽电营销农改[2011]5号第六十五条根据工程复杂情况选择运输签证(人力、汽车、船舶)C20业主项目经理/监理单位闽电总规[2010]108地形签证C21 业主项目经理/监理单位闽电总规[2010]108电缆线路的台账属性C22 施工单位闽电总规[2010]108线路部分交叉跨越签证C23 施工单位闽电总规[2010]108线路部分接地装置施工检查记录C24 施工单位闽电总规[2010]108号线路部分导线展放施工检查记录C25 施工单位闽电总规[2010]108号紧线施工检查记录C26 施工单位闽电总规[2010]108号试验(检测)单位资质报审表C27 施工单位闽电总规[2010]108土建部分(可选)工程试(检)验项目表C28 施工单位闽电总规[2010]108土建部分(可选)工程延期签证C29 施工单位闽电总规[2010]108(可选)工程安装调试报告C30 施工单位闽电总规[2010]108号第5.8.1条开关柜、变压器、电缆、接地装置、避雷器等“三级”自检报验申请表C31 施工单位闽电总规[2010]108号每个转序都有工程中间验收报告书(杆塔)C32业主项目经理闽电营销农改[2011]5号第六十七条立完杆架线前应组织一次验收工程中间验收报告书(铁塔)C32业主项目经理闽电营销农改[2011]5号第六十七条土建基础转立塔前、立塔转架线前应组织验收工程缺陷整改通知单C33业主项目经理闽电营销农改[2011]5号第五十六条可选设计变更申请单C34业主项目经理/施工单位闽电营销农改[2011]5可选设计变更通知单C35业主项目经理闽电营销农改[2011]5可选工程设计变更目录C36业主项目经理/设计单位闽电总规[2010]108号可选(涉及变更项目多时采用此项)建设场地征用费签证表或协议C37 施工单位闽电总规[2010]108号林木砍伐及青苗赔偿费用签证或协议C38 施工单位闽电总规[2010]108号工程竣工报验单C39 施工单位闽电营销农改[2011]5号第六十六条监理机构,监理总工程师、监理人员任职及资格证C40 监理单位闽电总规[2010]108号监理报告C41 监理单位闽电营销农改[2011]5号第39页第十二点监理日志C42 监理单位闽电总规[2010]108号监理工作联系单,C43 监理单位闽电总规[2010]108号监理工程师通知单C44 监理单位闽电总规[2010]108号开(停、复、返)工审批C45 监理单位闽电总规[2010]108号配网工程旁站监理记录表C46 监理单位闽电营销农改[2011]5号第39页第十二点工程协调会议记录C47 监理单位闽电总规[2010]108号施工安全检查记录监理单位闽电总规[2010]108号其它施工、监理相关资料4 物资资料主要设备的出厂合格证书及说明书业主项目经理/物资部门闽电总规[2010]108号第5.8.1条导线、电缆、开关(柜)、杆塔(钢管塔)、变压器(箱变)、光缆、FTU、柱上开关、刀闸、跌生产领料单及退料单(新料、旧料)D1业主项目经理/施工单位闽电营销农改[2011]5号领料单及新料退料单从ERP内打印,旧料退料单见格式废旧物资技术鉴定单D2业主项目经理闽电营销农改[2011]5号第三十五条第三点固定资产转移、报废单业主项目经理/维护班闽电营销农改[2011]5号第三十五条第三点ERP标准格式打印留用备品备件物资清单D3业主项目经理/维护班闽电营销农改[2011]5号第三十五条第三点拆旧物资计划及实际移交清单D4业主项目经理/施工单位闽电营销农改[2011]5号第三十五条第三点物资到货抽测及调试报告D5 物资部门闽电营销农改[2011]5号第三十四条电缆、变压器等其它物资相关资料(可选)5 验收及决算资料调度范围命名表调度所闽电总规[2010]108号工程结算书E1 施工单位闽电营销农改[2011]5号第六十九条工程竣工验收报告书E2、E3工程管理部门闽电营销农改[2011]5号第六十七条第一点含杆塔明细等工程量的确认单工程结算审核意见书E4结算审计单位闽电总规[2010]108号第5.5.6条工程勘测设计费结算表E5工程管理部门闽电财规〔2010〕165号工程监理费结算及审核表E6、E7工程管理部门闽电财规〔2010〕165号工程项目偏差分析表E8工程管理部门闽电营销农改[2011]5号第39页第15点工程完工形成资产报告单(新增资产转资单)业主项目经理闽电营销农改[2011]5号第六十八条ERP标准格式打印财务决算相关资料闽电总规[2010]108号第5.5.6条(可选)说明:以下表格为综合相关电业局农配改工程档案管理的一些好的做法,主要是为了各电业局和县公司相关管理人员在整理档案过程中作参考。
农网改造升级工程档案资料范本山西省电力公司二O一一年五月关于成立****工程施工项目部的通知各有关单位、部门:为确保****工程顺利完成,根据《国家电网公司工程施工项目部标准化工作手册》有关规定,成立****工程施工项目部,履行项目管理职责。
其人员组成如下:项目经理:项目安全员:项目质检员: 项目技术员: 项目造价员: 材料员:综合管理员: 特此通知施工单位(章)***/年 ***月***注:工程开工前由施工单位下发通知、本项目部不设置的岗位可不填写。
特种作业人员登记台帐填写人:填表日期:填写、使用说明:1、工程开工前由施工单位填写本表。
2、施工项目部应对留存的复印件进行确认,并注明原件存放处。
3、特种作业是指电工作业、焊接与热切割作业、企业内机动车辆作业、高处作业、爆破作业、起重机械作业等,特种作业人员必须经过有关政府主管部门培训取证。
4、有效期:填写下一次应复审的年、月、日。
强制性条文实施计划报审表工程名称:编号:致监理项目部:我方已根据施工合同的有关规定完成了工程项目的强制性条文实施计划编制,并经我单位主管领导批准,请予以审查。
附:强制性条文实施计划施工项目部(章):项目经理:__________________日期:监理项目部审查意见:监理项目部(章):\ 总监理工程师:____________________ \ 专业监理工程师:__________________ \ 日期:/本表一式二份,工程开工前由施工单位项目部填报,建设单位、监理项目部各一份,施工项目部存一份。
填写、使用说明1、强制性条文实施计划应由施工项目部组织编制,施工单位管理部门审核,施工单位分管领导批准。
文件的审批程序应符合施工单位的体系文件规定,文件封面的落款为施工单位名称,并加盖施工单位章。
2、监理项目部应从文件的内容是否完整等方面进行审查,提出意见。
\3、建设单位备案。
4、样本:xxX程施工强制性条文实施计划**施工单位(章)****年**月**日/ xxX 程'、施工强制性条文实施计划审批页批准:______________ _____ 年—月—日审核:______________ _____ 年—月—日编写:______________ _____ 年—月—日为贯彻落实国家电网科〔2009〕642号关于《输变电工程建设标准强制性条文实施管理规程》通知的要求,强化电力建设贯彻执行国家质量安全法律法规和强制性技术标准力度,确保电力建设工程质量安全,编制强制性条文实施计划应包括如下部分:1、工程概况2、编制目的3、编制依据4、强条实施组织机构5、强制性条文实施措施主要施工机械/工器具/安全用具报审表工程名称:编号:填写、使用说明1、施工项目部在进行开工准备时,或拟补充进场主要施工机械、工器具、安全用具时,应将机械、工器具、安全用具的清单及检验、试验报告、安全准用证等报监理项目部查验。
目录1.关于成立工程施工项目部的通知2.施工项目部管理人员资格报审表3.特种专业人员登记台帐4.施工人员体检证明5.强制性条文实施计划报审表6.主要施工机械/工器具/安全用具报审表7.工程项目交底纲要8.技术交底记录9.安全施工措施交底记录10.工程复测报审表11.路径复测记录表12.施工进度计划报审表13.施工进度调整计划报审表14.变更工期报审表15.项目管理实施规划报审表16.施工单位安全资质审查报审表17.安全考试登记台帐18.安全协议范本19.施工三措审批表20.安全隐患整改通知单21.工程开工报告22.工程预付款报审表23.乙供设备材料需求计划报审表24.大中型施工机械进场/出场申报表25.主要材料及构配件供货商资质报审表26.工程材料/构配件/设备进场报审表27.材料试验委托单28.产品检验记录29.主要设备(材料/构配件)开箱申请表30.设备材料开箱检查记录31.工程材料/构配件/设备缺陷通知单32.设备(材料/构配件)缺陷处理报审表33.试品/试件试验报告报验表34.通用报审表35.特殊(专项)施工技术方案(措施)报审表36.停电申请记录37.工程复工申请表38.工作联系单39.施工日志40.施工月报41.单位工程质量评级统计表42.混凝土电杆基坑检查及评级记录43.混凝土电杆组立检查及评级记录44.自立式钢管杆组立检查及评级记录45.导、地线展放施工检查及评级记录表46.导地线直线液压管施工检查评级记录47.导地线耐张液压管施工检查评级记录48.导地线紧线施工检查及评级记录49.导线附件安装施工检查及评级记录50.对地、障碍物风偏距离检查及评级记录51.交叉跨越检查及评级记录52.接地装置施工检查及评级记录53.工程主要实物量登记表54.监理文件报审表55.工程监理规划56.监理工作联系单57.监理工程师通知单58.监理工程师通知回复单59.会议纪要60.隐蔽工程检查记录61.工程暂停令62.工程变更单63.旁站监理记录表64.工程安全/质量事故报告表65.工程安全/质量事故处理方案报审表66.工程安全/质量事故处理结果报验表67.资金使用计划报审表68.工程进度款报审表69.监理工作日记70.监理月报71.工程质量中间验收申请表72.工程竣工预验收申请表73.监理单位汇报内容格式模板74.工程验评记录统计报审表75.竣工结算工程量确认书76.竣工结算工程量汇总表77.竣工结算工程量变化对比分析表78.工程竣工结算报审表79.工程监理初验报告80.工程监理工程总结81.工程竣工报告82.工程移交签证表83.设备移交清单84.技术资料移交清单85.专用工器具移交表关于成立****工程施工项目部的通知各有关单位、部门:为确保****工程的顺利完成,根据《国家电网公司工程施工项目部标准化工作手册》有关规定,成立****工程施工项目部,履行项目管理职责。
档案编号:镇(乡)危改字[ 年度] 号会东县农村危房改造农户信息档案(样本)档案内容:表1:农村危房改造农户申请书表2:农村危房改造住房情况调查登记表表3:农村房屋安全鉴定报告表4:农村危房改造资助住房审批意见表表5:农村危房改造农户纸质档案表表6:农村危房改造最低建设要求验收表其他:家庭成员身份证复印件或户口簿复印件、农村低保证件复印件、残疾证复印件等有关证明材料和其他材料。
会东县城乡规划建设和住房保障局制印填表说明1.本档案保证一户一档,一式二份,一份存乡(镇)政府,一份按需存县政府主管部门。
2.贫困户类型分为五保户、低保户、贫困残疾人家庭、其它贫困户、一般贫困户。
3.是否边境一线统一为否。
4.房屋损坏情况说明:将房屋损坏的部位、损坏程度进行简要说明。
5.改造原因填写C级危房(局部危险)或D级危房(整栋危险)或其它原因。
6.改造方式按修缮加固、原址翻建、异地非集中新建、异地相对集中新建等方式。
7.建设方式分自建或统建。
8.改造面积原则上户均控制在60平方米以内,可根据家庭人数适当调整,但3人以上农户(含3人)的人均建筑面积不得超过18平方米。
9.列入年度计划: xx年度。
10.档案编号由各乡镇自行编号,统一为:xx乡镇危改字[xx年度]xx 号、例:鲹鱼河镇危改字[2015]01号。
11.家庭成员身份证复印件或户口簿复印件、农村低保证件复印件、残疾证复印件等有关证明材料统一附在本档案内。
12.纸质档案内容与网上录入情况务必保持一致。
13.填表时注意表后的注明。
14.其他未尽事项,按国家有关规定执行。
2表1:农村危房改造农户申请书申请人(签章):年月日注:危房改造申请书应包括的内容:家庭成员基本情况、贫困情况、住房危险程度、房屋损坏情况、申请补助金额、是否接受过其他渠道的建房补助资金等情况的说明,申请书需本人签字并加按手印。
3表2:农村危房改造住房情况调查登记表4表3:农村房屋安全鉴定报告5改造建议栏填写D级危房为拆除重建,C级为加固维修或其他意见。
农网改造升级工程档案资料范本山西省电力公司二○一一年五月关于成立****工程施工项目部的通知各有关单位、部门:为确保****工程顺利完成,根据《国家电网公司工程施工项目部标准化工作手册》有关规定,成立****工程施工项目部,履行项目管理职责。
其人员组成如下:项目经理:项目安全员:项目质检员:项目技术员:项目造价员:材料员:综合管理员:特此通知施工单位(章)***年***月***日注:工程开工前由施工单位下发通知、本项目部不设置的岗位可不填写。
特种作业人员登记台帐填写人:填表日期:填写、使用说明:1、工程开工前由施工单位填写本表。
2、施工项目部应对留存的复印件进行确认,并注明原件存放处。
3、特种作业是指电工作业、焊接与热切割作业、企业内机动车辆作业、高处作业、爆破作业、起重机械作业等,特种作业人员必须经过有关政府主管部门培训取证。
4、有效期:填写下一次应复审的年、月、日。
强制性条文实施计划报审表工程名称:编号:本表一式三份,工程开工前由施工单位项目部填报,建设单位、监理项目部各一份,施工项目部存一份。
填写、使用说明1、强制性条文实施计划应由施工项目部组织编制,施工单位管理部门审核,施工单位分管领导批准。
文件的审批程序应符合施工单位的体系文件规定,文件封面的落款为施工单位名称,并加盖施工单位章。
2、监理项目部应从文件的内容是否完整等方面进行审查,提出意见。
3、建设单位备案。
4、样本:××工程施工强制性条文实施计划**施工单位(章)****年**月**日××工程施工强制性条文实施计划审批页批准:年月日审核:年月日编写:年月日为贯彻落实国家电网科〔2009〕642 号关于《输变电工程建设标准强制性条文实施管理规程》通知的要求,强化电力建设贯彻执行国家质量安全法律法规和强制性技术标准力度,确保电力建设工程质量安全,编制强制性条文实施计划应包括如下部分:1、工程概况2、编制目的3、编制依据4、强条实施组织机构5、强制性条文实施措施主要施工机械/工器具/安全用具报审表本表一式三份,由施工项目部填报,建设单位、监理项目部各一份,施工项目部留存一份。
填写、使用说明1、施工项目部在进行开工准备时,或拟补充进场主要施工机械、工器具、安全用具时,应将机械、工器具、安全用具的清单及检验、试验报告、安全准用证等报监理项目部查验。
2、施工项目部应对其报审的复印件进行确认,并注明原件存放处。
3、监理项目部审查要点:(1)主要施工机械设备/工器具/安全用具的数量、规格、型号是否满足项目管理实施规划(施工组织设计)及本阶段工程施工需要;(2)机械设备定检报告是否合格,起重机械的安全准用证是否符合要求;(3)安全用具的试验报告是否合格。
工程项目交底记录注:本表为工程开工前施工管理单位对施工项目部的交底,亦可作为施工组织交底;同时还应附上签到表。
技术交底记录注:1、本表适用于技术、质量等交底,主要交底内容栏体现具体的交底内容,必要时增加附件。
2、本表由交底人填写。
3、本表涉及被交底单位各留存一份。
安全施工措施交底记录注:本表为工程开工前建设单位对施工单位的交底,工程现场复杂时应附简图,并附参加交底人员签到表。
路径复测记录表年月现场监理:施工负责人:质检员:检查人:施工进度计划报审表工程名称:编号:本表一式三份,由施工项目部填报,建设单位、监理项目部各一份,施工项目部留存一份。
施工进度调整计划报审表工程名称:编号:本表一式三份,工程复查后由施工项目部填报,建设单位、监理项目部各一份,施工项目部留存一份。
安全考试登记台帐填表人:时间:年月日注:施工单位安全资质审查合格后,由建设单位或安监部门组织对施工队人员进行考试。
试卷应附后。
项目管理实施规划报审表工程名称:编号:本表一式三份,由施工项目部填报,建设单位、监理项目部各一份,施工项目部存一份。
填写、使用说明1、项目管理实施规划(施工组织设计)应由施工项目部组织编制,施工单位技术管理部门审核,施工单位总工批准。
文件的编审批程序应符合施工单位的体系文件规定,文件封面的落款为施工单位名称,并加盖施工单位章。
2、监理项目部应从文件的内容是否完整,施工总进度计划是否满足合同工期,是否能够保证施工的连续性、紧凑性、均衡性;总体施工方案在技术上是否可行,经济上是否合理,施工工艺是否先进,能否满足施工总进度计划要求,安全文明施工、环保措施是否得当;施工现场平面布置是否合理,是否符合工程安全文明施工总体策划,是否与施工总进度计划相适应、是否考虑了施工机具、材料、设备之间在空间和时间上的协调;资源供应计划是否与施工总进度计划和施工方案相一致等方面进行审查,提出监理意见。
安全协议按《山西省电力公司新一轮农村电网改造升级工程施工安全管理办法》的有关要求执行。
施工三措审批表按各分公司印发的相关文件执行。
工作票及危险因素控制卡按省公司有关规定和文件执行。
设备试验报告按省公司相关专业规定执行。
施工人员三不伤害保证书单位名称:姓名:安全员:时间:年月日三不伤害措施执行情况检查表工程名称:编号:工程开工报告文档来源为:从网络收集整理.word版本可编辑.欢迎下载支持.产品检验记录施工项目部名称:编号:注:本表一式三份,由施工项目部填报,建设单位、监理项目部各一份,施工项目部留存一份。
20文档收集于互联网,如有不妥请联系删除.设备材料开箱检查记录路工程)等主要设备材料的到场验收。
开箱负责人由工程总监担任。
2.本表一式三份,由开箱负责人填报,建设单位、监理项目部各一份,施工项目部留存一份。
工程材料/构配件/设备缺陷通知单工程名称:编号:本表一式四份,由施工项目部填报,建设单位、监理项目部、材料/构配件/设备供货单位各一份,施工项目部留存一份。
填写、使用说明1、本表适用于工程的材料、构配件、设备的质量通用报审(下同)。
使用时,表头不做修改,填写内容中将材料/构配件/设备任选一,其他删除不写。
2、施工项目部应在主要材料或构配件、设备进场后,将有关质量证明文件报监理项目部审查。
在附件中应详列资料的名称。
3、主要材料、构配件、设备的范围以设计文件中的相关使用说明为准。
4、对材料、构配件、设备的描述应说明材料的名称、型号或规格、产地(生产厂家)、批号等唯一性标识要素。
5、质量证明文件一般包括产品出厂合格证、检验、试验报告等。
6、监理项目部除进行文件审查外,还应对实物质量进行验收。
7、对于有复试要求的材料或构配件,施工项目部应在材料或构配件进场时,将有关质量证明文件报项目监理部审查合格后,按有关规定,在现场经监理工程师见证,进行取样送试,并在试验合格后将试验报告报监理项目部查验。
8、监理项目部审查或验收不合格,应要求施工项目部立即将不合格产品清理出工地现场。
9、监理项目部意见填写要点:a)试验结果是否合格或满足规范或设计要求;b)试验报告版面质量是否符合归档要求。
特殊(专项)施工技术方案(措施)报审表工程名称:编号:本表一式三份,由施工项目部填报,建设单位、监理项目部、施工项目部各留存一份。
填写、使用说明1、此表用于非常规施工方案的报审。
主要包括:(1)特殊跨越,按《电力建设安全工作规程》(DL5009.2-2004)第12.2.1条款执行;(2)恶劣的地形环境组立铁塔专项施工方案,如直升机组立等;(3)大跨越基础、组塔、张力架线专项施工方案。
2、特殊(专项)施工方案应由施工项目部项目总工负责编制,施工单位相关管理部门审核,施工单位总工(副总工)批准,并附安全验算结果。
3、监理项目部审查要点参照一般施工方案的“专业监理工程师审查要点”。
工程名称:年月日一、当日生产工作情况二、安全文明及环境控制情况三、工程质量情况四、人员工作情况五、施工机械使用情况六、材料使用情况七、大事记八、其他情况说明:工程名称:时间:施工单位:一、本月进度情况:二、下月进度计划:三、本月重点工作情况四、本月待协调事项五、上月待协调事项落实情况六、工程影像资料数码照片资料建档说明1、数码相机应正确设置时间,拍摄时应启用“日期时间显示”功能;照片保存为JEPG 格式,分辨率为1200×1600像素,单张照片大小不宜超过1M 。
2、现场实物照片在拍摄主体右下角应设置标示牌(采用非反光材料制作,底色为白色),标示牌约占照片整体画面面积的1/16-1/9,标示牌应包含工程名称、施工部位、拍摄时间等要素,样式如上图。
3、施工项目部负责采集反映施工过程中质量控制主要活动、关键环节、隐蔽工程状况,以及施工工艺亮点的数码照片。
单位工程质量评级统计表交叉跨越检查及评级记录现场监理:施工负责人:质检员:检查人:接地装置施工检查及评级记录现场监理:施工负责人:质检员:检查人:工程移交签证表编号:设备移交清单编号:技术资料移交清单编号:工程竣工报告。