ZZXB201811电气安装与维修样题
- 格式:doc
- 大小:3.14 MB
- 文档页数:15
工程电气安装考试题及答案一、单项选择题(每题1分,共10分)1. 电气安装中,下列哪项不是必须遵守的安全操作规程?A. 断电操作B. 佩戴安全帽C. 使用未经检验的工具D. 遵守现场安全规定2. 电气安装中,电缆敷设的正确顺序是什么?A. 先敷设低压电缆,后敷设高压电缆B. 先敷设高压电缆,后敷设低压电缆C. 同时敷设高压和低压电缆D. 根据现场情况随意敷设3. 在电气安装工程中,以下哪种设备不需要定期进行绝缘电阻测试?A. 电动机B. 变压器C. 断路器D. 照明灯具4. 电气安装完成后,需要进行哪些测试以确保安全?A. 只有绝缘电阻测试B. 只有接地电阻测试C. 绝缘电阻测试和接地电阻测试D. 绝缘电阻测试、接地电阻测试和负载测试5. 电气安装中,对于接地线的连接方式,以下哪种说法是正确的?A. 可以采用焊接或螺栓连接B. 只能采用焊接方式C. 只能采用螺栓连接D. 焊接和螺栓连接都不可以6. 在电气安装中,对于电缆的敷设,以下哪种敷设方式是不允许的?A. 直埋敷设B. 管内敷设C. 架空敷设D. 悬挂在易燃物品上方7. 电气安装工程中,对于电气设备的接地,以下哪种做法是正确的?A. 所有电气设备必须单独接地B. 可以将多个电气设备连接在一起接地C. 只有大型电气设备需要接地D. 小型电气设备不需要接地8. 在电气安装工程中,对于电缆的敷设深度,以下哪种说法是正确的?A. 电缆敷设深度没有具体要求B. 电缆敷设深度应根据电缆类型和环境条件确定C. 电缆敷设深度应统一为1米D. 电缆敷设深度应根据电缆的截面积确定9. 电气安装中,对于电缆的连接,以下哪种做法是允许的?A. 使用绝缘胶布直接缠绕连接B. 使用接线端子进行连接C. 直接将电缆裸露部分拧在一起D. 使用非标准接线盒进行连接10. 在电气安装工程中,对于电气设备的防护等级,以下哪种说法是正确的?A. 防护等级越高,设备越不安全B. 防护等级与设备安全无关C. 防护等级越高,设备越安全D. 防护等级只与设备的防水性能有关答案:1. C2. B3. D4. C5. A6. D7. B8. B9. B 10. C二、多项选择题(每题2分,共10分)11. 电气安装中,以下哪些因素会影响电缆的敷设质量?A. 电缆类型B. 敷设环境C. 敷设方法D. 敷设人员的技能12. 在电气安装工程中,哪些设备需要进行定期的维护和检查?A. 电动机B. 变压器C. 断路器D. 照明灯具13. 电气安装中,哪些情况下需要立即停止工作并采取相应措施?A. 发现设备异常B. 遇到紧急情况C. 接到上级指令D. 遇到恶劣天气14. 在电气安装工程中,哪些措施可以提高电气设备的安全性?A. 定期进行设备检查B. 使用合格的电气设备C. 严格遵守操作规程D. 加强现场安全管理15. 电气安装中,对于电缆的敷设,以下哪些做法是正确的?A. 避免电缆过度弯曲B. 确保电缆敷设平整C. 避免电缆敷设在潮湿环境中D. 确保电缆敷设有足够的安全距离答案:11. ABCD 12. ABCD 13. ABCD 14. ABCD 15. ABCD三、判断题(每题1分,共10分)16. 电气安装中,所有电气设备都必须接地。
特种设备作业人员(起重机械电气安装维修)考试卷总共84题共100分一、判断题(共10题,共10分)基础与专业知识1. 行程限位开关应能安全可靠地停止机构的运动,但机构可向相反的方向运动。
()2. 钳形电流表是在不切断电路的情况下测量电流。
()3. 采用有线遥控装置时,地面控制装置的不带电金属外壳和起重机结构之间必须连接专用接地线。
()4. 轨道式起重机的供电电缆卷筒应具有张紧装置,以防止电缆被搅乱或落于轨道上,电缆收放速度应与起重机运行速度同步。
()5. 我国生产的新系列电动机,有YZR和YZ系列三相异步电动机,YZ为绕线式转子电动机,YZR为鼠笼式转子电动机。
()6. 满载运行时,电动机端的电压损失不得超过额定电压的15%。
()7•起重机应有指示总电源分合状况的信号,必要时还应设置故障信号或报警信号。
()8. 司机室位于大车滑线端时,通向司机室的梯子和起台与滑线间应设置安全防护板。
()9. 阻抗越小,则阻碍交流电的能力越小()。
10. 线圈中无论通入什么电流,都会引起自感应。
()二、判断题(共17题,共17分)安全使用操作知识1. 导线两端应有与原理图一致的永久性标志和供连接用的电线接头。
()2. 工作时要穿着合体的工作服,裤腿和袖口要扎紧。
()3. 在吊篮里作业时,应事先对吊篮拉绳进行检查;作业人员应系好安全带,将其控挂在上方拉绳上,并有专人监护。
()4. 起重机电气火灾多发生在司机室内、小车拖缆线、控制屏等处,扑救时要用1211、干粉或二氧化碳等不导电灭火器材,并保持一定的距离。
5. 安全保护线路的检查与调整,用手扳动各机构限位开关及所有安全开关,观察动作是否灵活,是否能切断电源起到保护作用,如有故障应找出原因并予以消除。
()6. 电缆接线头与弯夹之间要保持一定的距离,使电缆处于松弛状态。
()7. 由交流电网整流供电的起重电磁铁,其外壳与起重机之间必须有可靠的电气联接。
()8. 起重机的不同机构的导线,穿管时应分开。
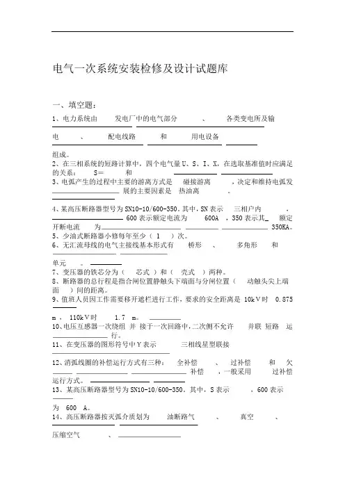
电气一次系统安装检修及设计试题库一、填空题:1、电力系统由发电厂中的电气部分、各类变电所及输电、配电线路和用电设备组成。
2、在三相系统的短路计算中,四个电气量U、S、I、X,在选取基准值时应满足的关系: S=和3、电弧产生的过程中主要的游离方式是碰接游离,决定和维持电弧发展的主要因素是热油离。
4、某高压断路器型号为SN10-10/600-350。
其中,SN表示三相户内,600表示额定电流为 600A ,350表示其_ 额定开断电流为350KA。
5、少油式断路器小修每年至少( 1 )次。
6、无汇流母线的电气主接线基本形式有桥形、多角形和单元。
7、变压器的铁芯分为(芯式)和(壳式)两种。
8、断路器的总行程是指合闸位置静触头下端面与分闸位置(动触头尖上端面)间的距离。
9、值班人员因工作需要移开遮栏进行工作,要求的安全距离是 10kV时 0.875m , 110kV时 1.7 m。
10、电压互感器一次绕组并接于一次回路中,二次侧不允许并联短路运行。
11、在变压器的图形符号中Y表示三相线星型联接12、消弧线圈的补偿运行方式有三种:全补偿、过补偿和欠补偿,一般采用过补偿运行方式。
13、某高压断路器型号为SN10-10/600-350。
其中,S表示,600表示为 600 A。
14、高压断路器按灭弧介质划为油断路气、真空、压缩空气、SF 6 等类型。
15、电气设备选择的一般原则是:按正常工作条件选择,按短路状态校验。
16、母线起汇集分配和传送的作用,因为电源支路将电能送至母线引出线从母线得到电能。
17、消弧线圈的补偿运行方式有三种:、和,一般采用运行方式。
在三相系统的短路计算中,四个电气量U、S、I、X,在选取基准值时应满足、18的关系:和19、电抗器的作用是:限制短路电流。
避雷器的作用是:过电保护。
20、电压互感器一次绕组接于一次回路中,二次侧不允许运行。
21、无汇流母线的电气主接线基本形式有、和。
22、最常见的母线布置方式有水平和垂直。
电气控制线路安装与检修单选题100道及答案1. 电气控制线路中,常用的低压电器不包括()。
A. 接触器B. 继电器C. 变压器D. 熔断器2. 接触器的主要作用是()。
A. 短路保护B. 过载保护C. 控制电路通断D. 漏电保护3. 热继电器主要用于()保护。
A. 短路B. 过载C. 欠压D. 失压4. 熔断器在电路中的作用是()。
A. 控制电流大小B. 稳定电压C. 短路保护D. 隔离电源5. 按钮开关在电气控制线路中属于()。
A. 主令电器B. 执行电器C. 保护电器D. 控制电器6. 电气原理图中,各电器的触头位置都按()时的状态画出。
A. 通电B. 未通电C. 故障D. 维修7. 三相异步电动机的正反转控制线路中,需要用到()个接触器。
A. 1B. 2C. 3D. 48. 实现多地控制时,启动按钮应()连接。
A. 串联B. 并联C. 混联D. 以上都不对9. 电气控制线路中,自锁环节的作用是()。
A. 实现电动机的连续运行B. 实现电动机的正反转C. 实现电动机的多地控制D. 实现电动机的过载保护10. 在电动机的连续运行控制线路中,停止按钮应()在控制电路中。
A. 串联B. 并联C. 混联D. 以上都不对11. 时间继电器的作用是()。
A. 延时通断电路B. 瞬时通断电路C. 控制电流大小D. 稳定电压12. 电气控制线路中,互锁环节的作用是()。
A. 防止两个接触器同时得电B. 实现电动机的正反转C. 实现电动机的多地控制D. 实现电动机的过载保护13. 三相异步电动机的启动方式不包括()。
A. 直接启动B. 降压启动C. 变频启动D. 升压启动14. 星三角降压启动适用于()电动机。
A. 小容量B. 中容量C. 大容量D. 任何容量15. 电气控制线路的安装应遵循()的原则。
A. 先接线后调试B. 先调试后接线C. 边接线边调试D. 以上都不对16. 电气控制线路检修的常用方法不包括()。
电梯电气安装维修作业练习题库总电梯机械安装维修作业练习题库一、安全知识案例题1、电梯维修工小林在未将电梯处于检修状态的情况下修理电梯,A、电梯在维修中严禁载客B、不应短接门电锁起动电梯D、修理电梯时,应将电梯处于检修状态2、电梯维修工小高修理完电梯在检查工具包时,A、小高不应把三角钥匙交给无上岗资格3、电梯维修工叶某,单独前去某大楼修理电梯,A、维修电梯应当二或二人以上B、不在平层位置严禁打开轿门和厅门C、被关轿厢时,应打救援电话叫人前来救援4、某厂一车间三楼电梯厅门被撞损坏,下班后,A、厅门前的障碍物不符合要求,不起作用C、维修工拆除厅门前应有告示D、应留下一名电梯维修工在厅门处看护5,某单位设备科龚某为节约保养费,将本厂一台。
A、不能把电梯业务交给无资质的私人保养B、保养电梯应两人或西人以上D、在轿顶作业,应把检修开关放到检修6、某电梯厂电梯安装工小李在安装电梯时,私自B、行灯电压应≤36V D、行灯应有可靠的绝缘灯罩7、某电梯厂李、陈、柯三人在更换曳引钢丝绳时A、把轿箱吊起c、超速保护失效D、应8、某电梯厂王某、张某校验一台电梯控制屏A、维修电梯时没有穿B、带电作业时没人监护C、触电后没有在现场进行抢救9、某电梯厂维修工王某和杨某,A、在轿顶检修时严禁开快车B、检修时未把轿顶安全10、某电梯厂严某一人前去住宅楼修理电梯A、违反使用三角钥匙B、应该二人或二人以11、某电梯服务部电梯维修工潘某接到电梯A、故障未排除的电梯B、不能短接闩锁电路12、某电梯维修公司接到用户急修电话,便派小陶和小陈前去修理,A、登上轿顶前应13、某纺织厂车间一客货两用电梯发生故障A、无电梯上岗资格人员不能动用电梯安全装置B、电梯安全窗开关不能短接C、轿厢内不准装载超长物件14、某工程大楼施工需把3米A、无电梯上岗B、电梯安全窗C、轿箱内不装超长15、某运输公司一名勤杂工乘电梯被关在一楼,A、冯某无上岗资格证C、冯某应该把轿顶16、电梯调试工金某在调试电梯时为使电梯在调试中不开门,A、任何时候不能强行合上17、电梯调试工老张和徒弟小林正在慢车调试电梯,A、电梯失控时不D、电梯失控时应身18、电梯维保工小钱在某宾馆电梯机房清洗曳引绳,A、不能用短接线短接按钮开关B、应用刷子清洗钢丝绳D、维保电梯应二人或二人以上19、电梯维修工蔡、单、霍三人调试二台并联梯A、井道有人作业时,B、上轿项前没有20、电梯维修工小吴和小林在修理某住宅楼电梯时,A、进入井道施工B、井道内不能上下单选题21 、电梯运行中无法用正常控制方式使电梯停下运行称为电梯运行A 、失控22 、采用多门滑车组时,钢丝绳的穿绕方法,对起吊的()有很大影响A 、安全和就位23 、当电梯出现故障,乘客提出乘坐要求时:B 、必须停止载客24 、吊运物体时,为保证吊运过程中物体的稳定性,应使C 、吊钩吊点与被吊物重心在25 、吊装曳引机时应使机座处于()位置,平稳起吊,B 、水平26 、关于提升轿厢更换钢丝绳的安全操作,下列说法哪个正确B 、用手动导链将轿厢提升到高出需要的位置后及时将安全钳提起,然后松导链使其动作,此时还应及时用短钢丝绳穿过轿厢上梁与机房固定形成二次保护后开始工作27 、滑轮组吊装,当设备提升到最高点时,定滑车与动滑车间的距离D 、1200 mm 28 、流动式起重机在输电线路电压为1 一35KV 的高压线下或两侧作业时, C 、329 、由于吊索与手拉葫芦吊钩接合处都有一定的交角,当钢丝绳子受C 、绳索脱出吊钩30 、单门定滑轮绳索一端的拉力与被吊重物的重力是B 、拉力大于重力31 、定滑轮能改变力的方向,()省力。
《电气安装与维修》技能大赛理论考核样题一、判断题(将判断结果填入括号中,正确的填“√”,错误的填“×”,每题1分。
)( )1.习惯上规定正电荷的方向为电流的正方向。
( )2. 交流电的有效值不随时间而改变。
( )3. 用无功功率反映纯电感电路中电能和磁场能转换的规模。
( )4. 三相四线制的电压为380/220V,它表示线电压为380V相电压为220V。
( )5. 漏电保护器故障后应及时更换,并由专业人员修理。
( )6. 重复接地点越多,触电危害严重程度越轻,否则反之。
( )7. 低压电器分为控制电路和开关电路两大类。
( )8. 转换开关的前面最好加装刀开关和熔断器。
( )9. 电力电缆主要由缆芯导体终端接头和中间接头组成。
( )10. 当电动机容量较小时可利用全压启动。
( )11. 正常情况下全站停电操作事应先拉合出线开关后拉开电容器开关。
( )12. 一般照明灯应采用不超过110V的对地电压。
( )13. 感应系电能表主要由驱动元件、转动元件、计度器组成。
( )14. 分析和计算复杂电路的依据是欧姆定律和基尔霍夫定理。
( )15. 线圈中互感电动势的大小正比于通过它的电流的变化率。
( )16. 交流电压表测得的数值是220V是指交流电的最大值是220V。
( )17. 在纯电感电路中,只存在电能和磁场能之间的相互转换。
( )18. 三相电动势达到最大值的先后次序成为相序。
( )19. 触电伤害方式分为电击和电伤两大类。
( )20. 安全用电的方针是安全第一,预防为主。
( )21. 照明及其他单相用电负载要均匀分布在三相电源线上。
( )22. 重复接地对于保护接零的有效性,具有重要意义。
( )23. 带电灭火时应先断电后灭火。
( )24. 刀开关单独使用时可以用于控制大容量线路。
( )25. 电动机空载转速一般略高于额定转速,过载时转速略低于额定转速。
( )26. 电动系仪表中游丝的作用是只产生反作用力矩。
1. 在电气设备安装中,下列哪种材料最适合用于绝缘?A. 铜B. 铝C. 橡胶D. 钢2. 安装电气设备时,接地电阻的标准值是多少?A. 小于4欧姆B. 小于10欧姆C. 小于20欧姆D. 小于30欧姆3. 下列哪项不是电气设备维护的常规检查内容?A. 检查电线是否老化B. 检查设备是否有异响C. 检查设备是否有异味D. 检查设备是否有美观问题4. 电气设备在运行中突然停止,最可能的原因是?A. 电源故障B. 设备过热C. 设备内部短路D. 以上都是5. 在进行电气设备维护时,应首先采取的安全措施是?A. 切断电源B. 穿戴防护服C. 使用绝缘工具D. 通知其他人员6. 电气设备的定期维护周期通常是多久?A. 每天B. 每周C. 每月D. 每年7. 下列哪种情况会导致电气设备过载?A. 电压过高B. 电流过大C. 频率不稳定D. 环境温度过低8. 电气设备安装时,电缆的弯曲半径不应小于其直径的多少倍?A. 5倍B. 10倍C. 15倍D. 20倍9. 在进行电气设备维护时,下列哪种工具是必须的?A. 螺丝刀B. 绝缘手套C. 锤子D. 钳子10. 电气设备安装完成后,应进行哪种测试以确保安全?A. 压力测试B. 绝缘测试C. 温度测试D. 振动测试11. 电气设备维护中,发现设备外壳带电,应如何处理?A. 立即断电B. 用湿布擦拭C. 用干布擦拭D. 继续使用12. 电气设备安装时,下列哪种情况会导致接地不良?A. 接地线过长B. 接地线过短C. 接地线断裂D. 接地线过粗13. 电气设备维护中,发现设备内部有异物,应如何处理?A. 立即清理B. 继续使用C. 用水冲洗D. 用火烤干14. 电气设备安装时,下列哪种情况会导致设备短路?A. 电压过低B. 电流过小C. 电线接触不良D. 电线接触良好15. 电气设备维护中,发现设备温度异常,应如何处理?A. 立即断电B. 继续使用C. 用水冷却D. 用风扇吹16. 电气设备安装时,下列哪种情况会导致设备过热?A. 电压过低B. 电流过小C. 环境温度过高D. 环境温度过低17. 电气设备维护中,发现设备有异响,应如何处理?A. 立即断电B. 继续使用C. 用水冲洗D. 用火烤干18. 电气设备安装时,下列哪种情况会导致设备漏电?A. 电压过低B. 电流过小C. 电线绝缘破损D. 电线绝缘良好19. 电气设备维护中,发现设备有异味,应如何处理?A. 立即断电B. 继续使用C. 用水冲洗D. 用火烤干20. 电气设备安装时,下列哪种情况会导致设备损坏?A. 电压过低B. 电流过小C. 环境温度过高D. 环境温度过低21. 电气设备维护中,发现设备有异物,应如何处理?A. 立即清理B. 继续使用C. 用水冲洗D. 用火烤干22. 电气设备安装时,下列哪种情况会导致设备短路?A. 电压过低B. 电流过小C. 电线接触不良D. 电线接触良好23. 电气设备维护中,发现设备温度异常,应如何处理?A. 立即断电B. 继续使用C. 用水冷却D. 用风扇吹24. 电气设备安装时,下列哪种情况会导致设备过热?A. 电压过低B. 电流过小C. 环境温度过高D. 环境温度过低25. 电气设备维护中,发现设备有异响,应如何处理?A. 立即断电B. 继续使用C. 用水冲洗D. 用火烤干26. 电气设备安装时,下列哪种情况会导致设备漏电?A. 电压过低B. 电流过小C. 电线绝缘破损D. 电线绝缘良好27. 电气设备维护中,发现设备有异味,应如何处理?A. 立即断电B. 继续使用C. 用水冲洗D. 用火烤干28. 电气设备安装时,下列哪种情况会导致设备损坏?A. 电压过低B. 电流过小C. 环境温度过高D. 环境温度过低29. 电气设备维护中,发现设备有异物,应如何处理?A. 立即清理B. 继续使用C. 用水冲洗D. 用火烤干30. 电气设备安装时,下列哪种情况会导致设备短路?A. 电压过低B. 电流过小C. 电线接触不良D. 电线接触良好31. 电气设备维护中,发现设备温度异常,应如何处理?A. 立即断电B. 继续使用C. 用水冷却D. 用风扇吹32. 电气设备安装时,下列哪种情况会导致设备过热?A. 电压过低B. 电流过小C. 环境温度过高D. 环境温度过低33. 电气设备维护中,发现设备有异响,应如何处理?A. 立即断电B. 继续使用C. 用水冲洗D. 用火烤干34. 电气设备安装时,下列哪种情况会导致设备漏电?A. 电压过低B. 电流过小C. 电线绝缘破损D. 电线绝缘良好35. 电气设备维护中,发现设备有异味,应如何处理?A. 立即断电B. 继续使用C. 用水冲洗D. 用火烤干36. 电气设备安装时,下列哪种情况会导致设备损坏?A. 电压过低B. 电流过小C. 环境温度过高D. 环境温度过低37. 电气设备维护中,发现设备有异物,应如何处理?A. 立即清理B. 继续使用C. 用水冲洗D. 用火烤干38. 电气设备安装时,下列哪种情况会导致设备短路?A. 电压过低B. 电流过小C. 电线接触不良D. 电线接触良好39. 电气设备维护中,发现设备温度异常,应如何处理?A. 立即断电B. 继续使用C. 用水冷却D. 用风扇吹40. 电气设备安装时,下列哪种情况会导致设备过热?A. 电压过低B. 电流过小C. 环境温度过高D. 环境温度过低41. 电气设备维护中,发现设备有异响,应如何处理?A. 立即断电B. 继续使用C. 用水冲洗D. 用火烤干42. 电气设备安装时,下列哪种情况会导致设备漏电?A. 电压过低B. 电流过小C. 电线绝缘破损D. 电线绝缘良好43. 电气设备维护中,发现设备有异味,应如何处理?A. 立即断电B. 继续使用C. 用水冲洗D. 用火烤干44. 电气设备安装时,下列哪种情况会导致设备损坏?A. 电压过低B. 电流过小C. 环境温度过高D. 环境温度过低45. 电气设备维护中,发现设备有异物,应如何处理?A. 立即清理B. 继续使用C. 用水冲洗D. 用火烤干46. 电气设备安装时,下列哪种情况会导致设备短路?A. 电压过低B. 电流过小C. 电线接触不良D. 电线接触良好47. 电气设备维护中,发现设备温度异常,应如何处理?A. 立即断电B. 继续使用C. 用水冷却D. 用风扇吹48. 电气设备安装时,下列哪种情况会导致设备过热?A. 电压过低B. 电流过小C. 环境温度过高D. 环境温度过低49. 电气设备维护中,发现设备有异响,应如何处理?A. 立即断电B. 继续使用C. 用水冲洗D. 用火烤干50. 电气设备安装时,下列哪种情况会导致设备漏电?A. 电压过低B. 电流过小C. 电线绝缘破损D. 电线绝缘良好51. 电气设备维护中,发现设备有异味,应如何处理?A. 立即断电B. 继续使用C. 用水冲洗D. 用火烤干52. 电气设备安装时,下列哪种情况会导致设备损坏?A. 电压过低B. 电流过小C. 环境温度过高D. 环境温度过低53. 电气设备维护中,发现设备有异物,应如何处理?A. 立即清理B. 继续使用C. 用水冲洗D. 用火烤干54. 电气设备安装时,下列哪种情况会导致设备短路?A. 电压过低B. 电流过小C. 电线接触不良D. 电线接触良好55. 电气设备维护中,发现设备温度异常,应如何处理?A. 立即断电B. 继续使用C. 用水冷却D. 用风扇吹答案1. C2. A3. D4. D5. A6. C7. B8. B9. B10. B11. A12. C13. A14. C15. A16. C17. A18. C19. A20. C21. A22. C23. A24. C25. A26. C27. A28. C29. A30. C31. A32. C33. A34. C35. A36. C37. A38. C39. A40. C41. A42. C43. A44. C45. A46. C47. A48. C49. A50. C51. A52. C53. A54. C55. A。
2018年全国职业院校技能大赛赛项申报书赛项名称:电气安装与维修赛项类别:常规赛项■行业特色赛项□赛项组别:中职组■高职组□涉及的专业大类/类:加工制造类方案设计专家组组长:手机号码:3方案申报单位(盖章):全国机械职业教育教学指导委员会方案申报负责人:方案申报单位联络人:联络人手机号码:电子邮箱:通讯地址:邮政编码:申报日期:2017 年8 月18 日2018年全国职业院校技能大赛中职组电气安装与维修竞赛项目方案一、赛项名称(一)赛项名称电气安装与维修(三)赛项归属产业类型加工制造类(四)赛项归属专业大类加工制造类 电气运行与控制 053000电气技术应用 053100机电技术应用051300机电设备安装与维修 051600机电产品检测技术应用 052300电气化铁道供电 080500 船舶电气技术 081400 农村电气技术 012800 供用电技术 031800水电厂机电设备安装与运行 031000水泵站机电设备安装与运行 031100风电场机电设备运行与维护 031300楼宇智能化设备安装与运行 040700 矿山机电 021400电子技术应用 091300二、赛项申报专家组 三、赛项目的本赛项的内容包括智能数据采集与显示及通讯单元,现代动力控制 线路,照明控制线路,室内通信、闭路电视、互联网电路等信号线路的规范安装及维修。
还有 PLC 、变频器、触摸屏、传感器等现代智能电气 器件的规范安装使用和参数设置,交直流电机、步进电动机、伺服电动 机的安装规范与参数设置,常用电气控制线路真实故障的排除等核心知 识和技能。
通过本赛项的竞赛活动,达到以下目的:1. 通过赛项的展示功能,吸引社会对职业教育的关注,提高广大群众对职业教育重要性的认识,为职业教育营造良好的发展氛围,培养更 多的具有实践能力、创新能力的高素质技术技能型人才, 为助力实现 “中国制造 2025”和经济社会发展提供人才资源保障。
《电气设备安装与运行维护》试题库7套一、单项选择题(每小题2分,共30分)1、根据对电气主接线的基本要求,设计电气主接线时首先要考虑()A、采用有母线的接线形式B、采用无母线的接线形式C、尽量降低投资、少占耕地D、保证必要的可靠性和电能质量要求2、电压互感器的一次额定电压应等于()A、100或100/3伏B、1003或×1003伏C、所在电网的额定电压D、100或2×100伏3、输电线路送电的正确操作顺序为()。
A、先合母线隔离开关,再合断路器,最后合线路隔离开关B、先合断路器,再合母线隔离开关,最后合线路隔离开关C、先合母线隔离开关,再合线路隔离开关,最后合断路器D、先合线路隔离开关,再合母线隔离开关,最后合断路器4、线路隔离开关的线路侧,通常装有接地闸刀开关,其主要作用是当线路停电之后,合入接地刀闸,将它作为()使用。
A、防雷接地B、保护接地C、工作接地D、三相短路接地线5、在110kV及以上的配电装置中,下述哪种条件下可采用多角形接线?()A、出线不多且发展规模不明确B、出线不多但发展规模明确C、出线多但发展规模不明确D、出线多且发展规模明确6、三相导体短路的最大电动力不受()影响。
A、跨距B、长期允许电流C、相间距离D、三相短路时的冲击电流7、装设分段电抗器的作用是()。
A、限制母线回路中的短路电流B、改善母线的电压质量C、吸收多余的无功功率D、改进用户的功率因数8、在交流电路中,弧电流过零值之后,电弧熄灭的条件是()A、弧隙恢复电压<弧隙击穿电压B、弧隙恢复电压=弧隙击穿电压C、弧隙恢复电压>弧隙击穿电压D、减少碰撞游离和热游离9、硬铝母线的短路时发热允许温度是()℃A、70B、98C、200D、30010、为保证发电厂厂用低压单个或成组电动机可靠启动,要求厂用母线电压不低于额定电压的()。
A、50%B、60%C、70%D、80%11、由于发电厂厂用电一般采用可靠性高的成套配电装置,因而其高、低压母线应采用()A、双母线接线B、桥形接线C、双母线带旁路母线接线D、单母线或单母线分段接线12、安全净距是配电装置处于何种电压或内部过电压时,其空气隙均不会被击穿的最小距离?()。
电工证电气系统安装与检修考试选择题 60题1. 在电气安装中,下列哪种材料最适合用于电线绝缘?A. 铜B. 铝C. 橡胶D. 塑料2. 安装电气系统时,以下哪项是正确的接地方法?A. 将接地线连接到水管B. 将接地线连接到燃气管道C. 将接地线连接到独立的接地棒D. 不使用接地线3. 在进行电气检修时,首先应采取的安全措施是什么?A. 关闭电源B. 穿戴绝缘手套C. 使用绝缘工具D. 通知其他人4. 下列哪种情况可能导致电气短路?A. 电线过载B. 电线绝缘损坏C. 电线温度过低D. 电线电压过低5. 在安装电气系统时,以下哪项是正确的电线颜色代码?A. 红色表示零线B. 蓝色表示火线C. 黄绿色表示地线D. 黑色表示地线6. 电气系统中的断路器主要作用是什么?A. 提供电源B. 分配电流C. 保护电路免受过载和短路D. 测量电流7. 在进行电气检修时,以下哪项是正确的操作顺序?A. 检查设备状态 -> 关闭电源 -> 进行检修B. 关闭电源 -> 检查设备状态 -> 进行检修C. 进行检修 -> 关闭电源 -> 检查设备状态D. 检查设备状态 -> 进行检修 -> 关闭电源8. 电气系统中的漏电保护器(RCD)主要用于什么目的?A. 防止电压过高B. 防止电流过载C. 防止漏电D. 防止短路9. 在安装电气系统时,以下哪项是正确的电线连接方法?A. 直接焊接B. 使用绝缘胶带缠绕C. 使用接线端子D. 直接拧在一起10. 电气系统中的熔断器主要作用是什么?A. 提供电源B. 分配电流C. 保护电路免受过载D. 测量电流11. 在进行电气检修时,以下哪项是正确的个人防护装备?A. 普通手套B. 绝缘手套C. 棉质手套D. 皮手套12. 电气系统中的接触器主要用于什么目的?A. 提供电源B. 分配电流C. 控制电路的开关D. 保护电路13. 在安装电气系统时,以下哪项是正确的电线敷设方法?A. 直接埋在地下B. 悬挂在空中C. 敷设在电线管内D. 随意放置14. 电气系统中的变压器主要作用是什么?A. 提供电源B. 分配电流C. 改变电压D. 保护电路15. 在进行电气检修时,以下哪项是正确的工具使用方法?A. 使用金属工具B. 使用绝缘工具C. 使用生锈的工具D. 使用损坏的工具16. 电气系统中的继电器主要用于什么目的?A. 提供电源B. 分配电流C. 控制电路的开关D. 保护电路17. 在安装电气系统时,以下哪项是正确的电线标识方法?A. 随意标记B. 使用统一的颜色代码C. 不标记D. 使用个人喜好标记18. 电气系统中的电容器主要作用是什么?A. 提供电源B. 分配电流C. 储存电能D. 保护电路19. 在进行电气检修时,以下哪项是正确的设备检查方法?A. 随意检查B. 按照操作手册检查C. 不检查D. 仅凭经验检查20. 电气系统中的开关主要用于什么目的?A. 提供电源B. 分配电流C. 控制电路的开关D. 保护电路21. 在安装电气系统时,以下哪项是正确的电线选择方法?A. 选择最便宜的电线B. 选择符合国家标准的电线C. 选择个人喜好的电线D. 选择任意电线22. 电气系统中的插座主要用于什么目的?A. 提供电源B. 分配电流C. 连接电器D. 保护电路23. 在进行电气检修时,以下哪项是正确的设备维护方法?A. 随意维护B. 按照操作手册维护C. 不维护D. 仅凭经验维护24. 电气系统中的电表主要用于什么目的?A. 提供电源B. 分配电流C. 测量电能D. 保护电路25. 在安装电气系统时,以下哪项是正确的电线敷设深度?A. 随意深度B. 符合国家标准C. 越深越好D. 越浅越好26. 电气系统中的保险丝主要作用是什么?A. 提供电源B. 分配电流C. 保护电路免受过载D. 测量电流27. 在进行电气检修时,以下哪项是正确的设备测试方法?A. 随意测试B. 按照操作手册测试C. 不测试D. 仅凭经验测试28. 电气系统中的接线盒主要用于什么目的?A. 提供电源B. 分配电流C. 连接电线D. 保护电路29. 在安装电气系统时,以下哪项是正确的电线绝缘检查方法?A. 随意检查B. 使用绝缘测试仪检查C. 不检查D. 仅凭经验检查30. 电气系统中的电灯主要用于什么目的?A. 提供电源B. 分配电流C. 照明D. 保护电路31. 在进行电气检修时,以下哪项是正确的设备清洁方法?A. 随意清洁B. 按照操作手册清洁C. 不清洁D. 仅凭经验清洁32. 电气系统中的电风扇主要用于什么目的?A. 提供电源B. 分配电流C. 通风D. 保护电路33. 在安装电气系统时,以下哪项是正确的电线连接顺序?A. 随意连接B. 按照操作手册连接C. 不连接D. 仅凭经验连接34. 电气系统中的电热水器主要用于什么目的?A. 提供电源B. 分配电流C. 加热水D. 保护电路35. 在进行电气检修时,以下哪项是正确的设备调试方法?A. 随意调试B. 按照操作手册调试C. 不调试D. 仅凭经验调试36. 电气系统中的电冰箱主要用于什么目的?A. 提供电源B. 分配电流C. 冷藏食物D. 保护电路37. 在安装电气系统时,以下哪项是正确的电线敷设路径?A. 随意路径B. 按照操作手册路径C. 不敷设D. 仅凭经验路径38. 电气系统中的电烤箱主要用于什么目的?A. 提供电源B. 分配电流C. 烘烤食物D. 保护电路39. 在进行电气检修时,以下哪项是正确的设备更换方法?A. 随意更换B. 按照操作手册更换C. 不更换D. 仅凭经验更换40. 电气系统中的电吹风主要用于什么目的?A. 提供电源B. 分配电流C. 吹干头发D. 保护电路41. 在安装电气系统时,以下哪项是正确的电线绝缘材料选择?A. 随意选择B. 选择符合国家标准的材料C. 不选择D. 仅凭经验选择42. 电气系统中的电熨斗主要用于什么目的?A. 提供电源B. 分配电流C. 熨烫衣物D. 保护电路43. 在进行电气检修时,以下哪项是正确的设备检查频率?A. 随意频率B. 按照操作手册频率C. 不检查D. 仅凭经验频率44. 电气系统中的电饭煲主要用于什么目的?A. 提供电源B. 分配电流C. 煮饭D. 保护电路45. 在安装电气系统时,以下哪项是正确的电线连接强度?A. 随意强度B. 符合国家标准C. 越强越好D. 越弱越好46. 电气系统中的电热水壶主要用于什么目的?A. 提供电源B. 分配电流C. 烧水D. 保护电路47. 在进行电气检修时,以下哪项是正确的设备维护频率?A. 随意频率B. 按照操作手册频率C. 不维护D. 仅凭经验频率48. 电气系统中的电暖器主要用于什么目的?A. 提供电源B. 分配电流C. 加热房间D. 保护电路49. 在安装电气系统时,以下哪项是正确的电线敷设环境?A. 随意环境B. 符合国家标准的环境C. 不考虑环境D. 仅凭经验环境50. 电气系统中的电风扇主要用于什么目的?A. 提供电源B. 分配电流C. 通风D. 保护电路51. 在进行电气检修时,以下哪项是正确的设备测试频率?A. 随意频率B. 按照操作手册频率C. 不测试D. 仅凭经验频率52. 电气系统中的电灯主要用于什么目的?A. 提供电源B. 分配电流C. 照明D. 保护电路53. 在安装电气系统时,以下哪项是正确的电线绝缘厚度?A. 随意厚度B. 符合国家标准C. 越厚越好D. 越薄越好54. 电气系统中的电热水器主要用于什么目的?A. 提供电源B. 分配电流C. 加热水D. 保护电路55. 在进行电气检修时,以下哪项是正确的设备清洁频率?A. 随意频率B. 按照操作手册频率C. 不清洁D. 仅凭经验频率56. 电气系统中的电冰箱主要用于什么目的?A. 提供电源B. 分配电流C. 冷藏食物D. 保护电路57. 在安装电气系统时,以下哪项是正确的电线连接材料?A. 随意材料B. 符合国家标准的材料C. 不使用材料D. 仅凭经验材料58. 电气系统中的电烤箱主要用于什么目的?A. 提供电源B. 分配电流C. 烘烤食物D. 保护电路59. 在进行电气检修时,以下哪项是正确的设备更换频率?A. 随意频率B. 按照操作手册频率C. 不更换D. 仅凭经验频率60. 电气系统中的电吹风主要用于什么目的?A. 提供电源B. 分配电流C. 吹干头发D. 保护电路答案1. C2. C3. A4. B5. C6. C7. B8. C9. C10. C11. B12. C13. C14. C15. B16. C17. B18. C19. B20. C21. B22. C23. B24. C25. B26. C27. B28. C29. B30. C31. B32. C33. B34. C35. B36. C37. B38. C39. B40. C41. B42. C43. B44. C45. B46. C47. B48. C49. B50. C51. B52. C53. B54. C55. B56. C57. B58. C59. B60. C。
动力部电气维修班上岗考试试题姓名 _______ 考试时间 ___________ 考试成绩___________一、选择题(每题2分)1. 大修后的低压线路和设备对地绝缘电阻不应小于()。
A. 1M QB. 0.1M QC. 0.5M Q2. 如果线路上有人工作,停电作业时应在线路开关和刀闸操作手柄上悬挂()的标志牌.A.止步,高压危险B.禁止合闸,线路有人工作C.在此工作3. 在砖墙上冲打导线孔时用()。
A.冲击钻B.手提式电钻C.手枪式电钻4. 变压器是一种将交流电压升高或降低,并且能保持其频率()的静止电器设备。
A.升高B.不变C.降低5. 需要频繁起动电动机时,应选用()控制。
A.负荷开关B.低压断路器C.接触器6. 将一只内阻为3K Q,量程为3V的磁电式电压表改装量程为15V的电压表,需串联的电阻值为()。
A. 1K QB. 3K QC. 12K Q7. 电机直接起动时,其起动电流通常为额定电流的()。
A.2〜4倍B. 4〜6倍C. 6〜8倍8. 电器着火时下列不能用的灭火方法是()。
A.用四氯化碳或1211灭火器进行灭火B.用沙土灭火C.用水灭火9. 任何电气设备在未验明无电之前,一律认为(A.无电B.也许有电C.有电10. 对于一确定的晶闸管来说,允许通过它的电流平均值随导通角的减小而()。
A.增加B.减小C.不变11. 正常情况下,变压器油应是透明略带()。
A.红色B.黄色C.紫色12 .三相变压器绕组采用星形接法时如果一相绕组接反则三个铁芯柱中的磁通将会()。
A.发生严重畸变B.大大增加C.大大减小13. 高压电缆头在安装时要防潮,不应在雨天、雾天、大风天做电缆头,平均气温低于0 C时,电缆应预先()。
A.垫高B.加热C.擦干14. 凡接到任何违反电气安全工作规程制度的命令时应()A.考虑执行B.部分执行C.拒绝执行15.三相绕线异步电动机中,应选()低压电器作为过载保护A.热继电器B.空气开关C.熔断器二、填空题(每空2分)1. ___________________________________________________________ 电气作业人员必须持有当地劳动行政部门核发的 _________________________非电气人员严禁从事电气作业。
试题2适用班级:共人出卷人:审卷人:考试形式:开卷\闭卷考试时间:90 分钟满分:100 分试卷共 4 页班级姓名学号成绩一、填空题(每空2分,共20分)1.线槽两端都有固定螺丝,且固定螺丝离槽端的距离 mm。
2.PVC线管内线截面面积不能超过电线管截面面积的 % 。
3.转弯处两端管卡应对称,管卡对转弯点距离应大于。
4.金属桥架地线的安装必须使用螺丝。
5.电源与负荷导线引入盘面时应,盘上的配线应沿箱体的周边成把成束,中间不能有线头,多回路间的导线不能有现象。
6.灯具类型的文字符号F,表示灯。
7.同一端子或接线柱上连接的导线数量不得多于根。
8.零线的连接应该选用的导线。
9.进入行线槽内的导线要完全置于行线槽内,并应尽可能避免交叉,装线不要超过其容量的,以便于能盖上线槽盖和以后的装配及维修。
10.三孔插座,左边的孔接线,右边的孔接线;上边的孔接线。
二、选择题(每题2分,共20分)1.线槽的固定,20-40槽用螺丝固定,60槽用螺丝固定。
A.双排单排 B. 双排双排 C.单排单排 D.单排双排2.20mm×10mm 线槽底槽伸入与之相连的40mm×20mm 线槽内 mm。
A.5—10B.5—15C.5—20D.2—53.供三条相同或不同管路汇集处的连接件称之为。
A.弯管接头B.直管接头C.三通接头D.螺纹接头4.金属桥架槽口应该。
A.向里或向上B.向里或向下C.向外或向上D. 向外或向下5.熔断器安装时,要求上端接,下端接。
A 负荷电源B 电源负荷C 负荷负荷D 电源电源6.灯具安装方式的文字符号CL,表示。
A.自在器线吊式B.墙壁内安装式C.台上安装式D.柱上安装式7.四孔插座分别由U相、V相、W相、组成。
A 火线B 零线C 地线D 中性线8.控制线的连接应该选用的导线。
A.红色 B.蓝色 C.黄绿双色 D.黑色9.一个电器元件接线端子上的连接导线不得多于(),每节接线端子板上的连接导线只允许连接()。
试题4适用班级:共人出卷人:审卷人:考试形式:开卷\闭卷考试时间:90 分钟满分:100 分试卷共 4 页班级姓名学号成绩一、填空题(每空2分,共20分)1.线槽和线槽的角度为120°,误差小于度。
2.PVC线管入盒、箱时必须加装。
3.桥架与桥架之间的连接需要使用。
4.电源与负荷导线引入盘面时应,盘上的配线应沿箱体的周边成把成束,中间不能有线头,多回路间的导线不能有现象。
5.灯具类型的文字符号F,表示灯。
6.五孔插座分别由组成。
7.PLC步进控制状态初始化可采用的软元件为S0至。
8.厨房家用电器额定电流为 A左右。
9.在电气装置的图纸中,SQ11和SQ12是类型的传感器。
10.电阻检测法包括。
二、选择题(每题2分,共20分)1.线槽的固定,20-40槽用螺丝固定,60槽用螺丝固定。
A.双排单排 B. 双排双排 C.单排单排 D.单排双排2.为保证直角的圆滑,直角弯的制作一般需要。
A. 卷尺B. 剪刀C. 管卡D.弯管器(弹簧)3.每节桥架至少要有处与接地干线相连。
A.1B.2C.3D.44.照明配电箱底边距地面不小于__D___m,照明配电板底边距地面不小于_____m.A.1 1.3 B.1.2 1.5 C.1.4 1.6 D.1.5 1.85.室外灯具距离地面高度一般不应少于( ),如装在墙上,允许降低为( )。
A 2m 1.5mB 1.8m 1.8mC 2m 1.8mD 2m 2m6.控制线的连接应该选用的导线。
A.红色 B.蓝色 C.黄绿双色 D.黑色7.一个电器元件接线端子上的连接导线不得多于(),每节接线端子板上的连接导线只允许连接()。
A.一根B.二根C.三根D.四根8.综合电气装置中双速电机的高速控制是由交流接触器控制的。
A.KM3和KM5 B. KM3和KM4 C.KM3和KM5 D.KM4和KM59.在KM2线圈支路上的KA2在电路中的作用是。
A.自锁B.互锁C.停止D.启动10.电气装置的检修的断路和交叉故障属于故障。
四川省2018年中等职业学校学生技能大赛电气安装与维修赛项工作任务书(样题)电气安装与维修赛项专业家组2017.11请按要求在4个小时内完成以下竞赛任务:一、根据施工单安排的工作任务及给定的技术资料,完成配用电装置和照明装置的安装。
二、根据施工单提供的××设备电气控制原理图,完成控制电路的连接,相关元件的参数设置,并按××设备电气控制说明书调试该设备的电气控制系统使其达到控制要求。
三、按工作票给定的维修任务,排除X62W铣床电气控制电路板上所设置的故障,使该电路恢复正常工作。
四、完成“维修工作票”和“电气安装施工记录”中相关内容的填写。
请注意下列事项:一、在完成竞赛任务的全过程中,严格遵守电气安装和电气维修的安全操作规程。
二、电气安装中,线路安装参照《建筑电气工程施工质量验收规范(GB50303-2002)》验收,低压电器安装参照《电气装置安装工程低压电器施工及验收规范(GB50254-96)》验收,弱电线路的安装,参照《智能建筑工程质量验收规范(GB 50339)》验收。
三、不得擅自更改施工图纸中的安装尺寸和技术要求,若出现现场设备无法满足安装尺寸者,须经设计人员(赛场评委)同意后方可修改,同时在施工单的“施工图更改记录”栏填写变更事项,评委签字后生效。
四、在“施工单”、“维修工作票”、“电气安装施工记录”、“赛场记录表”上填写你的工位号。
××工作间电气安装工程施工单施工单编号 N0: DQAZYWX2018注:选手在“工位号”栏填写工位号,在“施工日期”栏填写当天日期。
维修工作票工作票编号 N0: DQWX注:选手在“工位号”栏填写自己的工位号,裁判在“工作许可人签名”栏签名。
电气安装施工记录施工人签名(工位号),××设备电气控制说明书××设备的主轴由一台型号为YS5021的三相异步(双速)电动机M1单向正转拖动;工作台由一台型号为YS5024、带离心开关的三相异步电动机M2通过变频器拖动其正反转往返、三速运行;主轴箱由伺服电动机M3控制其正反转上下移动,M3每正转一圈,横臂向下移动1mm。
其电气控制原理图如图007所示,设备通过电气控制箱的按钮及触摸屏对设备运行进行监视和控制。
所有电动机顺时针方向为正转。
设备的控制要求如下:1.基本功能说明设备的主电路通过急停开关和接触器KM1控制其通断,当按下急停开关,设备主电路断电,只有触摸屏和PLC有电;设备还配有安全门(用SA1模拟),若门没关好,设备无法启动。
只有在关好安全门、恢复急停后,设备才能启动;设备在启动加工过程前需要在触摸屏输入框中输入加工深度,否则无法进入加工过程。
2.正常运行和停止上电后,闭合安全门SA1,松开急停开关SB1,接触器 KM1吸合,控制箱上的通电指示灯HL1长亮;若设备不在原位,则立即执行回位动作,即:①工作台不在A点位置,M2以40Hz反转,回位压住行程开关SQ1后停止;②主轴箱不在原位,M3以2r/s的速度反转,传感器S检测到主轴箱回位后停止。
设备在原位(同时触发SQ1及S),按下控制箱上的启动按钮SB2,设备启动并进入加工等待状态,触摸屏上的“运行指示”灯长亮;在触摸屏输入框中输入加工深度(1~3mm),并按下触摸屏上的“启动”,此时设备进入加工过程,控制箱上的工作指示灯HL2长亮,同时,伺服电动机M3以2r/s的速度正转6圈带动主轴箱快速下降后停止;随即,主轴电动机M1低速正转启动,时间继电器得电延时3s后, M1高速正转运行,2s后,伺服电动机M3以0.5r/s的速度正转带动主轴箱下降输入的深度并停止,然后,变频电动机M2以20Hz正转拖动工作台向B点移动,到达B点压住SQ2后M2停止,同时伺服电动机M3以2r/s 的速度反转相同的圈数带动主轴箱上升,M3停止后,变频电动机M2以40Hz反转拖动工作台返回,回到A 点压住SQ1后M2停止,同时,伺服电动机M3以1r/s的速度正转带动主轴箱下降输入的深度并停止,然后,变频电动机M2又以30Hz正转拖动工作台向B点移动,到达B点压住SQ2后M2停止。
同时,主轴电动机M1停止;伺服电动机M3以2r/s的速度反转带动主轴箱上升回位,直至触发传感器S后停止;变频电动机M2以40Hz反转拖动工作台返回,直至压住SQ1后停止。
至此,本次加工过程结束,控制箱上的工作指示灯HL2熄灭,但触摸屏上的“运行指示”灯仍然长亮,即设备回到加工等待状态。
待更换工件后,不需要再次操作启动按钮SB2,可直接按触摸屏上的“启动”继续加工。
3.保护停止和报警在加工作过程中,若按下控制箱上的停止按钮SB3或触摸屏上的“停止”,当前加工过程继续,待加工结束后,设备停止,控制箱上的工作指示灯HL2及触摸屏上的“运行指示”灯均熄灭。
当遇到紧急情况按下急停按钮SB1、安全门SA1打开、电动机过载热继电器FR动作时,设备将立即停止工作,同时,控制箱上的报警指示灯HL3以1Hz的频率闪烁,触摸屏上相应的报警指示灯显示,直至排除故障,或松开急停开关,并重新启动。
4.触摸屏控制要求触摸屏上第一页的“启动”和“停止”按钮控制设备加工过程的启停,“加工深度”输入框中需要输入数值,“运行指示”灯指示设备所处的运行或停止状态,“过载报警”灯指示过载情况发生的警示,“安全门”指示安全门是否关好,“急停报警”指示是否急停。
第二页上有一些指示灯分别指示“主轴状态,主轴箱上升/下降、工作台前进/后退等信息,还能显示M3电动机的运行频率。
按第一页中的“下一页”可以转换到第二页,按第二页上的“返回”可转换至第一页,同时,设备在启动加工过程后,窗口跳转到第二页,设备在有报警时跳转到第一页。
参数设置变频器及伺服驱动器的参数请参考下表自行设置四川省2018年中等职业学校学生技能大赛(样题)电气安装与维修配分表四川省2018年中等职业学校学生技能大赛(样题)电气安装与维修赛场情况记录表工位号日期: 年 月 日(职业与安全意识根据此表记录评分,计入比赛成绩)四川省 2018 年中等职业学校学生技能大赛(样题) 电气安装与维修现场设备清单1.电力配电箱部分 序号 1 2 3 4 5 6 7 8 9 名称 三相四线有功电度表 熔断器式隔离器 漏电型空气开关 空气开关 漏电型空气开关 导轨 指示灯 接线端子 配电箱箱体 规格/型号 DT864-4 HG1-32/30F DZ47LE-32/D10 DZ47LE-32/D16 DZ47-63/D20 DZ47-63/D25 DZ47LE-32/C16 DZ47LE-32/C20 C45 AD58B-22D 220V TBC-20 450mm×220mm×520mm 单位 只 套 只 只 只 只 只 只 条 只 条 只 数量 1 1 1 1 1 1 1 1 1 3 1 1 备注(说明) 1.5A(6A),接线端子连接 3 极,32A(含熔体 20A) ) 3P+N 3P+N 3P 3P 1P+N 1P+N 长度:210 mm 红、绿、黄各 1 只 11 节/条 含接地排、接零排(已开孔,并 装好配套护线圈) 接地 2 张, 接零 1 张; 其中箱内 接地接零各粘贴 1 张, 另一张接 地粘贴在箱外接地桩头侧10接地、接零排标识张32.照明配电箱部分 序号 1 2 3 3.照明套件 序号 1 2 3 4 5 6 7 8 9 10 名称 日光灯组件 螺口节能灯 螺口平灯头 塑料圆台 2开 1开 五孔插座 空调插座 分线盒面板 明装底盒 规格/型号 20W 9W~13W E27 YM-2 86 型 86 型 86 型(10A) 86 型(16A) 86 型 86 型 86 加深型10名称 漏电型空气开关 空气开关 配电箱箱体规格/型号 DZ47LE-32/C10 DZ47LE-32/C16 DZ47-63/C6 DZ47-63/C10 PZ30-15单位 只 只 只 只 只数量 2 1 2 2 1备注(说明) 1P+N 1P+N 1P 1P 含接地排、接零排(已开孔, 并装好配套护线圈)单位 套 只 只 只 只 只 只 只 只 只 只数量 1 1 1 1 2 2 2 1 2 4 1备注(说明) 长度 65cm 左右4 寸,材料:PVC 双联开关 双联开关86×86×30 86×86×4011 12自攻螺丝 螺丝Φ 3×15 Φ 3×20只 只2 12安装螺口平灯头 固定开关、插座等面板4..电气控制箱 序号 1 2 3 4 5 6 7 名称 塑壳开关 接触器 辅助触头 PLC 主机 输出扩展模块 变频器 时间继电器 规格/型号 NM1-63S/3300 20A CJX2-0910/220V F4-22 台达、汇川 台达、汇川 ST3PF-2 30S AC220V ST3P C-B 30S AC220V NR2-25(独立安装) E5CC-RS2ASM-800 TB-1512 YL-061(24V/1A) TPC7062K 500mm×240mm×700mm LA68B-EA35/45 AD58B-22D 220V LA68B -ED33 LA68B -ED25 RS232C/RS422 通讯电缆 USB 下载线 单位 只 只 只 只 只 只 只 只 只 只 条 只 只 只 只 只 只 只 条 条 数量 1 5 3 1 1 1 1 1 3 1 3 1 1 1 11 5 2 2 1 1 触摸屏用 7 寸彩色屏(昆仑通态) 含接地排、接零排 启动停止各 5 只(红、绿) ,配 急停按钮 1 只 红5只 3 档开关 2 挡开关 长 2000mm 触摸屏用 自选 自选 自选 2 组断电延时 1 组瞬动、1 组延时 0.4A(调节范围 0.25~0.4A)2 只,0.63A(调节范围 0.4~0.63A)1 只 备注(说明) 3极8 9 10 11 12 13 14 15 16 17 5.电机 序号 1 2 3 4 5 6 7 8热继电器 温度控制器 接线端子排 开关电源 触摸屏 控制箱箱体 按钮 指示灯 选择开关 数据线OMRON名称 三相交流异步电动机 三相交流异步电动机 三相交流异步电动机 (双速 60W) 它励直流电动机 电机单元支架 开关电源 两相混合式步进电机 交流伺服电机 电机 驱动器 电机 驱动器规格/型号 YS5024(Y-△) YS5024(Y-△)带离心开关 YS5012/4 双速电机 DC110V/50W 330mm×205mm×65mm YL-012(24V/5V/2A/2A) SH-20403 42BYGH5403(AA) ASD-A0421-AB ECMA-C30604PS单位 只 只 只 只 套 只 只 只数量 1 1 1 1 2 1 1 1备注(说明)参见电机底板清 单左、右各二只 步进驱动器用台达伺服6.传感器模块 序号 名称 规格/型号11单位数量备注(说明)1 2 3 4行程开关 电容式传感器 电感式传感器 光电式传感器YBLX-ME/8104 ODR-D05NK OBM-D04NK JG-3D-30NK只 只 只 只4 1 1 17.线路器材 序号 1 2 3 名称 PVC 线管 PVC 壁疏 U 型平头管卡 规格/型号 Φ 16 A 型 Φ 20 A 型 Φ 16 Φ 20 Φ 16 Φ 20 20×10 A 型 4 PVC 平线槽 39×19 A 型 60×40 A 型 20×10 5 6 PVC 线槽终端头 行线槽 39×19 60×40 25×30 RV1.5 mm 7 绝缘导线 BV2.5 mm BV1.5 mm 8 9 10 11 12 13 14 15 16 17 18 19 20 金属 桥架 (带 五芯电缆 三相插头 缠绕带 扎带 异型号码管 电线电缆保护软管 保护软管接头 自攻螺丝 螺丝(带帽) 接地排 塑料扣 塑料绝缘胶布 配Φ 30 的孔 护线圈 1 桥架 2 3 配Φ 25 的孔 配Φ 8 的孔 50×30×500 50×30×300 50×30×200122 2单位 根 根 只 只 只 只 根 根 根 只 只 只 根 盘 盘 盘 盘2数量 3 2 20 20 30 30 2 2 2 2 2 2 2 2 3 5 3 6 1 1 1 4 4 6 200 50 1 2 20 1 10 4 2 4 4 4备注(说明) 3米 3米2 米/根 (避免赛场两个赛位 锯线槽相互影响,尽量使用 2 米/根的型号)2 米/根 红、双色各 1 盘 黑色 2 盘、蓝色 1 盘 黄、绿、红、蓝、双色各 1 盘 红、蓝、双色各 1 盘RV0.75 mm2 2RV4*0.75 mm Φ 10 3×100mm 1.5mm2米 只 包 包 米 米 只 只 只 套 条 只 盘 个 个 个 根 根 根三相四线 16A10 米/包 500 只/包 两头做好与桥架终端相连的 终端接头内径Φ 16 配内径Φ 16 软管 Φ 6×15 Φ 6×25 M4*20 160×20安装螺丝,配平垫、弹垫若干 带 2 只平垫、1 只弹垫 专用(外接地干线)配电箱及电气箱用 照明配电箱用 日光灯开孔用 500mm/根 300mm/根 200mm/根21盖) 附件 1450×30×150 水平 90°弯 100×100×30mm 水平 45°弯 100×100×30mm 水平三通 150×100×30mm 桥架带孔封头 (端面)孔径Φ 23 水平四通 150×150×30mm根 只4 4150mm/根附件 2只4附件 3只2附件 4只4附件 5只1附件 6垂直等径下弯通(阴角) 100×100×30mm 垂直等径上弯通(阳角) 100×100×30mm只2附件 7只2附件 8线槽支架(托臂)1只5附件 9线槽支架(托臂)2 角钢立柱(桥架吊杆) 100×260×20mm只15附件 10只8附件 11垂直等径右上弯通只2附件 12垂直等径左上弯通只2附件 13垂直等径右下弯通只2附件 14垂直等径左下弯通只2附件 15上边垂直等径三通只213附件 16 附件 17 附件 18 附件 19 附件 20 8.其他 序号 1 2 3 4 5 6 7 8 9 10 11 12 13 14 15 16 名称 YL-156A 电气安装与维 修实训考核装置台架 元件存放柜 可移动工具台 台虎钳 台虎钳安装螺丝 考核挂板支架 X62W 铣床考核挂板 答题器 答题器支架 排线(34 针) 答题器电源 电源支架 电工安全连线 安全标志牌 电源插板 铝合金梯连接板 10×20×100mm 垂直等径变向弯通 连接螺丝(专用) 铜制接地螺丝(专用) 盖板安装卡只 只 套 套 只40 2 100 80 80 M5×10 每套带自锁螺帽 1 只 M5×15 每套带帽 1 只、平垫 2 只规格/型号 2006mm×1003mm×2410mm 900mm×450mm×2000mm 930mm×740mm×860mm 100mm M8×65~80(全丝或半丝) 797mm×761mm×46mm WK007单位 组 个 辆 台 套 只 块 块 只 条 块 套 包 套数量 1 1 1 1 4 2 1 1 1 1 1 1 1 1 2 1备注(说明)四门玻璃柜 带重载自锁脚轮专用挂架 智能设故、16 故障点40 条 线长 1.5 米子弹头(四插) 1.5 米只 个14。