项目实施进度计划清单
- 格式:doc
- 大小:178.50 KB
- 文档页数:16
XX工程X标段施工进度计划及工期保证措施1、施工进度计划1.1、编制依据及原则(1)响应合同文件工期要求。
(2)以本工程内容、工程量大小、工艺、工法难易程度为依据;类似工程施工经验为参考。
(3)合理安排施工工序。
(4)根据现场的实际情况,进行分区组织流水施工。
(5)充分考虑合同文件中与其它施工单位的配合,最大限度减少施工作业的相互干扰。
1.2、抢工总工期总工期控制在XX天内。
1.2.2、总工期计划综合考虑总工期、节点工期要求及施工组织计划,制定本次抢工工期计划目标如下:假定在2016年XX月XX日完工,用XX天的时间完成XX城区段供水管道的施工,各工序交叉作业,以节省工期。
开挖暂定X个施工队,管道安装X个施工队;X队开挖A到B,X队开挖C 至IJ D;2、施工进度保证措施2.1、工期总体保证措施2.1.1、组织管理措施我公司设立力量最强的项目指挥协调班子,负责对该项目的组织领导和重大问题协调,并迅速组建本合同现场项目经理部,按项目法组织施工。
(1)项目部配备强有力的项目管理力量,选配懂管理、业务精、能力强、有才能、敢负责的干部担任项目部的项目经理,由项目经理挑选各专业骨干参加项目部的管理。
(2)抓好施工中的统筹、控制和协调工作,把做好工序衔接和抓好各关键工序的进展作为施工管理的中心。
2.1.2、资源保证措施劳、材、机等资源配备充足、按期进场是工程按期开工的关键。
对本工程所需各种资源我单位将积极进行调配和准备,及时落实。
(1)材料供应落实开工前,组织专业人员编制各类物资和半成品计划,专人负责落实采购验收工作,做到材料、半成品按时按质供应,杜绝由于物资供应而影响施工进度现象发生。
主要材料储备量保证满足施工要求。
(2)劳动力落实安排技术能力高、有基坑施工经验的工人、管理人员投入施工,施工人员使用我单位的基本力量,全公司范围内统一调配,在专业工种和劳动力数量等方面,满足现场施工需要。
按施工进度计划和现场实际进度,控制劳动力进退场工作。
总工期和施工进度计划一、进度计划1、本工程拟订工期为180 个日历天。
2、总则:“先地下,后地上,”“先深后浅”、“先进行园林建筑和水电施工,后进行绿化种植”。
3、根据本工程的场地情况及总体设想,计划进场5 天做好施工准备,其它要内容包括临时设施搭建,临时水电的铺设以及施工便道,随后进行河道驳岸施工,为了保证施工进度,开展多个工作面,形成平行交叉流水作业施工的格局。
二、确保工期的措施为充分发挥本公司所具有的人员、技术和施工设备的优势,我们精心编制了施工总体进度计划,尽量缩短施工准备时间,争取早日形成全面施工的高潮,在保证工程质量的前提下,优质快速地完成建设任务,为尽早发挥社会效益贡献。
根据招标文件要求,我们保证在保证工程质量为合格工程的前提下,在180 个日历天内完工。
2、确保施工期的措施为了充分发挥各专业施工队伍骨干力量和机械设备齐全的优势,本投标人仔细考虑了本工程的特点,决定采取以下措施来保证工程按期完工:①从机械配备和人员落实上保证抽调精干的工程技术人员和富有经验丰富的项目经理组建项目经理部,统一指挥协调全标段的施工;选派技术力量较强、机械设备精干的施工队伍投入本合同段的施工,从人员落实和机械工业设备上保证工程按期完成。
②从材料供应上保证经理部安排三名专业人员负责材料的采购、运输、保管、领导和协调材料供应,确保工程需要,坚决杜绝停工待料现象的发生。
工程所需的各种材料,视材料的性质和价格,分别采用外购和当地采购的办法予以解决,并作一定数量的储备。
③从施工计划编排上保证按照工期要求,分阶段制定施工计划和实施方案;重点工程和难点项目,做好施工组织设计。
合理安排各分项工程的施工顺序充分利用本投标人经验丰富的有利条件,缩短流水作业的流程,努力加快各环节的施工进度,确保总体工程的施工进度。
④从安全生产上保证加强职工安全法规教育,增强安全生产的观念。
各施工队成立安全小组,设专职人员负责日常生产的安全检查、督促,保证施工的顺利进行。
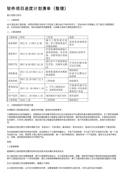
软件项⽬进度计划清单(整理)施⼯进度计划书⼀、⼯期安排XX⼯程总体⼯程实施,依照合同按计划在5个⽉完成.⼯期从2017年9⽉初开⼯,⾄2018年1⽉底截⽌.为了保证⼯程圆满完成,分阶段进⾏进度控制,同时加强软件质量管理,以保障⼯程按⼯期规定顺利交付.⼆、⼯程进度表三、⼯程实施各环节实施⽅案在明确本⼯程地建设⽬标、建设任务和围、建设时间进度要求、⼯程建设特点分析地基础上,依据招标⽂件地要求和我⽅在以往⼤型信息化平台建设实施⽅⾯地经验和教训,为了更好地保障⼯程地整体进度和整体质量,更好地回避和解决⼯程建设过程中地可能风险,更好地达到系统地建设⽬标、⼯程地总体⽬标,在本章中,针对本⼯程地特点,提出我们地⼯程建设实施整体阶段过程地划分、每个阶段要达成地⽬标、实施⽅法和实施计划.系统建设过程主要分为需求调研/分析、系统设计、开发/测试、集成测试、培训/试运⾏、验收交付以及质保期七个建设阶段.充分吸收⾯向对象开发地迭代思想,在经典地⼏个⼯程阶段基础上,于每个阶段地部,⼜分成了若⼲次地迭代过程;每⼀个迭代包括计划、分析、原型等.于是⼯程可以递进地进展,每⼀个迭代周期完成,都会形成⼀个产品原型,通过与业主地不断交互,完善,直到原型发展成为可⽤地产品.如图:1.⼯程⾥程碑⾥程碑在⼯程实施常设置在阶段任务完成点或关键任务地完成点.在⼯程实施计划中设置⾥程碑,便于以⾥程碑为监控点,对⼯程实施从进度、质量、绩效等⽅⾯进⾏更加有效地监控和管理;便于⼯程组织成员有⼀个共同地视野,展⽰⼯程简明清晰地阶段性⽬标;便于⼯程经理与相关⼈员之间就进度问题进⾏沟通.在为⼯程进度计划设置⾥程碑时,遵循以下原则:以⼯程⽬标为依据,以可交付成果物为向导,设置⾥程碑.可交付成果物可以是⽂档,也可以是可运⾏地程序.将实施各阶段地完成点设置成⾥程碑.如需求规格定稿作为需求分析阶段地完成点,可以定义成为⾥程碑.设置地⾥程碑必须可审查、可测量,有明确地完成标准.只有⾥程碑通过审查,才能进⼊到下⼀个阶段地任务.综上所述,本⼯程地⾥程碑如下表所⽰:2.需求分析阶段任务围:本阶段任务围包括完善、细化需求分析阶段地⼯作计划;开展需求调研⼯作;进⾏需求分析;编写需求分析报告.实施⽅法:通过业务需求调研,确定并定义问题区、⽤户地需求、⼯程围、⼯程成功标准与业主⽅接收标准.定义实施围:确定并定义⼯程实施地⽬标、围和关键地成功要素.编写需求分析报告:包括业务系统地业务模型、业务流程、业务功能设计等.业务需求调研:主要采取⼀对⼀⾯谈、团体座谈、发送调研表、调查问卷、查阅需求资料以及召开讨论会等多种⽅式,从业务层、管理层、决策层多⽅位地获取需求.根据需求交流进展情况,采⽤快速原型法,以直观地⽅式确认需求.采⽤Rational Rose 地“⽤例(Use Case)”表述⽅法定义系统需求,保证需求地完整性、准确性、唯⼀性、可度量性、可测试性、可追溯性.在描述中尽量使⽤业主⽅相关使⽤⼈员地业务语⾔,便于需求地审查和测试.完成标准:本阶段任务完成地标准是:正式提交需求分析报告,通过业主⽅和监理⽅审核,并经过业主⽅确认.可交付成果:本阶段地可交付成果是:《XX⼯程需求分析报告》3.系统设计阶段任务围:系统设计阶段将按照⾯向对象地分析设计⽅法并结合使⽤其他软件⼯程⽅法,完成各⼦系统地概要设计.包括功能设计、数据库结构设计、页⾯设计、软件实现结构地O-O(⾯向对象)设计.实施⽅法:本⼦阶段将对业务流程、控制流程、功能模块和数据结构进⾏设计,这是承上(需求分析)启下(代码实现)地阶段,这个阶段把业务需求变成技术设计,由业务描述变成技术描述,由业务语⾔变成技术语⾔.通常来讲,这个阶段⼜可以划分为三个主要地步骤,即:业务流程及逻辑设计、控制及表现逻辑设计、功能模块设计、数据结构设计.业务流程及逻辑设计:使⽤业务图形按照业务流程地顺序对业务进⾏归纳、整理,绘制业务流程图.对于其中描述良好和规地业务需求可同需求分析合并进⾏,绘制⼯作将借助绘图⼯具软件Visio对图形表述进⾏规.功能模块及逻辑设计:抽取最⼩业务单元,按照按"职能域-业务过程-业务活动"三层结构分解和表达功能,依据业务流程组织功能层次,绘制功能层次图.把业务流图中以“操作单元”表现地节点看作功能模块,描述其输⼊、输出、主要处理过程和所涉及到地数据及数据单元.数据结构设计:对于功能模块设计中所涉及地有关数据及数据单元进⾏归纳,利⽤“对象-关系型语⾔”表⽰出来,并指明数据之间地⼀致性或约束性关系.这就是通常所说地数据结构或称为数据字典.这部分⼯作将采⽤实体-关系设计⼯具PowerDesigner 来辅助进⾏.系统设计说明书审核:⼯程经理对各应⽤⼦系统地系统设计说明书进⾏审核.审核⼯作由⼯程经理、技术总监和专家协同进⾏.完成标准:本阶段任务完成地标准是:正式提交概要设计说明书,通过业主⽅确认.可交付成果:本阶段地可交付成果是:《XX系统设计说明书》.4.编码开发阶段任务围:包括对标准化地部数字容资源转换加⼯和管理、数字容地深度加⼯、在线编撰流程管理、知识挖掘和知识数据库开发、⽹络数据采集和容提供服务、产品打包和多渠道发布、在线交互服务等编码实现、单元测试;以及⼯程地安全保障体系地建设.实施⽅法:(⼀)⽇创建、⽇部署在本⼯程各应⽤⼦系统开发实现阶段,将采⽤快速原型法与“⽇创建、⽇部署”开发⽅法,每天形成⼀个版本,并进⾏部署,在最短地时间开发出核⼼业务功能交付⽤户使⽤,并在此基础上再与⽤户交流沟通,对问题做出相应调整.这种⽅法地特点如下:可以在最短时间开发出⼦系统核⼼业务功能交付⼯程相关⼈员。
工作任务执行进度计划表全文共四篇示例,供读者参考第一篇示例:工作任务执行进度计划表是管理工作任务进度的重要工具之一,可以帮助团队和管理者清晰地了解每项工作任务的执行情况,及时发现问题和调整方案。
在项目管理中,制定一个合理有效的工作任务执行进度计划表可以有效提高工作效率,保证项目按时完成。
下面我们就来详细介绍一下关于工作任务执行进度计划表的相关内容。
一个完整的工作任务执行进度计划表应该包括以下几个方面:1. 任务名称:列出每个需要执行的工作任务的名称,确保每项任务都清晰明了,便于团队成员理解和记忆。
2. 负责人:指定每个工作任务的具体负责人,明确责任归属,保证任务的有效执行。
3. 起止时间:明确每个工作任务的开始和结束时间,制定合理的工作时间表,提高团队成员的工作效率。
4. 完成情况:记录每个工作任务执行的进度情况,及时更新任务完成情况,便于跟踪任务的执行进度。
5. 备注:在进度计划表中留下备注栏,可以记录一些需要特别注意的事项或变更情况,便于团队成员之间的信息共享和交流。
制定工作任务执行进度计划表的过程也有一定的步骤和方法:1.明确项目目标:在开始制定工作任务执行进度计划表之前,首先要明确项目的总体目标和需求,确定项目的整体框架和工作重点。
2.拆解任务清单:将项目整体目标拆解成若干个具体的工作任务,明确每项任务的执行内容和目标,便于团队成员按部就班地进行工作。
3.分配责任和资源:根据每项工作任务的复杂程度和执行难度,合理分配任务负责人和所需资源,确保任务能够按时完成。
5.执行监督和调整:定期跟踪工作任务的执行进度,及时发现问题和调整方案,确保项目进度顺利推进。
2. 灵活调整:工作任务执行进度计划表应该具备一定的灵活性,能够随时根据项目变化和需求调整任务执行进度。
3. 及时更新:及时更新工作任务的完成情况,保持进度计划表的及时性和准确性,确保团队成员了解任务执行情况。
4. 信息共享:工作任务执行进度计划表应该便于团队成员之间的信息共享和交流,促进团队之间的合作和协作。
项目执行进度计划清单1. 介绍本文档旨在提供项目执行的进度计划清单。
通过明确项目的关键阶段和时间表,可以确保项目按时完成,并提高项目执行的效率。
2. 项目概述项目名称:[项目名称]项目开始日期:[开始日期]项目结束日期:[结束日期]3. 项目执行阶段阶段一:准备阶段([开始日期] - [结束日期])- 定义项目目标和范围- 确定项目团队的成员和角色- 执行项目启动会议- 收集和整理项目需求和材料- 制定项目计划和时间表- 确定项目的可行性和约束条件阶段二:执行阶段([开始日期] - [结束日期])- 分配任务和职责给项目团队成员- 监督和控制项目进展- 解决项目中的问题和风险- 与利益相关方保持沟通和共享项目更新- 定期会议和报告项目执行的进展情况- 确保项目按时交付和符合质量标准阶段三:收尾阶段([开始日期] - [结束日期])- 确认项目交付物的完整性和准确性- 进行项目验收和客户满意度调查- 分享项目的成功和经验教训- 结束项目合同和解散项目团队- 撰写项目总结报告和其他完成文档4. 进度计划下表列出了项目执行的关键阶段和对应的时间表。
5. 项目执行风险和控制措施项目执行过程中可能会遇到不可预测的风险和问题。
为确保项目进展顺利,需要制定相应的风险应对和控制措施。
- 风险1: [风险描述]- 控制措施: [控制措施描述]- 风险2: [风险描述]- 控制措施: [控制措施描述]6. 项目执行的关键要素项目执行的成功与否取决于以下关键要素的合理规划和管理:- 项目目标和范围的明确- 项目团队的协调合作- 有效的沟通和信息共享- 问题和风险的及时解决- 资源的合理分配和利用7. 参考文献以上是项目执行进度计划清单的详细内容,它将指导项目团队按时完成项目,并确保项目的成功交付。
在项目执行过程中,需要不断监控和更新项目进展情况,以及及时采取措施解决可能出现的问题和风险。
祝好运!(字数:800+)。
**公司一向重视工程管理,将工程质量视为企业生存之根本。
公司对每一个工程项目都实行全过程的专业化管理。
对于每一个中标项目,公司将指定一位专职项目经理,他(她)将负责本项目的全过程,其中主要包括:合同谈判、制定工作进度表和工程实施计划书,组织和协调项目工程组的工作、与买方的项目负责人联络、定期向买方口头或者书面汇报工程发展情况、商讨解决工程中存在的问题并接受用户的监督、制定工程验收文件和整理、汇总技术文档等。
公司将为项目成立专门的项目工程组,根据项目的大小,由不少于 5 名有经验的项目工程师参加。
项目工程组负责整个项目的具体实施。
其中主要包括:系统的施工设计;与用户原有计算机应用系统的接口连接(包括必要的二次开辟);系统的安装、与控制室装修的收口配合;与服务器等网络设备的连接以及网络安全措施;各种扩展设备的安装和整体调试等。
对买方人员的技术培训也是本公司在工程管理过程中的重要内容。
除按合同进行设备和系统的培训之外,公司要求项目工程师在施工现场尽可能地与买方技术人员多沟通和交流,一方面传授系统的现场调试技能和有关注意事项,另一方面多了解买方在实际应用中的具体需求,使我们的系统更好地为买方所掌握、为买方所服务。
我们的工程经验说明,这些措施对系统今后的长期稳定运行是十分有益的。
公司十分重视工程的图纸资料和施工文档,这些非但可以完整地提交给买方,也是公司建立用户档案和售后服务的重要依据。
**公司对重大工程项目采取分层管理方式。
本节重点描述项目组织结构,及相关各工作组的岗位设置、岗位职责及人员安排,以便于做到责权明确,科学管理。
项目经理:从工程项目实施队伍组建之日起,就承担了将合同范围内的各项工程任务全面完成的重要职责。
项目经理须做好日常资源管理工作,并直接控制项目管理计划的各个要素,具体说来主要包括以下几个方面:项目执行:对以下几方面工作提供指导:总体方案设计及工程设计;设备配置确认;工程质量保证;设备安装、调试、集成及测试;系统验收,培训。
项目管理项目资料整理清单项目管理是指通过计划、组织、指导和控制资源,以实现项目目标的过程。
在项目管理过程中,项目资料整理清单是非常重要的工具,它可以匡助项目团队更好地管理和跟踪项目发展。
本文将介绍项目资料整理清单的相关内容。
一、项目背景资料1.1 项目概况:包括项目名称、项目目标、项目范围、项目时间表等。
1.2 项目团队:列出项目团队成员及其职责,包括项目经理、项目组成员、顾问等。
1.3 项目需求:详细描述项目的需求和要求,包括客户需求、功能需求、性能需求等。
二、项目计划资料2.1 项目计划:包括项目进度计划、资源计划、质量计划等。
2.2 项目预算:列出项目的预算及预算分配情况,包括人力资源成本、物资采购成本、运输成本等。
2.3 风险管理计划:描述项目的风险管理策略和措施,包括风险识别、风险评估、风险应对等。
三、项目执行资料3.1 项目会议记录:记录项目会议的议题、参预人员、讨论内容和决策结果。
3.2 项目沟通记录:记录项目各方之间的沟通内容,包括邮件、电话、会议记录等。
3.3 问题解决记录:记录项目执行过程中浮现的问题和解决方案,以及责任人和解决时间。
四、项目监控资料4.1 进度报告:记录项目的实际进度和计划进度的对照情况,及时发现和解决进度偏差。
4.2 质量检查记录:记录项目的质量检查情况,包括产品检验报告、质量评估报告等。
4.3 变更管理记录:记录项目变更的申请、批准和实施情况,确保变更管理的透明和规范。
五、项目收尾资料5.1 项目总结报告:总结项目的成果和经验教训,为未来项目提供借鉴和改进方向。
5.2 项目交接资料:准备项目交接资料,包括项目文档、技术资料、培训资料等。
5.3 项目归档资料:对项目资料进行整理和归档,确保项目资料的安全和可追溯性。
在项目管理过程中,项目资料整理清单是项目管理人员必备的工具之一,它可以匡助项目团队更好地管理和跟踪项目发展,确保项目按计划顺利进行。
通过合理整理和归档项目资料,可以为项目的后续工作提供支持和参考,提高项目的成功率和效率。
目录1 概述1工程实施原如此1项目总体推进计划2系统实施过程的质量保证活动说明3项目实施计划92 项目管理方案10项目管理组织结构10项目围管理14项目进度管理14项目风险管理14质量管理计划15项目协调与合作计划19配置管理20文档管理22人员管理23管理233 测试计划23测试工作准备23软件开发测试23设计测试用例和数据264 验收计划27验收组织27验收容27软件系统的验收285 培训方案29培训目标29培训方式29培训对象30培训地点与环境30培训计划与容306 技术支持和售后服务31技术后援支持31技术后援支持方式32保修与系统维护服务331概述XXXXX是一项复杂、长期的系统工程,为保证工程能够顺利地进展实施,必须要制定科学、合理、切实可行的实施计划。
一方面要从组织上进展落实,成立强有力的项目领导小组和经验丰富的项目实施队伍;另一方面要制定严格的时间进度表,明确各里程碑的时间。
同时还要制定工作原如此,以指导项目的全面实施。
1.1工程实施原如此1.用户方项目小组的成员,争取参与项目的全过程用户方成立领导亲自挂帅的项目小组,在调研、设计、编码、安装调试、测试、培训、运行、验收、售后服务等项目的各个阶段,配合系统开发方的工作,一方面可以培训自己的技术维护队伍,为系统的使用保驾护航;另一方面,在开发过程中,协调用户方和开发方的关系,保证项目的顺利进展,与时发现问题,并对项目进度和质量进展监视。
2.采用“两手抓〞的方针,一手抓开发、一手抓使用对于软件项目,之所以称为一个工程,很大程度上是因为软件项目的建设,除了技术因素外,还有很多的非技术因素需要考虑,并且必须被得到重视。
衡量一个软件项目是否成功,很大程度上不是看这个软件项目采用了多么先进的技术,而是软件对用户来说是否实用,是否能够帮助用户解决许多预期的问题。
国很多软件项目的失败,很大程度上是使用抓得不够。
建议在项目的试运行过程中,在抓系统维护的同时,也要狠抓系统的使用,开发方和用户方齐心协力帮助业务人员从原来的手工处理转到计算机辅助处理上来,在业务人员适应计算机辅助业务处理的过程中,尽可能早发现系统中存在的问题,从而最大可能地使系统保质保量的按时完成。
项目进度计划项目进度计划是一种计划,旨在为项目的成功管理提供一种框架,以便将项目完成的各种要素分解,以便在预定的时间内按照指定的目标实现。
项目进度计划不仅涵盖了实际的项目时间表,还包括各种项目资源的分配和任务的分配。
项目进度计划是项目管理计划的一部分,它要考虑成本、范围和时间安排等因素。
项目管理要细心地规划,并使用工具在项目的生命周期中进行监测和调整,以确保项目能够顺利按计划完成。
项目进度计划可以是一个详细的文档,也可以是一个高层次的概览。
不管是哪种类型,它都需要包含以下元素:1. 项目中的所有任务的清单项目进度计划需要列出项目中所有的任务,这样才能确保项目所有的细节都被照顾到。
任务清单应该包括任务名称、任务描述、负责人和任务完成的时间。
如果是大型项目,可能需要将任务分解为更小的子任务来简化管理。
2. 任务之间的依赖关系项目中的任务通常会相互关联,因此需要详细考虑它们之间的依赖关系。
在项目进度计划中,需要清晰地标识出任务之间的依赖关系,以确保一个任务在另一个任务完成之前不会开始。
3. 任务完成所需的资源项目完成需要各种资源的支持。
项目进度计划需要明确调配人员、材料、设备和其他资源对于不同任务的需求,以确保项目在规定的时间内按照计划完成。
4. 任务时间表项目进度计划的核心是项目的时间安排。
每个任务都需要明确的开始和结束时间。
任务的时间安排需要考虑到任务之间的依赖关系以及资源的安排情况。
项目进度计划应该能够清楚地展示任务的时间表。
5. 进度盈余和滞后进度盈余和滞后是评估项目进度是否在控制范围内的重要性指标。
进度盈余是指某个任务完成得比计划的更早,而滞后是指某个任务完成得比计划的更晚。
这些指标可以帮助项目管理人员及时发现可能导致延迟的风险,并采取措施及时调整排期计划。
6. 项目管理平台和报告项目进度计划需要专门的报告,以便及时了解整个项目的情况。
在项目进度计划中,可以选择使用各种项目管理平台和工具,例如微软项目计划或旧金山Gantt 项目管理。
项目实施进度总计划一、概述本项目实施计划是拟在接到项目规划书之日起开始,至本项目实施结束中进行的以下节点工作的总体计划:包括设备产品的设计联络及施工、出厂测试、供货,以及施工安装、制订培训计划及培训、完工调试、送电开通及性能检验、工程竣工验收、后期服务等。
按照项目的要求和时间安排,项目实施总体划分为三个阶段:(1)施工准备阶段主要工作内容有:签订施工合同;组建项目经理部,建立施工临时基地;组织施工现场调查,施工场地准备;提报设计联络建议计划,召开设计联络会议;组织图纸会审,参加设计交底会,进行技术准备;根据施工图纸,编制物资采购计划,签订物资采购合同;编制实施性施工组织设计及施工进度计划;报送工程开工报告,到项目经理部门备案;与其他相关专业协调和配合;按照施工总体方案,组织施工队伍进场。
(2)施工阶段进行的主要工作内容:依据施工组织设计及各阶段进度计划要求,进行本项目施工;按照工程进展情况;制订培训计划并开展培训工作;按系统调试要求进行调试,保证系统达到质量要求;进行系统性能检验,确保系统达到使用功能;按照要求进行工程的验收(实体和竣工资料);进行工程交接。
(3)后期服务阶段后期服务包括工程照管阶段、质量保证期及质量保证期后的相关服务工作。
主要工作内容有:制订保修维护计划,进行照管期的维护工作;按照承包合同,与业主进行工程费用结算;质量保证期积极响应报修召唤,保障系统正常运营;制订工程回访计划,并按计划回访;质量保证期若系统或系统任一部分出现缺陷,免费负责修复;质量保证期后的技术支持及其他相关服务。
二、项目实施进度总计划表项目部根据项目部制定的指导性施工组织计划基础上,施工部部依照合同计划全过程、全方位规划、组织本项目实施和系统管理。
项目实施进度总计划见表5.1所示。
表5.1项目实施进度总计划表第二节、项目施工进度计划施工进度计划是根据与业主签订的工程合同,以整个工程项目为对象,综合考虑各方面的情况(特别是轨道工程进度),对工程施工全过程作出的战略性部署。
依据工程总体计划、总工期要求及各系统主要施工阶段(关键节点)的里程碑计划,确定各单项工程或分项工程的施工顺序及相互衔接关系,通过计算确定关键工序路径,明确施工主攻方向,在严格保证总工期要求、控制施工安全、质量的前提下,各施工工序力争提前开展、提前完成,避免在工程后期出现抢工的混乱局面,并充分考虑各专业之间的交叉配合,编制出各系统的施工进度计划。
在工程实施中如业主对进度安排有调整时,项目部将根据最新的要求进行计划调整,全面服从业主安排。
一、施工工期目标及关键节点里程碑计划1、工程总工期2006年12月11日开工,2007年1月30日完工,工程总工期51日历天。
当业主要求调整工期时,严格按新的工期要求进行施工调整,确保按期交付。
2、各系统关键节点里程碑计划为确保2007年1月30日本项目工程顺利竣工,本投标人充分利用上海轨道交通4号线蒲汇塘临时基地开展所必需的前期产品的设计联络、制造供应及其他技术准备工作。
全线各系统实施将按以下关键节点里程碑计划推算和编制施工进度计划:(1)接触网系统关键节点里程碑计划(2)强电系统关键节点里程碑计划(3)杂散电流防护系统关键节点里程碑计划3、施工进度计划表(1)接触网系统施工进度计划表(2)强电系统施工进度计划表(3)杂散电流防护系统施工进度计划表4、施工进度网络计划图见图5.2.1.4所示5、施工进度横道图见图5.2.1.5所示。
二、保证施工进度计划的措施1、施工进度保证体系合理组织施工资源,加强管理,从施工准备、技术管理、物资供应、机械设备、过程管理、协调配合等方面建立工期保证体系,确保工期目标的实现。
2、交叉作业进度控制措施接触网系统是以达到设计要求的轨道中心和轨面中心线高程作为定位依据,接触网系统设备安装对轨道的依赖性很突出,本项目实施期间,与轨道等专业交叉进行,并且本项目系统间、同系统各工序之间也要交叉进行施工作业。
为克服以上施工的不利因素,特制定以下保证工期的措施:与轨道等相关承包商签订施工配合协议,明确相互作业时间。
服从业主对轨道区间作业时间的分配,避免施工时间冲突,减小施工干扰。
根据施工进度,合理安排各专业工序作业时间。
平衡各工序安排,投入合理施工资源,及时完成对后续工序制约大的工序作业,减少工序之间的交叉干扰。
物资供应部及时组织设备材料到位,以满足各工序施工的需要,避免停工待料。
3、关键工序作业进度控制措施开工前,对参与关键工序施工的人员进行技术培训和技术交底,使施工人员熟悉本项目关键工序的技术特征、技术要求、施工流程、作业方法、检测手段等,全面提高施工人员的技术素质。
确保关键工序使用的机械设备、仪器仪表及时到位,设专人负责机械设备、仪器仪表维修和保养,并保证有备品、备件,确保关键工序不因施工设备故障而停工。
物资供应部对关键工序使用的材料进行专项重点管理,从计划、订货、验收、仓储和发放等管理环节进行严格管理,确保计划准确、供货及时、质量合格。
4、进度延误补救措施工程施工过程中,由于外界不可预见因素造成实际上的工程进度与原经过业主核准的进度计划明显落后时,及时对原计划进行调整和修改,并向业主重新提交一份修改后的计划,同时根据当时的情况,向业主通报加快进度所采取的措施,以确保整个工程的完工时间不受影响。
三、意外情况下保证进度的应急预案1、材料、设备不能按期到货影响施工进度的应急措施工程材料、设备能否按期、足量到达施工现场是本项目能否如期竣工的关键。
设计联络完成后,项目部派员进驻支柱、金具及零配件、导线、电缆、设备等主要材料、设备供货厂家,进行材料、设备生产监造,同时物资供应部全程跟踪材料、设备的发货、运输、到货情况,使工程物资的供应始终处于受控状态。
若因生产、运输或其他某个环节出现问题,材料不能按期到货,项目部能够及时掌握材料不能按期到货的原因和延期到货的具体时间,采取调整施工组织、供应计划,见缝插针,材料、设备一到,抓紧到货检验,集中力量进行施工,将影响降到最低。
2、外界干扰影响施工进度的应急措施在制定施工方案和编制作业计划时,考虑突发因素对施工的干扰,编制两套以上的作业计划,施工中若突遇干扰或阻挡,立即执行事先编制的应急作业计划。
同时,项目部积极与当地政府有关部门等进行协调联系,得到地方政府理解和支持,妥善处理好各种干扰,避免矛盾激化。
在外界干扰协调处理好后,再执行原先的作业计划。
3、突发流行性疾病影响施工进度的应急措施施工期间,若突发流行性疾病,立即将被感染人员隔离。
加强预防措施,避免感染人群扩大,并尽快从公司总部劳务中心抽调或在当地雇请临时劳动力补充。
4、自然灾害影响施工进度的应急措施发生自然灾害,项目部对施工计划作相应的调整,进一步优化施工方案和资源配置。
依据新的施工部署,调集其他施工力量,成立临时赶工突击施工队伍,在指定的区段内完成赶工项目目标,推行昼夜连续作业(倒班)、平行作业、交叉施工等各种行之有效的施工方法,使工期控制在要求的范围内,直至实现工期目标。
进度目标达到要求后,撤除赶工临时机构及配置。
第三节、设计联络建议计划设计联络是工程设计和产品设计进行接口的重要环节,需要业主、承包商、设计单位、供货商各方参加。
根据招标文件要求,本投标人负责提供符合工程初步设计要求的系统构成图、原理图、接线图;提供设备的安装尺寸以及必需的操作及维修空间等信息,并主动做好与设计单位的配合、协调和联络工作。
对发现的设计问题及时反馈,提出修改建议和意见。
根据施工进度计划安排,对于在工程初期即要求供货的设备产品,如锚拴、支柱、门型架、接触网零件、绝缘子、电缆支架、接触网线材等,其设计联络分为两次进行:在第一次设计联络会上,确认系统和设备功能技术参数,确认产品技术规格书,澄清接口,讨论设备试验和出厂验收、供货计划等事宜。
第一次设计联络计划于2006年12月5日完成。
第二次设计联络是设备试验,测试样品的功能和性能是否满足技术规格书的要求,以及出厂验收。
计划于2006年12月15日完成。
对其余设备产品的设计联络工作分三次进行:第一次设计联络主要讨论系统和设备功能技术参数,以及与其它系统接口的相关内容,业主、设计、供货商、承包商相互提交技术文件。
第一次设计联络计划于2006年12月10日完成。
第二次设计联络会上,主要审核、确认承包商技术规格书,确认技术参数,确定最终接口关系;确认供货计划、交货时间安排等。
计划于2006年12月15日完成。
第三次设计联络是工程样品测试、设备试验,测试样品的功能和性能是否满足技术规格书的要求,以及出厂验收。
计划于2006年12月20日完成。
在每次设计联络会议前5天,向业主提交设计联络会议计划,并提供设备的设计图纸、文件、标准和资料,做好会议准备。
每次设计联络会议后,由监理工程师整理并汇总与会方共同确认的内容,形成会议纪要并签发各与会单位。
本投标人承诺为参加设计联络会的各方提供工作上的便利。
本投标人将派出项目总工程师、专业主管工程师、接口管理工程师及物资经济师参加联络会议。
分两次进行设计联络的设备产品设计联络计划安排表:分三次进行设计联络的设备产品设计联络计划安排表:第四节、设备监造建议计划本项目的设备监造,主要指设计联络完成后,在设备制造过程中,本承包商全力配合监理工程师及相关人员的工作,确保监理工程师对设备供货商的试验、质量体系、采用的标准、生产计划安排及生产全过程进行有效的控制。
监造计划时间安排:第五节、设备、材料供应计划一、设备、材料供应计划工程技术部根据设计文件、施工图纸、施工调查等资料,制定设备、材料到货供应计划。
其主要内容有:编制依据、物资使用项目或地点、物资名称、规格、材质、计量单位、数量、供货时间、到货地点、收货人等,必要时注明图号及有关技术、制造标准等。
设备、材料到货计划提报后不得随意变更,但因施工进度调整、施工方法改变、设计变更等原因造成物资数量、规格、型号的改变时,工程技术部及时作相应调整。
设备、材料供应期间,做好设备到货后的各项检查工作。
对设备使用材料和设备质量进行检验,对于不符合合同要求和相关标准的材料、元器件,及时通知供货商返工或重新生产,并在24小时内书面报告业主。
主要设备、材料供应计划表:二、设备、材料到货运输及仓储1、设备、材料到货运输供货商按供货合同规定的到货时间要求,对设备、材料进行保护包装后,直接将其运输到项目部的中心料库或工地料库(按订货合同要求)。
具体的运输方案根据不同要求的设备、材料特性,在设计联络会议时确定,按会议纪要要求执行。
进场运输根据现场实际情况,采用汽车运输和轨道车运输两种方法。
对于较轻的设备、材料采用人工装卸;对于较重的采用吊车进行装卸。
2、设备、材料仓储设备、材料到场后,项目部物资管理人员和工程部主管工程师将会同驻地监理工程师对其进行现场验收,验收范围包括设备、材料的数量、规格、尺寸、随机附件、出厂合格书、质量合格书等。