中国矿业大学管理学院第九届研究生学术论坛会议议程中国国矿业大学
- 格式:doc
- 大小:898.50 KB
- 文档页数:10
脚踏实地、努力拼搏、天道酬勤刘全龙,男,山东临沂人,中共党员,中国矿业大学管理学院管理科学与工程专业2012级博研究生。
2010年9月考入中国矿业大学管理学院,攻读硕士研究生;2012年9月,以优异的成绩被批准提前免试攻读该专业博士学位。
作为一名博士研究生,在科研道路不断进取,发表SCI/CSSCI/核心论文十余篇;其中,以第一作者(或通讯作者)发表SCI 论文1篇、CSSCI论文2 篇、中文核心期刊论文若干篇;主持江苏省普通高校研究生科研创新计划项目1 项;参与国家自然科学基金项目和煤矿企业课题若干项;获2014年国家留学基金委资助项目“国家建设高水平大学公派研究生项目”。
踏实求学、投身科研2010年9月考入中国矿业大学管理学院,攻读硕士学位,本科阶段的学习是知识积累的过程,而研究生时期的学习是将理论应用于实际,是知识升华的阶段。
研究生初期,刘全龙认认真真学习研究生阶段的每一门课程,并取得不错成绩,其学业总评成绩为专业第二名,其基础理论以及本专业的理论水平得到很大提高。
研究生阶段的学习也从单一的学习转化为学习和研究相结合的模式,拥有更强的自学能力及分析和解决问题的能力。
在这一硕士研究生期间,参与包括国家自然科学基金项目在内的多项科研项目,多次把所学的理论知识应用在科研实践中,并通过科研实践激发创新思维。
2010年12月至2011年7月,第一次参与了教育部高校博士点基金项目“煤矿事故危险源风险测算理论与方法研究”,负责煤矿事故复杂性机理分析。
通过一系列的研究,培养了科研兴趣,同时在导师的指导下,发表了第一篇文章“煤矿瓦斯事故多危险源耦合作用分析及风险度量”,文章利用改进的模糊DEMATEL模型对煤矿系统多因素之间的耦合作用强度进行了度量,并绘制瓦斯事故的原因-结果图,为分类管理煤矿瓦斯事故危险源提供了科学依据,同时也为后来的科研打下了坚实的基础。
2011年7月至2012年4月,参与到江苏省333工程人才项目“煤矿事故危险源管控理论与方法研究”,并参与到2项煤矿企业委托课题“煤矿安全风险预控管理体系建设研究”。
中国矿物岩石地球化学学会第九届专业(工作)委员会组成名单新矿物及矿物命名专业委员会主任委员:王晓霞中国地质科学院矿产资源研究所副主任委员:杨主明中国科学院地质与地球物理研究所杨建民中国地质科学院矿产资源研究所李国武中国地质大学(北京)委员:(以姓氏汉语拼音为序)陈鸣中国科学院广州地球化学研究所陈天虎合肥工业大学资源与环境工程学院陈振宇中国地质科学院矿产资源研究所董发勤西南科技大学高翔中国地质大学(北京)何宏平中国科学院广州地球化学研究所何明跃中国地质大学(北京)珠宝学院黄菲东北大学资源与土木工程学院李胜荣中国地质大学(北京)鲁安怀中南大学地球科学与信息物理学院吕林素中国地质博物馆孟大维中国地质大学材料科学与化学工程学院倪培南京大学地球科学与工程学院秦善北京大学地球与空间科学学院饶灿浙江大学地球科学院汪灵成都理工大学材料与生物工程学院汪立今新疆大学王汝成南京大学地球科学系吴宏海华南理工大学环境科学与工程系杨良峰中国地质博物馆袁鹏中科院广州地球化学研究所秘书:陈振宇(兼)姚佛军中国地质科学院矿产资源研究所矿物物理矿物结构专业委员会主任委员:何宏平中国科学院广州地球化学研究所副主任委员:董发勤西南科技大学秦善北京大学陈天虎合肥工业大学周根陶中国科技大学朱建喜中国科学院广州地球化学研究所委员:(以姓氏汉语拼音为序)蔡元峰南京大学陈丹玲西北大学冯雄汉华中农业大学洪汉烈中国地质大学(武汉)黄菲东北大学李芳菲吉林大学李红艳中国地质科学院矿产资源研究所刘羽福州大学刘钦甫中国矿业大学(北京)陆现彩南京大学吕国诚中国地质大学(北京)万泉中国科学院地球化学研究所汪立今新疆大学地质与勘查工程学院王爱勤中国科学院兰州化学物理研究所王林江桂林理工大学吴宏海华南师范大学吴平霄华南理工大学杨燕浙江大学杨华明中南大学杨志军中山大学周春晖浙江工业大学秘书:谭伟中国科学院广州地球化学研究所矿物岩石材料专业委员会主任委员:廖立兵中国地质大学(北京)副主任委员:董发勤西南科技大学倪文北京科技大学汪灵成都理工大学杨华明中南大学委员:(以姓氏汉语拼音为序)蔡元峰南京大学陈天虎合肥工业大学传秀云北京大学冯杰中国高岭土公司郝小非中国地质科学院郑州矿产综合利用研究所雷东升国家非金属矿深加工工程技术研究中心李芳菲吉林大学刘钦甫中国矿业大学(北京)吕国诚中国地质大学(北京)彭同江西南科技大学孙红娟西南科技大学王宁中国科学院地球化学研究所王林江桂林理工大学吴平宵华南理工大学杨志军中山大学袁鹏中国科学院广州地球化学研究所张高科武汉理工大学张以河中国地质大学(北京)朱润良中科院广州地球化学研究所秘书:吕国诚(兼)成因矿物学找矿矿物学专业委员会主任委员:申俊峰中国地质大学(北京)副主任委员:李胜荣中国地质大学(北京)孟繁聪中国地质科学院地质所卿敏中国武警黄金研究所李国武中国地质大学(北京)杨志军中山大学委员:(以姓氏汉语拼音为序)陈丹玲西北大学冯庆玲清华大学丰成友中国地质调查局西安地质调查中心高晓英中国科学技术大学韩秀丽华北理工大学黄菲东北大学黄绍峰中国黄金集团吕志成中国地质调查局发展研究中心连宾南京师范大学梁斌西南科技大学刘羽福州大学刘显凡成都理工大学秦善北京大学孙国胜吉林大学沈锡田中国地质大学(武汉)汪立今新疆大学王吉中石家庄经济学院王章俊地质出版社万泉中国科学院地球化学研究所谢巧勤合肥工业大学阎秀兰中国科学院地理科学与资源研究所杨良锋中国地质博物馆杨竹森中国地质科学院矿产资源研究所赵珊茸中国地质大学(武汉)秘书:张华锋中国地质大学(北京)梁晓亮中国科学院广州地球化学研究所岩浆岩专业委员会主任委员:王孝磊南京大学副主任委员:杨进辉中国科学院地质与地球物理研究所王强中国科学院广州地球化学研究所邢光福中国地质调查局南京地质调查中心委员:(以姓氏汉语拼音为序)林秀斌浙江大学秦江峰西北大学唐红峰中国科学院地球化学研究所童英中国地质科学院地质研究所许成北京大学闫峻合肥工业大学杨德彬吉林大学尹常青中山大学曾罡南京大学张少兵中国科学技术大学赵军红中国地质大学(武汉)赵志丹中国地质大学(北京)秘书: 曾罡(兼)变质岩专业委员会主任委员:张立飞北京大学副主任委员:刘福来中国地质科学院地质研究所郭敬辉中国科学院地质与地球物理研究所赵国春香港大学肖益林中国科技大学魏春景北京大学刘良西北大学委员:(以姓氏汉语拼音为序)陈意中国科学院地质与地球物理研究所陈能松中国地质大学(武汉)程昊同济大学程素华中国地质大学(北京)董永胜吉林大学苟龙龙西北大学李旭平山东科技大学厉子龙浙江大学刘景波中国科学院地质与地球物理研究所刘晓春中国地质科学院地质力学研究所刘贻灿中国科技大学吕增北京大学任留东中国地质科学院地质研究所施光海中国地质大学(北京)石永红合肥工业大学宋述光北京大学仝来喜中国科学院广州地球化学研究所王伟中国地质科学院地质力学研究所王惠初中国地质调查局天津地质调查中心吴春明中国科学院研究生院杨崇辉中国地质科学院地质研究所尹常青中山大学于津海南京大学翟明国中国科学院地质与地球物理研究所张聪中国地质科学院地质研究所张健中山大学张建新中国地质科学院地质研究所张泽明中国地质大学(北京)郑常青吉林大学周喜文中国地质科学院地质研究所沉积学专业委员会主任委员:王成善中国地质大学(北京)副主任委员:彭平安中国科学院广州地球化学研究所马永生中国石油化工股份有限公司委员:(以姓氏汉语拼音为序)陈代钊中国科学院地质与地球物理研究所陈洪德成都理工大学冯志强中国石化国勘高抒西南矿业大学关平北京大学韩喜球国家海洋局第二海洋研究所胡修棉南京大学李铁刚中国科学院海洋研究所林畅松中国地质大学(北京)刘传虎中国石化胜利油田分公司刘健国土资源部青岛海洋地质研究所刘羽国家自然科学基金委员会地学部刘志飞同济大学邵龙义中国矿业大学(北京)沈吉中国科学院南京地理与湖泊研究所施和生中国海洋石油总公司石学法国家海洋局第一海洋研究所史基安中科院地质所兰州油气资源研究中心王剑国土资源部成都地质矿产研究所王璞珺吉林大学王玉华中国石油大庆石油分公司谢树成中国地质大学(武汉)解习农中国地质大学(武汉)颜佳新中国地质大学(武汉杨华中国石油长庆石油分公司张昌民长江大学张水昌中国石油勘探开发研究院朱筱敏中国石油大学(北京)邹才能中国石油勘探开发科学研究院秘书长:林畅松(兼)副秘书长:朱筱敏,邵龙义,吴怀春,刘志飞,陈中强,朱如凯秘书:陈曦、由雪莲、顾松竹国际沉积学会(IAS)联络员:由雪莲岩相古地理专业委员会主任委员:王贵文中国石油大学(北京)副主任委员:陈世悦中国石油大学(华东)何幼斌长江大学胡斌河南理工大学姜在兴中国地质大学(北京)邵龙义中国矿业大学(北京)王兴志西南石油大学委员:(以姓氏汉语拼音为序)鲍志东中国石油大学(北京)杜远生中国地质大学(武汉)巩恩普东北大学郭英海中国矿业大学郭艳琴西安石油大学胡光义中海油研究总院开发研究院姜宝玉南京大学雷怀彦厦门大学李双应合肥工业大学林春明南京大学刘建波北京大学刘招君吉林大学柳永清中国地质科学院地质研究所牟传龙成都地质矿产研究所彭苏萍中国矿业大学(北京)彭勇民中国石化石油勘探开发研究院牟传龙成都地质矿产研究所屈红军西北大学邵磊同济大学沈安江中国石油杭州地质研究院时志强成都理工大学吴亚生中国科学院地质与地球物理研究所吴因业中国石油勘探开发研究院许淑梅中国海洋大学杨小强中山大学于兴河中国地质大学(北京)张永生中国地质科学院矿产研究所郑秀娟中国石油大学(北京)朱茂炎中国科学院南京地质古生物研究所朱筱敏中国石油大学(北京)秘书:郑秀娟(兼)应用地球化学专业委员会主任委员:龚庆杰中国地质大学(北京)副主任委员:王学求中国地质科学院物化探所周永章中山大学罗先熔桂林理工大学韩润生昆明理工大学委员:(以姓氏汉语拼音为序)黄智龙中国科学院地球化学研究所康明长安大学李通国甘肃省地质调查院李振生合肥工业大学凌洪飞南京大学刘宁强中国地质大学(北京)刘长征青海省柴达木综合地质矿产勘查院陆继龙吉林大学潘家永东华理工大学沈存利内蒙古自治区有色地质勘查局施泽明成都理工大学斯春松中国石油杭州地质研究院王建武山西省地质调查院王磊有色金属矿产地质调查中心文美兰桂林理工大学席斌斌无锡石油地质研究所谢淑云中国地质大学(武汉)徐文喜黑龙江地质调查研究总院杨万志新疆维吾尔自治区地质调查院尤宏亮沈阳地质调查中心张德贤中南大学张连昌中国科学院地质与地球物理研究所赵克斌中国石化石油勘探开发研究院周晓成中国地震局地震预测研究所秘书:刘宁强中国地质大学(北京)矿床地球化学专业委员会主任委员:钟宏中国科学院地球化学所副主任委员:毕献武中国科学院地球化学研究所范宏瑞中国科学院地质与地球物理研究所李建威中国地质大学(武汉)王焰中国科学院广州地球化学研究所陆现彩南京大学谢桂青中国地质科学院矿产资源研究所杨立强中国地质大学(北京)杨志明中国地质科学院地质研究所委员:(以姓氏汉语拼音为序):常兆山澳大利亚詹姆斯库克大学陈伟中国科学院地球化学研究所陈华勇中国科学院广州地球化学研究所陈衍景北京大学成秋明中国地质大学(武汉)邓军中国地质大学(北京)高剑峰中国科学院地球化学研究所郭玉乾有色金属矿产地质调查中心韩润生昆明理工大学侯增谦中国地质科学院地质研究所胡瑞忠中国科学院地球化学研究所蒋少涌中国地质大学(武汉)李子颖核工业北京地质研究院梁华英中国科学院广州地球化学研究所刘家军中国地质大学(北京)陆建军南京大学毛景文中国地质科学院矿产资源研究所倪培南京大学倪师军成都理工大学秦克章中国科学院地质与地球物理研究所施泽明成都理工大学孙国胜吉林大学孙卫东中国科学院海洋研究所孙晓明中山大学王登红中国地质科学院矿产资源研究所王京彬有色金属矿产地质调查中心王汝成南京大学张连昌中国科学院地质与地球物理研究所周美夫香港大学周涛发合肥工业大学周永章中山大学秘书:蓝廷广中国科学院地球化学研究所火山及地球内部化学专业委员会主任委员:徐义刚中国科学院广州地球化学研究所副主任委员:郑建平中国地质大学(武汉)地学院张招崇中国地质大学(北京)地学院郭正府中国科学院地质与地球物理研究所李霓中国地震局地质研究所委员:(以姓氏汉语拼音为序)白志达中国地质大学(北京)陈斌合肥工业大学郝艳涛浙江大学黄小龙中国科学院广州地球化学研究所李永军长安大学刘燊西北大学刘永顺首都师范大学毛建仁南京地质矿产研究所邱检生南京大学史仁灯中国科学院青藏高原研究所王锡奎吉林大学吴才来中国地质科学院地质研究所夏群科浙江大学杨清福吉林省地震局姚玉鹏国家自然科学基金委员会地球科学部张宏福西北大学张铭杰兰州大学赵谊黑龙江省地震局赵慈平云南省地震赵勇伟中国地震局地质研究所秘书:黄小龙(兼)赵勇伟(兼)地幔矿物岩石地球化学专业委员会主任委员:张宏福西北大学副主任委员:牛耀龄中国科学院青岛海洋研究所郑建平中国地质大学(武汉)夏群科浙江大学陈立辉南京大学地球科学与工程学院英基丰中国科学院地质与地球物理研究所委员:(以姓氏汉语拼音为序)郭锋中国科学院广州地球化学研究所黄方中国科学技术大学厉子龙浙江大学刘传周中国科学院地质与地球物理研究所刘勇胜中国地质大学(武汉)隋建立中国地震局地质研究所孙敏香港大学汤艳杰中国科学院地质与地球物理研究所邢光福南京地质矿产研究所徐夕生南京大学许成北京大学许文良吉林大学杨经绥中国地质科学院地质研究所张铭杰兰州大学钟宏中国科学院地球化学研究所朱弟成中国地质大学(北京)秘书:汤艳杰(兼)实验矿物岩石地球化学专业委员会主任委员:许文良吉林大学地副主任委员:熊小林中国科学院广州地球化学研究所章军锋中国地质大学(武汉)刘耘中国科学院地球化学研究所李和平中国科学院地球化学研究所陆现彩南京大学委员:(以姓氏汉语拼音为序)代立东中国科学院地球化学研究所高春晓吉林大学黄方中国科学技术大学冷伟中国科学技术大学李本仙吉林大学李元中国科学院广州地球化学研究所李忠海中国科学院大学刘曦北京大学刘显东南京大学毛竹中国科学技术大学梅升华中科院深海科学和技术研究所倪怀玮中国科学技术大学宋茂双中国科学院广州地球化学研究所巫翔中国地质大学(武汉)杨晓志南京大学叶宇中国地质大学(武汉)张宝华中国科学院地球化学研究所张志刚中国科学院地质与地球物理研究所周永胜中国地震局地质研究所秘书:李本仙(兼)矿物包裹体专业委员会主任委员:倪培南京大学副主任委员:范宏瑞中国科学院地质与地球物理研究所牛贺才中国科学院广州地球化学研究所徐九华北京科技大学刘晓东东华理工大学委员: (以姓氏汉语拼音为序)柴凤梅新疆大学单秀琴中国石油勘探开发研究院廊坊分院赖勇北京大学赖建清中南工业大学李霓中国地震局地质研究所李保华成都理工大学李荣西长安大学厉子龙浙江大学林锦荣核工业北京地质研究院毛世德中国地质大学孟凡巍中国科学院南京地质古生物研究所潘家勇东华理工大学庞保成桂林理工大学邱楠生中国石油大学任钟元中国科学院广州地球化学研究所苏文超中国科学院地球化学研究所孙睿西北大学孙玉梅中海石油有限公司陶士振中国石油勘探开发研究院石油地质所王飞宇中国石油大学王可勇吉林大学肖益林中国科学技术大学谢玉玲北京科技大学翟伟中山大学张鼐中国石油勘探开发研究院实验中心张铭杰兰州大学张作衡中国地质科学院祝新友北京矿产地质研究院秘书:苏文超(兼)丁俊英南京大学胡芳芳中国科学院地质与地球物理研究所同位素地球化学专业委员会主任委员:韦刚健中国科学院广州地球化学所副主任委员:刘耘中国科学院地球化学研究所黄方中国科技大学蒋少涌中国地质大学(武汉)朱祥坤中国地质科学院地质研究所委员:(以姓氏汉语拼音为序)陈文中国地质科学院地质研究所窦衍光中国地质调查局青岛海洋地质研究所杜建国中国地震局地震预测研究所韩凤清中国科学院青海盐湖所贺怀宇中国科学院地质与地球物理研究所惠鹤九南京大学李伟强南京大学李献华中国科学院地质与地球物理研究所李延河中国地质科学院矿产资源所凌文黎中国地质大学(武汉)刘卫国中国科学院地球环境研究所刘勇胜中国地质大学(武汉)柳小明西北大学秦礼萍中国科技大学邱华宁中国科学院广州地球化学研究所施泽明成都理工大学孙卫东中国科学院海洋研究所王瑜中国地质大学(北京)温汉捷中国科学院地球化学研究所肖益林中国科技大学徐伟彪中国科学院紫金山天文台张干中国科学院广州地球化学所周红英国土资源部天津地质矿产研究所周力平北京大学秘书:张兆峰中国科学院广州地球化学所刘传周中国科学院地质与地球物理研究所袁洪林西北大学系刘盛遨中国地质大学(北京)张国良中国科学院海洋研究所环境地质地球化学专业委员会主任委员:冯新斌中国科学院地球化学研究所副主任委员:金章东中国科学院地球环境研究所张干中国科学院广州地球化学研究所委员:(以姓氏汉语拼音为序)安太成广东工业大学曾永平暨南大学常向阳广州大学陈玖斌中国科学院地球化学研究所程和发北京大学城付学吾中国科学院地球化学研究所傅平青中国科学院大气物理研究所郭庆军中国科学院地理科学与资源研究所韩贵琳中国地质大学(北京)何孟常北京师范大学洪冰中国科学院地球化学研究所季峻峰南京大学贾永锋中国科学院沈阳应用生态研究所景传勇中国科学院生态环境研究中心李平中国科学院地球化学研究所李秋华贵州师范大学李思亮天津大学刘金铃中国地质大学(武汉)罗维均中国科学院地球化学研究所祁士华中国地质大学汤洁吉林大学王少锋中国科学院沈阳应用生态研究所王震宇江南大学吴龙华中国科学院南京土壤研究所吴攀贵州大学肖化云中国科学院地球化学研究所肖唐付广州大学徐志方中国科学院地质与地物理研究所颜崇淮上海交通大学杨浩南京师范大学张澄博中山大学张华中国科学院地球化学研究所秘书:张华(兼)陨石及天体化学专业委员会主任委员:缪秉魁桂林理工大学副主任委员:秦礼萍中国科技大学胡森中国科学院地质与地球物理研究所委员:(以姓氏汉语拼音为序)陈鸣中国科学院广州地球化学研究所陈永亨广州大学贺怀宇中国科学院地质与地球物理研究所惠鹤九南京大学琚宜太中国冶金地质总局李春来中国科学院国家天文台李院生国家海洋局中国极地研究中心林杨挺中国科学院地质与地球物理研究所凌宗成山东大学威海分校刘小汉中国科学院青藏高原研究所欧阳自远中国科学院地球化学研究所王桂琴中国科学院广州地球化学研究所王世杰中国科学院地球化学研究所吴昀昭中国科学院紫金山天文台肖龙中国地质大学(武汉)谢志东南京大学徐伟彪中国科学院紫金山天文台朱进北京天文馆朱祥坤中国地质科学院地质研究所邹永廖中国科学院国家天文台秘书:李世杰中国科学院地球化学研究所微束分析测试专业委员会主任委员:李献华中国科学院地质与地球物理研究所副主任委员:徐伟彪中国科学院紫金山天文台刘勇胜中国地质大学(武汉)地学院袁洪林西北大学地质系委员:(以姓氏汉语拼音为序)陈莉北京大学耿红艳香港大学侯可军中国地质科学院矿产资源研究所侯振辉中国科学技术大学李红艳中国地质科学院矿产资源研究所李秋立中国科学院地质与地球物理研究所柳小明西北大学宋彪中国地质科学院地质研究所苏犁中国地质大学(北京)王孝磊南京大学王志海西安地质矿产研究所夏小平中国科学院广州地球化学研究所闫峻合肥工业大学杨蔚中国科学院地质与地球物理研究所杨岳衡中国科学院地质与地球物理研究所詹秀春国家地质实验测试中心钟宏中国科学院地球化学研究所周红英天津地质矿产研究所秘书:李秋立(兼)岩矿分析测试专业委员会主任委员:刘勇胜中国地质大学(武汉)副主任委员:漆亮中国科学院地球化学研究所屈文俊国家地质实验测试中心李怀坤天津地质矿产研究所侯贤灯四川大学分析测试中心委员:(以姓氏汉语拼音为序)储著银中国科学院地质与地球物理研究所高剑峰中国科学院地球化学研究所侯可军中国地质科学院矿产资源研究所侯振辉中国科学技术大学胡明月国家地质实验测试中心胡兆初中国地质大学(武汉)黄方中国科学技术大学柳小明西北大学孙亚莉中国科学院青藏高原研究所汪方跃合肥工业大学韦刚健中国科学院广州地球化学研究所夏小平中国科学院广州地球化学研究所徐娟同济大学杨涛南京大学杨岳衡中国科学院地质与地球物理研究所袁洪林西北大学张文兰南京大学朱振利中国地质大学(武汉)秘书:宗克清中国地质大学(武汉)环境矿物学专业委员会主任委员:鲁安怀北京大学副主任委员:董海良中国地质大学(北京)陆现彩南京大学万泉中国科学院地球化学研究所杨华明中南大学委员:(以姓氏汉语拼音为序)代群威西南科技大学范晨子中国地质科学院国家地质实验测试中心冯雄汉华中农业大学何毓新浙江大学蒋引珊吉林大学李伟南京大学李艳北京大学李金洪中国地质大学(北京)林巍中国科学院地质与地球物理研究所刘娟北京大学刘瑞长春工程学院刘海波合肥工业大学石良中国地质大学(武汉)孙振亚武汉理工大学汪立今新疆大学王长秋北京大学吴宏海华南师范大学吴平霄华南理工大学袁鹏中国科学院广州地球化学研究所周根陶中国科学技术大学秘书:王长秋(兼)。
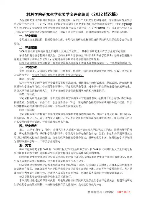
材料学院研究生学业奖学金评定细则(2012修改稿)为促进研究生培养机制改革健康、稳定地发展,保护好广大研究生的切身利益,充分体现研究生奖学金评定工作的公平、公正性,根据《中国矿业大学关于研究生培养机制改革的实施意见》(中矿大[2009]7号)和《中国矿业大学研究生学业奖学金管理暂行办法(试行)》(中矿大[2009]2号)以及研究生院《关于制定研究生奖学金评定实施细则的若干建议》等文件的精神,结合我院的实际情况,特制订本细则。
一、评定组织学院成立由主管院长,教授委员会主席、导师代表及研究生秘书组成的学院研究生学业奖学金评定委员会。
二、评定范围2009年及以后录取的在册全日制硕士及专业学位硕士。
其中以下研究生不在奖学金的评定范围:①非全日制专业学位硕士研究生;②档案未调入学校的全日制硕士和专业学位硕士;③外单位委托培养的全日制硕士和专业学位硕士;④超过基本学制未申请学位的各类研究生。
研究生在读期间受到学校处分和所选课程有不及格或补考者不能参加本学年一、二等奖学金的评定。
三、评定办法按全日制硕士、全日制专业学位硕士二种类型,依学校下达的学业奖学金设置比例,采取分类评定的方法进行评定;全院各年级的研究生不分学科专业进行评定。
⑴第一学年度以当年学校下达的学业奖学金设置及奖励标准比例,根据研究生的初试成绩、复试成绩、潜在的科研素质和入学前的学习或工作表现等参评条件,评定其奖学金等级,对于以特长生资格推荐免试的研究生、调剂入学和破格录取的研究生,本学年度的奖学金等级按照学校的相关规定执行。
⑵第二学年度评定依据为研究生在校第一学年度完成培养方案要求环节的整体表现,包括四个部分内容:课程成绩,科研素质,创新能力,社会工作。
总分值为满分100分,评定委员会根据评分标准所得分值×权重,累加后按排名决定其获得的奖学金等级。
评分标准及权重见附表。
⑶第三学年度评定依据为学生在校第二学年度完成培养方案要求环节的整体表现,包括三个部分内容:科研素质,创新能力,社会工作。
我国矿业大学(简称我国矿大)是一所以矿业工程为优势学科的高等学府,拥有悠久的办学历史和雄厚的实力。
随着社会的不断发展和进步,我国矿大在培养高素质专业人才方面也不断探索和改进,适应了社会的需求。
为了更好地培养研究型专业人才,我国矿大开设了研究生教育,提供了丰富的硕士研究生招生计划。
以下是我国矿大2024年硕士研究生招生简章:一、招生专业1. 矿业工程2. 地质工程3. 材料科学与工程4. 机械工程5. 控制科学与工程6. 生态环境7. 电气工程8. 计算机科学与技术9. 经济学10. 管理学11. 建筑与土木工程12. 安全科学与工程二、招生计划根据学校的招生计划,各个专业的招生人数不同,具体安排如下:1. 矿业工程:30人2. 地质工程:25人3. 材料科学与工程:20人4. 机械工程:35人5. 控制科学与工程:15人6. 生态环境:20人7. 电气工程:25人8. 计算机科学与技术:30人9. 经济学:25人10. 管理学:20人11. 建筑与土木工程:35人12. 安全科学与工程:15人三、报考条件1. 具有硕士研究生入学资格的个人必须是我国国籍公民。
2. 遵纪守法,品行端正,无不良记录。
3. 具有全日制普通高校本科以上学历。
4. 具有与所申请学科或专业相关的学士学位。
5. 有较扎实的专业基础和创新潜力。
四、报名时间2024年硕士研究生招生报名时间为每年的7月至8月底。
具体时间以学校招生办公室发布的通知为准。
五、招生程序1. 报名:按照学校招生办公室发布的通知要求,进行网上报名。
2. 考试:通过学校统一组织的硕士研究生入学考试,并达到报考学科的录取分数线。
3. 体检:被录取的研究生须经过学校指定的体检机构体检合格后准予录取。
4. 录取:经招生办公室审核确认后,公布录取名单并发放录取通知书。
六、学费标准硕士研究生学费标准以教育部规定的标准执行,具体标准以学校发布的通知为准。
学生还需根据学校要求交纳相关的住宿、实验等费用。
中国矿业大学调剂要求与准备与专业详细分析一、引言在中国的高等教育体系中,研究生教育扮演着非常重要的角色。
每年,成千上万的学生参加研究生考试,以追求更高的学术水平和职业发展。
然而,由于竞争激烈,许多学生可能未能进入第一志愿的学校或专业。
此时,调剂成为了一个重要的选择。
中国矿业大学,作为国内知名的矿业学府,其研究生调剂工作也备受关注。
本文将对中国矿业大学的调剂要求与准备进行详细分析,以期为考生提供全面的指导和帮助。
二、中国矿业大学调剂要求1. 基本条件考生首先需要符合《2023年全国硕士研究生招生工作管理规定》中的调剂政策,同时还需要满足中国矿业大学招生简章中规定的调入专业的报考条件。
这些条件通常包括学历、专业背景、政治表现等方面的要求。
2. 成绩要求考生的初试成绩必须达到相应专业“国家A线”,这是调剂的基本要求。
此外,考生的初试成绩还需要符合中国矿业大学对于调剂考生的具体要求,这通常包括总分和单科成绩的要求。
3. 专业与学科要求调剂至中国矿业大学的考生,其调入专业应与第一志愿报考专业相同或相近,且在同一学科门类范围内。
这意味着考生在选择调剂专业时,需要考虑到自己原先报考的专业与中国矿业大学的可调剂专业之间的匹配度。
同时,考生的初试科目也应与调入专业初试科目相同或相近。
对于统考科目,中国矿业大学要求必须相同。
4. 特殊类型考生要求中国矿业大学对于某些特殊类型的考生,如同等学力考生,通常不接受其调剂申请。
此外,对于报考少数民族高层次骨干人才计划、退役大学生士兵计划等特殊计划的考生,也有特定的调剂要求。
5. 调剂程序考生需要自行登录中国研究生招生信息网调剂系统填报调剂志愿。
不接受电话、邮件、来人来函等其他方式的调剂申请。
在调剂过程中,考生需要按照系统提示,准确填写个人信息和志愿信息,并密切关注调剂系统的通知和公告。
三、中国矿业大学调剂准备1. 提前了解政策与名额在调剂前,考生需要充分了解中国矿业大学的调剂政策和名额情况。
中国矿业大学研究生国家奖学金获得者先进事迹精品文档中国矿业大学研究生国家奖学金获得者先进事迹04年中国矿业大学研究生国家奖学金获得者先进事迹----化工学院时鹏座右铭:What hurts more, the pain of hard work, orthe pain of regret?【个人简介】:时鹏,男,汉族,989年月6日出生,中国共青团员,0年9月考入中国矿业大学化工学院,攻读硕士学位,主修化学工程与技术专业,研究方向为煤与生物质的气化及热解,导师为曹景沛副教授,中国矿业大学研究生国家奖学金获得者先进事迹--时鹏。
本科毕业被评选为“校级优秀毕业生”;研究生阶段曾在第届中日煤与C化学研讨会发表论文,在国外SCI源期刊发表论文。
先后获得校研究生三等奖学金、二等奖学金以及研究生国家奖学金各次。
【事迹正文】:一、教育经历时鹏同学来自铁道游击队的故乡--山东省枣庄市薛城区,出生在一个普普通通的农村家庭,在那里顺利接受了他的小学、初中以及高中教育。
在时鹏同学印象中,那是他年龄还很小,还没有上小学的时候,他的爷爷就在自己简陋的房间里开始教他学1 / 9精品文档习识字和算数。
在小学四年级的时候,时鹏同学以优异的成绩,光荣的获得了“区级三好学生”荣誉证书。
008年通过高考,考入烟台大学化工学院就读本科,主修化学工程与工艺专业,本科期间曾担任班级宣传委员,先后获得话剧小品大赛校级一等奖、学习优秀二等奖学金以及优秀团干部等荣誉称号。
0年9月通过全国硕士招生考试进入中国矿业大学化工学院攻读工学硕士学位,主修化学工程与技术专业,研究方向为煤与生物质的气化及热解,导师为曹景沛副教授。
研究生学习阶段以第一作者在第届中日煤与C化学国际研讨会发表论文,以第二作者,其导师为第一作者在国外SCI源期刊发表论文。
先后获得校研究生三等奖学金、二等奖学金以及研究生国家奖学金各次。
“理想是石,敲出星星之火;理想是火,点燃熄灭的灯;理想是灯,照亮夜行的路;理想是路,引你走向黎明。
中国矿业大学是教育部直属的全国重点高校、国家“211工程”、“985优势学科创新平台项目”和国家“双一流”建设高校,同时也是教育部与江苏省人民政府、国家安全生产监督管理总局共建高校。
作为一所具有一百多年办学历史、特色鲜明的多科性研究型高水平大学,对我国煤炭能源行业和地方经济社会发展发挥着不可替代的引领和支撑作用。
1960年和1978年,学校先后两次被确定为全国重点高校,为全国首批具有博士和硕士授予权的高校之一,学校设有研究生院。
学校坐落于素有“五省通衢”之称的国家历史文化名城——江苏省徐州市,校园占地面积4413亩(文昌校区1555亩,南湖校区2858亩),校舍建筑面积130余万平方米。
院校巡礼 Institutions Parade中国矿业大学的前身是由英国福公司创办于1909年的焦作路矿学堂。
焦作路矿学堂是晚清时期由外国人在中国开办的三所私立高校之一和唯一的私立工科高校,同时也是在我国创办最早并一直延续至今的矿业高等学府,并跻身于中国最早一批近代大学的行列。
从1920年代起,学校先后经历了福中矿务大学、私立焦作工学院的变迁。
抗战爆发,学校先迁陕西西安,再迁甘肃天水,于1938年与东北大学工学院、北平大学工学院、北洋大学工学院在陕西城固合组为国立西北工学院。
抗战胜利后,焦作工学院于1946年在河南洛阳复校,其后又几经辗转,迁河南郑州、江苏苏州,于1949年9月迁回焦作原址。
1949年12月,中央人民政府将焦作工学院拨归燃料工业部领导,1950年3月,又将新开办的华北煤矿专科学校并入焦作工学院,并以焦作工学院为基础,在天津建立了新中国第一所矿业高等学府——中国矿业学院。
在经历了天津-焦作两地办学的短暂过渡期后,1951年2月,焦作工学院的师生员工及图书仪器设备全部迁至天津;4月,中国矿业学院举行成立典礼——焦作工学院的历史宣告结束。
1952年院系调整期间,北洋大学、唐山交大、清华大学的采矿系调整到中国矿业学院,学校因此聚集了全国一流的采矿科学技术人才。
中国矿业大学全日制学术型研究生创新能力基本要求与考核工作规定(2013年8月修订)“创新能力”是研究生综合素质与综合能力的个性化展示。
为配合我校进行研究生教育全方位、多层次、高起点的改革工作,在研究生培养的各个环节中贯彻和实施“以人为本” “因材施教”的教育理念,营造一个全新的、宽松的创新环境,学校将加大对研究生创新能力培养的力度,逐步建立一种对研究生创新能力定量与定性评价相结合的管理运行机制,以充分激发研究生的个性活力和创造潜力。
研究生创新能力考核的主要项目为:学术论文、科研实践、独立研究、专利发明、课外作品竞赛及其它。
具体规定如下:一、学术论文为提高研究生的学术创新能力,倡导研究生在学期间发表一定数量与专业或毕业论文相关的高水平学术论文,发表的学术论文按以下标准计入本人的创新能力环节总学分(研究生发表学术论文的具体要求参照《中国矿业大学研究生在学期间发表学术论文的规定》)。
博士研究生:(一)理学、工学门类1. 被SSC、SCI或EI检索(EI检索须为外文期刊论文),每篇计2学分;2. 在SSCI源外文期刊、SCI源期刊或EI源外文期刊上发表论文,每篇计1学分;3. 在校学位评定委员会认定的高水平期刊上发表论文,每篇计1学分4. 核心期刊上发表论文,每篇计0.5学分。
(二)管理学门类1. 被SSCL SCI、El检索(El检索须为外文期刊论文),每篇计2学分;2. 在SSCI、SCI源期刊或EI源外文期刊上发表论文,每篇计1学分;3. 在校学位评定委员会认定的高水平期刊上发表论文,每篇计1学分;4. 核心期刊上发表论文,每篇计0.5学分。
(三)法学门类1. 在SSC、A&HCI源期刊、《中国社会科学》上发表论文;或被《新华文摘》全文转载,每篇ii- 2学分;2. 被CSSCI检索或被《人大复印资料》全文转载,每篇计1学分。
3. 核心期刊上发表论文,每篇计0.5学分。
硕士研究生:1. 发表论文被SCI或SSCI检索,每篇计4学分;在SCI源期刊、SSCI源期刊上发表论文或发表的论文被EI检索(EI检索须为外文期刊论文),每篇计3学分;2. 在国内中文核心期刊上发表论文,每篇计2学分。
中国矿业大学管理学院研究生学业奖学金评定细则(2016年修订版)第一章总则第一条为规范管理学院研究生学业奖学金评定标准和工作程序,提高管理学院研究生培养质量,促进管理创新人才培养,吸引优秀生源,根据《中国矿业大学关于研究生培养机制改革实施意见》和《中国矿业大学博士研究生学业奖学金管理暂行办法》、《中国矿业大学硕士研究生学业奖学金管理暂行办法》(中矿大研字[2016]11号)等文件精神,特制定管理学院研究生奖学金评定细则。
第二条本评定细则适用对象为档案转入学校的全日制非在职的管理学院硕士研究生和博士研究生(不包括国家专项计划)。
第三条管理学院研究生学业奖学金按各学科分别评定,学业奖学金主要用于奖励研究生学费和生活费。
研究生学业奖学金申请材料应确保真实有效,如存在弄虚作假或隐瞒事实的,一经查实,取消研究生学业奖学金评定资格。
第四条管理学院研究生学业奖学金评审委员会由学院领导、院教授委员会主任、副主任、研究生导师、研究生秘书、学生代表2-3人组成。
具体分工:主任委员:管理学院院长、管理学院党委书记委员:管理学院主管其他工作的副院长、副书记、教授委员会主任委员、副主任委员、研究生导师代表、研究生秘书、学生代表2-3人第二章管理学院研究生奖学金设置管理学院研究生学业奖学金评定比例及奖励标准见表1表1 研究生学业奖学金评定比例及奖励标准表备注:硕士研究生二、三年级的普通奖学金标准按每年学校对各年级学业奖学金拨款总额扣除实际获得一、二等学业奖学金总额后按各年级学业奖学金参评总人数平均分配。
第三章管理学院研究生学业奖学金评定办法第五条管理学院研究生第一学年学业奖学金评定安排在复试录取时进行。
主要考察研究生入学前的学习或工作表现、研究生初试成绩、复试成绩和潜在科研素质。
同等条件下对来自“985”、“211”等高校的考生和有较高科研素质与较强科研能力的考生优先给予高等级的学业奖学金。
具体评定办法和程序是:1.参加统考学生分学科按研究生考试总成绩(初试成绩+复试成绩)排名。
中国矿业大学研究生在学期间发表学术论文的规定中矿大研字[2014]25号为切实提高研究生的科研创新能力,根据《关于提高研究生教育质量若干意见》(中矿大〔2014〕12号)文件精神,对我校研究生在学期间发表学术论文的要求做如下规定:一、博士研究生1.理工及管理科学与工程学科:至少发表1篇被SCI或SSCI或A&HCI或新华文摘收录的期刊论文(第一作者且以中国矿业大学为第一单位,下同),方可申请学位。
2.其他学科:满足下列条件之一,方可申请学位:(1)被SCI或SSCI或A&HCI或新华文摘收录期刊论文1篇。
(2)被CSSCI收录的期刊论文2篇,其中至少被CSSCI各学科排名前30%的刊物收录论文1篇。
(3)被CSSCI收录的期刊论文3篇。
二、硕士研究生1.硕士研究生在学期间发表学术论文不作为申请硕士学位的必备条件。
2.各研究生培养单位学位评定分委员会可根据本学科实际情况提出硕士研究生在学期间进行学术论文写作或发表学术论文的要求。
三、其他1.博士研究生发表的学术论文属于申请学位的学科领域且与博士学位论文相关。
2.若博士生仅未满足本规定的论文发表要求,经分学位委员会(或教授委员会)同意、校学位办公室批准可以组织其学位论文答辩,答辩通过者,可准予毕业,但分学位委员会(或教授委员会)暂不讨论其学位申请;在博士生毕业后24个月内,满足发表论文要求后,由本人提出申请,学校再受理其学位申请,逾期不再受理。
3.我校认定的“学术期刊”指公开出版发行的正式刊物(不含增刊)。
“公开发表论文”不包括摘要文集中的论文摘要和学术期刊中的插页短文、短评或报道。
4.学术论文是指在正式出版的期刊上发表的论文,不含国内外会议论文;对在《Advanced Materials Research》、《Key Engineering Materials》及类似的收取高额版面费、无规范出版量的期刊上发表的学术论文不认可为申请学位的学术成果。
中国矿业大学研究生学术专题研讨会
记录本
考核学期
-学年第学期
所在学院
指导教师
中国矿业大学研究生院制表
填写说明
1.“研究生专题研讨会记录”是考核研究生参加由导师组织的专题研讨表现的主要依据材料。
2.指导教师可以单独组织所指导的研究生进行专题研讨,也可以与其它相关的导师组成专题研讨小组,以便于不同导师之间的研究生得到充分的交流和互相学习的机会。
3.指导教师应在记录本第一页中将参加考核的所有研究生姓名列入其中。
4.“研究生专题研讨会记录”按学期进行填写,要求每个专题研讨组的指导教师每学期至少安排15次的专题研讨会。
5.指导教师应在学期结束前将“研究生专题研讨会记录”交所在学院研究生秘书汇总、登记,报研究生院登记计入学分。
6.指导教师在组织每次的专题研讨会时,应指定专人做好对研讨会的详细记录。
研讨会结束后,要求参加研讨会的所有研究生签名。
7.记录人员在进行记录时,应重点将专题汇报人的主要提纲、研究生讨论的热点、指导教师的总结或点评等记录在内。
参加专题研讨会研究生名单
中国矿业大学研究生学术专题研讨会记录
第次
主持人签字:日期:年月日。
中国矿业大学管理学院管理科学与工程专业考博参考书-考博分数线-专业课真题一、专业的设置中国矿业大学管理学院共招生15人,分为4个专业,分别为管理科学与工程、金融工程与风险管理、能源资源管理、安全管理。
二、考试的科目三、导师介绍王安,现代煤矿采矿工程专家。
先后担任乌达矿务局总工程师,中国神华神东煤炭公司总工程师、总经理,神华集团公司副总经理,中国中煤能源集团公司总经理,工程管理专家,中国工程院院士,太原理工大学双聘任院士,中煤能源集团公司董事、党委副书记,中国矿业大学教授、博士生导师,中国矿业大学管理学院院长。
2014年9月任中煤集团董事长。
宋学锋,1963年5月生,山东青岛市人。
博士、二级教授、博士生导师,国务院政府特殊津贴专家。
现任南京财经大学校长、党委副书记。
主持学校行政全面工作;分管校长办公室、学科建设办公室、审计处等部门;联系管理科学与工程学院。
兼任教育部管理科学与工程教学指导委员会副主任、教育部保密专业教学委员会副主任、中国管理科学与工程学会常务理事、江苏省管理学科教学指导委员会主任,以及《管理科学学报》、《系统管理学报》、《管理工程学报》等学术杂志编委。
聂锐男,博士,中国矿业大学教授,博士生导师;现任中国矿业大学管理学院执行院长。
先后担任中国煤炭咨询委员会委员,中国煤炭企业管理协会会员等职务。
主持承担“苏北地区创新体系的研究”、“企业兼并重组及集团化发展战略研究”等工作。
出版《企业竞争学》、《企业管理》、《企业经营管理案例》、《成功策》专著和教材4部。
龙如银,1966年生,安徽寿县人,管理学博士,教授,博士生导师(管理科学与工程和公共管理),中国矿业大学管理学院能源经济与管理研究所所长;主要研究方向:可持续发展理论与方法、能源经济及管理、经济系统分析与评价、能源与环境经济政策、技术创新管理和技术经济政策。
李新春:教授、博士生导师,主要研究系统工程、物流管理、煤矿安全管理和数量经济研究。
中国矿业大学(北京)关于博士研究生在学期间公开发表学术论文基本要求的规定(试行)为了进一步提高我校博士研究生的培养质量和学位授予质量,切实加强博士研究生的科研创新能力,结合我校的具体情况,现对我校博士研究生在学期间公开发表学术论文的要求进行调整,具体规定如下:一、博士研究生在学期间,以第一作者身份(或导师第一作者,学生第二作者)、中国矿业大学(北京)为第一署名单位在国内外公开发行的核心期刊上发表学术论文,满足下列要求,方可申请博士学位:1.理学、工学学科门类:被SCI、SSCI收录1篇学术论文或被EI收录2篇学术论文。
2.管理学学科门类:被SSCI、SCI、EI、CSSCI或《人大复印资料》收录1篇学术论文。
3.法学学科门类:被SSCI、A&HCI、CSSCI、《中国社会科学》、《新华文摘》或《人大复印资料》收录1篇学术论文。
二、发表的学术论文内容需与学位论文相关,发表在学术期刊增刊上及论文摘要、短文、短评或报道等不予认可。
三、要求学术论文在正规出版的期刊上发表,对在《Advanced Materials Research》、《Applied Mechanics and Materials》、《Disaster Advances》等类似的不规范期刊上发表的学术论文不予认可(参照学院分学位评定委员会制定的不予认可刊物)。
- 1 -四、申请博士学位资格审查时,上述学术论文需已见刊或已能在线查看,不得以论文接收函或录用证明代替,同时检索的学术论文需提交检索证明或检索状态能在线查看。
五、若学院分学位评定委员会制定的相关学科研究生发表学术论文的规定高于本规定要求,按分学位评定委员会制定的规定执行。
六、核心期刊是指《中文核心期刊要目总览》(北京大学出版社)收录的期刊。
索引数据库说明:SCI:美国科学情报研究所制作的科学引文索引数据库;EI:美国工程信息公司制作的工程索引;SSCI:美国科学情报研究所制作的社会科学引文索引数据库;A&HCI:美国科学情报研究所制作的艺术与人文引文索引数据库;CSSCI:中文社会科学引文索引。
第九届全国科学社会学邀请函尊敬的各位科学社会学研究者:您好!我院将于今年举办的第九届全国科学社会学学术研讨会即将于XX 月XX日在我校举行。
本次研讨会以“科学社会学的发展与创新”为主题,旨在促进科学社会学领域的学术交流与合作。
欢迎各位专家学者踊跃投稿,并莅临会议现场参与交流。
一、会议时间和地点:会议时间:XX月XX日-XX月XX日会议地点:XX大学XX楼XX会议厅二、会议主题:本次会议的主题是“科学社会学的发展与创新”。
我们期待与会专家学者分享关于科学社会学领域的最新研究成果和思考,共同探索该领域在社会发展中的作用和意义。
三、会议议程:1. 开幕式:欢迎辞、主旨报告2. 分会场研讨会:分为不同的主题,涵盖科学社会学的多个研究方向3. 学术交流与合作:参与者可以在会议期间与其他学者进行深入交流与合作洽谈4. 闭幕式:总结会议成果,颁发优秀论文奖四、论文投稿:会议接受关于科学社会学领域的学术论文投稿,论文要求具有创新性和学术性,且与本次会议主题相关。
投稿截止日期为XX月XX日,请将论文发送至会议邮箱:***********.cn,我们将组织专家对论文进行评审,优秀的论文将有机会在会议上进行口头报告。
五、参会注册:参会者需要提前完成注册手续,注册截止日期为XX月XX日。
请将填写好的注册表发送至会议邮箱:***********.cn。
会议注册费用为XX元人民币,注册费用包含会议期间的午餐和会议资料。
六、住宿安排:会务组已与多家附近酒店洽谈,为与会者提供优惠价格。
具体住宿信息将在会议通知中公布,请及时关注。
七、会议组织:本次会议由XX大学主办,XX大学社会学系承办。
我们将全力以赴,为与会者提供舒适的学术交流环境和良好的组织服务。
八、联系方式:如有任何疑问或需要进一步了解会议信息,请随时与我们联系。
联系人:XXX,联系电话:XXX,电子邮箱:***********.cn。
九、总结:科学社会学的发展与创新是当今社会科学研究的重要方向。
研会招新策划-CAL-FENGHAI.-(YICAI)-Company One1中国矿业大学(北京)管理学院研究生会招新策划书主办单位:中国矿业大学(北京)管理学院承办单位:中国矿业大学(北京)管理学院研究生会管院研会招新策划书一、活动背景管理学院研究生会以“全心全意为广大研究生服务”为宗旨,本着“自我教育,自我管理,自我服务,自我约束”的教育方针,努力为促进管理学院学术进步,增强校园文化气息,活跃研究生思维,开阔研究生视野而工作,我们在不断探索的过程中也在不断进步。
又是一年开学时,在这充满勃勃生机的九月,我们将迎来一批批充满理想、渴求知识、奋于拼搏的的桃李之子,而他们的加入也必定会为我们这个大家庭增添新的活力,从而保证我们更有效地开展学生工作。
二、活动意义为了保证研究生会有新鲜的血液的注入,有足够高素质的后备力量,实现研会的新老交替,培养和壮大研会队伍,保证学生工作的连续性,充分发挥学生的主体作用,服务学校、服务同学,我们需要通过严格的选拔,严格把好研会招新的关口,吸纳更多优秀的人才,更好的促进研会的发展。
三、主办单位主办单位:中国矿业大学(北京)管理学院承办单位:中国矿业大学(北京)管理学院研究生会四、招新对象及要求1、招新对象:2013级研究生新生2、招新要求:1)承认管理学院研究生会章程,自觉遵守研会各项规章制度;2)思想品德好,工作积极主动,耐心细心,责任心强,肯吃苦耐劳;3)具有一定的理论基础,能够正确的理解国家的大政方针;4)有一定的自我锻炼,自我管理意识,有组织能力;5)学习刻苦认真,成绩良好,能起到一定的模范带头作用;6)具有一定的创新能力;7)具有团队合作精神,能以集体的利益为重,能够积极主动向组织靠拢。
五、活动前期工作(一)活动前期准备1、号完成招新策划2、号前制作海报并张贴,研究生会报名表的打印(100份)3、号前联系各班班长;通知新生研究生会招新的时间、地点4、号确定教室(会议室、大教室各一间,最好在三楼);联系各班班长给全体新生分发报名表。