日本名古屋大学各类学生学费一览表.doc
- 格式:doc
- 大小:12.50 KB
- 文档页数:2
去日本留学的所有费用清单日本留学详细费用介绍一、留学费用是主要开销。
第一年度的平均费用如下。
1、大学学部入学第一年的费用(入学金和一年学费的合计)国立大学(不分学科):约75万日元折合成人民币约5万公立大学(不分学科):约85万日元折合成人民币约5.5万私立大学(根据学科平均)文学、教育:约115万日元折合成人民币约8万经济、法律:约108万日元折合成人民币约7.5万理工:约137万日元折合成人民币约9.5万医学:药学:约215万日元折合人民币15万人民币2、日本语教育设施第一年课程日语学校:约65万日元折合成人民币约4.5万专门学校约:119万日元折合成人民币约8.3万大学别科约:107万日元折合成人民币约7.4万3、大学院(研究生院)国立大学院:约75万日元折合成人民币约5万公立大学院:(平均)约82万日元折合成人民币约5.7万私立大学院(根据学科平均)人文科学:约101万日元折合成人民币约7万社会科学:医、牙学:约109万日元折合成人民币约7.5万农学、药学:约115万日元折合成人民币约8万4、短期大学国立:50万日元折合成人民币约3.5万公立:55万日元折合成人民币约3.8万私立:(平均)约115万日元折合成人民币约8万二、其他费用开销。
根据相关协会的统计,外国留学生在日本每个月的平均费用为:学习研究费约5.7万日元折合成人民币约3900元交通费约0.8万日元折合成人民币约560元膳食费房租约3万日元折合成人民币约2000元水电瓦斯费约0.7万日元折合成人民币约450元保险医疗费约0.3万日元折合成人民币约2000元课余爱好娱乐费约0.7万日元折合成人民币约4500元杂费约1.1万日元折合成人民币约750元因此,外国留学生在日本每个月的平均学费与生活费为12.8万日元,折合成人民币约为8000元。
其中东京费用最高,接近15万日元每月,折合成人民币约一万元。
这样算来,外国留学生在日本一年的留学费用:学费与生活费大约在150万日元左右,折合成人民币约8万元。
日本留学学费与生活费用一览表都说日本的留学因为费用低,所以性价比高。
那么它的费用到底有多低呢?具体又有哪几项的费用?今天就把日本这几项的留学费用都讲讲,好让学生知道该准备多少预算。
1、国立公立大学:国有公立大学的学费不分地区,专业、院校名列。
学费基本上保持在每年3-4万元(RMB)。
2、私立大学:学费因专业而异。
文理类专业每年学费在5-8万元(RMB)间,艺术专业的学费较高,每年学费在8-10万元(RMB)间。
学费不包含留学生的学费免除。
大多数日本大学接纳国际学生的学费免除(通常为免学费的30%-50%)。
此外,日本大学奖学金政策宽松,60%的留学生在大学可取得有所不同数额的奖学金。
剩下的一部分就是生活费了,这个因人而异,老学长两年前在日本留学的时候,每个月的生活费没有超过3万日元的,我们班级的同学,甚至有不超过1万日元的。
为什么呢?因为我那同学在便利店打工,日本便利店对食品的消费期限要求极高,只要临近消费期限,就会疯狂打折,或者全部下架。
而我那个同学工作地方的店长比较好,会同意她们带回去。
而她另外一份工作,本身就管饭。
这样基本上自己就不用做饭了,不过这都是个别案例。
一般情况下,自己做饭的话,一天平均1000日元来买菜呀、肉之类的材料,是够的。
在日本,因为人力成本和店铺租金都比较昂贵,所以在外面吃饭是比较贵的,一个牛肉盖浇饭基本上都在600日元左右,折合人民币也就是40元左右。
所以,一般没有什么事情的时候,在国内就练练如何做饭吧,不想练也没有关系,到日本花钱花到你肉疼的时候,厨艺都会突飞猛进呀。
(土豪请忽略此条,当时我们班级那些一个月10多万日元零花钱的也不少,羡慕呀。
)所以不框外花钱的话,一个月6万的生活费是完全够的。
接下来就是私塾的问题了,这个费用我没有列入费用清单,虽然现在很多学生,都会在语言学校之外报名私塾,但是也确实有一部分学生,自己还是能够考得上的。
私塾的费用一般50万日元左右,如果自己的主动学习能力不强,并且家里条件还可以的话,建议报名私塾,毕竟是可以让你能够升入到更高一个级别的学校的。
最权威的国际教育服务平台
资料来源:教育优选 / 日本留学指南:名古屋市立大学
学校人数School number:3940人
国际生比例Student proportion:未公布
每年学费Annual fee:535,800円
学校简介
名古屋市立大学(Nagoya City University),是于1884年建立,1950年开设大学教育的公立大学,位于日本爱知县名古屋市,由名古屋女子医科大学与名古屋药科大学合并而成,共设有医学部,药学部,经济学部,人文,社会学部,艺术工学部与看护学部。
综合实力被公认为继名古屋大学后,日本东海地区第二位。
名古屋大学,名古屋市立大学,名古屋工业大学被称为”中部三雄”。
学术信息
名古屋市立大学拥有5个专业大方向,21个专业
5个专业大方向分别为医療 健康 スポーツ科学、法学 政治学 経済学、哲学 文化 歴史学、工学、生物 農 獣医 水産学
社会和今日的世界做贡献。
日本名古屋大学留学一年需要多少钱日本其实很多学校的名次与实力都不错,所以得到很多学生的关注。
其中的名古屋大学就是比较一流的院校。
那么就就到来看看去名古屋大学学习要花多少钱?1、学费名古屋大学的考料费是1.7万日元,本科生入学费是28.2万日元,教学费是53.58万日元,名古屋大学僧侣的考料费是3万日元,入学费是28.2万日元,教学费是53.58万天元,医生的鉴定材料费是3万日元入学费为28.2万日元,教学费为5。
名古屋大学研究生验证材料费为9800日元,入学费为28200日元,每学分教学费为14800日元,名古屋大学研究生验证材料费为9800日元,入学费为84600日元,每年的教学费用是35.64万日元。
2、住宿名古屋大学有学生宿舍。
四人宿舍的费用是每月25000-35000日元。
双人宿舍一个月的费用是3万-4.5万日元。
一间单人房一个月的费用是5-7万日元。
还有学生交流厅可以住。
这种住宿的费用约为每月2-3万日元等一个月。
由于房间大小和设施不同,一个月的租金从5万日元到15万日元不等。
伙食费:在日本吃饭比在中国还贵一点。
对于经常在外就餐的学生来说,一个月大约要花10万日元。
对于平时自己动手,但偶尔外出就餐的学生来说,费用约为4万-6万日元,一个月不等。
平时自己动手,不经常出去吃饭的学生,每月要花3万日元。
名古屋大学研究生:研究生是日本留学特有的制度,指预科生(旁听生、非正式生)并非中国的研究生。
学习期间为最短半年,最长2年,一年有2次入学机会即4月和10月入学。
1.学历要求:在读或已毕业持有本科毕业证和学位证者或硕士学历2.语言能力要求:英语方面,无论文科生还是理工科药学医学类申请者,最好有托福、托业或雅思成绩,没有分数要求,根据柠檬留学的经验而言,建议是托福85+,雅思6.0+,托业780+;日语方面:文科类研究科一律要求有日语能力考试N1合格证书;工科类研究科对日语和英语没有明确级别和分数要求,如果不提交的话成功概率极低。
日本不同阶段留学费用明细日本留学一年需要准备多少费用呢?日本的物价高,生活开销很大,如何在生活方面来节省费用呢?针对这些问题,我下面专门为大家来讲述。
首先来看看本科留学需要多少费用。
1.日本大学本科第一年需要缴纳的费用日本公立大学授业料:53,7933日元入学料:39,7900日元日本国立大学授业料:53,5800日元入学料:28,2000日元日本私立大学文系授业料:74,2478日元入学料:24,6749日元日本私立大学理系授业料:1043,212日元入学料:265,595日元日本私立大学医齿系授业料:2764,631日元入学料:1036,391日元2.日本大学关于入学第二年之后需要缴纳的费用一般来说,每年的第一个学期和第二个学期的学费是分开交的,除了学费之外,很多学校还会收取设施费和实习费。
日本公立大学授业料:53,7933日元日本国立大学授业料:53,5800日元日本私立大学医齿系授业料:2764,631日元日本私立大学文系授业料:74,2478日元日本私立大学理系授业料:1043,212日元接着来看看研究生留学要准备多少钱?1.学费日本国立大学:75万日元左右/年日本公立大学:82万日元左右/年日本私立大学:107万日元左右/年日本短期国立大学:51万日元/年日本短期公立大学:56万日元/年日本短期私立大学:115万日元/年生活费去日本留学生活费是一笔较为大的开支,每月大概平均3500元左右,其他的确的话平均在2000元左右,其中在东京首都圈生活费用最高,同时生活费用也需要根据个人的消费习惯来决定。
因此建议大家:为了节省饮食方面的开支,在日留学生可尽量自己开火做饭,这样可以在很大程度上减轻经济压力。
2.住宿费去日本留学尤其需要重视的是住宿问题,由于日本土地资源较为稀缺,所以并不是所有的日本学校都能够提供学生宿舍。
但是,在日本租一间四叠半至六叠的小房间,租金23万日元。
,因此建议同学们选择住校,通常需要提前缴纳半年的住宿费,一般半年1.5~2万人民币左右。
名古屋艺术大学的学费是多少?需要准备什么申请材料?名古屋艺术大学在日本的排名还是很不错的,今天店铺小编就给大家介绍名古屋艺术大学的学费是多少?需要准备什么申请材料?如果对这个话题感兴趣的话,欢迎点击。
名古屋学艺大学留学费用学费(日元):690000~1030000每年学费,住宿,课本及其他费用学费600000~900000住宿费10000~50000其他费用80000全部学生:3038学校介绍学校设有管理营养学部(管理营养学科)、传媒造型学部(映像传媒学科、设计学科、时尚造型学科)、人性化护理学部(儿童护理学科),研究生大学院设有营养科学研究科(博士课程:营养科学专攻)、传媒造型研究科(硕士课程:传媒造型专攻)。
名古屋学艺大学处在瞬息万变的世界的正中央,也正不断谋求与世界接轨,发现人类的存在价值。
探寻人类生活息息相关的“饮食”“身心”“表现和造型”等3个角度的科学方法,构筑新的文化和社会,为此需要什么呢?并且,真正的完美又是什么?本校就是培养探求和创造这些答案的人才。
名古屋学艺大学以“人”为对象,一切为了“人”,不断创造美丽、知识和健康是本校的基本理念。
各学部都在培养以人类的心理和身体的健康为使命,为了完美生活做出贡献的人才。
另外,各学部还应时代的需求,展开最尖端的科研学习,各学部之间也紧密合作,使研究学习成果得以共享。
专业设置学校设有管理营养学部(管理营养学科)、传媒造型学部(映像传媒学科、设计学科、时尚造型学科)、人性化护理学部(儿童护理学科),研究生大学院设有营养科学研究科(博士课程:营养科学专攻)、传媒造型研究科(硕士课程:传媒造型专攻)。
申请材料1. 证件照2. 护照3. 报名表和履历书4. 毕业学历证明/在读学历证明5. 成绩单6. 语言能力证书7. 生活照电子版8. 自我介绍。
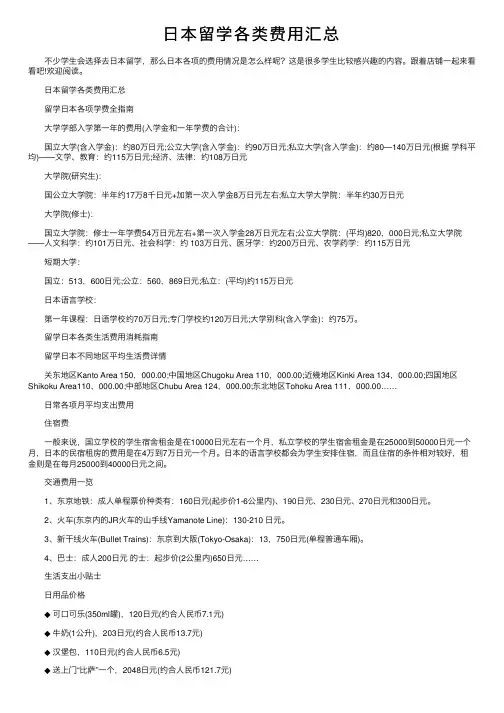
⽇本留学各类费⽤汇总 不少学⽣会选择去⽇本留学,那么⽇本各项的费⽤情况是怎么样呢?这是很多学⽣⽐较感兴趣的内容。
跟着店铺⼀起来看看吧!欢迎阅读。
⽇本留学各类费⽤汇总 留学⽇本各项学费全指南 ⼤学学部⼊学第⼀年的费⽤(⼊学⾦和⼀年学费的合计): 国⽴⼤学(含⼊学⾦):约80万⽇元;公⽴⼤学(含⼊学⾦):约90万⽇元;私⽴⼤学(含⼊学⾦):约80—140万⽇元(根据学科平均)——⽂学、教育:约115万⽇元;经济、法律:约108万⽇元 ⼤学院(研究⽣): 国公⽴⼤学院:半年约17万8千⽇元+加第⼀次⼊学⾦8万⽇元左右;私⽴⼤学⼤学院:半年约30万⽇元 ⼤学院(修⼠): 国⽴⼤学院:修⼠⼀年学费54万⽇元左右+第⼀次⼊学⾦28万⽇元左右;公⽴⼤学院:(平均)820,000⽇元;私⽴⼤学院——⼈⽂科学:约101万⽇元、社会科学:约 103万⽇元、医⽛学:约200万⽇元、农学药学:约115万⽇元 短期⼤学: 国⽴:513,600⽇元;公⽴:560,869⽇元;私⽴:(平均)约115万⽇元 ⽇本语⾔学校: 第⼀年课程:⽇语学校约70万⽇元;专门学校约120万⽇元;⼤学别科(含⼊学⾦):约75万。
留学⽇本各类⽣活费⽤消耗指南 留学⽇本不同地区平均⽣活费详情 关东地区Kanto Area 150,000.00;中国地区Chugoku Area 110,000.00;近幾地区Kinki Area 134,000.00;四国地区Shikoku Area110,000.00;中部地区Chubu Area 124,000.00;东北地区Tohoku Area 111,000.00…… ⽇常各项⽉平均⽀出费⽤ 住宿费 ⼀般来说,国⽴学校的学⽣宿舍租⾦是在10000⽇元左右⼀个⽉,私⽴学校的学⽣宿舍租⾦是在25000到50000⽇元⼀个⽉,⽇本的民宿租房的费⽤是在4万到7万⽇元⼀个⽉。
⽇本的语⾔学校都会为学⽣安排住宿,⽽且住宿的条件相对较好,租⾦则是在每⽉25000到40000⽇元之间。
日本不同阶段留学费用明细一览一、学费1.日本语言学校学习语言课程的费用每年70万日元左右。
2.日本大学本科课程的每年学费为国立75万日元、公立大学86万日元、私立大学100万日元以上。
3.国公立大学研究生课程一年学费约44万日元、私立大学研究生课程根据学校和专业的不同,收费标准不一样,基本都比国公立大学要贵。
4.日本大学院正式课程,国公立大学一年学费约56万日元,私立大学根据学校和专业的不同,收费标准不一样,高的可以达到120万日元左右。
注:日本学校收取学费的特点是第一年有入学费,从第二年开始,留学生所需交纳的学费大约是第一年的70%左右。
另外,日本的大学针对留学生会有学费减免政策,很多国立和公立学校学费减免程度甚至能够达到50%,而私立学校也会有不同程度的学费减免。
而且,学校还可以根据学生的成绩或者表现提供各种奖学金,如果能得到国费奖学金,每个月可以拿到18万日元。
所以,对于优秀的学生来说,甚至可以不用花学费就能读完大学或大学院。
二、生活费1.日本的大学一般会为学生提供学生宿舍,每个月的房租大约5000日元左右,一般可以住6个月到一年。
如果没有申请到学校宿舍,通常都通过在校外租房的办法来解决自己的住宿问题。
日本民宿租房的费用是一个月2万日元到5万日元。
2.日本的语言学校都会为学生安排住宿,有的是学校自己拥有的宿舍,有的是与学校周边不动产公司签订的民间住房,而且住宿的条件相对较好,一般都是带有浴室和厨房的双人间,租金则是在每月25000到40000日元之间,不过具体租金的价格就要看所处的城市和地段。
3.在日本留学的时候,留学生最好选择自己开火做饭的方式解决三餐,这样相对其他方式来说可以节省不少,自己开火做饭每个月的饭费大约是3万到4万日元。
4.国民保险费用每年大约1.5万日元-2万日元。
5.交通费每月4千-2万日元一、学费一般来说学生去日本语言学校的需要缴纳的费用可分为四个部分,选考费、入学金、学费以及其他费用(主要指教材费、设施费及课外活动费等)。
日本各类院收费标准留学日本各类院校收费明细表。
与传统的留学国家相比,申请日本留学的费用较经济。
因为高中,大专,本科生去日本的留学方案的不同,所以申请日本留学的费用也会有所差别,这里给出了较详细的留学的费用清单。
日本有着良好的性价比、与中国相近的文化环境,和广阔的就业的前景等优势,留学的就业形势是越来越好。
高中生留学留学费用:约十万人民币/年(国立),十四万人民币/年(私立)留学方案:高中毕业(或同等学历)-接下来是日本语言学校-接下来是日本大学本科高中毕业(或同等学历)-接下来是日本语言学校-接下来是日本专门学校(或短期大学)-接下来是日本大学本科高中毕业(或同等学历、日语能力考试成绩二级以上)-接下来是普通私立大学大专生留学留学费用:约九万人民币/年(国立),十三万人民币/年(私立)留学方案:大专毕业(正规三年制)接下来是日本语言学校接下来是日本大学本科插班(大二或大三)大专毕业(正规三年制)接下来是日本语言学校接下来是日本大学“研究生”课程接下来是日本大学院(硕士)大专毕业(正规三年制、日语能力考试成绩二级以上)接下来是普通私立大学插班(大二或大三)本科生留学留学费用:约九万人民币/年(国立),十三万人民币/年(私立)留学方案:本科毕业接下来是语言学校接下来是大学院(硕士)本科毕业接下来是“研究生”课程接下来是大学院(硕士)一些私人惯用的物品如印章、信用卡、衣物;或日本不易买到的,如中药、字典,最好于初次赴日时随身携带。
2、日本留学生活费用节省技巧之一个月的生活费用租房子或公寓的学生一个月的支出总额(一个月的平均生活费用)约为13万1920日圆,住学生宿舍的学生一个月的支出总额大约为9万7100日圆,便宜些。
3、日本留学生活费用节省技巧之购买日常用品电气制品—东京有名的地方是「秋叶原AKIHABARA」电气制品商店街,在此可以买到所需要的电气制品」。
4、日本留学生活费用节省技巧之超级市场等超级市场的贩卖包装食品量,是以家族式为对象的。
日本各名校留学分别需要多少钱?日本留学需要多少钱?日本多所名校上榜QS世界排名榜,而不同的大学留学费用和生活费用也不同,下面留学专家将为你汇总大阪大学、东北大学、名古屋大学、早稻田大学、东京外国语大学、国士馆大学的留学费用介绍。
日本大阪大学本科留学费用申请费:16000日元入学考试费:270000日元学费(每年)469200日元生活费-> 750000 日元/年总费用-> 1500000 日元/年日本东北大学研究生留学费用学费:535800~804000 日元/年生活费:750000~900000 日元/年总费用: 1704000 日元/年名古屋大学研究生留学费用学生身分别検定料(円) 入学料(円) 授业料(円)正规学生 (大学院学生) 30,000 282,000 年额535,800研究生(大学院预科生) 9,800 84,600 月额 29,700听讲生 9,800 28,200 1単位 14,800日本语研修生 9,900 43,500 月额 30,200日本语日本文化研修生 9,800 84,600 月额 29,700生活费:约7~9万日元/月国士馆大学费用入学金+学费:290,000日元+650,000日元/年~874,000日元/年宿舍介绍:学校设有2所男生宿舍和一所女生宿舍。
宿舍的入寮费分为40,000日元和60,000日元两类。
宿舍费一年一次性支付为264,000日元到408,000日元不等。
房间均为单人间,宿舍中有浴室等设备。
日本东京外国语大学学费及住宿费用学费:入学金:282,000円学费:535,800円(全年)住宿:宿舍费用东京外国语大学国际交流会馆。
这是东京外国语大学的留学生宿舍。
它被设置本校内,设有单人间、两人间和三人间。
电气和煤气费根据每月的地使用量来收取费用,但水费是每两个月交费。
入馆金是作为退宿后,请清理公司清理房间的费用来收取。
民间团体设置的宿舍。
日本名古屋大学留学一年费用清单学校名称:日本名古屋大学 Nagoya University所在位置:日本学费:520800 人民币录取率:0.738日本的名古屋大学也是国际知名的高等院校,在日本有着比较高的地位,留学生们也比较青睐的一所大学。
接下来和看看日本名古屋大学留学一年费用清单。
1.学士(学部生)检定料:17,000日元入学金:282,000日元授课费:535,800日元/年(半期267,900日元)2.修士检定料:30,000日元入学金:282,000日元授课费:535,800日元/年(半期267,900日元)3.博士后期课程(博士)检定料:30,000日元入学金:282,000日元授课费:535,800日元/年(半期267,900日元)4.科目等履修生检定料:9,800日元入学金:28,200日元授课费:14,800日元/学分5.研究生(日本学生·私费外国留学生)检定料:9,800日元入学金:84,600日元授课费:356,400日元/年(半期178,200日元)*研修生学费的授课费为:日本语·日本文化研修课程29,700日元/月;日本语研修课程30,200日元/月。
学历:16年的正规教育经历,本科预毕业及以上学历语言能力:日语最好达到1级以上,英语达到托福80以上申请到的几率增加,根据各学部和研究科以及教授的要求,需要学生提交能够完成学业(能够理解讲义和读懂文献的水平)的日语能力证书。
能够体现明确的学习目标研究方向时间计划的研究计划书。
各种申请材料:由学校开具并带有学校公章的相关材料,如(大学成绩单、毕业证明书等)。
注:毕业证书或其复印件不等同于毕业证明书根据申请的研究科,可能需要日语、数学、英语等方面的能力鉴定。
(具体要求视研究科情况)名古屋大学有多个招收留学生的项目。
首先决定你想要以什么身份到日本留学。
1. 作为学位学生录取1)大学生日本班:·国费奖学金学部留学生日本文部科学省(MEXT)在1954年设立此项奖学金并从那时起为在日本学生的留学生提供支持。
日本大学留学学费汇总
日本大学留学学费汇总
日本各类大学学费解析。
众所周知,日本是高消费国家之一,那么在日本留学,攻读大学或硕士学位需要的费用一年是多少呢?这里大概的总结一下,希望广大学生和家长能够做一全面的了解。
1、大学学部入学第一年的费用(入学金和一年学费的合计)
国立大学(不分学科):753,800日元
公立大学(不分学科):858,286日元
私立大学(根据学科平均):
文学、教育:约115万日元
经济、法律:约108万日元
理工:约137万日元
医学:约468万日元
药学:约215万日元
2、大学院(研究生院)
国立:755,800日元
公立:(平均)820,000日元
私立(根据学科平均):
人文科学:约101万日元
社会科学:约103万日元
医、牙学:约109万日元
农学、药学:约115万日元
3、短期大学
国立:513,600日元
公立:560,869日元
私立:(平均)约115万日元。
名古屋大学学费及生活费一览表学校名称:日本名古屋大学 Nagoya University所在位置:日本学费:520800 人民币录取率:0.738到日本读书是现在很多中国学生的选择,名古屋大学在日本是一所一流的大学,到名古屋大学读书要多少钱呢?带你们一起来看看预算的情况吧!在名古屋大学读本科的课程检定料的费用是17000日元,本科的入学金是282000日元,授课的费用是535800日元,名古屋大学修士的检定料的费用是30000日元,入学金是282000日元,授课的费用是535800日元,博士的检定料的费用是30000日元,入学金是282000日元,授课的费用是535800日元,名古屋大学的履修生检定料的费用是9800日元,入学金是28200日元,授课的费用是14800日元一学分,名古屋大学的研究生检定料的费用是9800日元,入学金是84600日元,授课的费用是356400日元一年。
在名古屋大学读书有学生宿舍,有四人间的宿舍费用是在2.5万-3.5万日元一个月,两人间的宿舍费用是在3万-4.5万日元不等一个月,单独一个人的房间费用是在5万-7万日元不等一个月,也有学生交流会馆可以居住,这种住宿所需要的费用大约是在每个月2万-3万日元不等一个月,租金因房间的大小和设施的差异,房租费大约是在5万-15万日元不等一个月。
伙食费:在日本吃东西和中国相比较还是有点贵,对于经常在外面吃饭的同学需要10万日元左右一个月的费用,平常自己做但是偶尔出去吃饭的同学费用大约是4万-6万日元不等一个月,平常都是自己做而且不经常出去吃的同学要花3万日元一个月。
出行费:在日本读书出行的费用因住宿的地方与学校的距离而不同,这方面的费用大约是5000-10000日元不等一个月。
杂费:包括了电话费3000-10000日元不等一个月,买衣服的费用3000-10000日元不等一个月,其他的费用大约是3000日元不等一个月。
打工:在日本读书的同学可以打工,打工的收入是700-1100日元一个小时,在日本每周的打工的时间不能高于28个小时,每个月的打工的时间不能高于120个小时。
日本名古屋外语专门学校留学一年所需的费用汇总
学校名称:日本名古屋外语专门学校
所在位置:日本
名古屋外语专门学校地处日本第三大城市名古屋市的中心地区,交通便利,学校周边商业发达,生活、居住都十分方便,该校除日语培训外还开设计算机、英语、等培训课程。
名古屋外语专门学校,是由爱知产业大学·爱知工科大学集团在1991 年设置的有关语学及国际商务学科的专门学校。
该校隶属日本语教育振兴会,是一所规模大、设施全、条件好、教学优的出色的外语培训学校。
名古屋外语专门学校的学校法人是电波学院(爱知产业大学集团),该校是在 1952 年於日本国政府(文部大臣)认定高水准综合学院。
留学学费(一年金额)
报名费: 2 万日元
入学金150 , 000 日元
学费660 , 000 日元
设施维持费68 , 000 日元
奖学金100 , 000 日元
合计778 , 000 日元
学校活动等诸经费年额 25,000 日元 ( 入学时缴纳 )
银行汇款手续费一次需要 5,000 日元 ( 入学时缴纳 )
毕业时诸经费 20,000 日元 ( 入学时缴纳 )
健康保险 ( 一年 ) 15,000 日元 ( 入学时缴纳 )
伤害保险 ( 一年 ) 10,000 日元 ( 入学时缴纳 )
教材费 ( 一年 ) 约 20,000 日元 ( 来后缴纳 )。
名古屋大学学费是多少学校名称:日本名古屋大学 Nagoya University所在位置:日本学费:520800 人民币录取率:0.738名古屋大学是日本一流的、世界顶尖的研究型大学,想要申请到名古屋大学留学的同学你们知道学费多少吗?这里有一份费用清单来看看吧!1.检定费学部生:17,000日元;大学院生:30,000日元;研究生:9,800日元;科目等履修生:9,800日元。
2.入学金学部生:282,000日元;大学院生:282,000日元;研究生:84,600日元;科目等履修生:28,200日元。
3.授课费学部生:535,800日元/年;大学院生:535,800日元/年;研究生:29,700日元/月;科目等履修生:14,800日元/学分。
住宿在日本,大部分的留学生都是住在一般公寓或套房,只有少数人能成功申请学校提供的学生宿舍。
一般而言,较大规模的日语学校会有设学生宿舍,由于服务对象不包括日本的本地学生,所以留学生有较大机会能成功申请学生宿舍。
即使未能入住学生宿舍,也可以考虑选择学生会馆,亦是性价比高的选择。
饮食如果大家的手艺不错的话,可以自己做饭,偶尔去外面吃一顿是可以的,不过人均500日元也不便宜,自己动手的话,一个月2-3万就足够了。
出行日常的出行可以使用地铁或者公交,大家可以购买定期券,将学校和自己住的地方当做起点和终点,这样大家在中途换乘都是免费的,一个月只需要1万日元左右。
可以申请学费减免学费减免可以说是每个大学都有的,专门资助那些家庭条件差的。
如果我们去日本留学会对家里的生活产生很大的影响,我们一定要去申请学费减免,不要因为脸上过不去而导致家庭生活压力巨大。
可以申请学费减免学费减免可以说是每个大学都有的,专门资助那些家庭条件差的。
如果我们去日本留学会对家里的生活产生很大的影响,我们一定要去申请学费减免,不要因为脸上过不去而导致家庭生活压力巨大。
注意生活节俭我们去日本留学是学习去的,但是有的学生在享受过繁华城市的美好生活后,忘记了自己的目的,大把的花着家里的钱,享受着奢华糜烂的生活,这是我们万万不能的。
日本知名院校留学费用一览日本拥有许多知名的院校,不同院校之间的学费差异也较大。
那么下面我简单介绍日本知名院校留学费用一览。
首先来看看东京大学留学费用。
一、学部生入学检定费:17,000日元入学金:282,000日元授课费:535,800日元/年二、大学院生入学检定费:30,000日元或10,000日元入学金:282,000日元授课费:535,800日元/年三、法科大学院生入学检定费:30,000日元入学金:282,000日元授课费:804,000日元/年四、研究生入学检定费:9,800日元入学金:84,600日元授课费:29,700日元/月五、科目等履修生入学检定费:9,800日元入学金:28,200日元授课费:14,800日元/学分接着来看看熊本大学的留学费用。
一、学部生入学考试费:17,000日元报名费:282,000日元授课费:535,800日元/年二、大学院生入学考试费:30,000日元报名费:282,000日元授课费:535,800日元/年三、研究生入学考试费:9,800日元报名费:84,600日元授课费:29,700日元/月四、旁听生入学考试费:9,800日元报名费:28,200日元授课费:14,800日元/学分旁听生包括非学位课程学生熊本大学学费减免:学校的减免学费制度适用于经济困难生。
可提供学费全免或学费减半的优惠。
学生可在入学后申请这些项目,但不能保证可以享受减免待遇。
每年第一学期的申请期为2月左右,第二学期为7月左右。
请向学生事务处确认准确的日期。
研究生和非正规学生没有学费减免申请资格。
最后来看看同志社大学的留学费用。
一、留学费用学费:45万9千日元入学金:5万日元入学手续时交纳的费用:27万9千5百日元(春季与秋季分期付款,各付二分之一)生活费:7万RMB以上所有费用为平均值,因专业不同,学时不同,其具体费用以官方网站内容为准。
二、学校介绍同志社大学(どうししゃだいがく/Doshisha University),由明治六大教育家新岛襄创立于1875年,是一所位于日本京都市的日本一流私立大学。
日本名古屋大学各类学生学费一览表
日本教育体系完善,人文气息浓厚,每年都吸引着来自世界各地的留学生。
的我在这里为大家整理了日本名古屋大学各类学生学费一览表,希望对大家有所帮助。
一、学士(学部生)
检定料:17,000日元
入学金:282,000日元
授课费:535,800日元/年(半期267,900日元)
二、修士
检定料:30,000日元
入学金:282,000日元
授课费:535,800日元/年(半期267,900日元)
三、博士后期课程(博士)
检定料:30,000日元
入学金:282,000日元
授课费:535,800日元/年(半期267,900日元)
四、科目等履修生
检定料:9,800日元
入学金:28,200日元
授课费:14,800日元/学分
五、研究生(日本学生·私费外国留学生)
检定料:9,800日元
入学金:84,600日元
授课费:356,400日元/年(半期178,200日元)
*研修生学费的授课费为:日本语·日本文化研修课程29,700日元/月;日本语研修课程30,200日元/月。
名古屋大学,简称名大,是一所本部位于日本爱知县名古屋市的国立研究型综合大学,为日本首屈一指的国立大学之一,很多研究领域在全世界享有盛誉。
名大前身是1939年成立的旧制帝国大学——名古屋帝国大学,为二战前日本国内7所帝国大学之一。
学校包含9个学部与13个研究科,3个研究所,2所全国共同利用设施,29处校内共同教育研究设施等。
日本中部地区最高学府。
作为日本最年轻的旧帝国大学,从设立至今,名古屋大学一直处于日本国内一流级别学府的地位,尤其以理工学研究而闻名于世。
同时,名大也是日本超级国际化大学计划、RU11学术恳谈会、八大学工学系联合会、领先研究生院计划、国际21世纪学术联盟等著名学术组织的成员大学。