结构工程硕士研究生培养方案(英文版)
- 格式:doc
- 大小:184.50 KB
- 文档页数:5
结构工程攻读硕士学位研究生培养方案(专业代码:081402)一培养目标培养面向世界,面向未来,面向现代化,德智体全面发展的,为社会主义现代化建设服务的高层次专门人才。
具体要求是:1、较好地掌握马列主义、毛泽东思想和邓小平理论,坚持四项基本原则,树立正确的世界观、人生观和价值观、遵纪守法,具有较强的事业心和责任感,具有良好的道德品质和学术修养。
2、掌握结构工程专业坚实的基础理论和系统的专业知识;了解学科的现状和发展趋势,能应用理论或实验的方法开展创新性的研究工作;具有独立从事科学研究、教学工作或担任专门技术工作的能力;并有严谨求实和勇于探索的科学态度和作风。
3、掌握一门外国语,并能运用该门外国语比较熟练地阅读本专业的外文资料。
4、具有健康的体魄和心理素质。
二研究方向1、结构可靠性分析、维修加固、道路病害处治、新材料结构工程可靠度、结构安全性、结构耐久性、结构损伤检测、结构评估与鉴定及维修与加固;道路路面结构的防治处理、新型材料。
2、工程设计、施工技术与管理高耸、长大结构的设计施工技术与施工过程力学;结构设计新方法;结构优化设计理论与应用;工程决策分析与管理。
3、工程防灾减灾技术工程结构系统的分析与设计理论、结构振动控制、结构稳定理论、抗震及减震技术、防灾技术等。
4、地基基础及加固技术地基基础的计算理论;软弱地基的加固技术及其应用;加筋土结构的计算方法和测试技术;土与支挡结构相互作用。
三学制与学习年限学制3年。
硕士生学习年限2-4年。
以第一作者或导师第一作者、硕士生第二作者公开发表SCI/EI论文2篇,在完成硕士论文基础上,经指导教师批准,允许提前一年毕业。
要求前三个学期修满学分,后三个学期主要从事毕业论文的选题、开题、写作及答辩工作。
四应修总学分数应修总学分:31,其中必修22学分,选修9学分。
五课程设置(具体见课程设置一览表)1 必修课马克思主义理论课3学分第一外国语3学分、专业外语2学分。
学位基础课、学位专业课。
081402结构工程专业攻读硕士学位研究生培育方案一、学科介绍结构工程学科是一个有长期进展历史、对国民经济尤其是海南省的社会和经济建设有重要阻碍的学科。
结构工程学科现已形成“结构检测、监测、评估与加固”、“结构设计理论及其应用”、“结构计算力学”“结构与土彼此作用”等4个要紧研究方向。
最近几年来,前后承担(或作为要紧参加单位)国家自然科学基金、省部级自然科学基金及科技攻关等科研项目多项。
“结构工程”学科现有教授6人、副教授9人,具有博士学位人员10人,职称和学历结构均较合理。
最近几年来,海南省和学校加大了对“结构工程”学科的投资力度,进行实验室建设和图书资料的购买,极大的改善和增强了实验研究手腕和信息交流,为研究生的培育打下了坚实的基础。
本学科在科学研究、人材培育和科学技术推行应用等方面已取得突出成绩。
最近几年来,在国内外各类学术期刊物上共发表研究论文 130 余篇,其中被SCI、EI、ISTP 收录50多篇;出版学术专著4 部;获省部级科研功效奖5项。
目前有多项科研项目正在进行。
二、培育目标较好地把握马克思主义的大体原理,坚持四项大体原那么,酷爱祖国,遵纪遵法,道德优良,学风严谨,具有实事求是、不断追求新知、勇于制造的科学精神,踊跃为社会主义建设效劳;把握结构工程学科坚实的基础理论,系统的专门知识和技术;对本学科的现状和进展趋势有大体的了解;有严谨求实和勇于探讨的科学态度和作风,具有从事科学研究工作或独立担负专门技术工作的能力;较熟练地把握一门外国语,具有较好的外语听说和科学论文写作能力,能阅读本专业的外文资料;能从事教学、科研、设计和技术治理或其他工程技术工作,身心健康。
三、研究方向1.结构检测、监测、评估与加固研究既有结构的平安性、靠得住性分析;结构的检测的新理论、方式研究;结构的施工监测和健康监测;结构平安的静动态评判、损伤评估、耐久性分析;结构的承载力分析评估及加固理论、方式及工程实践应用等方面开展研究工作。
结构工程(土木方向)学科专业代码:081402 学科专业名称:结构工程一、培养目标研究生教育要面向现代化、面向世界、面向未来,培养德、智、体全面发展,具有创新意识和开拓精神,能适应社会发展、经济腾飞和科技进步需要的高层次人才。
为此要求研究生做到:1.学习马克思列宁主义、毛泽东思想、邓小平理论和“三个代表”重要思想,拥护中国共产党的领导,热爱祖国,遵纪守法,品德良好;积极为祖国现代化建设服务。
2.掌握本学科坚实的理论基础和系统的专门知识;掌握本学科的现代实验方法和技能;在所研究方向的范围内了解本学科发展的现状和趋势;具有从事科学研究工作和独立担负专门技术工作的能力;能熟练阅读本专业外文文献,并能用外文撰写论文摘要,有一定外语听说能力。
3.身体健康。
二、培养方式培养方式采取系统学习、科学研究和生产实践相结合的方法,课程学习与论文工作并重,可分阶段进行,也可平行交叉进行,课程学习实行学分制。
指导工作实行在学院领导下导师负责制或指导小组集体负责制。
指导教师根据培养方案的要求和因材施教的原则,针对研究生的具体情况确定培养类型、制定培养计划。
在培养过程中,要特别注重研究生自学、独立工作和创新能力的培养。
三、研究方向1.组合结构2.轻钢结构3.混凝土及预应力混凝土结构4.结构动力学及优化控制5.结构加固技术四、学习年限研究生的学习年限一般为2.5至3年,课程学习一般为一年至两年,可与论文工作同时进行,论文工作时间不少于一年。
硕士学位研究生的学习年限原则上不超过4年。
五、课程设置和学分研究生应按培养计划中规定的课程进行学习。
研究生课程由学位课、非学位课和必修环节三部分组成。
学位课为必修课程。
非学位课包括专业选修课程、交叉学科选修课程和公共选修课程等。
必修环节包括开题报告、参加学术活动等。
研究生课程学习的总学分要求不少于32学分,最多不超过35学分,其中学位课程学分不少于16学分,必修环节2学分。
除公共基础课外,一般课内18-20学时为1学分。
学科专业简介计算系统结构专业是计算机科学技术学科所属的二级学科,是计算机科学技术最活跃的研究领域之一。
特别是最近几年,随着高性能计算机、高速计算机网络和嵌入式系统的广泛深入地研究,已形成诸多新的研究热点。
本专业从应用需求出发,围绕这些研究热点,通过数年的研究积累已形成稳定的研究方向,并取得一定的学术成果。
高性能计算机系统在许多领域中有着非常重要的应用,这些领域包括科学计算、建模与仿真、图像识别与处理、计算机辅助设计、网络通信、人工智能等。
近年来,并行处理已成为高性能计算机系统的关键技术。
容错技术和实时技术是保证计算机系统执行结果的逻辑正确性和时间正确性的重要技术。
这两种技术的结合将进一步提高计算机系统和基于计算机的应用系统的实时性(如时间可预测性)和可信性(包括可靠性、安全性和可测试性等)。
计算机网络和分布式系统的研究正朝着高速、高服务质量和无线网络方向发展。
在此基础上形成多媒体信息在网络中的传输及处理、网络计算环境的知识捕获和处理、计算机支持的协同工作(CSCW)、电子商务的协议与标准等等研究热点。
嵌入式系统被定义为以应用为中心、以计算机技术为基础、软硬件可裁剪、适应应用系统对功能、可靠性、成本、体积、功耗严格要求的专用计算机系统。
嵌入式处理器的应用软件是实现嵌入式系统的关键、软件要求固化存储,软件代码要求高质量、高可靠性、系统软件的高实时性是基本要求。
在制造工业、过程控制、通讯、仪器、仪表、汽车、船舶、航空、军事装备、消费类产品等方面均是嵌入式计算机应用领域。
本方向主要从事家庭网络、e-home、智能卡技术、嵌入式操作系统和开发环境的研究。
本专业近三年来在国内外重要核心学术刊物上发表学术论文近百篇,出版著作和教材数本。
承担国家自然科学基金项目、国家重点基础研究发展计划(973)项目和省部级等科学研究项目数十项。
获得省部级等科技进步奖和优秀教材奖多项。
每年有百万元研究经费。
本专业具有稳定的、分布合理的学术梯队,共有教师20人,其中教授3人,副教授7人。
Undergraduate Program for the Specialty of ××××(Times New Roman,black,Size 2)(Specialty Code:)(Times New Man,Black,Size 4)1、Educational Objectives(Times New Man,Black,Size 4)(Content,smaller size 4,Times New Roman. )2、Educational Profile(Professional requirements as well as capabilities and skills the graduates should be acquired)(Times New Man,Black,Size 4)(Content, smaller size 4,Times New Roman.)3、Duration of Schooling(Times New Man,Black,Size 4)(Content, smaller size 4,Times New Roman.)4、Conferred Degree(Times New Man,Black,Size 4)(Content, smaller size 4,Times New Roman.)5、Core Disciplines(Times New Man,Black,Size 4)(Content, smaller size 4,Times New Roman.)6、Main Courses(Times New Man,Black,Size 4)(Content, smaller size 4,Times New Roman.)7、Time Allotment(Times New Roman, black, Size 4)8、Prime Professional Experiments(Times New Roman, black, Size 4)(Content,smaller size 4,Times New Roman.)9、The Minimum Requirements for Graduation(Times New Roman, black, Size 4)10、An Omnibus Schedule for Teaching(Times New Roman, black, Size 4)Table 311、An Omnibus Schedule for Elective Courses(Times New Roman, black, Size 4)12、The Schedule of Curriculum for Internships(Times New Roman, black, Size 4)13、Innovative Education(Times New Roman, black, Size 4)(Content,smaller size 4,Times New Roman.)14、Notes(Times New Roman, black, Size 4)1.Subjects like military traing, current affairs and economy, Ideological politics and career consultancy, can be taught in a variety of forms such as lectures, reports and seminars, without being included in overall credit hours.2. Quality education concerning humanities and ethics should be executed in line with the collegiate regulations3. Physical education should be conducted according to the collegiate regulations4. Free elective courses should be subject to announcement by the university.(Content,smaller size 4,Times New Roman.)Penner:The Person in Charge of the Specialty:注:各专业可根据自己的内容自行调节。
结构工程学科硕士研究生培养方案
学科代码:081402
(所属一级学科:0814 土木工程)
一、培养目标
1、系统地掌握马克思主义的基本原理,树立正确的世界观、人生观和价值观,坚持党的基本路线,热爱祖国,遵纪守法,品德良好,具有较强的事业心和献身精神,积极为社会主义现代化建设服务。
2、培养科学创新精神、广博的学科视野、严谨的治学态度和优良的科学作风与科学道
德;掌握坚实的结构工程专业的基础理论和系统的专业知识,具有从事结构工程方面的科学
研究工作(钢结构、钢筋混凝土结构的强度理论研究,结构抗震防灾方面的理论研究等)的能力;具有较高的工程结构设计、结构加固和维护等方面的业务能力。
3、比较熟练地运用一门外国语。
二、培养方向
1、钢结构工程
2、地下结构工程
3、工程结构新型材料及其应用
4、混凝土及组合结构理论
5、结构抗震及防震减灾
三、学习年限:2.5-3年
四、学分要求:总学分不得少于30学分,其中必修课不少于17学分。
五、课程设置
1、对跨学科报考或同等学历录取的研究生,由导师指定补修本专业的本科主干课程 2 门,最多不超过4学分。
补修课所取得学分不记入总学分。
2、专业外语课程作为必修环节,由导师指导查阅一定数量的专业外文文献资料,在第
三学期开题阶段提交一份外语文献阅读报告,交导师审查并评定成绩,通过后记1学分。
结构工程专业硕士研究生培养方案
(专业代码:081402)
一、培养目标
1、认真学习和掌握马列主义、毛泽东思想和邓小平建设有中国特色社会主义理论,坚持四项基本原则,热爱社会主义祖国,遵纪守法,具有良好的职业道德,团结合作精神和坚持真理的科学品质,积极为社会主义现代化建设服务。
2、掌握坚实的基础理论、基本的实践技能和系统的专门知识,了解本学科的前沿动态,掌握一门外国语,具有独立从事科学研究、教学工作和担负专门技术工作的能力。
系统学好结构工程专业知识,具有熟练的现代计算技能和必要的试验技能,熟悉学科主要研究方向的新动向。
能从事本学科专业内的科学研究、理论计算、试验分析、控制或诊断、补强等工作。
3、身心健康。
二、研究方向
1、结构抗震抗风设计理论与振动控制
2、结构理论与计算方法
3、建筑工程施工技术与管理
4、建设经济与管理
5、工程结构设计理论与方法
6、结构动力与稳定性理论和计算方法
7、工程结构状态诊断与维护的理论和方法
8、桥梁设计理论与可靠性分析
三、学习年限与学分
硕士研究生学制为2.5年,学习年限一般为2至3年(特殊情况者可延长至5年),课程总学分要求不低于30学分。
学位课程学分≥18学分。
硕士生的学位论文必须对本学科领域中某方面的理论或运用做出创造性的
成果。
要对其成果做出详细阐述,论文包括理论分析和实验或应用验证两大部分,要求立论正确,论据和实验数据可靠,逻辑性强,文字简练。
结构工程学术型硕士讨论生培养方案0032016年研究生入学考试考纲《船舶与海洋工程专业综合》一、考试性质《船舶与海洋工程专业综合》是2016年**理工大学船舶与海洋工程专业硕士研究生入学考试科目。
通过本科目综合考查考生是否熟练地掌握了本《船舶与海洋工程专业综合》考查要点所涵盖的基本理论和基本知识,以满足硕士生阶段专业学习和相关研究的需要。
考试对象:2016年报考**理工大学学院船舶与海洋工程学术型研究生的考生。
二、考试学科范围及考试中所占比例考试范围:船舶流体力学、船舶结构力学以上考试的范围包含在《船舶与海洋工程专业综合》考试中均占50%的比例。
三、考查要点船舶流体力学:1.掌握微幅波自由表面边界条件的提法;熟悉波速、波长与周期之间的关系以及压力分布、波群速的计算方法,了解波能、兴波阻力估算方法.2.掌握边界层机理、层流和湍流边界层的区别、边界层分离原因及后果;了解减小船舶粘性阻力常规方法;熟悉当量平板湍流边界层摩擦阻力估算公式.3.掌握翼型系列识别方法以及库塔-儒可夫斯基升力定理及其应用。
4。
掌握相似理论及量纲分析基本原理及其应用。
船舶结构力学:1。
掌握船舶结构力学计算模型的建立原则(边界支承条件、刚架计算模型、板架计算模型等),单跨梁的弯曲理论,力法、位移法、能量法的基本原理,会进行简单刚架、简单板架的计算;2。
掌握位移矩阵法的基本原理,单元刚度矩阵与结构刚度矩阵的性质,薄板弯曲的一些概念(刚性板、筒形板、板条梁等),杆及板的稳定性的定义、基本概念。
四、考试形式与试卷结构1。
答卷方式:闭卷,笔试.2. 答题时长:180分钟。
3. 试卷分数分配总分为150分.其中,船舶流体力学、船舶结构力学分数**占总分的50%。
4. 题型比例(1)名词解释题约15%;(2)填空题约15%;(3)题约10%;(4)计算题约60%.五、参考书目:1。
王家楣等,《流体力学》,**海事大学,2010年6月;2. ,《船舶流体力学》,华中科技大学,2014年4月;3。
结构工程硕士培养方案一、培养目标结构工程硕士专业培养的研究生应具有系统的结构工程专业知识和专业技能,熟练掌握结构设计、计算、分析和施工等方面的基本理论和方法,掌握专业领域的科研和工程实践能力,具备较强的创新能力和敬业精神。
并熟练掌握计算机辅助设计软件和工程分析软件,具备一定的科研能力和工程咨询能力,能够在国家建设和科学研究中起到推动作用。
具备一定的国际视野和外语水平,对新技术、新工艺有较强的吸收能力和适应能力。
二、培养要求(一)专业基础1.具备坚实的数理基础,具有较强的分析、计算和实验能力。
2.熟练掌握结构与材料设计的基本理论、基本方法和基本技能。
3.具备一定的结构工程设计、施工管理和工程实践能力。
4.掌握结构工程计算机辅助设计和分析软件的使用。
5.具备一定的管理和协调能力,能在团队中协调合作。
(二)创新能力1.具备较强的实际问题的分析能力。
2.具备较强的科研动手能力和实践操作能力。
3.具备较强的创新意识和创新能力。
4.对新技术、新工艺有较强的吸收和适应能力。
(三)外语能力具备一定的英语听、说、读、写能力。
具备一定的计算机辅助外语教学、信息检索、资料查询和翻译能力。
(四)专业素质具有一定的职业道德和社会责任感。
对社会具有一定的贡献意识和社会服务意识。
具有较强的自主学习和自主创新能力。
三、课程设置(一)基础课程1. 结构动力学2. 结构计算方法3. 结构优化理论4. 结构材料力学5. 结构问题求解方法6. 结构稳定性理论7. 结构振动分析8. 结构风工程9. 连续结构动力学(二)专业课程1. 钢结构设计2. 混凝土结构设计3. 预应力混凝土结构设计4. 薄壁混凝土结构设计5. 建筑结构设计6. 土木工程结构设计7. 基础工程结构设计8. 抗震设计与施工(三)拓展课程1. 工程材料与检测2. 结构检测与维修3. 工程结构安全管理4. 工程结构施工技术5. 工程结构节能设计6. 工程结构环保设计(四)实践课程1. 结构工程设计实习2. 工程结构施工实习3. 工程结构安全检测实习4. 工程结构试验实习5. 工程结构节能实践四、论文要求(一)硕士研究生需选择合适的课题,进行认真、系统地研究,并形成具有一定现实意义和科研价值的高水平研究成果。
工程结构分析专业本科培养计划Undergraduate Program for Specialty inEngineering Structure Analysis一、业务培养目标1、Educational Objectives本专业不仅有扎实的数学、物理、力学、实验及计算机的基础训练,而且着重培养学生有关结构工程的分析和计算机辅助设计能力,使他们成为以应用与发展计算机技术进行结构设计与分析为专长的人才,毕业后既可以继续攻读研究生学位,也可以直接进入土木、水利、机械、航空航天等工程技术部门从事研究工作。
This specialty provides not only solid foundational straining on mathematic, physics, mechanics, experiment and computer, but also emphatically fosters the students’ ability of analyzing structure engineering and computer aided design. Thus the students are trained to be professionals in structure design and analysis through applying and developing computer technique. They can pursue further education for higher degree,i.e. MSc or PHD, or enter the field such as construction, water conservancy, machinery, aeronautics and astronautics etc.二、业务培养要求2、Educational Requirement本专业主要学习数学、力学基本理论和知识,受到必要的工程技能训练,具有应用计算机和现代实验技术手段解决与力学有关的工程问题的基本能力。
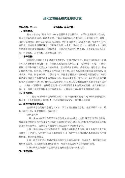
结构工程硕士研究生培养方案学科代码:081402学科名称:结构工程一、学科简介:燕山大学结构工程学科于2000年获得硕士学位授予权。
本学科主要从事工程结构耐久性评估与结构加固、钢结构工程、工程结构新型材料及其应用、地下结构工程、混凝土及组合结构理论、结构抗震及防震减灾研究。
承担了国家基金、河北省基金、河北省科技厅、建设厅、教育厅多项科研课题。
学科现有教师20余人,其中教授3人,副教授8人。
相关的结构工程实验室拥有基本的实验条件。
目前已培养研究生50余名,主要就业方向为设计院、科研机构、高等院校、政府相关部门等。
二、培养目标:培养适应我国社会主义建设事业需要的,在国民经济建设、科学技术发展和社会进步中发挥积极作用的的德、智、体全面发展的高层次专门人才。
具体培养目标是: 1热爱祖国,学习和掌握马克思主义的基本原理,坚持四项基本原则,品德优良,遵纪守法;具有正确的人生观、价值观、世界观及高度的社会责任感;具有无私奉献和艰苦奋斗的精神,养成求实、严谨、科学的作风。
2勤奋学习,掌握本学科坚实的基础理论和系统的专门知识,熟悉所从事研究方向科学技术的现状和动向,具有实事求是,勇于创新,独立思考的科学精神和严谨周密的科学作风,具备独立从事教学、科研及工程技术和管理等其他业务工作的能力。
3掌握一门外国语。
能熟练地运用一门外国语阅读本专业的文献资料,并具有相当的听、说、写能力和进行国际学术交流的能力。
4具有良好的心理素质和健康的体魄。
三、研究方向:1. 工程结构可靠性评估与结构加固2. 结构设计计算理论3 地下结构分析与控制技术4. 土木工程材料及其应用5. 工程结构防灾减灾6. 施工技术与管理四、培养年限和培养方式:攻读硕士学位的标准学制为2.5年,学习年限实行弹性学制,最短不低于2年,最长不超过4年,毕业最低学分为32学分。
培养方式为:1.硕士生的培养采取课程学习和学位论文相结合的方式进行。
课程学习采取学分制,攻读硕士学位的研究生应在学习年限内修满规定的学分,通过硕士学位课程考试和硕士学位论文答辩方能毕业,成绩合格并通过学位论文答辩可申请硕士学位。
结构工程专业硕士汇报人:2023-12-02contents •研究生阶段学习规划与目标•结构工程领域前沿动态与技术发展•钢筋混凝土结构设计与优化方法探讨•钢结构设计与施工技术研究进展•组合结构和混合结构发展趋势预测•结构工程专业硕士就业前景展望目录研究生阶段学习规划与目标01CATALOGUE01掌握结构工程基础理论,如结构力学、混凝土结构设计、钢结构设计等。
精选课程02根据个人兴趣与导师建议,选择如高层建筑结构、桥梁工程、抗震减灾等方向。
研究方向03学习与结构工程相关的土木工程、地震工程、材料科学等课程,拓宽知识面。
跨学科课程课程学习与研究方向选择03学术交流参加学术会议、研讨会,与同行交流,拓宽视野,提高学术水平。
01文献阅读查阅国内外相关期刊、会议论文,了解领域前沿动态,培养独立思考能力。
02参与课题加入导师课题组,参与实际工程项目,积累实践经验,培养解决问题的能力。
科研能力提升途径及方法实践与创新能力培养策略校内实践参与学校实验室、创新项目等,提高动手实践能力,培养创新意识。
校外实习在企业或设计院实习,了解实际工程运作,提高工程实践能力。
创新项目参与或主持创新项目,解决实际问题,培养创新思维和团队协作能力。
结构工程领域前沿动态与技术发展02CATALOGUE探讨新型结构体系,如高性能混凝土结构、钢-混凝土组合结构、预应力混凝土结构等的发展和应用。
新型结构体系介绍分析新型结构体系在提高结构安全性、耐久性和经济性等方面的优势,及其在高层建筑、桥梁、隧道等工程中的应用前景。
优势分析新型结构体系及其优势分析介绍智能建造技术的概念、原理和发展趋势,如自动化施工技术、3D打印技术、机器人施工技术等。
阐述智能建造技术在结构工程中的应用案例,如自动化钢筋加工、混凝土浇注、模板安装等环节,并分析其对提高施工效率和质量的作用。
智能建造技术在结构工程中应用在结构工程中的应用智能建造技术概述绿色建筑概念介绍绿色建筑的定义、评价标准及其在国内外的发展现状。
二工大各专业培养计划英文回答:School of Mechanical Engineering.Bachelor of Engineering in Mechanical Engineering (4 years)。
Master of Engineering in Mechanical Engineering (2 years)。
Doctor of Philosophy in Mechanical Engineering (3-5 years)。
School of Electrical Engineering.Bachelor of Engineering in Electrical Engineering (4 years)。
Master of Engineering in Electrical Engineering (2years)。
Doctor of Philosophy in Electrical Engineering (3-5 years)。
School of Computer Science and Technology.Bachelor of Science in Computer Science (4 years)。
Bachelor of Engineering in Computer Science and Technology (4 years)。
Master of Science in Computer Science (2 years)。
Master of Engineering in Computer Science and Technology (2 years)。
Doctor of Philosophy in Computer Science (3-5 years)。
Doctor of Philosophy in Computer Science and Technology (3-5 years)。
Educational Plan for Master Degree Program HydraulicStructure Engineering Major(081503)Brief Introduction to the SubjectThe subject of hydraulic structure engineering was granted to award the master's degree in 2000. The subject of hydraulic structure engineering is to study hydraulic buildings and its foundation on the natural waters, to control and choice the formation of hydraulic structures, hydraulic construction materials, construction technologies and the way of construction organization, the maintenance and other engineering problems. With the development of mathematics, mechanics, computer science, materials science and hydraulics, hydraulic structures engineering will certainly make use of new scientific and technical achievements and continuously to get the promotion degree of the discipline with the most efficient, economical, reliable achievable process. Hydraulic structure engineering is established on the basis of the relevant disciplines of Civil Engineering in Tongji University, it is the secondary subjects in hydraulic science. There are nine full-time researchers and two part-time faculties in our researching group of hydraulic structure engineering. Among them, there are three persons worked as Professor, five as Associate Professor, one as Senior Engineer. There are eight persons have a doctoral degree. The other has master's degree. Hydraulic structure engineering researches focus on following directions: Seepage control technology of hydraulic structures, Safety examination and repairing technique of hydraulic structures, Numerical and analytic computation theory and methods of hydraulic structures, Prevent or control of urban flood, Stability of earth-rock dams, Design and theory of hydraulic reinforced concrete structures. The faculties have published more than 100 academic papers, and achieve six ministerial-level science awards, transferring production of one scientific research project, hold one patent. Current research projects studied are on stress and deformation of the high rock-fill dam with core, the mechanism of the cracks formation, the seepage’ characteristic s of 300 meters degree rock-fill dam with core and so on. The development in the research field of hydraulic structure engineering is very fast in China. With the construction of large-scale hydraulic structures, especially the construction of the project, Southern water transportation to Northern, and large number of hydraulic projects and modern urban municipal projects, many new techniques and technologies have been put forward, and many new topics have been set forth in this research areas and new technology and theoretical support have been provided for the design and construction of sewage treatment project, river flood control, urban storm water systems and port facilities.I. Educational GoalThe program aims to turn out science and research talents with all-around development in moral, intellectual, physical education. The students are trained to have a solid foundation in basic theory and s systematic knowledge of the discipline, to have rigorous scholarship and professional pursuits; to have the ability to do both scientific research and hands-on work, and to command at least one foreign language for professional communications.II. Research Orientations• Seepage control technology of hydraulic structures, • Safety examination and repairing technique of hydraulic structures, • Nu merical and analytic computation theory and methods ofhydraulic structures, • Design and theory of hydraulic reinforced concrete structures. • Prevent or control of urban flood, • Stability of earth-rock dams.III. Educational System and DurationThe duration for master program is 2.5 years, including 1-1.5 year for program courses and at least 0.5 year for preparation of a thesis for master degree. All the required courses must be finished within a period of four years. Students who finish their courses ahead of schedule and meet the requirements for thesis defense can, after approval, defend their thesis, graduate, and apply for master degree at an earlier time.IV.Credit and CurriculumMater candidates shall earn no less than 28 credits, including 6 credits for common courses,V.Thesis-writingThesis-writing, as an important work in training master candidates, demonstrates graduates’ ability to do scientific and research as well as hand-on work. Master candidates must, with the help of their tutors, finish writing their thesis on their own to prove that they have reached all the requirements set in the “training program”. The thesis must be written in Chinese. International students are permitted to write their thesis in English but they must write a detailed abstract in Chinese. All theses for master degree are subject at random to the two-way anonymous examination of degree thesis, organized by the Academic Degree Administration of the University. Master candidates who can not have their thesis published, though they have finished required courses, can apply, after approval by the board of the discipline, for defense of their thesis. After they pass the defense, they are permitted to graduate and their application of academic degree will be assessed in accordance with Article 6 in “The Provisions of Publishing Thesis by Doctor and Master Candidates for Application of Academic Degree of Tongji University”. To be granted an academic degree, master candidates must publish academic paper about a subject of the discipline or relevant to the discipline in an academic journey either at home or abroad. The paper must bear the name or Tongji University, with the signature of the tutor first and master candidate placed first second. Degree thesis concerning academic secret will be administrated in accordance with “the Interim Provisions of Application for Master Degree with thesis Concerning Academic Secret of Tongji University”. Other requirements for master candidates will refer to relevant provisions prescribed by the Graduate School of Tongji University.。
工业工程硕士培养方案英文IntroductionThe Master of Industrial Engineering (MIE) program aims to equip students with advanced knowledge and skills in the field of industrial engineering. The program is designed to provide a comprehensive understanding of manufacturing processes, production systems, quality control, supply chain management, and other relevant areas. Graduates of the program are expected to be capable of analyzing, designing, and optimizing complex industrial systems, and to contribute to the enhancement of productivity, efficiency, and sustainability in various industries.Program ObjectivesThe MIE program aims to achieve the following objectives:- To provide students with a solid foundation in industrial engineering principles and methodologies.- To develop students’ ability to apply engineering techniques and tools to analyze and solve industrial problems.- To cultivate students’ skills in project management, optimization, and system integration. - To enhance students’ capacity to adapt to technological advancements and industry changes.- To instill in students a sense of professional ethics, social responsibility, and lifelong learning.Program DurationThe MIE program is a two-year full-time program. Part-time study options are also available for working professionals, with a maximum duration of four years.CurriculumThe MIE program curriculum is designed to cover core courses, elective courses, and a thesis or project. The core courses are intended to provide students with fundamental knowledge and skills in industrial engineering, while the elective courses allow students to specialize in specific areas of interest. The thesis or project component is designed to help students develop research and practical skills, and to apply their knowledge to real-world problems.Core CoursesThe core courses of the MIE program include, but are not limited to, the following:- Industrial Engineering Fundamentals- Production Systems Analysis- Quality Engineering- Lean Manufacturing- Supply Chain Management- Operations Research- Project Management- Industrial Automation- Human Factors in Engineering- Engineering Economics- Industrial Safety and Ergonomics- Sustainable ManufacturingElective CoursesStudents are required to take a certain number of elective courses to fulfill the program requirements. The elective courses cover a wide range of topics, including:- Advanced Topics in Industrial Engineering- Advanced Manufacturing Technologies- Advanced Quality Control- Advanced Supply Chain Management- Decision Support Systems- Simulation and Modeling- Data Analytics for Industrial Engineering- Logistics and Distribution Management- Six Sigma and Continuous Improvement- Product Design and Development- Industrial RoboticsThesis or ProjectStudents are required to complete a thesis or a project as part of the program requirements. The thesis option is suitable for students who are interested in conducting in-depth research in a specific area of industrial engineering, while the project option is more practice-oriented and is ideal for students who want to address industry-related challenges. Both options are designed to help students demonstrate their ability to apply industrial engineering principles and methodologies to solve real-world problems.InternshipThe MIE program may offer internship opportunities for students to gain practical experience in industrial settings. The internship is optional but highly encouraged, as it provides students with valuable exposure to industry practices and a chance to apply their knowledge and skills in a professional environment.Admission RequirementsApplicants to the MIE program are required to have a bachelor’s degree in engineering or a related field from an accredited institution. A minimum GPA may be required, along with other specific admission criteria. Relevant work experience and professional certifications may also be considered in the admission process.Career OpportunitiesGraduates of the MIE program are well-prepared for a wide range of career opportunities in various industries, including but not limited to manufacturing, logistics, healthcare, consultancy, and technology. Possible job titles for MIE graduates include industrial engineer, production manager, quality assurance specialist, supply chain analyst, operations research analyst, project engineer, and more. Additionally, graduates may pursue further education or research in the field of industrial engineering.ConclusionThe Master of Industrial Engineering program offers a comprehensive and rigorous education in the field of industrial engineering. With a focus on both theoretical knowledge and practical skills, the program aims to produce competent and innovative professionals who can contribute to the advancement of industrial processes and systems. Graduates of the program are expected to be well-equipped to tackle complex industrial challenges and to make significant contributions to the efficiency, productivity, and sustainability of industries worldwide.。
Educational Plan for Master Degree Program Structural EngineeringMajor()Brief Introduction to the SubjectStructural Engineering is a subordinate discipline in civil engineering; it plays an important role in the urban construction, national economic and social development. Structural Engineering has the longest history in Tongji University and is the most powerful and important subject, in that it educates outstanding engineers and has scientific research achievement which have considerable influence on academic and engineering fields. Structural Engineering discipline was founded in 1914; with the adjustment of college and departments in 1952, the merger of Shanghai Institute of Urban Construction and Shanghai Institute of Building Materials in 1996, as well as Shanghai Railway University in 2000, the academic discipline accelerate its development. In 1981, Structural Engineering was granted as the first group of institute offering master and doctor degrees and also as the first batch offering position of post-doctor in civil engineering. Structural Engineering discipline was ranked as state leading academic discipline in China Discipline Assessment of 1987, 2006 and Shanghai leading discipline in 2001. Structural Engineering discipline has distinct characteristic and strong educational and research ability in concrete structures/masonry structures, steel structures/timber structures, space structures, structural analysis, disaster reduction of structural and lifeline engineering, as well as structural life-time design and maintenance. The academic discipline now has 167 faculty members, including 1 academician, 4 MOE Chang-jiang Scholar Award professor, 39 professors, 61 associate professors, 3 senior engineers, and 5 senior technicians. Most of them are extraordinary famous international experts and scholars. They lead the development of structural engineering in this country. Recently, a great achievement acknowledged all over the world has been got in aspects of training of engineers, educational improvement, international collaboration, scientific research, and social service. The academic discipline has enrolled averagely 200 master graduate students, and 50 doctoral graduate students every year. Numerous educational improvement projects have been finished. Great numbers of advanced textbooks have been published. Team-work with many universities in Europe, USA, Canada, Australia, Japan, and Korea, etc. have been established. Many activities, such as exchange of teachers and students, academic companionship, and research team works, etc. have been organized. A lot of state-level research projects, such as the National Climbing Plan B, the 863 Plan, the key plans of National Natural Science Foundation, Outstanding Young-Expert Program, and many other scientific researches sponsored by Ministry of Science and Technology, Ministry of Education and Shanghai Municipal People’s Government, have been completed. In addition, the Structural Engineering discipline has achieved many national and local government awards and monopoly right. More than 20 national and Shanghai standards and codes of building structural design, construction, test, and appraisal have been authorized. Many software of computer aided engineering with independent monopoly right have been developed. Because of the international reputation and national leading position of Structural Engineering discipline, a couple of academic organizations and journals have been based in the academic discipline. A degree of master can be conferred in Structural Engineering discipline.I. Educational Goala. To understand the fundamental principle of Marcs Gospel, Chairman Mao’s thoughts, and Xiao-Ping Deng’s ideas; to be patriotic; to obey the law; to develop the precise world outlook, life outlook, and value outlook; to reflect selfless dedication and enthusiastic national spirit; to combine capability, knowledge, and personality; to serve for modernization of socialism.b. To have practical, realistic, and scientific attitude, and to generate proper, meticulous, and honest academic atmosphere; to connect theory with practice; to be good at intensive and creative study, and team work spirit.c. To thoroughly learn fundamental theories, systemic professional knowledge and techniques of structural engineering; to be able to fluently speak the second language for scientific and academic communication; to have strong capability of using computers.d. To completely understand current situation and future trend of the subject and the newest development of relevant research fields; to have capability to do independent and creative researches, and effectively solve engineering practical problems.II. Research Orientationsa. Concrete structure and bricklaying structure.b. Steel structure and wood structure.c. Space structure.d. Structural analysis.e. Structural and lifeline engineering; resistance and control of earthquake and disaster.f. Structural life-time design and maintenanceIII. Educational System and DurationThe number of school years for a master student to complete the degree is 2.5, including 1 to 1.5 for classes taking and at least 1 for thesis writing. The maximum school years are not longer than 4 years. For a student fulfilling the plan ahead of time with the dissertation qualified for defense, it can be allowed for defense, graduation, and application of the degree ahead of time.IV.Credit and CurriculumA master student must take at least 32 credits of courses, including 6 credits of general academic courses, at least 16 credits of professional academic courses, at least 8 credits of non-academic courses, and 2 credits of required segments.(1) The courses of a master graduate student are classified as academic courses, non-academic courses, and remedial courses. (2) Academic courses are classified as professional academic and general academic courses. General academic courses include politic, foreign language, etc. Professional courses are elective courses with union lecture, examination, and homework. Different chapters of a course can be taught by several instructors. In the professional academic courses, at least one about math and one about mechanics need to be taken. The professional courses, “Research frontiers and development trends of structural engineering”, “Advanced concrete structura l theory”, “Advanced steel structural theory”, “Professional foreign language”, and “Professional practice” are required courses. The professional course titled “Research frontiers and development trends of structural engineering” is taught by professors from different fields. “Professional foreign language” is taught in small classes based on different fields. The number of students of each class is less than 20. “Professional practice” involves research assistance, teaching assistance, social investigation, design internship, etc. It can be arranged and evaluated by advisors. (3) Non-academic courses include general non-academic courses and professional non-academic courses. General non-academic courses include math, computer application and the second foreign language. Professional non-academic courses are elective and set up in research directions. When the number of students is more than 5, there are union lectures and examinations. Or the instructor can arrange the teaching method and the exam style. (4) Having approved by their advisors and instructors, and verified by Graduate School, eliminations of professional academic courses and non-academic courses can be allowed. However, students need to apply for it personally and take the relevant examination. (5) Professional academic courses and non-academic courses must be taught by associate professors or outstanding assistant professors with Ph.D. (6) Required segments involve seminar, preliminary examination, and defense. Seminars include general and professional seminars, 4 times for each at least. General seminars are set up by Graduate School. Professional seminars are given by professors in the department or visiting scholars off campus. (7) Remedial courses are required fundamental undergraduate courses in the major. Credits of remedial courses can not be counted as required credits leading to the degree. These courses need to be completed in 1 to 1.5 year with qualified examination. Students applying for the undergraduate remedial courses take the courses with undergraduate students in College of CivilV.Thesis-writinga. Preliminary examination of a master graduate student should be executed according to the regulation of education of a master graduate student in Tongji University. There must be a public preliminary presentation followed with questions and evaluation. The evaluation members of the presentation are not less than 3, including the student’s advisor. The position of other two members must not be lower than assistant professor with Ph.D. In general, the number of reviewed literatures should be more than 30, including 20 from the nation and 10 outside the country. After the defense of master. dissertation has been completed, the reviewed literatures must be morethan 50 papers, including 30 Chinese papers and 20 foreign papers. b. Advisors should call for academic meetings periodically to encourage students’ communication about researches. c. A master graduate student should finish the dissertation independently and creatively based on advisor’s instruction. The quality of di ssertation should demonstrate that the educational objectives have been completely achieved. d. Basically, a dissertation should be written in Chinese. International students can write it in English or other language approved by committee members and Graduate School with detail abstract in Chinese. e. All dissertations of master graduate students must be evaluated confidentially. The evaluation organized by the academic degree office in Shanghai is executed by Graduate School. f. When a master graduate student is applying for defense of dissertation, having achieved educational objectives but not up to requirements of paper publication, the defense can be approved after verified by the academic degree committee. If the defense is passed, the student can be allowed to graduate. The diploma of the degree will be sent to the candidate after papers are published. g. A master graduate student should publish an academic paper of high quality in a national or international journal or proceeding of the major or other relevant subject. The institution of the paper needs to be Tongji University. Either the student is the first author or the advisor is the first author and the student is the second author of the paper. 8. Confidentiality and management of a dissertation of an academic degree are executed according to the temporary regulation of confidentiality and management of a dissertation of a graduate student in Tongji University.VI.Remark,Affairs about education of a master student not considered here should refer to relevant regulations at Graduate School in Tongji University.。