液压站使用说明书
- 格式:pdf
- 大小:733.24 KB
- 文档页数:13
液压站使用说明范文液压站是一种能够将液态流体转换为机械能的设备,通过液态流体在管道中的传递,将能量传送到液压缸、液力马达等装置中,实现对机械运动的控制。
液压站广泛应用于工业、农业、建筑、航空航天等领域,具有结构简单、控制方便、效率高等优点。
液压站组成液压站主要由液压泵、液压阀、储液器、油箱、过滤器、液压缸等组成。
液压泵负责将液体从油箱抽吸出来,通过管道传送到需要的位置,液压阀负责调节液体的流量和压力,储液器负责储存液体,保持液压系统的压力稳定。
液压站的使用步骤1.连接油箱:将油箱与液压站连接好,确保油箱内的液体可正常流动。
2.连接液压泵:使用螺栓将液压泵固定在液压站上,并将液压泵的进油口与油箱相连,出油口与液压阀相连。
3.连接液压阀:根据需要,选择相应的液压阀,并将其安装在液压站上,确保液压泵的出油口与液压阀的进油口相连,将液压阀的出油口与储液器相连。
4.连接储液器:使用管道将储液器与液压阀连接起来,确保液体能够正常地流入储液器。
5.连接液压缸:根据需要,选择相应的液压缸,并将其与液压阀连接起来,确保液体能够顺利地流入液压缸。
6.调节压力:根据需要,通过液压阀上的调压装置,调节液压系统的压力。
7.启动液压站:将液压站的电源接入电源插座,并按下启动按钮,启动液压站。
8.检查液压系统:启动液压站后,仔细检查液压系统是否正常工作,包括泵的工作是否正常、液压阀的开关是否灵活、液压缸的运动是否正常等。
9.使用液压站:按照需要,使用液压站对机械运动进行控制,可通过液压阀的调节装置,调节液压缸的运动速度、力度等。
注意事项1.在使用液压站前,必须确保油箱内有足够的液体,并且液体应保持清洁。
2.液压站在使用过程中应保持良好的通风条件,避免因过热而造成损坏。
3.定期检查液压站的各个部件是否有松动、磨损等情况,并及时进行维修或更换。
4.使用液压站时,应遵循相应的安全操作规程,避免因操作不当造成事故。
总结液压站作为一种应用广泛的液力传动装置,具有控制方便、效率高等优点,能够实现对机械运动的稳定控制。
YZW40-D0.75液压系统说明书
1,连接说明
1)三相380V电源接入,注意,要在断开电源的情况下做此操作;
2)2、3为电磁阀的两个灯头,分别接入控制电路的左右换向,电压为DC24V;
3)4处为两个出油口,分别接油缸的进出油口。
2,检查油箱内部清洁度,如有必要则需清洗油箱。
往油箱中装入清洁的抗磨液压油,油需到液位液温计刻度的2/3以上。
每六个月应换油一次,换油时应彻底清理内部残留污物。
3,打开电源试运行
1)此时压力表刻度指示在0,此为正常情况;
2)接通控制电路,电磁换向阀的一个灯头亮起,电磁换向阀做换向动作,过几秒钟后,压力表有压力显示,调节溢流阀,使得压力表指示在所需压力刻度上;
3)观察油缸动作,如控制电路和油缸动作不一致,则调换电磁换向阀的灯头位置;
4)在油缸停止不动作时,两个灯头应都不亮起,压力表刻度指示在0;
5)当电机不运转时,请检查电缆连接是否正确,电源是否正常;
6)当电机工作但不供油时,请检查电机旋转方向是否正确或油位过低。
如果油位过低,请立即注油。
7)根据实际情况,调整溢流阀手柄,调到自己需要的压力。
(例:油泵额定最高压力6.3MPA,调整使用压力时就不能超过6MPA,否则油泵损坏很快。
)。
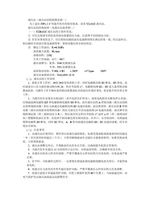
液压站(液压站结构简图见图一)为了适应JTP1.2矿用提升绞车的使用要求,设有YZ102C液压站。
液压站的结构原理(见液压站原理图二)(一)YZB102C液压站的主要作用是:①可以无级调节供给盘形制动装置的压力油,以获得不同的制动力矩。
②在任何事故状态下,可以使制动器的油压迅速降到预先调定的某一值,经过延时后,制动器的全部油压值迅速降到零,使制动器达到全制动状态。
③额定工作油压:P1=6.3MPa油泵最大流量:9L/min油箱容积:250L正常工作油温:15℃~60℃液压油牌号:夏季:N46抗磨液压油冬季:N32抗磨液压油油泵驱动电机:Y-90L-4-B5 1.5KW 1475rpm 380V液压站油液清洁度:NAS1638-10级(二)、液压站的工作原理1、系统正常工作时,1#或2#油泵电机组工作。
同时电磁换向阀G2断电,G3得电。
此时油泵出口压力油经液动换向阀10、单向节流阀17、电磁换向阀G2、G3进入盘形制动装置油缸腔。
当操作工作手柄时盘形制动装置油缸内的油压作相应变化,保证提升绞车的正常工作。
2、当提升绞车实现安全制动时(其中包括全矿停电),油泵电机组首先断电停止供油。
比例溢流阀电磁铁KT和电磁换阀电磁铁G3断电。
此时液压站的A管制动器(液压站的固定卷筒端制动器)的压力油通过电磁换向阀G3迅速回油箱,油压降到零。
液压站的B管制动器(液压站的游动卷筒制动器)的压力油先打开直动溢流阀14迅速回油箱,油压降至该),然后油压经过单向节流阀17延时t2秒(即二级制动时阀的调定值(即二级制动压力PⅡ间)缓慢释放油压至零。
至此两个制动器达到全制动状态。
在井口,安全制动时,比例溢流阀和电磁铁G3断电,同时G2得电,A、B管内油通过电磁铁G3、G2迅速回油箱,绞车实现安全制动。
(三)、注意事项1、该液压站在使用时,要经常注意液压油的情况,如果发现油脏或油液使用时间超过一年(首次使用时间超过三个月),立即用精细滤油车过滤后才能继续使用。
TE130双电机、双油泵二机制动液压站。
TE130液压站的主要作用是:1、可以为盘形制动器提供不同油压值的压力油,以获得不同的制动力矩。
2、在事故状态下,可以使制动器的油压迅速降到预先调定的某一值,经过延时后,制动器的全部油压迅速回到零,使制动器达到全制动状态。
主要技术参数:最大工作油压: 6.3MPa最大供油量:9升/min工作油温:15~65℃油箱储油量: 500升二级制动延时时间: 0~10s电液调压装置允许最大输入电流: 250毫安液压油牌号: N32抗磨液压油或22号透平油二、液压的结构原理TE130液压结构的原理见图1、图2。
为了确保提升的正常工作,液压站油箱中间用钢板隔开,相当于二个独立油箱,并带有两台叶片泵装置,一台工作,一台备用。
二泵替换工作时,由液动换向阀13自动换向,两台叶片泵装置放在油箱侧面地面上,便于维修。
安全制动部分由电磁阀G3、G4、G5、G6、减压阀9、溢流阀8、蓄力器12等件组成。
对单绳双筒提升来说又在此基础上增加了电磁阀18(G1、G2)以供调绳使用(见图1)。
液压站为盘形制动器提供了不同油压的油,油压的变化,由电液调压装置b来调节,这时安全制动部分的电磁阀G3、G4、G5带电,油路通,压力油通过管路分别进入盘形制动器,油压的变化,通过提升机司机控制电液调压装置的电流大小来实现的,从而达到了调节制动力矩的目的,电液调压装置原理见图3。
电液调压装置的作用如下:1、根据提升机的实际工作额定负荷,确定最大工作油压值Pmax 是通过手柄9来调定的。
2、通过改变动线图3的电流大小,实现系统油压的可调性。
压力油由K处进入,一路去溢流阀的C腔,另一路经精过滤芯14、节流螺塞13到G腔和溢流阀D腔(原溢流阀内的阻尼孔被堵住),当动线圈3的电流增加时,控制杆5下移,与喷嘴b的的距离缩短,G、D两腔的压力升高,溢流阀阀芯12下降,从R口溢出的油量减少,这样C腔的压力逐渐升高,阀芯12又处在新的平衡位置,动线圈3电流继续增大,当控制杆5向下的力大于喷头处向上的液动力时,控制杆5盖住喷头孔,这时K处油压最高,就是系统的工作压力。
YZ(J)15-10型液压站使用说明书焦作制动器股份有限公司2009年8月一、用途本液压站是驱动夹轨器的液压动力装置。
它能提供足够的液压力和流量满足制动器松开或夹紧(抱闸)。
二、主要技术参数电机功率:N=3KW(电机Y100L2-4-B5)压力P=15 MPa流量Q=10L/min电磁阀工作电压V=220 AC (交流)三、液压站的液压系统组成及工作原理图1所示为液压站的系统原理图。
现以执行机构为盘式制动器为例来说明其工作原理。
液压站的液压系统由电机、液压泵、手动泵、单向阀、溢流阀、二位二通电磁球阀、压力继电器、压力表和电控柜等组成。
图1已列出了各元件的名称。
制动器靠弹簧夹紧(抱闸),液压力松开(松闸)。
(1)表1表示了制动器的动作与相关元件的状态关系表1O——给电×——断电启动泵,泵输出的油经电磁阀回到油箱,当电磁阀给电,泵输出的油输入到制动器,逐渐升压,系统压力达到压力继电器设定的压力时,压力继电器的常闭触点断开,发出电讯号使电机停转,系统处于保压状态,制动器靠液压力松开。
若系统由于泄漏其压力下降,使压力继电器触点重新闭合,此时,发出电讯号使电机重新启动,再使压力上升,从而保证制动器处于松开状态。
当需要抱闸时,电磁阀(11)DT断电,系统卸压,制动器靠弹簧力夹紧旋转部件,达到抱闸目的,同时停泵。
(2)四、液压站调压步骤1、松开溢流阀(12)的调压螺钉(逆时针旋转);2、启动泵,使其空载运转1分钟;3、电磁换向阀DT通电,再断电数次,再给电;4、缓慢旋紧溢流阀(12)调压螺钉(顺时针旋转),同时观察压力表,溢流阀设定的压力要略高出压力继电器触点断开时的压力(高出1Mpa)。
最后旋紧锁紧螺母。
五、使用与维护注意事项1. 注入油箱内的液压油必须保证清洁,使用过滤精度为20μm的过滤器,严禁直接倒入!2.液压油推荐采用10号航空液压油或12号航空液压油。
定期更换液压油,打开箱盖清洗油箱及过滤器(半年一次)。
装车站液压使用说明书装车站液压系统维护使用说明书山东煤矿泰安机械厂2021年10月12日一、概述二、液压系统技术引数三、液压系统工作原理与作用四、装置的现场安装、管路安装及沖洗五、系统的压力试验六、蓄能器的充氮七、系统的空运转八、系统的除错与试运转1.主液压泵的除错2.泵站除错3.油缸执行速度的调整4.系统除错及使用留意事项九、液压站的维护与保养一十、常见故障处理一、概述1.本液压系统是为快速定量装车系统配套的液压传动成套装置。
该液压系统主要元器件精选了国外有名品牌,主换向阀、主油泵等选用了德国博世力士乐公司的电液阀和恆压变数泵等液压元件,主要帮助元件选用了德国贺德克公司的产品,液压回路採用了整合油路块式和叠加阀结构,各液压油缸选用了德国力士乐公司技术和生产装置製造的产品。
液压系统总体结构先进、合理、牢靠、易于修理,符合gb/t3766—2021《液压系统通用技术条件》中的各项技术要求。
2.本液压系统採用了封闭式油箱结构,不受外界环境的干扰而影响正常工作。
二、液压系统技术引数主油泵、电机:额定功率:55kw×2 额定转速:1480r/min(一备一用)额定流量:140ml/r 工作压力:14.8 mpa 迴圈泵、电机:额定功率:1.1kw 额定转速:1400r/min 额定流量:45ml/r 工作压力:0.45 mpa风冷却器:额定功率:1.5kw 额定转速:1400r/min电加热器: 2kw,6支,ac220v蓄能器: 100l 4支蓄能器充氮压力:9mpa~10 mpa电磁阀把握电压:ac220v系统清洁度: nas8级系统工作温度: 10~55℃最高工作温度70℃工作介质:推举採用长城(或崑仑)牌l-hv-32# 低凝型抗磨液压油油箱容积: 2000l液压站外形尺寸:3000×2100×2200 (长×宽×高)蓄能器外形尺寸:1875×500×2860 (长×宽×高)三、液压系统工作原理与作用本液压系统分为主油泵及压力把握迴路、内迴圈(冷却)把握迴路、沖洗迴路、砝码校正迴路、装车闸门迴路、装车溜槽迴路、断电爱护迴路、缓冲仓配料闸门迴路、防寒闸门迴路、蓄能器迴路及油液温度、液位等帮助把握。
液压泵站YEYABENGZHAN使用说明书郑州新华能气动液压设备有限公司ZHENGZHOU XINHUANENG HYDRAULICS CO.,LTD目录一主要技术参数⋯⋯⋯⋯⋯⋯⋯⋯⋯⋯⋯⋯⋯⋯⋯⋯(1)二安全使用注意事项⋯⋯⋯⋯⋯⋯⋯⋯⋯⋯⋯⋯⋯⋯( 2)三使用说明⋯⋯⋯⋯⋯⋯⋯⋯⋯⋯⋯⋯⋯⋯⋯⋯⋯⋯(2)四调试运行⋯⋯⋯⋯⋯⋯⋯⋯⋯⋯⋯⋯⋯⋯⋯⋯⋯⋯(3)五维护与保养⋯⋯⋯⋯⋯⋯⋯⋯⋯⋯⋯⋯⋯⋯⋯⋯⋯(3)六常见故障及排除⋯⋯⋯⋯⋯⋯⋯⋯⋯⋯⋯⋯⋯⋯⋯(7)七液压系统原理图⋯⋯⋯⋯⋯⋯⋯⋯⋯⋯⋯⋯⋯⋯( 10)八液压系统外观图⋯⋯⋯⋯⋯⋯⋯⋯⋯⋯⋯⋯⋯⋯ ( 11)九电气原理图⋯⋯⋯⋯⋯⋯⋯⋯⋯⋯⋯⋯⋯⋯⋯⋯ ( 12)十易损件明细表⋯⋯⋯⋯⋯⋯⋯⋯⋯⋯⋯⋯⋯⋯⋯( 13)十一维护检修记录⋯⋯⋯⋯⋯⋯⋯⋯⋯⋯⋯⋯⋯⋯⋯( 14)一安全使用1工作人员必须仔细阅读本说明书,掌握本设备的使用方法及工作原理,了解本泵站各部结构及功能,方能操作。
2检查泵站现状及完好状态,检查各仪表,调节旋钮及按钮等是否在运输过程中损坏,当泵站出现异常声音和故障时要切断电源终止工作,排除故障,严禁超技术范围使用。
3泵站工作电压~ 380V,~ 220V 或- 24V 控制,电气故障应由电工检测排除,严禁非专业人员擅自处理。
系统压力出厂调试时已进行设定,未经生产主管允许不得乱动各调压、调速旋钮。
二注意事项1工作油使用温度不要超过 65°。
2防止污染,污染物会使油液加速氧化。
3避免水分混入油液,水分会使油液乳化。
4要控制油压机器及配管之漏油,定期检查其紧固情况。
5工作油应定期检查,夏天用 HM46# ,冬天用 HM32# 。
6已经开始劣化的油液,补充新油并不能延长寿命。
应予全部更换。
其他有关问题请参阅说明书。
三警告1严禁电机转向错误!2严禁使用电压不符或缺相运行!3使用前必须将油加至液位计 2/3 位置!4严禁随意调整各油压元件旋钮!5严禁将泵站倒置,非专业人员切勿拆卸维修!使用说明一、安装1、油箱尽可能安装在通风良好、温差较小、空气中粉尘较少的平面上,油箱地脚与地基接触良好,以免系统工作时发生振动2、安装时需注意留有足够的维修空间3、过滤器、蓄能器等经常维护、检修的元件,需安装在易于维修的位置4、对于冷却器需注意水质、水量、水温和防冻5、油箱清洗干净后向油箱内注入NL46 或 NM46 抗磨液压油,油面应加至可视液位计 2/3 处6、带有蓄能器的泵站应远离热源,禁止在蓄能器上进行焊接、铆接、敲击或机加工7、泵站与设备之间硬管连接时一定要用管夹将管路固定,以免油压冲击使管路振动。
南京羚羊水泥工程技术有限公司共16页第1页LY32234推动篦式冷却机(液压站 )使用说明书LYBLJ2500-YSM审核龚汉保校对王桂林编制冯涛南京羚羊水泥工程技术有限公司二 00六年十一月南京羚羊水泥工程技术有限公司1 概述及用途共 16 页 第 2 页2500t/d 篦冷机液压系统是专门配套用于2500t/d 篦冷机(二段篦床) 的传动,通过液压缸带动活动篦床往复运动而使篦床上的熟料输送。
液压系统流量的调节使液压缸获得不同的推动频率,从而使篦床上的物料得到不同的料厚和停留时间。
从而保证整条生产线的顺利运行。
2 技术参数2.1 技术参数型号公称流量 公称压力油箱容积过滤精度风冷却器排量L/min MPa 3mm3m cm/u NBU55140X2 17 2.50.01/0.005100循环流量循环压力工作温度加热器功率L/minMPa℃ Kw1600.815~602X33、设备组成及工作原理3.1 设备组成该液压站由油箱、三台恒压变量泵装臵(两用一备) 、一台螺杆泵装臵、过滤器、油 / 风冷却器、功能性阀门(插装式单向阀、插装式溢流阀、板式单向阀、板式溢流阀、梭阀、节流阀、比例换向阀、安全阀、开关阀门等)及管道、油缸、控制元件(液位控制器、压差控制器、压力变送器)、显示仪表(压力表、液位液温计)及电控柜等组成。
3.2 工作原理篦冷机液压站总体分为两个系统,即主工作系统和自循环过滤冷却系统。
主工作系统共三条回路,两条为工作回路连接相对应的执行油缸;另一条为南京羚羊水泥工程技术有限公司共16页第3页备用回路。
主工作回路工作时:油泵从油箱中吸油,经过插装单向阀、比例换向阀连接到油缸,通过比例换向阀的换向来改变油路的方向,从而通过执行油缸带动篦床的前进后退。
在泵出口设有插装式溢流阀作为泵的安全阀。
在连接执行油缸的有杆腔和无杆腔分别设有板式溢流阀和板式单向阀,用来作为过载保护。
若突然停电,比例换向阀处于中位,篦床在惯性作用下带动液压缸继续运动,而使液压缸至比例换向阀管道之间的油液压力急剧升高,这时板式溢流阀打开使油液排回油箱,液压缸的另一腔通过板式单向阀补油。
sun牌液压站说明书Sun牌液压站说明书第一章:产品概述1.1 产品介绍Sun牌液压站是一种高性能、高可靠性的液压动力装置,用于驱动液压系统中的液压执行元件。
该液压站采用先进的液压技术和先进的控制系统,具有稳定的工作性能和良好的节能效果。
1.2 适用范围Sun牌液压站主要适用于各种工业领域的液压系统,如机械制造、冶金、建筑、船舶、化工等。
它可广泛应用于各种液压缸、液压马达、液压阀门等液压执行元件的驱动。
1.3 产品特点Sun牌液压站具有以下突出特点:- 高效节能:采用先进的液压技术和优化设计,能够实现更高的工作效率和更低的能耗。
- 高可靠性:采用优质的液压元件和先进的控制系统,确保液压站在长时间高负荷工作下仍能保持稳定可靠的运行。
- 高精度:精确的控制系统和先进的液压元件,使得液压站具有更高的运行精度和更小的误差。
- 高度可定制化:根据用户的具体需求,提供定制的设计和配置,以满足不同工况下的应用要求。
- 友好的人机界面:液压站配备了直观、易操作的触摸屏操作界面,方便用户对液压站进行监控和控制。
第二章:产品结构及工作原理2.1 产品结构Sun牌液压站主要由液压系统、控制系统和电气系统组成。
液压系统包括液压泵、储油箱、油滤器、压力调速阀等核心元件。
控制系统包括液压控制阀、传感器等。
电气系统包括驱动装置、电气控制柜等。
2.2 工作原理当液压站处于工作状态时,液压泵通过驱动装置驱动,将液体从储油箱中吸入,并通过油滤器过滤后输送到液压系统中。
液体经过压力调速阀调节后送入液压执行元件,从而实现机械的运动。
控制系统通过对液压控制阀的控制,调节泵的出油量和液压系统的工作压力,从而实现对液压系统的精确控制和稳定运行。
第三章:产品安装与调试3.1 安装要求在安装Sun牌液压站时,请遵循以下要求:- 选择平整稳定的基础,保证液压站的稳固安全。
- 保证液压站与液压系统的连接管道的密封性。
- 安装液压站前,请将液压油箱进行清洗和放油,以防止杂质进入液压系统。
型号:TE160/TE161提升机液压站使用说明书中实洛阳重型机械有限公司目录1、用途 (1)2、主要技术参数 (1)3、结构特点与工作原理 (1)4、安装与调试 (3)5、液压站各种油压值的确定 (5)6、维护、保养、常见故障及排除方法 (7)7、吊装与运输 (9)8、储存条件与储存期限 (9)附图:液压站原理图…………………………………………1张液压站外供总图………………………………………1张液压站主阀组图………………………………………1张液压站接线端子图……………………………………1张1、用途TE160/161液压站是高性能型提升机制动控制液压站,它是为大型提升机制动控制设计和制造的。
可替代国内提升机主机厂所配套的所有高、中压液压站。
可实现二级制动。
可配套皮带输送机制动控制和其它液压控制。
液压站的用途:(1)正常工作时,为盘形制动器提供所需的不同压力油,使提升机获得不同的制动力矩,保证提升机正常运行。
(2)在事故状态下安全制动时,能实现二级制动。
(3)在井口紧急制动时,能实现一级制动。
(4)为双筒提升机调绳装置提供所需要的压力油。
2、主要技术参数(1)可调节系统工作压力 6.3Mpa(2)系统供油量范围15L/min(3)工作制动控制电压0~10V(4)二级制动延时时间0~10S(5)电机容量 2.2KW×2(6)工作油温15~65℃(7)油箱容积700L(8)液压油牌号L-HM-46抗磨液压油(9)外形尺寸1400×1200×1450(mm×mm×mm)3、结构特点与工作原理液压站的原理图见后面的附图。
3.1液压站由油箱(1),电机油泵装置,控制阀组等组成。
本型号液压站阀组体系采用了近代先进的插装阀结构,使得液压系统结构更紧奏,工作更稳定可靠,抗污染性更好。
3.2为确保提升机正常工作,液压站有两套完全独立油泵装置,其中一套工作,一套备用,在启动某一组电机油泵后由液动换向阀(9)自动转换。
液压动力站使用说明书液压动力站使用说明书液压动力站是一种重要的工业设备,广泛应用于各个领域,如船舶、石油、建筑等。
本说明书旨在提供液压动力站的使用指导,以确保使用者能够正确、安全地操作和维护设备。
一、设备简介液压动力站是一种以液压系统为基础的动力设备,其主要由液压泵、液压阀和油箱等部件组成。
液压动力站可根据工作需求提供不同的工作压力和流量,因此在使用前,务必确认所需的工作压力和流量,并调整设备的参数。
二、安全操作1. 在使用液压动力站前,请仔细阅读设备的安全手册,并按照要求进行操作。
2. 在操作液压动力站时,务必穿戴好个人防护装备,如手套、安全眼镜和耳塞等,以确保个人安全。
3. 液压动力站应放置在平坦、稳定的地面上,并确保设备周围没有杂物,以免影响操作和运行安全。
4. 在进行设备的维护和维修时,必须先切断电源,并等待设备完全停止工作后再进行操作,以防止意外发生。
三、操作步骤1. 开机准备:确认电源正常,然后按下启动按钮,待设备运行稳定后进入下一步。
2. 调节工作参数:根据工作需求,调节液压泵的压力和流量,确保设备的输出能够满足工作需求。
3. 连接工作装置:根据需求,将液压动力站与工作装置进行连接,确保连接牢固可靠,并检查连接口是否密封良好。
4. 开始工作:根据工作要求,操作液压阀实现相应的动作,并注意观察工作装置的运行状况,确保一切正常。
5. 关机与断电:在完成工作后,首先关闭液压阀,然后按下停机按钮,待设备完全停止后,切断电源。
四、维护保养1. 定期更换液压油,并确保油箱内的油面在正常范围内。
2. 每天工作结束后,对设备进行清洁,并检查各部件是否有异常现象。
3. 原因分析与故障排除:在设备出现故障时,应及时停机,并根据故障现象进行分析,并排除故障。
五、注意事项1. 对于液压动力站的维修和保养,应由专业人员进行,切勿擅自操作,以免引发事故。
2. 在设备运行过程中,如遇到异常现象,请立即停机,并进行故障排除。
SPA-3-30-8P2液压站使用说明书1. 范围本操作说明书适用于SPA-3-30-8P2液压液压站使用说明书:本操作说明书规定了液压站的使用方法,常规保养和常见故障的处理方法。
2. 系统简介本液压站主要用于工件夹紧。
2.1 系统组成本液压站是由一台液压电机油泵组和阀组组成。
2.2主要工作参数2.2.1 主齿轮泵: HGP-2A-6R(6ml/r)最大工作压力: 21MPA数量: 1台2.2.2电动机电机型号: 3HP-4P输出功率: 2.2KW转速: 1500RPM数量: 1台2.2.3 供电要求电动机为:三相AC380V.50HZ电磁铁使用电源为:DC24V2.2.4 油箱容积有效容积为30L,最大容积为35L2.2.5 液压工作液L-HM46油液清洁度应保持在NAS 8级(ISO 17/14),最低不能超过NAS9级(ISO 18/15),油液含水量不超过0.1%。
无锡上研液压有限公司3. 1工况说明:液压站液压回路及相关的技术参数见液压站回路图和配件表。
本液压站由电机3HP-4P提供动力,油泵HGP-2A-8R提供压力油,液压站压力油溢流阀MRV-02P调整,LA-60-400KG显示液压站压力,SSA-02-3C4控制油缸的夹紧和松开,MPCV-02W实现油缸保压,MTCV-02W控制油缸夹紧和松开的速度。
注:由于本液压站没有卸荷功能,油箱较小,故液压站不得长时间带压工作,否则油温过高损坏液压站。
液压站回路图如下:3.2使用条件说明3.2.1 液位:工作油路液位应保持在油箱高度的70%左右,液位计有显示。
当油位低时要及时加油。
3.2.2 油温:正常工作油温在15-55度之间。
3.2.3 压力:系统最高使用压力7mpa。
无锡上研液压有限公司4 故障排除:4.1 油泵电机无法启动:A)检查电气供电部分(包括动力电源和控制源)及电器接线是否正常B)检查油温是否满足开机条件C)检查油箱液位是否满足开机条件D)检查电机转向是否正确(按电机上的标识,从风扇端看为顺时针)4.2 泵-电机组能正常开机,但无动作:A)检查电机转向是否正确(按电机上的标识,从风扇端看为顺时针)B)检查有关电磁铁接连线是否正常C)检查系统压力是否正常,如不正常,应予调整D)检查SSA-02-3C4电磁铁的得电状态E)检查相应的节流阀MTCV-02W是否打开4.4 漏油:检查相应漏点的密封元件,如损坏,请更换如遇到无法修复之故障,请与设备供应商联系5 维修保养手册5.1日常检查5.1.1液压站外观正常,无明显移动和碰擦痕迹5.1.2 油箱油位是否在正常位5.1.4 电气接线正常,无松动5.1.5 系统压力是否稳定和在规定范围内有无异常5.1.6 油温是否正常,一但超过70度,应立即停机检查5.1.7 系统各连接点是否有漏油5.2 年检5.3.1每半年取样油液,按油料化验单化验并归档5.3.2针对化验不合格的系统,应更换系统油液,之前应清洗整个系统的管路和油箱。
液压站使用说明
1、接上电源,启动电机,观察电机尾部风扇转动方向是否与箭头指示方向一致;若不一致,调换电机电源线三条当中的任意两条接线,纠正电机转动方向。
2、待电机转动方向正确后,观察压力表数值有无压力显示,若有压力显示则轻旋溢流阀手柄至无压力显示;待无压力显示后空载运行10分钟至20分钟,然后用手轻摸电机和油泵外壳(注意安全,勿将手触摸到转动部位),若出现烫手现象或者噪声过大则应立即停机检查故障原因;若出现轻度发热(不烫手)属正常现象,不需要停机检查。
3、油泵电机组在加压过程中会出现噪音加大,属正常现象,不影响正常使用,不必大惊小怪。
4、油泵电机组正常运行后,点动电磁阀控制按钮,同时观察电磁阀指示灯及油缸动作情况,本步操作在油缸空载情况下进行(原因是调压阀未加压)。
5、电路控制无异常的情况下,顺时针轻旋溢流阀控制手柄进行加压,同时注意观察压力表压力显示值;加压至额定工作压力后停止加压,用扳手旋紧手柄锁紧罗姆。
6、严禁超负荷(压力表显示压力值超过额定工作压力)运行液压站。
TSY(C).0液压站使用说明书(矿用)液压站是提升绞车及提升机的重要组成之一,它和盘式制动器构成完整的制动系统,用户必须十分注意液压站的工作状态,重视制动系统这一重要环节,制动系统的正常工作才能确保机器的安全运行。
一、液压站的主要技术参数表1二、液压站的结构原理液压站的结构见(图一),原理见(图二)。
液压站油工作制动部分和安全制动部分组成。
1、工作制动部分由粗滤油器(2)、齿轮泵(3)、精滤油器(4)、电动机(5)、比例溢流阀(7)、梭形阀(8)组成。
2、安全制动部分由四部分组成:①、由电磁阀(13)组成了固定卷筒测制动器安全回路。
②、由电磁阀(12)、电磁阀(15)的电磁铁3DT端控制的油路、溢流阀(19)等组成了活卷筒测制动器井口安全制动回路。
③、由电磁阀(12)、电磁阀(15)的电磁铁4DT端控制的油路、溢流阀(19)等组成了活卷筒测制动器井口安全制动回路。
④、由液压阀(16)、调速阀(20)、电磁阀(21)、蓄能器(22)、单向阀(23)等组成了液压延时回路。
液压站为盘式制动器提供了不同油压的压力油,油压的变化是由比例溢流阀(7)来调节的。
当安全制动部分的电磁铁1DT、2DT通电时油路通,压力油通过管路分别进入活卷筒侧和固定卷筒侧盘式制动器油缸。
油压的变化通过司机控制比例溢流阀(7)的电流大小来现实,从而达到调节制动力矩的目的,实现工作制动。
三、液压站的调节原理液压站是用DBE型锥阀式结构的先导比例溢流阀,根据自整角机输入电流信号在0~5.5MPa之间无极调节系统的压力。
四、液压站的工作原理1、提升绞车及提升机处于正常运行时,电磁阀1DT、2DT通电,司机操纵制动手柄由制动位置逐渐推向松闸位置时,液压站油压由残压逐渐升高到最高工作油压,压力油经过电磁阀(12)、(13)分别进入活卷筒侧和固定卷筒测制动器油缸,制动器松闸,提升机可进行正常运行。
同时压力油经过单向阀(23)进入蓄能器(22)达到液压站最高工作油压,以备安全制动时延时回路提供控制压力油。