2016国考行测资料分析专项练习-7月22日
- 格式:doc
- 大小:489.50 KB
- 文档页数:7
2016年公务员考试广东广州公务考试笔试大纲每日一练(7月22日)一、单选题(每题1分,以下备选项中,只有一项符合题目要求,不选、错选均不得分)1、关于我国农村三级卫生服务网络,下列说法正确的是()A.主要承担预防保健、基本医疗、健康教育、计生指导等任务B.包括乡镇卫生院、村卫生室和家庭自我保健C.以让农民“看病不出乡镇”为发展目标D.以乡镇卫生院为基础2、1996年,意大利帕尔马的脑科学研究人员发现,在猴子大脑里存在一种特殊的细胞,叫镜像神经元。
让猴子看到或听到一个动作,当它自己做这一动作时,这些细胞会兴奋。
后来的研究证明,人脑中也存在这种镜像神经元,能够感受对象的害怕和愤怒、难过和恶心;复杂的感受如害羞、孤独和不受欢迎,也都能够通过镜像神经元明显地感受到。
当我们看到别人的表情或者经历过的情感状态,镜像神经元就会被激活,让我们体验到他人的感受,走进别人的情感世界。
最适合做这段文字标题的是()A.“同情”的魔力 B.何谓神经元C.脑科学的新发现 D.“爱”的潜在根源3、“微创新”,这个概念正在成为中国企业尝试的新方向。
今天的技术革新在很多时候已经不再是颠覆性的更新换代,任何针对用户体验的微小改变,都可能引爆整个市场。
微博就可以看作是在博客基础上的微创新,用140个字拉低了用户门槛,迅速引发了全民微博潮。
对于习惯了模仿的企业来说,如何不让微创新成为“山寨”的代名词,是问题的关键,特别是在互联网领域,像团购这样的一窝峰现象屡见不鲜,然而其中很难看到“微创新”在发挥作用。
这段文字用“团购”来说明()A.盲目从众的现象 B.更新换代的趋势C.复制与模仿的作法 D.集体相约采购的行为4、在嘈杂环境下,大脑会自动不熟悉的人的声音,只身边熟人所发出的声音。
在这种情况下,那些不熟悉的话语声只好面对的命运。
依次填入划横线部分最恰当的一项是()A.筛选保留置若罔闻B.过滤接收充耳不闻C.淘汰选择灰飞烟灭D.排除存储烟消云散5、超细颗粒功能制备机是先以高速气流的猛烈碰撞把颗粒超细粉碎、自动分级后,再加入需要复合的纳米或微米材料进行多种性能的捏合,使颗粒分体达到所需要的功能。
2016国考行测真题解析:资料分析(副省级)国家公务员考试频道为大家整理提供2016国考行测真题:资料分析(副省级),你是否刚刚从国考的考场中凯旋而归了,你知道自己的考试状况了吗,或许你正在为2017年国家公务员考试在做备考,那么快看看2016年国考资料分析题的考情吧。
相信对大家有帮助,祝大家取得好成绩!今年副省试卷中的资料分析题变化较大,出现一篇材料非5小题的情况,这种考法国考首次出现,材料类型突破历史局限,关注微小数据统计材料;提问紧密联系生活实际。
一、五篇材料20道题,国考实现突破性转身资料分析第五次保持20题的高题量,国考首次出现副省、地市大不同。
副省级材料为五篇,地市级材料为四篇。
同时副省与地市有5道完全不同的题目,其余题目中的选项顺序也有所调整。
二、传统考点,创新的问法,技巧性题目凸显与往年相比,2016国考资料分析考点传统,但考法却一再求变,技巧性题目凸显出与其他公考的不同,但整体依然保持微弱的计算量,体现了资料分析重分析、轻计算的特点。
三、查找、比较类题型仍受青睐近几年查找比较类题型在国考中一直备受出题人的喜欢,2016年在副省级试卷中直接查找或简单计算再比较的题目达到了7道小题。
易得分是其最大的福利,一年一次的特惠,你有错过吗?四、材料综合性强,紧扣居民日常生活资料分析材料综合性强,但阅读量不大,内容贴近居民的日常生活,材料内容包括物流、机票、影院、公共图书馆等。
【判断推理题】例:甲、乙、丙、丁四人商量周末出游。
甲说:乙去,我就肯定去;乙说:丙去我就不去;丙说:无论丁去不去,我都去;丁说:甲乙中至少有一个去,我就去。
以下哪项推论可能是正确的?A.乙、丙两个人去了B.甲一个人去了C.甲、丙、丁三个人去了D.四个人都去了【参考答案】C。
【解析】甲乙丙丁的话可分别写为:①“乙→甲”,②“丙→非乙”,③“丙”,④“甲或乙→丁”,根据②和③可知丙去,乙不去,排除A、B、D项,只有C项符合题干信息。
公务员行测资料分析试题及答案解析(2016年)公务员行测资料分析考生们正在复习吗?来做一做试题吧,详情请看本文“公务员行测资料分析试题及答案解析(2016年)”由公务员考试网整理而出,祝您顺利通过公务员考试!据北京市劳动部门统计,我市2001年共有下岗职工25万人,2002年下岗职工人数相对于2001年增加11.2%,占同期全国下岗职工人数的8.34%。
而已经拉开序幕的全国政府机构改革,1997~2005年间大约48.6%的干部被裁出国家行政机关,这些被裁干部占同期录用公务员人数的60%,而同期录用公务员39653人。
另外,2005年全市职工年均工资28348元,比上年增长17.9 %,全市企业职工年均工资为26509元,比上年增长20.1%,其中:中央在京企业职工年均工资为41089元,增长23.5%,地方企业职工年均工资为20253元,降低1.5%,地方国有企业职工年均工资为18375元,增长12.7%;地方集体企业职工年均工资为11366元,增长3.1%;地方其他企业职工年均工资为22804元,降低7%,城市居民人均可支配收入达15637.8元,增长12.6%。
1.2002年全国下岗职工人数为( )。
A.27.8万B.50.7万C.333.3万D.54.9万2.2002年全国下岗职工人数与1997~2005年间被裁干部的比例大约为( )。
A.100∶1B.140∶1C.5∶62D.17∶33.根据上述材料,下列说法不正确的是( )。
A.2005年全市企业职工年均工资年增长额高于全市职工年均工资年增长额B.2005年全市职工年均工资约为城市居民人均可支配收入的1.8倍C.2004年地方企业职工年均工资高于同期地方其他企业职工年均工资D.2004年中央在京企业职工年均工资高于同期地方企业职工年均工资与地方集体企业职工年均工资之和4.下列全部是2005年的数据,下列结论正确的是( )。
①全市职工年均工资②中央在京企业职工年均工资③地方企业职工年均工资④地方国有企业职工年均工资⑤地方其他企业职工年均工资A.①>②>③>④>⑤B.②>①>④>③>⑤C.②>①>⑤>③>④D.②>①>③>⑤>④5.2005年全市各类职工年均工资较去年增长额最大的是( )。
2016年中央机关及其直属机构2016年度考试录用公务员《行政职业能力测验》真题试卷(副省级及以上)016年国家录用公务员考试《行政职业能力测验》真题卷(省级)参考答案与解析第一部分常识判断1.【解析】D。
A项,2013年11月12日,中国共产党第十八届中央委员会第三次全体会议通过《中共中央关于全面深化改革若干重大问题的决定》,11月15日,该决定正式发布。
A项错误。
B 项,中国共产党第十八届中央委员会第四次全体会议审议通过了《中共中央关于全面推进依法治国若干重大问题的决定》。
B项错误。
C项,中共十八大提出了“全面建成小康社会”的战略目标。
C 项错误。
D项,12月13日至14日,中共中央总书记、国家主席、中央军委主席习近平在江苏调研将“从严治党”首次提升到了“全面从严”的高度。
D项正确,当选。
2.【解析】D。
题干强调,要法定职责必须为,法无授权不可为,强调所有的权力、义务、责任都要有法定依据,所以很明显的体现了权责法定原则,D项正确,当选。
3.【解析】C。
A项我国牧区集中分布在北部、西北部干旱、半干旱及西南部青藏高原地区,通常称内蒙古、甘肃、新疆、青海、西藏为五大牧区,简称分别为蒙、陇、新、青、藏。
A项说法正确。
B项南方的糖料作物是甘蔗、北方的是甜菜。
B项说法正确。
C项“湖广熟,天下足”,描述的是江汉平原,我国最大的商品粮产区是松嫩平原,C项说法错误。
D项红壤颜色呈红色,一般酸性较强,土性较粘,主要分布于长江以南的低山丘陵区,D项说法正确。
此题为选非题,C项当选。
4.【解析】A。
A项,“覆水难收”比喻事情已成定局,难以挽回,反映的应是沉没成本,沉没成本是指由于过去的决策已经发生了的,而不能由现在或将来的任何决策改变的成本,即已经付出且不可收回的成本。
机会成本是指为了得到某种东西而所要放弃另一些东西的最大价值。
A项对应错误,当选。
B项,“一山不容二虎”比喻在一个地方两个强者不能相容。
完全垄断是指整个行业的市场由一家企业完全控制的状态。
行政职业能力测验为客观性试题,考试时限120分钟,满分100分。
1、言语理解与表达部分,总共40个题目,每个题目0.6分,共计24分;2、数量关系部分,总共20个题目,每个题目1分,共计20分;3、判断推理部分,总共35个题目,图形推理每个题目0.5分,定义判断每个题目0.8分,类比推理每个题目0.5分,逻辑判断每个题目0.8分,共计23.5分;4、常识部分,总共25个题目,每个题目0.5分,共计12.5分;5、资料分析部分,总共20个题目,每个题目1分,共计20分。
2015年国家公务员考试《行政职业能力测验真题卷》<省级以上(含副省级)综合管理类>说 明这项测验共有五个部分,130 道题,总时限为 120 分钟。
各部分不分别计时,但都给出了参考时限,供你参考以分配时间。
请在机读答题卡上严格按照要求填写好自己的姓名、报考部门,涂写准考证号。
请仔细阅读下面的注意事项,这对你获得成功非常重要:1.题目应在答题卡上作答,不要在试题本上作任何记号。
2.监考人员宣布考试开始时,你才可以开始答题。
3.监考人员宣布考试结束时,你应立即放下铅笔,将试题卡、答题卡和草稿纸都留在桌上,然后离开。
4.在这项测验中,可能有一些试题较难,因此你不要在一道题上思考时间太久,遇到不会答的题目,可先跳过去,如果有时间再去思考。
否则,你可能没有时间完成后面的题目。
5.试题答错不倒扣分。
6.特别提醒你注意,涂写答案时一定要认准题号。
严禁折叠答题卡!第一部分 常识判断根据题目要求,在四个选项中选出一个最恰当的答案。
1.2014年是第二次世界大战爆发75周年,3月28日,国家主席习近平在德国科尔伯基金会发表演讲,谈到二战时引用到的名言( ) A.谁忘记历史,谁就会在灵魂上生病 B.胜利不会向我走来,我必须自己走向胜利 C.历史的道路不是涅瓦大街上的人行道,它完全是在田野中前进的 D.世界上最宽阔的是海洋,比海洋更宽阔的是天空,比天空更宽阔的是人的胸怀 2.关于我国农村三级卫生服务网络,下列说法正确的是( )4 11 201628A.主要承担预防保健、基本医疗、健康教育、计生指导等任务B.包括乡镇卫生院、村卫生室和家庭自我保健 C.以让农民“看病不出乡镇”为发展目标 D.以乡镇卫生院为基础 3.根据生产要素在各产业中的相对密集度,可以将产业划分为不同类型。
1、关于国有建设用地租赁的说法,错误的是( )。
A.国有建设用地租赁包括国有建设用地使用权出让B.国有建设用地租赁不适用于经营性房地产开发用地C.国有建设用地短期租赁年限一般不超过5年D.国有建设用地租赁可采用双方协议的方式标准答案: A解析:考察国有建设用地租赁的内容。
经营性房地产开发用地必须实行出让;国有建设用地短期租赁的年限一般不超过5年;国有建设用地租赁可采用招标、拍卖、挂牌和协议的方式,有条件的,必须采用招标方式。
由此可见,BCD说法都正确,本题选A。
2、目前在火电领域诞生的新技术很多,联合循环技术就是其中之一。
简单来说,联合循环技术就是“一气两用”;将燃气轮机排出的高温废气,通过余热锅炉回收转换为蒸汽,进入蒸汽轮机后驱动其运转,两台轮机都将动能输送至发电机进行发电;废气再次进入锅炉,进一步将其中蕴含的热能转化为动能,降低最终排出气体的温度。
这样不仅环保,还能节省燃料。
启动速度快也是一大优点,其工作原理是在开机之初关闭运转较慢的蒸汽轮机,只启动燃气轮机,产生足够的热能后,再切换到联合循环模式。
这一特点对于电力应急事件频发的大都市十分实用。
关于联合循环技术,下列说法与上述文字不相符的是:A.明显提高了发电效率B.高温废气得以循环利用C.停电时可在短时间内迅速启动D.蒸汽轮机早于燃气轮机启动3、在早已对漂亮假花、假树司空见惯的现代人眼里,干枯苍白的植物标本或许难有多少魅力可言。
但在标本馆中,每一份看似不起眼的植物标本都代表着它在地球上的_____。
它们虽然远离了最光雨露,告别了生长的土地,却在科学殿堂中_____了自己的生命。
依次填入划横线部分最恰当的一项是:A.经历重现 B.同类延续C.存在超越 D.物种证明4、国有土地上房屋征收补偿的内容不包括因征收房屋造成的( )。
A.搬迁费B.临时安置费C.停产停业损失D.上下班交通费标准答案: D解析:考察房屋征收补偿的内容。
对被征收人给予的补偿内容包括:被征收房屋价值的赔偿;因征收房屋造成的搬迁、临时安置的补偿;因征收房屋造成的停产停业损失的补偿。
一、试题(一)根据资料,回答问题。
2013年,我国国内生产总值568845亿元,比去年实际增长7.7%,其中,第一产业增加值56957亿元,第二产业增加值249684亿元,第三产业增加值262204亿元,第一产业增加量占国内生产总值的比重为10.0%,第二产业增加值比重为43.9%,第三产业增加值比重为46.1%,第三产业增加值占比首次超过第二产业。
2009—2013年我国国内生产总值情况1. 2010—2013年,我国国内生产总值同比增加最多的年份是( )。
A. 2010年B. 2011年C. 2012年D. 2013年2. 2009—2013年,我国国内生产总值实际增长率最高的年份是( )。
A. 2009年B. 2010年C. 2011年D. 2012年3. 2013年,我国第三产业增加值占国内生产总值的比重比第二产业( )。
A. 高2.2个百分点B. 高2.2%C. 多12520亿元D. 高3.2个百分点4. 2010—2013年,我国国内生产总值名义增长率最低的年份是( )。
A. 2010年B. 2011年C. 2012年D. 2013年5. 关于我国GDP情况,以下说法正确的是( )。
A. 2012年,第一产业增加值占国内生产总值的比重约为10%B. 从2011年起,国内生产总值实际增长速度已经连续三年低于8%C. 2010年,第二产业增加值占国内生产总值的比重高于第三产业D. 2013年,第二产业增加值占国内生产总值的比重最大(二)根据资料,回答问题。
2014年1—2月,我国金融市场总体运行平稳。
(一)债券市场发行情况1月份,债券市场发行债券4041.7亿元,同比减少24.8%,环比减少27.1%。
其中,银行间债券市场发行债券3927.9亿元,环比减少19.6%。
2月份,债券市场发行债券5880.9亿元,同比增加15.7%。
其中,银行间债券市场发行债券5780.5亿元,环比增加47.2%。
2016国考⾏测A卷真题及答案(资料分析) 2016国考⾏测资料分析题真题及详细版答案解析已经新鲜出炉了,想知道国家公务员考试⾏测资料分析题的正确解题⽅式吗,你的判断推理能⼒有没有在这场考试中发挥到极致了,快来检验⼀下你的考试成果吧,下⾯我们来看看店铺国家公务员考试频道为⼤家整理提供2016国考⾏测A卷真题及答案(资料分析),相信对⼤家有帮助。
祝⼤家取得好成绩! 第五部分资料分析 116.5⽉30⽇早晨,⺩先⽣由于记错了时间,10:30到达机场时,所购班次的⻜机已经起⻜。
幸运的是隔天同⼀班次的机票还有售,且价钱不变,于是在窗⼝办理了改签,加上之前⺴上订票的费⽤,⺩先⽣⼀共花费了900多元,他所购买的最可能是哪个班次的机票?A.戊班次B.丁班次C.丙班次D.⼄班次 117.由上述资料可知,以下哪个班次起⻜前退票⼿续费率最⾼?A.⼄班次B.丙班次C.丁班次D.戊班次 118.影院⼀天总共放映x场,其中某部电影放y场,排⽚率就是y/x×100%,那么四部影⽚中排⽚率最⾼的影⽚是哪部?A.甲影⽚B.⼄影⽚C.丙影⽚D.丁影⽚ 119.如果某天⼀部影⽚的总观影⼈次是a,该影⽚所有放映场次包含的总座位数是b,那么当天上座率就是a/b×100%,那么在昨天的四部影⽚⾥,上座率由⾼到低排列正确的是:A.⼄>丁>甲>丙B.⼄>丙>甲>丁C.⼄>丙>丁>甲D.⼄>丁>丙>甲 120.⼩张的单位离该电影院半⼩时路程,他每晚6:30下班,吃晚饭需要半⼩时,电影院要求⾄少提前10分钟⼊场。
按照该影院的排⽚表,时间上最适合他的影⽚是哪部?A.甲影⽚B.⼄影⽚C.丙影⽚D.丁影⽚ 第五部分资料分析答案及解析 116.【参考答案】C。
丁班次 【解析】根据表格第⼆、七列,丁班次的退票⼿续费率为276÷691≈40%,最⾼,选C。
2016年度国家公务员考试行测真题及答案(完整版)第一部分常识判断根据题目要求,在四个选项中选出一个最恰当的答案。
1.“四个全面”是新一届党的领导集体治国理政的战略布局。
下列与“四个全面”有关的说法正确的是:A.党的十八大通过了《中共中央关于全面深化改革若干重大问题的决定》B.十八届三中全会通过了《中共中央关于全面推进依法治国若干重大问题的决定》C.十八届四中全会提出了“全面建成小康社会”的战略目标D.习近平总书记在江苏调研时将“从严治党”首次提升到“全面从严”的高度2.根据全国人大常委会关于实行宪法宣誓制度的决定,实行宪法宣誓的人员不包括:A.各级人民政府任命的国家工作人员B.各级人民法院、人民检察院任命的国家工作人员C.党的机关、政协机关、民主党派和工商联等机关的工作人员D.各级人大及县级级以上各级人大常委会选举或决定任命的国家工作人员3.“行政机关不得法外设定权力,没有法律法规依据不得作出减损公民、法人和其他组织合法权益或者增加其义务的决定”,这体现了法治政府建设中哪项要求?A.职能科学B.守法诚信C.执法严明D.权责法定4.下列说法不符合我国法律规定的是:A.甲带侄子外出游玩,遇地震,甲无需为侄子在城震中所受损害承担责任B.甲用拳头殴打乙,乙将甲推倒后持刀持其扎死,乙无需为甲的死亡承担责任C.甲、乙发生口角,对骂过程中甲欲讹诈乙而故意倒地,乙无需为甲因倒地所受损害承担责任D.甲、乙因言语不和而厮打在一起,丙撞见后趁椯殴打与其素来不和的甲,乙无需为丙殴打甲所造成的损害承担责任5.下列处理问题的说法不符合我国相关法律法规的是:A.某公安局处长对本人被辞退的决定不服,当天即向法院提起行政诉讼B.某工商局科员拒不赡养父母,情节严重,单位给予其开除处分C.某省商务厅厅长退休后第二年到商务厅下属商贸公司任职,该省公务员主管部门责令其限期改正D.某税务局科长执行公务时,认为局长的决定有错误,向局长提出改正意见6.下列情形中,行为人不负刑事责任的是:A.十四周岁的张某,贩卖冰毒0.2克B.十五周岁的周某,因过失导致他伤残C.二十周岁的周期,醉酒后殴打他人致人重伤D.三十五周岁的聋哑人宋某,入户盗窃现金5000元7.下列与某食品厂相关的做法不符合食品安全法规定的是:A.该厂无需为食品安全风险评估付费B.该厂退休职工有权举报食品安全违法行为C.该厂设备了兼职的食品安全专业技术人员D.食品安全风险监测工作人员到该厂采集样品无需支付费用8.关于我国农业国情,下列说法错误的是:A.五大牧区的简称为新、藏、青、蒙和陇B.南北方最主要的是糖料作物分别是甘蔗和甜菜C.“湖广熟,天下足”,江汉平原是最大的商品粮产区D.红壤是一种粘性酸壤,主要分布于长江以南的低山丘陵区9.下列人证描述的现象与经济学名词对应错误的是:A.覆水难收——机会成本B.一山不容二虎——完全垄断C.入芝兰之室,久而不闻其香——边际效用递减D.城门失火,殃及池鱼——负外部效应10.下列历史人物与其擅长领域对应错误的是:A.军事∶白起、李靖B.经济∶桑弘羊、郦道元C.天文∶张衡、郭守敬D.艺术∶吴道子、顾恺之11.下列历史人物与其著名言论对应错误的是:A.孟子——穷则独善其身,达则兼善天下B.林则徐——苟利国家生死以,岂因祸福避趋之C.梁启超——国家之主人为谁?即一国之民是也D.曾国藩——天变不足畏,祖宗不足法,人言不足恤12.“乐以天下,忧以天下,然而不王者,未之有也”与下列哪一观点属于同一学派?A.刑过不避大臣,赏善不遗匹夫B.天之道,损有余而补不足;人之道则不然,损不足以奉有余C.域民不以封疆之界,固国不以山溪之险,威天下不以后革之利D.其用战也胜,久则钝兵挫锐,攻城则力屈,久暴师则国用不足13.下列作品与第二次世界大战有关的是:A.《辛德勒名单》B.《静静的顿河》C.《智取威虎山》D.《战争与和平》14.某城市空气质量较差,检测结果显示,在主要污染物中,PM10颗粒浓度严重超标,PM2.5颗粒浓度及有害气体浓度尚在正常范围。
一、试题(一)根据资料,回答问题。
S市统计局在该市范围内,抽取3000名18—70周岁且在2013年有过网购经历的居民,以入户方式进行问卷调查。
调查数据显示,受访者2013年人均网购次数为19.4次。
从分组情况看,有三类人群使用网购相对频繁:一是年轻群体,35岁以下的受访者人均网购次数为25.5次;二是较高学历的群体,文化程度为大学本科及以上学历和大专学历的受访者人均网购次数分别是27.3次和21.8次;三是中高收入群体,个人月收入为10000元以上和5000—10000元的受访者人均网购次数分别是31.0次和26.0次。
此外,女性受访者人均网购次数为21.1次,比男性受访者高出3.8次。
2013年该市网购10类主要商品和服务的受访者占比情况如下图。
2013年S市网购10类主要商品和服务的受访者占比(%)1. 2013年,在该市有超过40%的受访者网购的商品和服务项目是( )。
A. 衣着服饰、食品保健品B. 食品保健品、汽车用品C. 衣着服饰、缴费充值服务D. 日用化妆品、装潢家居服务2. 受访者中女性所占的比例约为( )。
A. 71.2%B. 65.7%C. 55.3%D. 44.7%3. 下列群体中,2013年人均网购次数最多的是( )。
A. 35岁以下的受访者B. 个人月收入为10000元以上的受访者C. 大专学历的受访者D. 大学本科及以上学历的受访者4. 受访者中,在2013年网购了缴费充值服务的人数为网购图书音像人数的( )。
A. 1.6倍B. 2.1倍C. 2.5倍D. 3.0倍5. 不能从上述资料推出的一项是( )。
A. 受访者中在2013年网购了日用化妆品的人数是1191人B. 2013年该市个人月收入为5000—10000元的受访者人均网购次数是26.0次C. 2013年该市网购家用电器、图书音像的受访者占比之差是10.2%D. 2013年该市大专及以上学历受访者的人均网购次数是24.6次(二)根据资料,回答问题。
第四部分资料分析 下列给出的⽂字、表格、图形资料均有五个问题要你回答,你应根据资料提供的信息进⾏分析、计算、处理,然后从备选答案中选择⼀个最恰当的答案。
请开始答题(76~100题): ⼀、根据以下资料,回答76~80题。
河北省统计局站消息:2013年⼀季度,河北省⽣产总值 5312.2亿元,⽐上年同期增长9.1%。
其中,第⼀产业增加值558.3亿元,增长0.5%;第⼆产业3069.6亿元,增长11.0%;第三产业1684.3亿元,增长8.3%。
规模以上⼯业增加值2540.5亿元,增长12%。
在统计的40个⾏业⼤类中,有38个⾏业增加值保持增长。
固定资产投资完成2651.7亿元,增长21.3%。
⼯业投资增长26.3%,装备制造业投资增长23.5%;⼯业技术改造投资增长33.5%,占⼯业投资⽐重为54.9%。
民间投资⽐重提⾼,占全省固定资产投资的79.8%。
主要商品零售额持续增长。
粮油、⾷品、饮料、烟酒类零售额增长17.1%,服装、鞋帽、针纺织品类增长18.3%,家⽤电器和⾳像器材类增长16.0%,汽车类增长12.1%。
居民消费价格同⽐上涨3.2%,涨幅同⽐回落1个百分点。
其中⾷品类价格涨幅同⽐回落0.8个百分点。
城镇居民⼈均可⽀配收⼊5760元,增长10.6%;农民⼈均现⾦收⼊2741元,增长13%,增速快于城镇居民⼈均可⽀配收⼊。
76.2013年⼀季度,河北省三次产业增加值⽐值为:A.1:5.5:3B.1:4.6:3.3C.4:20:12D.10:51:32 77.2012年⼀季度,河北省⽣产总值是多少?A.4828.79亿元B.4869.11亿元C.4976.35亿元D.4983.64亿元 78.2013年⼀季度,河北省民间固定资产投资为:A.2133.74万元B.2285.10万元C.2082.39亿元D.2116.06亿元 79.2012年⼀季度,河北省城镇居民⼈均可⽀配收⼊和农民⼈均现⾦收⼊各是多少?A.4863元 2294元B.5149元 2385元C.5208元 2426元D.5322元 2056元 80.下列关于2013年⼀季度河北省经济状况的说法不准确的⼀项是: A.经济发展形势总体向好,城乡居民消费价格涨幅同⽐回落 B.主要商品零售额持续增长,最快的是服装、鞋帽、针纺织品类 C.包括统计的40个⾏业⼤类在内的所有⾏业增加值都保持增长 D.河北省⼯业技术改造投资额占全省⼯业投资总额的半数以上 ⼆、根据以下资料,回答81~85题。
2016国家公务员考试行测真题题及答案解析参考第一部分常识判断1.“四个全面”是新一届中央领导治国理政的战略布局。
与“四个全面”有关的说法正确的是:A.党的十八大通过了《中共中央关于全面深化改革若干重大问题的决定》B.十八届三中全会通过了《中共中央关于全面推进依法治国若干重大问题的决定》C.十八届四中全会提出了“全面建成小康社会”的战略目标D.习近平总书记在江苏调研时将“从严治党”首次提升到“全面从严”的高度【答案】D。
【解析】习近平总书记在江苏调研时将“从严治党”首次提升到“全面从严”的高度,D项正确。
故本题答案选D。
2.下列现象与经济学名词不搭配的是:A.覆水难收——机会成本B.一山不容二虎——完全垄断C.入芝兰之室,久而不闻其香——边际效用递减D.城门失火,殃及池鱼——负外部效应【答案】A。
【解析】“覆水难收”在经济学中的意思与沉没成本是一致的。
BCD项的对应关系均正确。
故本题答案选A。
3.哪本书与二战有关:A.《辛德勒名单》B.《静静的顿河》C.《智取威虎山》D.《战争与和平》【答案】A。
【解析】《辛德勒名单》是以二战为题材的影片,再现了德国企业家奥斯卡·辛德勒与其夫人埃米莉·辛德勒在第二次世界大战期间倾家荡产保护了1200余名犹太人免遭法西斯杀害的真实历史事件。
故本题答案选A。
4.关于恐龙的说法哪个是正确的:A.可通过某个DNA片段克隆出恐龙B.属于脊椎亚门类动物中的哺乳纲C.霸王龙和剑龙都是肉食性动物D.主要活跃在中生代时期【答案】D。
【解析】克隆恐龙需要完整的恐龙基因序列,A项错误;恐龙属于脊椎亚门类动物中的双孔亚纲,不是哺乳动物,B项错误;剑龙是草食性恐龙,C项错误;恐龙主要活跃在中生代时期,包括三叠纪、侏罗纪和白垩纪,D项正确。
故本题答案选D。
第二部分言语理解与表达1.世界上没有完美的医疗体系,无论是免费医疗还是市场化的医疗体系,都各有弊端。
但从人们的生存需求和尊严感来看,免费或少量收费的医疗实乃________。
⼀、⽂字资料分析 根据以下资料,回答题。
2007年上半年某镇完成⼯业总产值66 625万元,⽐去年同期增长32.7%,增速提⾼12.7个百分点。
其中规模以上⼯业企业完成产值56 869 77万元,⽐上年同期增长43.9%,占全年⼯业总产值计划的45.3%,完成⼯业增加值22 177万元,同⽐增长26.2%,其中规模以上⼯业企业实现19 270万元,同⽐增长47.9%。
⾻⼲企业群体壮⼤,对经济增长的带动作⽤明显,上半年,全镇规模以上⼯业企业中有3家企业完成⼯业总产值超过5 000万元,累计完成⼯业总产值28 501.8万元,同⽐增长48.9%。
有10家企业产值同⽐增加额超过1 000万元,⽐去年增加3家,共完成⼯业总产值18 852.7万元,同⽐增长88.1%。
这13家⾻⼲企业拉动规模以上⼯业企业经济增长20个百分点。
10个⾏业⼤类中,服装⾏业实现价值3.01亿元,同⽐增长84.9%;机械⾏业实现产值2 236.8万元,同⽐增长49.5%;酒业完成价值1 284万元,同⽐增长1 18.7%;童车⾏业实现产值1 107.2万元。
同⽐增长19.3%;五⾦机械⾏业完成价值377.3万元,同⽐增长34.4%;箱包⾏业实现产值1 363.2万元.同⽐增长31.7%;⽺⽑衫⾏业实现产值1.75亿元,同⽐增长11.6%;有机化学⾏业实现产值792.7万元,同⽐增长16.4%;纸制品⾏业实现产值1 713万元,同⽐增长7.0%;砖⽡⾏业由于今年砖窑⼚数量的减少,实现产值329.5万元,同⽐下降64%。
1112006年上半年,该镇⼯业增加值中由规模以上企业实现的增加值约为( )。
A.5.02亿元 B.3.95亿元 C.1.75亿元 D.1.3亿元 参考答案:D 参考解析:2007年上半年某镇完成⼯业增加值22 177万元,同⽐增长26.2%,其中规模以上⼯业企业实现19 270万元,同⽐增长47.9%。
则2006年上半年,该镇⼯业增加值中由规模以上企业实现的增加值约为19 270÷(1+47.9%) ≈13 029万元=1.3亿元。
第四部分资料分析(共25题,参考时限25分钟) 所给出的图、表、⽂字或综合性资料均有若⼲个问题要你回答。
你应根据资料提供的信息进⾏分析、⽐较、计算和判断处理。
请开始答题: ⼀、根据以下资料,回答91~95题。
2008年我国全年建设占⽤耕地19.16万公顷,灾毁耕地2.48万公顷。
⽣态退耕0.76万公顷,因农业结构调整减少耕地2.49万公顷。
⼟地整理复垦开发补充耕地22.96万公顷。
全年⽔资源总量27127亿⽴⽅⽶,⽐上年增加7.4%;⼈均⽔资源2048⽴⽅⽶,增加6.9%,全年平均降⽔量659毫⽶,增加8.0%,年末全国⼤型⽔库蓄⽔总量1962亿⽴⽅⽶,⽐上年末多蓄⽔93亿⽴⽅⽶,全年总⽤⽔量5840亿⽴⽅⽶,⽐上年增加0.4%。
其中,⽣活⽤⽔增长0.6%,⼯业⽤⽔增长1.8%,农业⽤⽔减少0.2%,⽣态补⽔减少0.7%,万元国内⽣产总值⽤⽔量231.8⽴⽅⽶,⽐上年下降7.9%,万元⼯业增加值⽤⽔量130.3⽴⽅⽶,下降7.0%,⼈均⽤⽔量440.9⽴⽅⽶,下降0.1%。
全年完成造林⾯积477万公顷,其中⼈⼯造林329万公顷,林业重点⼯程完成造林⾯积312万公顷,占全部造林⾯积的65.4%,全民义务植树23.1亿株,截⾄2008年底,⾃然保护区达到2538个,其中⾃然保护区303个,新增综合治理⽔⼟流失⾯积4.7万平⽅公⾥,新增实施⽔⼟流失地区封育保护⾯积2.6万平⽅公⾥。
初步测算,全年能源消费总量28.5亿吨标准煤,⽐上年增长4.0%;煤炭消费量27.4亿吨,增长3.0%;原油消费量3.6亿吨,增长5.1%;天然⽓消费量807亿⽴⽅⽶,增长10.1%,电⼒消费量34502亿千⽡⼩时,增长5.6%,全国万元国内⽣产总值能耗下降4.59%。
主要原材料消费中,钢材消费量5.4亿吨,增长4.2%,精炼钢消费量538万吨,增长6.9%,电解铝消费量1260万吨,增长4.3%,⼄烯消费量998万吨,下降2.9%,⽔泥消费量13.7亿吨,增长3.5%。
2016公务员行测资料分析试题及答案要想在公务员考试中考出理想的成绩,备考中每天的习题当然少不了。
下面是公务员考试网每天及时为大家准备的练习试题,希望对广大的备考朋友们有所帮助!根据下列文字回答1~10题。
《2005年中国人才报告》指出,随着改革开放的不断深入,国有企业职工人数和人才总量自上世纪90年代末以来持续下降,1996年我国国有单位职工总数(包括公务员)10949万人,到2001年,仅为7409万人,平均每年减少5%以上。
到2003年年底,我国专业技术人才(含非国有单位)总量为3268.7万人,在国有单位专业技术人员中,一、二、三产业分别有135.7万人,444万人和2194.8万人,事业单位技术人员占国有单位专业技术人员总量的68.8%,企业专业技术人员占31.2%。
聘任高级专业技术职务202.6万人,占专业技术人员总数的7.7%,聘任中级技术职务925.9万人,占专业技术人员总数的33.4%;聘任初级专业技术职务1475.3万人,占专业技术人员总数的53.2%。
2002年一、二、三产业产值比例分别是15.3%、50.4%和34.3%;从就业人员看,一、二、三产业就业人员的比例分别是50%、21%和29%。
1.2001年国有单位职工总数比1996年减少了多少?A.3540人B.5%C.32.3%D.47.8%2.2003年国有单位专业技术人员约有多少人?A.2774.5万人B.1908.9万人C.2194.8万人D.3268.7万人3.2003年事业单位专业技术人员约有多少人?A.2274.5万人B.1908.9万人C.925.9万人D.865.6万人4.2003年非国有单位专业技术人员占专业技术人员总量的百分比是多少?A.84.1%B.33.4%C.31.2%D.15.1%5.根据上述材料,下列说法不正确的是( )。
A.第三产业的专业技术人员数量明显高于其他产业的人才数量B.一、二、三产业的专业技术人才分布与加强农业基础地位和发展制造业大国的目标相适应C.国有企业职工人数和人才总量自上世纪90年代末以来持续下降符合我国经济结构的变化D.人才向第三产业过度集中二、根据下表回答6~10题。
2016国考行测资料分析练习题2016国考行测资料分析练习题材料题11、江西“十一五”进出口总额为( )。
A.214.53亿美元B.634.91亿美元C.377.09亿美元D.257.82亿美元12、进出口贸易最接近平衡的年份( )。
A.2006B.2007C.2008D.201013、2010年进出口贸易总额比2006年增长约( )。
A.2.46倍B.3.46倍C.3.57倍D.2.57倍14、下列说法正确的是( )。
A.2010年进出口总额比上年增长约67.9%B.2010年进口增幅大于出口增幅C.2010年贸易顺差比2009年小D.“十一五”有四年出现贸易顺差、1年逆差15、假定2010年至2012年两年进出口总额平均增幅为15%,推测2012年进出口总额为( )。
A.246.11亿美元B.283.72亿美元C.360.00亿美元D.260.00亿美元参考答案及解析11、正确答案是 B ,统计全站数据: 本题共被作答7923次,正确率为72.84%,易错项为 D解析分析选项可以采用尾数法,将每年的进出口额的尾数相加为3+0+5+4+7+1+8+0+6+7,可知尾数为1,答案为B。
考点数值计算型思维拓展尾数法,加减定位法的一种特殊情况,指数字加减运算时,寻找选项末位上的数值不相同,从而只计算尾数结果而快速判定答案的方法。
适用环境:多个数值的加减运算,且考查题目为精确计算,选项中在末位上数字不一致。
12、正确答案是 C ,统计全站数据: 本题共被作答8033次,正确率为25.67%,易错项为 A解析分析图表,2006、2007、2008、2010年进出口贸易比分别约为37/24>1.5、54/40<1.5、77/58<1.5、134/80>1.5,比值越接近1说明进出口贸易越平衡,因此从2007和2008年中选择较小的,直接计算54/40=1.35,77/58≈1.33,所以答案为C。
1、以追求居室面积为主的住房需求,属于( )住房需求。
A.生存型B.发展型C.享受型D.投资型标准答案: A解析:考察房地市场细分的依据。
一般来说,随着人们收入水平的提高,住宅需求从生存型向发展型乃至享受型发展,生存型追求居室的面积大小。
2、心理学家根据临床观察发现,我们生活中的许多“抑郁症”属于假性抑郁症。
一般人的情绪变化有一定______,通常是短期的,人们通过自我调适,充分发挥自我心理防卫功能,就能恢复心结果平稳。
填入划横线部分最恰当的一项是:A.突发性 B.周期性C.反复性 D.时限性3、国有土地上房屋征收补偿的内容不包括因征收房屋造成的( )。
A.搬迁费B.临时安置费C.停产停业损失D.上下班交通费标准答案: D解析:考察房屋征收补偿的内容。
对被征收人给予的补偿内容包括:被征收房屋价值的赔偿;因征收房屋造成的搬迁、临时安置的补偿;因征收房屋造成的停产停业损失的补偿。
4、在房地产市场调研中,对某些特定的市场信息进行固定样本定位定点观察记录。
这体现了房地产市场调研的( )特点。
A.系统性B.跟踪性C.连续性D.客观性标准答案: B解析:考察房地产市场调研的特点。
在房地产市场调研中,为了某种调研目的,通常要对某些特定的市场信息进行固定样本的定位定点的观察和记录,实行跟踪性调研。
5、事实上,延期偿债不仅无助于真正缓解地方政府债务风险,在大多数情况下反而是埋下了威力更为巨大的“定时炸弹”,一旦“借新还旧”成为地方政府的常规做法,后果更是不堪设想,有鉴于此,中央政府应及时采取强更手段,制止地方政府继续大唱“拖字快”;有关部委也应积极考虑借助资本市场消化地方政府公共债务,以债务证券化等方式引入民间资本,化解债务风险;地方政府也应适当削减其经济建设职能,实现财权、事权对等,从根本上消除负债过度的生存土壤。
对这段文字概括最准确的是()A.说明地方政府偿还债务的常规做法B.强调中央政府在缓解地方政府债务风险上的指导作用C.分析限制地方政府延期偿债的原因D.论术缓解地方政府债务风险的有效手段6、焚香的习俗在中国有着悠久的历史,通常人们为了礼仪将衣服熏香,古代文人雅士也喜欢在书房内焚上一炉香,营造“红袖添香夜读书”的意境,因此,早在汉前就出现了以陶、瓷、钢、铁、瓦为材料制成的香炉。
一、试题
(一)根据资料,回答问题。
S市统计局在该市范围内,抽取3000名18—70周岁且在2013年有过网购经历的居民,以入户方式进行问卷调查。
调查数据显示,受访者2013年人均网购次数为19.4次。
从分组情况看,有三类人群使用网购相对频繁:一是年轻群体,35岁以下的受访者人均网购次数为25.5次;二是较高学历的群体,文化程度为大学本科及以上学历和大专学历的受访者人均网购次数分别是27.3次和21.8次;三是中高收入群体,个人月收入为10000元以上和5000—10000元的受访者人均网购次数分别是31.0次和26.0次。
此外,女性受访者人均网购次数为21.1次,比男性受访者高出3.8次。
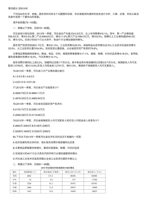
2013年该市网购10类主要商品和服务的受访者占比情况如下图。
2013年S市网购10类主要商品和服务的受访者占比(%)
1. 2013年,在该市有超过40%的受访者网购的商品和服务项目是( )。
A. 衣着服饰、食品保健品
B. 食品保健品、汽车用品
C. 衣着服饰、缴费充值服务
D. 日用化妆品、装潢家居服务
2. 受访者中女性所占的比例约为( )。
A. 71.2%
B. 65.7%
C. 55.3%
D. 44.7%
3. 下列群体中,2013年人均网购次数最多的是( )。
A. 35岁以下的受访者
B. 个人月收入为10000元以上的受访者
C. 大专学历的受访者
D. 大学本科及以上学历的受访者
4. 受访者中,在2013年网购了缴费充值服务的人数为网购图书音像人数的( )。
A. 1.6倍
B. 2.1倍
C. 2.5倍
D. 3.0倍
5. 不能从上述资料推出的一项是( )。
A. 受访者中在2013年网购了日用化妆品的人数是1191人
B. 2013年该市个人月收入为5000—10000元的受访者人均网购次数是26.0次
C. 2013年该市网购家用电器、图书音像的受访者占比之差是10.2%
D. 2013年该市大专及以上学历受访者的人均网购次数是24.6次
(二)根据资料,回答问题。
6. 2014年2—12月,我国手机出货量与上月相比增长率最高的月份是( )。
A. 2月
B. 3月
C. 6月
D. 11月
7. 2014年1—12月,我国3G手机和4G手机出货量相差最大、最小的月份分别是( )。
A. 1月、8月
B. 2月、8月
C. 1月、7月
D. 2月、7月
8. 2014年2—12月,我国2G手机出货量所占比例与上月相比有所上升的月份共有( )个。
A. 2
B. 4
C. 7
D. 8
9. 2014年1—12月,我国手机出货量最接近全年平均数的月份是( )。
A. 5月
B. 8月
C. 9月
D. 10月
10. 下列说法错误的是( )。
A. 2014年2—12月,我国手机出货量与上月相比有所下降的月份有5个
B. 2014年2月,我国2G手机和4G手机出货量均为全年最低
C. 2014年7月,我国4G手机出货量首次超过了1500万
D. 2014年1—12月,我国3G手机出货量所占比例逐月下降
(三)根据资料,回答问题。
根据海关统计,2014年,我国共出口铁路设备267.7亿元,比上年(下同)增长22.6%。
统计显示,2014年我国铁路设备出口呈现5个特点:
一是出口呈现快速增长态势。
2014年,我国铁路设备出口整体呈现快速增长态势,其中,有9个月同比增速保持在20%以上。
12月当月出口铁路设备28.1亿元,同比增长42.3%,环比增长22%。
二是主要出口东盟、阿根廷、澳大利亚和美国。
2014年,我国对东盟出口铁路设备38.4亿元,增长1.2倍;对阿根廷出口34.5亿元,增长45.9%;对澳大利亚出口33.5亿元,减少40%;对美国出口31.7亿元,增长47.2%;对上述四者出口合计占同期我国铁路设备出口总值的(下同)51.6%。
此外,在其他前10大市场中,对巴西、南非和埃塞俄比亚出口倍增。
三是主要出口品种为铁道及电车道机车、车辆。
2014年,我国出口铁道及电车道机车、车辆154.5亿元,增长13.3%,占57.7%,其中,出口铁道及电车道机动客、货、敞车77.7亿元,增长47%。
同期,出口铁道及电车道机车、车辆零件66.8亿元,增长34.2%,占24.9%;出口钢轨25.8亿元,增长61.8%;出口轨道固定装置和机械交通管理等设备及零附件8.3亿元,增长13.3%。
四是加工贸易方式出口占比过半,一般贸易方式出口大幅增长。
2014年,以加工贸易方式出口铁路设备146.2亿元,增长12.9%,占54.6%;以一般贸易方式出口111.3亿元,增长35.8%,占41.6%。
此外,以对外承包工程出口货物方式出口8.1亿元,增长30.4%。
五是以国有企业出口为主,外商投资企业出口大幅增长。
2014年,我国国有企业出口铁路设备187.5亿元,增长18.2%,占70.1%;外商投资企业出口41亿元,增长46.6%,占15.3%;民营企业出口39.2亿元,增长23.3%,占14.6%。
11. 2014年12月我国铁路设备出口值约占全年的( )。
A. 7.4%
B. 8.6%
C. 9%
D. 10.5%
12. 下列关于2014年我国铁路设备各出口品种增长率的对比关系中,正确的是( )。
A. 铁道及电车道机动客、货、敞车<铁道及电车道机车、车辆零件
B. 轨道固定装置和机械交通管理等设备及零附件>钢轨
C. 铁道及电车道机车、车辆零件<轨道固定装置和机械交通管理管理等设备及零附件
D. 铁道及电车道机动车、货、敞车<钢轨
13. 2013年,我国铁路设备对东盟、阿根廷、澳大利亚和美国四者中出口值最高的是( )。
A. 东盟
B. 阿根廷
C. 澳大利亚
D. 美国
14. 2013年,我国铁路设备出口方式中,以加工贸易方式出口比以一般贸易方式出口( )。
A. 约多35亿元
B. 约多47.5亿元
C. 约少35亿元
D. 约少47.5亿元
15. 根据材料,以下说法错误的是( )。
A. 2013年,我国铁路设备出口中,民营企业所占比例高于外商投资企业
B. 2014年12月我国铁路设备出口值高于2014年11月
C. 2013年,我国铁路设备出口值超过200亿元
D. 2014年,我国铁路设备出口方式中,一般贸易方式出口增长率最低
二、解析
1. A 直接查找题。
由柱状图可直接看出,在该市有超过40%的受访者网购的商品和服务项目是衣着服饰和食品保健品。
故选A。
5. D 综合分析题。
A项正确,受访者中在2013年网购了日用化妆品的人数约3000×40%=2000人,与1191人接近;B项正确,由文字材料可直接判断;C项正确,由图形数据可知,2013年该市网购家用电器、图书音像的受访者占比之差约为28%-18%,约差10.2%;D项错误,材料未给出2013年该市本科及以上学历和大专学历的人数之比,则大专及以上学历受访者的人均网购次数不能简单地用27.3和21.8求平均数得出。
故选D。
6. B 增速比较题。
观察图1可发现,3月的增量最大,基期值(2月的出货量)最小;因此,3月的增速最高。
故选B。
7. A 部分量比较题。
结合选项可以看出,1月和2月是求差值较大的;7月和8月是求差值较小的;由图1、图2数据可知,1月出货量相差3984.7×(77.8%-10.2%)=3984.7×67.6%、2月出货量相差2143.4×(83.8%-7.4%)=2143.4×76.4%,可看出1月出货量差值远大于2月;7月出货量相差4233×(50.1%-36.4%)=4233×13.7%,8月出货量相差3027.5×(42.5%-38.4%)=3027.5×4.1%,8月差值的两个乘数均小于7月,所以8月出货量一定小于7月;因此,出货量相差最大、最小的月份分别是1月、8月。
故选A。